Sustainable Floating PV–Storage Hybrid System for Coastal Energy Resilience
Abstract
1. Introduction
- Increased Power Output: By incorporating a solar-tracking mechanism, the system significantly outperforms fixed floating panels across a range of irradiance conditions.
- Optimized Cooling Strategy: Introducing a low-cost active cooling solution with dust and salt crystal removal capabilities to reduce module temperature and thereby enhance overall conversion efficiency.
- Enhanced Structural Safety: An active wind-protection design is integrated to substantially reduce the risk of platform overturning during extreme weather events.
- Broad Applicability: The cooling system and wind protection features can be retrofitted to land-based or floating fixed solar installations, making them highly suitable for large-scale deployment.
- Hybrid Energy Storage System (HESS): A lithium-ion and lead-acid hybrid storage architecture with a priority-charging strategy is incorporated, ensuring immediate circuit stability and long-term energy backup under cloudy or low-irradiance conditions, thereby strengthening system resilience.
2. Solar Cell Characteristics
3. Fabrication of Proposed Floating Solar Power System
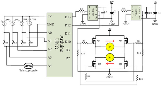
3.1. Centralized Control and Driving Circuit for the Solar-Tracking System
3.2. Windproof System
3.3. Monocrystalline Silicon Solar Module
3.4. Spray Cooling System
3.5. Software Development
4. Measured Results and Discussion
4.1. System Hardware Development and Functional Verification
4.2. Measurement Results
5. Conclusions
- The FPV system achieved an energy gain of +25.17% compared to the fixed-tilt module under the same conditions. This confirms the effectiveness of the dual-axis tracking strategy in maximizing incident irradiance capture and improving overall energy yield.
- With the spray-cooling subsystem, the module operating temperature was effectively reduced, resulting in a performance increase of +40.29% at peak irradiance. This outcome is consistent with the estimated 15–20% thermal loss derived from the manufacturer’s temperature coefficients (−0.33%/°C for voltage and +0.08%/°C for current), while additional improvement was attributed to surface cleaning and enhanced irradiance capture.
- The wind-protection mechanism successfully triggered at a threshold of 8.0 m/s (≈0.30 V sensor output), enhancing system stability under strong wind conditions. This safety feature reduces the risk of overturning or structural damage and ensures operational reliability during sudden weather fluctuations.
- The solar-tracking control maintained accurate alignment with incident sunlight, improving power output and ensuring the long-term stability of offshore aquaculture operations. This function guarantees stable energy supply for critical aquaculture equipment under variable environmental conditions.
- The hybrid energy storage system (HESS), integrating a lithium-ion battery and a lead-acid battery, demonstrated the effectiveness of a priority charging strategy. During testing, the lithium-ion battery was first charged from 9.28 V to 12 V to stabilize the supply for control circuits. Once this threshold was reached, excess solar energy was immediately redirected to the lead-acid battery, causing its voltage to spike from 12.72 V to 12.88 V. This validated the control logic and confirmed that the system can balance immediate power delivery with long-term storage.
Author Contributions
Funding
Data Availability Statement
Conflicts of Interest
References
- Shih, Y.-C.; Yang, C.-K.; Chiau, W.-Y. Sediment characteristics under and around cobia cage farms at Penghu, Taiwan, as visualized by redox potential and sulfide content profiles using GIS as documentation tool. J. Aquac. Mar. Biol. 2016, 4, 00101. [Google Scholar] [CrossRef][Green Version]
- Shih, Y.-C. Integrated GIS and AHP for marine aquaculture site selection in Penghu Cove in Taiwan. J. Coast. Zone Manag. 2017, 20, 1000438. [Google Scholar] [CrossRef]
- Shih, Y.-C. Marine environmental management and development strategy for marine aquaculture in Taiwan: Cobia case study. Adv. Oceanogr. Mar. Biol. 2018, 1, 000503. [Google Scholar] [CrossRef]
- Lan, H.-Y.; Afero, F.; Huang, C.-T.; Chen, B.-Y.; Huang, P.-L.; Hou, Y.-L. Investment feasibility analysis of large submersible cage culture in Taiwan: A case study of snubnose pompano (Trachinotus anak) and cobia (Rachycentron canadum). Fishes 2022, 7, 151. [Google Scholar] [CrossRef]
- Tang, H.-J.; Chiang, W.-S.; Nan, F.-H. Engineering feasibility assessment of cage aquaculture in offshore wind power generation areas in Taiwan. Sustainability 2022, 14, 11705. [Google Scholar] [CrossRef]
- Sievers, M.; Korsøen, Ø.; Warren-Myers, F.; Oppedal, F.; Macaulay, G.; Folkedal, O.; Dempster, T. Submerged cage aquaculture of marine fish: A review of the biological challenges and opportunities. Rev. Aquac. 2022, 14, 106–119. [Google Scholar] [CrossRef]
- Bujas, T.; Koričan, M.; Vukić, M.; Soldo, V.; Vladimir, N.; Fan, A. Review of energy consumption by the fish farming and processing industry in Croatia and the potential for zero-emissions aquaculture. Energies 2022, 15, 8197. [Google Scholar] [CrossRef]
- Vo, T.T.E.; Ko, H.; Huh, J.-H.; Park, N. Overview of solar energy for aquaculture: The potential and future trends. Energies 2021, 14, 6923. [Google Scholar] [CrossRef]
- Vivar, M.; Sharon, H.; Fuentes, M. Photovoltaic system adoption in water related technologies—A review. Renew. Sustain. Energy Rev. 2024, 189, 114004. [Google Scholar] [CrossRef]
- Gorjian, S.; Sharon, H.; Ebadi, H.; Kant, K.; Bontempo Scavo, F.; Tina, G.M. Recent technical advancements, economics and environmental impacts of floating photovoltaic solar energy conversion systems. J. Clean. Prod. 2021, 278, 124285. [Google Scholar] [CrossRef]
- Guo, H.; Wang, X.; Liu, B.; Chan, Z.; Pan, Z.; Chen, L.; Xi, Q.; Zhu, W.; Wu, J.; Cao, G.; et al. Global trends and evolution of aquavoltaics in sustainable aquaculture and energy generation. Renew. Energy 2025, 255, 123864. [Google Scholar] [CrossRef]
- Nisar, H.; Janjua, A.K.; Hafeez, H.; Shakir, S.; Shahzad, N.; Waqas, A. Thermal and electrical performance of solar floating PV system compared to on-ground PV system—An experimental investigation. Sol. Energy 2022, 241, 231–247. [Google Scholar] [CrossRef]
- Manolache, M.; Manolache, A.I.; Andrei, G. Floating Solar Energy Systems: A Review of Economic Feasibility and Cross-Sector Integration with Marine Renewable Energy, Aquaculture and Hydrogen. J. Mar. Sci. Eng. 2025, 13, 1404. [Google Scholar] [CrossRef]
- Segbefia, O.K. Temperature profiles of field-aged photovoltaic modules affected by optical degradation. Heliyon 2023, 9, e19566. [Google Scholar] [CrossRef] [PubMed]
- Sutanto, B.; Indartono, Y.S.; Wijayanta, A.T.; Iacovides, H. Enhancing the performance of floating photovoltaic system by using thermosiphon cooling method: Numerical and experimental analyses. Int. J. Therm. Sci. 2022, 180, 107727. [Google Scholar] [CrossRef]
- Siecker, J.; Kusakana, K.; Numbi, B.P. A review of solar photovoltaic systems cooling technologies. Renew. Sustain. Energy Rev. 2017, 79, 192–203. [Google Scholar] [CrossRef]
- Cazzaniga, R.; Cicu, M.; Rosa-Clot, M.; Rosa-Clot, P.; Tina, G.; Ventura, C. Floating photovoltaic plants: Performance analysis and design solutions. Renew. Sustain. Energy Rev. 2018, 81, 1730–1741. [Google Scholar] [CrossRef]
- Canbaz, A.; Karakoyun, Y.; Uzmuş, H. An experimental performance analysis of canal-mounted photovoltaic systems regarding energy production and water conservation. Sol. Energy 2025, 299, 113749. [Google Scholar] [CrossRef]
- Ramanan, C.J.; Lim, K.H.; Kurnia, J.C. Thermal behavior of floating photovoltaics: A comparison of performance at varying heights and benchmarking against land-based photovoltaics. Appl. Energy 2025, 388, 125642. [Google Scholar] [CrossRef]
- Tashtoush, B.; Al-Oqool, A. Factorial analysis and experimental study of water-based cooling system effect on the performance of photovoltaic module. Int. J. Environ. Sci. Technol. 2019, 16, 3645–3656. [Google Scholar] [CrossRef]
- Hairuddin, H.S.S.; Yahaya, J.A.F. Integrated IoT monitoring, tracking, and cleaning system for PV floating structures. Evol. Electr. Electron. Eng. 2023, 4, 115–125. [Google Scholar]
- Anwar, M.; Singh, M.; Singh, H.A.; Rajbhar, S.; Pillai, A.G. Solar tracking system with automatic panel cleaning mechanism for efficient power generation. Int. J. Creat. Res. Thoughts 2023, 11, b754–b756. [Google Scholar]
- Kodamanchili, R.; Devadass, P. Sun tracking automatic panel cleaning mechanism & solar panel with GSM based energy billing system. Int. Res. J. Eng. Technol. 2020, 7, 1304–1307. [Google Scholar]
- Fatah, A.; Menzri, F.; Lekmine, A.; Benlaloui, I.; Boutabba, T.; Fezzani, A. Control of water pumping system based on floating photovoltaic system with a solar tracking control. In Proceedings of the 2023 International Conference on Electrical Engineering and Advanced Technology (ICEEAT), Batna, Algeria, 5–7 November 2023. [Google Scholar]
- Huang, Y.-C.A.; Huang, S.-C.; Meng, P.-J.; Hsieh, H.J.; Chen, C.-A. Influence of strong monsoon winds on the water quality around a marine cage-culture zone in a shallow and semi-enclosed bay in Taiwan. Mar. Pollut. Bull. 2012, 64, 851–860. [Google Scholar] [CrossRef]
- Bettahar, F.; Sabrina, A.; Achour, B. Enhancing PV systems with intelligent MPPT and improved control strategy of Z-source inverter. Power Electron. Drives 2024, 9, 1–20. [Google Scholar] [CrossRef]
- Jed, M.E.H.; Ihaddadene, R.; Ihaddadene, N.; Elhadji Sidi, C.E.B.; El Bah, M. Performance analysis of 954,809 kWp PV array of Sheikh Zayed solar power plant (Nouakchott, Mauritania). Renew. Energy Focus 2020, 32, 45–54. [Google Scholar] [CrossRef]
- Natarajan, S.K.; Kumar, A.; Mohamed, R.; Rathna, R.; Mondal, S.; Suraparaju, S.K. Design and development of dual axis sun tracking system for floating PV plant. IOP Conf. Ser. Earth Environ. Sci. 2019, 312, 012001. [Google Scholar] [CrossRef]
- Jamil, N.A.A.; Jumaat, S.A.; Salimin, S.; Abdullah, M.N.; Nor, A.F.M. Performance enhancement of solar powered floating photovoltaic system using Arduino approach. Int. J. Power Electron. Drive Syst. 2020, 11, 651–657. [Google Scholar] [CrossRef]
- Ilas, M.A.M.; Islam, S.Z. Performance comparison of monocrystalline PV module using floating and non-floating method. Evol. Electr. Electron. Eng. 2021, 2, 106–112. [Google Scholar]
















| Wind Scale | Name | Wind Speed (m/s) |
|---|---|---|
| 0 | Calm | 0.0–0.2 |
| 1 | Light air | 0.3–1.5 |
| 2 | Light breeze | 1.6–3.3 |
| 3 | Gentle breeze | 3.4–5.4 |
| 4 | Moderate breeze | 5.5–7.9 |
| 5 | Fresh breeze | 8.0–10.7 |
| 6 | Strong breeze | 10.8–13.8 |
| Item | Type | Parameter |
|---|---|---|
| 1. | Rated power | 10 W |
| 2. | Rated voltage | 17.5 V |
| 3. | Rated current | 0.57 A |
| 4. | Open circuit voltage | 21.5 V |
| 5. | Short circuit current | 0.65 A |
| 6. | Operating voltage and current temperature coefficient | –0.33%/°C and 0.08%/°C |
| 7. | Operating temperature | –40 to +85 °C |
| 8. | Efficiency | ≥10% |
| 9. | Dimension | 35 × 27 × 1.8 cm |
| Item | Sensor/Device | Model | Accuracy/Resolution | Measurement Range |
|---|---|---|---|---|
| 1. | Current sensor | ACS712 | 27 mV/A | 0–5 A |
| 2. | Ammeter | CDR-96 | ±0.5% F.S., ±2 digits/ Voltage: 0.01 V Current: 0.01 A Power: 0.1 W Capacity: 0.01 Ah Energy: 0.01 Wh | 100 V/10 A |
| 3. | Temperature element | DS18B20 | ±0.5 °C/0.0625 °C | −55 °C to +125 °C |
| 4. | Thermocouple | K-type | ±2.2 °C or ±0.75% FS | −40 °C to +105 °C |
| 5. | Anemometer | ABS type | ±3%/±0.1 m/s | Wind Scale 0–16 |
| 6 | Pyranometer | JDA-W | ±0.05% F.S., ±2 digits/ 1 W/m2 | 0–2000 W/m2 |
| 7. | Data logger | GL220 | V: ±0.1% FS, T: ±0.5 °C H: ±5%RH/0.1%RH | V: 20 mV–50 V T: −200 °C–100 °C H: 0–100% |
| Weather Condition | Energy Output (Wh) | Normalized Yield (kWh/kWp) | Normalized Yield (kWh/m2/Day) |
|---|---|---|---|
| Sunny day | 11.14 | 1.114 | 0.118 |
| Cloudy and windy | 3.83 | 0.383 | 0.041 |
| Loss Category | Estimated Share | Notes |
|---|---|---|
| Thermal loss | 15–20% | Module surface ΔT ≈ 25–35 °C, coeff. −0.45%/°C |
| Wiring and connectors | 2–3% | Cable/connection resistance |
| Mechanical factors | 1–2% | Minor shading, mounting tolerance |
| Inverter | Not applicable | Direct resistive load (40 Ω) |
| Net output to load | ~75–80% | Measured DC output |
| System Feature | Condition/Threshold | Performance Gain/Effect |
|---|---|---|
| Floating PV (FPV) module | Compared to fixed-tilt reference | +25.17% energy gain |
| Spray-cooling subsystem | Module temperature > 45 °C (on)/<35 °C (off) | +40.29% performance increase |
| Wind-protection mechanism | Triggered at 8.0 m/s (≈0.30 V) | Enhanced system stability under strong wind |
| Solar-tracking control | Continuous operation (20 s interval) | Improved alignment, higher power output |
| Parameter | Lithium-Ion Battery | Lead-Acid Battery |
|---|---|---|
| Model | ICR18650-26JM | SCB 6-DZM-20 |
| Voltage/Capacity | 10.8 V/5.2 Ah | 12 V/24 Ah |
| Full/Cut-Off Voltage | 12.6 V/8.25 V | 15 V/10.5 V |
| Charging Current | 1C | 0.3C |
Disclaimer/Publisher’s Note: The statements, opinions and data contained in all publications are solely those of the individual author(s) and contributor(s) and not of MDPI and/or the editor(s). MDPI and/or the editor(s) disclaim responsibility for any injury to people or property resulting from any ideas, methods, instructions or products referred to in the content. |
© 2025 by the authors. Licensee MDPI, Basel, Switzerland. This article is an open access article distributed under the terms and conditions of the Creative Commons Attribution (CC BY) license (https://creativecommons.org/licenses/by/4.0/).
Share and Cite
Chang, Y.-D.; Yu, G.-R.; Chang, C.-C.; Chen, J.-H. Sustainable Floating PV–Storage Hybrid System for Coastal Energy Resilience. Electronics 2025, 14, 3949. https://doi.org/10.3390/electronics14193949
Chang Y-D, Yu G-R, Chang C-C, Chen J-H. Sustainable Floating PV–Storage Hybrid System for Coastal Energy Resilience. Electronics. 2025; 14(19):3949. https://doi.org/10.3390/electronics14193949
Chicago/Turabian StyleChang, Yong-Dong, Gwo-Ruey Yu, Ching-Chih Chang, and Jun-Hao Chen. 2025. "Sustainable Floating PV–Storage Hybrid System for Coastal Energy Resilience" Electronics 14, no. 19: 3949. https://doi.org/10.3390/electronics14193949
APA StyleChang, Y.-D., Yu, G.-R., Chang, C.-C., & Chen, J.-H. (2025). Sustainable Floating PV–Storage Hybrid System for Coastal Energy Resilience. Electronics, 14(19), 3949. https://doi.org/10.3390/electronics14193949

