Enhancing Cultural Heritage Engagement with Novel Interactive Extended-Reality Multisensory System
Abstract
1. Introduction
1.1. Motivation
1.2. Background
1.3. Objectives and Contributions
- Prototype Implementation: This work describes LanternXR as an applied case that implements this methodology, combining a 3D-printed physical artifact with spatial interaction metaphors (a virtual flashlight and camera) to enable collaborative exploration.
- Empirical Evaluation: This work presents a qualitative and observational analysis of user engagement, with a focus on social interaction, embodiment, and emotional resonance within the installation.
1.4. Structure of the Article
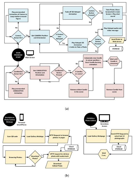
2. Materials and Methods
2.1. Design Methodology for XR Exhibition Spaces
2.1.1. Phase 1. Preproduction
2.1.2. Phase 2. Production
2.1.3. Phase 3. Validation–Evaluation
2.1.4. Phase 4. Deployment
2.2. Prototype of the Virgin of Boixadors
2.3. Research Design
- Phase 1 (Interactive experience, 30 min). Each expert pair explored LanternXR freely. System logs captured photo counts, dwell time per hotspot, and tealight usage; observers recorded navigation patterns and collaborative behaviours.
- Phase 2 (Non-participant observation, 20 min). While a second pair interacted, the remaining experts observed to reflect on social dynamics and accessibility.
- Phase 3 (Discussion and survey, 40 min). A semi-structured discussion, guided by six prompts (social interaction, interface ergonomics, narrative clarity, hotspot utility, likelihood of image sharing, and comparison with traditional displays), was audio-recorded and later coded. In addition, similarly to [1,34,35,36], participants then completed the System Usability Scale (SUS) test [37] and provided open-ended comments.
2.4. Data Analysis
3. Results
- General Assessment and Immediate Reactions: The thematic analysis of the focus group discussions revealed a strong initial positive response. The XR experience was widely described as innovative and transformative, with notable potential for educational and cultural applications. Experts emphasised its ability to promote closer observation of details often overlooked in traditional museum settings. The system’s immersiveness was also highlighted as a key strength, with participants reporting a strong sense of presence within the virtual environment. However, the analysis also identified usability challenges, particularly concerning the handling of the camera and interaction points, which were found potentially confusing for users unfamiliar with technology. Additionally, the simultaneous presence of numerous elements was noted as potentially overwhelming.
- Educational Impact: Participants emphasised the system’s educational value, particularly its capacity to contextualize artifacts within their original environment, which was considered invaluable for learning. Suggestions were made to enhance authenticity by incorporating sensory information like sounds and smells.
- Technological Aspects: This work achieved promising results by programming specific shaders to animate the transformation of one material into another. This was particularly effective in the polychromy recreation of the statue, where the animation utilised the occlusion map to transition to the material featuring the recreated colors of the Virgin and Child figure. A particle system was introduced in one of the animations to highlight the child’s hand, emphasizing its reconstruction at the moment when this point of information is activated. The particle effect, positioned behind the child’s hand, serves as a metaphorical emphasis, suggesting the child is blessing his mother. The prototype was developed in English, and implementing a multilingual system remains a challenge. This raises the question of whether the information points should include spoken messages or consider a mix of spoken content in English with subtitles in various languages. The results showed a high level of satisfaction with the graphical output using Unity’s High Definition Render Pipeline (HDRP). This system enabled real-time ray tracing at 4K resolution, with shadows programmed to deliver highly realistic lighting effects.
- Visual Representation and Realism: The visual quality of the system was widely praised, with experts noting the impressive representation of color and materials. However, suggestions were made to refine certain details, such as the shine on the Virgin’s mantle, and to incorporate more realistic lighting, such as simulating the flickering of medieval candles.
- Interaction and Navigation: Feedback on interaction was mixed. While the concept was appreciated, experts suggested improvements such as including a virtual magnifying glass for detailed exploration and stabilizing the camera with a virtual tripod for smoother interaction.
- Social and Collaborative Interaction: The system’s focus on promoting collaboration was positively received. The thematic analysis of focus group discussions revealed a strong theme of collaborative potential, with experts noting its ability to foster socialization in a museum context. As one expert stated, “It really got us talking and working together, which you don’t always get in a museum”. However, it was also pointed out that the complexity of interactive elements could potentially distract from the main objective. The potential for individual exploration with automatic support was also suggested, indicating a desire for both social and individual learning experiences.
- Museography and Educational Applications: The XR system was acknowledged as a valuable tool for contextualizing delocalised artifacts through the reconstruction of historical environments. Experts reiterated the recommendation to incorporate multisensory elements—such as scents (e.g., incense) and ambient music—to further enhance the perceived authenticity of the experience. The importance of designing inclusive interfaces was strongly emphasised, with specific suggestions including the integration of tactile textures and auditory descriptions to improve accessibility for visually impaired users. Additionally, the potential integration of digital replicas of lost or non-exhibited objects was identified as a significant added value of the system.
- Suggestions for Improvement: Participants proposed several key enhancements to optimize the user experience. First, they highlighted the difficulty of maintaining camera stability, suggesting the integration of a wheeled tripod (dolly) to facilitate more stable positioning. While this mechanical solution was considered viable, software-based stabilization was deliberately avoided in order to preserve the system’s real-time responsiveness. Second, it was recommended to explore the use of multiple light sources—such as placing several candle-like devices on tripods—to create varied and more naturalistic lighting setups, instead of relying on a single device with digitally duplicated candle effects. Another suggestion concerned the physical model of the sculpture: participants advocated for a 1:1 scale replica, rather than the current 1:2 version, to improve both the visual and tactile perception. The reduced scale was perceived to diminish the sculpture’s presence and physical impact. Finally, the implementation of adaptive interfaces and inclusive features—especially for individuals with disabilities and children—was strongly encouraged. Adjustments to accommodate users of different heights were also recommended, particularly to enhance accessibility and engagement for younger audiences.
- Interface Intuitiveness and Usability: 83.33% of participants were able to operate both interactive devices—the virtual camera and the candlestick—without requiring external assistance. This high rate of unaided interaction suggests that the system’s physical–digital affordances were intuitively designed and effectively communicated through the devices’ materiality and interaction logic.
- Interaction Duration as a Proxy for Engagement: The average time spent interacting with the LanternXR system was approximately 25 min per participant, significantly exceeding the estimated 10-min engagement norm for comparable static exhibitions. This prolonged interaction time is indicative of sustained attention and immersive user involvement.
- Hotspot Activation and Technical Responsiveness: Log data confirmed consistent activation of all three information hotspots by 83.33% of participants, suggesting a high degree of exploratory behaviour and successful interaction with spatialised content. Technical responsiveness remained within acceptable parameters, with no perceivable latency noted during spatial interaction validation or expert testing.
- The number of photographs taken per participant ranged from 3 to 9, with a mean of 5.6, indicating active engagement with the photographic affordances of the virtual camera. These outputs served not only as interaction logs but also as indicators of individual exploration and interest.
4. Discussion
5. Conclusions
Author Contributions
Funding
Data Availability Statement
Conflicts of Interest
References
- Solanes, J.E.; Muñoz, A.; Gracia, L.; Tornero, J. Virtual Reality-Based Interface for Advanced Assisted Mobile Robot Teleoperation. Appl. Sci. 2022, 12, 6071. [Google Scholar] [CrossRef]
- Schoene, B.; Kisker, J.; Lange, L.; Gruber, T.; Sylvester, S.; Osinsky, R. The reality of virtual reality. Front. Psychol. 2023, 14, 1093014. [Google Scholar] [CrossRef] [PubMed]
- Simon-Vicente, L.; Rodriguez-Cano, S.; Delgado-Benito, V.; Ausin-Villaverde, V.; Delgado, E.C. Cybersickness. A systematic literature review of adverse effects related to virtual reality. Neurologia 2024, 39, 701–709. [Google Scholar] [CrossRef]
- Martí-Testón, A.; Muñoz, A.; Solanes, J.E.; Gracia, L.; Tornero, J. A Methodology to Produce Augmented-Reality Guided Tours in Museums for Mixed-Reality Headsets. Electronics 2021, 10, 2956. [Google Scholar] [CrossRef]
- Gopakumar, M.; Lee, G.Y.; Choi, S.; Chao, B.; Peng, Y.; Kim, J.; Wetzstein, G. Full-colour 3D holographic augmented-reality displays with metasurface waveguides. Nature 2024, 629, 791–797. [Google Scholar] [CrossRef]
- Chen, Y.; Wang, X.; Le, B.; Wang, L. Why people use augmented reality in heritage museums: A socio-technical perspective. Herit. Sci. 2024, 12, 108. [Google Scholar] [CrossRef]
- Starszak, K.; Bajor, G.; Stanuch, M.; Pikula, M.; Trybus, O.; Bojanowicz, W.; Basza, M.; Karas, R.; Lepich, T.; Skalski, A. Mixed Reality Technology and Three-Dimensional Printing in Teaching: Heart Anatomy as an Example. J. Vis. Exp. 2025, 218, e67850. [Google Scholar] [CrossRef]
- Kosmas, P.; Galanakis, G.; Constantinou, V.; Drossis, G.; Christofi, M.; Klironomos, I.; Zaphiris, P.; Antona, M.; Stephanidis, C. Enhancing accessibility in cultural heritage environments: Considerations for social computing. Univers. Access Inf. Soc. 2020, 19, 471–482. [Google Scholar] [CrossRef]
- Sylaiou, S.; Kasapakis, V.; Dzardanova, E.; Gavalas, D. Leveraging Mixed Reality Technologies to Enhance Museum Visitor Experiences. In Proceedings of the 2018 International Conference on Intelligent Systems (IS), Funchal, Portugal, 25–27 September 2018; pp. 595–601. [Google Scholar]
- Trunfio, M.; Campana, S. A visitors’ experience model for mixed reality in the museum. Curr. Issues Tour. 2020, 23, 1053–1058. [Google Scholar] [CrossRef]
- Lin, C.; Xia, G.; Nickpour, F.; Chen, Y. A review of emotional design in extended reality for the preservation of cultural heritage. npj Herit. Sci. 2025, 13, 86. [Google Scholar] [CrossRef]
- Bekele, M.K.; Pierdicca, R.; Frontoni, E.; Malinverni, E.S.; Gain, J. A survey of augmented, virtual, and mixed reality for cultural heritage. J. Comput. Cult. Herit. 2018, 11, 1–36. [Google Scholar] [CrossRef]
- Bekele, M.K.; Champion, E. A Comparison of Immersive Realities and Interaction Methods: Cultural Learning in Virtual Heritage. Front. Robot. AI 2019, 6, 91. [Google Scholar] [CrossRef]
- Leopardi, A.; Ceccacci, S.; Mengoni, M.; Naspetti, S.; Gambelli, D.; Ozturk, E. X-reality technologies for museums: A comparative evaluation based on presence and visitors experience through user studies. J. Cult. Herit. 2021, 47, 188–198. [Google Scholar] [CrossRef]
- Carrozzino, M.; Bergamasco, M. Beyond virtual museums: Experiencing immersive virtual reality in real museums. J. Cult. Herit. 2010, 11, 452–458. [Google Scholar] [CrossRef]
- Jung, T.H.; Tom Dieck, M.C. Augmented reality, virtual reality and 3D printing for the co-creation of value for the visitor experience at cultural heritage places. J. Place Manag. Dev. 2017, 10, 140–151. [Google Scholar] [CrossRef]
- Okanovic, V.; Ivkovic-Kihic, I.; Boskovic, D.; Mijatovic, B.; Prazina, I.; Skaljo, E.; Rizvic, S. Interaction in eXtended Reality Applications for Cultural Heritage. Appl. Sci. 2022, 12, 1241. [Google Scholar] [CrossRef]
- Margetis, G.; Apostolakis, K.C.; Ntoa, S.; Papagiannakis, G.; Stephanidis, C. X-Reality museums: Unifying the virtual and real world towards realistic virtual museums. Appl. Sci. 2021, 11, 338. [Google Scholar] [CrossRef]
- Lee, L.H.; Braud, T.; Zhou, P.Y.; Wang, L.; Xu, D.; Lin, Z.; Kumar, A.; Bermejo, C.; Hui, P. All One Needs to Know about Metaverse: A Complete Survey on Technological Singularity, Virtual Ecosystem, and Research Agenda. Found. Trends Hum.-Comput. Interact. 2024, 18, 100–337. [Google Scholar] [CrossRef]
- Slater, M.; Sanchez-Vives, M.V. Enhancing Our Lives with Immersive Virtual Reality. Front. Robot. AI 2016, 3, 74. [Google Scholar] [CrossRef]
- Petrelli, D.; Ciolfi, L.; van Dijk, D.; Hornecker, E.; Not, E.; Schmidt, A. Integrating material and digital: A new way for cultural heritage. Interactions 2013, 20, 58–63. [Google Scholar] [CrossRef]
- Hornecker, E.; Buur, J. Getting a grip on tangible interaction: A framework on physical space and social interaction. In Proceedings of the CHI06: CHI 2006 Conference on Human Factors in Computing, Montréal, QC, Canada, 22–27 April 2006; pp. 437–446. [Google Scholar]
- Koutsabasis, P.; Vosinakis, S. Kinesthetic interactions in museums: Conveying cultural heritage by making use of ancient tools and (re-) constructing artworks. Virtual Real. 2018, 22, 103–118. [Google Scholar] [CrossRef]
- Hulusic, V.; Gusia, L.; Luci, N.; Smith, M. Tangible User Interfaces for Enhancing User Experience of Virtual Reality Cultural Heritage Applications for Utilization in Educational Environment. Acm J. Comput. Cult. Herit. 2023, 16, 1–24. [Google Scholar] [CrossRef]
- Checa, D.; Bustillo, A. A review of immersive virtual reality serious games to enhance learning and training. Multimed. Tools Appl. 2019, 79, 5501–5527. [Google Scholar] [CrossRef]
- Luo, D.; Doucé, L.; Nys, K. Multisensory museum experience: An integrative view and future research directions. Mus. Manag. Curatorship 2024, 1–28. [Google Scholar] [CrossRef]
- Wang, Y.; Gong, D.; Xiao, R.; Wu, X.; Zhang, H. A Systematic Review on Extended Reality-Mediated Multi-User Social Engagement. Systems 2024, 12, 396. [Google Scholar] [CrossRef]
- Oh, C.S.; Bailenson, J.N.; Welch, G.F. A systematic review of social presence in virtual reality. Front. Robot. AI 2018, 5, 114. [Google Scholar] [CrossRef]
- Jung, T.; Tom Dieck, M.C.; Lee, H.; Chung, N. Effects of Virtual Reality and Augmented Reality on Visitor Experiences in Museum. In Proceedings of the International Conference on Information and Communication Technologies in Tourism, Bilbao, Spain, 2–5 February 2016; pp. 621–635. [Google Scholar]
- Li, J.; Wider, W.; Ochiai, Y.; Fauzi, M.A. A bibliometric analysis of immersive technology in museum exhibitions: Exploring user experience. Front. Virtual Real. 2023, 4, 1240562. [Google Scholar] [CrossRef]
- Ramtohul, A.; Khedo, K.K. Augmented reality systems in the cultural heritage domains: A systematic review. Digit. Appl. Archaeol. Cult. Herit. 2024, 32, e00317. [Google Scholar] [CrossRef]
- MEV, Museu d’Art Medieval. Vergin of Boixadors. Available online: https://www.museuartmedieval.cat/en/colleccions/gotico/virgen-de-boixadors-mev-10634 (accessed on 30 April 2025).
- Antilatency. Antilatency AR/VR High-Precision Tracking System. Available online: https://antilatency.com/vrar (accessed on 1 May 2025).
- Attig, C.; Wessel, D.; Franke, T. Assessing Personality Differences in Human-Technology Interaction: An Overview of Key Self-report Scales to Predict Successful Interaction. In Proceedings of the 19th International Conference, HCI International 2017, Vancouver, BC, Canada, 9–14 July 2017; pp. 19–29. [Google Scholar]
- Blattgerste, J.; Strenge, B.; Renner, P.; Pfeiffer, T.; Essig, K. Comparing Conventional and Augmented Reality Instructions for Manual Assembly Tasks. In Proceedings of the 10th International Conference on PErvasive Technologies Related to Assistive Environments, Island of Rhodes, Greece, 21–23 June 2017; pp. 75–82. [Google Scholar] [CrossRef]
- Franke, T.; Attig, C.; Wessel, D. A Personal Resource for Technology Interaction: Development and Validation of the Affinity for Technology Interaction (ATI) Scale. Int. J. Hum.-Comput. Interact. 2018, 35, 456–467. [Google Scholar] [CrossRef]
- Brooke, J. “SUS-A Quick and Dirty Usability Scale”. Usability Evaluation in Industry; CRC Press: Boca Raton, FL, USA, 1996; ISBN 9780748404605. [Google Scholar]
- Braun, V.; Clarke, V. Using thematic analysis in psychology. Qual. Res. Psychol. 2006, 3, 77–101. [Google Scholar] [CrossRef]
- Guest, G.; MacQueen, K.M.; Namey, E.E. Applied Thematic Analysis; SAGE Publications: Thousand Oaks, CA, USA, 2012. [Google Scholar] [CrossRef]
- Innocente, C.; Ulrich, L.; Moos, S.; Vezzetti, E. A framework study on the use of immersive XR technologies in the cultural heritage domain. J. Cult. Herit. 2023, 62, 268–283. [Google Scholar] [CrossRef]










Disclaimer/Publisher’s Note: The statements, opinions and data contained in all publications are solely those of the individual author(s) and contributor(s) and not of MDPI and/or the editor(s). MDPI and/or the editor(s) disclaim responsibility for any injury to people or property resulting from any ideas, methods, instructions or products referred to in the content. |
© 2025 by the authors. Licensee MDPI, Basel, Switzerland. This article is an open access article distributed under the terms and conditions of the Creative Commons Attribution (CC BY) license (https://creativecommons.org/licenses/by/4.0/).
Share and Cite
Muñoz, A.; Climent-Ferrer, J.J.; Martí-Testón, A.; Solanes, J.E.; Gracia, L. Enhancing Cultural Heritage Engagement with Novel Interactive Extended-Reality Multisensory System. Electronics 2025, 14, 2039. https://doi.org/10.3390/electronics14102039
Muñoz A, Climent-Ferrer JJ, Martí-Testón A, Solanes JE, Gracia L. Enhancing Cultural Heritage Engagement with Novel Interactive Extended-Reality Multisensory System. Electronics. 2025; 14(10):2039. https://doi.org/10.3390/electronics14102039
Chicago/Turabian StyleMuñoz, Adolfo, Juan José Climent-Ferrer, Ana Martí-Testón, J. Ernesto Solanes, and Luis Gracia. 2025. "Enhancing Cultural Heritage Engagement with Novel Interactive Extended-Reality Multisensory System" Electronics 14, no. 10: 2039. https://doi.org/10.3390/electronics14102039
APA StyleMuñoz, A., Climent-Ferrer, J. J., Martí-Testón, A., Solanes, J. E., & Gracia, L. (2025). Enhancing Cultural Heritage Engagement with Novel Interactive Extended-Reality Multisensory System. Electronics, 14(10), 2039. https://doi.org/10.3390/electronics14102039

