Next Article in Journal
NI-LIO: A Hybrid Approach Combining ICP and NDT for Improving Simultaneous Localization and Mapping Performance
Next Article in Special Issue
A Modeling Method for Emergency Rescue Center Siting Based on the Variable Butterfly Optimization Algorithm
Previous Article in Journal
Masking and Homomorphic Encryption-Combined Secure Aggregation for Privacy-Preserving Federated Learning
 
 
Font Type:
Arial Georgia Verdana
Font Size:
Aa Aa Aa
Line Spacing:
Column Width:
Background:
Article

Investigating Intelligent Call Technology for Dispatching Telephones Towards System Integration

by
Chunliang Tai
1,*,
Yibo Sun
2,
Shiming Sun
1,
Zhixin Sun
3,
Xing Chen
1,
Yue Shi
1 and
Chao Liu
1
1
NARI Technology Development Co., Ltd., NARI Group Corporation (State Grid Electric Power Research Institute), Nanjing 211106, China
2
Faculty of Sciences, Engineering and Technology, University of Adelaide, Adelaide, SA 5005, Australia
3
School of Modern Posts, Nanjing University of Posts and Telecommunications, Nanjing 210003, China
*
Author to whom correspondence should be addressed.
Electronics 2025, 14(1), 179; https://doi.org/10.3390/electronics14010179
Submission received: 15 November 2024 / Revised: 27 December 2024 / Accepted: 30 December 2024 / Published: 4 January 2025

Abstract

The dispatching telephone functionality acts as a pivotal interconnection between the power grid dispatch business and telecommunications business, playing a vital role in ensuring the efficient conduct of grid dispatch activities. Nonetheless, the current power grid dispatch system and communication program-controlled exchange system are disjointed, leading to a cumbersome process for the dispatching telephone functionality that severely impacts grid dispatch efficiency. To better tackle the above challenges, in this paper, we introduce an innovative intelligent call technology designed to facilitate data interchange and information integration between the power grid dispatch system and the communication program-controlled exchange system. By leveraging the K-Nearest Neighbors (KNN) algorithm, the technology enables automated querying of operational information with heightened efficiency and precision, thereby optimizing the operations of the dispatching telephone functionality. Subsequently, a prototype software application is developed to conduct experimental testing of intelligent call technology. The findings demonstrate that the method proposed in this paper successfully reduces the time expenditure associated with the dispatching telephone functionality, enhancing the productivity of dispatchers in routine operations and emergency response, thus ensuring the secure and stable operation of the power grid.

1. Introduction

1.1. Background

The power grid dispatch system and the communication program-controlled exchange system are the cornerstones of the safe operation of the power grid [1,2,3,4,5,6]. The power grid dispatch business and telecommunications business involved in each of them are the daily tasks handled by dispatchers at all levels of power grid companies. As shown in Figure 1, dispatchers on duty must use the human–machine workstation of the power grid dispatch system to monitor information while also utilizing the dispatching telephone of the communication program-controlled exchange system to complete communication interactions with the maintenance groups at the substation and power plant. In the current practice of power grid dispatching, a significant number of dispatching commands and operational communications rely on the dispatching telephone functionality of various levels of dispatching institutions. When a fault occurs in the power grid, dispatchers are confronted with a large volume of monitoring signals and communication demands. It is easy to produce harmonic mispronunciation, busy telephone lines, and step operation, which greatly affects work efficiency and power grid operation safety [7]. Therefore, the dispatching telephone functionality carries the coordinated operation of grid information monitoring and communication interaction at all levels, and it is the connection point between the power grid dispatch business and the telecommunications business.
The power grid dispatch system is an automated system oriented towards the dispatching production operations of power grids, and the communication program-controlled exchange system is a voice communication system for power production dispatching commands that employs circuit-switching technology for networking. According to the research and statistics of SGCC (State Grid Corporation of China), it has been identified that the existing power grid dispatch system is compromised by inefficient telecommunications business, which in turn disrupt the concentration of dispatchers [8,9]. Furthermore, the current communication program-controlled exchange system is not compatible with the “informatization, automation, and interactivity” requirements that are integral to the operation of smart grids [10,11]. According to the statistics, the average time for each dispatching telephone functionality operation during dispatcher duty is about 8 s. As the volume of business increases year by year, dispatchers at all levels of SGCC commonly report that the steps for operating the dispatching telephone are cumbersome and time-consuming. Additionally, in the context of accident handling, dispatchers need to perform about six to eight dispatching telephone operations for each handling. During an 8 h duty cycle, they need to handle about 20 to 50 accidents or abnormal alarms, resulting in a total of about 200 dispatching telephone operations and a substantial total time loss. Taking accident handling as an example, Figure 2 shows the related steps of the dispatching telephone operations. During the accident handling process, there is frequent switching between two systems, and the number of switches is positively correlated with the number of substations and lines involved in the accident. In cases of severe weather, the increase in grid accidents leads to even more frequent operations of the dispatching telephone.

1.2. Motivation and Contributions

To reduce the time loss in daily operations of the dispatching telephone functionality and ensure the efficiency of accident handling in emergency situations, there is an urgent need to find a convenient and efficient intelligent calling technology for dispatching telephone.
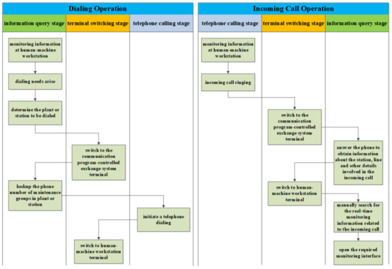
The current operations of the dispatching telephone functionality can be divided into three stages: information query, terminal switching, and telephone calling, as shown in Figure 3. Analysis of the figure reveals that the main cause of time loss is the separate system architecture of the power grid dispatch system and the communication program-controlled exchange system, where data cannot be exchanged between systems. The information query process can be abstracted as the following process. Assuming there are two sets, A and B, where set A represents the collection of query conditions and set B represents the collection of query results. The information query in dispatching telephone functionality operations can be regarded as f : A B .
b B ,   a 1 ,   a 2 A   a 1 a 2 f a 1 = f a 2 = b .
This information query exhibits a many-to-one relationship, where different monitoring data and operational triggers may lead to the same action. Whether it is finding dialing-related information or locating the monitoring screen related to incoming calls, it all relies on manual information search, resulting in long time loss, and there is also a possibility of mis-operation, which can easily disrupt the workflow.
Therefore, to achieve convenient and efficient dispatching telephone operation, it is first necessary to bridge the separate system architectures of the power grid dispatch system and the communication program-controlled exchange system, realizing data interaction and information integration. Secondly, it is essential to implement efficient and accurate automated business information queries. This paper is dedicated to addressing the aforementioned challenges by investigating intelligent call technology for dispatching telephone towards system integration. The main innovative contributions are summarized as follows:
  • We propose a dispatching telephone architecture based on system integration and design the interaction signaling format for the business control flow of dispatching telephones, which can effectively simplify the operational steps of dispatching telephone functionality;
  • We propose a method for data tagging of dispatching telephone business queries to establish a tag feature library. The tag feature library can abstractly describe the process of information query, providing a prerequisite for automated program processing of information query;
  • We propose a dispatching telephone business query algorithm based on KNN and verify its feasibility, thereby automating the dispatching telephone business query and enhancing the efficiency and accuracy of the queries;
  • We design and develop a prototype software application and conduct experiments with it to validate the effectiveness of the proposed methods.
The structure of this paper is as follows: Section 2 surveys the latest research related to the content of this study. Section 3 introduces the dispatching telephone architecture based on system integration and the data tagging of the dispatching telephone business query method. Section 4 describes the principles and procedures of the dispatching telephone business query algorithm based on KNN proposed in this paper. Section 5 designs the prototype software application and conducts experiments to evaluate the effectiveness of the proposed methods. Section 6 discusses the results of this research and some limitations. Section 7 summarizes the full paper.

2. Related Works

In recent years, in order to enhance the convenience and efficiency of the operations of the dispatching telephone functionality, some improved dispatching telephone call technologies have been proposed. Common technical solutions mainly include the call technology based on the Operation Management System (OMS), the call technology based on the Transmission Management System (TMS), and the call technology based on the Energy Management System (EMS).
According to the relevant regulations of the power monitoring system [12,13], the system is artificially divided into multiple protection zones dedicated to different networks. These zones are categorized by security level from high to low, including the production control areas (including Safety Zone I and Safety Zone II) and the management information areas (including Safety Zone III and Safety Zone IV). Business operations that require real-time monitoring of the power system, such as the power grid dispatch system, should be deployed in Safety Zone I. Operations related to the production and supply of electricity, which involve command and control, as well as analysis and decision-making, such as the communication program-controlled exchange system, should be deployed in Safety Zone III.
OMS [14] is an integrated grid dispatching application support platform based on a digital grid, centered on equipment, using logs and workflows as means, and combining various interfaces to form a Safety Zone III grid dispatching data center. Xu Da et al. [15] proposed establishing a fast data interface between the original dispatching telephone and OMS, interacting voice and data with the external public communication network through a firewall, to achieve intelligent association and visual display of dispatching telephone and scheduling events. This solution mainly solves the problem of telephone congestion and improves the efficiency of dispatching telephone functionality operations. However, this solution lacks information integration with the production control areas, and dispatchers still face the problem of switching between multiple systems in actual use.
Xing Wentao et al. [16] proposed extracting data such as the second type of work tickets, maintenance orders, and defect orders from TMS, performing data object registration, and model integration to form a scheduling duty log service. Based on this, an intelligent duty platform for the dispatching telephone was constructed by transforming and building upon IP multimedia bearer digital telephone technology. This technical solution has been implemented and has achieved results. However, the information integration of dispatching telephone only comes from log information in the management information area, which is not direct and practical enough and lacks an efficient information query method.
Wang Chong [17] designed the introduction of text technology into the EMS in Safety Zone I, integrating the original voice communication of the dispatching telephone to construct a scheduling personnel information interaction system that coordinates the use of multiple interaction means and methods. This technology aims to address the inefficiency of voice communication in dispatching telephones by adding text interaction as an alternative, which theoretically could improve interaction efficiency. However, it does not optimize the time-consuming nature of the complicated steps involved in operating the dispatching telephone.
The existing dispatching telephone call technologies mainly focus on information integration between the information management area systems (such as OMS and TMS in Safety Zone III) and the dispatching telephone and achieve simple business query information matching. However, dispatchers actually carry out real-time daily duty and accident handling in the production control area. Therefore, the source of information related to the operations of the dispatching telephone functionality is more suitable to come from the production control area. Based on the analysis of the characteristics of existing power grid dispatch systems [18,19], the main reasons for the lack of integrated technology solutions in the production control area are as follows:
(1)
The power grid dispatch system in the production control area has high requirements for real-time performance, with limited resources such as bandwidth, and strict security regulations, making it unsuitable for the integration of voice streams and complex business logic of dispatching telephone.
(2)
The existing power grid dispatch system and communication program-controlled exchange system have already formed a separate architecture, and promoting a technical solution for the power grid dispatch system that includes dispatching telephone functions faces the challenge of a comprehensive replacement of the existing hardware and software environment, which is too costly and not feasible.
In summary, the main challenge of improving and enhancing the convenience and efficiency of the operations of the dispatching telephone functionality lies in improving the efficiency of information integration and business query between the power grid dispatch system and the communication program-controlled exchange system in the production control area.
This paper proposes an intelligent call technology for dispatching telephones oriented towards system integration, which bridges the separated independent system architectures. By applying the KNN (K-Nearest Neighbors) algorithm, it achieves efficient and accurate automated business information queries, ensuring the convenience and efficiency of calls. Based on the above techniques, corresponding intelligent call software for dispatching telephone is constructed to test the designed call technology, with the aim of helping dispatchers improve the efficiency of daily duty and accident handling, thus providing guarantees for the efficient conduct of power grid accident handling and the safe operation of the power grid.

3. Materials and Methods

At the level of information integration between the power grid dispatch system and the communication program-controlled exchange system, it is necessary to select appropriate interaction content according to actual conditions, formulate a reasonable system integration architecture, and design the way of information interaction. At the level of business query, it is first necessary to describe and store the characteristic attributes of the operations of the dispatching telephone functionality to form analyzable sample data; then use algorithms to complete the query of business information.

3.1. System Integration Technology for the Business Control Flow of Dispatching Telephones

The power grid dispatch system in the production control area has high requirements for real-time performance, limited bandwidth, and strict security regulations, making it unsuitable for the integration of voice streams from dispatching telephones. Therefore, the design is for the power grid dispatch system and the communication program-controlled exchange system to only interact through the control flow of telephone business, meaning that the call operations are still initiated using the original dispatching telephone handset, but the dialing and answering operations are initiated by the power grid dispatch system. The dispatcher’s operational process only involves the power grid dispatch system, without the need for system switching.
As shown in Figure 4, the design of the business control flow of the dispatching telephone involves interactions and interfaces through the human–machine workstation of the power grid dispatch system in Safety Zone I, the dispatching telephone application server, the web application server in Safety Zone III, and the communication business gateway of the communication program-controlled exchange system. Isolation devices are installed at the interaction positions in Safety Zones I and III, and firewall devices are installed at the interaction positions between the power grid dispatch system and the communication program-controlled exchange system to ensure the security of system integration. According to the above system integration architecture, the integration of dispatching and telecommunications business can be achieved, simplifying and optimizing the steps of the dispatching telephone functionality operation, as shown in Figure 5.
The integration of the power grid dispatch system and the communication program-controlled exchange system can be regarded as data exchange between clients and servers. As shown in Figure 6, the Hypertext Transfer Protocol (HTTP), characterized by statelessness, connectionlessness, simplicity, and flexibility in data transmission, is suitable for frequent data interaction between clients and servers. Moreover, HTTP complies with the relevant regulations of the power secondary system [12,13] for use in Safety Zone III. Initiation, answering, closing, and control of telephone calls all require data interaction between the client and server. Therefore, the design adopts HTTP network interaction, using the POST request method, and formulates the interaction signaling format of the call interface, as shown in Table 1.

3.2. Data Tagging of Dispatching Telephone Business Query

To accurately and efficiently describe and query information, a labeling technique is designed to abstractly describe the dispatching telephone business. By collecting data on the relevant operations in the business across various dimensions such as equipment, personnel, and commands within the integrated system, the characteristic attributes of the dispatching telephone functionality operations are delineated. These characteristics are then stored, statistically analyzed, and abstracted to form an informational profile of the dispatch telephone function operations.
Firstly, the selection and collection of raw data are conducted. The raw data upon which labels are constructed should meet the requirements of relevance, objectivity, and time-variability. Dispatchers generate dispatching telephone functionality operations during their duty for various reasons, such as alarm prompts from the power grid dispatch system; abnormal values in the equipment data, such as active power (measured by p value), reactive power (measured by Q value), and current (measured by I value) on the substation monitoring interface; the scheduling of operational plans for specific substations or equipment; and the receipt of personnel data and instruction data from incoming calls in the communication program-controlled exchange system. Therefore, the raw data sources are determined to include six categories: equipment data, personnel data, instruction data, operational data, graphical display information, and alarm data from both the power grid dispatch system and the communication program-controlled exchange system. Automated scripts are used to obtain real-time data that can be collected from the integrated system and runtime data from the programs, thus completing the collection of raw data. For dialing behavior, the dispatcher needs to query the callee number that should be triggered under the current business scenario; for incoming call behavior, the dispatcher needs to query the monitoring interface information associated with the incoming call. By comparing the relevance of the raw data to the query targets, feature selection is conducted based on the raw data, determining the feature scope to include call time, related substations, equipment identification, active power, reactive power, current, alarm level, callee number, caller number, and monitoring interface, among others.
Subsequently, the feature library is preprocessed, with the feature data of dialing behavior classified and labeled by callee number and the feature data of incoming call behavior classified and labeled by monitoring interface, thus completing the development of labels.
Finally, a storage table structure for the tag feature library is designed based on the selected feature range, as shown in Table 2. Based on the aforementioned tag feature library, a classification algorithm was designed to automate the process of information query.

4. Algorithms

4.1. Dispatching Telephone Business Query Method Based on KNN

The K-Nearest Neighbors (KNN) method, proposed by Cover and Hart [20] in 1967, is a classification technique based on analogical learning that can classify data with less distinct category features and is widely used in various information classification and query fields. Referring to the application of the KNN algorithm in the classification of power grid equipment information and power customer telephone information in the references [21,22,23], its characteristic of not requiring additional data description rules and its suitability for classifying sample sets with overlapping class domains makes it suitable for the classification of dispatching telephone business information. The KNN algorithm is simple and intuitive, assuming that samples are described by elements in multidimensional vectors and can be considered as points in a multidimensional space. For a sample to be classified, the KNN method searches for the K nearest neighbor points in the multidimensional space and classifies the sample to be assigned based on the majority category of these K nearest neighbors.
In the context of the K-Nearest Neighbors (KNN) algorithm, the following commonly employed methods for calculating the distance between samples are used:
Euclidean   distance = i = 1 n ( x i y i ) 2 ,
where X and Y are two n-dimensional vectors. All dimensions of difference are taken into account, and the squared terms ensure that the influence of both positive and negative values is amplified, thereby attaching greater importance to larger discrepancies.
Cosine   Similarity = i = 1 n x i y i i = 1 n x i 2 i = 1 n y i 2 ,
where X and Y are two n-dimensional vectors. Applicable to scenarios where dimensionality insensitivity is observed, and vector length is not taken into consideration.
In our constructed tag feature library, features such as active power, reactive power, and current are continuous data suitable for calculating Euclidean distance. On the other hand, caller number, alarm level, and identification of relevant substations are non-numeric data that are appropriate for computing cosine similarity. Considering that dispatching telephone functionality exhibits significant temporal correlation, meaning that the same call operations are likely to recur within a short period, a weighting scheme based on the “call time” feature was employed when calculating the distance of the samples. The specific algorithm is as follows, as shown in Algorithm 1.
Algorithm 1: The KNN algorithm for dispatching telephone inquiries
Input:
 Labeled training set W = {X1, X2, …, Xn} store multi-dimensional vector data where each Xi has an associated class label
 Unlabeled multi-dimensional vector data point Y
 Number of nearest neighbors K
Output:
 Predicted class label for point Y
1: Begin
2: Initialize an empty list N to store K nearest neighbors
3: Initialize an empty list D to store distances between Y and each point in W

4: For each point Xi in W do
5:  Compute the distance d between Y and Xi (In this algorithm, the multi-dimensional vector has a dimensionality of 7. The first feature is the call time feature. The second to fourth features are continuous data attributes used to compute the Euclidean distance. The fifth to seventh features are non-numeric data transformation attributes used to calculate the cosine similarity. The parameter λ is employed to normalize the distances, after which their geometric mean is computed. Considering that telephone operations are time-sensitive, and the likelihood of repetition is higher for operations with call times closer to each other, the feature vectors of operations with significantly distant call times are of lesser referential value. An empirical parameter δ assumes a value of 31,536,000, which is the number of seconds in a year, is used to adjust the distance results by accounting for the impact of time on the similarity of feature vectors):
d = e x 1 y 1 δ λ 2 i = 2 4 ( x i y i ) 2 1 j = 5 7 x j y j j = 5 7 x j 2 j = 5 7 y j 2
λ = max i = 2 4 ( x i y i ) 2 1

6:   Append the tuple (d, Xi) to D

7:   Sort the D list in ascending order based on the distance d

8:   For i = 1 to K do
9:    Take the i-th tuple from the sorted D list
10:     Add the corresponding Xi to N

11:   Initialize a dictionary C to store the count of votes for each class

12:   For each point Xi in N do
13:    Find the class label of Xi and increment the count for the class label in C

14:   Find the class label with the highest count in C as the predicted class label for Y
15: End

4.2. Feasibility Verification

The query process for dispatching telephone functionality based on the KNN method is as follows:
  • Step 1: Preprocess the data of the dispatching telephone business label feature library in the integration system to complete data normalization and standardization and construct the training sample set.
  • Step 2: During the dialing operation, extract the current scenario business data based on the selected equipment graphic elements. In the incoming call operation, parse the incoming call business data based on the incoming call command, and after preprocessing, construct the test sample set.
  • Step 3: Use the KNN algorithm to complete the classification of the training sample set.
  • Step 4: Use the classification of the training samples as the query result. In the dialing operation, query the callee number information and recommend the number that the dispatcher should dial at this time. In the incoming call operation, query the monitoring interface information and open the monitoring screen that the dispatcher should view at this time.
  • Step 5: The dispatcher confirms the current operation and updates the training sample set.
To verify the feasibility of this method, a query demo was developed. In this experiment, the following evaluation metrics were employed:
Precision = TP TP + FP .
Precision refers to the proportion of samples that are actually of the predicted category among all samples predicted as that category, measuring the “precision” of the classification, i.e., the proportion of correct results in the provided outcomes.
Recall = TP TP + FN .
Recall refers to the proportion of samples that are correctly predicted as the category among all samples that actually belong to that category, assessing the “comprehensiveness” of the classification.
F 1 score = 2 × Precision × Recall Precision + Recall .
F1-score is the harmonic mean of Precision and Recall, used to measure the precision and robustness of the model.
To calculate the above evaluation metrics, the following metrics are utilized:
  • True Positive (TP): For each class, TP represents the number of samples correctly predicted as belonging to that class. In multi-class classification problems, each class has its own TP value.
  • True Negative (TN): In multi-class classification problems, the concept of TN is not applied to individual classes but rather to all non-target classes. For a specific class, TN denotes the sum of the number of samples from all other classes that are correctly predicted as not belonging to the target class.
  • False Positive (FP): For each class, FP represents the number of samples incorrectly predicted as belonging to that class, whereas these samples actually belong to other classes. In multi-class classification problems, each class has its own FP value.
  • False Negative (FN): For each class, FN represents the number of samples that actually belong to that class but are incorrectly predicted as belonging to other classes.
Considering that the frequency of dispatching telephone information query categories is roughly the same, and each category should be treated equally, the experiment calculates their macro-average value.
Macro Precision = 1 N i = 1 N TP i TP i + FP i ,
Macro Recall = 1 N i = 1 N TP i TP i + FN i ,
Macro F 1 score = 1 N i = 1 N 2 × Precision i × Recall i Precision i + Recall i ,
where N denotes the total number of categories.
Based on the training sample set that has been labeled, experiments were conducted in four groups. The KNN algorithm used in the experiments was subjected to five-fold cross-validation, considering computational efficiency and referring to the setup in similar scenario literature [22]; the value of K was set to 5. The statistical metrics after classification are shown in Table 3 and Figure 7.
The relationship between the size of the training sample set and the query duration was statistically analyzed, as shown in Figure 8. Based on an evaluation of the data generated by a single grid dispatching center with 50,000 dispatching telephone functionalities per year, the query duration of this method is deemed feasible.

5. Experimental Results

5.1. Environmental and Architectural

To validate the intelligent call technology, a prototype software application was designed and implemented. The intelligent call software for dispatching telephone is designed with two main modules, the client and the server, which run on the human–machine workstation and the server, respectively, of the power grid dispatch system.
The client module [24,25] includes a business monitoring module and a message listening module, while the server module contains an information query module and a signaling interaction module, as shown in Figure 9. The business monitoring module provides human–machine monitoring screens, alarm windows, and other dispatching telephone functionality operation interfaces in the control monitoring scenarios, realizing the extraction of data such as monitoring graphics information and alarm record information through inter-process communication to form dispatching telephone business control information. The message listening module realizes the organization and parsing of dispatching telephone business control information messages between the client module and the server module, completing timely message sending and receiving through the message bus. The information query module uses the KNN algorithm to match the tag feature library, query and complete the dispatching telephone business control information, and organize interaction information according to the basic call interface interaction signaling format. The signaling interaction module adopts the HTTP [26,27,28] to realize the network interaction of the dispatching telephone business control information of the power grid dispatch system and the communication program-controlled exchange system.
The intelligent call software for dispatching telephones is based on the D5000 power grid dispatch system [29], using the Client/Server architecture [30,31,32], and the development environment is the Linx 6.0 system.

5.2. Data and Statistics

The experiment was divided into two batches, each conducting 200 dispatching telephone functionality operations. Through the testing of the intelligent call software for dispatching telephones, the time consumption of the dispatching telephone functionality operations during dispatcher duty can be reduced to about 5.6 s (reduce 67.9%), effectively shortening the time consumption of the dispatching telephone functionality operations, as shown in Table 4 and Figure 10.
In traditional call technology for dispatching telephones, finding dialing-related information and locating the monitoring screen related to incoming calls rely on manual information search, which can result in long time loss and the possibility of mis-operation, easily disrupting the workflow. The accuracy of manual operations varies significantly due to individual differences; however, the accuracy of automated procedures replacing manual operations has been significantly improved, with statistical experimental data indicating that the accuracy rate of information queries reaches 98%.
After the completion of software development, the memory usage, running status, and main and standby machine conditions of the program during continuous operation for 168 h were observed. Additionally, 200 dialing operations and incoming call connections for the dispatching telephone functionality were conducted at the human–machine workstation, as shown in Table 5. All 200 tests were successful, meeting the design requirements of the software.

6. Discussion

The experimental results indicate that the average time consumption of the dispatching telephone functionality operations dispatcher duty can be reduced from 8.25 s to 2.65 s (reduce 67.9%), effectively shortening the duration of the dispatching telephone functionality operations.
Compared to traditional call technology for dispatching telephone, the method presented in this paper replaces manual dispatching telephone functionality operations with automation technology, optimizing the steps of dispatching telephone functionality operation. In contrast to the call technology based on the OMS or TMS, the method proposed in this paper enables dispatchers to complete telephone business control flow command interactions within the real-time monitoring environment of the production control area. The intelligent call technology for dispatching telephone towards system integration eliminates time losses during the terminal switching stage. Existing call technologies based on the EMS mostly use file-based methods to supplement interaction means between the EMS and the communication program-controlled exchange system, but this also increases the workload for dispatchers and does not fundamentally improve the efficiency of the dispatching telephone functionality operations.
The method proposed in this paper, using a dispatching telephone business query algorithm based on KNN, automates the dispatching telephone business query, enhancing the efficiency and accuracy of the information query stage. In the context of dispatching telephone functionality operations, information inquiries are characterized by small data volumes and modest requirements for real-time processing. These scenarios feature a small number of feature dimensions with distinct differences between features, making the KNN algorithm suitable for application. However, KNN has its limitations, such as sensitivity to noise, high computational costs, and unsuitability for large-scale datasets.
During implementation, it is necessary to address random noise, system noise, and label noise. In our experiments, we have performed standardized preprocessing on the data. The non-numeric features were subjected to label encoding, converting them into numeric form. Furthermore, we applied Min–Max Scaling to the continuous data features, rescaling the values to a range of 0 to 1. This procedure was undertaken to reduce noise resulting from different measurement scales. Additionally, we have utilized label correction and weighted voting to further mitigate noise. In future studies, ensemble classification methods could be adopted to combine several classifiers for denoising purposes. Selecting the optimal K-value is also an effective means of noise management within the implementation process. In this paper, the KNN algorithm used in the experiments was subjected to five-fold cross-validation, and a K-value of 5 was determined as the optimal value through grid search.
Misclassification by the algorithm requires attention. Given the practical operational demands in the electrical power system, we have improved the algorithm to reduce misclassification through methods such as cross-validation and feature optimization. Moreover, the software design follows an automated triggering followed by a manual verification approach; that is, after the automated completion of the information inquiry process, recommended actions are presented, and the dispatcher confirms and implements these actions to ensure robustness in practical applications.
In comparison to other modern machine learning algorithms, KNN can learn in real-time and is applicable to various types of features. By adjusting the K-value, the complexity of the KNN model can be controlled. Decision trees, a tree-structured selection model, segment data through a series of rules, with each node representing a feature, each branch representing a feature value, and the final leaf nodes representing classification outcomes. This approach is suitable for scenarios with moderate data volumes and low feature dimensions. However, handling features with missing values is complex, and decision trees are prone to overfitting on small datasets like dispatching telephone operations, necessitating strategies such as pruning for optimization. Deep learning, which simulates the human brain’s information processing through multi-layer neural networks, automatically extracts features and performs complex data processing, generally offering higher accuracy. Its models are complex, requiring substantial data for training, high computational resources, long training times, and a lack of interpretability. It has not been utilized in the research scenario of this paper. In future research, as the dispatching telephone service evolves, the volume and complexity of the data may significantly increase. The system will need to further explore appropriate algorithms for larger-scale dispatch environments or higher data volumes under the new scenarios.
Although the method proposed in this paper achieves the research objectives, there are still some shortcomings. Firstly, the power grid dispatch system and the communication program-controlled exchange system in this method are designed only for the interaction of the dispatching telephone business control flow, without accessing the voice streams in the power grid dispatch system. Secondly, according to the three stages of dispatching telephone functionality operations divided in this paper, we have only optimized the terminal switching stage and information query stage. Compared to the other two stages, the time consumption during the telephone calling stage is relatively minor compared to the other two phases, and thus it was not a focal point of this study. In future research aimed at optimizing the operations of the dispatching telephone functionality, the emphasis can be placed on reducing the time consumption during the telephone calling stage, as well as further refining the methods of information query.

7. Conclusions

This paper proposes an intelligent call technology for dispatching telephones based on system integration, which bridges the separate independent system architecture of the existing power grid dispatch system and the communication program-controlled exchange system, realizing data interaction and information integration. Furthermore, a dispatching telephone architecture based on system integration is proposed, and the interaction signaling format for the business control flow of dispatching telephones is designed, which can effectively simplify the steps of dispatching telephone functionality. Moreover, a method for data tagging of dispatching telephone business queries to establish a tag feature library. The tag feature library can abstractly describe the process of information query, providing a prerequisite for automated program processing of information query. Then, using the dispatching telephone business query algorithm based on KNN, the automation of dispatching telephone information queries is realized, improving the efficiency and accuracy of queries. A prototype software application is developed to conduct experimental testing to demonstrate that the method successfully reduces the time expenditure associated with the dispatching telephone functionality. This helps dispatchers improve the efficiency of daily duty and accident handling, ensuring the safe and stable operation of the power grid.

Author Contributions

Conceptualization, C.T. and Y.S. (Yibo Sun); methodology, C.T.; software, S.S.; validation, X.C., Y.S. (Yibo Sun), and C.L.; formal analysis, S.S.; investigation, Z.S. and C.T.; resources, S.S.; data curation, C.L.; writing—original draft preparation, C.T.; writing—review and editing, Y.S. (Yibo Sun); visualization, X.C.; supervision, Y.S. (Yue Shi); project administration, C.L.; funding acquisition, Z.S. All authors have read and agreed to the published version of the manuscript.

Funding

This research was funded by the National Natural Science Foundation of China (No. 62272239) and the Postgraduate Research and Innovation Plan of Jiangsu Province (No. KYCX20_0761).

Data Availability Statement

The data relevant to the study has been included in the paper.

Conflicts of Interest

Authors Chunliang Tai, Shiming Sun, Xing Chen, Yue Shi and Chao Liu were employed by the company NARI Technology Development Co., Ltd. The remaining authors declare that the research was conducted in the absence of any commercial or financial relationships that could be construed as a potential conflict of interest.

References

  1. Du, L.; Liu, K.; Li, J.; Deng, J. Automatic Power Emergency Dispatching System based on Voice Response. In Proceedings of the 2020 IEEE 4th Information Technology, Networking, Electronic and Automation Control Conference (IT-NEC), Chongqing, China, 12–14 June 2020; pp. 1321–1325. [Google Scholar] [CrossRef]
  2. Liu, Q. Optimization of the D5000 Smart Grid Control System’s Functions and Display Interface for Centralized Monitoring in Substations. Innov. Appl. Technol. 2015, 5, 145. Available online: https://kns.cnki.net/kcms2/article/abstract?v=r_P-ES8duRod492UahqNhN_OMD1wO6lyZ1wOXvhBlnW3SMw7jc85DW4WHFttKvwGK0ziJ4Qx4Fan654Wt-p877a6UfInkBdRO-Vj3cFStzG8SlABgOQUb8f3JNXZ4T1dd3nEso4YI9VGNcny9zKItoyqMHukFZlqOn0MxsosmdZhQfhUbFi9pNGaU3_JQuwh&uniplatform=NZKPT&language=CHS (accessed on 25 October 2024).
  3. Li, X.; Li, W.; Shi, H. Reflections on the Safe and Stable Operation of Power Systems under the Background of Carbon Peaking and Carbon Neutrality. In Proceedings of the Innovative Practices in Chinese Power Enterprise Management 2021, Beijing, China, 2023; Available online: https://kns.cnki.net/kcms2/article/abstract?v=r_P-ES8duRqkQ4THwAii2WKgOfT2po1J-t3GlB5u8QgeKamjAzzeoo9yhTiNNuMgWt-liUT0B3PcJFxibJlAXRedoDxtmyR_2tEZX7DcmFjj6Un7qh7K0TAG-0pT_JzsnvcAXTpYv3zvAJijugKRrfn-5RMu61gqSUU2hosxKeI_YVgpkTPbNrco7AoWJpadkv8ioU7Xey0=&uniplatform=NZKPT&language=CHS (accessed on 25 October 2024).
  4. Deng, X. Research and Analysis on the Construction of an Integrated Regional Power Grid Control System; North China Electric Power University: Beijing, China, 2013. [Google Scholar] [CrossRef]
  5. Guo, L. An Overview of SPC Exchange Technology in Communication Systems. New Technol. Prod. China 2012, 20, 32. [Google Scholar] [CrossRef]
  6. Zhang, W. Discussing the Management and Planning of the Electric Power Communication Network. Commun. World 2016, 23, 172. [Google Scholar] [CrossRef]
  7. Xiang, Z.; Gu, W.; Tong, C.; Qian, X.; Li, Z.; Guo, C. Design of Intelligent Dispatching System Based on Human Voice Adaptive Speech Recognition. In Proceedings of the 2021 International Conference on Power System Technology (POWERCON), Haikou, China, 8–9 December 2021; pp. 1953–1957. [Google Scholar] [CrossRef]
  8. Han, H.; Zhang, H. Research on Construction Methods of Integrated Power Grid Control Systems. China Electr. Power Educ. 2013, 29, 202–203. Available online: https://d.wanfangdata.com.cn/periodical/Ch9QZXJpb2RpY2FsQ0hJTmV3UzIwMjQxMTA1MTcxMzA0Eg96Z2RsankyMDEzMjMxMDIaCGsxZXg3eTdi (accessed on 25 October 2024).
  9. Yan, W.; Jiang, L.; Xu, Q. Integrated Power System Control and Technology Analysis. Electr. Power Syst. Autom. Bull. 2018, 30, 144–150. [Google Scholar] [CrossRef]
  10. Yang, Z.; Wu, S. Feasibility Plan for Building an Intelligent Dispatching Communication System. Inf. Commun. 2020, 34, 124–125. [Google Scholar] [CrossRef]
  11. Gao, F.; Li, Y. Jincheng Electric Power Communication SPC Exchange System Networking Technology Solution. Power Syst. Commun. 2006, 27, 51–53. [Google Scholar] [CrossRef]
  12. National Development and Reform Commission. Safety Protection Regulations for Electric Power Systems. National Devel-opment and Reform Commission, 2014-9-1, 14. Available online: https://d.wanfangdata.com.cn/claw/Cg9MYXdOZXdTMjAyMzA5MDQSCkcwMDAyMTQ2MDYaCGt4eDZ5OWQ4 (accessed on 25 October 2024).
  13. National Energy Administration. Notice on the Issuance of the General Security Protection Plan for Electric Power Monitoring Systems and Other Security Protection Plans and Evaluation Criteria. National Energy Administration, 2015-2-4, 36. Available online: https://d.wanfangdata.com.cn/claw/Cg9MYXdOZXdTMjAyMzA5MDQSCkcwMDAyNjAxNzAaCGV1dnU0NHZ5 (accessed on 25 October 2024).
  14. Zhang, F.; Zhang, Z.; Guo, S.; Du, J.; Liu, J. Research and Analysis of the Electric Power Dispatching Production Management Subsystem Based on OMS. J. Zhengzhou Univ. Light Ind. Nat. Sci. Ed. 2010, 25, 112–114. [Google Scholar] [CrossRef]
  15. Xu, D.; Zhou, R.; Liang, Y.; Lin, W. Research and Application of an Intelligent Telephone Command Platform for Distribution Network Dispatching. Rural. Electrif. 2022, 44, 35–39. [Google Scholar] [CrossRef]
  16. Xing, W.; Wang, X.; Zhao, Y. Research on Automation Technology for Communication Dispatching Duty in Power Systems. J. Shandong Electr. Power Coll. 2021, 24, 58–61. [Google Scholar] [CrossRef]
  17. Wang, C. Research on Dispatching Human to Human Information Interactive System Introduced Text-technology; Dalian University of Technology: Dalian, China, 2014; Available online: https://d.wanfangdata.com.cn/thesis/ChhUaGVzaXNOZXdTMjAyNDA5MjAxNTE3MjUSCFkyNTkyMzA4GghndmtyaGtibA%3D%3D (accessed on 25 October 2024).
  18. Jia, K.; Sun, Z.; Sun, Z. Design of an integrated network order system for main distribution network considering power dispatch efficiency. Energy Inform. 2024, 7, 2520–8942. [Google Scholar] [CrossRef]
  19. Wang, Z.; Gao, F. Research on voice interaction model of intelligent power dispatching based on DCGAN. Nanotechnol. Environ. Eng. 2021, 6, 2365–6387. [Google Scholar] [CrossRef]
  20. Cover, T.M. Rates of convergence for nearest neighbor procedures. In Proceedings of the Hawaii International Conference on Systems Sciences, Honolulu, HI, USA, 29–31 January 1968. [Google Scholar]
  21. Chen, X.; Ju, R. Research on Single-Phase Ground Fault Line Selection in Distribution Networks Based on KNN Algorithm. J. Nanjing Norm. Univ. (Eng. Technol. Ed.) 2020, 20, 27–31. [Google Scholar] [CrossRef]
  22. Yang, J.; Liu, K.; Jin, P. A Customer Identification Method Based on KNN Algorithm. Electr. Power Big Data 2019, 22, 67–73. [Google Scholar] [CrossRef]
  23. Wang, S.; Wu, S.; Liu, T.; Chen, H.; Lu, Y. Detection and Early Warning of Communication Faults in Power Metering Automation Terminals Based on KNN Scoring Algorithm. Electr. Autom. 2016, 38, 86–89. [Google Scholar] [CrossRef]
  24. Heng, X.; Lin, W. The Application and Practice of Thin Client Systems in Power Enterprises. Electr. Power Informatiz. 2010, 8, 51–54. [Google Scholar] [CrossRef]
  25. Zhang, L. Design and Implementation of Computer Room Management System Based on C/S Architecture. Electron. Test. 2021, 28, 89–91. [Google Scholar] [CrossRef]
  26. Li, K.; Chen, Q.; Lu, J. Overview of HTTP Protocol Research. Inf. Syst. Eng. 2021, 34, 126–129. [Google Scholar] [CrossRef]
  27. Yu, W.; Zhang, P.; Bi, C.; Chen, S. Design and Examples of Data Transmission Programs Based on HTTP Protocol. Eng. Test. 2021, 61, 89–90. [Google Scholar] [CrossRef]
  28. Hong, H.; Sun, Z. Constructing conditional pkeet with verification mechanism for data privacy protection in intelligent systems. J. Supercomput. 2023, 79, 15004–15022. [Google Scholar] [CrossRef]
  29. Xiu, H. Research and Application of an Integrated Control and Prevention System Based on the D5000 Platform. Electr. Eng. Technol. 2014, 35, 58–60. [Google Scholar] [CrossRef]
  30. Zhong, C. Design and Implementation of a Power Company Equipment Operation and Maintenance Management System Based on CS; University of Electronic Science and Technology of China: Chengdu, China, 2020. [Google Scholar] [CrossRef]
  31. Hong, H.; Wu, Q.; Dong, F.; Song, W.; Sun, R.; Han, T.; Zhou, C.; Yang, H. Netgraph: An intelligent operated digital twin platform for data center networks. In Proceedings of the ACM SIGCOMM 2021 Workshop on Network-Application Integration (NAI’21), New York, NY, USA, 23 August 2021; pp. 26–32. [Google Scholar] [CrossRef]
  32. Wang, Z.; Lv, Y.; Xu, S.; Qiu, S.; Xue, G. Security Design and Implementation of Dispatching Operation Command System Based On C/S Architecture and Situational Awareness. Microcomput. Appl. 2023, 40, 44–47. [Google Scholar] [CrossRef]
Figure 1. Dispatching telephone functionality operation schematic.
Figure 1. Dispatching telephone functionality operation schematic.
Electronics 14 00179 g001
Figure 2. Dispatching telephone functionality-related steps in power grid accident handling.
Figure 2. Dispatching telephone functionality-related steps in power grid accident handling.
Electronics 14 00179 g002
Figure 3. Dispatching telephone functionality operation steps.
Figure 3. Dispatching telephone functionality operation steps.
Electronics 14 00179 g003
Figure 4. Dispatching telephone architecture based on system integration.
Figure 4. Dispatching telephone architecture based on system integration.
Electronics 14 00179 g004
Figure 5. Dispatching telephone functionality operation steps based on system integration.
Figure 5. Dispatching telephone functionality operation steps based on system integration.
Electronics 14 00179 g005
Figure 6. Functional module framework for dispatching telephones based on system integration.
Figure 6. Functional module framework for dispatching telephones based on system integration.
Electronics 14 00179 g006
Figure 7. Confusion matrix after KNN algorithm classification.
Figure 7. Confusion matrix after KNN algorithm classification.
Electronics 14 00179 g007
Figure 8. Statistical analysis of query duration under the training sample set.
Figure 8. Statistical analysis of query duration under the training sample set.
Electronics 14 00179 g008
Figure 9. Functional module framework for intelligent call software.
Figure 9. Functional module framework for intelligent call software.
Electronics 14 00179 g009
Figure 10. Comparison of average time loss between traditional and proposed method.
Figure 10. Comparison of average time loss between traditional and proposed method.
Electronics 14 00179 g010
Table 1. Basic call interface interaction signaling format.
Table 1. Basic call interface interaction signaling format.
Signaling ModeInteractive Signaling FormatReturn CodeHTTP URL
Initiate Call{“opid”:”xxxxxxx”,
“type”:”call”,
“caller”:”xxxxxx”,
“callee”:”xxxxx”,}
{“opid”:”xxxxxxx”,
“callid”:”xxxxx”,
“errcode”:”x”}
http://ip:port/ict/call
Answer Call{“opid”:”xxxxxxx”,
“callid”:”xxxxx”,
“caller”:”xxxx”,
“callee”:”xxxxx”}
{“opid”:”xxxxxxx”,
“callid”:”xxxxx”,
“errcode”:”x”}
http://ip:port/ict/answer
Close Call{“opid”:”xxxxxxx”,
“type”:”close”,
“callid”:”xxxxx”,
“text”:”xxxxx”}
{“opid”:”xxxxxxx”,
“callid”:”xxxxx”,
“errcode”:”x”}
http://ip:port/ict/close
Call Control{“opid”:”xxxxxxx”,
“callid”:”xxxxx”,
“newnum”:”xxxxx}
{“opid”:”xxxxxxx”,
“callid”:”xxxxx”,
“errcode”:”x”}
http://ip:port/ict/control
Table 2. Tag feature library storage table structure.
Table 2. Tag feature library storage table structure.
Dialing OperationIncoming Call Operation
Variable NameData TypeVariable NameData Type
callee_num(tag)Stringmonitoring_interface(tag)String
call_timeLongcall_timeLong
PvalueLongPvalueLong
QvalueLongQvalueLong
IvalueLongIvalueLong
substationsStringcaller_numString
equipmentLongsubstationsString
alarmINTalarmINT
Table 3. Information query experiment statistical data.
Table 3. Information query experiment statistical data.
Serial NumberPrecisionRecallF1-ScoreSupport
10.970.970.97500
20.970.960.96500
30.980.970.97500
40.970.960.96500
Table 4. Dispatching telephone functionality operation time consumption statistics.
Table 4. Dispatching telephone functionality operation time consumption statistics.
The First BatchThe Second Batch
Traditional MethodProposed MethodTraditional MethodProposed Method
8.3 s2.1 s9.4 s2.3 s
7.9 s2.9 s8.6 s2.4 s
8.2 s2.3 s7.6 s3.0 s
9.1 s2.0 s8.1 s2.8 s
8.7 s2.7 s7.9 s2.4 s
7.3 s2.4 s8.3 s2.6 s
7.6 s2.5 s8.7 s3.1 s
8.0 s3.3 s9.2 s2.9 s
7.8 s2.8 s8.0 s3.0 s
8.1 s3.0 s8.2 s2.5 s
Table 5. Dispatching telephone intelligent call software performance indicator test results.
Table 5. Dispatching telephone intelligent call software performance indicator test results.
Indicator AverageResultSet Goal
Operation Time Consumption2.7 sWithin 3 s
MOS (Mean Opinion Score)4.4Above 4 points
Average CPU Load4%Within 10%
System Continuous Operation Hours168 hContinuously for 168 h
Application Primary–Standby Switch Cycle3 sWithin 5 s
Packet Loss Rate Under Severe Environmental2%Within 5%
Disclaimer/Publisher’s Note: The statements, opinions and data contained in all publications are solely those of the individual author(s) and contributor(s) and not of MDPI and/or the editor(s). MDPI and/or the editor(s) disclaim responsibility for any injury to people or property resulting from any ideas, methods, instructions or products referred to in the content.

Share and Cite

MDPI and ACS Style

Tai, C.; Sun, Y.; Sun, S.; Sun, Z.; Chen, X.; Shi, Y.; Liu, C. Investigating Intelligent Call Technology for Dispatching Telephones Towards System Integration. Electronics 2025, 14, 179. https://doi.org/10.3390/electronics14010179

AMA Style

Tai C, Sun Y, Sun S, Sun Z, Chen X, Shi Y, Liu C. Investigating Intelligent Call Technology for Dispatching Telephones Towards System Integration. Electronics. 2025; 14(1):179. https://doi.org/10.3390/electronics14010179

Chicago/Turabian Style

Tai, Chunliang, Yibo Sun, Shiming Sun, Zhixin Sun, Xing Chen, Yue Shi, and Chao Liu. 2025. "Investigating Intelligent Call Technology for Dispatching Telephones Towards System Integration" Electronics 14, no. 1: 179. https://doi.org/10.3390/electronics14010179

APA Style

Tai, C., Sun, Y., Sun, S., Sun, Z., Chen, X., Shi, Y., & Liu, C. (2025). Investigating Intelligent Call Technology for Dispatching Telephones Towards System Integration. Electronics, 14(1), 179. https://doi.org/10.3390/electronics14010179

Note that from the first issue of 2016, this journal uses article numbers instead of page numbers. See further details here.

Article Metrics

Back to TopTop