A Highly Flexible Passive/Active Discrete-Time Delta-Sigma Receiver
Abstract
1. Introduction
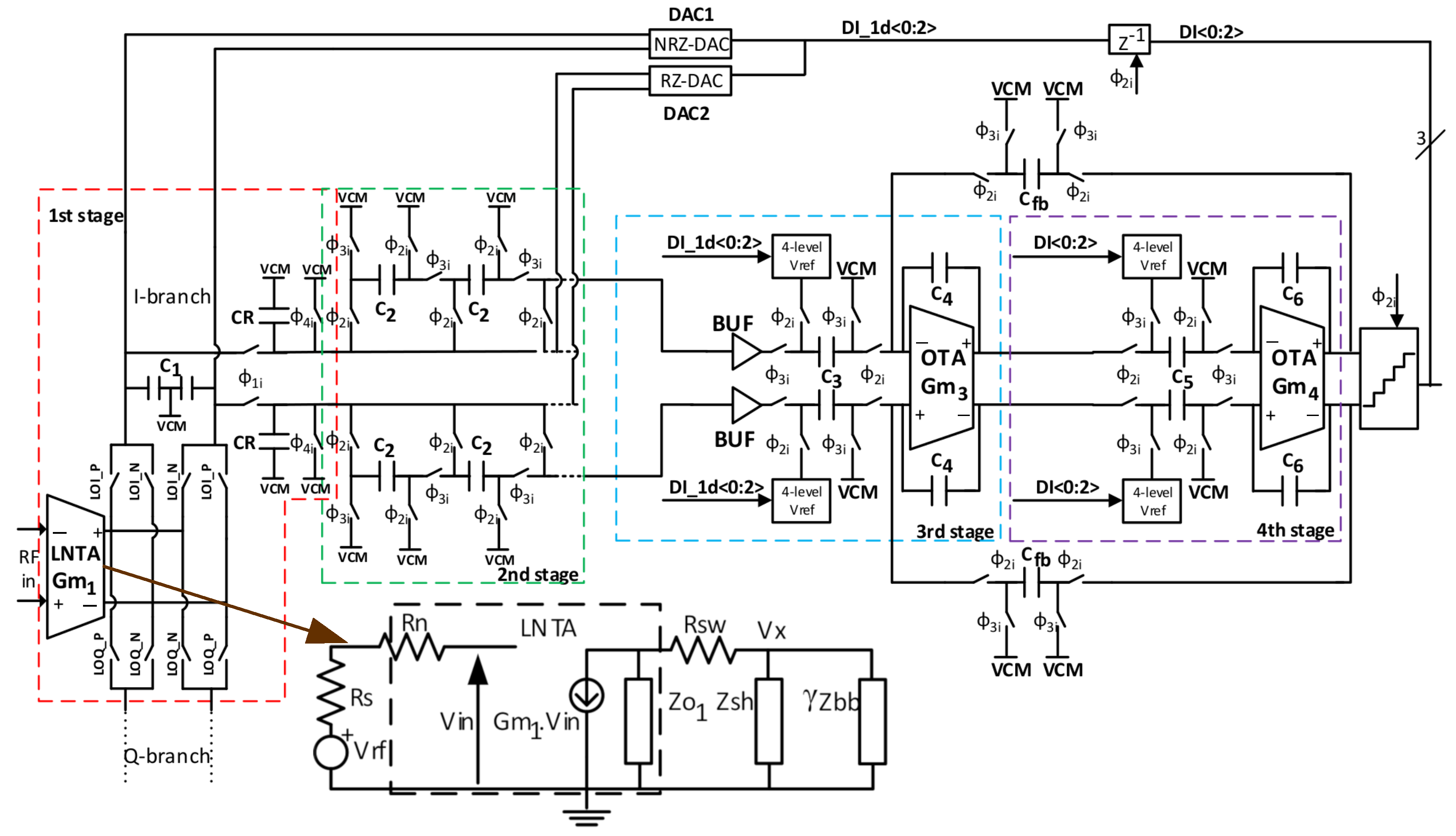
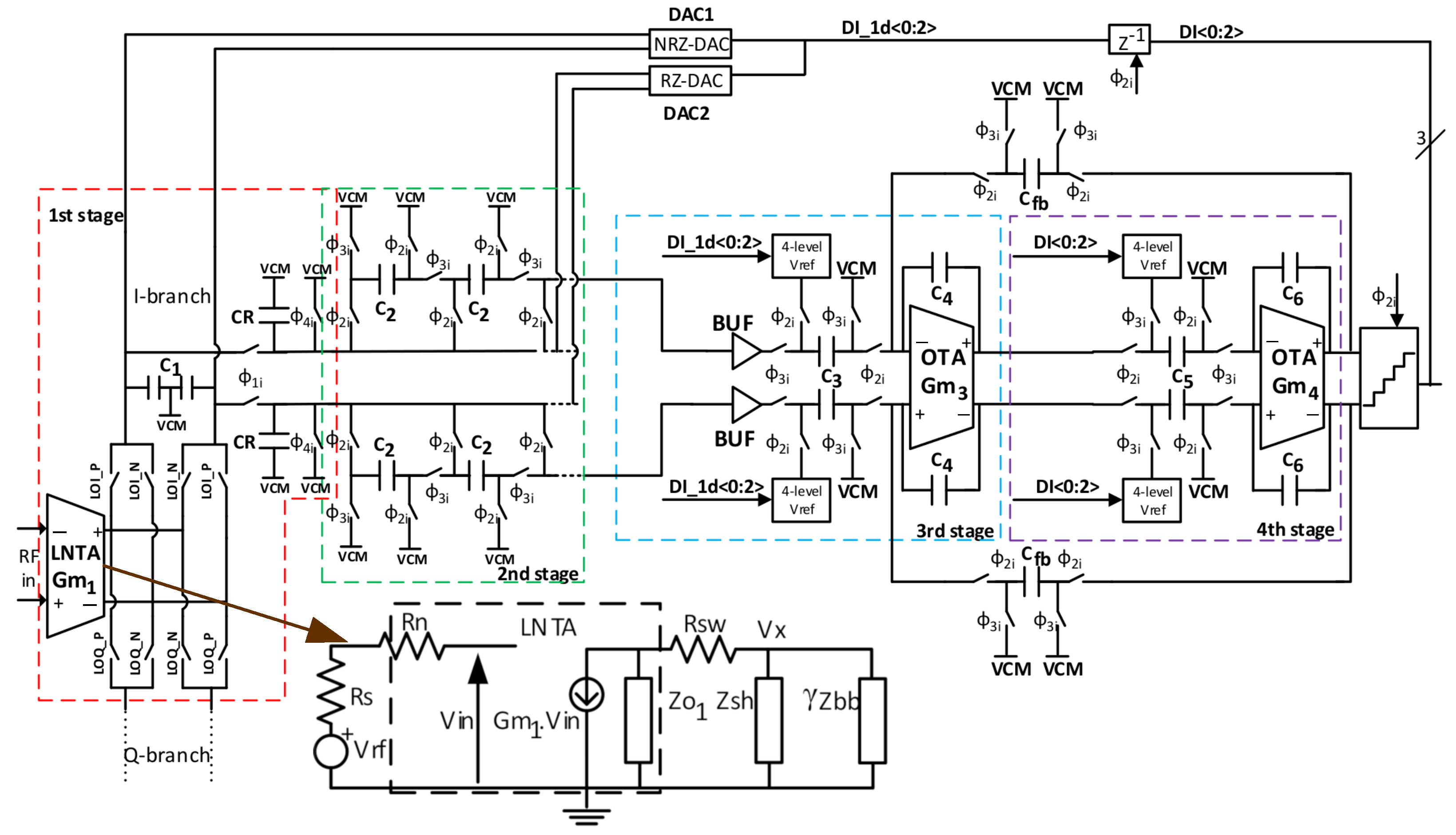
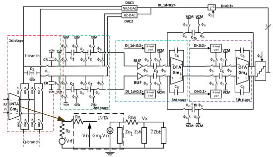
2. Receiver Architecture
- Only one coefficient set is required for the wide LO frequency range, which is much less complex compared with the implemented DDSRs.
- The loop filter’s clock buffers and the third and fourth active stages work at lower speeds, significantly reducing power consumption.
3. Design Methodology and System Modeling
3.1. Design Methodology
3.2. Noise Modeling
3.3. Transfer Function Modeling
4. System Level Design
4.1. Delta-Sigma Loop
4.2. Receiver Specifications
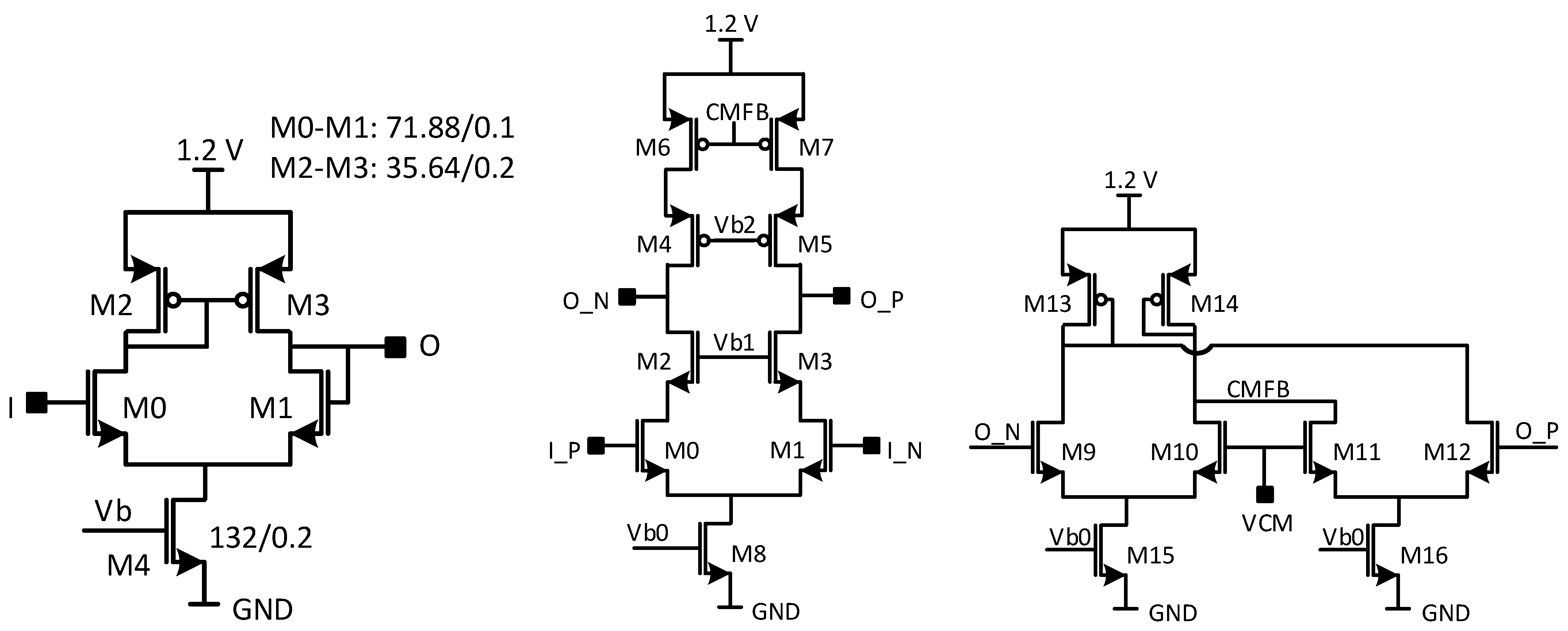
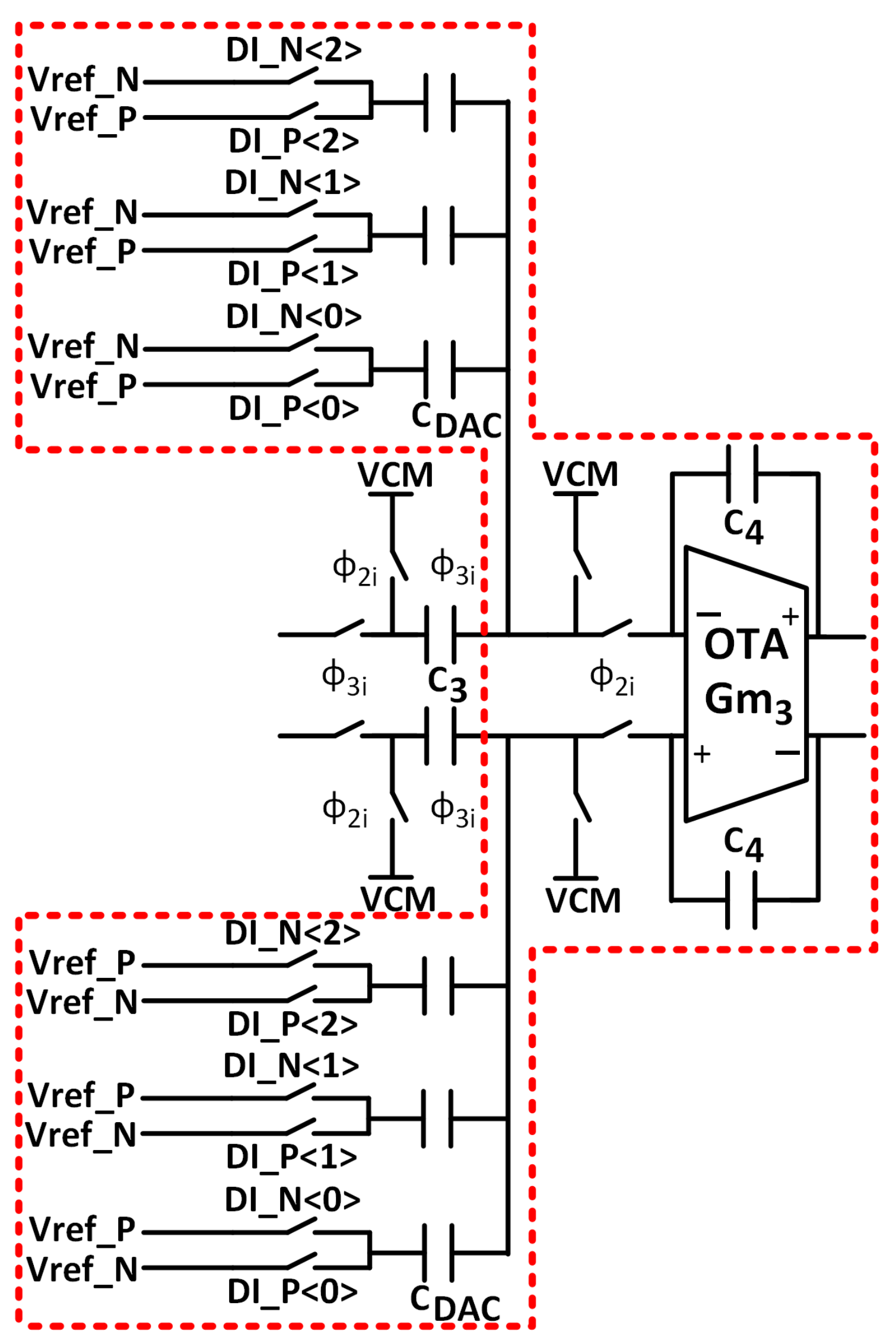
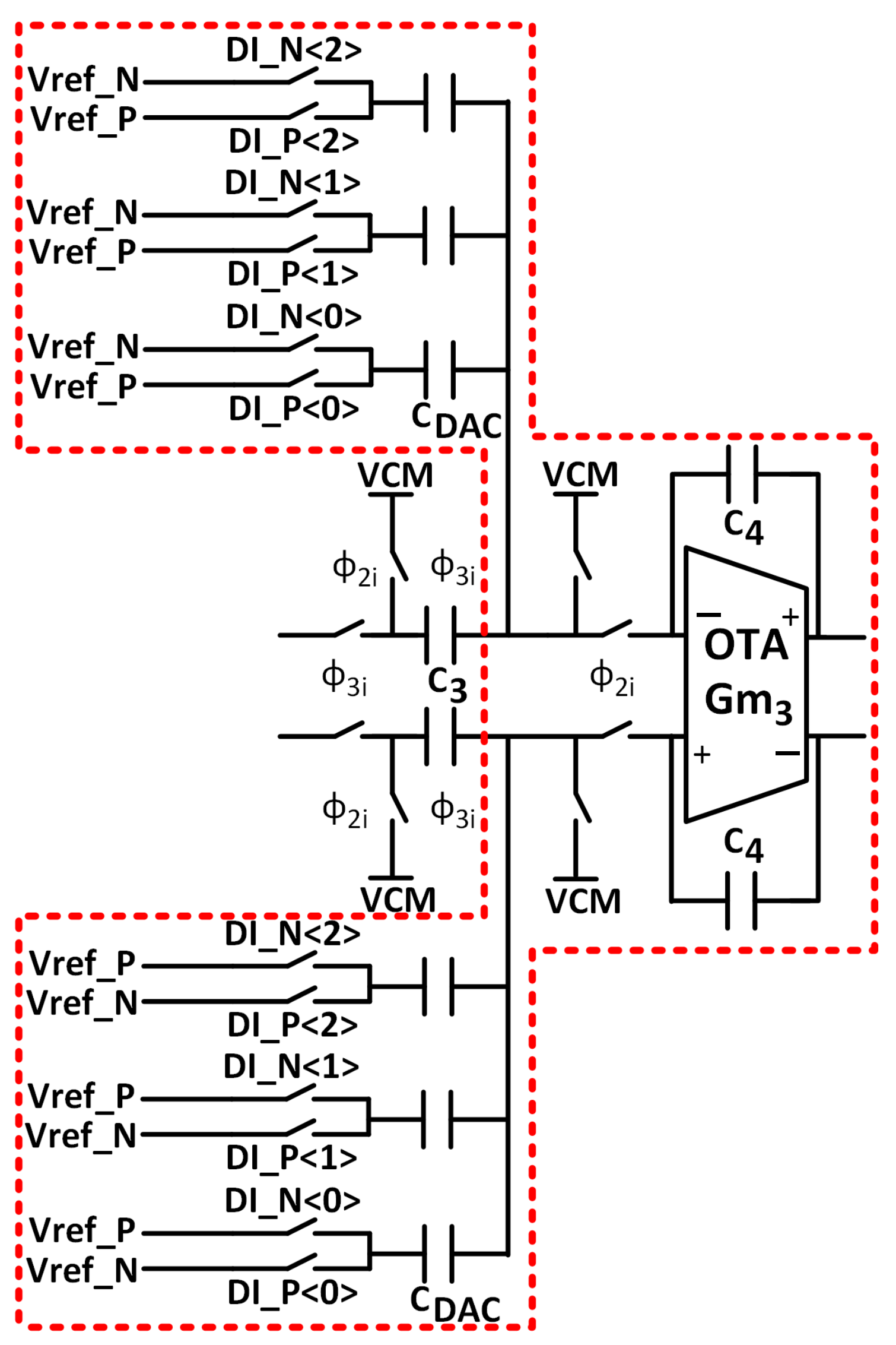
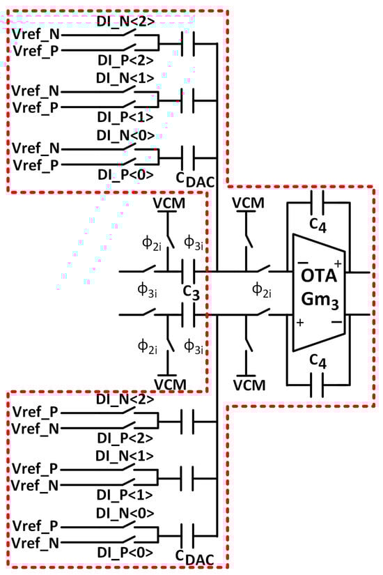
5. Circuit Implementation
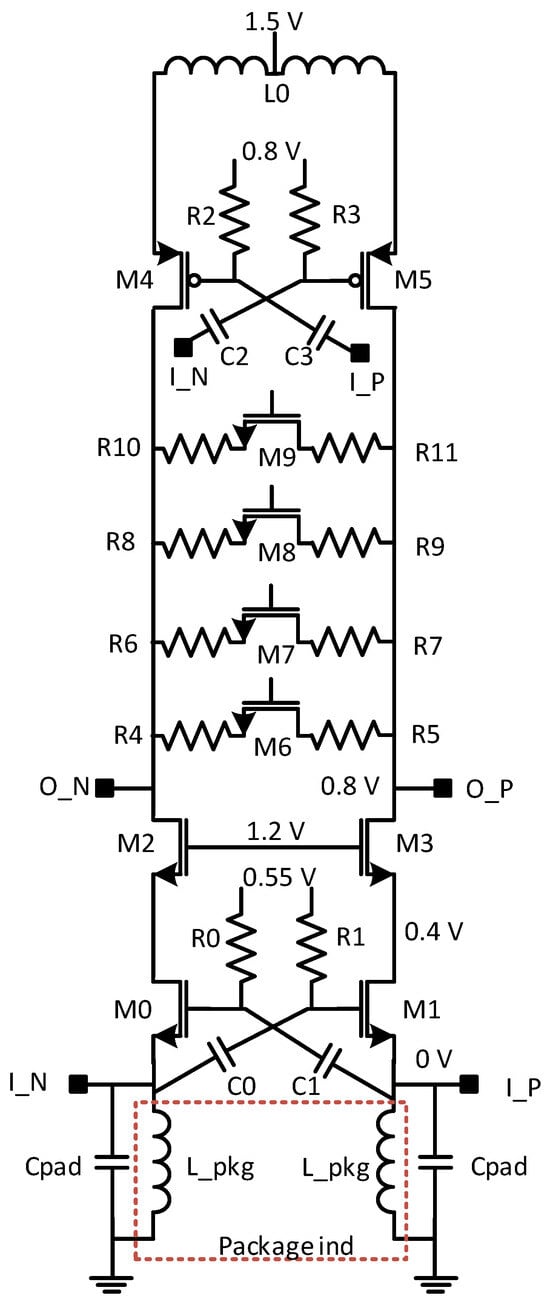
5.1. Low-Noise Transconductance Amplifier
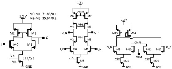
5.2. Clock Generation Circuit
5.3. The Switches and Baseband Blocks
5.4. Performance Summary
6. Measurement Results
6.1. General
6.2. Measurements
6.3. Comparison to the State of the Art
7. Conclusions
Author Contributions
Funding
Data Availability Statement
Conflicts of Interest
References
- Ericsson. Mobility Report White Paper. 2021. Available online: https://iotbusinessnews.com/download/white-papers/ERICSSON-june-2021-mobility-report.pdf (accessed on 26 March 2024).
- 3GPP. LTE; Evolved Universal Terrestrial Radio Access (E-UTRA); User Equipment Radio Transmission and Reception, TS 36.101 vol. 11.6.0; 3GPP: Sophia Antipolis Cedex, France, 2013. [Google Scholar]
- Pu, Y.; Li, W.; Li, M.; Wang, C.; Chen, F.; Li, Q.; Xu, H. A Tri-Mode Reconfigurable Receiver for GNSS/NB-IoT/BLE With 68-dB HR3 and 60-dB IMRR in 28-nm CMOS. IEEE Trans. Very Large Scale Integr. (VLSI) Syst. 2023, 31, 1140–1152. [Google Scholar] [CrossRef]
- Tao, C.; Huang, J.; Lei, L.; Huang, Y.; Hong, Z.; Zeng, X. A Compact 0.1–1.95 GHz, 1.5 dB NF LNTA Based on Cascode Inverters. IEEE Trans. Circuits Syst. II Express Briefs 2024, 71, 597–601. [Google Scholar] [CrossRef]
- de la Rosa, J.M. AI-Managed Cognitive Radio Digitizers. IEEE Circuits Syst. Mag. 2022, 22, 10–39. [Google Scholar] [CrossRef]
- Cook, B.W.; Berny, A.D.; Molnar, A.; Lanzisera, S.; Pister, K.S.J. An Ultra-Low Power 2.4 GHz RF Transceiver for Wireless Sensor Networks in 0.13 μm CMOS with 400mV Supply and an Integrated Passive RX Front-End. In Proceedings of the 2006 IEEE International Solid State Circuits Conference—Digest of Technical Papers, Francisco, CA, USA, 6–9 February 2006; pp. 1460–1469. [Google Scholar] [CrossRef]
- Soer, M.; Klumperink, E.; Ru, Z.; van Vliet, F.; Nauta, B. A 0.2-to-2.0 GHz 65 nm CMOS receiver without LNA achieving > 11 dBm IIP3 and <6.5 dB NF. In Proceedings of the IEEE International Solid-State Circuits Conference Digest of Technical Papers (ISSCC), San Francisco, CA, USA, 8–12 February 2009; pp. 222–223, 223a. [Google Scholar] [CrossRef]
- Murphy, D.; Darabi, H.; Abidi, A.; Hafez, A.; Mirzaei, A.; Mikhemar, M.; Chang, M.C. A Blocker-Tolerant, Noise-Cancelling Receiver Suitable for Wideband Wireless Applications. IEEE J. Solid-State Circuits 2012, 47, 2943–2963. [Google Scholar] [CrossRef]
- Huo, D.; Mao, L.; Wu, L.; Zhang, X. A Linearity Improvement Front End with Subharmonic Current Commutating Passive Mixer for 2.4 GHz Direct Conversion Receiver in 0.13 μm CMOS Technology. Electronics 2020, 9, 1369. [Google Scholar] [CrossRef]
- Lu, H.; Kooshkaki, H.R.; Mercier, P.P. A Mixer-First Receiver with On-Demand Passive Harmonic Rejection. IEEE Solid-State Circuits Lett. 2024, 7, 46–49. [Google Scholar] [CrossRef]
- Ru, Z.; Moseley, N.; Klumperink, E.; Nauta, B. Digitally Enhanced Software-Defined Radio Receiver Robust to Out-of-Band Interference. IEEE J. Solid-State Circuits 2009, 44, 3359–3375. [Google Scholar] [CrossRef]
- Murphy, D.; Darabi, H.; Xu, H. A Noise-Cancelling Receiver Resilient to Large Harmonic Blockers. IEEE J. Solid-State Circuits 2015, 50, 1336–1350. [Google Scholar] [CrossRef]
- Wu, H.; Mikhemar, M.; Murphy, D.; Darabi, H.; Chang, M.C.F. A Blocker-Tolerant Inductor-Less Wideband Receiver With Phase and Thermal Noise Cancellation. IEEE J. Solid-State Circuits 2015, 50, 2948–2964. [Google Scholar] [CrossRef]
- Shams, N.; Nabki, F. Blocker-Tolerant Inductor-Less Harmonic Selection Wideband Receiver Front-End for 5G Applications. IEEE Trans. Very Large Scale Integr. (VLSI) Syst. 2023, 31, 369–381. [Google Scholar] [CrossRef]
- Koli, K.; Kallioinen, S.; Jussila, J.; Sivonen, P.; Parssinen, A. A 900-MHz Direct Delta-Sigma Receiver in 65-nm CMOS. IEEE J. Solid-State Circuits 2010, 45, 2807–2818. [Google Scholar] [CrossRef]
- Englund, M.; Ostman, K.; Viitala, O.; Kaltiokallio, M.; Stadius, K.; Koli, K.; Ryynanen, J. A Programmable 0.7-to-2.7 GHz Direct ΔΣ Receiver in 40 nm CMOS. IEEE J. Solid-State Circuits 2015, 50, 644–655. [Google Scholar] [CrossRef]
- Bui, T.; Ngo, C.; Nguyen, B.; Pham, V.; Nguyen-Due, M.; Pham-Nguyen, L.; Nguyen, V. A 5th-order Configurable-Frequency Direct Delta-Sigma Converter for Mobile Application. In Proceedings of the 2019 International Conference on Advanced Technologies for Communications (ATC), Hanoi, Vietnam, 17–19 October 2019; pp. 292–296. [Google Scholar] [CrossRef]
- Liu, X.; Nejdel, A.; Palm, M.; Sundström, L.; Törmänen, M.; Sjöland, H.; Andreani, P. A 65 nm CMOS Wideband Radio Receiver With ΔΣ-Based A/D-Converting Channel-Select Filters. IEEE J. Solid-State Circuits 2016, 51, 1566–1578. [Google Scholar] [CrossRef]
- Subramanian, S.; Hashemi, H. A Direct ΔΣ Receiver with Current-Mode Digitally-Synthesized Frequency—Translated RF Filtering. In Proceedings of the IEEE Radio Frequency Integrated Circuits Symposium (RFIC), Philadelphia, PA, USA, 10–12 June 2018; pp. 92–95. [Google Scholar] [CrossRef]
- Pham-Nguyen, L.; Thien Viet, N.; Phuong, D.T.K. A Configurable Direct Delta-Sigma Converter for Frequency Division Duplex (FDD) Bands from 0.4 GHz to 3.6 GHz. JST Smart Syst. Devices 2022, 32, 67–75. [Google Scholar]
- Winoto, R.; Nikolic, B. A highly reconfigurable 400–1700MHz receiver using a down-converting sigma-delta A/D with 59-dB SNR and 57-dB SFDR over 4-MHz bandwidth. In Proceedings of the Symposium on VLSI Circuits, Kyoto, Japan, 16–18 June 2009; pp. 142–143. [Google Scholar]
- Wu, C.; Alon, E.; Nikolic, B. A Wideband 400 MHz-to-4 GHz Direct RF-to-Digital Multimode ΔΣ Receiver. IEEE J. Solid-State Circuits 2014, 49, 1639–1652. [Google Scholar] [CrossRef]
- Mirzaei, A.; Darabi, H.; Leete, J.; Chang, Y. Analysis and Optimization of Direct-Conversion Receivers with 25% Duty-Cycle Current-Driven Passive Mixers. IEEE Trans. Circuits Syst. I Regul. Pap. 2010, 57, 2353–2366. [Google Scholar] [CrossRef]
- Yeknami, A.; Qazi, F.; Alvandpour, A. Low-Power DT ΔΣ Modulators Using SC Passive Filters in 65 nm CMOS. IEEE Trans. Circuits Syst. I Regul. Pap. 2014, 61, 358–370. [Google Scholar] [CrossRef]
- Ortmanns, M.; Gerfers, F.; Manoli, Y. A continuous-time Sigma pl Delta/Modulator with reduced sensitivity to clock jitter through SCR feedback. IEEE Trans. Circuits Syst. I Regul. Pap. 2005, 52, 875–884. [Google Scholar] [CrossRef]
- Gu, Q. RF System Design of Transceivers for Wireless Communications; Springer: Berlin/Heidelberg, Germany, 2005. [Google Scholar]
- Schreier, R. Understanding ΔΣ Data Converters; Wiley: Hoboken, NJ, USA, 2005. [Google Scholar]
- de la Rosa, J.M. Sigma-Delta Modulators: Tutorial Overview, Design Guide, and State-of-the-Art Survey. IEEE Trans. Circuits Syst. I Regul. Pap. 2011, 58, 1–21. [Google Scholar] [CrossRef]
- Nguyen, M.T.; Jabbour, C.; Homayouni, S.M.; Duperray, D.; Triaire, P.; Nguyen, V.T. System Design for Direct RF-to-Digital ΔΣ Receiver. IEEE Trans. Circuits Syst. I Regul. Pap. 2016, 63, 1758–1770. [Google Scholar] [CrossRef]
- Andrews, C.; Molnar, A. Implications of Passive Mixer Transparency for Impedance Matching and Noise Figure in Passive Mixer-First Receivers. IEEE Trans. Circuits Syst. I Regul. Pap. 2010, 57, 3092–3103. [Google Scholar] [CrossRef]
- Nguyen, M.T.; Jabbour, C.; Nguyen, V.T. A flexible receiver using Delta Sigma modulation. In Proceedings of the 2016 IEEE International Symposium on Circuits and Systems (ISCAS), Montreal, QC, Canada, 22–25 May 2016; pp. 1470–1473. [Google Scholar] [CrossRef]
- Hussain, A.; Sin, S.W.; Chan, C.H.; Ben U, S.P.; Maloberti, F.; Martins, R.P. Active–Passive ΔΣ Modulator for High-Resolution and Low-Power Applications. IEEE Trans. Very Large Scale Integr. (VLSI) Syst. 2017, 25, 364–374. [Google Scholar] [CrossRef]
- Winoto, R.; Nikolic, B. Downconverting Sigma-Delta A/D Converter for a Reconfigurable RF Receiver-Section 3.3. Ph.D. Thesis, EECS Department, University of California, Berkeley, CA, USA, 2009. [Google Scholar]
- Sanyal, A.; Chen, L.; Sun, N. Dynamic Element Matching with Signal-Independent Element Transition Rates for Multibit ΔΣ Modulators. IEEE Trans. Circuits Syst. I Regul. Pap. 2015, 62, 1325–1334. [Google Scholar] [CrossRef]
- Nguyen, M.T.; Jabbour, C.; Homayouni, M.; Duperray, D.; Triaire, P.; Van Tam, N. A flexible direct delta-sigma receiver for GSM/WCDMA/LTE. In Proceedings of the 2014 IEEE 12th International New Circuits and Systems Conference (NEWCAS), Trois-Rivieres, QC, Canada, 22–25 June 2014; pp. 357–360. [Google Scholar] [CrossRef]
- van Liempd, B.; Borremans, J.; Martens, E.; Cha, S.; Suys, H.; Verbruggen, B.; Craninckx, J. A 0.9 V 0.4-6 GHz Harmonic Recombination SDR Receiver in 28 nm CMOS With HR3/HR5 and IIP2 Calibration. IEEE J. Solid-State Circuits 2014, 49, 1815–1826. [Google Scholar] [CrossRef]
- Fakhoury, H.; Jabbour, C.; Nguyen, V.T. A 40 MHz 11-Bit ENOB Delta Sigma ADC for Communication and Acquisition Systems. Sensors 2023, 23, 36. [Google Scholar] [CrossRef]
- Sayed, A.; Badran, T.; Louërat, M.M.; Aboushady, H. A 1.5-to-3.0 GHz Tunable RF Sigma-Delta ADC with a Fixed Set of Coefficients and a Programmable Loop Delay. IEEE Trans. Circuits Syst. II Express Briefs 2020, 67, 1559–1563. [Google Scholar] [CrossRef]
















| (MHz) | (MHz) | OSR | Order | Nbits | SQNR (dB) |
|---|---|---|---|---|---|
| 10 | 375–425 | 17.5–21.25 | 4 | 2 | 71 |
| Gain | 13.3–24.3 dB |
| NF | 4.3 dB |
| IIP3 (dBm) | 0 dBm |
| IIP2 (dBm) | 42 dBm |
| S11 | <−20 dB |
| Output current | 2.9 mA |
| Power cons. | 9.5 mW |
| Supply | 1.5/1.2 V |
| Wu-14 [22] | Englund15 [16] | Liu-16 [18] | Subramanian-18 [19] | Sayed-20 [38] | This Work Measurement | This Work Simulation | |
|---|---|---|---|---|---|---|---|
| Arch. | 2nd order DT loop | 4th order CT loop | 5th order CT loop | 4th order CT loop | 2nd order BP LC loop | 4th order DT loop | 4th order DT loop |
| Process (nm) | 65 | 40 | 65 | 65 | 65 | 65 | 65 |
| LO (GHz) | 0.4–4 | 0.7–2.7 | 0.6–3.0 | 0.5–2.75 | 1.5–3.0 | 0.4–1.2 | 0.4–6 |
| (MHz) | Equal to LO | 1250 | 592 | 200 | 6000–12,000 | 375–425 | 375–425 |
| BW (MHz) | 10 | 15 | 10 | 10 | 47–93 | 10 | 10 |
| IN-IIP3 (dBm) | 10 | −20 | −23 | −21 | 5 | 2.2 | 3 |
| NF (dB) | 16–28.8 | 5.9–8.8 | 2.4–3.5 | 6.1–10.8 | 36 | 22 | 13 |
| Peak SNDR (dB) | 52–65 | 40-43 | 45–52 | 36 | 37 | 46 | 52 |
| DR (dB) | 70 | 63 | 57 | 52 | 45 | 80 | 80 |
| Power Cons. (mW) | 17–70.5 | 90 | 20 | 9.3–16.2 | 13–20 | 43.7–48.2 | 40.6–68.2 |
| Active Area () | 0.65 | 1 | 0.7 | 0.15 | 0.3 | 0.9 | 0.9 |
Disclaimer/Publisher’s Note: The statements, opinions and data contained in all publications are solely those of the individual author(s) and contributor(s) and not of MDPI and/or the editor(s). MDPI and/or the editor(s) disclaim responsibility for any injury to people or property resulting from any ideas, methods, instructions or products referred to in the content. |
© 2024 by the authors. Licensee MDPI, Basel, Switzerland. This article is an open access article distributed under the terms and conditions of the Creative Commons Attribution (CC BY) license (https://creativecommons.org/licenses/by/4.0/).
Share and Cite
Nguyen, M.T.; Jabbour, C.; Ben Kalaia, K.; Le, H.-P.; Nguyen, N.; Nguyen, V.-T. A Highly Flexible Passive/Active Discrete-Time Delta-Sigma Receiver. Electronics 2024, 13, 1295. https://doi.org/10.3390/electronics13071295
Nguyen MT, Jabbour C, Ben Kalaia K, Le H-P, Nguyen N, Nguyen V-T. A Highly Flexible Passive/Active Discrete-Time Delta-Sigma Receiver. Electronics. 2024; 13(7):1295. https://doi.org/10.3390/electronics13071295
Chicago/Turabian StyleNguyen, Minh Tien, Chadi Jabbour, Karim Ben Kalaia, Hanh-Phuc Le, Ngoc Nguyen, and Van-Tam Nguyen. 2024. "A Highly Flexible Passive/Active Discrete-Time Delta-Sigma Receiver" Electronics 13, no. 7: 1295. https://doi.org/10.3390/electronics13071295
APA StyleNguyen, M. T., Jabbour, C., Ben Kalaia, K., Le, H.-P., Nguyen, N., & Nguyen, V.-T. (2024). A Highly Flexible Passive/Active Discrete-Time Delta-Sigma Receiver. Electronics, 13(7), 1295. https://doi.org/10.3390/electronics13071295

