Fault Tracing Method for Relay Protection System–Circuit Breaker Based on Improved Random Forest
Abstract
1. Introduction
2. Fault Types and Alarm Feature Sets for the Relay Protection System–Circuit Breaker
2.1. Reasons for Incorrect Operation of Protective Relays and Circuit Breakers
2.2. Fault Types and Corresponding Alarm Messages of the RPS-CB
2.3. Alarm Feature Set
3. Fault Tracking Based on Improved Random Forest
3.1. Improved Random Forest and Model Training
3.1.1. Feature Selection Algorithm
- Input training set Dtrain. The sample sampling number m is 10, and the number of feature dimensions is N. Initialize n = 1.
- Initialize i = 1.
- Select a random sample Ri from Dtrain.
- Randomly select the k nearest neighbor sample Hj of Ri with different class samples and nearest neighbor samples Mj with different class samples.
- If i < m, i = i + 1, return to step 3; otherwise, proceed to the next step.
- According to Equation (7), the feature weight of the nth feature is calculated.
- If n < N, n = n + 1, return to step 2; otherwise, output the feature weights of all alarm features.
3.1.2. Weighted Voting Strategy
- In addition to the training and validation sets needed for model training and validation, prepare a test set.
- Train the Random Forest using the training set to obtain a fault tracking model consisting of T decision trees. Initialize t = 1.
- Select the tth decision tree in the fault diagnosis model, and input the test set into the decision tree for classification. Calculate the weight Kappat of the tth decision tree based on Equation (9) and the classification results of the test set.
- If t < T, then t = t + 1; return to step 3; otherwise, proceed to the next step.
3.1.3. Fault Tracing Model Training
- Sample the training set Dtrain T times using the Bootstrap method to obtain T sample subsets. Compute the feature weights for the training set Dtrain. Initialize t = 1.
- Select the tth training subset. Refer to Section 3.1.1 to construct the high, medium, and low feature subsets (Wht, Wmt, and Wlt) corresponding to the training subset.
- Input the tth training subset into the root node of the tth decision tree, and start building the decision tree from the root node.
- If the sample set in the current node is non-empty and all samples belong to multiple classes, this indicates that the current node is an internal node; proceed to step 4. Otherwise, the current node is a leaf node that is not further split. Other nodes are selected for further splitting. If all remaining nodes are leaf nodes, this indicates that all the samples have been trained and the construction of the decision tree is complete; proceed to step 8.
- The current node contains samples with a total of M features. From Wht, Wmt, and Wlt, m (, rounded down) features are randomly selected to form the candidate feature set Dt of the current node.
- Calculate the Gini coefficient of each feature in the candidate feature set D according to Equation (11). The feature with the smallest Gini coefficient is removed from the candidate feature set D as the optimal feature of the current node.where Gini(p) denotes the Gini coefficient of node p, k is the number of categories, and pk denotes the classification probability.
- Split the current node into two sub-nodes, and divide the samples contained in the current node into two parts according to the optimal features and input into the sub-nodes.
- Repeat steps 4–8 for the sub-nodes.
- If t = T, the Random Forest decision tree construction is completed; otherwise, t = t + 1, so return to step 3 and continue to construct the decision tree.
- According to Section 3.1.2, the voting weights of the decision trees in the Random Forest are calculated, and the weighted voting result of this fault tracking model is shown in Equation (10).
- The training of the fault tracking model based on the improved Random Forest is completed.
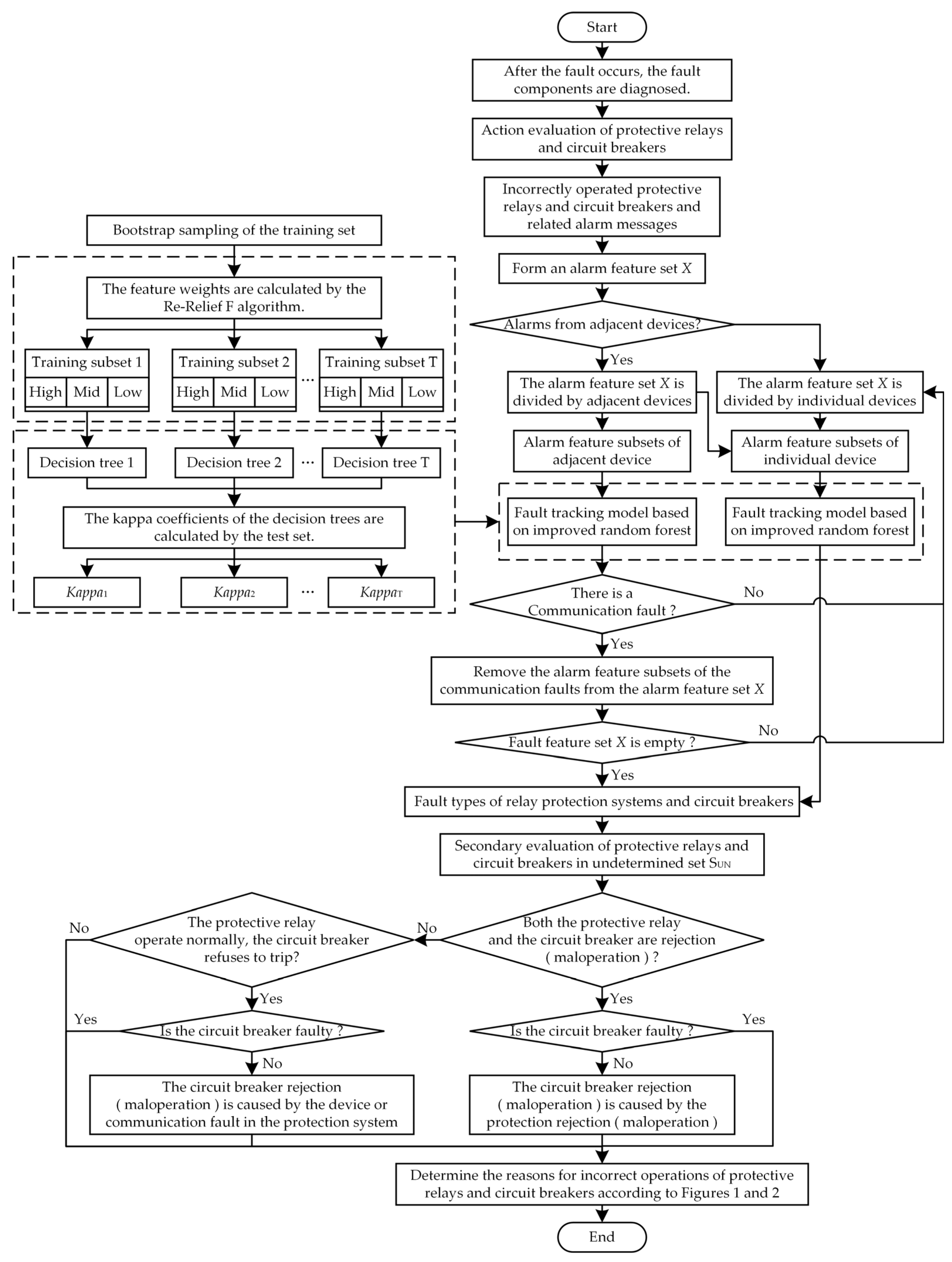
3.2. Fault Tracing Process Based on Improved Random Forest
3.2.1. Evaluation Process for PR and CB Operations
- Suppose the fault diagnosis identifies R faulty components. SAM represents the set of PRs and CBs that receive the alarm messages. Initialize r = 1.
- Select the rth faulty component. Let C represent the number of CBs connected to the rth faulty component. Initialize c = 1.
- Search for the main and near backup PR corresponding to the cth CB. Assume the rth faulty component has L neighboring lines, and search for the CB and the remote backup PR on the neighboring lines. Query the alarm message set SAM and assign confidence degrees to the operation states of the PR and CB. The assignment rules for the confidence degrees of PRs and CBs [30] are shown in Table 3.
- Calculate the fusion confidence degrees for the cth CB with the corresponding main and the near backup PR. Calculate the fusion confidence degrees for the remote CB and remote backup PR of L adjacent lines. The calculation process of the fusion confidence degrees is shown in Equation (12).where PMPCB, PNPCB, and PRPCB represent the fusion confidence degrees of the main, near backup, and remote backup PRs with the corresponding CBs, respectively. PMPR, PNPR, and PRPRl represent the confidence degrees of the main, near backup, and remote backup PRs for the far end of the lth adjacent line, respectively. PMCB, PNCB, and PRCBl represent the confidence degrees of CBs corresponding to the main, near backup, and remote backup PR in the far end of the lth adjacent line, respectively.
- Compare the fusion confidence degrees of the main, near backup, and remote backup PRs. The protection that isolates the rth faulty component is the one with the highest fusion confidence degree. Based on the alarm messages and the action logic between different types of protection, evaluate the PR and CB operations. The operation evaluation rules for PRs and CBs are shown in Table 4.
- According to the evaluation rules, the PRs and CBs configured for the rth faulty component are classified and placed into the set SNORM of the normal operation PRs and CBs, the set SFP (SFN) of the PRs and CBs with no alarms (incorrect alarms), and the set SRO (SFO) of the rejected (incorrect operated) PRs and CBs.
- If c = C, proceed to the next step after searching all connected CBs of the faulty components; otherwise, c = c + 1 and return to step 3.
- If r = R, proceed to the next step after traversing all faulty components; otherwise, r = r + 1 and return to step 2.
- If SNORM ∪ SFP ∪ SFN ∪ SRO ∪ SFO = SAM, the PRs and CBs with alarm messages have completed the operation evaluation; otherwise, there are PRs and CBs without corresponding faulty components. Considering that the PRs and corresponding CBs may be false alarms or maloperation, the PRs and CBs without corresponding faulty components are classified into SFN and SFO simultaneously. Since both the remote backup PR and the corresponding CB are backup protections for adjacent components, it is necessary to avoid the normally operated remote backup PRs and CBs as maloperation or rejection during the operation evaluation of the adjacent component. Therefore, the SFN and SFO require the following operations:
- Since maloperation and false alarms have alarm messages, while rejection and missing alarms do not, some of the PRs and CBs cannot be directly distinguished between the cases of maloperation or false alarms and the cases of rejections or missing alarms. Therefore, these PRs and CBs are divided into the pending set SUN and evaluated after the fault tracking of the RPS-CB. The SUN is as follows:
- Conclude the operation evaluation and output the evaluation results SNORM, SFP, SFN, SRO, SFO, and SUN.
- Either SRO or SFO is not an empty set; there are incorrectly operated PRs and CBs, and it is necessary to obtain the alarm messages of the corresponding spacings of the intelligent substation for fault tracing to determine the fault types of the relay protection system and circuit breakers. Either SFP or SFN is not an empty set; there are missing and false alarms of the PRs and CBs, and it is necessary to check the communication network between the substation and the control center or request the re-uploading of alarm messages. SUN is not an empty set; there are PRs and CBs that are indistinguishable from those of the evaluation rules, and it is necessary to carry out secondary evaluation based on the fault tracking results.
3.2.2. Fault Tracing Process
- Once a fault occurs in the power grid, the fault diagnosis algorithm diagnoses the faulty component [30]. Subsequently, PRs and CBs are evaluated for their operation according to Section 2.1, and incorrectly operated PRs and CBs are identified.
- Drawing from previous engineering research [6], the alarm messages of the PRs, CBs, and their associated secondary devices (merging units, protective relays, intelligent terminals, and switches) located within the device spacings are collected within 6 s following the fault. According to Section 2.3, these collected alarm messages form the corresponding alarm feature set, denoted as X.
- If alarm messages are not issued from adjacent devices, this situation may indicate a single device fault or multiple faults of non-adjacent devices. The alarm feature set is divided according to the device to obtain the alarm feature subsets of single devices. If alarm messages are issued from adjacent devices, this situation may indicate communication faults or multiple faults. In such cases, the alarm feature set is divided based on the adjacent devices, resulting in subsets of alarm features for both the adjacent devices and individual devices.
- The subsets of alarm features from adjacent devices are input to the fault tracking model. If a communication fault is found in the output result, in such cases, the subset of the alarm features corresponding to the communication fault is removed from the alarm feature set X to avoid repeated diagnosis.
- If the alarm feature set X is empty, all alarm features have completed fault tracking and output the communication fault type of the RPS-CB. If not, there are other non-communication faults present, and it is then divided based on the individual device to obtain subsets for alarm features of individual devices.
- Alarm feature subsets of individual devices are input into a fault tracking model, outputting device fault types of the RPS-CB.
- For the PRs and CBs in the set SUN, a secondary evaluation is necessary to assess whether they are rejected or missing (missing alarm or false alarm). The secondary evaluation rules are shown in Table 5.
- After combining the operation evaluation and the secondary evaluation results, whether the CB rejection (maloperation) is caused by the PR rejection (maloperation) or the faults in the relay protection system based on the fault tracking model results is determined. If both the PR and the CB are incorrectly operated, and the CB is not faulty, CB maloperation (CB rejection) is caused by the PR maloperation (PR rejection). If the PR operates and the corresponding CB fails to trip, it is considered that the CB rejection is caused by a device fault or a communication fault in the relay protection system.
4. Case Verification
4.1. Verifications of Operation Evaluation Process
4.1.1. Fault Cases in the IEEE 39-Bus System
4.1.2. Fault Cases in the IEEE 118-Bus System
4.2. Improved Random Forest Verification
4.2.1. Data Preprocessing and Sample Set Construction
- Collect the alarm messages of the relay protection systems or CBs from the secondary system of the substation, and extract the names of stations, intervals, and devices. Then, group the alarm messages according to the plant name and the interval name.
- According to the engineering experience [6], take 6 s as a time window and calculate the frequency of the alarm message within the time window. If an alarm appears only 1–2 times in a time window, regard it as a false alarm; regard an alarm that appears three times or more as a real alarm.
- According to the definition of the alarm feature set, map alarm messages to the corresponding alarm feature set Xi. If the alarm message exists, set the alarm feature at the corresponding position of the alarm feature set Xi set to 1; otherwise, set it to 0.
4.2.2. Evaluation Indicators
4.2.3. Parameter Optimization of the Improved Random Forest
- The training set is divided into ten groups, ensuring that the proportion of each fault type in each group is consistent with the training set.
- Nine groups are selected as the cross-validated training set to train the improved Radom Forest, and the remaining group as the cross-validated validation set to verify the training effect. This is repeated ten times to ensure that each group is selected as the validation set for cross-validation.
- The average of the overall accuracies of the ten cross-validations is counted as the result of the cross-validation.
4.2.4. Comparisons of Fault Tracing Methods
4.2.5. Comparison of Feature Selection Methods
4.2.6. Fault Tolerance in Case of Unreliable Alarms
- An alarm subset with non-zero feature values is selected from the alarm feature set of each validation set sample. Then, a certain number (u) of alarm features with a value of “0” are randomly chosen, and their values are changed to “1”. This process simulates the occurrence of false alarms.
- A certain number (v) of alarm features with a value of “1” are randomly chosen from the alarm feature set of each validation set sample, and their values are changed to “0”. This process simulates the occurrence of missed alarms.
- The above methods are also utilized in the training and test sets to simulate false alarms and missed alarms.
- In this paper, the values of u and v are set in the range of [1, 2, 3] to simulate the occurrence of false alarms and missed alarms for 1 to 3 alarm messages. Each value of u and v is simulated five times to simulate the occurrence of false alarms and missed alarms for different alarm features.
- The processed training and test sets are used to train the fault tracking model, and the processed validation set is fed into the fault tracking model to compare the classification results in the case of false alarms and missed alarms. The OA and Kappa of the classification results are counted, as shown in Table 14.
4.3. Case Analysis of Complex Faults
4.3.1. Case 1
4.3.2. Case 2
4.3.3. Case 3
4.3.4. Scalability Analysis
5. Conclusions
- A fault tracking model based on an improved Random Forest is constructed. This model combines the Re-Relief F algorithm and the weighted voting strategy. The feature selection is optimized to ensure the stable classification performance of the Random Forest. Higher weights are assigned to the decision trees with strong classification performance, improving overall classification performance and accuracy.
- An operation evaluation process is proposed for identifying PR and CB that are incorrectly operated during complex faults, providing a target for fault tracking. The complex faults verify the evaluation results, and it is confirmed that the evaluation results are still reliable in the case of missing or false alarms.
- A fault tracking process based on improved Random Forest is developed to realize accurate tracking of complex faults such as device faults, communication faults and multiple faults of the RPS-CB by dividing the alarm feature set and complex faults into multiple simple faults.
Author Contributions
Funding
Data Availability Statement
Conflicts of Interest
References
- Alvarez-Alvarado, M.S.; Donaldson, D.L.; Recalde, A.A.; Noriega, H.H.; Khan, Z.A.; Velasquez, W.; Rodriguez-Gallegos, C.D. Power System Reliability and Maintenance Evolution: A Critical Review and Future Perspectives. IEEE Access 2022, 10, 51922–51950. [Google Scholar] [CrossRef]
- Wang, S.-P.; Zhao, D.-M. A Hierarchical Power Grid Fault Diagnosis Method Using Multi-Source Information. IEEE Trans. Smart Grid 2020, 11, 2067–2079. [Google Scholar] [CrossRef]
- Goudarzi, A.; Ghayoor, F.; Waseem, M.; Fahad, S.; Traore, I. A Survey on IoT-Enabled Smart Grids: Emerging, Applications, Challenges, and Outlook. Energies 2022, 15, 6984. [Google Scholar] [CrossRef]
- Waseem, M.; Adnan Khan, M.; Goudarzi, A.; Fahad, S.; Sajjad, I.A.; Siano, P. Incorporation of Blockchain Technology for Different Smart Grid Applications: Architecture, Prospects, and Challenges. Energies 2023, 16, 820. [Google Scholar] [CrossRef]
- Dong, X.Z.; Wang, D.L.; Zhao, M.Y.; Wang, B.; Shi, S.X.; Apostolov, A. Smart Power Substation Development in China. Csee J. Power Energy 2016, 2, 1–5. [Google Scholar] [CrossRef]
- Wang, L.; Chen, Q.; Gao, H.; Ma, Z.; Zhang, Y.; He, D. Framework of Fault Trace for Smart Substation Based on Big Data Mining Technology. Autom. Electr. Power Syst. 2018, 42, 84–91. [Google Scholar]
- Moradzadeh, A.; Mohammadi-Ivatloo, B.; Pourhossein, K.; Anvari-Moghaddam, A. Data Mining Applications to Fault Diagnosis in Power Electronic Systems: A Systematic Review. IEEE Trans. Power Electron. 2022, 37, 6026–6050. [Google Scholar] [CrossRef]
- Zhang, Y.; Li, D.; Wen, F.; Zhang, Y.; Dong, Y.; Zheng, J. Process Level Fault Diagnosis in IEC 61850 Based Smart Substations. Electr. Power Constr. 2018, 39, 42–48. [Google Scholar]
- Fang, X.; Huang, W.; Ye, D.; Huang, Y. Application of a distributed parallel FP-growth algorithm in secondary device defects monitoring. Power Syst. Prot. Control 2021, 49, 160–167. [Google Scholar]
- Wang, M.; Li, T.; Ren, J.; Xu, Y. Realization of Fault Diagnosis of Substation Secondary System Using Apriori Algorithm. Proc. CSU-EPSA 2021, 33, 145–150. [Google Scholar]
- Wang, M.; Xu, Y.; Fan, W.; Li, T.; Ren, J. Fault Correlation Analysis of Substation Secondary System Based on H-mine Algo-rithm. J. N. China Electr. Power Univ. 2021, 48, 36–44. [Google Scholar]
- Xu, Y.; Wang, M.; Fan, W. Defect Data Association Analysis of the Secondary System Based on AFWA-H-Mine. Energies 2021, 14, 4228. [Google Scholar] [CrossRef]
- Chen, G.; Dong, X.; Zheng, Y.; Xu, H. Fault diagnosis of a relay protection test based on a long short-term memory network. Power Syst. Prot. Control 2022, 50, 65–73. [Google Scholar]
- Higgins, M. Operational Moving Target Defences for Improved Power System Cyber-Physical Security; University of Oxford: Oxford, UK, 2022. [Google Scholar]
- Zhang, Y.; Cai, Z.; Long, P.; Li, X.; Su, Z. Real-Time Fault Diagnosing Models and Method for Communication Network in Smart Substation. Power Syst. Technol. 2016, 40, 1851–1857. [Google Scholar]
- Sun, Y.; Cai, Z.; Guo, C.; Ma, G.; Dai, G. Fault Diagnosis and Positioning for Communication Network in Intelligent Substation Based on Deep Learning. Power Syst. Technol. 2019, 43, 4306–4314. [Google Scholar]
- Ren, B.; Li, J.; Zheng, Y.; Chen, X.; Zhao, Y.; Zhang, H.; Zheng, C. Research on Fault Location of Process-Level Communication Networks in Smart Substation Based on Deep Neural Networks. IEEE Access 2020, 8, 109707–109718. [Google Scholar] [CrossRef]
- Dai, Z.; Geng, H.; Han, J.; Li, J.; Fang, W. Fault Location Method of Secondary System in Smart Substation Based on Matrix Algorithm and BP Neural Network. J. N. China Electr. Power Univ. 2022, 49, 1–10. [Google Scholar]
- Zhang, C.; Zheng, Y.; Lu, J.; Zhang, H.; Ren, H.; Yang, Z. Fault location of secondary circuits in a smart substation based on a graph neural network. Power Syst. Prot. Control 2022, 50, 81–90. [Google Scholar]
- Zhang, X.; Chen, Q.; Sun, M.; Huang, W.; Wang, L.; Liu, B. Fault tracking of high-voltage circuit breakers in case of secondary circuit faults in intelligent substations. Electr. Power Autom. Equip. 2020, 40, 212–217+224. [Google Scholar]
- Gao, X.; Ren, B.; Zhang, H.; Liu, M.; Li, J.; Xu, J. Component Fault Tracing of Power Dispatching Automation System Based on Information Difference Graph Model. Power Syst. Technol. 2021, 45, 4808–4817. [Google Scholar]
- Ji, J.J.; Chen, Q.; Jin, L.; Zhou, X.T.; Ding, W. Fault Diagnosis System of Power Grid Based on Multi-Data Sources. Appl. Sci. 2021, 11, 7649. [Google Scholar] [CrossRef]
- Wang, H.; Ma, Y.; Wu, Y.; Zhao, L.; Liu, T.; Li, X.; Wang, Y.; Zhang, B. Call chain monitoring and distributed tracking method for the communication bus of a power grid control system. Power Syst. Prot. Control 2021, 49, 29–37. [Google Scholar] [CrossRef]
- Ren, B.; Zheng, Y.; Wang, Y.; Sheng, S.; Li, J.; Zhang, H.; Zheng, C. Fault Location of Secondary Equipment in Smart Substation Based on Deep Learning. Power Syst. Technol. 2021, 45, 713–721. [Google Scholar]
- Cui, C.; Ren, W.; Feng, S.; Qu, L.; Liu, D.; Wang, Y. Remote Power Failure Tracing Based on Classification Decision Tree. In Proceedings of the 2023 IEEE 3rd International Conference on Information Technology, Big Data and Artificial Intelligence (ICIBA), Chongqing, China, 26–28 May 2023; pp. 873–877. [Google Scholar]
- Ding, W.; Chen, Q.; Dong, Y.; Shao, N. Fault Diagnosis Method of Intelligent Substation Protection System Based on Gradient Boosting Decision Tree. Appl. Sci. 2022, 12, 8989. [Google Scholar] [CrossRef]
- Jiao, K. Research on Intelligent Substation Fault Diagnosis Technology Based on Relay Protection Test Technology. Master’s Thesis, North China Electric Power University, Baoding, China, 2020. [Google Scholar]
- Ren, B. Research on Fault Location of Secondary System in Smart Substation Based on Deep Learning. Master’s Thesis, North China Electric Power University, Baoding, China, 2021. [Google Scholar]
- Yang, Z.; Nurbol; Jia, X.; Hu, L. Intrusion Feature Selection Methods Based on ReliefF. J. Jilin Univ. Sci. Ed. 2015, 53, 505–510. [Google Scholar] [CrossRef]
- Wang, T.; Wei, X.; Wang, J.; Huang, T.; Peng, H.; Song, X.; Valencia Cabrera, L.; Perez-Jimenez, M.J. A weighted corrective fuzzy reasoning spiking neural P system for fault diagnosis in power systems with variable topologies. Eng. Appl. Artif. Intel. 2020, 92, 103680. [Google Scholar] [CrossRef]
- Liu, S.X.; Li, Y.K.; Gao, S.Y.; Xing, C.J.; Li, J.; Cao, Y.D. Prediction of Residual Electrical Life in Railway Relays Based on Convolutional Neural Network Bidirectional Long Short-Term Memory. Energies 2023, 16, 6357. [Google Scholar] [CrossRef]
- Iqbal, T.; Elahi, A.; Wijns, W.; Amin, B.; Shahzad, A. Improved Stress Classification Using Automatic Feature Selection from Heart Rate and Respiratory Rate Time Signals. Appl. Sci. 2023, 13, 2950. [Google Scholar] [CrossRef]
- Chen, Y.; Ma, L.X.; Yu, D.S.; Zhang, H.D.; Feng, K.Y.; Wang, X.; Song, J. Comparison of feature selection methods for mapping soil organic matter in subtropical restored forests. Ecol. Indic. 2022, 135, 108545. [Google Scholar] [CrossRef]
- Shaffie, A.; Soliman, A.; Eledkawy, A.; Fu, X.A.; Nantz, M.H.; Giridharan, G.; van Berkel, V.; El-Baz, A. Lung Cancer Diagnosis System Based on Volatile Organic Compounds (VOCs) Profile Measured in Exhaled Breath. Appl. Sci. 2022, 12, 7165. [Google Scholar] [CrossRef]









| Devices | Alarm Messages | Fault Types | Number |
|---|---|---|---|
| Merging unit | Merging unit self-check alarm, sampling anomaly, merging unit synchronization anomaly, SV total alarm of the merging unit/PR, PR blocking, etc. | DSP module fault | 000001 |
| Merging unit self-check alarm, protection SV total alarm, invalid protection SV data, protection blocking, etc. | AC input module fault | 000010 | |
| Merging unit self-check exception/alarm, input/output self-check circuit error, GOOSE/SV total alarm, GOOSE/SV communication interruption, chain break occurs when the merging unit receives GOOSE from measurement and control device, etc. | Input/output module fault | 000011 | |
| Power fault alarm of the merging unit | Power module fault | 000100 | |
| Abnormal synchronization of the merging unit, synchronization signal interruption of the merging unit, protection blocking, etc. | Sampling out-of-step | 000101 | |
| Merging unit GOOSE/SV configuration error, input/output configuration error, GOOSE/SV receiving plate error, etc. | Configuration error | 000110 | |
| Protective relay | PR self-check alarm, CPU anomaly, fixed value verification error, device parameter sequence error, FLASH self-check anomaly, etc. | CPU module error/exception | 000111 |
| PR self-check alarm, SV total alarm, protection SV sampling exception, protection blocking, etc. | SV module fault | 001000 | |
| PR self-check alarm, GOOSE total alarm, intelligent terminal GOOSE total alarm, reclosing lockout, etc. | GOOSE module fault | 001001 | |
| The power fault alarm of the protective relay | Power fault of the power module | 001010 | |
| Input/output communication interruption of the PR, the transmission state has not returned, input circuit exception, input circuit self-check error, device locking, etc. | Longitudinal channel fault | 001011 | |
| Inconsistent protection setting value, self-checking error of setting value, inconsistent panel configuration, inconsistent configuration file, SV/GOOSE configuration error, etc. | Configuration error | 001100 | |
| Intelligent terminal | Intelligent terminal self-check alarm, memory error, check error, GOOSE double receiving inconsistency, etc. | CPU module fault | 001101 |
| Intelligent terminal self-check alarm, GOOSE total alarm, GOOSE/SV communication interruption, chain break occurs when the intelligent terminal receives GOOSE from merging unit, etc. | I/O module fault | 001110 | |
| The power fault alarm of the intelligent terminal | Power fault of the power module | 001111 | |
| Intelligent terminal self-check alarm, GOOSE configuration error, input configuration error, GOOSE receiving platen error, etc. | Configuration error | 010000 | |
| Circuit breaker | Control circuit disconnection, control power fault | Control loop fault | 010001 |
| Abnormal voltage of the closing coil, too little current of the closing coil, too short a current time of the closing coil, excessive current of the closing coils, excessive current time of the opening and closing coils | Closing coil fault | 010010 | |
| Loop locking of the switching circuit, abnormal total travel, the frequent start of the energy storage motor, long pressing time of the energy storage motor, wellhead pressure exception, energy storage anomaly of the spring | Operating mechanism fault | 010011 | |
| Long opening time of the contact, non-simultaneous movement of the contact, excessive shell temperature | Transmission mechanism fault | 010100 | |
| Excessive moisture content, SF6 gas leakage | Contact fault | 010101 | |
| Switch | Switch communication interruption, data non-renovation, IED port communication fault, port indicator lights off, etc. | Communication link fault | 010110 |
| Switch link interruption, port forwarding message inconsistency, broadcast storm, etc. | Port fault | 010111 | |
| StNum/SqNum jumping of GOOSE message, SV message counter jumping, etc. | Communication packet loss | 011000 | |
| The power fault alarm of the switch | Power fault | 011001 |
| Communication Link | Alarm Messages | Fault Types | Number | |
|---|---|---|---|---|
| Merging unit– Protective relay | SV total alarm, SV sampling exception, input circuit exception, etc. | Merging unit device exception, self-test exception/alarms, etc. | Merging unit output port fault | 011010 |
| PR device exception, self-check alarm, input circuit exception, input circuit self-check error, etc. | Protective relay input port fault | 011011 | ||
| - | Communication optical fiber fault | 011100 | ||
| Protective relay– Intelligent terminal | Intelligent terminal GOOSE communication interruption, no input message, input circuit exception, input circuit self-check error, etc. | PR output communication interruption, GOOSE communication interruption, self-check exception/alarm, etc. | Protective relay output port fault | 011101 |
| Intelligent terminal device exception, self-check exception/alarm, etc. | Intelligent terminal input port fault | 011110 | ||
| - | Communication optical fiber fault | 011111 | ||
| Bus merging unit– Line merging unit | Merging unit input circuit self-check error, input exception, self-check alarm, SV total alarm, Invalid/abnormal SV data, SV communication interruption, etc. | Bus merging unit device exception, self-check exception/alarm, etc. | Bus merging unit output port fault | 100000 |
| Line merging unit device exception, self-check exception/alarm, etc. | Line merging unit input port fault | 100001 | ||
| - | Communication optical fiber fault | 100010 | ||
| Intelligent terminal– Switch | Intelligent terminal exception, output test error, circuit breaker no action, intelligent terminal feedback | Intelligent terminal output port fault | 100011 | |
| PRs and CBs | Lines | Buses | Transformers | |
|---|---|---|---|---|
| Main | PRs | 0.9913 (0.2) | 0.8564 (0.4) | 0.7756 (0.4) |
| CBs | 0.9833 (0.2) | 0.9833 (0.2) | 0.9833 (0.2) | |
| Near backup | PRs | 0.80 (0.2) | 0.75 (0.4) | |
| CBs | 0.85 (0.2) | 0.8 (0.2) | ||
| Remote backup | PRs | 0.70 (0.2) | 0.70 (0.4) | 0.7 (0.4) |
| CBs | 0.75 (0.2) | 0.75 (0.2) | 0.75 (0.2) | |
| Highest Fusion Confidence Degrees | Alarms of Main PR and CB | Operation Evaluation | Alarms of Near Backup PR and CB | Operation Evaluation | Alarms of Remote Backup PR and CB | Operation Evaluation |
|---|---|---|---|---|---|---|
| The main protection and corresponding CB | (1, 1) | Normal | (1, 1) | False alarm or maloperation of the near backup PR | (1, 1) | Remote backup PR and CB maloperation |
| (1, 0) | False alarm of the remote backup PR | |||||
| (0, 1) | False alarm or maloperation of the CB | |||||
| (1, 0) | Missing alarm of the CB | (1, 0) | False alarm of the near backup PR | (1, 0) | False alarm of the remote backup PR | |
| (0, 0) | Missing alarm of the CB | (0, 1) | False alarm or maloperation of the CB | |||
| (0, 1) | Missing alarm of the main protection | (0, 1) | Normal | (1, 0) | False alarm of the remote backup PR | |
| (0, 1) | False alarm or maloperation of the CB | |||||
| The near backup protection and corresponding CB | (0, 1) | Main protection rejection | (1, 1) | Normal | (1, 1) | Remote backup PR and CB maloperation |
| (1, 0) | False alarm of the remote backup PR | |||||
| (0, 1) | False alarm or maloperation of the CB | |||||
| (0, 0) | Main PR rejection | (1, 0) | Missing alarm of the CB | (1, 0) | False alarm of the remote backup PR | |
| (0, 1) | False alarm or maloperation of the CB | |||||
| The remote backup protection and corresponding CB. | (0, 0) | Main PR rejection | (0, 0) | Near backup PR rejection | (1, 1) | Normal |
| (1, 0) | CB rejection | |||||
| (1, 0) | CB rejection | (1, 0) (0, 0) | CB rejection | |||
| (0, 1) | False alarm of the CB | (0, 1) | False alarm of the CB | |||
| (0, 0) | Main PR rejection | (0, 0) | Near backup PR rejection | (1, 0) | Missing alarm or rejection of the CB | |
| (0, 1) | Missing alarm of the remote backup PR |
| Alarm Status of PRs and CBs in SUN | Status of the Corresponding RPS-CBs | Operation Evaluation |
|---|---|---|
| Alarm messages are available | Fault | Maloperation |
| No faults | False alarm | |
| No alarm messages | Fault | Rejection |
| No faults | Missing alarm |
| No. | Fault Details | Brief Description of the Alarm Messages | Faulty Components | Operation Evaluation |
|---|---|---|---|---|
| 1 | A fault occurs at B18, and the alarm message of CB1803 is lost. | Bp18, CB1817 | B18 | Missing alarm message of CB1803 |
| 2 | A fault occurs at B18, CB1803 fails to trip, Lp0318s operates, and CB0318 trips. | Bp18, CB1817, Lp0318s, CB0318 | B18 | CB1803 rejection |
| 3 | A fault occurs at B03, and the alarm message of Bp03 is lost. | CB0302, CB0304, CB0318 | B03 | Missing alarm message of Bp03 |
| 4 | A fault occurs at B03, Bp03 fails to operate, and remote backup PRs operate. | Lp1803s, Lp0403s, Lp0203s, CB1803, CB0403, CB0203 | B03 | Bp03 rejection |
| 5 | A fault occurs at L0318, Lp1803m fails to operate, and Lp1803p operates. | Lp0318m, CB0318, Lp1803p, CB1803 | L0318 | Lp1803m rejection |
| 6 | A fault occurs at L0318, CB1803 fails to trip, and the alarm message of Lp0318m is lost. | Lp1803m, CB0318, Lp1718s, CB1718 | L0318 | CB1803 rejection and missing alarm message of Lp0318m |
| 7 | A fault occurs at L0318, and the alarm message of CB0318 is lost. | Lp0318m, Lp1803m, Lp1718s, CB1718 | L0318 | CB1803 rejection and missing alarm message of CB0318 |
| 8 | A fault occurs at L0318, CB1803 fails to trip, and the alarm message of Lp0203s is wrong. | Lp1803m, Lp0318m, CB1817s, CB1718, Lp0203s | L0318 | CB1803 rejection and false alarm message of Lp0203s |
| 9 | A fault occurs at B03, CB0318 fails to trip, and Lp0203p operates incorrectly. | Bp03, CB0302, CB0304, Lp0203p, CB0203, Lp1803s, CB1803 | B03 | malfunction or false alarm of Lp0203p and CB0318 rejection |
| 10 | A fault occurs at L0318, Lp1718s operates incorrectly, and CB1718 trips. | Lp0318m, Lp1803m, CB0318, CB1803, Lp1817s, CB1817 | L0318 | Lp1718s and CB1718 malfunction |
| 11 | A fault occurs at T1213, and the alarm message of CB1312 is lost. | Tp1213m, CB1213 | T1213 | Missing alarm message of CB1312 |
| 12 | A fault occurs at T1213, CB1312 fails to trip, Lp1413s and Lp1013s operate, and CB1413 and CB1013 trip. | Tp1213m, CB1213, Lp1413s, Lp1013s, CB1413, CB1013 | T1213 | CB1312 rejection |
| 13 | A fault occurs at L0318, and the alarm message of CB0318 is lost; a fault occurs at L1718. | Lp0318m, Lp1803m, CB1803, Lp1817m, Lp1718m, CB1817, CB1718 | L0318, L1718 | Missing alarm message of CB0318 |
| 14 | Faults occur at L0318 and B17, CB1803 fails to trip, and the alarm message of Lp1817s is lost. | Lp1803m, Lp0318m, CB0318, CB1718, Bp17, CB1727, CB1716 | L0318, B17 | CB1803 rejection and missing alarm message of Lp1817s |
| 15 | A fault occurs at B03, and the alarm message of CB0318 is lost; a fault occurs at B14. | Bp03, CB0302, CB0304, Bp14, CB1404, CB1415, CB1413 | B03, B14 | Missing alarm message of CB0318 |
| 16 | A fault occurs at B18, Bp18 fails to operate, and remote backup PRs operate. A fault occurs at T1213, and the alarm message of Tp1213m is lost. | Lp0318s, Lp1718s, CB0318, CB1718, CB1312, CB1213 | B18, T1213 | Bp18 rejection and missing alarm message of Tp1213m |
| No. | Fault Details | Brief Description of the Alarm Messages | Faulty Components | Operation Evaluation |
|---|---|---|---|---|
| 17 | A fault occurs at L020021, CB021020 fails to trip, and the alarm message of Lp020021m is lost. | Lp021020m, CB020021, Lp022021s, CB022021 | L020021 | CB021020 rejection and missing alarm message of Lp020021m |
| 18 | A fault occurs at L020021, and Lp021020m fails to operate. | Lp020021m, CB020021, Lp022021s, CB022021 | L020021 | Lp021020m rejection |
| 19 | A fault occurs at L020021, and the alarm message of Lp021020p is wrong | Lp021020m, Lp020021m, Lp022021p, CB020021, CB022021 | L020021 | False alarm of Lp021020p |
| 20 | A fault occurs at B038, CB038030 fails to trip, and the alarm message of CB038037 is lost. | Bp038, Lp030038s, CB038065, CB030038 | B038 | CB038030 rejection and missing alarm message of CB038037l |
| 21 | A fault occurs at B045, CB045044 fails to trip, and the alarm message of CB046045 is wrong. | Bp045, Lp044045s, CB044045, CB045046, CB045049, CB046045 | B045 | CB045044 rejection and false alarm or maloperation of CB046045 |
| 22 | A fault occurs at B045, CB045044 fails to trip, and the alarm message of Lp046045s is wrong. | Bp045, Lp044045s, CB044045, CB045046, CB045049, Lp046045s | B045 | CB045044 rejection and false alarm of Lp046045s |
| 23 | A fault occurs at L020021, and the alarm message of Lp020021s is wrong. A fault occurs at B072, and Bp072 fails to trip. | Lp020021m, Lp021020m, CB020021, CB021020, Lp020021s; Lp024072s, Lp070072s, Lp071072s, CB022021, CB022021, CB022021 | L020021 B072 | False alarm of Lp020021s and Bp072 rejection |
| 24 | A fault occurs at B039, and the alarm message of Bp039 is lost. A fault occurs at L043044, and the alarm message of Lp044043m is lost. | CB039037, CB039040, CB039041, CB039042, Lp043044m, CB043044, CB044043 | B039 L043044 | Missing alarm message of Bp039 and Lp044043m |
| Devices | Fault Types | Total Number of Samples | Number of Training Samples | Number of Test Samples | Number of Validation Samples |
|---|---|---|---|---|---|
| Merging unit | DSP module fault | 477 | 335 | 44 | 98 |
| AC input module fault | 371 | 257 | 37 | 77 | |
| Input/output module fault | 530 | 366 | 54 | 110 | |
| Power module fault | 310 | 214 | 31 | 65 | |
| Sampling out-of-step | 197 | 137 | 19 | 41 | |
| Configuration error | 366 | 259 | 31 | 76 | |
| Protective relay | CPU module error/exception | 247 | 175 | 21 | 51 |
| SV module fault | 406 | 286 | 35 | 85 | |
| GOOSE module fault | 572 | 406 | 49 | 117 | |
| Power fault of the power module | 591 | 405 | 65 | 121 | |
| Longitudinal channel fault | 662 | 450 | 78 | 134 | |
| Configuration error | 320 | 181 | 85 | 54 | |
| Intelligent terminal | CPU module fault | 256 | 178 | 24 | 54 |
| I/O module fault | 651 | 457 | 59 | 135 | |
| Power fault of the power module | 641 | 448 | 57 | 136 | |
| Configuration error | 546 | 387 | 48 | 111 | |
| Circuit breaker | Control loop fault | 303 | 213 | 26 | 64 |
| Closing coil fault | 676 | 464 | 72 | 140 | |
| Operating mechanism fault | 702 | 486 | 77 | 139 | |
| Transmission mechanism fault | 635 | 443 | 62 | 130 | |
| Contact fault | 306 | 213 | 29 | 64 | |
| Switch | Communication link fault | 533 | 377 | 48 | 108 |
| Port fault | 666 | 442 | 90 | 134 | |
| Communication packet loss | 500 | 351 | 44 | 105 | |
| Power fault | 299 | 213 | 25 | 61 |
| Communication Links | Fault Types | Total Number of Samples | Number of Training Samples | Number of Test Samples | Number of Validation Samples |
|---|---|---|---|---|---|
| Merging unit– Protective relay | Merging unit output port fault | 454 | 318 | 40 | 96 |
| Protective relay input port fault | 362 | 253 | 33 | 76 | |
| Communication optical fiber fault | 524 | 367 | 48 | 109 | |
| Protective relay– Intelligent terminal | Protective relay output port fault | 310 | 217 | 27 | 66 |
| Intelligent terminal input port fault | 412 | 288 | 40 | 84 | |
| Communication optical fiber fault | 262 | 183 | 25 | 54 | |
| Bus merging unit– Line merging unit | Bus merging unit output port fault | 500 | 350 | 46 | 104 |
| Line merging unit input port fault | 466 | 326 | 44 | 96 | |
| Communication optical fiber fault | 511 | 358 | 44 | 109 | |
| Intelligent terminal– Circuit breaker | Intelligent terminal output port fault | 543 | 380 | 47 | 116 |
| No | [6,25] | Random Forest | [26] | [24] | This Paper | ||||||||||
|---|---|---|---|---|---|---|---|---|---|---|---|---|---|---|---|
| Ttest (ms) | OA (%) | Kappa (%) | Ttest (ms) | OA (%) | Kappa (%) | Ttest (ms) | OA (%) | Kappa (%) | Ttest (ms) | OA (%) | Kappa (%) | Ttest (ms) | OA (%) | Kappa (%) | |
| 1 | 7 | 91.60 | 91.32 | 23 | 93.77 | 93.57 | 27 | 95.84 | 95.70 | 73 | 96.42 | 96.30 | 20 | 96.81 | 96.71 |
| 2 | 6 | 91.20 | 90.93 | 30 | 93.31 | 93.12 | 23 | 95.78 | 95.65 | 71 | 96.45 | 96.33 | 22 | 97.20 | 97.11 |
| 3 | 6 | 91.14 | 90.87 | 22 | 93.37 | 93.18 | 23 | 95.66 | 95.52 | 74 | 96.20 | 96.08 | 21 | 97.65 | 97.57 |
| 4 | 7 | 91.54 | 91.26 | 23 | 94.01 | 93.81 | 24 | 94.61 | 94.43 | 67 | 96.36 | 96.23 | 23 | 97.83 | 97.79 |
| 5 | 9 | 91.51 | 91.26 | 22 | 94.58 | 94.40 | 20 | 95.12 | 94.96 | 75 | 96.54 | 96.42 | 25 | 97.08 | 96.98 |
| 6 | 10 | 89.91 | 89.64 | 23 | 93.49 | 93.01 | 24 | 95.39 | 95.24 | 77 | 96.11 | 95.98 | 23 | 97.20 | 97.11 |
| 7 | 10 | 91.08 | 90.81 | 24 | 93.37 | 93.18 | 23 | 95.30 | 95.15 | 69 | 96.30 | 96.17 | 20 | 97.44 | 97.36 |
| 8 | 7 | 90.75 | 90.48 | 22 | 93.67 | 93.48 | 26 | 95.51 | 95.37 | 73 | 96.23 | 96.11 | 26 | 97.08 | 96.98 |
| 9 | 6 | 90.57 | 90.30 | 22 | 94.49 | 94.22 | 25 | 94.41 | 94.21 | 72 | 96.66 | 96.54 | 24 | 97.35 | 97.23 |
| 10 | 7 | 91.27 | 90.99 | 23 | 92.95 | 92.76 | 26 | 95.00 | 94.84 | 75 | 95.99 | 9586 | 23 | 97.11 | 97.01 |
| Devices | Fault Types | [6,25] | Random Forest | [26] | [24] | This Paper | |||||
|---|---|---|---|---|---|---|---|---|---|---|---|
| UA (%) | PA (%) | UA (%) | PA (%) | UA (%) | PA (%) | UA (%) | PA (%) | UA (%) | PA (%) | ||
| Merging unit | DSP module fault | 84.62 | 89.80 | 91.09 | 93.88 | 92.16 | 95.92 | 92.41 | 95.92 | 95.00 | 96.94 |
| AC input module fault | 85.19 | 89.61 | 87.80 | 93.51 | 90.00 | 93.51 | 94.50 | 94.81 | 97.37 | 96.10 | |
| Input/output module fault | 88.60 | 91.82 | 90.27 | 92.73 | 92.04 | 94.55 | 100.00 | 93.64 | 96.36 | 96.36 | |
| Power module fault | 100.00 | 95.38 | 100.00 | 100.00 | 100.00 | 100.00 | 100.00 | 100.00 | 100.00 | 100.00 | |
| Sampling out-of-step | 94.59 | 85.37 | 100.00 | 87.80 | 97.37 | 90.24 | 100.00 | 95.12 | 97.56 | 97.56 | |
| Configuration error | 100.00 | 94.74 | 100.00 | 96.05 | 100.00 | 94.74 | 91.84 | 98.68 | 100.00 | 98.68 | |
| Protective relay | CPU module error/exception | 96.08 | 96.08 | 98.00 | 96.08 | 98.00 | 96.08 | 100.00 | 98.04 | 100.00 | 98.04 |
| SV module fault | 83.70 | 90.59 | 91.86 | 92.94 | 94.05 | 92.94 | 98.23 | 95.29 | 100.00 | 96.47 | |
| GOOSE module fault | 92.59 | 85.47 | 94.83 | 94.02 | 94.74 | 92.31 | 100.00 | 94.87 | 97.44 | 97.44 | |
| Power fault of the power module | 100.00 | 98.37 | 100.00 | 100.00 | 100.00 | 100.00 | 97.76 | 100.00 | 100.00 | 100.00 | |
| Longitudinal channel fault | 98.40 | 91.79 | 98.47 | 96.27 | 98.48 | 97.01 | 98.18 | 97.76 | 97.76 | 97.76 | |
| Configuration error | 96.23 | 94.44 | 100.00 | 94.44 | 98.11 | 96.30 | 88.57 | 100.00 | 100.00 | 100.00 | |
| Intelligent terminal | CPU module fault | 92.59 | 92.59 | 96.36 | 98.15 | 98.18 | 100.00 | 96.97 | 100.00 | 98.15 | 98.15 |
| I/O module fault | 85.92 | 90.37 | 89.51 | 94.81 | 93.57 | 97.04 | 100.00 | 94.81 | 96.32 | 97.04 | |
| Power fault of the power module | 95.04 | 98.53 | 99.27 | 100.00 | 100.00 | 100.00 | 100.00 | 100.00 | 100.00 | 100.00 | |
| Configuration error | 99.06 | 94.59 | 100.00 | 97.30 | 100.00 | 98.20 | 100.00 | 97.30 | 100.00 | 98.20 | |
| Circuit breaker | Control loop fault | 100.00 | 100.00 | 100.00 | 100.00 | 100.00 | 100.00 | 97.79 | 100.00 | 100.00 | 100.00 |
| Closing coil fault | 93.38 | 90.71 | 97.08 | 95.00 | 97.12 | 96.43 | 92.96 | 95.00 | 97.86 | 97.86 | |
| Operating mechanism fault | 81.17 | 89.29 | 87.84 | 93.53 | 91.72 | 95.68 | 96.95 | 94.96 | 97.12 | 97.12 | |
| Transmission mechanism fault | 89.76 | 87.69 | 92.97 | 91.54 | 96.83 | 94.57 | 100.00 | 97.69 | 99.23 | 99.23 | |
| Contact fault | 100.00 | 89.06 | 100.00 | 93.75 | 98.41 | 96.88 | 91.96 | 96.88 | 100.00 | 100.00 | |
| Switch | Communication link fault | 82.35 | 90.74 | 85.22 | 90.74 | 89.29 | 92.59 | 96.24 | 95.37 | 95.50 | 98.15 |
| Port fault | 92.06 | 86.57 | 92.31 | 89.55 | 93.98 | 93.28 | 100.00 | 95.52 | 98.48 | 97.01 | |
| Communication packet loss | 100.00 | 97.14 | 100.00 | 97.17 | 100.00 | 97.14 | 100.00 | 99.05 | 100.00 | 99.05 | |
| Power fault | 100.00 | 100.00 | 100.00 | 100.00 | 100.00 | 100.00 | 100.00 | 100.00 | 100.00 | 100.00 | |
| Communication Links | Fault Types | [6,25] | Random Forest | [26] | [24] | This Paper | |||||
|---|---|---|---|---|---|---|---|---|---|---|---|
| UA (%) | PA (%) | UA (%) | PA (%) | UA (%) | UA (%) | PA (%) | UA (%) | PA (%) | UA (%) | ||
| Merging unit–Protective relay | Merging unit output port fault | 87.13 | 91.67 | 87.88 | 90.63 | 91.92 | 94.79 | 91.14 | 93.75 | 92.08 | 96.88 |
| Protective relay input port fault | 87.84 | 85.53 | 90.79 | 90.79 | 91.03 | 93.42 | 97.17 | 94.74 | 96.05 | 96.05 | |
| Communication optical fiber fault | 95.05 | 88.07 | 96.23 | 92.73 | 99.04 | 94.50 | 94.29 | 94.50 | 99.06 | 96.33 | |
| Protective relay– Intelligent terminal | Protective relay output port fault | 77.63 | 89.39 | 88.41 | 92.42 | 89.86 | 93.94 | 91.86 | 93.94 | 95.52 | 96.97 |
| Intelligent terminal input port fault | 86.05 | 88.10 | 91.76 | 92.86 | 91.86 | 94.05 | 91.23 | 94.05 | 94.19 | 96.43 | |
| Communication optical fiber fault | 80.36 | 83.33 | 94.12 | 88.89 | 94.34 | 92.59 | 98.18 | 96.30 | 98.11 | 96.30 | |
| Bus merging unit– Line merging unit | Bus merging unit output port fault | 88.57 | 89.42 | 93.33 | 94.23 | 91.92 | 94.23 | 94.85 | 95.19 | 95.24 | 95.24 |
| Line merging unit input port fault | 89.69 | 90.63 | 93.81 | 94.79 | 91.03 | 95.83 | 95.37 | 95.83 | 95.88 | 95.88 | |
| Communication optical fiber fault | 92.59 | 91.74 | 95.37 | 94.50 | 99.04 | 96.33 | 100.00 | 94.50 | 97.22 | 97.22 | |
| Intelligent terminal– Circuit breaker | Intelligent terminal output port fault | 100 | 94.83 | 100 | 96.55 | 100 | 97.41 | 100.00 | 100.00 | 100 | 100 |
| No | Random Forest | Spearman | Kendall | InfoGain | mRMR | This Paper | ||||||
|---|---|---|---|---|---|---|---|---|---|---|---|---|
| OA (%) | Kappa (%) | OA (%) | Kappa (%) | OA (%) | Kappa (%) | OA (%) | Kappa (%) | OA (%) | Kappa (%) | OA (%) | Kappa (%) | |
| 1 | 93.37 | 93.18 | 94.34 | 94.15 | 95.12 | 94.96 | 95.42 | 95.26 | 96.08 | 95.95 | 96.81 | 96.70 |
| 2 | 94.01 | 93.81 | 94.67 | 94.49 | 94.79 | 94.61 | 95.66 | 95.53 | 96.02 | 95.91 | 97.83 | 97.66 |
| 3 | 94.58 | 94.40 | 94.52 | 94.33 | 95.30 | 95.47 | 95.60 | 95.45 | 96.23 | 96.10 | 97.08 | 96.98 |
| 4 | 93.49 | 93.01 | 94.40 | 94.21 | 94.91 | 94.74 | 95.81 | 95.77 | 96.11 | 95.97 | 97.20 | 97.10 |
| 5 | 93.37 | 93.18 | 94.46 | 94.27 | 95.00 | 94.84 | 95.87 | 95.73 | 95.87 | 95.75 | 97.35 | 97.23 |
| No | u = 1 (v = 0) | u = 2 (v = 0) | u = 3 (v = 0) | v = 1 (u = 0) | v = 2 (u = 0) | v = 3 (u = 0) | ||||||
|---|---|---|---|---|---|---|---|---|---|---|---|---|
| OA (%) | Kappa (%) | OA (%) | Kappa (%) | OA (%) | Kappa (%) | OA (%) | Kappa (%) | OA (%) | Kappa (%) | OA (%) | Kappa (%) | |
| 1 | 97.20 | 97.11 | 96.14 | 96.02 | 95.87 | 95.74 | 96.81 | 96.71 | 95.36 | 95.21 | 94.10 | 93.91 |
| 2 | 97.35 | 97.26 | 96.63 | 96.52 | 95.78 | 95.65 | 96.90 | 96.80 | 95.24 | 95.10 | 94.52 | 94.34 |
| 3 | 96.90 | 96.80 | 96.42 | 96.30 | 96.08 | 95.96 | 96.66 | 96.55 | 95.39 | 95.24 | 94.01 | 93.81 |
| 4 | 97.05 | 96.95 | 96.20 | 96.08 | 95.84 | 95.71 | 96.63 | 96.52 | 95.45 | 95.31 | 93.89 | 93.69 |
| 5 | 96.99 | 96.89 | 96.48 | 96.36 | 95.51 | 95.37 | 96.72 | 96.61 | 95.63 | 95.49 | 94.22 | 94.03 |
| Substation | Devices | Statuses |
|---|---|---|
| HZ Station | Line L22 protection Lp22m | Operated |
| HZ Station | Line L21 failure protection Lp22f | Operated |
| HZ Station | Line L21 Switch CB21 | Tripped |
| HZ Station | Transformer T1 switch CBT12 | Tripped |
| HZ Station | Busbar B21 Switch CBB231 | Tripped |
| HZ Station | Busbar B22 Switch CBB232 | Tripped |
| Substation | Interval | Devices | Alarms |
|---|---|---|---|
| HZ Station | Interval 22 | Line L22 Protection Lp22m | Self-check alarm |
| HZ Station | Interval 22 | Line L22 Protection Lp22m | Exception operation |
| HZ Station | Interval 22 | Line L22 Protection Lp22m | Output communication interruption |
| HZ Station | Interval 22 | Intelligent terminal | GOOSE total alarm |
| HZ Station | Interval 22 | Intelligent terminal | GOOSE interruption |
| HZ Station | Interval 22 | Intelligent terminal | No GOOSE input messages |
| HZ Station | Interval 22 | Intelligent terminal | GOOSE communication interruption |
| HZ Station | Interval 22 | Intelligent terminal | Input circuit self-check error |
| HZ Station | Interval 22 | Intelligent terminal | Input exception |
| No. | Feature Categories | Alarm Features |
|---|---|---|
| 1 | GOOSE Alarm | GOOSE total alarm of the intelligent terminal |
| 2 | GOOSE interruption of the intelligent terminal | |
| 3 | Device self-check alarm | The self-check alarm of the protective relay |
| 4 | Exception operation of the protective relay | |
| 5 | Communication alarm | Output communication interruption of the protective relay |
| 6 | No GOOSE input messages of the intelligent terminal | |
| 7 | GOOSE communication interruption of the intelligent terminal | |
| 8 | Input circuit self-check error of the intelligent terminal | |
| 9 | Input exception of the intelligent terminal |
| Substation | Devices | Statuses |
|---|---|---|
| HZ Station | Line L22 Protection Lp22p | Operated |
| HZ Station | Line L21 Switch CB22 | Tripped |
| Substation | Interval | Devices | Alarms |
|---|---|---|---|
| HZ Station | Interval 22 | Merging unit | Total SV alarm |
| HZ Station | Interval 22 | Merging unit | Sampling exception |
| HZ Station | Interval 22 | Merging unit | Sampling exception |
| HZ Station | Interval 22 | Merging unit | Device exception |
| HZ Station | Interval 22 | Line L22 Protection Lp22m | Self-check alarm |
| HZ Station | Interval 22 | Line L22 Protection Lp22m | Exception operation |
| HZ Station | Interval 22 | Line L22 Protection Lp22m | Output communication interruption |
| HZ Station | Interval 22 | Intelligent terminal | GOOSE total alarm |
| HZ Station | Interval 22 | Intelligent terminal | GOOSE interruption |
| HZ Station | Interval 22 | Intelligent terminal | No GOOSE input messages |
| HZ Station | Interval 22 | Intelligent terminal | GOOSE communication interruption |
| HZ Station | Interval 22 | Intelligent terminal | Input circuit self-check error |
| HZ Station | Interval 22 | Intelligent terminal | Input exception |
| No. | Feature Categories | Alarm Features |
|---|---|---|
| 1 | SV alarm | Total SV alarm of the merging unit |
| 2 | Sampling exception of the merging unit | |
| 3 | Synchronization exception of the merging unit | |
| 4 | GOOSE alarm | Intelligent terminal GOOSE total alarm |
| 5 | Intelligent terminal GOOSE interruption | |
| 6 | Device self-check alarm | Device exception of the merging unit |
| 7 | The self-check alarm of the merging unit | |
| 8 | The self-check alarm of the protective relay | |
| 9 | Exception operation of the protective device | |
| 10 | Output communication interruption of the merging unit | |
| 11 | Communication alarm | SV communication interruption of the merging unit |
| 12 | Output communication interruption of the protective relay | |
| 13 | No input GOOSE messages of the intelligent terminal | |
| 14 | Communication interruption of the intelligent terminal GOOSE | |
| 15 | Input circuit self-check error of the intelligent terminal | |
| 16 | Input exception of the intelligent terminal |
| Substation | Devices | Statuses |
|---|---|---|
| HZ Station | Line L22 Protection Lp22p | Operated |
| HZ Station | Line L21 failure protection Lp22f | Operated |
| HZ Station | Line L21 Switch CB21 | Tripped |
| HZ Station | Transformer T1 switch CBT12 | Tripped |
| HZ Station | Busbar B21 Switch CBB231 | Tripped |
| HZ Station | Busbar B22 Switch CBB232 | Tripped |
| Substation | Interval | Devices | Alarms |
|---|---|---|---|
| HZ Station | Interval 22 | Merging unit | Total SV alarm |
| HZ Station | Interval 22 | Merging unit | Sampling exception |
| HZ Station | Interval 22 | Merging unit | Sampling exception |
| HZ Station | Interval 22 | Merging unit | Device exception |
| HZ Station | Interval 22 | Intelligent terminal | GOOSE total alarm |
| HZ Station | Interval 22 | Intelligent terminal | GOOSE interruption |
| HZ Station | Interval 22 | Intelligent terminal | No GOOSE input messages |
| HZ Station | Interval 22 | Intelligent terminal | GOOSE communication interruption |
| HZ Station | Interval 22 | Intelligent terminal | Input circuit self-check error |
| HZ Station | Interval 22 | Intelligent terminal | Input exception |
| No. | Alarm Messages | |
|---|---|---|
| 1 | SV alarm | Total alarm of the merging unit |
| 2 | Sampling exception of the merging unit | |
| 3 | Synchronization exception of the merging unit | |
| 4 | GOOSE alarm | GOOSE configuration error of the intelligent terminal |
| 5 | Device self-check alarm | Device exception of the merging unit |
| 6 | The self-check alarm of the merging unit | |
| 7 | Communication alarm | Output communication interruption of the merging unit |
| 8 | SV communication interruption of the merging unit | |
| 9 | GOOSE panel configuration error of the intelligent terminal | |
| 10 | Input configuration error of the intelligent terminal | |
Disclaimer/Publisher’s Note: The statements, opinions and data contained in all publications are solely those of the individual author(s) and contributor(s) and not of MDPI and/or the editor(s). MDPI and/or the editor(s) disclaim responsibility for any injury to people or property resulting from any ideas, methods, instructions or products referred to in the content. |
© 2024 by the authors. Licensee MDPI, Basel, Switzerland. This article is an open access article distributed under the terms and conditions of the Creative Commons Attribution (CC BY) license (https://creativecommons.org/licenses/by/4.0/).
Share and Cite
Shao, N.; Chen, Q.; Yu, C.; Xie, D.; Sun, Y. Fault Tracing Method for Relay Protection System–Circuit Breaker Based on Improved Random Forest. Electronics 2024, 13, 582. https://doi.org/10.3390/electronics13030582
Shao N, Chen Q, Yu C, Xie D, Sun Y. Fault Tracing Method for Relay Protection System–Circuit Breaker Based on Improved Random Forest. Electronics. 2024; 13(3):582. https://doi.org/10.3390/electronics13030582
Chicago/Turabian StyleShao, Ning, Qing Chen, Chengao Yu, Dan Xie, and Ye Sun. 2024. "Fault Tracing Method for Relay Protection System–Circuit Breaker Based on Improved Random Forest" Electronics 13, no. 3: 582. https://doi.org/10.3390/electronics13030582
APA StyleShao, N., Chen, Q., Yu, C., Xie, D., & Sun, Y. (2024). Fault Tracing Method for Relay Protection System–Circuit Breaker Based on Improved Random Forest. Electronics, 13(3), 582. https://doi.org/10.3390/electronics13030582

