FPGA-Based High-Performance Network Impairment Emulator
Abstract
1. Introduction
- This study proposes a modular network impairment emulation framework. Based on the AXIS bus, FNIE can be integrated into existing user projects, supporting a wider range of applications and expanding the scenarios of hardware emulators.
- Designed on the Xilinx Ultrascale+ FPGA platform, FNIE can achieve up to 100 Gbps line-rate throughput. This high performance enables the emulator to handle large-scale packet flows while maintaining precise control over network impairments, making it suitable for high-throughput and real-time testing scenarios.
- This study uses specialized configure systems that allow users to adjust network impairment parameters in real time without requiring FPGA development. This flexibility supports a wide range of testing scenarios and improves testing efficiency by dynamically adapting to different application requirements.
2. Related Work
3. System Design
3.1. Pseudo-Random Number Generator (PRNG)
| Algorithm 1 Enhanced Pseudo-random Numbers Generator | 
| 
 | 
3.2. Packet Loss Impairment Design
- Single packet loss: Select the discarded packets according to the packet loss location configured by the user to emulate the occasional packet loss in the WAN.
- Random packet loss: According to the packet loss rate set by the user, the PRNG generates a random number each cycle and decides whether to drop the current packet based on a comparison with the set packet loss rate. This emulates irregular packet loss caused by network congestion or interference.
- Burst packet loss: Multiple packets are dropped continuously. The burst length and packet loss rate are adjustable through user-configured parameters to emulate short-term network failures or severe congestion.
3.3. Packet Reordering Impairment Design
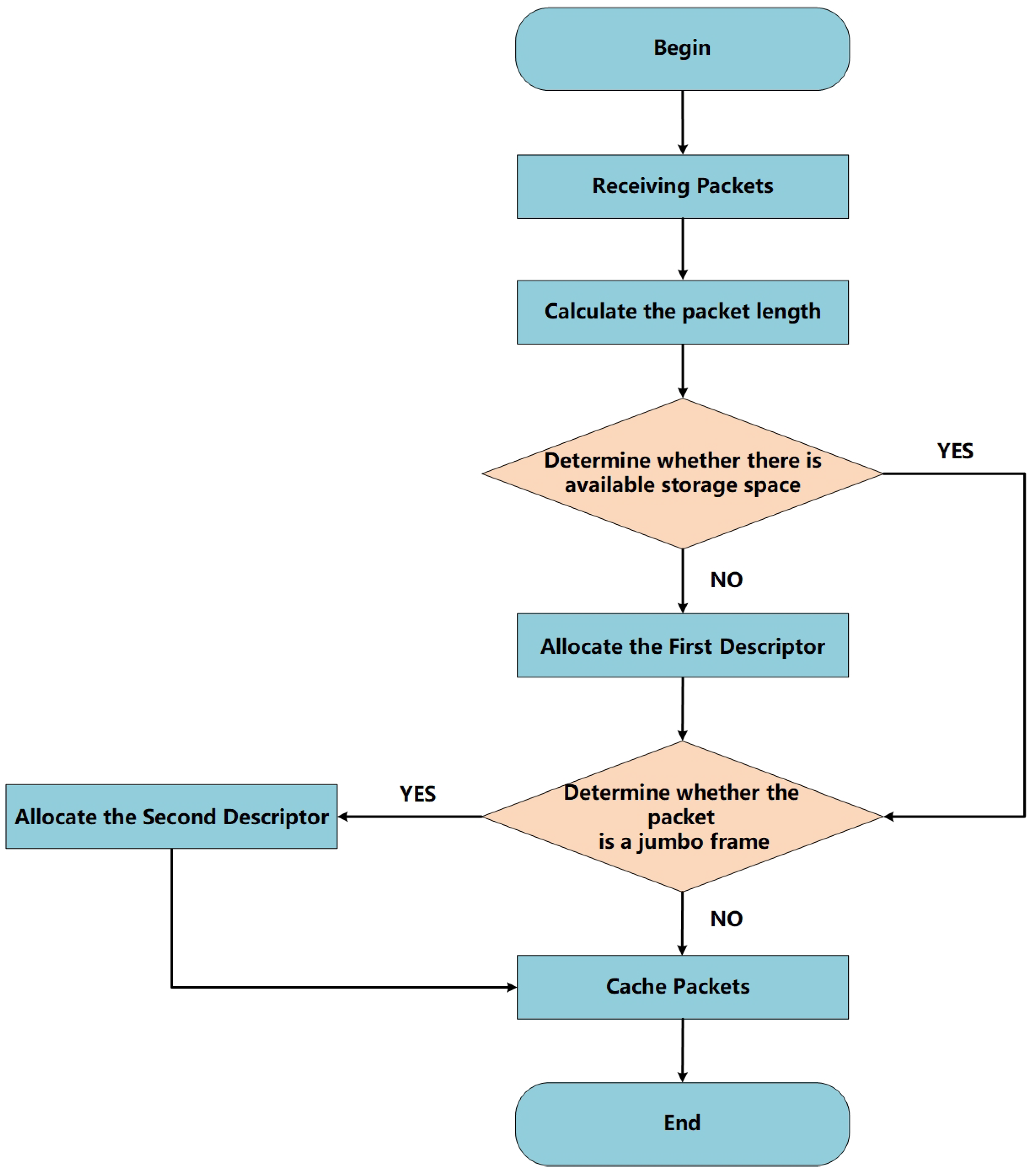
3.4. Delay Impairment Design
4. Experimental Result
4.1. Implementation
4.2. Evaluation
4.3. Analysis
4.4. Limitations
5. Conclusions
Author Contributions
Funding
Data Availability Statement
Acknowledgments
Conflicts of Interest
References
- Velásquez, K.; Gamess, E. A comparative analysis of WAN emulators. In Proceedings of the 7th Latin American Networking Conference, Medellín, Columbia, 4–5 October 2012; Association for Computing Machinery: New York, NY, USA, 2012; pp. 44–51. [Google Scholar]
- Nussbaum, L.; Richard, O. A comparative study of network link emulators. ACM SIGCOMM Comput. Commun. Rev. 2009, 44, 85. [Google Scholar]
- Angrisani, L.; Capriglione, D.; Cerro, G.; Ferrigno, L.; Miele, G. Experimental analysis of software network emulators in packet delay emulation. In Proceedings of the 2017 IEEE International Workshop on Measurement and Networking (M&N), Naples, Italy, 27–29 September 2017; pp. 1–6. [Google Scholar]
- Scazzariello, M.; Ariemma, L.; Caiazzi, T. Kathará: A Lightweight Network Emulation System. In Proceedings of the NOMS 2020—2020 IEEE/IFIP Network Operations and Management Symposium, Budapest, Hungary, 20–24 April 2020; pp. 1–2. [Google Scholar]
- Symeonides, M.; Georgiou, Z.; Trihinas, D.; Pallis, G.; Dikaiakos, M.D. Fogify: A Fog Computing Emulation Framework. In Proceedings of the 2020 IEEE/ACM Symposium on Edge Computing (SEC), San Jose, CA, USA, 12–14 November 2020; pp. 42–54. [Google Scholar]
- Melodia, T.; Basagni, S.; Chowdhury, K.R.; Gosain, A.; Polese, M.; Johari, P.; Bonati, L. Colosseum, the world’s largest wireless network emulator. In Proceedings of the 27th Annual International Conference on Mobile Computing and Networking, New Orleans, LA, USA, 25–29 October 2021; Ser. MobiCom ’21. Association for Computing Machinery: New York, NY, USA, 2021; pp. 860–861. [Google Scholar]
- Seppänen, K. Real-time Millimeter Wave Wireless Mesh Network Emulation. In Proceedings of the 2024 International Conference on Software, Telecommunications and Computer Networks (SoftCOM), Split, Croatia, 26–28 September 2024; pp. 1–7. [Google Scholar]
- Carson, M.; Santay, D. NIST Net: A Linux-based network emulation tool. SIGCOMM Comput. Commun. Rev. 2003, 33, 111–126. [Google Scholar] [CrossRef]
- Carbone, M.; Rizzo, L. Dummynet revisited. ACM SIGCOMM Comput. Commun. Rev. 2010, 40, 12–20. [Google Scholar] [CrossRef]
- Hemminger, S. Network Emulation with NetEm. Available online: https://www.rationali.st/blog/files/20151126-jittertrap/netem-shemminger.pdf (accessed on 17 December 2024).
- Kalitay, H.K.; Nambiarz, M.K. Designing WANem: A Wide Area Network emulator tool. In Proceedings of the 2011 Third International Conference on Communication Systems and Networks (COMSNETS 2011), Bangalore, India, 4–8 January 2011; pp. 1–4. [Google Scholar]
- Kodama, Y.; Kudoh, T.; Takano, R.; Sato, H.; Tatebe, O.; Sekiguchi, S. GNET-1: Gigabit Ethernet network testbed. In Proceedings of the 2004 IEEE International Conference on Cluster Computing (IEEE Cat. No.04EX935), San Diego, CA, USA, 20–23 September 2004; pp. 185–192. [Google Scholar]
- Song, H.J.; Liu, X.; Jakobsen, D.; Bhagwan, R.; Zhang, X.; Taura, K.; Chien, A. The MicroGrid: A Scientific Tool for Modeling Computational Grids. In Proceedings of the SC ’00: 2000 ACM/IEEE Conference on Supercomputing, Dallas, TX, USA, 4–10 November 2000; p. 53. [Google Scholar]
- MahendraBabu, G.R.; Sridhar, K.P.; Baskar. FPGA based hybrid random number generators. In Proceedings of the 2020 4th International Conference on Electronics, Communication and Aerospace Technology (ICECA), Coimbatore, India, 5–7 November 2020; pp. 404–406. [Google Scholar]
- Dahmani, S.; Maamoun, M.; Zerari, G.; Chabini, N.; Beguenane, R. An efficient FPGA-based Gaussian random number generator using an accurate segmented Box—Muller method. IEEE Access 2023, 11, 64745–64757. [Google Scholar] [CrossRef]
- Di Patrizio Stanchieri, G.; De Marcellis, A.; Faccio, M.; Palange, E. An FPGA-based architecture of true random number generator for network security applications. In Proceedings of the 2018 IEEE International Symposium on Circuits and Systems (ISCAS), Florence, Italy, 27–30 May 2018; pp. 1–4. [Google Scholar]
- Târşa, I.G.; Budariu, G.-D.; Grozea, C. Study on a true random number generator design for FPGA. In Proceedings of the 2010 8th International Conference on Communications, Bucharest, Romania, 10–12 June 2010; pp. 461–464. [Google Scholar]
- Tian, X.; Benkrid, K. Mersenne Twister Random Number Generation on FPGA, CPU and GPU. In Proceedings of the 2009 NASA/ESA Conference on Adaptive Hardware and Systems, San Francisco, CA, USA, 29 July–1 August 2009; pp. 460–464. [Google Scholar]
- Sileshi, B.G.; Ferrer, C.; Oliver, J. Accelerating hardware Gaussian random number generation using Ziggurat and CORDIC algorithms. In Proceedings of the SENSORS, 2014 IEEE, Valencia, Spain, 2–5 November 2014; pp. 2122–2125. [Google Scholar]
- Li, C.; Wang, Q.; Jiang, J.; Guan, N. A metastability-based true random number generator on FPGA. In Proceedings of the 2017 IEEE 12th International Conference on ASIC (ASICON), Guiyang, China, 25–28 October 2017; pp. 738–741. [Google Scholar]
- Maamoun, M.; Saadi, H.A.; Dahmani, S.; Zerari, G.; Chabini, N.; Beguenane, R. An Optimized FPGA Based Box-Muller Gaussian Random Number Generator Architecture for Communication Applications. In Proceedings of the 2021 IEEE 12th Annual Information Technology, Electronics and Mobile Communication Conference (IEMCON), Vancouver, BC, Canada, 27–30 October 2021; pp. 0772–0777. [Google Scholar]
- Wold, K.; Petrovic, S. Optimizing Speed of a True Random Number Generator in FPGA by Spectral Analysis. In Proceedings of the 2009 Fourth International Conference on Computer Sciences and Convergence Information Technology, Seoul, Republic of Korea, 24–26 November 2009; pp. 1105–1110. [Google Scholar]
- Jayasumana, A.; Dovrolis, C.; Morrell, J. Packet Reordering Metric. RFC 4737. 2006. Available online: https://datatracker.ietf.org/doc/rfc4737/ (accessed on 17 December 2024).









| LUTs | Registers | BRAMs | |
|---|---|---|---|
| Packet loss | 250 (0.02%) | 392 (0.02%) | 0 (0%) | 
| Packet reordering | 4239 (0.26%) | 2576 (0.13%) | 264.5 (12.5%) | 
| Delay | 11,509 (0.71%) | 8116 (0.41%) | 11 (0.52%) | 
| Packet Size | Packet Loss Rate | Actual Packet Loss Rate | 
|---|---|---|
| 128 B | 0.001% | 0.0012% | 
| 1024 B | 0.001% | 0.0013% | 
| 1500 B | 0.001% | 0.0011% | 
| 8192 B | 0.001% | 0.0011% | 
| 128 B | 0.1% | 0.1008% | 
| 1024 B | 0.1% | 0.1009% | 
| 1500 B | 0.1% | 0.1001% | 
| 8192 B | 0.1% | 0.1002% | 
| 128 B | 1% | 0.9998% | 
| 1024 B | 1% | 0.9999% | 
| 1500 B | 1% | 0.9998% | 
| 8192 B | 1% | 0.9999% | 
| 128 B | 10% | 10.0004% | 
| 1024 B | 10% | 10.0003% | 
| 1500 B | 10% | 9.9998% | 
| 8192 B | 10% | 9.9999% | 
| 128 B | 99% | 99.0001% | 
| 1024 B | 99% | 98.9998% | 
| 1500 B | 99% | 99.0004% | 
| 8192 B | 99% | 99.0001% | 
| N | Latency (ns) | MAX RE | 
|---|---|---|
| 4 | 156 | 31 | 
| 8 | 282 | 63 | 
| 16 | 538 | 127 | 
| 32 | 1044 | 255 | 
| 64 | 2064 | 511 | 
| Our Works | NIST Net | Dummynet | WANem | GNET-1 | |
|---|---|---|---|---|---|
| Throughput | 100 Gbps | 1 Gbps | 1 Gbps | unknown | Below 10 Gbps | 
| Disclaimer/Publisher’s Note: The statements, opinions and data contained in all publications are solely those of the individual author(s) and contributor(s) and not of MDPI and/or the editor(s). MDPI and/or the editor(s) disclaim responsibility for any injury to people or property resulting from any ideas, methods, instructions or products referred to in the content. | 
© 2024 by the authors. Licensee MDPI, Basel, Switzerland. This article is an open access article distributed under the terms and conditions of the Creative Commons Attribution (CC BY) license (https://creativecommons.org/licenses/by/4.0/).
Share and Cite
Duan, D.; Wang, X.; Li, L.; Liu, L. FPGA-Based High-Performance Network Impairment Emulator. Electronics 2024, 13, 4998. https://doi.org/10.3390/electronics13244998
Duan D, Wang X, Li L, Liu L. FPGA-Based High-Performance Network Impairment Emulator. Electronics. 2024; 13(24):4998. https://doi.org/10.3390/electronics13244998
Chicago/Turabian StyleDuan, Dexuan, Xinshuo Wang, Lin Li, and Lei Liu. 2024. "FPGA-Based High-Performance Network Impairment Emulator" Electronics 13, no. 24: 4998. https://doi.org/10.3390/electronics13244998
APA StyleDuan, D., Wang, X., Li, L., & Liu, L. (2024). FPGA-Based High-Performance Network Impairment Emulator. Electronics, 13(24), 4998. https://doi.org/10.3390/electronics13244998
 
        
 
                                                


 
       