Field-Programmable Gate Array-Based True Random Number Generator Using Capacitive Oscillators
Abstract
1. Introduction
2. Capacitive Oscillators
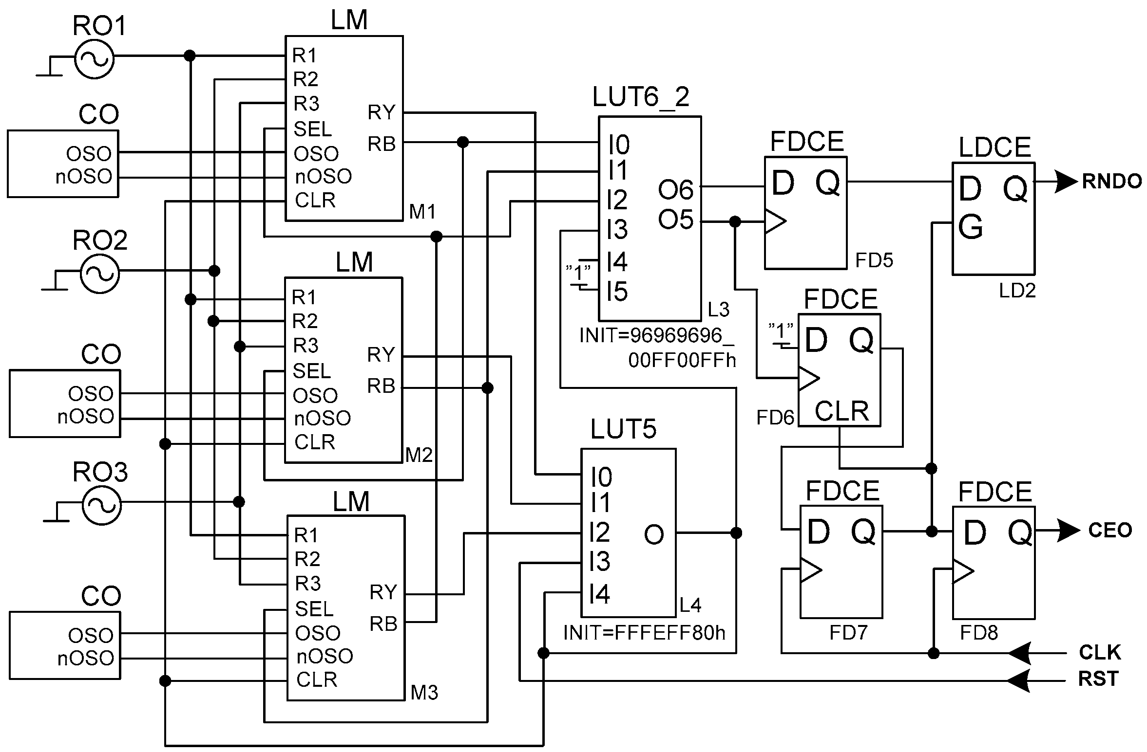
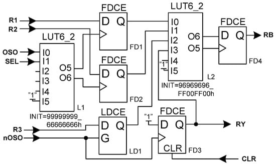
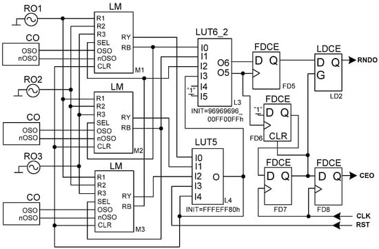
3. Latch Module
4. True Random Number Generator
5. Experimental Results
6. Comparison with Other Solutions
7. Conclusions
Funding
Data Availability Statement
Conflicts of Interest
References
- Fischer, V.; Lubicz, D. Embedded Evaluation of Randomness in Oscillator Based Elementary TRNG. In Proceedings of the Workshop on Cryptographic Hardware and Embedded Systems 2014 (CHES 2014), Busan, Republic of Korea, September 2014; 16 p. ujm-01010404. Available online: https://ujm.hal.science/ujm-01010404/document (accessed on 2 November 2024).
- Sala, R.D.; Bellizia, D.; Scotti, G. A novel ultra-compact FPGA compatible TRNG architecture exploiting latched ring oscillators. IEEE Trans. Circuits Syst. II Express Briefs 2022, 69, 1672–1676. [Google Scholar]
- Danger, J.-L.; Guilley, S.; Hoogvorst, P. Fast true random generator in FPGAs. In Proceedings of the IEEE Northeast Workshop Circuits System, Montreal, QC, Canada, 5–8 August 2007; pp. 506–509. [Google Scholar]
- Cui, J.; Yi, M.; Cao, D.; Yao, L.; Wang, X.; Liang, H.; Huang, Z.; Qi, H.; Ni, T.; Lu, Y. Design of true random number generator based on multistage feedback ring oscillator. IEEE Trans. Circuits Syst. II Express Briefs 2022, 69, 1752–1756. [Google Scholar]
- Wang, X.; Liang, H.; Wang, Y.; Yao, L.; Guo, Y.; Yi, M.; Huang, Z.; Qi, H.; Lu, Y. High-throughput portable true random number generator based on jitter-latch structure. IEEE Trans. Circuits Syst. I Regul. Pap. 2021, 68, 741–750. [Google Scholar] [CrossRef]
- Ni, T.; Peng, Q.; Bian, J.; Yao, L.; Huang, Z.; Yan, A.; Wang, S.; Wen, X. Design of True Random Number Generator Based on Multi-Ring Convergence Oscillator Using Short Pulse Enhanced Randomness. IEEE Trans. Circuits Syst. I Regul. Pap. 2023, 70, 5074–5085. [Google Scholar] [CrossRef]
- Chen, C.; Li, S.; Song, C. A 200 kb/s 36 μw True Random Number Generator Based on Dual Oscillators for IOT Security Application. Electronics 2023, 12, 2332. [Google Scholar] [CrossRef]
- Petrie, C.S.; Connelly, J.A. A noise-based IC random number generator for applications in cryptography. IEEE Trans. Circuits Syst. I Fundam. Theory Appl. 2000, 47, 615–621. [Google Scholar] [CrossRef]
- Bucci, M.; Germani, L.; Luzzi, R.; Trifiletti, A.; Varanonuovo, M. A high-speed oscillator-based truly random number source for cryptographic applications on a smart card IC. IEEE Trans. Comput. 2003, 52, 403–409. [Google Scholar] [CrossRef]
- Yang, K.; Fick, D.; Henry, M.B.; Lee, Y.; Blaauw, D.; Sylvester, D. 16.3 A 23Mb/s 23pJ/b fully synthesized true-random-number generator in 28nm and 65nm CMOS. In Proceedings of the IEEE International Solid-State Circuits Conference Digest of Technical Papers (ISSCC), San Francisco, CA, USA, 9–13 February 2014; pp. 280–281. [Google Scholar]
- Kinniment, D.; Chester, E. Design of an on-chip random number generator using metastability. In Proceedings of the 28th European Solid-State Circuits Conference, Florence, Italy, 24–26 September 2002; pp. 595–598. [Google Scholar]
- Stefanov, A.; Gisin, N.; Guinnard, L.; Zbinden, H. Optical quantum random number generator. J. Mod. Opt. 2000, 47, 595–598. [Google Scholar] [CrossRef]
- Jun, B.; Kocher, P. The Intel random number generator. Cryptogr. Res. Inc. White Pap. 1999, 27, 1–8. [Google Scholar]
- Zanotti, T.; Ranjan, A.; O’Shea, S.J.; Raghavan, N.; Thamankar, R.; Pey, K.L.; Puglisi, F.M. Guidelines for the Design of Random Telegraph Noise-Based True Random Number Generators. IEEE Trans. Device Mater. Reliab. 2024, 24, 184–193. [Google Scholar] [CrossRef]
- Wang, X.; Wang, X. Design of True Random Number Circuit with Controllable Frequency. Electronics 2021, 10, 1517. [Google Scholar] [CrossRef]
- Hwang, H.; Song, M.S.; Youn, S.; Kim, H. True Random Number Generator Using Memcapacitor with Charge Trapping Layer. IEEE Electron. Device Lett. 2024, 45, 1464–1467. [Google Scholar] [CrossRef]
- Sajal, M.S.; Dandin, M. True Random Number Generation Using Dark Noise Modulation of a Single-Photon Avalanche Diode. IEEE Trans. Circuits Syst. II Express Briefs 2024, 71, 1586–1591. [Google Scholar] [CrossRef]
- Tanizawa, K.; Kato, K.; Futami, F. Real-Time 50-Gbit/s Spatially Multiplexed Quantum Random Number Generator Based on Vacuum Fluctuation. J. Light. Technol. 2024, 42, 1209–1214. [Google Scholar] [CrossRef]
- Dubovskiy, A.; Criss, T.; El Valli, A.S.; Rehm, L.; Kent, A.D.; Haas, A. One Trillion True Random Bits Generated With a Field-Programmable Gate Array Actuated Magnetic Tunnel Junction. IEEE Magn. Lett. 2024, 15, 4500304. [Google Scholar] [CrossRef]
- Lin, J.; Wang, Y.; Zhao, Z.; Hui, C.; Song, Z. A new method of true random number generation based on Galois ring oscillator with event sampling architecture in FPGA. In Proceedings of the IEEE International Instrumentation and Measurement Technology Conference (IMTC), Dubrovnik, Croatia, 25–28 May 2020. 6p. [Google Scholar]
- Ezilarasan, M.R.; Pari, J.B.; Leung, M.F. High Performance FPGA Implementation of Single MAC Adaptive Filter for Independent Component Analysis. J. Circuits Syst. Comput. 2023, 32, 2350294. [Google Scholar] [CrossRef]
- Johnson, A.P.; Chakraborty, R.S.; Mukhopadyay, D. An improved DCM-based tunable true random number generator for xilinx FPGA. IEEE Trans. Circuits Syst. II Express Briefs 2017, 64, 452–456. [Google Scholar] [CrossRef]
- Luo, Y.; Wang, W.; Best, S.; Wang, Y.; Xu, X. A High-Performance and Secure TRNG Based on Chaotic Cellular Automata Topology. IEEE Trans. Circuits Syst. I Regul. Pap. 2020, 67, 4970–4983. [Google Scholar] [CrossRef]
- Anandakumar, N.N.; Sanadhya, S.K.; Hashmi, M.S. FPGA based true random number generation using programmable delays in oscillator-rings. IEEE Trans. Circuits Syst. II Express Briefs 2020, 67, 570–574. [Google Scholar] [CrossRef]
- Yang, S.; Liang, H.; Hu, R.; Yao, L.; Huang, Z.; Yi, M.; Lu, Y. Lightweight Hybrid Entropy Source True Random Number Generator Based on Jitter and Metastability. IEEE Trans. Circuits Syst. II Express Briefs 2024, 71, 3513–3518. [Google Scholar] [CrossRef]
- Frustaci, F.; Spagnolo, F.; Perri, S.; Corsonello, P. A High-Speed FPGA-Based True Random Number Generator Using Metastability With Clock Managers. IEEE Trans. Circuits Syst. II Express Briefs 2023, 70, 756–760. [Google Scholar] [CrossRef]
- Priyadharshini, R.; Nivitha, G.; Nandene, D.P.; Arunkumar, K. Design of Improvised DCM-Based Tunable True Random Number Generator. In Proceedings of the International Conference on Sustainable Communication Networks and Application (ICSCNA), Theni, India, 15–17 November 2023; pp. 756–761. [Google Scholar]
- Sivaraman, S.; Rajagopalan, S.; Sridevi, A.; Rayappan, J.B.B.; Annamalai, M.P.V.; Rengarajan, A. Metastability-induced TRNG in FPGA. Iranian J. Sci. Technol. Trans. Elect. Eng. 2020, 44, 47–57. [Google Scholar] [CrossRef]
- Li, C.; Wang, Q.; Jiang, J.; Guan, N. A metastability-based true random number generator on FPGA. In Proceedings of the IEEE International Conference on ASIC (ASICON), Guiyang, China, 25–28 October 2017; pp. 738–741. [Google Scholar]
- Wei, X.; Xiu, L.; Cai, Y. A Perspective of Using Frequency-Mixing as Entropy in Random Number Generation for Portable Hardware Cybersecurity IP. IEEE Trans. Inf. Forensics Secur. 2024, 19, 320–333. [Google Scholar] [CrossRef]
- Liao, T.L.; Wan, P.Y.; Yan, J.J. Design and Synchronization of Chaos-Based True Random Number Generators and Its FPGA implementation. IEEE Access 2021, 10, 8279–8286. [Google Scholar] [CrossRef]
- Chen, Y.; Tian, Y.; Zhou, R.; Castro, D.M.; Guo, D.; Zhou, Q. NDSTRNG: Non-Deterministic Sampling-Based True Random Number Generator on SoC FPGA Systems. IEEE Trans. Comput. 2024, 73, 1313–1326. [Google Scholar] [CrossRef]
- Rojas-Muñoz, L.F.; Sánchez-Solano, S.; Martínez-Rodríguez, M.C.; Brox, P. True Random Number Generation Capability of a Ring Oscillator PUF for Reconfigurable Devices. Electronics 2022, 11, 4028. [Google Scholar] [CrossRef]
- Delolme, E. Beyond Total Locking: Demonstrating and Measuring Mutual Influence on a RO-Based True Random Number Generator on an FPGA. In Proceedings of the IEEE International System-on-Chip Conference, Dresden, Germany, 16–19 September 2024. 6p. [Google Scholar]
- Randa, M.; Samie, M.; Jennions, K. Delay-Based True Random Number Generator in Sub-Nanomillimeter IoT Devices. Electronics 2020, 9, 817. [Google Scholar] [CrossRef]
- Tao, S.; Yu, Y.; Dubrova, E. FPGA Based True Random Number Generators Using Non-Linear Feedback Ring Oscillators. In Proceedings of the 2018 16th IEEE International New Circuits and Systems Conference (NEWCAS), Montreal, QC, Canada, 24–27 June 2018; pp. 213–216. [Google Scholar]
- Magyari, A.; Chen, Y. Integrating Lorenz Hyperchaotic Encryption with Ring Oscillator Physically Unclonable Functions (RO-PUFs) for High-Throughput Internet of Things (IoT) Applications. Electronics 2023, 12, 4929. [Google Scholar] [CrossRef]
- Chen, Y.; Liang, H.; Zhang, L.; Yao, L.; Lu, Y. High throughput dynamic dual entropy source true random number generator based on FPGA. Microelectron. J. 2024, 145, 106113. [Google Scholar] [CrossRef]
- JESD8-7A; 1.8 V ± 0.15 V (Normal Range) and 1.2 V–1.95 V (Wide Range) Power Supply Voltage and Interface Standard for Nonterminated Digital Integrated Circuits. Electronic Industry Alliance JEDEC: Wilson Boulevard, VA, USA, 2006.
- Kwok, S.H.; Ee, Y.L.; Chew, G.; Zheng, K.; Khoo, K.; Tan, C.H. A Comparison of Post-Processing Techniques for Biased Random Number Generator. In Proceedings of the International Conference on Information Security Theory and Practice (IFIP), Crete, Greece, 1–3 June 2011; Volume 6633, pp. 175–190. [Google Scholar]
- Bassham, L.E.; Rukhin, A.L.; Soto, J.; Nechvatal, J.R.; Smid, M.E.; Leigh, S.D.; Levenson, M.; Vangel, M.; Heckert, N.A.; Banks, D.L. A Statistical Test Suite for Random and Pseudorandom Number Generators For Cryptographic Applications; National Institute of Standards and Technology: Gaithersburg, MD, USA, 2010. [Google Scholar]
- Turan, M.S.; Barker, E.; Kelsey, J.; McKay, K.; Computer Security Division; Information Technology Laboratory; Baish, M.L.; Boyle, M.; National Security Agency; Meade, F. Recommendation for the Entropy Sources Used for Random Bit Generation; NIST Special Publication 800-90B; National Institute of Standards and Technology: Gaithersburg, MD, USA, 2018.





| Test Name | PP | T = 15 °C | T = 25 °C | T = 35 °C | T = 45 °C | T = 55 °C | T = 65 °C | T = 75 °C | |||||||
|---|---|---|---|---|---|---|---|---|---|---|---|---|---|---|---|
| p-Value | Prop. | p-Value | Prop. | p-Value | Prop. | p-Value | Prop. | p-Value | Prop. | p-Value | Prop. | p-Value | Prop. | ||
| Freq. | - | 0.00000 * | 0.903 * | 0.52611 | 0.990 | 0.00000 * | 0.934 * | 0.00000 * | 0.746 * | 0.74591 | 0.993 | 0.00001 * | 0.975 * | 0.00000 * | 0.896 * |
| LC | 0.19377 | 0.991 | 0.32675 | 0.994 | 0.21106 | 0.990 | 0.51015 | 0.990 | 0.09892 | 0.993 | 0.16170 | 0.990 | 0.08507 | 0.987 | |
| Bl. Freq. | - | 0.05161 | 0.984 | 0.06282 | 0.988 | 0.00480 | 0.997 | 0.00151 | 0.994 | 0.02339 | 0.990 | 0.10071 | 0.995 | 0.00001 | 0.995 |
| LC | 0.31605 | 0.989 | 0.38899 | 0.989 | 0.09774 | 0.990 | 0.99989 | 0.990 | 0.44283 | 0.994 | 0.25184 | 0.988 | 0.14369 | 0.992 | |
| Cum. Sums | - | 0.00000 * | 0.904 * | 0.26892 | 0.990 | 0.00000 * | 0.932 * | 0.00000 * | 0.757 * | 0.21557 | 0.990 | 0.00001 * | 0.968 * | 0.00000 * | 0.900 * |
| LC | 0.32675 | 0.991 | 0.15991 | 0.990 | 0.02112 | 0.988 | 0.32675 | 0.990 | 0.51214 | 0.993 | 0.29828 | 0.986 | 0.07433 | 0.986 | |
| Runs | - | 0.00460 | 0.973 * | 0.47306 | 0.988 | 0.12813 | 0.989 | 0.00000 * | 0.958 * | 0.01707 | 0.979 * | 0.02713 | 0.982 | 0.00000 * | 0.854 * |
| LC | 0.04253 | 0.985 | 0.82905 | 0.994 | 0.73591 | 0.987 | 0.80372 | 0.986 | 0.18860 | 0.990 | 0.54020 | 0.988 | 0.53012 | 0.989 | |
| L. Run | 0.99597 | 0.990 | 0.08769 | 0.990 | 0.28543 | 0.986 | 0.88317 | 0.991 | 0.75582 | 0.990 | 0.73792 | 0.986 | 0.49244 | 0.988 | |
| LC | 0.46351 | 0.992 | 0.08559 | 0.992 | 0.00101 | 0.985 | 0.93347 | 0.987 | 0.27984 | 0.987 | 0.80187 | 0.992 | 0.64753 | 0.994 | |
| Rank | - | 0.07118 | 0.992 | 0.45972 | 0.989 | 0.39420 | 0.992 | 0.68282 | 0.997 | 0.73189 | 0.990 | 0.22365 | 0.991 | 0.65169 | 0.990 |
| LC | 0.20444 | 0.991 | 0.67869 | 0.985 | 0.09833 | 0.988 | 0.57902 | 0.994 | 0.63712 | 0.988 | 0.92286 | 0.991 | 0.11951 | 0.983 | |
| FFT | - | 0.61839 | 0.985 | 0.09260 | 0.989 | 0.02731 | 0.985 | 0.06204 | 0.984 | 0.05095 | 0.988 | 0.91272 | 0.984 | 0.03292 | 0.990 |
| LC | 0.87708 | 0.987 | 0.42264 | 0.991 | 0.92886 | 0.990 | 0.48853 | 0.989 | 0.11337 | 0.989 | 0.36859 | 0.987 | 0.00164 | 0.989 | |
| N.O. Temp. | - | 0.00589 | 0.978 * | 0.00803 | 0.981 | 0.01196 | 0.982 | 0.00374 | 0.980 | 0.00491 | 0.983 | 0.00103 | 0.983 | 0.00010 | 0.981 |
| LC | 0.00039 | 0.983 | 0.00247 | 0.982 | 0.00863 | 0.983 | 0.02200 | 0.982 | 0.00988 | 0.981 | 0.00360 | 0.981 | 0.00079 | 0.981 | |
| O. Temp. | - | 0.15637 | 0.986 | 0.75976 | 0.992 | 0.15637 | 0.991 | 0.09951 | 0.990 | 0.12887 | 0.985 | 0.09600 | 0.986 | 0.17187 | 0.986 |
| LC | 0.89776 | 0.987 | 0.29683 | 0.982 | 0.03403 | 0.989 | 0.25184 | 0.990 | 0.39072 | 0.985 | 0.58521 | 0.990 | 0.35211 | 0.989 | |
| Uni. | - | 0.01435 | 0.989 | 0.12091 | 0.989 | 0.69314 | 0.991 | 0.94220 | 0.987 | 0.00302 | 0.985 | 0.17569 | 0.990 | 0.43359 | 0.987 |
| LC | 0.42992 | 0.992 | 0.18057 | 0.986 | 0.42083 | 0.991 | 0.76758 | 0.993 | 0.07572 | 0.985 | 0.05466 | 0.994 | 0.43727 | 0.992 | |
| Ap. Entr. | - | 0.15637 | 0.985 | 0.02276 | 0.988 | 0.18657 | 0.992 | 0.00180 | 0.991 | 0.20995 | 0.987 | 0.28543 | 0.986 | 0.23681 | 0.983 |
| LC | 0.03541 | 0.992 | 0.65585 | 0.990 | 0.88616 | 0.987 | 0.45405 | 0.991 | 0.59555 | 0.992 | 0.42810 | 0.991 | 0.30560 | 0.991 | |
| R. Exc. | - | 0.31075 | 0.983 | 0.11183 | 0.984 | 0.04784 | 0.981 | 0.26329 | 0.979 | 0.05595 | 0.982 | 0.05961 | 0.980 | 0.10215 | 0.980 |
| LC | 0.02799 | 0.988 | 0.05222 | 0.985 | 0.03986 | 0.984 | 0.05975 | 0.986 | 0.20975 | 0.983 | 0.00928 | 0.983 | 0.17054 | 0.984 | |
| R. Exc. Va. | - | 0.05180 | 0.985 | 0.13615 | 0.983 | 0.00552 | 0.983 | 0.13300 | 0.984 | 0.01357 | 0.985 | 0.00942 | 0.983 | 0.09378 | 0.978 |
| LC | 0.05829 | 0.988 | 0.00915 | 0.987 | 0.13654 | 0.981 | 0.02587 | 0.980 | 0.05875 | 0.987 | 0.01523 | 0.988 | 0.03058 | 0.986 | |
| Serial | - | 0.15290 | 0.988 | 0.48659 | 0.990 | 0.03857 | 0.991 | 0.31304 | 0.991 | 0.11404 | 0.986 | 0.08404 | 0.987 | 0.54831 | 0.985 |
| LC | 0.39769 | 0.986 | 0.62463 | 0.989 | 0.02170 | 0.992 | 0.43912 | 0.989 | 0.37026 | 0.988 | 0.22016 | 0.992 | 0.13572 | 0.992 | |
| Lin. Compl. | - | 0.98245 | 0.990 | 0.94008 | 0.988 | 0.66625 | 0.985 | 0.93119 | 0.989 | 0.48077 | 0.990 | 0.34887 | 0.994 | 0.81291 | 0.989 |
| LC | 0.39420 | 0.990 | 0.80925 | 0.988 | 0.17377 | 0.987 | 0.55850 | 0.993 | 0.57696 | 0.991 | 0.87862 | 0.988 | 0.78873 | 0.994 | |
| TP [Mbit/s] | - | 13.46 | 13.27 | 13.15 | 12.96 | 12.83 | 12.68 | 12.57 | |||||||
| LC | 11.71 | 11.57 | 11.44 | 11.31 | 11.18 | 11.05 | 10.95 | ||||||||
| Test Name | VCCO = 1.300 V | VCCO = 1.509 V | VCCO = 1.650 V | VCCO = 1.809 V | VCCO = 1.950 V | VCCO = 2.105 V | ||||||
|---|---|---|---|---|---|---|---|---|---|---|---|---|
| p-Value | Prop. | p-Value | Prop. | p-Value | Prop. | p-Value | Prop. | p-Value | Prop. | p-Value | Prop. | |
| Freq. | 0.04117 | 0.984 | 0.00000 * | 0.961 * | 0.00000 * | 0.973 * | 0.00000 * | 0.285 * | 0.00340 | 0.981 | 0.00000 * | 0.940 * |
| Bl. Freq. | 0.00000 * | 0.994 | 0.00079 | 0.986 | 0.00000 * | 0.998 | 0.00215 | 0.987 | 0.00000 * | 0.979 * | 0.00023 | 0.983 |
| Cum. Sums | 0.01959 | 0.983 | 0.00000 * | 0.964 * | 0.00000 * | 0.975 * | 0.00000 * | 0.316 * | 0.03907 | 0.981 | 0.00000 * | 0.943 * |
| Runs | 0.00000 * | 0.618 * | 0.00000 * | 0.971 * | 0.00000 * | 0.347 * | 0.00000 * | 0.796 * | 0.00000 * | 0.969 * | 0.00000 * | 0.942 * |
| L. Run | 0.18556 | 0.988 | 0.85471 | 0.992 | 0.19692 | 0.986 | 0.25056 | 0.986 | 0.16443 | 0.985 | 0.96663 | 0.984 |
| Rank | 0.99425 | 0.992 | 0.58727 | 0.989 | 0.54628 | 0.991 | 0.27846 | 0.992 | 0.21218 | 0.988 | 0.13728 | 0.987 |
| FFT | 0.48077 | 0.992 | 0.48271 | 0.986 | 0.43727 | 0.982 | 0.31304 | 0.989 | 0.60384 | 0.989 | 0.63920 | 0.983 |
| N.O. Temp. | 0.00000 * | 0.969 * | 0.00585 | 0.981 | 0.00000 * | 0.968 * | 0.00000 * | 0.976 * | 0.00927 | 0.979 * | 0.00330 | 0.980 |
| O. Temp. | 0.24050 | 0.983 | 0.33297 | 0.992 | 0.03081 | 0.984 | 0.00000 * | 0.985 | 0.39420 | 0.991 | 0.02787 | 0.988 |
| Uni. | 0.13807 | 0.986 | 0.10944 | 0.986 | 0.59969 | 0.986 | 0.34245 | 0.988 | 0.54831 | 0.989 | 0.81654 | 0.987 |
| Ap. Entr. | 0.00000 * | 0.978 * | 0.12666 | 0.985 | 0.00000 * | 0.979 * | 0.00000 * | 0.980 | 0.00299 | 0.984 | 0.00528 | 0.994 |
| R. Exc. | 0.27459 | 0.990 | 0.15220 | 0.980 | 0.04189 | 0.983 | 0.00939 | 0.974 | 0.14335 | 0.985 | 0.04501 | 0.979 |
| R. Exc. Va. | 0.12001 | 0.985 | 0.04676 | 0.984 | 0.08646 | 0.983 | 0.03970 | 0.969 | 0.00747 | 0.983 | 0.10474 | 0.983 |
| Serial | 0.03907 | 0.988 | 0.02486 | 0.991 | 0.41184 | 0.990 | 0.13966 | 0.988 | 0.21444 | 0.986 | 0.33141 | 0.990 |
| Lin. Compl. | 0.13264 | 0.988 | 0.08201 | 0.988 | 0.65377 | 0.992 | 0.43175 | 0.993 | 0.93347 | 0.992 | 0.92649 | 0.987 |
| TP [Mbit/s] | 7.45 | 9.83 | 11.38 | 13.01 | 14.46 | 18.94 | ||||||
| Min. Entropy | 7.966242 | 7.965832 | 7.952306 | 7.957237 | 7.949996 | 7.954877 | ||||||
| Reference | LUTs | FFs | TP [Mbit/s] | Platform |
|---|---|---|---|---|
| [2] | 4 | 3 | 0.76 | Spartan-6 |
| [4] | 24 | 2 | 290 | Virtex-6 |
| [5] | 56 | 19 | 100 | Virtex-6 |
| [6] | 13 | 4 | 350 | Spartan-6 |
| [20] | 50 | 79 | 280 | Artix-7 |
| [22] | 26 | 19 | 0.42 | Virtex-5 |
| [24] | 528 | 177 | 6 | Spartan-3A |
| [25] | 12 | 10 | 150 | Artix-7 |
| [26] | 38 | 121 | 100/300 | Zynq-7000 |
| [30] | 296 | 514 | 100 | UltraScale+ |
| [31] | 12,383 | 13,483 | 4.89 | Zynq-7000 |
| [38] | 10 | 2 | 300 | Kintex-7 |
| This work | 18/32 | 20/47 | 13/11 | Artix-7 |
Disclaimer/Publisher’s Note: The statements, opinions and data contained in all publications are solely those of the individual author(s) and contributor(s) and not of MDPI and/or the editor(s). MDPI and/or the editor(s) disclaim responsibility for any injury to people or property resulting from any ideas, methods, instructions or products referred to in the content. |
© 2024 by the author. Licensee MDPI, Basel, Switzerland. This article is an open access article distributed under the terms and conditions of the Creative Commons Attribution (CC BY) license (https://creativecommons.org/licenses/by/4.0/).
Share and Cite
Hajduk, Z. Field-Programmable Gate Array-Based True Random Number Generator Using Capacitive Oscillators. Electronics 2024, 13, 4819. https://doi.org/10.3390/electronics13234819
Hajduk Z. Field-Programmable Gate Array-Based True Random Number Generator Using Capacitive Oscillators. Electronics. 2024; 13(23):4819. https://doi.org/10.3390/electronics13234819
Chicago/Turabian StyleHajduk, Zbigniew. 2024. "Field-Programmable Gate Array-Based True Random Number Generator Using Capacitive Oscillators" Electronics 13, no. 23: 4819. https://doi.org/10.3390/electronics13234819
APA StyleHajduk, Z. (2024). Field-Programmable Gate Array-Based True Random Number Generator Using Capacitive Oscillators. Electronics, 13(23), 4819. https://doi.org/10.3390/electronics13234819

