Abstract
It is challenging for unmanned ground vehicles (UGVs) to navigate in an unknown environment without equipping them with sensors, such as LiDAR, cameras, etc. As a result, it is necessary to employ an unmanned aerial vehicle (UAV) to provide the UGVs with map information, obstacle information and relative position estimations. The UGVs receive the messages from the UAV and then automatically plan a global route. When approaching obstacles, UGVs release collision position messages to the UAV. This UAV calculates the optimal path point based on the collision position and the time to collision of the UGVs. However, the UAV’s relative position estimation equipment has a limited range, such that it cannot provide all UGVs with the information in time. This means that UGVs receive information late or even lose communication with the UAV. To address the above issues, this paper advocates for the use of multiple UAVs and the creation of different communication strategies. A variety of tests are conducted in a simulated environment built in ROS to pair each UAV with different numbers of UGVs and explore their initial positions to find the most suitable configuration.
1. Introduction
Recently, air-to-ground robotic systems have received increasing attention due to their high efficiency in many fields, such as surveillance [], agriculture [], search [], rescue [] and transport []. UGVs have appealing load-carrying performance and are much cheaper if equipped with fewer sensors. Unmanned ground vehicles tend to be preferred for certain applications due to their ground stability and higher payload capacity []. Due to these advantages, UGVs are often used as task execution units and work in swarms or multi-robot cooperative transport. Alternatively, unmanned aerial vehicles (UAVs) offer greater maneuverability and flexibility as they can fly over obstacles and cover areas that are inaccessible to UGVs, such as the top surface of an obstacle. This allows demanding tasks to be performed efficiently and at a lower cost by combining their strengths into a collaborative system [,,,]. Sensors are essential for these robots, e.g., wheel odometers record the distances that robots have traveled, relative pose estimation (RPE) equipment gauges the relative position information between two robots, LiDAR obtains point cloud information about obstacles and depth cameras extract visual image data. Although the absence of some sensors can make robot navigation difficult, it can reduce the overall cost, particularly when removing some expensive sensors from a limited number of robots. The navigation of UGVs with limited perception sensors is called blind navigation.
It is not a simple task for a UAV to guide multiple UGVs simultaneously. The challenges encompass four aspects: (1) the limitations of RPE, (2) how UGVs plan once they receive the map, (3) how the UAV provides map support to all UGVs in time as the number increases, (4) how the UAV schedules the routes of UGVs to enable dynamic and quick planning progress. This represents a collaborative effort in which UAVs support UGVs in blind navigation in unknown environments. According to this concept, the UAV must not only be aware of its own state but also of the status information of UGVs. In this sense, mutual sensing and localization are important in a cooperative process such as air–ground coordination. However, indoor navigation presents a challenge, as GPS cannot supply location data for the UGV.
One solution involves a tightly coupled vision–LiDAR ranging and localization method that utilizes cameras and LiDAR for mapping and localization. This treats the task of collaborative ground–space mapping as an image feature matching problem. In [,,], image features were extracted and matched between images to estimate the camera attitude, while multi-view stereo techniques were used to recover depth information. Zhou and Shan [,] relied on vision or LiDAR sensors. Some studies have eliminated environment-aware sensors carried by UGVs and relied on RPE between UAVs and UGVs for localization. To fuse sensor data of different types, researchers have proposed a collaborative map fusion algorithm based on multi-task Gaussian process classification (MTGPC) using heterogeneous robotic systems []. In [], the contour feature lines of buildings were extracted from laser point clouds. A new visual targeting system used 2D barcode-style “labels” to allow the complete 6-DOF localization of features from a single image []. Yan [] presented a novel relative attitude estimation system based on an active infrared-encoded target. Specifically, each agent was equipped with a forward-looking monocular camera and a unique IR-encoded target. A target with unique luminescent LED alignment was detected by the camera and processed by an efficient decoding algorithm [].
Localization uncertainty brings collision risks to the system, which has been studied in planning and control. EKF is the most used uncertainty propagation method. The approach in [,] explicitly considered the collision probability between each robot and obstacle and formulated a chance-constrained nonlinear model predictive control problem. The study in [] addressed the problem of multi-UAV reactive collision avoidance. They used a model-based controller to track a reference trajectory simultaneously and avoid collisions. Moreover, to achieve a higher degree of robustness, the work in [] also accounted for the uncertainty of the state estimator and in the position and velocity of the other agents. Moreover, a virtual barrier mechanism was introduced in [], designed to prevent vehicles from entering a U-shaped area. To improve the accuracy, the research reported in [] used a novel method to truncate estimated priority state distributions to account for the fact that the probability of collision at each stage along a plan is conditioned on the previous stages being collision-free. The study in [,] proposed a robust and efficient method for UAV path planning. The research in [,] viewed the continuous monitoring problem as the problem of finding a sequence of discrete sites with periodic visits and as a vehicle-routing problem with a time window.
All UGVs are only situated at certain places in the map, and they only need part of the map to complete path planning. It would be an unnecessary waste of time for a UAV to build a global map. UAV-specific challenges in SLAM implementation are distinct, as UAVs generally navigate a 3D space, while UGVs operate on primarily horizontal planes. Due to the different fields of view of UAVs, UGVs can collide according to their primary planning when they are in a blind spot, and they need to update their local maps. The main challenge faced by UGVs is to navigate within a shared map without direct environmental awareness. It is crucial for UGVs to achieve optimal planning with the received map, which includes free areas, obstacle zones and unknown regions [,]. The handling of unknown areas significantly impacts the quality of collision prediction and planning. A UAV can provide UGVs with map information. However, a series of problems may appear when the number of UGVs increases to 7 []. Since the detection distance of the RPE equipment is only 3 m, one UAV is unable to locate all UGVs relative to each other. Secondly, due to the fact that the update period for collision information is 3 s, one scheduling period is longer than 3 s, and a UAV cannot provide support for all UGVs within one schedule. Within one scheduling period, the UAV prioritizes providing support for those UGVs that are closer to the UAV. When the distance between the distant UGVs and the UAV continues to increase, the communication between them will be broken. This causes UAVs to face the problem of being unable to provide map information and flying back and forth between two UGVs.
To solve the above problems, this paper employs multiple UAVs and UGVs, enabling them to communicate with each other. When the UGV receives the command information, it plans the global [,] path and avoids mutual collisions with other UGVs. When the UAV travels to a possible collision point, according to EKF’s principle, it sends the collision information to the communicating UAV, which then provides it with a map, and the UGV replans its path until it reaches the end of the UGV’s journey. UAVs are equipped with sensors such as LiDAR; UGVs are only equipped with wheel odometers and relative position estimation sensors. When UAVs provide map information to blind UGVs, it is called blind navigation. In this framework, UAVs or UGVs communicate with each other, and UAVs are responsible for providing a fixed number of UGVs with instantaneous maps. When a UGV receives command information, it plans the path and avoids mutual collisions with other UGVs. When the UGV travels to a possible collision point, according to EKF’s principle, it sends the collision information to its communicating UAV, which then provides it with a map, and the UGV replans its path until it reaches the end of the UGV’s journey [,]. The contributions of this paper are listed as follows:
- This paper proposes the integration of multiple UAVs to enhance the operational efficiency and reliability of UGVs’ support in unknown environments, which address the communication delay and breakdown problems;
- A novel packet topology framework is introduced to handle congestion issues caused by UGVs repeatedly planning trajectories based on asynchronous updates from multiple UAVs, ensuring smooth coordination and efficient decision-making;
- The trajectory optimization challenge is reformulated as a traveling salesman problem, incorporating UGVs waiting for assistance as dynamic path points; an optimal solution is provided to minimize delays and improve the path efficiency when obstacles are encountered.
2. Problem Formulation
This section introduces principles such as a single UAV providing map services to UGVs, as well as the problems that a single UAV can create due to some limitations, and the solutions considered in this paper.
2.1. Simple UAV Model
In the stationary state, the UAV and the UGV maintain communication. The UAV obtains the point cloud information from the LiDAR and, at the same time, observes the relative position information. Then, the UGV receives the relative position information and calculates its own position by EKF. For robot A and robot B, their relative pose estimation is calculated as
The position of robot A in the world frame can be calculated as
Receiving the target location information, the UGV starts to move. The principle of operation is shown in Figure 1. Due to the different field of view of the UAV, the UGV can collide according to their primary planning when they are in a blind spot. At this time, it sends a message to the UAV. The dotted line is the primary trajectory and the solid line is the adjusted trajectory. The UAV will support the UGV, and the UGV will replan its trajectory to avoid collision. In the future, all trajectories are compared. If there are two waypoints with the same trajectory, the path is replanned to prevent potential collisions between the UGVs. When a UGV is about to collide, information is sent to the UAV, as shown in Figure 2.

Figure 1.
The UAV supports a UGV to navigate and avoid possible collisions in an unknown environment.

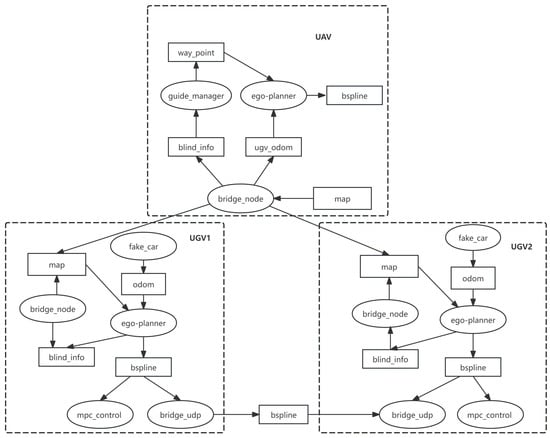
Figure 2.
This figures shows the ROS nodes of UGVs and a UAV. The UAV obtains point cloud information and observes the relative position information. Then, the UGV receives the relative position information and sends it to the bridge_node. Then, the UGVs plan to navigate via the ego-planner node. When UGVs encounter a collision, they send blind information to the UAV. The UAV calculates the best waypoint via the guide_manager node and moves. The UGVs receive a new map and replan and navigate via the mpc_control node.
The UAV accepts the collision location information to calculate the time at which the collision is about to occur and the time matrix to arrive at the collision location. It plans the path according to the urgency of the collision and performs the path assignment according to the urgency of the collision and the time of arrival to select the optimal path.
Publishing a topic allows the UGV to receive the target location information and start its movement. The node of the UGV receives the information required to carry out global path planning and then determines how far away to perform interpolation. Using B-spline interpolation to fit the path curve, the UGV uses the covariance matrix of the Kalman filter as a collision condition.
When it is greater than a certain value, the UGV faces a collision. When approaching obstacles, UGVs release collision position messages to the UAV. This UAV calculates the optimal path point based on the collision position and the time to collision of the UGV. This is a traveling salesman problem in which we need to find the shortest path to support the UGV that is about to collide. The station of the robot is calculated as
At the same time, the local trajectories of all UGVs after planning are recorded, and they are used to determine whether there is any overlap between the UGVs’ trajectories at some time in the future [,]. If there is any overlap, the trajectories should be replanned for the UGVs.
2.2. Problem Description
When the number of UGVs increases, due to the RPE device, as well as some other limitations, the UGVs’ navigation will face several problems according to whether the communication is broken or not.
The first problem is unbroken communication. The frequency of UAVs’ submission of collision information to UAVs is 3 s, but the time taken for UAVs to reach all UAVs during one dispatch must be more than 3 s. This leads to the UAVs starting the next dispatch before they can provide support to all UGVs in the order of the path points in the previous dispatch problem. This also results in the UAV flying back and forth between two UGVs in two scheduling sessions. As shown in Figure 3, this problem was encountered when conducting an exemplary test. The total number of UGVs is 9. After calculation and planning, there are only two UGVs that need to be supported. Their fixed numbers are 4 and 7. The priority order of one UAV schedule is 4 -> 7. Due to the distance between the two UAVs, the time taken to send the information update is 3 s, but the total time of one planning step is 5.2 s. When the UAV reaches a UGV and flies to the UGV, the information is updated, and the order of the optimal path points is replaced, but it is still 4 -> 7. The UAV flies back to the UGV with the number 4, even before it flies to the next target point.

Figure 3.
Two UGVs need support from a UAV and their numbers are 4 and 7. Because one UAV cannot offer support to both in time, UGV 7 loses its connection and the node disappears.
Secondly, the UAV scheduling problem can be viewed as a scheduling problem with a time window. Since the time window is the time at which the UGV is about to collide and the time matrix is the time that it takes for the UAV to reach the UGV, the UAV prioritizes assistance for the closer UGVs. This causes the UGVs that are far away from the UAV to move further and further away. When the distance exceeds a certain range, the communication between this UGV and the UAV will be disconnected.
To solve these problems, it is necessary to increase the number of UAVs to provide more support for the UGVs. However, increasing the number of UAVs will cause communication between the UAVs and UGVs to become a problem. If each UGV communicates with all UAVs, a UGV receives information from a UAV and plans the global path due to the error of the RPE device. Then, another UAV will provide the UGV with map information, and the UGV will replan the path. This results in the UGV continuously receiving information from the UAV and constantly updating its path planning.
As the number of UGVs increases, it becomes necessary to augment the fleet of UAVs. The communication principles between the UAVs and the UGVs are illustrated in the accompanying diagram. When communicating, the UAVs and UGVs utilize the TCP protocol, assigning identical IP addresses to fixed-numbered UAVs and their corresponding fixed-numbered UGVs. Another set of UGVs and UAVs is configured with a different, unique IP address.
where N is the total number of UAVs and UGVs, . In this formula, C is the number of UGVs that will collide in the future, , is the distance from i to j, and is denoted as the time from i to j. A is the set of arcs from i to j, and denotes the time spent traveling along the arcs. Here, specifies whether vehicle k travels from i to j and gives the arrival time of vehicle k at site i. denotes the current time and denote the time at which the UGV will be involved in a collision. Note that is the required surveillance time at site i plus the travel time for edge , is the cost of traveling edge , and and give the lower and upper bounds on the arrival time at i.
Conversely, the communication among the UAVs and among the UGVs employs the UDP protocol, utilizing broadcasting to allow any UAV or UGV to access trajectory information from others, thereby preventing potential collisions. Each UAV forms a local area network with the UGVs that it communicates with, while simultaneously facilitating communication among UAVs of the same type. Figure 4 shows how multiple UAVs provide support for UGVs to navigate in an unknown environment. In the figure, the solid line is the message that flows to the next node of its own and the dashed line is information that flows to other vehicles. The UAV obtains point cloud information from the LiDAR and, at the same time, observes the relative position information. Then, the UGV receives the relative position information via the RPE node. Then, the UGVs plan to navigate via the path-planning node. When UGVs encounter a collision, they send a message to the UAV. The UAV calculates the best waypoint via VRPTW and creates a plan. The figure below shows the structure of the UAVs working with the UGVs. UAV-1 and UAV-2 are different vehicles; UGV-1_1 is the number 1 UGV that communicates with UAV-1, and UGV-2_1 is the number 1 UGV that communicates with UAV-2.

Figure 4.
In the structure of multiple UAVs working with UGVs, the solid line is the message that flows to the next node of its own and the dashed line is information that flows to other vehicles. The UAV obtain point cloud information from the LiDAR and, at the same time, observes the relative position information. Then, the UGV receives the relative position information from the RPE node.
3. The Proposed Method
This section describes the communication methods between multiple UAVs and multiple UGVs, the relative localization methods between UGVs and UAVs, how UGVs can achieve obstacle avoidance and how UAVs can provide support to all UGVs that are involved in a collision.
Since one UAV cannot provide timely location or map information to all UGVs, this paper introduces more UAVs. The information observed by the RPE device between different UGVs and UAVs is not the same. If all UAVs communicate with all UGVs, then each UAV provides the UGVs with the relative position estimation information, as well as the map information from an RPE device. As there is an error in the information observed by different UAVs, the UAVs need to update their positions as a result of receiving different information. Thus, in this paper, a fixed number of UAVs is under the same LAN as the fixed-numbered UGVs, and each UGV only communicates with its own correspondingly numbered UAV, but the UGVs can still communicate with each other.
As shown in Figure 5, the communication between the UAV and UGVs employs the TCP protocol. Conversely, the communication between the UAVs or the UGVs employs the UDP protocol, utilizing broadcasting to allow any UAV or UGV to access trajectory information from others, thereby preventing potential collisions. Each UAV forms a local area network with the UGVs that it communicates with, while simultaneously facilitating communication among UAVs of the same type (Figure 6).

Figure 5.
For the communication between UGVs and UAVs, the dashed line is the UDP communication protocol and the solid line is the UTP communication protocol. The UAV obtains the point cloud information from the LiDAR and, at the same time, observes the relative position information. Then, the UGV receives the relative position information and calculates its own position via EKF.

Figure 6.
This figure shows the mesh network of UGVs and UAVs. Blue nodes are the nodes of a UAV. White nodes are the nodes of UGVs.
3.1. Relative Pose Estimation
The UAV obtains its odometer and the map directly through simultaneous localization and mapping (SLAM) using LiDAR. The UGV obtains the relative attitude estimation information through the corresponding measurement device on the UAV. It then fuses the estimated information, the wheel odometer and the UAV’s odometer to obtain its own attitude estimation through Kalman filtering. We denote the UGV state at time k as
where is defined as the quaternion, position and velocity of the robot.
To calculate the RPE, we use two models, i.e., a prediction model and measurement model. These models are defined as follows.
- (1).
- Prediction Model: We choose the wheel odometers of the UGV as the control input , including the robot’s IMU acceleration measurements and gyroscope measurements as the ESKF filter input. The input for the noise vector consists of acceleration noise and gyroscope noise and is modeled by white Gaussian processes. The two inputs are
The EKF prediction step is written as
where and are the Jacobians f with respect to and .
This paper uses the observed pose from the UAV as the UGV measurement. The observed UGV poses can be obtained by multiplying the RPE with the odometry measurements of the UAV. The RPE can be obtained from the RPE device, and the heading measurement of the UAV can be obtained by the SLAM algorithm running on the UAV.
- (2).
- Measurement Model: We use the observed pose from the UAV as the UGV measurement. The observed UGV poses can be obtained by multiplying the RPE with the odometry measurements of the UAV. The RPE can be obtained from the RPE device. The heading measurement of the UAV can be obtained by the SLAM algorithm running on the UAV. The corresponding formula is
Moreover, z can be formulated as
where is the position of the UGV in the UAV’s frame, is the position of the UAV in the UGV’s frame, corresponds to , and is the rotation matrix of the UGV in the world frame. and are the rotation matrix and position of the UGV in the world frame, and are the matrix and position of the UAV in the world frame (obtained by SLAM), and and are the rotation matrix and position of the UGV in the UAV’s frame (obtained by RPE).
3.2. Collision Detection Method
Due to the different viewpoints of the UAV and the UGV, the environment around the UGV may be occluded in the UAV’s map and presented as unknown units in the UGV’s map. In reality, these unknown cells may be vacant or occupied by the UGV, leading to a risk of collision between the UGV and obstacles, in addition to the possibility of collision between the UGVs. There are many conditions in which a UGV will collide and the solutions to these are as follows.
- (1).
- This paper generates trajectories according to the traditional method and stores the trajectories of all UGVs. It compares the UGV trajectories at intervals as a means of checking whether collisions have occurred between UGVs.
- (2).
- Aggressive strategies may pose a collision risk to the UGV, so this paper considers two scenarios. Firstly, when the RPE observation of the UAV is delayed compared to the expected time, the odometer of the UGV will be offset, thus increasing the attitude uncertainty. Secondly, there may be obstacles in an unknown cell that the UGV cannot sense. Note that collisions between UAVs are also possible when the path trajectories overlap at a certain time because there are no sensors.
- (3).
- Since the covariance matrix of the EKF is an approximate Gaussian distribution, this paper uses it to identify possible collisions of UGVs. We use the covariance matrix of the EKF to represent the uncertainty of the pose estimation of UGVs. TD3-PER is proposed to help the UAV to adaptively select the velocity from a continuous action space and tackle the challenge of uncertain location determination []. According to the rule in the 2D Gaussian distribution, the probability that a random variable is within of its mean is . This paper assumes that the UGV will be safe if its attitude estimate remains within of the trajectory. The calculation method is as follows.Calculate the eigenvalues and eigenvectors and the covariance matrix of the EKF:
3.3. The Optimal Planning of UAVs
Since this method only allows the UAV to sense the environment, it is necessary to efficiently dispatch the UAV to help the UGVs to maximize their efficiency. When the UAV arrives for support, it can provide RPE measurement and nearby map information for the UGVs so that the UGVs can update their pose estimation, obtain information about potential collision cells and replan the trajectory to avoid a collision. To minimize the UGVs’ waiting time because of a possible collision, the UAV needs to support the UGVs before the UGVs reach the potential collision cells. The method by which the UAVs provide support for the UGVs can be regarded as a traveling salesman problem with a time window. Because we are focused on continuous site visits over a long period of time, we modify the basic problem by adding repeat visits at the same site as new sites with different time windows.
This paper seeks to minimize the travel time between sites, meaning that it eventually obtains minimal-total-time routes that satisfy certain time window requirements. Equation (5a) minimizes the total travel cost of all vehicles, and (5b)–(5e) give flow constraints. Here, (5b) means that each UGV is supported by only one UAV, (5c) means that each UAV starts from a starting point, (5d) and (5e) mean that each UAV passes a UGV to provide support and leaves immediately. Equation (5g) means that the UAV must provide support before the UGV is involved in a collision.
The time window is calculated as
where is the UGV’s position, and is the position at which the UGV will collide. in Equation (5g) is calculauted by
Note that Equation (25) calculates the time cost matrix. Here, is the position of the UAV, is the position of the UGV whose number is k, v is the velocity of the UAV, and is the time cost from to .
4. Validation in ROS Environment
In this section, two UAVs and ten UGVs are used for the validation of the proposed method. Each UAV is paired with a different number of UGVs, and tests with different initial positions of the UAVs relative to the UGVs are conducted to validate the optimal initial positions.
4.1. Test Environment Specifications
In the ROS environment, this paper uses the MARSIM [] simulator to simulate a quadrotor UAV and LiDAR and uses numerical simulations to simulate UGVs with differential chassis. It simulates the RPE by calculating the true RPE and combining it with Gaussian noise.
In Table 1, is the total number of UGVs in the experiment, and is the number of UGVs communicating with the second UAV. is the number of UGVs communicating with the second UAV. This table shows that, in the different experiments, each UAV communicates with a different number of UGVs. These experiments aim to detect the optimal number of UGVs connected with each UAV. The UGVs’ positions are fixed in all experiments, so Table 2 shows the initial positions of the UGVs, as well as the target point positions in the whole test. The initial positions of the UAVs mainly consist of the middle of the UGVs or in the middle of the corresponding UGV for each UAV, as shown schematically in Figure 7. In the different conditions, the UAVs’ positions are dynamic. Table 3 shows the initial positions of the UAVs in the different experiments. Table 2 shows the initial positions of the UGVs and their target positions and also indicates the UAVs’ initial positions. In the different conditions, the UAVs’ positions are dynamic. Table 3 shows the initial positions of the UAVs in the different experiments.

Table 1.
The number of different UGVs in the different experiments. is the total number of UGVs. is the number of UGVs communicating with the first UAV. is the number of UGVs communicating with the second UAV. Type 1 to type 9 are the 9 conditions considered in the trials.

Table 2.
The initial positions and target positions of the 9 UGVs.

Figure 7.
Initial position. (a) Mode 1; (b) Mode 2; (c) Mode 3; (d) Mode 4.

Table 3.
The UAVs’ initial positions in the different conditions.
Figure 7a–d show some conditions of the experiments listed in Table 1 and Table 3. It displays two UAVs with different initial positions and connected with UGVs of various numbers. Figure 7a reflects Type 6 in Table 1 and Type 6 in Table 3. In Figure 7a, there are eight UGVs and each UAV communicates with four UGVs. The UAVs’ initial positions are 0 and 2. Figure 7b reflects Type 7 in Table 1 and Type 3 in Table 3. In Figure 7b, there are nine UGVs; one UAV communicates with four UGVs and the other is connected with five UGVs. The UAVs’ initial positions are 0 and −2. Figure 7c reflects Type 7 in Table 1 and Type 4 in Table 3. In Figure 7c, there are nine UGVs; one UAV communicates with four UGVs and the other is connected with five UGVs. The UAVs’ initial positions are −2 and −2. Figure 7d reflects Type 7 in Table 1 and Type 5 in Table 3. In Figure 7b, there are nine UGVs; one UAV communicates with four UGVs and the other is connected with five UGVs. The UAVs’ initial positions are −4 and 4.
4.2. Test Results
The results are given according to the relative positions of the UAVs to the UGVs in two cases: (1) all UAVs are in the middle of all UGVs; (2) each UAV is in the middle of the UGVs with which it communicates. According to the results, when the number of UGVs is less than seven, and the initial position of all UAVs is in the middle of all UGVs, the UGVs can reach the target point. When the number of UAVs increases to eight, the situation in which the UAV’s initial position is in the middle of all UGVs is not able to provide support for all UAVs. When each UAV is in the middle of the communicated UAVs, the UAVs can reach the target point even if the number of UAVs increases.
According to Figure 8, when the number of UGVs is greater than seven, the UAV will reach the end point when it is in the middle of the UGVs with which it communicates. When the number of UGVs is nine, the communication will be lost when the position of the UGV is in the middle of all UGVs. However, the UGV can reach the endpoint when the UAV is in the middle of the UGVs with which it communicates. Table 4 illustrates that pairing one UAV with more UGVs will also result in a failure to provide timely support. According to the time taken for seven UGVs to reach the endpoint [], compared with one UAV leading seven UGVs for blind navigation, two UAVs can provide more timely assistance for the UGVs, which addresses the problem of conflicting path planning times and collision point updating times at one instance.

Figure 8.
Nine UGVs navigate in an unknown environment, and there are 7 UGVs encountering a collision. Two UAVs are planning to provide support for 7 UGVs to avoid a collision in the shortest time. The global trajectory is to cross the obstacle and end in the middle of the UGVs; the UGVs replan the trajectory to avoid obstacles.

Table 4.
Results regarding whether the target point is reached or not.
Figure 8 and Figure 9 show the process of nine UGVs’ navigation from the initial position to the target position. According to the figure, there are seven UGVs among nine UGVs that are likely to collide. The time at which they will collide is calculated, and the UAV finds the optimal planning waypoint to serve the seven UGVs. From the results, we can see that two UAVs can succeed in providing support to the UGVs when the number rises to nine. The communication method that we use is feasible. This method solves the problems of communication delays and node breaking.

Figure 9.
This figure shows 9 UGVs in succession reaching the target point. All UGVs are in a stationary state and waiting for a command.
Figure 10 and Figure 11 show the process of six UGVs’ navigation from the initial position to the target position. The blue point is the planning waypoint. In this figure, only two UGVs will collide in a short time. Two UAVs are flying to the two UGVs to provide support. This is the condition in which the UAVs are in the middle of all UGVs.

Figure 10.
When 6 UGVs navigate in the environment, there are two UGVs that face a collision. One UAV supports a UGV that will experience a collision, and the other UAV provides map information to the next UGV at the same time.

Figure 11.
The result shows 6 UGVs in succession, navigating in an unknown environment. Two UAVs communicate with the corresponding UGVs and plan to provide support for them.
Figure 11 shows the navigation process of the UGVs and two UAVs and the situation after reaching the endpoint. In this figure, the yellow and green lines are the paths of the UGVs during navigation. The red lines are the planned paths of the UGVs when they are in motion, and the blue dots are the points of the UAVs’ planned paths. This figure shows the condition in which the UAVs’ initial positions are in the middle of all UGVs. It can be seen that there is good communication between the UAVs and the UGVs, and all UGVs are able to reach the target location successfully.
5. Conclusions and Future Work
In the blind navigation problem, due to the limitations of devices such as RPEs, the use of a single UAV causes problems such as delayed communication, node disappearance and repeated round trips between two UAVs in two planning sessions due to the inability to provide support to all UGVs in time. Therefore, in this paper, two UAVs have been used, and the communication method has been designed to set a fixed number for all UAVs and UGVs. To allow the UGVs to plan and move properly, each UGV only communicates with a UAV with a fixed number. In order to avoid collisions between UAVs or UGVs, this research allows the same UAVs or UGVs to communicate with each other. In this context, the UAVs can support more UGVs in one planning step and reduce node delays and disappearances. Moreover, using more UAVs enables UGVs to navigate faster than when using one UAV, as in []. Multiple UAVs can solve the problem wherein one UAV cannot support all UGVs that need maps in one planning step. However, adding more UAVs increases the communication delay and the potential for data congestion among the UAVs and UGVs.
In the future, we would like to consider dynamic communication allocation, where, instead of having UGVs communicate with only fixed UAVs, the UGVs will also be able to communicate with the UAVs based on the time window and total distance.
Author Contributions
Conceptualization, J.S. and Y.C.; Methodology, T.Y.; Software, X.B.; Validation, Y.S.; Formal analysis, T.Y.; Investigation, X.B.; Resources, J.S.; Data curation, T.Y.; Writing—original draft, T.Y.; Writing—review & editing, X.L. and Y.C.; Visualization, Y.S.; Supervision, J.S. and Y.C.; Project administration, X.L.; Funding acquisition, Y.C. All authors have read and agreed to the published version of the manuscript.
Funding
This research was funded by the Open Fund of the Key Laboratory of Civil Aircraft Airworthiness Technology (grant no. SH2020112703) and the National Natural Science Foundation of China (grant no. 62103293).
Data Availability Statement
Data is contained within the article.
Conflicts of Interest
The authors declare no conflicts of interest.
Abbreviations
The following abbreviations are used in this manuscript:
UAV | Unmanned aerial vehicle |
UGV | Unmanned ground vehicle |
RPE | Relative pose estimation |
SLAM | Simultaneous localization and mapping |
Notation | Meaning |
the UGV state at time | |
the control input | |
the position of the UGV in the UAV’s frame | |
the position of the UAV in the UGV’s frame | |
the rotation matrix of the UGV in the world frame | |
the covariance matrix of the EKF | |
the position of robot B regarding robot A | |
the distance between robot A and robot B | |
the time cost matrix | |
the time window | |
the ratio of the standard Gaussian probability distribution function | |
the joint distribution | |
the mean of of the truncated Gaussian | |
the variance of the truncated Gaussian |
References
- Lin, Z.; Liu, H.H. Topology-based distributed optimization for multi-UAV cooperative wildfire monitoring. Optim. Control Appl. Methods 2018, 39, 1530–1548. [Google Scholar] [CrossRef]
- Pretto, A.; Aravecchia, S.; Burgard, W.; Chebrolu, N.; Dornhege, C.; Falck, T.; Fleckenstein, F.; Fontenla, A.; Imperoli, M.; Khanna, R.; et al. Building an aerial–ground robotics system for precision farming: An adaptable solution. IEEE Robot. Autom. Mag. 2020, 28, 29–49. [Google Scholar] [CrossRef]
- Delmerico, J.; Mueggler, E.; Nitsch, J.; Scaramuzza, D. Active autonomous aerial exploration for ground robot path planning. IEEE Robot. Autom. Lett. 2017, 2, 664–671. [Google Scholar] [CrossRef]
- Wang, J.; Yang, K.; Wu, B.; Wang, J. Cooperative Path Planning for Persistent Surveillance in Large-Scale Environment with UAV-UGV System. Ieej Trans. Electr. Electron. Eng. 2024, 19, 1987–2001. [Google Scholar] [CrossRef]
- Cognetti, M.; Oriolo, G.; Peliti, P.; Rosa, L.; Stegagno, P. Cooperative control of a heterogeneous multi-robot system based on relative localization. In Proceedings of the 2014 IEEE/RSJ International Conference on Intelligent Robots and Systems, Chicago, IL, USA, 14–18 September 2014; IEEE: Piscataway, NJ, USA, 2014; pp. 350–356. [Google Scholar]
- Nowakowski, M.; Berger, G.S.; Braun, J.; Mendes, J.A.; Bonzatto Junior, L.; Lima, J. Advance Reconnaissance of UGV Path Planning Using Unmanned Aerial Vehicle to Carry Our Mission in Unknown Environment. In Proceedings of the Iberian Robotics Conference, Coimbra, Portugal, 22–24 November 2023; Springer: Berlin/Heidelberg, Germany, 2023; pp. 50–61. [Google Scholar]
- Wang, L.; Cheng, D.; Gao, F.; Cai, F.; Guo, J.; Lin, M.; Shen, S. A collaborative aerial-ground robotic system for fast exploration. In Proceedings of the 2018 International Symposium on Experimental Robotics, Buenos Aires, Argentina, 5–8 November 2018; Springer: Berlin/Heidelberg, Germany, 2020; pp. 59–71. [Google Scholar]
- Butzke, J.; Dornbush, A.; Likhachev, M. 3-D exploration with an air-ground robotic system. In Proceedings of the 2015 IEEE/RSJ International Conference on Intelligent Robots and Systems (IROS), Hamburg, Germany, 28 September–2 October 2015; IEEE: Piscataway, NJ, USA, 2015; pp. 3241–3248. [Google Scholar]
- He, J.; Zhou, Y.; Huang, L.; Kong, Y.; Cheng, H. Ground and aerial collaborative mapping in urban environments. IEEE Robot. Autom. Lett. 2020, 6, 95–102. [Google Scholar] [CrossRef]
- Qin, H.; Meng, Z.; Meng, W.; Chen, X.; Sun, H.; Lin, F.; Ang, M.H. Autonomous exploration and mapping system using heterogeneous UAVs and UGVs in GPS-denied environments. IEEE Trans. Veh. Technol. 2019, 68, 1339–1350. [Google Scholar] [CrossRef]
- Moulon, P.; Monasse, P.; Perrot, R.; Marlet, R. OpenMVG: Open Multiple View Geometry. In Reproducible Research in Pattern Recognition, Proceedings of the First International Workshop, RRPR 2016, Cancún, Mexico, 4 December 2016; Revised Selected Papers 1; Kerautret, B., Colom, M., Monasse, P., Eds.; Springer International Publishing: Cham, Switzerland, 2017; pp. 60–74. [Google Scholar]
- Wu, C. Towards Linear-Time Incremental Structure from Motion. In Proceedings of the 2013 International Conference on 3D Vision—3DV 2013, Seattle, WA, USA, 29 June–1 July 2013; pp. 127–134. [Google Scholar]
- Yang, Z.; Gao, F.; Shen, S. Real-time monocular dense mapping on aerial robots using visual-inertial fusion. In Proceedings of the 2017 IEEE International Conference on Robotics and Automation (ICRA), Singapore, 29 May–3 June 2017; pp. 4552–4559. [Google Scholar]
- Zhou, L.; Zhu, S.; Shen, T.; Wang, J.; Fang, T.; Quan, L. Progressive large scale-invariant image matching in scale space. In Proceedings of the IEEE International Conference on Computer Vision, Venice, Italy, 22–29 October 2017; pp. 2362–2371. [Google Scholar]
- Shan, Q.; Wu, C.; Curless, B.; Furukawa, Y.; Hernandez, C.; Seitz, S.M. Accurate geo-registration by ground-to-aerial image matching. In Proceedings of the 2014 2nd International Conference on 3D Vision, Tokyo, Japan, 8–11 December 2014; IEEE: Piscataway, NJ, USA, 2014; Volume 1, pp. 525–532. [Google Scholar]
- Li, J.; Cheng, Y.; Zhou, J.; Chen, J.; Liu, Z.; Hu, S.; Leung, V.C. Energy-efficient ground traversability mapping based on UAV-UGV collaborative system. IEEE Trans. Green Commun. Netw. 2021, 6, 69–78. [Google Scholar] [CrossRef]
- Wang, G.; Li, Z.; Weng, G.; Chen, Y. An optimized denoised bias correction model with local pre-fitting function for weak boundary image segmentation. Signal Process. 2024, 220, 109448. [Google Scholar] [CrossRef]
- Olson, E. AprilTag: A robust and flexible visual fiducial system. In Proceedings of the 2011 IEEE International Conference on Robotics and Automation, Shanghai, China, 9–13 May 2011; IEEE: Piscataway, NJ, USA, 2011; pp. 3400–3407. [Google Scholar]
- Yan, X.; Deng, H.; Quan, Q. Active infrared coded target design and pose estimation for multiple objects. In Proceedings of the 2019 IEEE/RSJ International Conference on Intelligent Robots and Systems (IROS), Macau, China, 4–8 November 2019; IEEE: Piscataway, NJ, USA, 2019; pp. 6885–6890. [Google Scholar]
- Zhao, Z.; Wang, J.; Tao, Q.; Li, A.; Chen, Y. An unknown wafer surface defect detection approach based on Incremental Learning for reliability analysis. Reliab. Eng. Syst. Saf. 2024, 244, 109966. [Google Scholar] [CrossRef]
- Patil, S.; Van Den Berg, J.; Alterovitz, R. Estimating probability of collision for safe motion planning under Gaussian motion and sensing uncertainty. In Proceedings of the 2012 IEEE International Conference on Robotics and Automation, St. Paul, MN, USA, 14–18 May 2012; IEEE: Piscataway, NJ, USA, 2012; pp. 3238–3244. [Google Scholar]
- Ma, P.; He, X.; Chen, Y.; Liu, Y. ISOD: Improved small object detection based on extended scale feature pyramid network. In The Visual Computer; Springer: Berlin/Heidelberg, Germany, 2024; pp. 1–15. [Google Scholar]
- Kamel, M.; Alonso-Mora, J.; Siegwart, R.; Nieto, J. Robust collision avoidance for multiple micro aerial vehicles using nonlinear model predictive control. In Proceedings of the 2017 IEEE/RSJ International Conference on Intelligent Robots and Systems (IROS), Vancouver, BC, Canada, 24 September 2017; IEEE: Piscataway, NJ, USA, 2017; pp. 236–243. [Google Scholar]
- Zhu, H.; Alonso-Mora, J. Chance-constrained collision avoidance for mavs in dynamic environments. IEEE Robot. Autom. Lett. 2019, 4, 776–783. [Google Scholar] [CrossRef]
- Cheng, C.; Zhang, H.; Sun, Y.; Tao, H.; Chen, Y. A cross-platform deep reinforcement learning model for autonomous navigation without global information in different scenes. Control Eng. Pract. 2024, 150, 105991. [Google Scholar] [CrossRef]
- Ratliff, N.; Zucker, M.; Bagnell, J.A.; Srinivasa, S. CHOMP: Gradient optimization techniques for efficient motion planning. In Proceedings of the 2009 IEEE International Conference on Robotics and Automation, Kobe, Japan, 12–17 May 2009; IEEE: Piscataway, NJ, USA, 2009; pp. 489–494. [Google Scholar]
- Cui, S.; Chen, Y.; Li, X. A robust and efficient UAV path planning approach for tracking agile targets in complex environments. Machines 2022, 10, 931. [Google Scholar] [CrossRef]
- Kalakrishnan, M.; Chitta, S.; Theodorou, E.; Pastor, P.; Schaal, S. STOMP: Stochastic trajectory optimization for motion planning. In Proceedings of the 2011 IEEE International Conference on Robotics and Automation, Shanghai, China, 9–13 May 2011; IEEE: Piscataway, NJ, USA, 2011; pp. 4569–4574. [Google Scholar]
- Zhou, B.; Zhang, Y.; Chen, X.; Shen, S. Fuel: Fast uav exploration using incremental frontier structure and hierarchical planning. IEEE Robot. Autom. Lett. 2021, 6, 779–786. [Google Scholar] [CrossRef]
- Meng, Z.; Qin, H.; Chen, Z.; Chen, X.; Sun, H.; Lin, F.; Ang, M.H. A two-stage optimized next-view planning framework for 3-D unknown environment exploration, and structural reconstruction. IEEE Robot. Autom. Lett. 2017, 2, 1680–1687. [Google Scholar] [CrossRef]
- Usenko, V.; Von Stumberg, L.; Pangercic, A.; Cremers, D. Real-time trajectory replanning for MAVs using uniform B-splines and a 3D circular buffer. In Proceedings of the 2017 IEEE/RSJ International Conference on Intelligent Robots and Systems (IROS), Vancouver, BC, Canada, 24 September 2017; IEEE: Piscataway, NJ, USA, 2017; pp. 215–222. [Google Scholar]
- Guo, B.; Sun, Y.; Chen, Y. Safe path planning of mobile robot based on improved particle swarm optimization. Trans. Inst. Meas. Control. 2024, 01423312241264860. [Google Scholar] [CrossRef]
- Li, Z.; Mao, R.; Chen, N.; Xu, C.; Gao, F.; Cao, Y. Colag: A collaborative air-ground framework for perception-limited ugvs’ navigation. In Proceedings of the 2024 IEEE International Conference on Robotics and Automation (ICRA), Yokohama, Japan, 13–17 May 2024; IEEE: Piscataway, NJ, USA, 2024; pp. 16781–16787. [Google Scholar]
- Han, L.; Gao, F.; Zhou, B.; Shen, S. Fiesta: Fast incremental euclidean distance fields for online motion planning of aerial robots. In Proceedings of the 2019 IEEE/RSJ International Conference on Intelligent Robots and Systems (IROS), Macau, China, 3–8 November 2019; IEEE: Piscataway, NJ, USA, 2019; pp. 4423–4430. [Google Scholar]
- Zhou, X.; Zhu, J.; Zhou, H.; Xu, C.; Gao, F. Ego-swarm: A fully autonomous and decentralized quadrotor swarm system in cluttered environments. In Proceedings of the 2021 IEEE International Conference on Robotics and Automation (ICRA), Xi’an, China, 30 May–5 June 2021; IEEE: Piscataway, NJ, USA, 2021; pp. 4101–4107. [Google Scholar]
- Oleynikova, H.; Burri, M.; Taylor, Z.; Nieto, J.; Siegwart, R.; Galceran, E. Continuous-time trajectory optimization for online uav replanning. In Proceedings of the 2016 IEEE/RSJ International Conference on Intelligent Robots and Systems (IROS), Daejeon, South Korea, 9–14 October 2016; IEEE: Piscataway, NJ, USA, 2016; pp. 5332–5339. [Google Scholar]
- Zhou, B.; Gao, F.; Wang, L.; Liu, C.; Shen, S. Robust and efficient quadrotor trajectory generation for fast autonomous flight. IEEE Robot. Autom. Lett. 2019, 4, 3529–3536. [Google Scholar] [CrossRef]
- Zhou, B.; Pan, J.; Gao, F.; Shen, S. Raptor: Robust and perception-aware trajectory replanning for quadrotor fast flight. IEEE Trans. Robot. 2021, 37, 1992–2009. [Google Scholar] [CrossRef]
- Li, Y.; Aghvami, A.H. Covertness-aware trajectory design for UAV: A multi-step TD3-PER solution. In Proceedings of the ICC 2022-IEEE International Conference on Communications, Seoul, South Korea, 16–20 May 2022; IEEE: Piscataway, NJ, USA, 2022; pp. 7–12. [Google Scholar]
- Kong, F.; Liu, X.; Tang, B.; Lin, J.; Ren, Y.; Cai, Y.; Zhu, F.; Chen, N.; Zhang, F. MARSIM: A light-weight point-realistic simulator for LiDAR-based UAVs. IEEE Robot. Autom. Lett. 2023, 8, 2954–2961. [Google Scholar] [CrossRef]
Disclaimer/Publisher’s Note: The statements, opinions and data contained in all publications are solely those of the individual author(s) and contributor(s) and not of MDPI and/or the editor(s). MDPI and/or the editor(s) disclaim responsibility for any injury to people or property resulting from any ideas, methods, instructions or products referred to in the content. |
© 2024 by the authors. Licensee MDPI, Basel, Switzerland. This article is an open access article distributed under the terms and conditions of the Creative Commons Attribution (CC BY) license (https://creativecommons.org/licenses/by/4.0/).