Abstract
Patient decontamination is the act of removing or neutralising hazardous substances from an affected individual. To ensure adequate emergency preparedness, regulations require hospitals to train personnel in decontamination procedures regularly. To supplement in-person training, a virtual reality (VR) system is being developed for the training of hospital staff members in the mass decontamination of hazardous and toxic materials (HAZMAT) and/or radioactively contaminated casualties. As a demonstration of the concept, a primary VR prototype is designed to help users familiarize themselves with a chemical scanner tool, intended for examining victims for residual chemical hazards. This initial prototype showcases the benefits of using VR to create training simulations, complementing existing decontamination training methods in a secure and cost-effective manner. The proposed approach features a modularized user-centric design, a novel scanning simulation, and a high-realism virtual environment and workflow to enhance training effectiveness. A pilot user study and assessment suggest that new users were able to achieve a significant level of competency with VR, compared to users who underwent traditional training.
1. Introduction
Potentially toxic chemicals are commonly used for industrial purposes, and there might be a danger of unexpected human exposure to such hazardous materials. Decontamination involves removing or neutralizing hazardous substances from chemically (HAZMAT) or radioactively contaminated casualties [1]. Providing medical care for individuals who have been contaminated is highly complex and difficult. Most hospitals and emergency departments were found to be inadequately prepared for such situations [2]. Therefore, various local agencies and governments have implemented regulations requiring the training and preparation of hospital personnel to respond to such incidents. This is in addition to training for emergency preparedness, such as for the COVID-19 pandemic and other critical large-scale emergencies.
In Singapore, mass decontamination training is essential for medical, nursing, administrative, and ancillary hospital staff. They are required by regulation to undergo training when they join the organization, and every two years thereafter to ensure maintenance of their competency [3]. The Tan Tock Seng Hospital has an open decontamination facility (ODF) as the hospital’s primary decontamination site. The physical on-site training involves disrobing and scrubbing casualties, distributing supplies, scanning for remaining chemicals, and guiding patients to the right locations. However, the current training approach requires lengthy lectures and live training sessions over two to three days, posing challenges due to limited staff availability and increased planning time. Group lectures also make it difficult for trainers to identify individual mistakes. Additionally, when the ODF is not used for decontamination, the hospital utilizes it to accommodate patients, posing challenges in conducting live training (Figure 1).
Figure 1.
Due to space constraints, patients need to be moved to accommodate the training session, and this open area is divided using curtains.
Virtual reality (VR) has already demonstrated benefits in the training of medical personnel, allowing training and practice to be conducted in a safe and cost-effective manner. Additionally, cognitive skills related to remembering and understanding spatial and visual information, and psychomotor skills related to head-movement, such as visual scanning or observational skills, serve to benefit from such VR training [4]. This paper presents the preliminary development of a VR system for supplementing current decontamination training. As shown in Figure 2, this preliminary development focuses on allowing users to practice using a scanning device that would be used to scan casualties for leftover chemical hazards, learning how to prioritize casualties, and sending the casualties following the workflow.The primary contribution of the paper is to showcase that VR can be helpful in providing a safe and more cost-effective solution to complement decontamination training and identify individual mistakes easily. It encompasses the following features (note that the novelty mainly lies in the modularized design and the simulation of scanning, virtual environment, and workflow):
Figure 2.
Scanning a casualty for leftover chemical hazards in the proposed VR system. The right bottom image depicts the real training scenario.
- A modularized user-centric design. The system includes a learning module and an assessment module. The learning module also has four tutorial levels to facilitate users based on their competencies. The assessment module has various automatic mistake tracking capabilities. Think-aloud evaluations and software refinement were conducted iteratively to enhance the user experience.
- A novel scanning simulation and a high-fidelity virtual environment and workflow. The system models the scanning procedure while providing image results for easy assessment. The system simulates both the environment and the workflow with high levels of realism.
- A pilot study was conducted to evaluate the usefulness of the proposed approach. The findings indicate that new users attained a substantial level of proficiency in VR training, compared to those who received conventional training. However, VR cannot and does not need to be a substitute for traditional training.
2. Related Work
2.1. Virtual Reality for Medical Training
Many applications of VR have been used in a healthcare context to enhance staff training and improve performance in various medical procedures [5]. These training programs typically focus on specific roles, such as simulations for nurses practicing urinary catheterization [6], ambulance bus training for equipment familiarization [7], and a trauma simulator for medical students to train them to make diagnoses and decisions based on equipment measurements [8]. In general, VR training has received positive feedback, and the increased immersion increases the learning effectiveness of the users [9]. Many new techniques have been proposed to facilitate VR training, such as a nanogenerator that operates on a continuous direct current, utilizing the unidirectional transportation of charges and employing dual-intersection triboelectric mechanisms, which was proposed in [10], with smell and taste added for VR training [11].
The effectiveness of VR is demonstrated when teaching simple decision-based medical procedures, but these may not provide in-depth analysis on the ability of VR to replace real-life training procedures entirely [12]. Therefore, instead of seeking to replace traditional training, using VR to complement or supplement existing in-person training might be more suitable.
In addition to VR simulations, serious games offer another training approach that does not require VR equipment. Serious games are interactive computer applications that challenge users to learn real-world skills, knowledge, and attitudes [13,14]. For instance, a serious game was developed to teach blood transfusion practices to nursing students, based on actual course materials [15]. While serious games lack the fully immersive experience of VR, research suggests that any level of increased immersion enhances learning effectiveness [12].
2.2. Virtual Reality for Decontamination Training
There is a limited amount of work on the use of VR in decontamination training, specifically for chemical emergencies. The existing works primarily address the use of VR in triage training for mass casualty events [16]. The review study in [5] also highlighted the prevalence of papers related to triage training. Some related work exists on VR simulations for fire emergency responses [17], and for training civil servants in triaging and investigating chemical, biological, radioactive, nuclear, or explosive (CBRNE) emergencies [18,19]. VR possesses the remarkable capability to aid in the training for decontamination procedures. This immersive experience not only facilitates a deeper understanding of the necessary steps and precautions in decontamination but also allows for the safe practice of these procedures without the risks associated with real-life exposure to contaminants [20,21,22,23].
A project explored the use of VR to train student nurses in performing irrigation procedures independently [24]. Other related examples outside the healthcare sector include a VR application designed to train military personnel in cordoning off areas affected by CBRNE threats [25], and a VR training program developed for industrial workers that involved responding to chemical incidents and controlling leaks, with only a small section dedicated to decontaminating equipment and staff [26]. None of these address the decontamination procedures for chemical hazards, specifically targeting the training of staff to scan casualties. Given the limited prior work available on the topic of scanning CBRNE casualties, this study aims to contribute novel research by developing a VR application for training in this specific area.
3. Virtual Reality Implementation for Chemical Hazard Decontamination Training
3.1. Overview
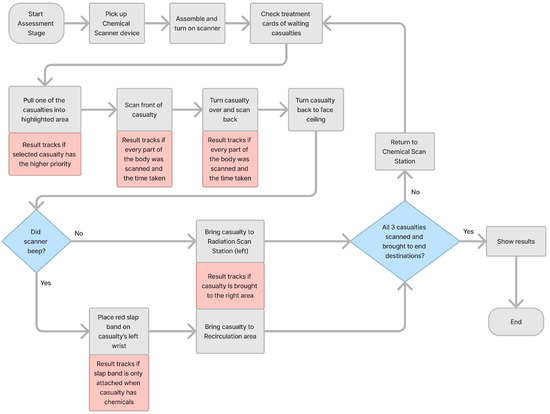
The proposed system aims to supplement current decontamination training. The focus is on chemical hazard decontamination training, where the trainees will learn the steps and precautions to scan casualties for leftover chemical hazards with a scanner at the chemical scan station, before sending them to the recirculation area to wait for another round of showers or to the radiation scan station (RSM) for a final scan. In the future, it will be extended to include more training sections, such as radioactive decontamination.
The real-life decontamination training was participated in and studied. The physicians overseeing the process and the head nurses responsible for its execution were also consulted. Based on these, the VR chemical hazard decontamination training was designed to include learning and accessing (two modules) the essential components: chemical scanner usage, prioritization, and sending casualties to different facilities, as shown in Figure 3.
Figure 3.
The workflow of the proposed VR-based chemical hazard decontamination training.
The VR-based learning module replaces the conventional face-to-face lecture training with VR hands-on training for the essential decontamination steps. The VR-based assessment module assesses the users’ knowledge and learning outcomes. These modules will be introduced in the following subsections.
The modularized user-centric design and novel scanning simulation, as well as the highly realistic virtual environment and workflow, are the main contributions. With regard to the theory of VR, interaction-wise, the modularized user-centric design and the provision of visual feedback, such as the scanning trajectory, as shown in Figure 4, improve user interaction. The highly realistic virtual environment provides an immersive user experience. These VR features are utilized to facilitate training. The modular design and the workflow simulation are introduced step by step.
Figure 4.
Using the scanner to scan casualties. The green trajectory shows the user’s progress, while the red trajectory offers guidance to the user.
These VR modules are implemented in Unity with the Meta Quest 2 head-mounted display (HMD). The 3D assets and environment are modelled to match the real-world decontamination training equipment and the facilities of the hospital, using software like Blender. Graphics techniques like culling and anti-aliasing are employed to improve the visual quality. The interaction and navigation are based on OpenXR. Billboards and text are also added in the VR to provide guidance and information for the users. An iterative development methodology was employed to consistently enhance and refine the visual quality.
Please refer to the Supplementary Materials for a demo.
3.2. User Experience Enhancement
Based on observations and think-aloud evaluations conducted during the initial implementation, the system was refined iteratively to enhance the user experience. Thirteen staff of varying technical abilities and professions participated in three think-aloud evaluation sessions (with six, two, and five participants, respectively) over 2 weeks. After each session, changes were made to further test the new iterations of the program. The participants were staff members from the hospital innovation center who had participated in training recently, including project managers, UX designers, software engineers, and a community executive, as well as emergency department nurses who did not have extensive technical backgrounds. Questions such as “What is the issue you are facing right now?”, “Are you aware of what the objective is now?”, and “What is your thought process right now?” were asked during the sessions. Most of the users shared that VR would increase their interest in learning. However, the think-aloud evaluation sessions demonstrated that the instructions were not very clear, and that the information/steps were a bit complex in the initial implementation. After three iterations of evaluation and refinement, the user experience was improved in the following ways.
The text follows the centre of the user’s view, making it harder to miss. If the text does not fit in the user’s view, arrows are shown in the centre of the view to point the user to where they should look. The camera is adjusted accordingly to provide a better view, e.g., when performing the scanning, and the description of the loading screens that the handheld scanner shows are also moved closer to the screen. Controls are also highlighted in the users’ virtual hands, so that they can easily look down to know what to press.
The users begin with the simplest level, progressing methodically through the training to master the entire process at a comfortable speed. For example, the exact comprehensive areas are shown to the users in the later levels, but when necessary, the simplified version is shown to them instead, allowing them to focus only on the current learning, e.g., how to move, and allowing them to not have to think about where to go or getting distracted. Unimportant steps are streamlined or simplified, allowing users to focus on the important steps; e.g., the assembly of the handheld scanner was kept simple, removing the need for the twisting motion to simulate how caps are unscrewed. The removal action was modelled as a simple grab-to-detach action, which users had more success performing. The modular design enables this adaptable approach.
3.3. Virtual Reality-Based Learning Module
The proposed VR-based chemical hazard decontamination learning module was divided into four tutorial levels, namely a VR basics training level (Level 1), and three decontamination training levels (Levels 2–4), as shown in Table 1. Grouping key knowledge into levels allows users to revisit a particular level when necessary, instead of relearning the entire training course.
Table 1.
The VR learning module with four tutorial levels.
The chemical scanner scanning process is introduced gradually to avoid overwhelming a completely new user. Starting with the simplest aspects, users familiarise themselves with VR (Level 1), then the scanner device, and then learn how it should be prepared for the scanning of casualties (Level 2).
3.3.1. Virtual Reality Basics (Level 1)
The success of VR training can greatly depend on how accustomed the user is to VR technology. As the majority of users may not have experienced VR, they first learn how to grab objects, how to teleport in order to move around the environment, and how to move objects around. When the user has just started, the basic environment for learning VR controls is simplified to a simple box with little props, to reduce distractions. The VR controls tutorial was made to be stand-alone so that users can focus on learning a single topic at once.
The description of the areas is introduced later when learning the later procedures for the different stations. For example, users learn of the radiation scanning station when they are learning about where to send clean casualties after scanning.
3.3.2. Scanner Setup (Level 2)
Users are able to learn to manipulate the chemical scanner device to prepare it for scanning by switching the caps and holding down the power button. Besides the conventional VR development of the 3D asset and scenario, the key features are as follows:
- The replacement of the caps is done through a snap-on and snap-off interaction. This is done by holding the protective inlet cap, which detaches the cap from the scanner body, then proceeding to attach both the monitoring cap and the probe by bringing them close to the top of the scanner. This twisting motion simulation to remove caps is simplified compared to the exact real-life twisting motion, as it is not easy to perform exact twisting using VR controllers. This aligns with the design goal, which is to help users to understand the steps to assemble the scanner device and not necessarily how to screw using a controller. Assembling the scanner can only be done in one way and the already finished parts cannot be reverted (e.g., the removed cap cannot be put on). This emphasizes how the proper procedure should be done.
- Turning on the scanner is done by hovering the hand over the right button for 3 s to simulate holding down the button. Because it can be confusing and distracting to map the scanner button onto one of the buttons on the controller, the more direct interaction approach was chosen, having users directly point and hover.
- The start-up screens of the scanner are replicated as closely to the real-life screens as possible to provide a glimpse of how the real device would turn on.
3.3.3. Scanning and Sending (Level 3)
At this level, the trainees learn how to scan casualties using the scanner device, as shown in Figure 4. A high-fidelity VR environment was created to provide trainees with immersive and authentic experiences (Figure 5). The trainees get the opportunity to familiarize themselves with the actual environment, which is helpful for them when they navigate through the VR environment.
The destination that casualties have to be sent to is reliant on the scanning results (the destination is the RSM or the shower). Grouping scanning and sending into the same tutorial level helps the user to learn how the processes are related. Furthermore, the casualties may undergo multiple rounds of showering due to their severe contamination status; thus, a scenario of two casualties with different contamination statuses was also added. This level has the following features:
- For simulating the scanning of casualties, some guidelines from the existing training were referred to. The guidelines state that the nozzle of the scanner has to be pointed towards the casualty and the scan pattern should be similar to Figure 6. The scanner nozzle also has to be held close to the casualty for the device to detect contaminants properly, but without touching the casualty. This is simulated by having an area extending out from the nozzle that detects if a user has met the conditions needed for scanning.
- The trainees are required to scan the casualties following the pattern as shown in Figure 6; they also need to turn the casualties to scan their backs, by grabbing the sides of the casualty, which are clearly shown, and pulling up. This process is simplified as the casualty model rotates on a fixed axis.
- Another important feature is allowing users to move the casualty trolleys. By grabbing the handlebars next to the head or feet, users are able to practice moving the casualties to one of the end destinations after scanning. Casualties have to be brought to their respective destinations. The VR trolley implementation tries to follow the hand movement and can rotate on the spot, replicating real-life trolleys. The Unity cylinders and hinge joints are utilized to simulate wheels and allow the trolley to roll. Due to the limited playing area, users need to teleport around the environment while holding onto the trolleys.
- Tagging casualties with the red slap bands is also implemented, which should be done if the scanner device detects the presence of chemicals. Users need to pick and label accordingly and recognise the casualty that has to shower again by the red bands.
3.3.4. Prioritisation (Level 4)
The casualty waiting queue dynamically changes, with each casualty having a priority level indicated on their treatment card; the priority order from high to low is P1 with a red band, P1, P2 with a red band, and P2, which is determined by the doctor and scanning result. The trainees need to compare the casualties by checking the treatment card and observing whether they have a red band to determine the priority, as shown in Figure 7.
Figure 5.
The comparison of the real (a) and VR (b) environments.
Figure 6.
Scanning procedure illustration.
Figure 7.
Actual treatment card (left). Trainees need to check the treatment card and observe the red tag to determine the casualty’s priority.
3.4. Virtual Reality-Based Assessment Module
After the learning module, the trainees are requested to participate in a VR-based assessment module. The workflow is similar to the learning module, as shown in Figure 8. The assessment is based on the real-life training. For scanning, the scanner–casualty position and the image result are checked, and for prioritization and proper workflow, the correctness of the step and destination are examined. The actions that the user takes for each casualty are tracked and shown after the assessment step is complete. In detail, the list of actions are shown in the results, as can be seen in Algorithm 1.
| Algorithm 1: Assessment procedure. |
![]() |
Figure 8.
The workflow of the proposed VR-based chemical hazard decontamination assessment. The pink boxes indicate the main assessment parts.
The scanner setup and prioritisation are hurdles that the trainee is guided through if they encounter problems.
During the scanning, the scanning path is recorded as the user scans the casualty, and it is saved as an image file, as shown in Figure 9. The system assesses if the head is scanned first by the user before completing the limbs in any order. The trainer views the image file to assess whether the users roughly followed the required pattern.
Figure 9.
Image result of the VR scanning path assessment for a trainee.
The time taken to scan each side is also measured, to ensure users meet the minimum and maximum required scanning times. The timer starts when the head is detected by the scanner device and ends when all 4 limbs have been scanned. Compared to real training, it simplifies and improves the assessment process, reducing both the tedious effort and the potential for errors.
Likewise, the prioritization and proper workflow are evaluated automatically, and the results of this assessment are displayed, as illustrated in Figure 10.
Figure 10.
Image result of the in-VR assessment for a trainee.
4. Pilot Study and Discussion
A pilot study of 26 participants with two groups of nurses was conducted, to evaluate the proposed VR system. The two groups have different prior experiences. The first group of 13 nurses had previously undergone in-person decontamination training. The second group of 13 nurses were nurses who had just joined the hospital and had not participated in any prior training. Other factors, such as prior exposure to VR (note that VR basics training is provided) and learning preferences, were random variables.
These two groups of nurses both underwent VR training with learning and in-software assessment (for self-assessment), as well as a training paper-based knowledge assessment (please refer to Appendix A). This pilot study focused on quantitative measurement, as the qualitative measures were conducted in the three think-aloud evaluation sessions, and comments and feedback from those sessions were collected to iteratively refine the implementation to enhance the user experiences. Data regarding time were collected using a timer, while results from the paper-based knowledge assessment were collected immediately following the training. These data were then recorded and analyzed using Microsoft Excel spreadsheet software. The primary statistical methods employed included measures of central tendency and percentage difference.
The mean training time was 43.85 min. The post-VR knowledge assessment results were collected as the main result for evaluating the knowledge gained by participants after using the system. In this assessment, questions about the scanner, startup sequence, scan pattern, scanning time, guidelines, destinations, and prioritisation were asked. The average score of the first group was 12.69/19, with a standard deviation of 2.87, and the second group had an average score of 10/19, with a standard deviation of 2.58.
Because the nurses in the first group were very experienced and had completed the actual in-person training before, they performed well in the test. However, the new nurses in the second group were able to achieve 78.79% of the first group’s score with a 23.73% percentage difference, even though they had not done real training before. This suggests that VR-based training can be used to complement real training.
As shown in Figure 11 and Table 2, another notable observation is that VR training generally resulted in a better performance on practical questions than theoretical ones. The theoretical and practical questions were designed based on real training and in consultation with medical experts. The new nurses in the second group were able to achieve 88.30% of the first group’s score, with a 12.43% percentage difference for the practical questions. However, these percentages dropped to 66.20% and 40.67%, respectively, for the theoretical questions. This suggests that, due to its hands-on nature, VR is more effective for training that involves procedural and hands-on activities. It provides an engaging, almost-real place for learners to try and improve their skills in a safer way, making it easier for them to learn and remember practical skills.
Figure 11.
Post-VR knowledge assessment scores.
Table 2.
Comparing average practical and theoretical question scores for the first and second groups: the maximum score for each test is 19 (a score of 10 for theoretical and 9 for practical questions), and there are 13 participants in each group.
Limitation: This study indicates that the primary limitation of current VR systems is their inability to completely replicate real-world training, which is a central challenge in this field. This work represents a step towards this ultimate goal. The virtual environment and workflow were developed with a high degree of realism; however, they have yet to attain full photorealism. Improving the realism of the virtual environment and making interactions more intuitive could significantly enhance the effectiveness of VR training. Moreover, the pilot study aimed to validate the concept and features a relatively limited number of participants. Future efforts will focus on enhancing these aspects, by upgrading the VR system and carrying out an extensive user study.
At present, this study is centered on the immediate results of training outcomes, as the VR training is to supplement the real training. Another future work would explore the long-term retention of the skills and knowledge acquired.
Generalization: This study focuses on a specific hospital and chemical scanning procedure. However, considering the similarity in equipment and procedures across various hospitals and scanners, the modularized design and scanning simulation can still be implemented in different facilities. Additionally, the modularized design may facilitate its adaptation and application in diverse settings.
Implementing VR training, particularly in resource-constrained environments, presents challenges. While VR training does necessitate an initial investment in resources like VR hardware and development, this cost is comparatively lower than that of extensive hospital facilities and medical experts. Furthermore, VR training offers a safer alternative. The modularized design can also facilitate easier development and maintenance, making it a more viable option even in settings with limited resources.
Furthermore, enhancing the diversity within the participant pool would aid in more effectively assessing the generalization of the proposed approach.
Ethical and safety considerations: Ethical and safety considerations in VR training are paramount, due to the immersive nature of VR technology. In this research, with regard to ethics, it was ensured that the content was appropriate and respectful of diverse backgrounds, and data protection measures have been implemented, including passwords and anonymization. From a safety perspective, the physical risks included potential motion sickness, eyestrain, and spatial disorientation; to alleviate these, clear guidelines and breaks during training were provided.
5. Conclusions and Future Work
This paper presents a proof-of-concept VR decontamination training system. Users are allowed to practice using a chemical scanner device to scan casualties for leftover chemical hazards. This study showcases how VR can enhance decontamination training simulations, offering a safe and economical alternative to traditional decontamination training approaches. A pilot study and evaluation indicate that new users gained considerable proficiency in using VR, showing that the proposed VR system is practically useful in complementing traditional training.
In the future, the complete decontamination training process will be simulated and implemented within the VR environment. A comprehensive user study will be conducted to evaluate the VR training system. Additionally, there is potential for integrating machine learning methods into the VR system, enabling more intelligent and authentic training and assessment methods, while enhancing the overall user experience. One possible approach involves utilizing deep learning-powered computer vision methodologies to analyze and assess the scanning result image’s content (Figure 9). Other possible features could be the inclusion of more gamification elements to improve the learning retention of the trainees.
Supplementary Materials
The following supporting information can be downloaded at: https://www.mdpi.com/article/10.3390/electronics13020465/s1, Video S1: Edvr Electronices.
Author Contributions
Conceptualization, J.S.A.L., D.K.P.T. and Y.Y.N.; Methodology, J.S.A.L., D.K.P.T. and K.C.; Software, J.S.A.L., T.J.T. and K.C.; Validation, D.K.P.T. and Y.Y.N.; Investigation, J.S.A.L., D.K.P.T., Y.Y.N. and K.C.; Resources, J.S.A.L., D.K.P.T. and Y.Y.N.; Data curation, T.J.T.; Writing—original draft, J.S.A.L., T.J.T. and K.C.; Writing—review & editing, J.S.A.L., D.K.P.T., Y.Y.N. and K.C.; Visualization, T.J.T.; Supervision, J.S.A.L., D.K.P.T., Y.Y.N. and K.C.; Project administration, J.S.A.L., D.K.P.T., Y.Y.N. and K.C.; Funding acquisition, J.S.A.L., D.K.P.T., Y.Y.N. and K.C. All authors have read and agreed to the published version of the manuscript.
Funding
This research is supported by the Ministry of Education, Singapore, under SIT’s Ignition Grant (STEM) project (R-IE2-A405-0004). Any opinions, findings, conclusions or recommendations expressed in this material are those of the author(s) and do not reflect the views of the Ministry of Education, Singapore.
Data Availability Statement
The original contributions presented in the study are included in the article/supplementary material, further inquiries can be directed to the corresponding author.
Conflicts of Interest
The authors declare no conflicts of interest.
Appendix A. Sample Post-Training Quiz



References
- Cox, R.D. Decontamination and Management of Hazardous Materials Exposure Victims in the Emergency Department. Ann. Emerg. Med. 1994, 23, 761–770. [Google Scholar] [CrossRef] [PubMed]
- Ghilarducci, D.P.; Pirrallo, R.G.; Hegmann, K.T. Hazardous materials readiness of United States level 1 trauma centers. J. Occup. Environ. Med. 2000, 42, 683–692. [Google Scholar] [CrossRef] [PubMed]
- Selamat, S. Developing a HazMat Decontamination Training Program for a Hospital in Singapore for National Emergency Preparedness. Prehospital Disaster Med. 2023, 38, s31. [Google Scholar] [CrossRef]
- Jensen, L.; Konradsen, F. A review of the use of virtual reality head-mounted displays in education and training. Educ. Inf. Technol. 2018, 23, 1515–1529. [Google Scholar] [CrossRef]
- Farra, S.; Miller, E.T. Integrative review: Virtual disaster training. J. Nurs. Educ. Pract. 2013, 3, 93. [Google Scholar] [CrossRef]
- Kardong-Edgren, S.; Breitkreuz, K.; Werb, M.; Foreman, S.; Ellertson, A. Evaluating the usability of a second-generation virtual reality game for refreshing sterile urinary catheterization skills. Nurse Educ. 2019, 44, 137–141. [Google Scholar] [CrossRef]
- Koutitas, G.; Smith, S.; Lawrence, G. Performance evaluation of AR/VR training technologies for EMS first responders. Virtual Real. 2021, 25, 83–94. [Google Scholar] [CrossRef]
- Harrington, C.M.; Kavanagh, D.O.; Quinlan, J.F.; Ryan, D.; Dicker, P.; O’Keeffe, D.; Traynor, O.; Tierney, S. Development and evaluation of a trauma decision-making simulator in Oculus virtual reality. Am. J. Surg. 2018, 215, 42–47. [Google Scholar] [CrossRef]
- Jung, Y. Virtual reality simulation for disaster preparedness training in hospitals: Integrated review. J. Med. Internet Res. 2022, 24, e30600. [Google Scholar] [CrossRef]
- Zhu, J.; Wang, H.; Zhang, Z.; Ren, Z.; Shi, Q.; Liu, W.; Lee, C. Continuous direct current by charge transportation for next-generation IoT and real-time virtual reality applications. Nano Energy 2020, 73, 104760. [Google Scholar] [CrossRef]
- Kerruish, E. Arranging sensations: Smell and taste in augmented and virtual reality. Sens. Soc. 2019, 14, 31–45. [Google Scholar] [CrossRef]
- Lerner, D.; Mohr, S.; Schild, J.; Göring, M.; Luiz, T. An immersive multi-user virtual reality for emergency simulation training: Usability study. JMIR Serious Games 2020, 8, e18822. [Google Scholar] [CrossRef] [PubMed]
- Kanat, I.E.; Siloju, S.; Raghu, T.; Vinze, A.S. Gamification of emergency response training: A public health example. In Proceedings of the 2013 IEEE International Conference on Intelligence and Security Informatics, Seattle, WA, USA, 4–7 June 2013; pp. 134–136. [Google Scholar]
- Gue, S.; Ray, J.; Ganti, L. Gamification of graduate medical education in an emergency medicine residency program. Int. J. Emerg. Med. 2022, 15, 1–7. [Google Scholar] [CrossRef] [PubMed]
- Tan, A.J.Q.; Lee, C.C.S.; Lin, P.Y.; Cooper, S.; Lau, L.S.T.; Chua, W.L.; Liaw, S.Y. Designing and evaluating the effectiveness of a serious game for safe administration of blood transfusion: A randomized controlled trial. Nurse Educ. Today 2017, 55, 38–44. [Google Scholar] [CrossRef] [PubMed]
- Mills, B.; Dykstra, P.; Hansen, S.; Miles, A.; Rankin, T.; Hopper, L.; Brook, L.; Bartlett, D. Virtual reality triage training can provide comparable simulation efficacy for paramedicine students compared to live simulation-based scenarios. Prehospital Emerg. Care 2020, 24, 525–536. [Google Scholar] [CrossRef] [PubMed]
- Zhu, Y.; Li, N. Virtual and augmented reality technologies for emergency management in the built environments: A state-of-the-art review. J. Saf. Sci. Resil. 2021, 2, 1–10. [Google Scholar] [CrossRef]
- Heinrichs, W.L.; Youngblood, P.; Harter, P.; Kusumoto, L.; Dev, P. Training healthcare personnel for mass-casualty incidents in a virtual emergency department: VED II. Prehospital Disaster Med. 2010, 25, 424–432. [Google Scholar] [CrossRef]
- Altan, B.; Gürer, S.; Alsamarei, A.; Demir, D.K.; Düzgün, H.Ş.; Erkayaoğlu, M.; Surer, E. Developing serious games for CBRN-e training in mixed reality, virtual reality, and computer-based environments. Int. J. Disaster Risk Reduct. 2022, 77, 103022. [Google Scholar] [CrossRef]
- Ulrich, D.; Farra, S.; Smith, S.; Hodgson, E. The student experience using virtual reality simulation to teach decontamination. Clin. Simul. Nurs. 2014, 10, 546–553. [Google Scholar] [CrossRef]
- Farra, S.L.; Smith, S.; Gillespie, G.L.; Nicely, S.; Ulrich, D.L.; Hodgson, E.; French, D. Decontamination training: With and without virtual reality simulation. Adv. Emerg. Nurs. J. 2015, 37, 125–133. [Google Scholar] [CrossRef]
- Smith, S.J.; Farra, S.; Ulrich, D.L.; Hodgson, E.; Nicely, S.; Matcham, W. Learning and retention using virtual reality in a decontamination simulation. Nurs. Educ. Perspect. 2016, 37, 210–214. [Google Scholar] [CrossRef] [PubMed]
- Nam, H.; Kim, J.; Cho, M. Developing Contents of Practical Training for Decontamination of Radiation-contaminated Patients Using VR Training Simulator. Prehospital Disaster Med. 2023, 38, s128–s129. [Google Scholar] [CrossRef]
- Farra, S.; Smith, S.; French, D.; Gillespie, G. Development of an assessment instrument to evaluate performance of the skill of decontamination. Nurse Educ. Today 2015, 35, 1016–1022. [Google Scholar] [CrossRef] [PubMed]
- Lamberti, F.; De Lorenzis, F.; Pratticò, F.G.; Migliorini, M. An immersive virtual reality platform for training CBRN operators. In Proceedings of the 2021 IEEE 45th Annual Computers, Software, and Applications Conference (COMPSAC), Madrid, Spain, 12–16 July 2021; pp. 133–137. [Google Scholar]
- An, S.; Kim, Y.; Jung, G.; Jang, H.; Song, C.; Ma, B. Development of chemical incident response training program by applying virtual reality technology. In Proceedings of the 2019 3rd International Conference on Virtual and Augmented Reality Simulations, Perth, WN, Australia, 23–25 February 2019; pp. 6–10. [Google Scholar]
Disclaimer/Publisher’s Note: The statements, opinions and data contained in all publications are solely those of the individual author(s) and contributor(s) and not of MDPI and/or the editor(s). MDPI and/or the editor(s) disclaim responsibility for any injury to people or property resulting from any ideas, methods, instructions or products referred to in the content. |
© 2024 by the authors. Licensee MDPI, Basel, Switzerland. This article is an open access article distributed under the terms and conditions of the Creative Commons Attribution (CC BY) license (https://creativecommons.org/licenses/by/4.0/).
