Research on a Multi-Channel High-Speed Interferometric Signal Acquisition System
Abstract
1. Introduction
2. IRIFS Acquisition System
2.1. Infrared Interferometric Optical System
2.2. Multi-Channel High-Speed Daq Card
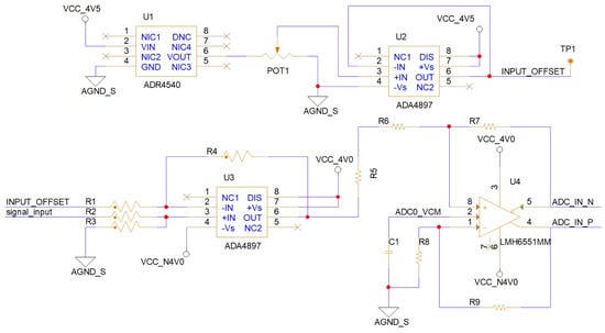
2.2.1. Front-End Processing Circuit
2.2.2. Hardware Filter
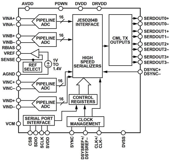
2.2.3. ADC Circuit
2.3. High-Speed Data Transmission Network
3. Experiments and Results
3.1. Hardware Filter Simulation Design and Verification
3.1.1. Hardware Filter Design Principle
3.1.2. Simulation Verification of Hardware Filter
3.1.3. Hardware Filter System Verification
3.2. Daq Card Performance Analysis
3.2.1. Evaluation Index
3.2.2. Experimental Methods and Results
3.3. IRIFS System Performance Verification
4. Conclusions
Author Contributions
Funding
Data Availability Statement
Conflicts of Interest
References
- Guo, Q.; Yang, J.; Wei, C.; Chen, B.; Wang, X.; Han, C.; Hui, W.; Xu, W.; Wen, R.; Liu, Y. Spectrum calibration of the first hyper-spectral infrared measurements from a geostationary platform: Method and preliminary assessment. Q. J. R. Meteorol. Soc. 2021, 147, 1562–1583. [Google Scholar] [CrossRef]
- Feng, J.; Qin, X.; Wu, C.; Zhang, P.; Yang, L.; Shen, X.; Han, W.; Liu, Y. Improving typhoon predictions by assimilating the retrieval of atmospheric temperature profiles from the FengYun-4A’s Geostationary Interferometric Infrared Sounder (GIIRS). Atmos. Res. 2022, 280, 106391. [Google Scholar] [CrossRef]
- Di, D.; Li, J.; Han, W.; Bai, W.; Wu, C.; Menzel, W.P. Enhancing the fast radiative transfer model for fengyun-4 giirs by using local training profiles. J. Geophys. Res. Atmos. 2018, 123, 12–583. [Google Scholar] [CrossRef]
- Hua, J.; Wang, Z.; Duan, J.; Li, L.; Zhang, C.; Wu, X.; Fan, Q.; Chen, R.; Sun, X.; Zhao, L.; et al. Review of geostationary interferometric infrared sounder. Chin. Opt. Lett. 2018, 16, 111203. [Google Scholar]
- Yin, R.; Han, W.; Gao, Z.; Li, J. Impact of high temporal resolution FY-4A Geostationary Interferometric Infrared Sounder (GIIRS) radiance measurements on Typhoon forecasts: Maria (2018) case with GRAPES global 4D-Var assimilation system. Geophys. Res. Lett. 2021, 48, e2021GL093672. [Google Scholar] [CrossRef]
- Clarisse, L.; Van Damme, M.; Hurtmans, D.; Franco, B.; Clerbaux, C.; Coheur, P.F. The diel cycle of NH3 observed from the FY-4A Geostationary Interferometric Infrared Sounder (GIIRS). Geophys. Res. Lett. 2021, 48, e2021GL093010. [Google Scholar] [CrossRef]
- Cai, X.; Bao, Y.; Petropoulos, G.P.; Lu, F.; Lu, Q.; Zhu, L.; Wu, Y. Temperature and humidity profile retrieval from FY4-GIIRS hyperspectral data using artificial neural networks. Remote Sens. 2020, 12, 1872. [Google Scholar] [CrossRef]
- Ma, Z.; Li, J.; Han, W.; Li, Z.; Zeng, Q.; Menzel, W.P.; Schmit, T.J.; Di, D.; Liu, C.Y. Four-dimensional wind fields from geostationary hyperspectral infrared sounder radiance measurements with high temporal resolution. Geophys. Res. Lett. 2021, 48, e2021GL093794. [Google Scholar] [CrossRef]
- Gong, X.; Li, Z.; Li, J.; Moeller, C.C.; Cao, C.; Wang, W.; Menzel, W.P. Intercomparison between VIIRS and CrIS by taking into account the CrIS subpixel cloudiness and viewing geometry. J. Geophys. Res. Atmos. 2018, 123, 5335–5345. [Google Scholar] [CrossRef]
- Wang, L.; Tremblay, D.A.; Han, Y.; Esplin, M.; Hagan, D.E.; Predina, J.; Suwinski, L.; Jin, X.; Chen, Y. Geolocation assessment for CrIS sensor data records. J. Geophys. Res. Atmos. 2013, 118, 12–690. [Google Scholar] [CrossRef]
- Zhou, D.K.; Smith, W.L., Sr.; Bingham, G.E.; Huppi, R.J.; Revercomb, H.E.; Zollinger, L.J.; Elwell, J.D.; Larar, A.M.; Liu, X.; Tansock, J.J., Jr.; et al. Ground-based measurements with the Geosynchronous Imaging Fourier Transform Spectrometer (GIFTS) engineering demonstration unit-experiment description and first results. J. Appl. Remote Sens. 2007, 1, 013528. [Google Scholar]
- Hurtmans, D.; Coheur, P.F.; Wespes, C.; Clarisse, L.; Scharf, O.; Clerbaux, C.; Hadji-Lazaro, J.; George, M.; Turquety, S. FORLI radiative transfer and retrieval code for IASI. J. Quant. Spectrosc. Radiat. Transf. 2012, 113, 1391–1408. [Google Scholar] [CrossRef]
- Bouillon, M.; Safieddine, S.; Hadji-Lazaro, J.; Whitburn, S.; Clarisse, L.; Doutriaux-Boucher, M.; Coppens, D.; August, T.; Jacquette, E.; Clerbaux, C. Ten-year assessment of IASI radiance and temperature. Remote Sens. 2020, 12, 2393. [Google Scholar] [CrossRef]
- Camps-Valls, G.; Munoz-Mari, J.; Gomez-Chova, L.; Guanter, L.; Calbet, X. Nonlinear statistical retrieval of atmospheric profiles from MetOp-IASI and MTG-IRS infrared sounding data. IEEE Trans. Geosci. Remote Sens. 2011, 50, 1759–1769. [Google Scholar] [CrossRef]
- Bekker, D.L.; Blavier, J.F.L.; Fu, D.; Key, R.W.; Manatt, K.S.; McKinney, C.; Rider, D.M.; Sander, S.P.; Werne, T.A.; Wu, A.C.; et al. Command and data handling system for the Panchromatic Fourier Transform Spectrometer. In Proceedings of the 2012 IEEE Aerospace Conference, Big Sky, MT, USA, 3–10 March 2012; IEEE: Piscataway, NJ, USA, 2012; pp. 1–10. [Google Scholar]
- Tămaş-Selicean, D.; Keymeulen, D.; Berisford, D.; Carlson, R.; Hand, K.; Pop, P.; Wadsworth, W.; Levy, R. Fourier transform spectrometer controller for partitioned architectures. In Proceedings of the 2013 IEEE Aerospace Conference, Big Sky, MT, USA, 2–9 March 2013; IEEE: Piscataway, NJ, USA, 2013; pp. 1–11. [Google Scholar]
- Yiu, P.; Iturbe, X.; Keymeulen, D.; Berisford, D.; Hand, K.; Carlson, R.; Wadsworth, W.; Dybwad, J.P.; Levy, R. Adaptive controller for a Fourier Transform Spectrometer with space applications. In Proceedings of the 2015 IEEE Aerospace Conference, Big Sky, MT, USA, 7–14 March 2015; IEEE: Piscataway, NJ, USA, 2015; pp. 1–7. [Google Scholar]
- Gao, C.; Mao, J.; Chen, R. Correction of interferogram data acquired using a focal plane FT-IR spectrometer system. Appl. Opt. 2018, 57, 2434–2440. [Google Scholar] [CrossRef] [PubMed]
- Shen, Q.; Liu, Y.; Chen, R.; Xu, Z.; Zhang, Y.; Chen, Y.; Huang, J. The Atmospheric Vertical Detection of Large Area Regions Based on Interference Signal Denoising of Weighted Adaptive Kalman Filter. Sensors 2022, 22, 8724. [Google Scholar] [CrossRef]
- Xie, D.; Xu, C.; Wang, A.M. Michelson interferometer for measuring temperature. Phys. Lett. A 2017, 381, 3038–3042. [Google Scholar] [CrossRef]
- Huang, Y.; Duan, J.; Guo, Q.; Wang, Z.; Hua, J. Based on the Feedforward Inputs Obtained by the Intelligent Algorithm the Moving Mirror Control System of the Fourier Transform Spectrometer. Electronics 2023, 12, 4568. [Google Scholar] [CrossRef]
- Hao, L.; Huang, A.; Xie, X.; Li, H.; Lai, C.; Chen, H.; Wei, Y.; Ding, R. 32 × 32 very long wave infrared HgCdTe FPAs. Infrared Laser Eng. 2017, 46, 504001. [Google Scholar]
- Mahata, S.; Herencsar, N.; Kubanek, D. Optimal approximation of fractional-order Butterworth filter based on weighted sum of classical Butterworth filters. IEEE Access 2021, 9, 81097–81114. [Google Scholar] [CrossRef]
- Carini, A.; Sicuranza, G.L. A study about Chebyshev nonlinear filters. Signal Process. 2016, 122, 24–32. [Google Scholar] [CrossRef]
- Soni, A.; Gupta, M. Analysis and design of optimized fractional order low-pass Bessel filter. J. Circuits Syst. Comput. 2021, 30, 2150035. [Google Scholar] [CrossRef]
- Schell, B.; Tsividis, Y. Analysis and simulation of continuous-time digital signal processors. Signal Process. 2009, 89, 2013–2026. [Google Scholar] [CrossRef]
- Kimura, M.; Minegishi, A.; Kobayashi, K.; Kobayashi, H. A new coherent sampling system with a triggered time interpolation. IEICE Trans. Fundam. Electron. Commun. Comput. Sci. 2001, 84, 713–719. [Google Scholar]
- Zonca, A.; Franceschet, C.; Battaglia, P.; Villa, F.; Mennella, A.; D’Arcangelo, O.; Silvestri, R.; Bersanelli, M.; Artal, E.; Butler, R.; et al. Planck-LFI radiometers’ spectral response. J. Instrum. 2009, 4, T12010. [Google Scholar] [CrossRef]
- Bliss, M.; Smith, A.; Betts, T.R.; Baker, J.; De Rossi, F.; Bai, S.; Watson, T.; Snaith, H.; Gottschalg, R. Spectral response measurements of perovskite solar cells. IEEE J. Photovoltaics 2018, 9, 220–226. [Google Scholar] [CrossRef]
- Silny, J.F.; Zellinger, L. Radiometric sensitivity contrast metrics for spectral remote sensors. Opt. Eng. 2017, 56, 081807. [Google Scholar] [CrossRef]
- Renhorn, I.G.; Svensson, T.; Boreman, G.D. Performance of an uncooled imaging interferometric spectrometer with intrinsic background radiation. Opt. Eng. 2008, 60, 033106. [Google Scholar] [CrossRef]














| n | Butterworth Polynomials |
|---|---|
| 1 | |
| 2 | |
| 3 | |
| 4 | |
| 5 |
| Performance Index | DAQ Card A | DAQ Card B | DAQ Card C | Current DAQ Card |
|---|---|---|---|---|
| THD (dB) | 78.0 | 72.8 | 68.2 | 80.8 |
| SNR (dB) | 66.9 | 64 | 63.5 | 72.7 |
| SFDR (dB) | 74 | 70 | 72.4 | 84.0 |
| SINAD (dB) | 65 | - | 63 | 72.1 |
| ENOB (bits) | 10.8 | 10.5 | 10.2 | 11.7 |
| Performance Index | DAQ Card D | DAQ Card E | Current DAQ Card |
|---|---|---|---|
| Cross-talk (dB) | −80 | −76 | −81.6 |
Disclaimer/Publisher’s Note: The statements, opinions and data contained in all publications are solely those of the individual author(s) and contributor(s) and not of MDPI and/or the editor(s). MDPI and/or the editor(s) disclaim responsibility for any injury to people or property resulting from any ideas, methods, instructions or products referred to in the content. |
© 2024 by the authors. Licensee MDPI, Basel, Switzerland. This article is an open access article distributed under the terms and conditions of the Creative Commons Attribution (CC BY) license (https://creativecommons.org/licenses/by/4.0/).
Share and Cite
Huang, J.; Chen, R.; Xu, Z.; Wang, Z.; Gu, M.; Chen, Y.; Sun, J.; Lin, Y. Research on a Multi-Channel High-Speed Interferometric Signal Acquisition System. Electronics 2024, 13, 370. https://doi.org/10.3390/electronics13020370
Huang J, Chen R, Xu Z, Wang Z, Gu M, Chen Y, Sun J, Lin Y. Research on a Multi-Channel High-Speed Interferometric Signal Acquisition System. Electronics. 2024; 13(2):370. https://doi.org/10.3390/electronics13020370
Chicago/Turabian StyleHuang, Jingyu, Ren Chen, Zhijing Xu, Zhanhu Wang, Mingjian Gu, Yaxuan Chen, Jun Sun, and Yinghui Lin. 2024. "Research on a Multi-Channel High-Speed Interferometric Signal Acquisition System" Electronics 13, no. 2: 370. https://doi.org/10.3390/electronics13020370
APA StyleHuang, J., Chen, R., Xu, Z., Wang, Z., Gu, M., Chen, Y., Sun, J., & Lin, Y. (2024). Research on a Multi-Channel High-Speed Interferometric Signal Acquisition System. Electronics, 13(2), 370. https://doi.org/10.3390/electronics13020370

