Next Article in Journal
A Study of Electric Bicycle Lithium Battery Charging Monitoring Using CNN and BiLSTM Networks Model with NILM Method
Next Article in Special Issue
Optimizing Home Energy Flows and Battery Management with Supervised and Unsupervised Learning in Renewable Systems
Previous Article in Journal
Editable Co-Speech Gesture Synthesis Enhanced with Individual Representative Gestures
Previous Article in Special Issue
Combined DC-Link Fed Parallel-VSI-Based DSTATCOM for Power Quality Improvement of a Solar DG Integrated System
 
 
Font Type:
Arial Georgia Verdana
Font Size:
Aa Aa Aa
Line Spacing:
Column Width:
Background:
Article

United in Green: A Bibliometric Exploration of Renewable Energy Communities

by
Adrian Domenteanu
1,
Camelia Delcea
1,*,
Margareta-Stela Florescu
2,
Dana Simona Gherai
3,
Nicoleta Bugnar
4 and
Liviu-Adrian Cotfas
1
1
Department of Economic Informatics and Cybernetics, Bucharest University of Economic Studies, 010552 Bucharest, Romania
2
Department of Administration and Public Management, Bucharest University of Economic Studies, 010552 Bucharest, Romania
3
Department of Finance-Accounting, University of Oradea, 410087 Oradea, Romania
4
Department of International Affairs, University of Oradea, 410087 Oradea, Romania
*
Author to whom correspondence should be addressed.
Electronics 2024, 13(16), 3312; https://doi.org/10.3390/electronics13163312
Submission received: 11 July 2024 / Revised: 31 July 2024 / Accepted: 7 August 2024 / Published: 21 August 2024
(This article belongs to the Special Issue Smart Energy Communities: State of the Art and Future Developments)

Abstract

In recent years, the domain of renewable energy communities has experienced dynamic growth, spurred by European Union (EU) legislation that became law for all 27 Member States in June 2021. This legislative framework intensified research efforts aimed at discovering new methods for sustainable energy sources through the development of individual and collective energy communities. Each EU country has implemented distinct frameworks for renewable energy communities, leading to varied legislative approaches. This has spurred exponential investment, facilitating the deployment of photovoltaic and battery energy storage systems, offering significant economic and environmental benefits to community members. Against this backdrop, the purpose of this analysis is to investigate academic publications related to renewable energy communities. Using a dataset extracted from the ISI Web of Science database, this study employs a bibliometric approach to identify the main authors, affiliations, and journals and analyze collaboration networks, as well as discern key topics and the countries involved. The analysis reveals an annual growth rate of 42.82%. Through thematic maps, WordClouds, three-field plots, and a review of the top 10 globally cited documents, this study provides a comprehensive perspective on the evolving domain of renewable energy communities.

1. Introduction

Numerous countries are focusing on reducing greenhouse gas emissions by adopting more and more renewable sources. One of the main purposes of these efforts is to reduce the electricity bills of consumers and connect conventional energy methods with green energy sources [1]. The European Union wants to have, by 2050, a roadmap for renewable energy sources, together with progressive service electrification [2]. The implementation will be difficult considering the actual nature of power grids, which are consistently striking a balance between supply and demand, together with centralized thermoelectric power plants. Scientists at MIT studied the data related to peaker plants between 2005 and 2009 and explained why these plants are no longer a sustainable source [3]. The usage of data and IT in order to coordinate these processes remotely can assist systems, as they adapt to changing grid conditions [1].
Renewable energy (RE) projects have significant impacts on communities and environmental benefits, ensuring involvement by assuring support for these projects [4]. Individuals are more interested in participating in RE projects if the models are built on principles of cooperative norms. Also, local investors are more interested in supporting RE projects [5]. These renewable energy systems, mainly photovoltaic (PV), have increased the volatility of electricity prices, offering various opportunities and challenges for storage processes [6].
The process of decentralization of the energy domain and the bringing of environmentally friendly energy sources and methods and relevant populations into the process are the main objectives of the EU [7]. Energy communities, including energy cooperatives and energy clusters, are one of the solutions to the problem of providing self-sufficient electricity. There are numerous advantages, starting with the cooperation between members and the offering of economic benefits by maximizing energy self-consumption, which balances the daily–hourly electricity consumption, also providing a cheaper and cleaner form of energy. The profit rates of energy cooperatives are lower since there are fewer discount rates compared to traditional prosumer scenarios, but research results have showed the great potential of energy cooperatives on the global and individual levels [7].
Weckesser et al. [8], in their article, described the benefits and potential of renewable energy communities (RECs) for matters related to electricity distribution. A linear programming model that optimizes an energy-community-based photovoltaic and battery energy storage system has been created. The battery form of energy storage is one of the oldest; it is a well-developed existing storage system for electrical energy in the form of chemical energy [9,10], achieved by connecting, in series and parallel, individual cells, each cell having an electrolyte, cathode, and anode [11]. Using the linear programming model, a flow analysis was elaborated in order to investigate the potential impacts of energy communities’ configurations on villages, cities, and suburban areas, each one having a unique setup, with various strategies and different battery positions and features. The experiments led to a series of results indicating a strong correlation between the battery location and the feeder, which had an impact on the minimum and maximum voltages if the battery was not located at the beginning of the feeder. Strategy is also very important, and these considerations could lead to reductions in the low-voltage grid of up to 58%. The optimum energy-community-based capacity of communal batteries and photovoltaic means should be up to three times larger for city grids [8].
Recent advancements in RECs emphasize the importance of efficient power distribution and sharing mechanisms. For instance, the application of a demand–response-optimized electrical load profile to a plant supplying an energy micro-community demonstrated the potential for enhancing load management and energy efficiency [12]. Moreover, the innovative Power Sharing Model (PSM), proposed for Low-Voltage Direct Current (LVDC) energy community microgrids, offers significant improvements in the integration of renewable energy sources and the management of power distribution among end users [13]. Additionally, the development of LVDC microgrids provides a robust framework for power sharing within energy communities, further highlighting the advantages of Direct Current (DC) distribution systems in terms of flexibility, efficiency, and simplicity [14].
Germany has been identified as a leading country in the implementation of local energy governance and local energy systems, with Feldheim being the first community in Germany to produce its own energy and heat using local grids without relying on nuclear energy, coal, or gas. In 2015, Feldheim successfully brought about energy self-sufficiency by finalizing the installation of a storage battery [15]. According to Busch and McCormick [16], the entire process of reaching 100% renewable energy took nearly 20 years.
Energy production accounts for nearly two-thirds of global greenhouse gas emissions, making it one of the most pressing issues to address. Despite having increased the use of renewable energy sources, the EU Member States still remain heavily dependent on fossil fuels, the primary contributors to greenhouse gas emissions [17].
Energy transition involves more than just wind turbines, solar panels, electric vehicles, storage batteries, and biomass plants. It also requires policies that facilitate the implementation of renewable sources, along with supportive legal frameworks, human actions, and institutions, as presented by Moss et al. [18].
According to a report released in June 2024 by the EU [19], renewable sources were the leaders in power generation in 2023. The natural gas supply decreased to 12.8 million terajoules, 7.4% lower than 2022, making it the smallest value since 1995 [19]. Renewable energy generated 1.21 million Gigawatt-hours (GWh), 12.4% higher than 2022, producing in total 44.7% of all the electricity in Europe. Nuclear plants produced 0.62 million GWh, or 22.8% of the EU’s energy, 1.2% higher compared to 2022 [19].
The unequal distribution of energy results in high costs and creates a vulnerable environment for certain segments of society. Hanke and Lowitzsch [20] examined vulnerable individuals, highlighting the main factors that exacerbate poverty or energy poverty. Individual characteristics such as age, gender, and income can significantly affect communities’ vulnerability. Additionally, discriminating structures such as transparency in the energy market, household location, policy-making influences, and the ability to access a stable energy source all play crucial roles when it comes to undermining an already vulnerable environment.
The purpose of this study is to academically evaluate the area of RECs and understand what has been achieved and how the domain can evolve. By using a bibliometric approach, the main factors facilitating the evolution of RECs will be identified, aiming to answer the following scientific questions:
  • SQ1: How did the publication of scientific articles evolve during the analyzed timespan?
  • SQ2: Which are the countries with the most articles published?
  • SQ3: Taking into consideration the papers published on the REC domain, who are the authors with the most significant impact?
  • SQ4: Which are the journals with the most articles published on RECs?
  • SQ5: Which are the most relevant universities?
  • SQ6: What does the collaboration network between authors look like for the REC domain?
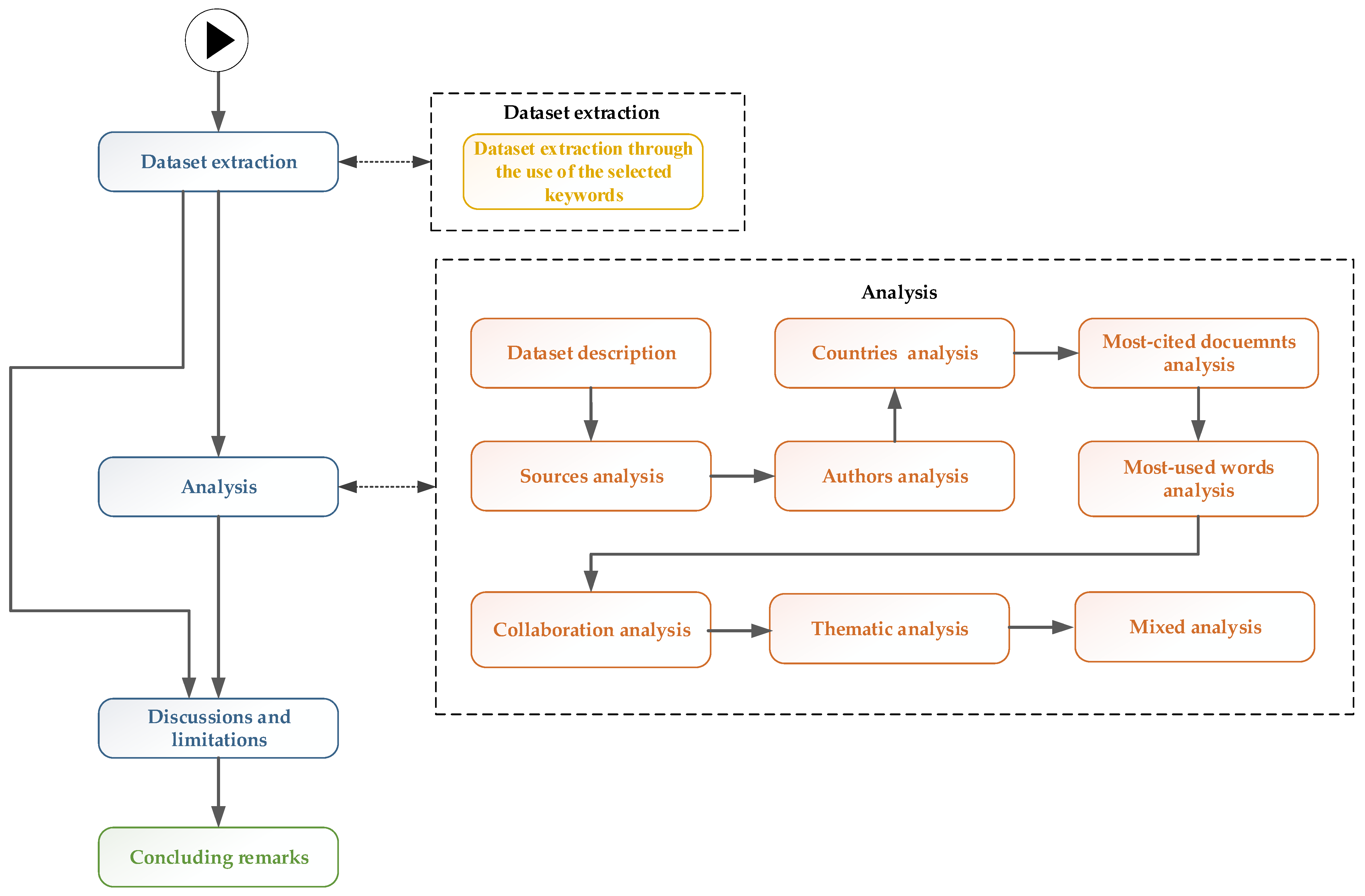
To fulfill the objectives presented above, the initial step was to identify the most suitable documents in the research domain [21,22]. Biblioshiny 4.3.0, an R library, allows the user to perform bibliometric analysis, offering numerous graphics and insights on the imported database, as Aria and Cuccurullo explained in their paper [23]. It enables the investigation of the data, making extractions for the most relevant authors, countries, and journals extremely easy while also providing a means to visualize the temporal evolution of the researchers. Additionally, Biblioshiny offers advanced visualization options, including thematic maps, co-authorship networks, and keyword co-occurrence networks. These visualizations are crucial for identifying research trends, key themes, and influential papers within the REC field. It should be mentioned that most of the figures presented in this paper were obtained through the use of Biblioshiny software [23]. The selection of the figures was in line with similar studies from the field [24,25,26,27,28].
The article is divided into several sections, as follows: Section 1 describes the introductory part of the analysis, explaining its purpose and presenting the domain. Section 2 provides an overview of the methods used in the bibliometric approach, detailing the major steps applied. Section 3 focuses on the results of the analysis, highlighting the most important journals, authors, and countries, the most-cited documents, and the keywords used in titles and abstracts. Section 4 discusses the limitations of the study and includes a discussion. The paper concludes with final remarks.

2. Materials and Methods

The choice of the Clarivate Analytics’ Web of Science Core Collection database for bibliometric research—also known as the Web of Science (WoS) database [29]—is based on previous analyses. Bakir et al. [30] outlined the reasons why Clarivate Analytics’ Web of Science is considered suitable, citing its coverage across various domains and indexing numerous well-regarded journals within the academic community [31]. Despite having a narrower inclusivity compared to other databases, WoS remains one of the most commonly used sources of scientific literature [32,33,34].
As mentioned in the scientific literature [35,36], when working with the Clarivate Analytics’ Web of Science Core Collection database, one should state the indexes to which they have had access to when extracting the dataset. Knowing that Clarivate Analytics’ Web of Science Core Collection database works on a paid subscription, this step is mandatory, as shown by Liu [37] and Liu [38], since the access to various indexes might affect the papers included in the dataset. Therefore, in our case, we had access to all the indexes offered by Clarivate Analytics’ Web of Science Core Collection database for the periods mentioned in the following:
  • Index Chemicus (IC): 2010–present;
  • Book Citation Index—Science (BKCI-S): 2010–present;
  • Book Citation Index—Social Sciences and Humanities (BKCI-SSH): 2010–present;
  • Social Sciences Citation Index (SSCI): 1975–present;
  • Arts and Humanities Citation Index (A&HCI): 1975–present;
  • Current Chemical Reactions (CCR-Expanded): 2010–present;
  • Conference Proceedings Citation Index—Social Sciences and Humanities (CPCI-SSH): 1990–present;
  • Emerging Sources Citations Index (ESCI): 2005–present;
  • Conference Proceedings Citation Index—Science (CPCI-S): 1990–present;
  • Science Citation Index Expanded (SCIE): 1900–present;
The steps required by the analysis considered in this paper are highlighted in Figure 1 and are in line with the ones used and suggested by Cobo et al. [39] and Zupic and Cater [40]. As can be observed, the first step is referring to the papers’ dataset extraction based on specific keywords, followed by the bibliometric analysis. According to the elements considered or not considered in these two steps, discussion and limitation steps are needed, followed by concluding remarks.
It shall be noted before discussing the particular elements of our analysis that a difference should be established between a bibliometric analysis and a review analysis. As Block and Fisch [41] noted, while a review analysis focuses on providing the main findings in the field, a bibliometric analysis deals with offering more insight into the structure and development of a particular field [41,42,43]. Nevertheless, a review analysis presents an alternative perspective; hence, we decided to also incorporate, in the bibliometric analysis conducted in this paper, a review of the most-cited papers from the extracted dataset.
In the following section, the dataset extraction and bibliometric analysis steps are described in detail.
Having in mind the purpose of the analysis, a dataset was extracted from the Clarivate Analytics’ Web of Science Core Collection database platform, and the main steps that were applied are presented in Table 1.
The first step was to filter titles, abstracts, and authors’ keywords separately, looking for the group of words “renewable_energy_communit*”, which is equivalent to searching for singular and plural forms, while keeping the three-word group together, returning a total number of 323 papers.
The second filter was applied on the language of the papers, keeping only English documents, decreasing in this way the dimensionality of the database by 8, comprising a total of 315 papers.
The third filter was applied to the type of the paper, keeping for analysis only the documents which were checked as “Article” in the WoS database, resulting in 237 documents. Regarding the type of document, it should be stated that papers in the WoS database are marked as “Article” if it is considered that they contain new and original work [44]. Therefore, a conference paper can be included in this category, as well as other papers that are published in journals [44]. Moreover, we have to mention that we chose to limit the document type, as we followed the guidelines offered by Donner [45], who stated that different types of papers might receive different numbers of citations, and thus it is recommended to consider the document type when conducting bibliometric analyses.
The last filter applied to the database excluded the data registered for 2024, as this year is not yet complete. By including the papers from the current year, it would give a misleading number of papers indexed in the WoS database at the dataset extracting date, as there is still time for more articles to be published. Furthermore, incorporating very recent papers in the dataset might also affect the indicators related to the number of citations, as it is known that some time is needed for newly published and/or indexed papers to start receiving citations. This approach has also been used by Moreno-Guerrero et al. [46]. The use of this filter further reduced the dataset, which after these steps contained 200 articles that will be analyzed from a bibliometric point of view in the present paper.
For the bibliometric analysis step, a description of the dataset is provided for the purpose of highlighting some of the main properties of the dataset, such as the period in which the papers were published, the number of sources published by the authors, the average number of years since the publication date, and indicators related to the number of citations, such as the average number of citations per document and the average number of citations per year per document, as well as the number of references used by the papers included in the dataset. Furthermore, information related to authors is provided, e.g., the number of authors, authors of single-authored documents, authors of multiple-authored documents, co-authors per document, international co-authorship, and authors’ keywords. Additionally, two other aspects are discussed: information related to the evolution of the number of papers over time and the growth rate of the number of papers.
Another analysis included is related to the sources. In this analysis, elements related to the top 10 most relevant sources in terms of number of papers published and their production over time are addressed. Moreover, the top 10 most relevant sources based on their H-index are presented and discussed.
In terms of authors, the yearly production of the top 10 most productive authors is analyzed. The authors’ productivity based on Lotka’s Law is also examined, along with the top 10 authors’ impact based on the H-index. The most encountered affiliations in the dataset are also provided in this analysis.
The top 10 most important authors and their corresponding countries are shown in the country analysis.
The most-cited document analysis presents a review of the top 10 most-cited papers, highlighting their number of citations, the normalized number of citations, data regarding the papers’ identification (e.g., authors, journal, and title), as well as the data used within the papers and the main research focus.
The word analysis discusses the most-used words in the papers in the dataset in titles and abstracts. A n-gram analysis is conducted in order to extract these words and examine them in the paper.
The collaboration analysis identifies the main clusters among the authors and provides a discourse related to the topics associated with each cluster. Additionally, a country collaborative map is presented.
A thematic map consisting of four main quadrants—representing motor themes, basic themes, emerging or declining themes, and niche themes—is created and discussed within the thematic analysis. This map has the purpose of highlighting the trends in the research conducted in the papers included in the dataset.
Lastly, a mixed analysis is put forward in which connections between countries and authors and keywords and connections between affiliations and authors and keywords plus are discussed.
The assessment is continued with discussions and limitations, followed by concluding remarks.

3. Dataset Analysis

The bibliometric approach focuses on identifying which are the most relevant authors, journals, and countries, how the authors collaborated, which are the most-cited documents, and many other types of information. Initially, an overview of the data was performed in order to extract the timespan and other useful details about the dataset.

3.1. Data Description

This section focuses mainly on creating an overview of the data extracted, presenting the main information about the authors, the yearly production, and the average citations per year.
As can be observed from Table 2, the timespan of the published papers included in the dataset ranges between 1996 and 2023. The papers have been published in 61 sources, which, when compared to the number of documents, 200 papers, it can be noted that this is an extended number of sources, highlighting the increased number of sources that are of importance to this field.
The average years since the publishing date is relatively small, 2.73 years, which shows that we might expect to encounter a large number of papers published in recent years in the dataset, showing the novelty and increased interest from the research community.
Furthermore, considering the annual growth rate, Biblioshiny provides a value of 42.82% [23], highlighting once more the increased interest from the research community on the topic of RECs.
In terms of citations, an increased number of citations per document was observed, namely 21.87 citations. This might be due to the interest manifested by the research community in this field as well as due to the specificity of the broader field related to the energy communities, as, in a similar paper on energy community analysis, it was observed that the average citations per document is 17.81 [47]. In addition, in this study, the average citations per year per document exhibited an increased value of 5.221, comparatively greater than the one recorded in a similar study on energy communities, where the value was 3.414 [47], showcasing the increased interest from the research community for the REC domain. As for the references, it an increased number of references per paper was observed, approximately 43.2 references.
The information about the authors of the paper included in the dataset is further discussed in Appendix A.
Figure 2 shows the annual scientific production in the REC domain. It can be observed that between 1996 and 2023, the interest from the research community grew exponentially. In 1996, only one paper was published, while the next article on this subject appeared in 2009, 13 years later.
Observing this time difference between 1996 and 2009, we looked further in the dataset, and we noticed that the paper published in 1996 belongs to Miller and Serchuk [48]. These authors focused their research on renewable energy in competitive energy markets and pointed out that a “restructured electricity system may undervalue renewable energy” [48]. In this context, the authors noted that the current restructuring of electricity systems might not fully recognize the value of renewable energy. Therefore, the authors pointed out that unregulated markets should be regarded with caution, and they encouraged the renewable energy community to prepare for and embrace growing consumer preferences for energy choices.
As for the paper published in 2009, authored by Gueymard and Myers [49], it can be observed that the paper focuses on solar RECs and examines the impact of instrument uncertainties on solar energy systems’ design and radiation modeling. In terms of impact—as we will see in the following subsections of this paper—the article authored by Gueymard and Myers [49] succeeded over time to be placed in the top 10 most-cited papers.
In 2012, the third document was published, authored by Sibi and Valetta [50], which provided insight on the Park of Renewable Energy, an environmental technology park located in the middle of Italy that features an integrated system for the production of renewable energy.
Two more papers were published in 2013, and, starting in 2015, a consistent number of papers have been elaborated. In 2020, the trend grew exponentially, from 19 documents to 31 in 2021, 55 in 2022, and a peak in 2023 with 72 documents. The rise in interest in the areas related to energy has been observed in other papers from the scientific literature as well. For example, Oprea and Bara [51], in a paper analyzing the evolution of prosumers and their influence on sustainable energy transition, found that the year 2010 marked the start of a rising interest for the research community in this field, while Brunelli et al. [52] determined 2009 as the year in which scientific production started to rise in the area of energy storage in energy communities. The international interest in renewable energy methods provided a great opportunity for researchers to explore this new area. Furthermore, as Brunelli et al. [52] observed, in the area of renewable energy communities, a steady and progressive increase in the number of publications has taken place since 2018.
The rise in the number of publications could be a consequence of multiple efforts put together in many countries worldwide, starting with the increase in international agreements that favored the transition to renewable energy, technological advancements and facility growth, supportive policies and funding (including the European Union’s Horizon 2020 Program, which has substantially funded renewable energy projects), the global focus on renewable energy (including the Paris Agreement in 2015 [53]), the focus on public–private partnerships, and the development of an international research consortia. As Brunelli et al. [52] pointed out, the rise in the number of papers on RECs in the last years corroborated with the home countries of the corresponding authors of these papers (which, as it will be seen later in this paper, are mostly located in the EU, which might also be a consequence of the directives approved by the European parliament, e.g., Directive 2018/2001/EU (RED II) [54] and Directive 2019/944/EU (IEM) [55].
Lastly, a discussion related to the average yearly citations’ evolution is provided in Appendix B.

3.2. Sources

One of the main steps in a bibliometric approach is to extract information related to the sources that are included in the database.
For our case, shown in Figure 3, the most relevant source is Energies, with 44 articles published on RECs, followed by Sustainability, with just a half of the papers published compared to the first-place journal, namely 22 articles.
The third place is occupied by Renewable Energy with 13 papers, while fourth place is retained by Energy with 11 documents.
In fifth and sixth place we find Applied Energy and Energy Policy, both with nine articles. Energy Research & Social Science and the Journal of Cleaner Production both have eight articles each. The last two journals in this top 10 are Renewable & Sustainable Energy Reviews and Energy Conversion and Management with seven and five documents, respectively.
Considering all the aforementioned journals, we observed that most of them offer a fast publication process and an open-access license, which seems to be preferred by the authors publishing scientific papers in this field. One of the main reasons for choosing these journals might reside in the fast evolution of the research field, which needs to be supported by a fast evaluation and publication process. Moreover, the papers are made rapidly available to the public, without requiring payments or subscription plans to access them. On the other hand, considering the interval between submission and acceptance, we discovered that authors publishing in the area of RECs had mixed experience with the publication process, which is to be expected considering the variety of sources and their indexing, as presented in Appendix D.
The evolution of the top 10 most important journals during the analyzed period, along with the top 10 sources regarding their H-index local impact, are described in Appendix C, while the quartile distribution is displayed in Appendix D.

3.3. Authors

Analyzing authors is a crucial step in a bibliometric approach. It involves extracting the most influential researchers on a certain topic along with their yearly productivity and how they have helped the domain to evolve.
Figure 4 explores the authors’ productivity as a whole, presenting the top 10 authors with the most publications. We observed that there are four authors with the highest number of papers, namely Ceglia F., Fina B., Marrasso E., and Sasso M. Ceglia F. has a fractional authorship value of 1.25. It should be noted that the fractional authorship value describes an individual author’s contribution to a number of published papers [56]. Fina B. scored the highest value in fractional authorship, 2.5, showing a greater contribution per paper, as well as a reduced collaboration rate for published papers. Marrasso E. and Sasso M. both have six articles, with a fractional authorship value of 1.25. Next, there are three authors with five published papers in the area of RECs, namely Auer H., Krug M., and Lowitzsch J. In terms of fractional authorship, Auer H. scored a value of 1.49, Krug M. a value of 0.77, and Lowitzsch J. a value of 2.16.
Di Nucci MR., Laes E., and Menniti D. published four papers each, scoring fractional authorship values of 0.66, 0.52, and 0.63.
Appendix E provides Lotka’s Law with regard to the aggregate behavior of multiple authors, along with the top 10 authors’ production over time and their H-index values.
Figure 5 explores the 10 most relevant universities based on the number of published papers that contributed to research in the area of RECs.
The most relevant university is Sapienza University Rome, which published 12 articles, followed by the Polytechnic University of Turin with 10 publications. The Polytechnic University of Milan and the University of Sannio come in third and fourth place, with eight papers published each. Technische Universitat Wien is in fifth place, having published seven papers, the same as Universidade de Lisboa. The last four universities in the top 10 each have six publications: the Austrian Institute of Technology (AIT), European University Viadrina Frankfurt ODER, Fraunhofer Gesellschaft, and the University of Pisa. By analyzing the provenience countries of the above-mentioned universities, we observed that half of them are from Italy, one is from Austria, one is from Germany, and one is from Portugal.

3.4. Countries

Table 3 contains the information related to the 10 most relevant countries based on the number of publications from an academic perspective in the REC domain. The country with the highest number of published articles is Italy, having 71 papers: 55 (approximately 77.50%) of them are Single-Country Publications (SCPs) and 16 (22.5%) are Multiple-Country Publications (MCPs). The articles written by Italian authors represent 35.5% of the total number of publications in the REC domain, almost 27% higher than Austria, the country in second place, showing that Italian researchers have the greatest interest in this area.
Austria ranks second with 16 articles, comprising 10 SCPs and 6 MCPs, accounting for 8% of the total documents published. Germany holds the third position with an identical count and distribution of SCPs and MCPs, also representing 8% of the total number of publications. Portugal is fourth with 11 papers, 10 of which are SCPs, showcasing the expertise and interest of Portuguese authors in this domain; the single MCP brings their contribution to 5.5% of the total number of articles. Belgium follows with seven papers, split into three SCPs and four MCPs, making up 3.5% of the total number of published documents. The Netherlands, Spain, and the United States of America (USA) each have six articles published. The USA has five SCPs and one MCP, the Netherlands has two SCPs and four MCPs, and Spain has four SCPs and two MCPs, each contributing 3% to the total number of publications. China is ninth with five papers, three SCPs and two MCPs, representing 2.5% of the total number of released records. France rounds out the top ten with five articles, only one SCP, indicating the initial efforts of French authors in the REC field, often collaborating with more experienced international researchers. The four MCPs from France constitute 2.5% of the total number of articles.
Table 3 and Figure 6 present the ten most-cited countries. Italy, as expected, is the most-cited country due to having the most published articles, as detailed in Table 3. Italian articles have a total of 951 citations, averaging 13.4 citations per year, representing 21.91% of the total number of citations. Austria is in second place with 439 citations, less than half of Italy’s total, averaging 27.4 citations per year and accounting for 10.11% of the total number of citations. Germany follows with 380 citations, averaging 23.8 citations per year, making up 8.75% of the total number of citations. Portugal and the Netherlands have 321 and 307 citations, respectively, with Portugal averaging 29.2 citations per year and the Netherlands 51.2, significantly higher than the previous countries. They make up 7.39% and 7.07% of the total number of citations, respectively. The USA has 282 citations, with an average of 47 citations per year, accounting for 6.5% of the total number of citations. Canada has 257 citations, all from the most recent analyzed year, resulting in the highest average citations per year, though it constitutes only 5.92% of the total number of citations. Turkey has 187 citations, averaging 93.5 citations per year, representing 4.31% of the total number of citations. China and Belgium round out the list with 157 and 156 citations, averaging 31.4 for China and 22.3 for Belgium, representing 3.62% and 3.59% of the total number of citations, respectively.
The increase in the number of publications authored by researchers from the European Union compared to other countries or territories, such as the USA or China, has also been highlighted by Brunelli et al. [52]. They concluded that this trend might be due to the European Parliament’s approval of Directive 2018/2001/EU (RED II) and Directive 2019/944/EU (IEM) as a part of the regulations adopted for the purpose of decarbonization of European energy systems [52]. Furthermore, as underlined by Kut and Pietrucha-Urbanik [22], Poland and Germany’s contributions, in terms of published papers in the area of renewable energy, have increased in recent years, a trend also identified by Brunelli et al. when looking at Italy, Spain, and the EU-27 [52].
Given the significant contribution of Italy to the analyzed domain, we selected papers from the dataset that were identified as having Italian affiliations, and we briefly analyzed and compared them with the general dataset extracted above. The results are summarized in Appendix F.

3.5. Most-Cited Documents

To gain a comprehensive understanding of the analyzed subject, a detailed investigation of the top 10 most-cited documents is necessary to identify the main topics discussed. We have to note that, for determining the list of the top 10 most-cited papers, a pre-check step was performed. During this step, we arranged the papers in descending order based on the number of citations and eliminated from the list the articles that are strictly connected to the REC field. As a result, we described and analyzed the following derived list. Three of the papers, which were initially in positions #4 (reference [57]), #7 (reference [58]), and #10 (reference [49]), and which were not strictly related to the REC fields, were not included in this list. We decided to provide a brief description of all of these in Appendix G.
Table 4 lists the top 10 most-cited documents in RECs (after the curation process described above), providing information on the number of authors, total citations, region, total citations per year, and normalized total citations. With regard to the normalized total citations (NTCs) indicator, it should be stated that it is determined by dividing the number of citations a paper has received to the average number of citations received by the other papers included in the dataset and published in the same year as the paper under analysis [59]. As a result, it should be noted that the NTC provides a picture of how well a paper has scored in terms of citations compared to papers published in the same year and that have discussed similar topics.
The most-cited paper, authored by Lowitzsch et al. [60], has a total of 257 citations, averaging 51.40 citations per year, and 4.48 normalized total citations. The authors are from Germany and Canada. The document discusses the evolution of renewable energy in the European Union (EU), beginning in December 2018 with the adoption of the Renewable Energy Directive (RED II), the Internal Electricity Market Directive (IEMD), and the Internal Electricity Market Regulation (IEMR), all part of the larger “Clean Energy for All Europeans” package. EU countries are required to create national laws based on the RED II by June 2021, introducing a governance model and enabling energy sharing within RECs. Renewable energy clusters, characterized by strong interconnectivity and flexibility, are established from various energy sources. A test of 67 best practices involving consumers from 18 different countries was conducted, each project having cluster potential. The results showed that only nine cases had cluster potential, all in rural areas, with five being both RECs and renewable energy (RE) clusters. The researchers concluded that implementing RECs will require extensive regulations and attention.
The second most-cited paper, authored by Ines et al. [61], has 217 citations, averaging 43.40 citations per year, with a normalized total citation value of 3.78. Six authors from Portugal, Germany, and the United Kingdom (UK) collaborated on this document. The paper discusses citizens’ roles in the transition to low-carbon methods, making them part of the energy production process as renewable energy prosumers. The EU energy policy has enabled the possibility of RE prosumers, and the article compares the regulatory frameworks of nine countries: Belgium (Flanders region), Croatia, France, Germany, Italy, Portugal, Spain, the Netherlands, and the UK. The results indicate that four countries—France, Germany, the Netherlands, and the UK—have stronger frameworks for RE prosumers. The current legal frameworks offer benefits and opportunities for prosumers. Spain and Portugal, after implementing restrictive rules in 2019, have now adapted legal frameworks for collectives. There are numerous opportunities for evolution, enhancing business competitiveness. It is crucial to prevent the exclusion of vulnerable communities due to increased costs, and Citizen Energy Communities (CECs) could involve citizens who are unable to participate in a place-based community.
The third most-cited article, published by Doci et al. [62] along with two other authors, all from the Netherlands, has received 171 citations, averaging 17.10 citations per year, with a normalized total citation value of 2. The paper defines RECs and explores the environmental goals achievable through this clean energy solution. The research aimed to identify the potential of RECs in the Netherlands to facilitate the transition to new energy methods, proposing three proxies based on technological evolution to measure this potential. Niches are described as complex systems where social innovation and technology co-evolve. The authors conducted a comparative analysis of the literature and papers to demonstrate the impact of RECs on Dutch energy systems, examining current legislation, policies, and services. The study also highlights the diversity of communities in terms of size, location, and available technologies.
Barbour et al. [63] explored the role of energy storage in local renewable generation, addressing questions related to the optimal deployment level. The authors simulated 15 min electricity consumption for households in Cambridge, Massachusetts, USA, grouping them into communities based on locations and road networks. Following this, they simulated photovoltaic production to understand storage adoption and potential costs. The findings showed that, by grouping households into communities, batteries were 64% to 94% more effective at reducing exports to the external network per kilowatt-hour, with the optimal storage for the community being 65% of that for individual households. These results suggest a more efficient energy production solution through increased residential battery use, necessitating updated legislation to facilitate community storage deployment. The authors, hailing from the USA, Switzerland, North Macedonia, and Cyprus, have achieved 144 citations, with a normalized total citation count of 2.44 and an average of 20.75 citations per year.
Gjorgievski et al. [64] underscore the imperative of enhancing energy efficiency and adopting new environmental energy practices, particularly in deploying distributed generation where consumers can actively engage in the energy sector. Energy communities offer environmental, social, and economic benefits at both individual and collective levels, while also reducing greenhouse gas emissions. A widely adopted technology in energy communities is shared solar photovoltaics, known for its simplicity and modularity. However, investments in low-carbon communities may pose financial challenges for some members. The primary objectives of energy community projects include affordability, environmental sustainability, and energy security, necessitating a delicate balance between goals and stakeholder impacts, considering potential trade-offs and conflicts of interest. The paper, authored by three individuals from North Macedonia and Cyprus, has garnered 134 citations, averaging 33.50 citations per year, with a normalized total citation count of 3.75.
Azarova et al. [65] illustrate the challenges in public acceptance of new energy infrastructures, hindering the achievement of the goal of 32% renewable energy consumption. The paper analyzes data from an experimental survey of 2000 respondents in Germany, Italy, Switzerland, and Austria to explore power-to-gas technology and potential transformations in local energy systems. The results offer insights into the acceptance levels of local energy communities, with solar farms and power-to-gas infrastructure being more accepted compared to gas power plants and power lines. Wind farms show mixed acceptance due to varying perceptions of their effects. Monthly willingness to pay for acceptance technologies significantly increases, ranging from EUR 8.5 for power-to-gas technology to EUR 29.5 for photovoltaic (PV) systems. The analysis also examines government support at the local, national, and EU levels, revealing that Italian decisions are influenced slightly by EU opinions (3.5%) and more significantly by national governmental bodies (2.7%). Switzerland demonstrates sensitivity to local politicians’ opinions, influencing decisions by 2.3%. The research involved four authors from Austria, and the publication has received 96 citations, averaging 16 citations per year, with a normalized total citation count of 2.16.
Hoicka et al. [66] explored the Renewable Energy Directive (RED II), which established a legal framework for RECs across all 27 EU countries starting from June 2021. RECs are predominantly owned by local individuals or shareholders who have the authority to share energy within the community, thereby enabling private investments to fund new renewable energy sources and achieve social benefits. Successful implementation of this framework necessitates a blend of social sciences, engineering knowledge, and evidence-based decision-making processes. To ensure an equitable energy transition, it is crucial for EU countries to finance tools that spatially organize resources and demographics, including marginalized groups. The EU targets renewable energies to constitute at least 63% of the energy system by 2040. The implementation of the RED II is expected to accelerate the development of equitable and sustainable energy systems by promoting REC concepts that involve communities in system development. The publication involved five authors from Canada, Germany, UK, and Austria. The paper has received 95 citations, averaging 23.75 citations per year, with a normalized total citation count of 2.66.
Heldeweg and Saintier [67] proposed to create a legal entity for RECs, which should have a socio-legal institution, promoting a transition to a just new energy domain. The actual challenge is to achieve an energy transition that is equal for each member of society, respecting energy citizenship. The authors explained how the institution should be defined but also investigated the decentralization and democratization processes and what their impact is in achieving energy justice. The recast Renewable Energy Directive (RED II) aims to create RECs in all EU Member States, but the implementation should be carried out by each Member State by adopting national laws. RECs could exist without a legal institution, but the institution could be more supportive, and the authors promoted a legal institution between a government and a civil society organization that should cooperate. The actual RED-II is not sufficient in offering decentralized RECs or protecting them so that they may become resilient. The paper has two authors, from the Netherlands and the UK, and has 83 citations, with 23.75 total citations per year and a normalized total citation of 2.66.
Bartolini et al. [68] investigated how a district with a significant level of non-controllable renewable energy generation can self-consume its production at the community level, particularly for heating and cooling purposes. The study analyzed the potential roles of storage systems and polygeneration in renewable energy communities (RECs). Two distinct scenarios were defined: the first evaluated the optimal portfolio of energy conversion and storage technologies, while the second aimed to optimize the portfolio using exclusively batteries. Both scenarios presented viable solutions for managing excess electricity production from photovoltaic (PV) plants. The authors also provided specific results for polygeneration technologies (CHPs), including a 42 kWe CHP micro gas engine fueled by a natural gas–hydrogen blend, a 135 kWh battery system, and a 2830 kWh hydrogen storage system. The research, conducted by four authors from Italy, has garnered 83 citations, with an average of 16.60 citations per year and a normalized total citation count of 1.45.
Hanke et al. [69] carried out a comprehensive examination of 71 European renewable energy communities (RECs) to elucidate their social role, particularly focusing on the integration of vulnerable groups into the efficient distribution of affordable energy. Recent European Union legislation has underscored the significance of the social function of RECs in mitigating energy poverty, stressing the necessity of incorporating all social demographics, especially those underrepresented and vulnerable, into RECs. Data for this study were collected via a questionnaire and analyzed through the lens of the energy justice framework, which scrutinizes RECs from three perspectives aligned with energy justice policies: distributive, recognitional, and procedural. The primary objective is to address the needs of underrepresented groups that suffer from a deficiency of affordable energy. The liberalization of the energy market has augmented the popularity and competitiveness of RECs. They now offer a blend of cost competitiveness and cost effectiveness, ensuring a high level of equity and access to clean energy, thereby making a substantial contribution to energy justice. This study, authored by three researchers from Germany, France, and the Netherlands, has achieved 74 citations, with an average of 18.50 citations per year and a normalized total citation score of 2.07.
Table 5 presents information on the top 10 most-cited documents, including their titles, the data used, and the scope of the analysis.

3.6. Most-Used Words

The most frequently used words provide insight into the patterns and priorities of authors when investigating the REC domain. This analysis categorizes words into two groups, unigrams and bigrams, extracted from both titles and abstracts. WordClouds were for keywords and authors’ keywords.
Table 6 lists the most frequently used unigrams in titles. The first two columns present the unigrams along with their frequencies. Titles serve as the initial engagement point for readers, necessitating a selection of words that are both intriguing and relevant, effectively summarizing the accomplishments of the analysis. To ensure a comprehensive analysis of the REC domain, synonyms and closely related terms were excluded. Consequently, the most prevalent unigram is “recs”, appearing 551 times. This term encompasses various synonyms such as “renewable”, “energy”, “communities”, “systems”, and “community”, thereby mitigating redundancy and enhancing diversity. Another notable unigram is “analysis”, though it appears only 18 times, significantly less than “recs”. The third most frequent unigram is “optimal”, occurring 14 times, reflecting the focus on optimizing REC operations to ensure equitable and cost-effective energy provision across community members. Other notable unigrams in titles include “assessment” (13 occurrences), “economic” (13 occurrences), “Italian” (13 occurrences), “transition” (13 occurrences), “design” (13 occurrences), “European” (12 occurrences), and “study” (12 occurrences).
Abstracts are also crucial components of scholarly articles, providing a concise overview of the research’s objectives and methodologies. To enhance clarity and avoid redundancy, synonyms were also employed in abstracts. The most frequently used unigram in abstracts is “recs”, appearing 2807 times. Following this is “electricity”, which occurs 147 times, emphasizing the essential resource that REC members require, becoming increasingly challenging to procure. The third most frequent unigram is “results”, appearing 127 times, encapsulating the expected outcomes for both the European Union (EU) and REC stakeholders. Other notable unigrams found in abstracts include “study” (122 occurrences), “local” (119 occurrences), “economic” (111 occurrences), “model” (96 occurrences), “power” (89 occurrences), “transition” (87 occurrences), and “European” (87 occurrences). These prevalent terms collectively describe the EU’s strategic initiative to establish self-sufficient local communities capable of sustainable electricity production, thereby delivering economic benefits.
Table 7 shows bigrams pertinent to investigating the REC domain, excluding those related to search terms and synonyms. Examining the first column, the top four bigrams in titles illustrate advancements in sustainable energy technologies and methods. The most frequent bigram is “energy communities” with 152 occurrences, followed by “renewable energy” (124 occurrences), “energy transition” (56 occurrences), and “district heating” (4 occurrences). The fifth bigram pertains to the legislative body behind REC regulations, “European Union”, appearing four times. Other bigrams explore REC implementation, the outcomes of sustainable electricity sources in Italy, and lessons for other EU Member States: “techno-economic analysis” (four occurrences), “clean energy” (three occurrences), “Italian context” (three occurrences), “collective self-consumption” (three occurrences), and “comparative analysis” (two occurrences).
Similarly, bigrams in abstracts were analyzed after removing irrelevant terms. They can be categorized into theoretical elements such as “energy communities” (443 occurrences), “renewable energy” (362 occurrences), “energy transition” (314 occurrences), “communities recs” (38 occurrences), “clean energy” (23 occurrences), “storage systems” (18 occurrences), and “local energy” (16 occurrences). There are also bigrams related to legislation, such as “red ii” (21 occurrences) and “European Union” (19 occurrences). Lastly, the bigram “linear programming” (13 occurrences) describes the methodologies used in the REC domain.
Considering the above most-used n-grams, it can be observed that they align with the general topics associated with the renewable energy field. Based on the scientific literature, it has been observed that similar words can be found in papers related to prosumer literature, e.g., Oprea and Bara [51], who highlighted that, among the most-used authors’ keywords, one can find general energy-field-related terms such as “renewable energy”, “renewable energy sources”, and “energy management”, along with efficiency-related terms such as “optimization”.
Using the R library Biblioshiny [23], WordClouds were defined. A WordCloud contains the most frequently used words, and the bigger the text is, the more common the word is. On the left part of Figure 7 is a WordCloud for the 50 most-used keywords. The most frequently used word is ”systems”, which appears 33 times, followed by “optimization” and “storage” with 25 and 22 appearances. On the right part is the WordCloud for the 50 most frequent authors’ keywords. The highest frequency is for “renewable energy communities” with 55 occurrences; in second place is the singular of the first group of words, ”renewable energy community”, with 43 appearances, and in third place is “energy communities” with 27 occurrences. Similar results were obtained by Brunelli et al. [52] when analyzing the keywords with the highest number of occurrences in RECs extracted from the database, e.g., “energy community”, “renewables”, “renewable energy communities”, “energy storage”, and “optimization”.

3.7. Collaboration Analysis

In order to understand how the authors and countries worked together, a dedicated section of the collaboration was defined, and it was analyzed in detail.
In Figure 8, the collaboration network of authors is presented, where there are seven different groups. The minimum number of edges was set to 3, the repulsion force to 0.3, the edge size to 3, and the label size to 1.
The first cluster, highlighted in blue, includes the following authors: Fina B., Auer H., and Monsberger C. An analysis of their publications revealed that these authors have examined the REC domain in two papers, focusing on the transition to Austrian law and the economic impacts of technologies [70,71]. Additionally, Fina B. and Monsberger C. collaborated on two more articles discussing REC legislation, citizen energy communities in Austria, and economic impacts [72,73].
The second cluster, colored in brown, comprises only two authors, Coosemans T. and Felice A. Together, they have authored three papers focused on the transition of RECs in rural areas, optimization, multi-criteria analysis, forecasting, and the analysis of PV systems [74,75,76].
The third cluster, colored in pink, consists of two authors, Fichera A. and Volpe R. They have collaborated on three publications discussing prosumers, the optimization of self-consumption, stakeholders, and relevant indicators for analysis [77,78,79].
The fourth cluster, represented in green, includes five authors: Krug M., Di Nucci MR., Laes E., Schwarz L., and Standal K. This cluster is one of the most significant due to the size of the circles and the number of members. Their three articles focus on the implementation of EU laws and directives in the REC domain, presenting current frameworks from various countries and governance in Europe [80,81,82].
The fifth cluster, colored in orange, consists of Pastore LM., De Santoli L., and Io Basso G. They collaborated on three different papers where they discussed the benefits of using hydrogen, power-to-gas technologies, and smart energies through comparative analyses [83,84,85].
The sixth cluster, colored in purple, is particularly significant due to its size, comprising five authors: Menniti D., Pinnarelli A., Sorrentino N., Brusco G., and Vizza P. Their main topics of discussion include flexibility market frameworks for RECs, distributed storage systems, nanogrids, and real-world use cases aimed at enabling technologies for RECs [86,87,88,89].
The seventh cluster, colored in red, comprises four researchers: Ceglia F., Marrasso E., Sasso M., and Roselli C. They have the highest number of jointly published papers, totaling in six publications. Their main subjects of discussion include energy communities, electric vehicles, poverty, biomass, and heating networks [90,91,92,93,94,95].
Figure 9 represents the world map and the collaboration between countries.
It should be noted that in Figure 9, the density of the lines between the countries represents the intensity of their collaboration (in number of papers in which authors from the two countries have collaborated as co-authors), while the colors of the countries (ranging from pale blue to dark blue) represent the contributions (in number of papers) of each country in the REC field. As expected, the country with the highest contribution in terms of number of papers in the REC field is Italy, depicted in dark blue in Figure 9. Furthermore, it can be observed that the most prolific collaboration is between Germany and the Netherlands, jointly publishing seven articles. This is followed by Germany and Belgium, which have collaborated on five papers. The third most successful collaboration involves Italy and Spain, with four publications. Other collaborations have resulted in three or fewer papers: Austria and Belgium, Belgium and the Netherlands, Germany and Norway, Germany and Portugal, Germany and Spain, Italy and Poland, and Italy and the UK.

3.8. Theme Analysis

Figure 10 depicts the thematic map for keywords plus. To generate this map, specific parameters were defined: 125 words were included in the analysis, with a minimum cluster frequency of 15 per 1000 documents and a label size of 0.35. Two clusters of similar size are highlighted in gray and green, both encompassing terms relevant to the REC domain such as “systems”, “optimization”, “storage”, “transition”, “projects”, and “barriers”. The implementation of RECs aims to optimize energy systems and facilitate a transition to sustainable energy through individual or community projects involving electricity storage.
The third cluster, marked in red, focuses on system performance, highlighted by keywords like “model”, “performance”, and “system”. Although smaller in size, the remaining four clusters also contribute to our analysis by delineating various aspects of the REC domain. The purple cluster on the left emphasizes storage elements with terms such as “microgrids” and “energy-storage”. The pink cluster explores electricity transmission and applicable algorithms with keywords like “algorithm” and “ancillary services”. Positioned at the center of the graphic, the cluster in yellow delves into the evolution of electricity networks, encompassing terms like “networks” and “evolution”. Lastly, the turquoise cluster at the bottom left focuses on the design of frameworks, featuring terms like “design” and “framework”.
Furthermore, considering the significant contributions of Italian researchers to the REC field, an additional analysis was conducted on papers with at least one author from Italy. This analysis focused on the themes addressed in the published papers included in the dataset. By performing a bigram analysis on the titles of these papers, the thematic map presented in Figure 11 was obtained.
As can be observed from Figure 11, in terms of basic themes, one can identify classic themes related to RECs, such as the integration of district heating systems within energy districts (“district heating”, “energy districts” bigrams), the utilization of biomass as a renewable energy source (“biomass_based renewable”), the role of energy storage solutions within renewable energy systems (“energy storage” and “energy systems” bigrams), or the analysis and optimization of energy demand profiles (“demand profiles”). Furthermore, in the basic themes, we can observe the focus on the influence of European Union policies on renewable energy communities or the analysis of the success of renewable energy communities across Member States through the use of the “european union” bigram.
In terms of motor themes, as can be expected, the focus has been on specific challenges, opportunities, and case studies related to the creation and operation of renewable energy communities within the Italian context by highlighting local initiatives and community engagement (“Italian context” and “community energy” bigrams).
Lastly, in terms of niche themes, one can identify the focus on collaborative approaches to renewable energy adoption (“active renewable” and “jointly acting” bigrams). Regarding this theme, one can expect to encounter papers discussing how different stakeholders (e.g., governments, private sector, and communities) can work together to promote and implement renewable energy solutions. The focus of the niche themes is to examine which joint actions and collective efforts should be considered to achieve renewable energy goals.

3.9. Mixed Analysis

Figure 12 underscores the correlation between countries, authors, and keywords within the domain of RECs.
Italy emerges as the most representative country, with a significant number of active contributors, such as Krug M., Di Nucci M.R., Ceglia F., Marrasso E., and Sasso M.
The prevalent keywords are highly aligned with the REC lexical field, including terms such as “renewable energy community”, “renewable energy communities”, “energy community”, “community energy”, “microgrids”, and “energy sharing”.
Other notable countries contributing to this field include Austria, Germany, Belgium, and the Netherlands.
Figure 13 demonstrates the interplay between affiliations, authors, and keywords within the field of RECs. The most significant affiliations are from Italy, specifically the University of Calabria, Sapienza University of Rome, the University of Sannio, and the University of Turin.
Prominent authors in this domain include Ceglia F., Sasso M., and Marrasso E.
The most frequently utilized keywords in this context are “systems”, “buildings”, “integration”, “transition”, and “optimization”, reflecting the focus areas within REC research.

4. Discussions and Limitations

The bibliometric analysis performed here provides a comprehensive examination of the evolution of the REC domain. The analysis begins in 1996, the year of the first publication, which initially had minimal impact. However, driven by technological advancements, the field has experienced exponential growth in recent years. In the final year of our analysis, 2023, a notable number of papers were published, more specifically 72 papers. Over the 27-year span, a positive trend in annual scientific publications has been identified, with the highest average annual citations peaking at 11.48 in 2020.
Several journals have emerged as key publications in the REC domain. Among the most prominent are Energies, Sustainability, Renewable Energy, and Energy, all of which cover a diverse array of subjects related to renewable energy sources.
The paper with the highest number of citations was authored by Lowitzsch et al. [60]. The authors provided information with regard to the new laws related to renewable energy adopted by the EU and analyzed how this new regulatory context will affect the situation for the Member States. The paper authored by Lowitzsch et al. [60] was also placed in the first position based on the number of received citations in a bibliometric analysis conducted by Brunelli et al. [52] on thermal energy storage in energy communities when discussing papers related to renewable energy communities.
The domain of RECs has increasingly attracted researchers’ interest, especially following the European Union’s promotion of new objectives and legislation related to renewable energy. Italy stands out as a leading contributor to this field, producing 71 papers and accumulating 951 citations, which account for 35.5% of the total number of publications. The substantial influence of Italian research is underscored by the presence of five Italian universities among the top ten most-cited affiliations: Sapienza University of Rome, the Polytechnic University of Turin, the Polytechnic University of Milan, the University of Sannio, and the University of Pisa. The obtained results are in line with the ones obtained by Brunelli et al. [52], who identified the Polytechnic University of Turin, Sapienza University of Rome, and the Polytechnic University of Milan as the top contributors in terms of number of documents in the area of RECs. Furthermore, Cruz-Lovera et al. [96], in a bibliometric paper dealing with energy savings and community detection, and Seminario-Cordova et al. [97], in a bibliometric paper discussing energy saving and energy production, identified Italy as one of the most significant countries in publishing articles about RECs.
The research provided important details about the REC domain, offering a complete perspective on the evolution of the analyzed area, but it is crucial to admit and talk about the limitations that affected the research and the results.
A significant limitation of this study pertains to the article selection process. Only papers marked and indexed as “Article” in the Web of Science (WoS) database were analyzed, encompassing both journal and conference papers. As it has been observed in the dataset selection steps description, the document type used for extracting the database was “Article’. If instead of “Article” we would have opted for “Conference Proceeding” papers, the database would have had a smaller dimension, encompassing only 64 papers. By briefly analyzing the database comprising these 64 papers, it was observed that the annual scientific production was 31.95% for the 1996–2023 time period. Moreover, the number of citations attracted was less, ranging from 0 to 38 citations, while the number of conferences in which the papers have been presented was larger compared to the number of papers, namely 45. Some of the most relevant sources in terms of conferences were the following: the 2023 19th International Conference on the European Energy Market (EEM)—seven papers; 2022 IEEE 21st Mediterranean Electrotechnical Conference (IEEE MELECON 2022)—four papers; 2021 21st IEEE International Conference on Environment and Electrical Engineering and 2021 5th IEEE Industrial and Commercial Power Systems Europe (EEEIC/I&CPS EUROPE)—three papers; 2022 IEEE International Conference on Environment and Electrical Engineering and 2022 IEEE Industrial and Commercial Power Systems Europe (EEEIC/I&CPS EUROPE)—three papers; 2023 IEEE Belgrade Powertech—three papers; 2019 1st International Conference on Energy Transition in the Mediterranean Area (SYNERGY MED 2019)—two papers; 2020 IEEE Power & Energy Society General Meeting (PESGM)—two papers; 2021 IEEE 15th International Conference on Compatibility Power Electronics and Power Engineering (CPE-POWERENG)—two papers; and 2023 IEEE Power & Energy Society General Meeting PESGM—two papers. The remainder of the conferences included in the conferences’ dataset had only one paper presented in the REC-relevant theme. Furthermore, it can be stated that, even when discussing the papers presented at conferences and published in conference proceedings, Italy holds the first place in terms of the number of papers having an Italian corresponding author, 23, followed by Portugal with 13, Austria with 4, Belgium, Spain, and the USA with 3 each, and France and Latvia with 2 each. As for the themes approached in these papers, most of them are on energy and power sharing, energy transition, energy markets, and regulation methods. Even when discussing the conference proceedings dataset, it can be observed that a series of papers emphasize the regional aspects—highlighted by the “mediterranean region” bigram.
The choice for using WoS database introduces a potential bias due to differences between the Scopus and WoS databases, as elucidated by Singh et al. [98]. WoS coverage has significantly improved since 1990, predominantly featuring papers written in English and indexing approximately 13,610 journals with over 13 million publications as of June 2020. This extensive coverage typically results in a higher impact for WoS articles. Conversely, Scopus indexes a broader array of journals and articles, with around 40,385 journals and 18 million papers as of June 2020, but the impact of Scopus-indexed journals is generally lower compared to WoS. The decision to exclude Scopus-indexed journals from the analysis may have affected the results, potentially overlooking significant contributions from a wider range of sources.
The time selection of the dataset can also be listed as a limitation, as Liu [99] pointed out. According to the author, for the articles published before 1990, there is limited access to the abstracts, keywords plus, and authors’ keywords, which could affect the results of the analysis. Since the timespan of the extracted database is between 1996 and 2023, these limitations do not apply to our scenario.
Another limitation of this study is the criteria used for filtering papers. By including only articles written in English, we excluded research published in other languages, potentially overlooking valuable contributions to the REC domain. Additionally, the specific keywords used for filtering the database present another limitation, as they may have excluded relevant papers using different terminologies related to RECs.
Ultimately, despite significant improvements in the article collection processes by databases in recent years, there remains an inherent limitation that could influence the accuracy of the results. These limitations highlight the potential for bias and the exclusion of relevant research, which could impact the comprehensiveness of the analysis.

5. Conclusions

The present paper aims to provide a comprehensive academic evaluation of the REC domain and to understand its development and future potential. By employing a bibliometric approach, this study had the purpose of identifying the main contributors, key publications, collaboration networks, and significant topics in REC research. This analysis seeks to address key scientific questions regarding the evolution, impact, and collaboration within the field.
Based on the research findings presented in this paper, we can conclude the following:
  • The domain has evolved significantly, especially in recent years. The first paper was released in 1996, and the second one appeared in 2009, but starting with 2019, the domain grew exponentially. More and more researchers are becoming interested in the REC domain, especially from Europe, with a total of 200 publications.
  • The most relevant countries that focused on the REC domain when considering the number of articles published and the total citations are Italy, Austria, Germany, Portugal, the Netherlands, the USA, and Canada. EU countries have shown a high level of interest in this area starting in 2021, when the EU adopted the legislation related to new energy sources. Similar results were discovered by Mentel et al. and Cruz-Lovera et al. [96,100].
  • The most notable authors in the REC domain when taking into consideration the number of articles published are Ceglia F., Fina B., Marrasso E., Sasso M., Auer H, Krug M., and Lowitzsch J.; all the aforementioned authors published at least five documents indexed in the WoS database.
  • The most important journal in the REC area is Energies, which published a total number of 44 papers. Other relevant journals are Sustainability, Renewable Energy, Energy, Applied Energy, Energy Policy, Energy Research & Social Science, the Journal of Cleaner Production, Renewable & Sustainable Energy Reviews, and Energy Conversion and Management. Moreover, in terms of the sources quartile, it has been noted that SCIE dominates in the high-impact quartile (Q1), reflecting its strength in covering top-tier scientific journals. SSCI also shows a strong presence in Q1, but to a lesser extent. Additionally, it can be observed that ESCI shows more journals in the Q2, Q3, and Q4 quartiles, which could indicate a focus on emerging or niche fields that are still developing their impact.
  • The foremost affiliations in terms of the number of papers published are predominantly from Italy, including Sapienza University of Rome, the Polytechnic University of Turin, the Polytechnic University of Milan, the University of Sannio, and the University of Pisa. Austria is represented by 2 universities in the top 10 most productive universities based on the number of published papers: Technische Universität Wien and the Austrian Institute of Technology (AIT). Similarly, Germany also features two universities: European University Viadrina Frankfurt ODER and Fraunhofer Gesellschaft. Portugal is represented by Universidade de Lisboa as the sole institution in the top affiliations list for REC research.
  • The collaboration network for authors in the domain of RECs predominantly involves researchers from the same countries, as indicated by the high values of the Single-Country Publication (SCP) indicator among the top ten most significant countries, with values ranging from 20% to 90.90%. Exceptions to this trend include France, the Netherlands, and Belgium, which have more publications involving international co-authors, indicating the emergence of French, Dutch, and Belgian researchers in the REC domain. In contrast, countries such as Italy, Austria, Germany, Portugal, Spain, the USA, and China primarily focus on domestic collaborations. Among bilateral collaborations, the most significant is between Germany and the Netherlands with seven publications, followed by Germany and Belgium with five articles. Other notable collaborations include Italy–Spain, Austria–Belgium, Belgium–the Netherlands, Germany–Norway, Germany–Portugal, Germany–Spain, Italy–Poland, and Italy–the UK. Belgium and the Netherlands stand out for their extensive international collaborations, contributing significantly to the development of RECs by exploring new implementation methods and understanding the legislative and decentralization aspects of energy systems. The collaborative network has had a notable impact on discovering new methods of sustainable and affordable energy sources, highlighting the contributions of key authors working in this domain.
Future research could expand upon this work by incorporating additional databases, exploring non-English publications, and examining the impact of emerging technologies and policies in REC development.

Author Contributions

Conceptualization, A.D., C.D., and D.S.G.; data curation, A.D., C.D., and D.S.G.; formal analysis, A.D., C.D., M.-S.F., D.S.G., and N.B.; funding acquisition, M.-S.F.; investigation, A.D., C.D., M.-S.F., D.S.G., N.B., and L.-A.C.; methodology, A.D., C.D., M.-S.F., N.B., and L.-A.C.; project administration, C.D. and L.-A.C.; resources, A.D., C.D., and N.B.; software, A.D., C.D., N.B., and L.-A.C.; supervision, C.D.; validation, A.D., C.D., M.-S.F., D.S.G., N.B., and L.-A.C.; visualization, A.D., C.D., M.-S.F., D.S.G., and L.-A.C.; writing—original draft, A.D. and C.D.; writing—review and editing, M.-S.F., D.S.G., N.B., and L.-A.C. All authors have read and agreed to the published version of the manuscript.

Funding

The work is supported by a grant of the Romanian Ministry of Research and Innovation, project CNFIS-FDI-2024-F-0302, “Development and adaptation of collaborative processes in excellence research conducted at BUES, in the context of modern challenges brought by Open Science and Artificial Intelligence (eXROS)”. The work is supported by a grant of the Bucharest University of Economic Studies through the project “Analysis of the Economic Recovery and Resilience Process in Romania in the Context of Sustainable Development”, contract number 1353/10.06.2024.

Data Availability Statement

Data are contained within the paper.

Conflicts of Interest

The authors declare no conflicts of interest.

Appendix A

Regarding the main information about the authors, the data in Table A1 were extracted. The number of authors is equal to 686, with 12 of the authors being authors of single-authored documents and 674 of the authors being authors of multiple-authored documents. The number of co-authors per document is 4.13, comparable with other findings from the energy communities field studies [47].
Table A1. Main information about authors.
Table A1. Main information about authors.
IndicatorValue
Authors686
Authors of single-authored documents12
Authors of multiple-authored documents674
Co-authors per document4.13
International co-authorship32.5%
Authors’ keywords717

Appendix B

Figure A1 points out the average yearly citations. As was presented in Figure 2, 1996 is the first year with publications, having an average total citations per year of just 0.07. The next year with publications in the REC domain is 2009, with an average citations per year of 5.56. The peak of average citations per year was registered in 2020, with a value of 11.48. Other important years are 2015, 2017, 2018, and 2019, having an average of 8.55, 8.10, 8.43, and 7.40, respectively.
Figure A1. Average citations per year.
Figure A1. Average citations per year.
Electronics 13 03312 g0a1
It should be noted that the decline in publications in the last few years—starting with 2020—might be due to a lag between the moment a paper was published and the moment it started gathering citations. Thus, overall, an increased trend can be observed in the number of average citations per year.
This trend can be put in connection with the growth of facilities and the implementation of support policies in the renewable energy field. In terms of facilities, it was showed that the growth in facilities has determined the use of fewer facilities, and these facilities have succeeded in producing more energy. Improvements in photovoltaic (PV) technology, particularly in efficiency and cost effectiveness, led to increased adoption of solar energy. Similarly, innovations in wind turbine design and materials resulted in higher efficiency and lower costs, enhancing the viability of wind energy. Advances in energy storage systems, especially lithium-ion batteries, improved the management of intermittent renewable sources. The integration of smart grid technologies further enhanced the efficiency and reliability of energy distribution networks. Additionally, new research facilities dedicated to renewable energy provided the infrastructure for cutting-edge experimentation and development. As Tabassum et al. [101] showed in a paper discussing solar energy in the USA, in recent years, a rise in the global annual addition of renewable energy sources in the USA can be observed, pointing out that solar energy has the highest rising potential, reaching the top position in the list of annual capacity installations for four consecutive years. Furthermore, in terms of policies, the EU has issued a series of directives that supported the shift to renewable resource utilization, aiming to reach its 32% renewables target by 2030 [102], which has boosted both the number of papers in the field and the citation metrics of these papers.

Appendix C

Figure A2 illustrates the evolution of the top 10 most important journals during the analyzed period. The journal with the highest number of publications is Energies, depicted in orange.
Figure A2. Top 10 sources’ production over time.
Figure A2. Top 10 sources’ production over time.
Electronics 13 03312 g0a2
Considering the top 10 sources’ production over time, it can be observed that all journals have something in common, namely the lack of publications until 2015.
Thus, the first publications in Energies appeared in 2020, and then it had a continuous positive trend, reaching 44 published articles in 2023.
The second most important source based on the number of published papers, but at a considerable distance from the first one, is Sustainability, represented in Figure 5 in pink, which had a peak in terms of published papers in 2023 with 22 articles, which is half that of the Energies publications in 2023.
The third most relevant journal based on the number of published papers in the area of RECs is Renewable Energy, which had only 13 documents published in 2023, followed by Energy with 11. The rest of the journals had less than 10 publications in the last year, but all of them have a positive trend, which shows the growing interest of researchers in the domain of RECs.
Another observation related to the journals included in the top 10 most productive sources is related to the specificity of the journals, namely that these journals have as their main scope a focus on the energy section and on aspects related to sustainability in general.
Figure A3 presents the impact of a particular journal using the H-index, known as the Hirsch index, which is calculated by summing the total number of papers for which a source has been cited at least the same amount of times [103].
Figure A3. Top 10 sources local impact by H-index.
Figure A3. Top 10 sources local impact by H-index.
Electronics 13 03312 g0a3
Energies is the journal with the highest impact, having an H-index of 14 and a total citation of 522, followed by Applied Energy with an H-index of 9 but just 350 citations.
The highest number of citations is observed for the journal Energy Policy, having 581 citations, but the H-index value is 9.
Sustainability occupies the fourth position when looking at the H-index value, with an H-index equal to 9, having 261 citations. Energy has an H-index equal to 8 and 207 citations. Renewable Energy has 321 citations, and the H-index is 8. The Journal of Cleaner Production has an H-index of 7, with a total citation of 248. Renewable & Sustainable Energy Reviews has less impact: the H-index value is only 6, having 471 citations. The last two journals are Energy Conversion and Management and Energy Research & Social Science, each one having an H-index of 5 with total citations of 148 and 157, respectively.

Appendix D

Furthermore, considering all the journals included in the dataset, the quartile distribution according to the latest report from the Web of Science (2024) was analyzed. The distribution of journals across the Q1, Q2, Q3, and Q4 quartiles for each of the three indexes—the ESCI (Emerging Sources Citation Index), SCIE (Science Citation Index Expanded), and SSCI (Social Sciences Citation Index)—is presented in Figure A4. It is important to note that the ESCI covers high-quality, peer-reviewed publications of regional importance and emerging scientific fields. The SCIE is a multidisciplinary index encompassing the scientific journal literature, while the SSCI covers journal literature in the social sciences. As shown in Figure A4, the highest number of journals is listed in the SCIE (41 journals, 67.21%), followed by the ESCI (16 journals, 26.22%) and the SSCI (5 journals, 8.19%).
Figure A4. Sources quartile based on JIF, AIS, and JCI.
Figure A4. Sources quartile based on JIF, AIS, and JCI.
Electronics 13 03312 g0a4
Considering the ESCI, it can be observed that the number of top-quartile journals (Q1) is relatively low across all metrics, with only two journals in JIF, one in AIS, and three in JCI. This indicates that very few ESCI journals are considered highly impactful. Furthermore, there is moderate presence in the second quartile, with five journals in both JIF and AIS, but a much lower presence in JCI with only one journal. As for the Q3 quartile, the distribution is scattered with higher representation in JCI (five journals) compared to JIF and AIS. Nevertheless, it can be noticed that the highest concentration of journals is in Q4, particularly in the JIF metric (eight journals), indicating that many ESCI journals have lower impact factors. Therefore, we concluded that the distribution of journals in the ESCI shows a tendency towards the lower quartiles, particularly in the JIF metric.
Furthermore, the SCIE showcases a strong presence in the higher quartiles, especially Q1. First, it can be observed that there is a significant portion of SCIE journals in the top quartile, with 22 journals in JIF and 21 journals in both AIS and JCI. This suggests that many SCIE journals are highly regarded and influential in their fields. Second, there is a substantial number of journals in the second quartile as well, with 13 journals in both JIF and AIS and 14 in JCI, while the number of journals decreases significantly in Q3 and Q4, especially in Q4, where there is only 1 journal in JIF and 2 journals in both AIS and JCI. Based on these observations, it can be stated that most SCIE journals are performing well above average.
The SSCI demonstrates a strong presence in Q1, but the distribution in lower quartiles is sparse. From Figure A4, it can be noted that a high proportion of SSCI journals are in the top quartile, with four journals in JIF, three in AIS, and two in JCI, indicating a good level of influence and impact in the social sciences. Additionally, there are fewer journals in the second quartile, with one journal in both JIF and AIS and three in JCI. Moreover, the absence of journals in the Q4 quartile, according to this index, might suggest that SSCI journals are either highly impactful or tend to not be indexed in these quartiles.

Appendix E

Figure A5 provides information related to the yearly productivity of the authors. When looking at author Ceglia F., we observed that the first year in which the author published an article was 2021. The publishing peak was achieved by the author in 2022, when three publications were released, having a total citations per year of 20.33. Fina B. published four articles in 2022, with an average citations per year of 16.33. Marrasso E. and Sasso M. both published the most articles in 2022, three, with the same total number of citations per year of 20.33. Lowitzsch J. published three papers in 2020. Based on the number of citations per year, it can be observed that the papers published by this author have reached the highest average citations per year, 67.6. The full list of top 10 authors is available in Figure A5.
Figure A5. Authors production over time.
Figure A5. Authors production over time.
Electronics 13 03312 g0a5
Lotka’s Law is a significant metric in bibliometric analyses, offering insights into the productivity levels of various authors [104]. The purpose of Lotka’s Law is to predict the aggregated behavior of multiple authors. Figure A6 illustrates a negative correlation between the number of articles and the percentage of authors: as the number of papers increases, the percentage of authors decreases rapidly. This trend highlights the challenges researchers face in publishing multiple documents within a complex field such as RECs.
Figure A6. Author productivity based on Lotka’s Law.
Figure A6. Author productivity based on Lotka’s Law.
Electronics 13 03312 g0a6
Figure A7 shows the impact of top 10 most relevant authors using the H-index (the top 10 most relevant authors were presented in Figure 4). The author with the highest impact is Fina B., who has an H-index value of 6. Auer H., Ceglia F., Marrasso E., and Sasso M. each have an H-index value of 5. The list is completed by the following authors: Krug M., Lowitzsch J., Monsberger C., Pastore LM., and Roselli C., each generating an H-index value of 4.
Figure A7. Top 10 authors’ local impact by H-index.
Figure A7. Top 10 authors’ local impact by H-index.
Electronics 13 03312 g0a7

Appendix F

According to the Web of Science, there are 77 papers with authors from Italy, with 71 of these papers having an Italian corresponding author. The evolution of Italy’s annual scientific production is illustrated in Figure A8.
Compared to the overall dataset, it is evident that the contribution from Italian researchers to the REC field has been concentrated primarily between 2020 and 2023. Consequently, the annual growth rate for Italy has been recorded at 151.49%, significantly exceeding the annual growth rate of the entire dataset. This underscores the substantial contribution made by Italy to the REC field.
Furthermore, according to the latest report by Enerdata [105] on Italy’s energy independence, the energy independence rate was estimated at 22.5% for 2022. The share of renewables in electricity production surpassed the renewable targets set for 2020 by 3.4 percentage points, reaching 20.4% of the final energy consumption. Additionally, in 2021, renewables accounted for 19% of the final energy consumption [105].
Thus, when integrating these findings, it can be stated that Italy’s robust scientific output in the REC field aligns with its advancements in renewable energy and energy independence. Therefore, a synergy can be observed between the scientific research and practical applications, which boosted Italy’s top position both in the REC scientific community and the tangible improvements in energy sustainability and independence.
Figure A8. Annual scientific production of Italy.
Figure A8. Annual scientific production of Italy.
Electronics 13 03312 g0a8

Appendix G

The paper authored by Uyar and Besikci [57], from Turkey, has 166 citations, with a normalized total citation count of 2.56 and an average of 20.75 citations per year. The authors investigate the potential of achieving 100% renewable energy through the use of hydrogen and fuel cells, which facilitate energy transportation and storage. The study underscores the importance of adopting new energy methods, such as renewable energy fuels and hydrogen—both considered clean energy carriers—to reduce reliance on fossil and nuclear fuels. The paper argues that improper energy management and environmental pollution hinder the harmonious coexistence of humans and nature. Renewable energy investments, which began in 2013, surged to USD 290 billion by the end of 2015, highlighting the potential role of hydrogen fuel cells in providing a clean and sustainable energy solution. These investments and the decreasing costs of renewable energy are expected to enhance hydrogen production, diversify energy supplies, and reduce fossil fuel dependence. The authors conclude that hydrogen will play a crucial role in the energy sector, aiding in the attainment of a 100% renewable energy target.
Zhou et al. [58] investigated graphitic carbon nitride (g-C3N4), a metal-free catalyst used in solar energy for water splitting. Photocatalytic hydrogen production is a promising solution to address global energy and environmental challenges. The efficiency of photocatalysis depends on maximizing sunlight absorption to generate photoexcited electrons and holes. The study highlights synergistic effects achieved with similar materials obtained through different methods but of the same phase, which is expected to stimulate further research into discovering new materials and advancing RECs. The paper, authored by six researchers from China and the USA, has garnered 99 citations, averaging 12.38 citations per year, with a normalized total citation count of 1.53.
Gueymard and Myers [49], both from the USA, authored a publication ranked 10th in the REC domain based on citations, totaling 89. The paper receives an average of 5.56 citations per year, with a normalized total citation score of only 1, the lowest among the top 10 documents analyzed. Their research focuses on solar RECs, emphasizing the reliance on instrumentation and radiometric measurements for system design, monitoring, and validating solar radiation methods. The study highlights the volatile nature of both the quality and quantity of measured solar radiation, noting that current radiometers still employ outdated technology. Two indirect techniques are employed to measure radiation components: a pyrheliometer for direct irradiance, which exhibits errors ranging from 50 to 80% during clear winter days, and two pyranometers, which have smaller errors of 5–15% but are seasonally and application-dependent. The authors conclude by advocating for improvements in radiometric instrumentation and correction methods.
A summary of the above discussed papers is provided in Table A2 and Table A3.
Table A2. Documents removed from the top 10 list.
Table A2. Documents removed from the top 10 list.
No.Paper (First Author, Year, Journal, Reference)Number of AuthorsRegion/CountryTotal Citations (TCs)Total Citations per Year (TCYs)Normalized TCs (NTCs)
1Unay, TS., 2017, International Journal of Hydrogen Energy [57]2Turkey16620.752.56
2Zhou, MJ., 2017, Sustainable Energy & Fuels [58]6China, USA9912.381.53
3Gueymard CA., 2009, Solar Energy [49]2USA895.561.00
Table A3. Brief summary of the content of the documents removed from the top 10 most-cited global documents list.
Table A3. Brief summary of the content of the documents removed from the top 10 most-cited global documents list.
No.Paper (First Author, Year, Journal, Reference)TitleDataPurpose
1Unay, TS., 2017, International Journal of Hydrogen Energy [57]Integration of hydrogen energy systems into renewable energy systems for better design of 100% renewable energy communitiesNo data have been usedTo describe the concept of renewable energy, the role of hydrogen and fuel cells, and moving from fossil and nuclear fuels to renewable energy fuels in order to create clean energy
2Zhou, MJ., 2017, Sustainable Energy & Fuels [58]n/n junctioned g-C3N4 for enhanced photocatalytic H2 generationNo data have been usedTo describe a promising metal-free catalyst that can be used for solar energy and water splitting
3Gueymard CA., 2009, Solar Energy [49]Evaluation of conventional and high-performance routine solar radiation measurements for improved solar resource, climatological trends, and radiative modelingSolar radiation data from various sourcesTo evaluate the actual solar radiation measurements and to propose how to improve their accuracy

References

  1. Kakran, S.; Chanana, S. Smart Operations of Smart Grids Integrated with Distributed Generation: A Review. Renew. Sustain. Energy Rev. 2018, 81, 524–535. [Google Scholar] [CrossRef]
  2. European Commission. Energy. Available online: https://energy.ec.europa.eu/index_en (accessed on 24 June 2024).
  3. The Future of the Electric Grid. Available online: https://energy.mit.edu/wp-content/uploads/2011/12/MITEI-The-Future-of-the-Electric-Grid.pdf (accessed on 28 July 2024).
  4. Soeiro, S.; Dias, M.F. Renewable Energy Community and the European Energy Market: Main Motivations. Heliyon 2020, 6, e04511. [Google Scholar] [CrossRef]
  5. Simcock, D.N.; Willis, R.; Capener, P. Cultures of Community Energy: International Case Studies; The British Academy: London, UK, 2016. [Google Scholar]
  6. McPherson, M.; Tahseen, S. Deploying Storage Assets to Facilitate Variable Renewable Energy Integration: The Impacts of Grid Flexibility, Renewable Penetration, and Market Structure. Energy 2018, 145, 856–870. [Google Scholar] [CrossRef]
  7. Mucha-Kuś, K.; Sołtysik, M.; Zamasz, K.; Szczepańska-Woszczyna, K. Coopetitive Nature of Energy Communities—The Energy Transition Context. Energies 2021, 14, 931. [Google Scholar] [CrossRef]
  8. Weckesser, T.; Dominković, D.F.; Blomgren, E.M.V.; Schledorn, A.; Madsen, H. Renewable Energy Communities: Optimal Sizing and Distribution Grid Impact of Photo-Voltaics and Battery Storage. Appl. Energy 2021, 301, 117408. [Google Scholar] [CrossRef]
  9. Baker, J.N.; Collinson, A. Electrical Energy Storage at the Turn of the Millennium. Power Eng. J. 1999, 13, 107–112. [Google Scholar] [CrossRef]
  10. Chen, H.; Cong, T.N.; Yang, W.; Tan, C.; Li, Y.; Ding, Y. Progress in Electrical Energy Storage System: A Critical Review. Prog. Nat. Sci. 2009, 19, 291–312. [Google Scholar] [CrossRef]
  11. Song, J.Y.; Wang, Y.Y.; Wan, C.C. Review of Gel-Type Polymer Electrolytes for Lithium-Ion Batteries. J. Power Sources 1999, 77, 183–197. [Google Scholar] [CrossRef]
  12. Palma, A.L.; La Notte, L.; Landi, G.; Di Pietra, B. Application of a demand-response-optimized electrical load profile to a plant supplying an energy micro-community. In Proceedings of the 2022 Workshop on Blockchain for Renewables Integration (BLORIN), Palermo, Italy, 2–3 September 2022; IEEE: Piscataway, NJ, USA, 2022; pp. 97–101. [Google Scholar]
  13. Moscatiello, C.; Loggia, R.; Di Lorenzo, G.; Palma, A.L.; Kermani, M.; Faranda, R.; Oliva, F.; Tironi, E.; Araneo, R.; Martirano, L. A New Proposal for Power Sharing in LVDC Energy Community Microgrids. IEEE Trans. Ind. Appl. 2023, 59, 4951–4963. [Google Scholar] [CrossRef]
  14. Moscatiello, C.; Loggia, R.; Di Lorenzo, G.; Palma, A.L.; Kermani, M.; Faranda, R.; Tironi, E.; Oliva, F.; Araneo, R.; Martirano, L. LVDC microgrids for power sharing in energy community. In Proceedings of the 2022 IEEE Industry Applications Society Annual Meeting (IAS), Detroit, MI, USA, 9–14 October 2022; IEEE: Piscataway, NJ, USA; pp. 1–7. [Google Scholar]
  15. Young, J.; Brans, M. Analysis of Factors Affecting a Shift in a Local Energy System towards 100% Renewable Energy Community. J. Clean. Prod. 2017, 169, 117–124. [Google Scholar] [CrossRef]
  16. Busch, H.; McCormick, K. Local Power: Exploring the Motivations of Mayors and Key Success Factors for Local Municipalities to Go 100% Renewable Energy. Energy Sustain. Soc. 2014, 4, 5. [Google Scholar] [CrossRef]
  17. World Energy Outlook 2014—Analysis. Available online: https://www.iea.org/reports/world-energy-outlook-2014 (accessed on 1 July 2024).
  18. Moss, T.; Becker, S.; Naumann, M. Whose Energy Transition Is It, Anyway? Organisation and Ownership of the Energiewende in Villages, Cities and Regions. Local Environ. 2015, 20, 1547–1563. [Google Scholar] [CrossRef]
  19. Renewables Take the Lead in Power Generation in 2023. Available online: https://ec.europa.eu/eurostat/web/products-eurostat-news/w/ddn-20240627-1 (accessed on 5 July 2024).
  20. Hanke, F.; Lowitzsch, J. Empowering Vulnerable Consumers to Join Renewable Energy Communities—Towards an Inclusive Design of the Clean Energy Package. Energies 2020, 13, 1615. [Google Scholar] [CrossRef]
  21. Rosokhata, A.; Minchenko, M.; Khomenko, L.; Chygryn, O. Renewable Energy: A Bibliometric Analysis. E3S Web Conf. 2021, 250, 03002. [Google Scholar] [CrossRef]
  22. Kut, P.; Pietrucha-Urbanik, K. Bibliometric Analysis of Renewable Energy Research on the Example of the Two European Countries: Insights, Challenges, and Future Prospects. Energies 2024, 17, 176. [Google Scholar] [CrossRef]
  23. Aria, M.; Cuccurullo, C. bibliometrix: An R-Tool for Comprehensive Science Mapping Analysis. J. Informetr. 2017, 11, 959–975. [Google Scholar] [CrossRef]
  24. Nica, I.; Chiriță, N. The Dynamics of Commodity Research: A Multi-Dimensional Bibliometric Analysis. Commodities 2024, 3, 127–150. [Google Scholar] [CrossRef]
  25. Nica, I.; Georgescu, I.; Chiriță, N. Simulation and Modelling as Catalysts for Renewable Energy: A Bibliometric Analysis of Global Research Trends. Energies 2024, 17, 3090. [Google Scholar] [CrossRef]
  26. Thakuria, A.; Chakraborty, I.; Deka, D. A Bibliometric Review on Serendipity Literature Available in Web of Science Database Using HistCite and Biblioshiny. Inf. Discov. Deliv. 2024, 52, 227–242. [Google Scholar] [CrossRef]
  27. Debnath, P.; Chellasamy, P. Environmental, Social and Governance (ESG) and Financial Performance: A Bibliometric Analysis Using Biblioshiny. Int. J. Financ. Econ. Bus. 2024, 3, 36–52. [Google Scholar] [CrossRef]
  28. Tsilika, K. Exploring the Contributions to Mathematical Economics: A Bibliometric Analysis Using Bibliometrix and VOSviewer. Mathematics 2023, 11, 4703. [Google Scholar] [CrossRef]
  29. WoS Web of Science. Available online: https://www.webofknowledge.com (accessed on 9 September 2023).
  30. Bakır, M.; Özdemir, E.; Akan, Ş.; Atalık, Ö. A Bibliometric Analysis of Airport Service Quality. J. Air Transp. Manag. 2022, 104, 102273. [Google Scholar] [CrossRef]
  31. Cobo, M.J.; Martínez, M.A.; Gutiérrez-Salcedo, M.; Fujita, H.; Herrera-Viedma, E. 25years at Knowledge-Based Systems: A Bibliometric Analysis. Knowl. Based Syst. 2015, 80, 3–13. [Google Scholar] [CrossRef]
  32. Mulet-Forteza, C.; Martorell-Cunill, O.; Merigó, J.M.; Genovart-Balaguer, J.; Mauleon-Mendez, E. Twenty Five Years of the Journal of Travel & Tourism Marketing: A Bibliometric Ranking. J. Travel Tour. Mark. 2018, 35, 1201–1221. [Google Scholar] [CrossRef]
  33. Marius Profiroiu, C.; Cibu, B.; Delcea, C.; Cotfas, L.-A. Charting the Course of School Dropout Research: A Bibliometric Exploration. IEEE Access 2024, 12, 71453–71478. [Google Scholar] [CrossRef]
  34. Sandu, A.; Cotfas, L.-A.; Delcea, C.; Crăciun, L.; Molănescu, A.G. Sentiment Analysis in the Age of COVID-19: A Bibliometric Perspective. Information 2023, 14, 659. [Google Scholar] [CrossRef]
  35. Domenteanu, A.; Delcea, C.; Chiriță, N.; Ioanăș, C. From Data to Insights: A Bibliometric Assessment of Agent-Based Modeling Applications in Transportation. Appl. Sci. 2023, 13, 12693. [Google Scholar] [CrossRef]
  36. Cibu, B.; Delcea, C.; Domenteanu, A.; Dumitrescu, G. Mapping the Evolution of Cybernetics: A Bibliometric Perspective. Computers 2023, 12, 237. [Google Scholar] [CrossRef]
  37. Liu, W. The Data Source of This Study Is Web of Science Core Collection? Not Enough. Scientometrics 2019, 121, 1815–1824. [Google Scholar] [CrossRef]
  38. Liu, F. Retrieval Strategy and Possible Explanations for the Abnormal Growth of Research Publications: Re-Evaluating a Bibliometric Analysis of Climate Change. Scientometrics 2023, 128, 853–859. [Google Scholar] [CrossRef] [PubMed]
  39. Cobo, M.J.; López-Herrera, A.G.; Herrera-Viedma, E.; Herrera, F. Science Mapping Software Tools: Review, Analysis, and Cooperative Study among Tools. J. Am. Soc. Inf. Sci. 2011, 62, 1382–1402. [Google Scholar] [CrossRef]
  40. Zupic, I.; Čater, T. Bibliometric Methods in Management and Organization. Organ. Res. Methods 2015, 18, 429–472. [Google Scholar] [CrossRef]
  41. Block, J.H.; Fisch, C. Eight Tips and Questions for Your Bibliographic Study in Business and Management Research. Manag. Rev. Q. 2020, 70, 307–312. [Google Scholar] [CrossRef]
  42. Sandu, A.; Ioanăș, I.; Delcea, C.; Geantă, L.-M.; Cotfas, L.-A. Mapping the Landscape of Misinformation Detection: A Bibliometric Approach. Information 2024, 15, 60. [Google Scholar] [CrossRef]
  43. Crețu, R.F.; Țuțui, D.; Banța, V.C.; Șerban, E.C.; Barna, L.E.L.; Crețu, R.C. The Effects of the Implementation of Artificial Intelligence-Based Technologies on the Skills Needed in the Automotive Industry—A Bibliometric Analysis. Amfiteatru Econ. 2024, 3. early cite. [Google Scholar]
  44. WoS Document Types. Available online: https://webofscience.help.clarivate.com/en-us/Content/document-types.html (accessed on 3 December 2023).
  45. Donner, P. Document Type Assignment Accuracy in the Journal Citation Index Data of Web of Science. Scientometrics 2017, 113, 219–236. [Google Scholar] [CrossRef]
  46. Moreno-Guerrero, A.-J.; López-Belmonte, J.; Marín-Marín, J.-A.; Soler-Costa, R. Scientific Development of Educational Artificial Intelligence in Web of Science. Future Internet 2020, 12, 124. [Google Scholar] [CrossRef]
  47. Delcea, C.; Oprea, S.-V.; Domenteanu, A.; Bara, A.; Cotfas, L.-A. Insights from Scientific Publications on Energy Communities. Under J. Rev. 2024. under review. [Google Scholar]
  48. Miller, A.S.; Serchuk, A.H. Renewable Energy in Competitive Electricity Markets. Renew. Energy 1996, 8, 123–127. [Google Scholar] [CrossRef]
  49. Gueymard, C.A.; Myers, D.R. Evaluation of Conventional and High-Performance Routine Solar Radiation Measurements for Improved Solar Resource, Climatological Trends, and Radiative Modeling. Sol. Energy 2009, 83, 171–185. [Google Scholar] [CrossRef]
  50. Sibi, P.; Valletta, M. The Park of Renewable Energy Geoethical Project. Ann. Geophys. 2012, 55. [Google Scholar] [CrossRef]
  51. Oprea, S.-V.; Bâra, A. Generative Literature Analysis on the Rise of Prosumers and Their Influence on the Sustainable Energy Transition. Util. Policy 2024, 90, 101799. [Google Scholar] [CrossRef]
  52. Brunelli, L.; Borri, E.; Pisello, A.L.; Nicolini, A.; Mateu, C.; Cabeza, L.F. Thermal Energy Storage in Energy Communities: A Perspective Overview through a Bibliometric Analysis. Sustainability 2024, 16, 5895. [Google Scholar] [CrossRef]
  53. UNFCCC. The Paris Agreement. Available online: https://unfccc.int/process-and-meetings/the-paris-agreement (accessed on 28 July 2024).
  54. European Commission. EU Renewable Energy—Recast to 2030 (RED II). Available online: https://joint-research-centre.ec.europa.eu/welcome-jec-website/reference-regulatory-framework/renewable-energy-recast-2030-red-ii_en (accessed on 28 July 2024).
  55. Directive (EU) 2019/944 of the European Parliament and of the Council of 5 June 2019 on Common Rules for the Internal Market for Electricity and Amending Directive 2012/27/EU (Recast). Available online: https://eur-lex.europa.eu/EN/legal-content/summary/internal-market-in-electricity-from-2021.html (accessed on 28 July 2024).
  56. Bibliometrix. Home. Available online: https://www.bibliometrix.org/home/ (accessed on 3 July 2024).
  57. Uyar, T.S.; Beşikci, D. Integration of Hydrogen Energy Systems into Renewable Energy Systems for Better Design of 100% Renewable Energy Communities. Int. J. Hydrogen Energy 2017, 42, 2453–2456. [Google Scholar] [CrossRef]
  58. Zhou, M.; Hou, Z.; Zhang, L.; Liu, Y.; Gao, Q.; Chen, X. N/n Junctioned g-C3N4 for Enhanced Photocatalytic H2 Generation. Sustain. Energy Fuels 2017, 1, 317–323. [Google Scholar] [CrossRef]
  59. Sandu, A.; Cotfas, L.-A.; Stănescu, A.; Delcea, C. Guiding Urban Decision-Making: A Study on Recommender Systems in Smart Cities. Electronics 2024, 13, 2151. [Google Scholar] [CrossRef]
  60. Lowitzsch, J.; Hoicka, C.E.; van Tulder, F.J. Renewable Energy Communities under the 2019 European Clean Energy Package—Governance Model for the Energy Clusters of the Future? Renew. Sustain. Energy Rev. 2020, 122, 109489. [Google Scholar] [CrossRef]
  61. Inês, C.; Guilherme, P.L.; Esther, M.-G.; Swantje, G.; Stephen, H.; Lars, H. Regulatory Challenges and Opportunities for Collective Renewable Energy Prosumers in the EU. Energy Policy 2020, 138, 111212. [Google Scholar] [CrossRef]
  62. Dóci, G.; Vasileiadou, E.; Petersen, A.C. Exploring the Transition Potential of Renewable Energy Communities. Futures 2015, 66, 85–95. [Google Scholar] [CrossRef]
  63. Barbour, E.; Parra, D.; Awwad, Z.; González, M.C. Community Energy Storage: A Smart Choice for the Smart Grid? Appl. Energy 2018, 212, 489–497. [Google Scholar] [CrossRef]
  64. Gjorgievski, V.Z.; Cundeva, S.; Georghiou, G.E. Social Arrangements, Technical Designs and Impacts of Energy Communities: A Review. Renew. Energy 2021, 169, 1138–1156. [Google Scholar] [CrossRef]
  65. Azarova, V.; Cohen, J.; Friedl, C.; Reichl, J. Designing Local Renewable Energy Communities to Increase Social Acceptance: Evidence from a Choice Experiment in Austria, Germany, Italy, and Switzerland. Energy Policy 2019, 132, 1176–1183. [Google Scholar] [CrossRef]
  66. Hoicka, C.E.; Lowitzsch, J.; Brisbois, M.C.; Kumar, A.; Ramirez Camargo, L. Implementing a Just Renewable Energy Transition: Policy Advice for Transposing the New European Rules for Renewable Energy Communities. Energy Policy 2021, 156, 112435. [Google Scholar] [CrossRef]
  67. Heldeweg, M.A.; Saintier, S. Renewable Energy Communities as ‘Socio-Legal Institutions’: A Normative Frame for Energy Decentralization? Renew. Sustain. Energy Rev. 2020, 119, 109518. [Google Scholar] [CrossRef]
  68. Bartolini, A.; Carducci, F.; Muñoz, C.B.; Comodi, G. Energy Storage and Multi Energy Systems in Local Energy Communities with High Renewable Energy Penetration. Renew. Energy 2020, 159, 595–609. [Google Scholar] [CrossRef]
  69. Hanke, F.; Guyet, R.; Feenstra, M. Do Renewable Energy Communities Deliver Energy Justice? Exploring Insights from 71 European Cases. Energy Res. Soc. Sci. 2021, 80, 102244. [Google Scholar] [CrossRef]
  70. Fina, B.; Monsberger, C.; Auer, H. A Framework to Estimate the Large-Scale Impacts of Energy Community Roll-Out. Heliyon 2022, 8, e09905. [Google Scholar] [CrossRef]
  71. Fina, B.; Monsberger, C.; Auer, H. Simulation or Estimation?—Two Approaches to Calculate Financial Benefits of Energy Communities. J. Clean. Prod. 2022, 330, 129733. [Google Scholar] [CrossRef]
  72. Fina, B.; Monsberger, C. Legislation for Renewable Energy Communities and Citizen Energy Communities in Austria: Changes from the Legislative Draft to the Finally Enacted Law. J. World Energy Law Bus. 2022, 15, 237–244. [Google Scholar] [CrossRef]
  73. Fina, B.; Schwebler, M.; Monsberger, C. Different Technologies’ Impacts on the Economic Viability, Energy Flows and Emissions of Energy Communities. Sustainability 2022, 14, 4993. [Google Scholar] [CrossRef]
  74. Felice, A.; Rakocevic, L.; Peeters, L.; Messagie, M.; Coosemans, T.; Ramirez Camargo, L. Renewable Energy Communities: Do They Have a Business Case in Flanders? Appl. Energy 2022, 322, 119419. [Google Scholar] [CrossRef]
  75. Lode, M.L.; Felice, A.; Martinez Alonso, A.; De Silva, J.; Angulo, M.E.; Lowitzsch, J.; Coosemans, T.; Ramirez Camargo, L. Energy Communities in Rural Areas: The Participatory Case Study of Vega de Valcarce, Spain. Renew. Energy 2023, 216, 119030. [Google Scholar] [CrossRef]
  76. Pasqui, M.; Felice, A.; Messagie, M.; Coosemans, T.; Bastianello, T.T.; Baldi, D.; Lubello, P.; Carcasci, C. A New Smart Batteries Management for Renewable Energy Communities. Sustain. Energy Grids Netw. 2023, 34, 101043. [Google Scholar] [CrossRef]
  77. Volpe, R.; Gonzalez Alriols, M.; Martelo Schmalbach, N.; Fichera, A. Optimal Design and Operation of Distributed Electrical Generation for Italian Positive Energy Districts with Biomass District Heating. Energy Convers. Manag. 2022, 267, 115937. [Google Scholar] [CrossRef]
  78. Cutore, E.; Volpe, R.; Sgroi, R.; Fichera, A. Energy Management and Sustainability Assessment of Renewable Energy Communities: The Italian Context. Energy Convers. Manag. 2023, 278, 116713. [Google Scholar] [CrossRef]
  79. Cutore, E.; Fichera, A.; Volpe, R. A Roadmap for the Design, Operation and Monitoring of Renewable Energy Communities in Italy. Sustainability 2023, 15, 8118. [Google Scholar] [CrossRef]
  80. Anfinson, K.; Laes, E.; Bombaerts, G.; Standal, K.; Krug, M.; Di Nucci, M.-R.; Schwarz, L. Does Polycentrism Deliver? A Case Study of Energy Community Governance in Europe. Energy Res. Soc. Sci. 2023, 100, 103093. [Google Scholar] [CrossRef]
  81. Krug, M.; Di Nucci, M.R.; Schwarz, L.; Alonso, I.; Azevedo, I.; Bastiani, M.; Dyląg, A.; Laes, E.; Hinsch, A.; Klāvs, G.; et al. Implementing European Union Provisions and Enabling Frameworks for Renewable Energy Communities in Nine Countries: Progress, Delays, and Gaps. Sustainability 2023, 15, 8861. [Google Scholar] [CrossRef]
  82. Standal, K.; Leiren, M.D.; Alonso, I.; Azevedo, I.; Kudrenickis, I.; Maleki-Dizaji, P.; Laes, E.; Di Nucci, M.R.; Krug, M. Can Renewable Energy Communities Enable a Just Energy Transition? Exploring Alignment between Stakeholder Motivations and Needs and EU Policy in Latvia, Norway, Portugal and Spain. Energy Res. Soc. Sci. 2023, 106, 103326. [Google Scholar] [CrossRef]
  83. Pastore, L.M.; Lo Basso, G.; Quarta, M.N.; de Santoli, L. Power-to-Gas as an Option for Improving Energy Self-Consumption in Renewable Energy Communities. Int. J. Hydrogen Energy 2022, 47, 29604–29621. [Google Scholar] [CrossRef]
  84. Pastore, L.M.; Lo Basso, G.; Ricciardi, G.; de Santoli, L. Synergies between Power-to-Heat and Power-to-Gas in Renewable Energy Communities. Renew. Energy 2022, 198, 1383–1397. [Google Scholar] [CrossRef]
  85. Pastore, L.M.; Lo Basso, G.; Ricciardi, G.; de Santoli, L. Smart Energy Systems for Renewable Energy Communities: A Comparative Analysis of Power-to-X Strategies for Improving Energy Self-Consumption. Energy 2023, 280, 128205. [Google Scholar] [CrossRef]
  86. Mendicino, L.; Menniti, D.; Pinnarelli, A.; Sorrentino, N.; Vizza, P.; Alberti, C.; Dura, F. DSO Flexibility Market Framework for Renewable Energy Community of Nanogrids. Energies 2021, 14, 3460. [Google Scholar] [CrossRef]
  87. Barone, G.; Brusco, G.; Menniti, D.; Pinnarelli, A.; Sorrentino, N.; Vizza, P.; Burgio, A.; Bayod-Rújula, Á.A. A Renewable Energy Community of DC Nanogrids for Providing Balancing Services. Energies 2021, 14, 7261. [Google Scholar] [CrossRef]
  88. Brusco, G.; Menniti, D.; Pinnarelli, A.; Sorrentino, N. Renewable Energy Community with Distributed Storage Optimization to Provide Energy Sharing and Additional Ancillary Services. Sustain. Energy Grids Netw. 2023, 36, 101173. [Google Scholar] [CrossRef]
  89. Menniti, D.; Pinnarelli, A.; Sorrentino, N.; Vizza, P.; Barone, G.; Brusco, G.; Mendicino, S.; Mendicino, L.; Polizzi, G. Enabling Technologies for Energy Communities: Some Experimental Use Cases. Energies 2022, 15, 6374. [Google Scholar] [CrossRef]
  90. Ceglia, F.; Marrasso, E.; Roselli, C.; Sasso, M.; Coletta, G.; Pellegrino, L. Biomass-Based Renewable Energy Community: Economic Analysis of a Real Case Study. Energies 2022, 15, 5655. [Google Scholar] [CrossRef]
  91. Ceglia, F.; Esposito, P.; Faraudello, A.; Marrasso, E.; Rossi, P.; Sasso, M. An Energy, Environmental, Management and Economic Analysis of Energy Efficient System towards Renewable Energy Community: The Case Study of Multi-Purpose Energy Community. J. Clean. Prod. 2022, 369, 133269. [Google Scholar] [CrossRef]
  92. Ceglia, F.; Marrasso, E.; Martone, C.; Pallotta, G.; Roselli, C.; Sasso, M. Towards the Decarbonization of Industrial Districts through Renewable Energy Communities: Techno-Economic Feasibility of an Italian Case Study. Energies 2023, 16, 2722. [Google Scholar] [CrossRef]
  93. Ceglia, F.; Marrasso, E.; Samanta, S.; Sasso, M. Addressing Energy Poverty in the Energy Community: Assessment of Energy, Environmental, Economic, and Social Benefits for an Italian Residential Case Study. Sustainability 2022, 14, 15077. [Google Scholar] [CrossRef]
  94. Ceglia, F.; Marrasso, E.; Roselli, C.; Sasso, M. Small Renewable Energy Community: The Role of Energy and Environmental Indicators for Power Grid. Sustainability 2021, 13, 2137. [Google Scholar] [CrossRef]
  95. Ceglia, F.; Marrasso, E.; Roselli, C.; Sasso, M. Energy and Environmental Assessment of a Biomass-Based Renewable Energy Community Including Photovoltaic and Hydroelectric Systems. Energy 2023, 282, 128348. [Google Scholar] [CrossRef]
  96. de la Cruz-Lovera, C.; Perea-Moreno, A.-J.; de la Cruz-Fernández, J.L.; Montoya, F.G.; Alcayde, A.; Manzano-Agugliaro, F. Analysis of Research Topics and Scientific Collaborations in Energy Saving Using Bibliometric Techniques and Community Detection. Energies 2019, 12, 2030. [Google Scholar] [CrossRef]
  97. Seminario-Córdova, R.; Rojas-Ortega, R. Renewable Energy Sources and Energy Production: A Bibliometric Analysis of the Last Five Years. Sustainability 2023, 15, 10499. [Google Scholar] [CrossRef]
  98. Singh, V.K.; Singh, P.; Karmakar, M.; Leta, J.; Mayr, P. The Journal Coverage of Web of Science, Scopus and Dimensions: A Comparative Analysis. Scientometrics 2021, 126, 5113–5142. [Google Scholar] [CrossRef]
  99. Liu, W. Caveats for the Use of Web of Science Core Collection in Old Literature Retrieval and Historical Bibliometric Analysis. Technol. Forecast. Soc. Chang. 2021, 172, 121023. [Google Scholar] [CrossRef]
  100. Mentel, G.; Lewandowska, A.; Berniak-Woźny, J.; Tarczyński, W. Green and Renewable Energy Innovations: A Comprehensive Bibliometric Analysis. Energies 2023, 16, 1428. [Google Scholar] [CrossRef]
  101. Tabassum, S.; Rahman, T.; Islam, A.U.; Rahman, S.; Dipta, D.R.; Roy, S.; Mohammad, N.; Nawar, N.; Hossain, E. Solar Energy in the United States: Development, Challenges and Future Prospects. Energies 2021, 14, 8142. [Google Scholar] [CrossRef]
  102. European Union. Renewable Energy. Available online: https://energy.ec.europa.eu/topics/renewable-energy_en (accessed on 28 July 2024).
  103. Hirsch, J.E. An Index to Quantify an Individual’s Scientific Research Output. Proc. Natl. Acad. Sci. USA 2005, 102, 16569–16572. [Google Scholar] [CrossRef]
  104. Newby, G.B.; Greenberg, J.; Jones, P. Open Source Software Development and Lotka’s Law: Bibliometric Patterns in Programming. J. Am. Soc. Inf. Sci. Technol. 2003, 54, 169–178. [Google Scholar] [CrossRef]
  105. Enerdata. Italy Energy Information. Available online: https://www.enerdata.net/estore/energy-market/italy/ (accessed on 27 July 2024).
Figure 1. Steps in analysis.
Figure 1. Steps in analysis.
Electronics 13 03312 g001
Figure 2. Annual scientific production.
Figure 2. Annual scientific production.
Electronics 13 03312 g002
Figure 3. Top 10 most relevant sources.
Figure 3. Top 10 most relevant sources.
Electronics 13 03312 g003
Figure 4. Top 10 most relevant authors.
Figure 4. Top 10 most relevant authors.
Electronics 13 03312 g004
Figure 5. Top 10 most relevant affiliations.
Figure 5. Top 10 most relevant affiliations.
Electronics 13 03312 g005
Figure 6. Top 10 most-cited countries.
Figure 6. Top 10 most-cited countries.
Electronics 13 03312 g006
Figure 7. Top 50 words based on keywords (A) and authors’ keywords (B).
Figure 7. Top 50 words based on keywords (A) and authors’ keywords (B).
Electronics 13 03312 g007
Figure 8. Collaboration network of authors.
Figure 8. Collaboration network of authors.
Electronics 13 03312 g008
Figure 9. Country collaboration map.
Figure 9. Country collaboration map.
Electronics 13 03312 g009
Figure 10. Thematic map of keywords plus.
Figure 10. Thematic map of keywords plus.
Electronics 13 03312 g010
Figure 11. Thematic map of bigrams in titles of Italian authors dataset.
Figure 11. Thematic map of bigrams in titles of Italian authors dataset.
Electronics 13 03312 g011
Figure 12. Three-fields plot: countries (left), authors (middle), and keywords (right).
Figure 12. Three-fields plot: countries (left), authors (middle), and keywords (right).
Electronics 13 03312 g012
Figure 13. Three-fields plot: affiliation (left), authors (middle), and keywords plus (right).
Figure 13. Three-fields plot: affiliation (left), authors (middle), and keywords plus (right).
Electronics 13 03312 g013
Table 1. Data selection steps.
Table 1. Data selection steps.
Exploration StepsFilters on Web of ScienceDescriptionQueryQuery NumberCount
1Title/Abstract/Authors’ KeywordsContains specific keywords related to REC in title/abstract/authors’ keywords((TI=(renewable_energy_communit*)) OR AB=(renewable_energy_communit*)) OR AK=(renewable_energy_communit*)#1323
2LanguageLimit to English(#1) AND LA=(English)#2315
3Document TypeLimit to Article(#2) AND DT=(Article)#3237
4Year PublishedExclude 2024(#3) NOT PY=(2024)#4200
Table 2. Main information about dataset.
Table 2. Main information about dataset.
IndicatorValue
Timespan1996:2023
Sources61
Documents200
Average years from publication2.73
Average citations per document21.87
Average citations per year per document5.221
References8640
Table 3. Top 10 countries with the most important corresponding authors.
Table 3. Top 10 countries with the most important corresponding authors.
CountryArticlesSCPSCP PercentageMCPMCP PercentagePercentage
Italy715577.50%1622.5%35.5%
Austria161062.50%637.5%8.00%
Germany161062.50%637.5%8.00%
Portugal111090.90%19.1%5.50%
Belgium7342.90%457.1%3.50%
Netherlands6233.30%466.70%3.0%
Spain6466.70%233.30%3.0%
USA6583.30%116.70%3.0%
China5360.00%240.00%2.5%
France5120.00%480.00%2.5%
Table 4. Top 10 most-cited documents.
Table 4. Top 10 most-cited documents.
No.Paper (First Author, Year, Journal, Reference)Number of AuthorsRegion/CountryTotal Citations (TCs)Total Citations per Year (TCYs)Normalized TCs (NTCs)
1Lowitzsch, J., 2020, Renewable and Sustainable Energy Reviews [60]3Germany and Canada25751.404.48
2Ines, C., 2020, Energy Policy [61]6Portugal, Germany, and UK21743.403.78
3Doci G., 2015, Futures [62]3The Netherlands17117.102.00
4Barbour, E., 2018, Applied Energy [63]4USA and Switzerland14420.572.44
5Gjorgievski, VZ., 2021, Renewable Energy [64]3North Macedonia and Cyprus13433.503.75
6Azarova, V., 2019, Energy Policy [65]4Austria9616.002.16
7Hoicka CE., 2021, Energy Policy [66]5Canada, Germany, UK, and Austria9523.752.66
8Heldeweg MA., 2020, Renewable and Sustainable Energy Reviews [67]2Netherlands and UK8316.601.45
9Bartolini A., 2020, Renewable Energy [68]4Italy8316.601.45
10Hanke, F., 2021, Energy Research & Social Science [69]3Germany, France, and Netherlands7418.502.07
Table 5. Brief summary of the content of the top 10 most-cited global documents.
Table 5. Brief summary of the content of the top 10 most-cited global documents.
No.Paper (First Author, Year, Journal, Reference)TitleDataPurpose
1Lowitzsch, J., 2020, Renewable and Sustainable Energy Reviews [60]Renewable energy community under the 2019 European Clean Energy Package—Governance model for the energy clusters of the future?A dataset that contains 67 best-practice cases from 18 countries of consumer ownershipTo understand how the new laws related to renewable energy adopted by the EU will affect the reality
2Ines, C., 2020, Energy Policy [61]Regulatory challenges and opportunities for collective renewable energy prosumersRegulatory frameworks and legislation from each countryTo compare the regulatory frameworks from nine countries and to extract the main opportunities and challenges
3Doci G., 2015, Futures [62]Exploring the transition potential of renewable energy communitiesLiterature and documentary review between 2012 and 2013To explore the REC potential in the Netherlands and to contribute to transitioning the energy system
4Barbour, E., 2018, Applied Energy [63]Community energy storage: A smart choice for the smart grid?PV data and locations from community microgridsTo simulate, analyze, and compare the results of storage adoption in 4500 individuals’ households from 200 communities
5Gjorgievski, VZ., 2021, Renewable Energy [64]Social arrangements, technical designs and impacts of energy communities: A reviewEU legislationTo express individuals’ interest in the energy sector transformation by offering the opportunity to join individual or collective energy communities and to explain the social arrangements and to explore the impact of energy communities
6Azarova, V., 2019, Energy Policy [65]Designing local renewable energy communities to increase social acceptance: Evidence from a choice experiment in Austria, Germany, Italy and SwitzerlandExperiment survey related to energy domain with 2000 respondents from Germany, Italy, Switzerland, and AustriaTo offer solutions on how to increase social acceptance of RECs in order to achieve EU goals
7Hoicka CE., 2021, Energy Policy [66]Implementing a just renewable energy transition: Policy advice for transposing the new European rules for renewable energy communitiesEU legislation implemented in June 2021 by all 27 EU Member StatesTo explain the benefits and challenges of the implementation of RECs and why this domain should be financed
8Heldeweg MA., 2020, Renewable and Sustainable Energy Reviews [67]Renewable energy communities as ‘socio-legal institutions’: A normative frame for energy decentralization?REC-IITo create an institution that will facilitate the creation of RECs, providing a just energy source for each citizen
9Bartolini A., 2020, Renewable Energy [68]Energy storage and multi energy systems in local energy communities with high renewable energy penetrationData collected from an open consumption dataset with data from households located in Austin, USATo investigate the potential of power to gas, which manages the excess of electricity production in multi-energy districts that tend to become RECs
10Hanke, F., 2021, Energy Research & Social Science [69]Do renewable energy communities deliver energy justice? Exploring insights from 71 European casesData collected from 71 European RECs using a questionnaireTo explore how RECs impact society by improving the allowed vulnerable groups to participate and distribute affordable energy
Table 6. Top 10 most-used unigrams in titles and abstracts.
Table 6. Top 10 most-used unigrams in titles and abstracts.
Unigrams in TitlesFrequency of Unigrams in TitlesUnigrams in AbstractsFrequency of Unigrams in Abstracts
recs551recs2807
analysis18Electricity147
optimal14Results127
Assessment13Study122
Economic13Local119
Italian13Economic111
transition13Model96
design12Power89
European12transition87
local10European87
Table 7. Top 10 most-used bigrams in titles.
Table 7. Top 10 most-used bigrams in titles.
Bigrams in TitlesFrequency Bigrams TitlesBigrams in AbstractsFrequency Bigrams Abstracts
Energy communities152Energy communities443
Renewable energy124Renewable energy362
Energy transition56Energy transition314
District heating4Community recs38
European union4Clean energy23
Techno-economic analysis4Red II21
Clean energy3European union19
Italian context3Storage systems18
Collective self-consumption3Local energy16
Comparative analysis2Linear programming13
Disclaimer/Publisher’s Note: The statements, opinions and data contained in all publications are solely those of the individual author(s) and contributor(s) and not of MDPI and/or the editor(s). MDPI and/or the editor(s) disclaim responsibility for any injury to people or property resulting from any ideas, methods, instructions or products referred to in the content.

Share and Cite

MDPI and ACS Style

Domenteanu, A.; Delcea, C.; Florescu, M.-S.; Gherai, D.S.; Bugnar, N.; Cotfas, L.-A. United in Green: A Bibliometric Exploration of Renewable Energy Communities. Electronics 2024, 13, 3312. https://doi.org/10.3390/electronics13163312

AMA Style

Domenteanu A, Delcea C, Florescu M-S, Gherai DS, Bugnar N, Cotfas L-A. United in Green: A Bibliometric Exploration of Renewable Energy Communities. Electronics. 2024; 13(16):3312. https://doi.org/10.3390/electronics13163312

Chicago/Turabian Style

Domenteanu, Adrian, Camelia Delcea, Margareta-Stela Florescu, Dana Simona Gherai, Nicoleta Bugnar, and Liviu-Adrian Cotfas. 2024. "United in Green: A Bibliometric Exploration of Renewable Energy Communities" Electronics 13, no. 16: 3312. https://doi.org/10.3390/electronics13163312

APA Style

Domenteanu, A., Delcea, C., Florescu, M.-S., Gherai, D. S., Bugnar, N., & Cotfas, L.-A. (2024). United in Green: A Bibliometric Exploration of Renewable Energy Communities. Electronics, 13(16), 3312. https://doi.org/10.3390/electronics13163312

Note that from the first issue of 2016, this journal uses article numbers instead of page numbers. See further details here.

Article Metrics

Back to TopTop