Next Article in Journal
An Autonomous Monitoring System with Microwatt Technology for Exploring the Lives of Arctic Subnivean Animals
Next Article in Special Issue
Use of Threshold Median Adjustment to Achieve Accurate Current Balancing of Interleaved Buck Converter with Constant Frequency Hysteresis Control
Previous Article in Journal
A Novel Ant Colony Algorithm for Optimizing 3D Printing Paths
Previous Article in Special Issue
Fractional-Order Least-Mean-Square-Based Active Control for an Electro–Hydraulic Composite Engine Mounts
 
 
Font Type:
Arial Georgia Verdana
Font Size:
Aa Aa Aa
Line Spacing:
Column Width:
Background:
Article

A Novel Linear-Based Closed-Loop Control and Analysis of Solid-State Transformer

by
Metin Cavdar
1,* and
Selin Ozcira Ozkilic
2
1
Department of Electrical and Electronics Engineering, Piri Reis University, Istanbul 34940, Türkiye
2
Department of Electrical Engineering, Yildiz Technical University, Istanbul 34220, Türkiye
*
Author to whom correspondence should be addressed.
Electronics 2024, 13(16), 3253; https://doi.org/10.3390/electronics13163253
Submission received: 23 July 2024 / Revised: 11 August 2024 / Accepted: 14 August 2024 / Published: 16 August 2024
(This article belongs to the Special Issue Control and Optimization of Power Converters and Drives)

Abstract

In this paper, a new linear-based closed-loop control method for a Solid-State Transformer (SST) has been proposed. In this new control method, individual current and voltage loops for each of the power conversion stages (AC-DC, DC-DC, DC-AC) are implemented. The feedback between the input and output control signals for each loop is achieved through the voltage on the DC link capacitors and the current transferred between the converters. This enables the SST to be controlled easily in a linear-based closed-loop manner without the need for complex computations. In order to evaluate the performance analysis of the proposed control system, a simulation of an SST with approximately 10 kVA apparent power was performed. Based on the obtained simulation results, the response time of the proposed control method for dynamic load variations was proved to be in the range of 40 milliseconds, and it has been observed that this method allows electrical power to be transferred from the load to the grid. The power factor value of SST under inductive load is measured to be approximately 99%, and the overall system efficiency is 96% and above, indicating that this proposed new control method has very high performance.

1. Introduction

In recent years, progress in power electronics technologies has led to a significant advancement in high-power applications, for which power converter circuits are widely preferred. The most prominent high-power applications are Electrical Power Systems (EPS) and Renewable Energy Systems (RES), where converter circuits are used extensively [1]. EPS fundamentally consists of three main components, namely the generation, transmission, and distribution of electrical energy. High-power converters are used in the transmission and distribution areas, such as Unified Power Flow Controller (UPFC) [2], Static Var Compensator (SVC) [3], Static Synchronous Compensator (STATCOM) [4], and High Voltage Direct Current (HVDC) [5]. The electrical power generated in EPS improves in quality with the use of high-power converters, making these systems more reliable and controllable at any moment.
In order to lower the losses and increase the efficiency of transmission lines, AC voltage is mainly stepped up at the input stage of the transmission line and stepped down at distribution and consumption points as required. By stepping up the AC line voltage, the transmission line current will be proportionally decreased so that the ohmic losses, corresponding to conduction losses of the transmission line, which is proportional to the square of the RMS current, could be lowered. Exactly for this reason, in EPS, conventional power transformers (CPTs) are used to step up and step down AC grid voltage, but their operating frequencies are limited to 50/60 Hz.
Although CPTs are a vital component of EPS, they tend to be relatively inefficient in modern applications, particularly in smart grid systems where real-time dynamic monitoring and control of power are essential [6]. Another disadvantage of CPTs is that any undesirable situation, such as voltage sag, fault current, harmonics, etc., on the primary/grid side is transferred to the secondary/load side. Finally, CPTs lack the power factor correction (PFC) feature [7].
Solid-State Transformers (SSTs), also known as electronic transformers, intelligent transformers, or universal transformers, have been proposed to overcome the disadvantages of CPTs. It performs AC-AC voltage conversion like CPTs but includes various power converters and high-frequency transformers (HFTs). Because SST performs power conversion at high frequencies using HFT, its size and weight are significantly reduced compared to an equivalent-power CPT. The first concept design of SST is given in Figure 1 [8,9].
In Figure 1, power transfer from the primary side to the secondary side occurs at high frequencies due to the direct application of a high-frequency and modulated AC voltage to the primary windings of an HFT resulting from the high-frequency operation of the switches. The concept-designed circuit, being the simplest version of the SST with a minimal number of semiconductor switches, operated at a lower voltage level initially due to constraints in semiconductor switch technologies during that time [10,11,12].
Depending on the power conversion stages, there are various SST topologies available. These are categorized as Types A, B, C, and D. Type A topology provides single-stage power conversion, while Types B and C involve systems with two-stage power conversion. Type D topology, on the other hand, offers three-stage power conversion, distinguishing it from the other topologies. Among these topology types, the most advantageous is Type D, which provides superior features in SST, such as power factor correction, high and low DC bus capability, bidirectional power flow, and grid integration. Therefore, in this study, the Type D topology, capable of three-stage power conversion, is preferred for the SST [7].
Today, all D-type prototypes produced operate in accordance with the working principle detailed in Figure 2. In this sense, the general operating criteria of a typical SST can be summarized as follows. Initially, low-frequency single/three-phase AC voltage is rectified with a rectifier stage followed by a DC-DC converter stage, which converts DC input voltage to high-frequency square wave AC voltage and applies to the primary winding of an HFT. High-frequency square wave AC voltage obtained at the secondary winding of the HFT is applied to a rectifier circuit at the secondary side of the DC-DC converter stage. Finally, rectified DC voltage is converted back to a low-frequency single/three-phase AC voltage by an inverter stage at the output of the SST. Due to the utilization of HFT for power conversion and isolation at high frequencies, the SST exhibits significantly reduced volume and weight compared to CPTs [13].
Various control methods have been proposed for SSTs, with Direct Feed Forward and Energy Feed Forward control methods being among them. Although both methods offer fast dynamic response times, they require a high computational load and may not achieve the desired performance under variable load conditions [14]. Another control method used in SSTs is the Model Predicted Direct Control, which enables direct power control and thereby enhances operational stability. Moreover, this method significantly reduces harmonic distortion levels. However, its complex mathematical model poses challenges during implementation [15,16].
It should be noted that the control methods proposed for SST have a complex mathematical model and heavy computational load depending on the topological structure of SST. This adversely affects system stability and can lead to undesirable performance outcomes. As a solution to the disadvantages of the control methods mentioned above, a new linear-based closed-loop control method has been proposed for SST systems capable of three-stage power conversion. This method designs individual current and voltage loops for each topology within the SST, regulating currents transferred between topologies and measuring voltages across DC link capacitors. As a result, a straightforward feedback mechanism is established, eliminating the need for high-computation control solutions.
Within the framework of this research, the topological structure of a 10 kVA SST has been examined, leading to the development of a mathematical model, and a new linear-based closed-loop control method has been proposed for the SST. The outline of the paper is as follows: in Section 2, the general circuit topology, mathematical model, and control structure of SST have been examined. In Section 3, the details of the proposed linear-based closed-loop control method are explained. Finally, in Section 4, the simulation of the proposed control method has been performed, and the results have been evaluated.

2. Topological Structure of SST

A typical SST structure consists of three converter power stages with a cascade connection via a DC link capacitor. These power stages are a three-phase Active Front-End (AFE) AC-DC Converter, Dual Active Bridge (DAB) DC-DC converter and three-phase DC-AC inverter, respectively. The general topological structure of SST with each circuit is given in Figure 3.
Since power semiconductor switches such as IGBTs or MOSFETs are utilized in the SST structure, closed-loop control with good dynamic response along with bidirectional power flow could be adapted. The aforementioned power stages utilized in SST have been comprehensively analyzed in upcoming sections.

2.1. Three-Phase Active Front-End AC-DC Converter

The three-phase AC-DC converter circuit, shown in Figure 3, is operated as an active front-end to stabilize the DC link bus voltage by generating control pulses with the Space Vector Pulse Width Modulation (SVPWM) technique in a closed-loop control manner [17,18]. By increasing the switching frequency within the limit values, it is possible to reduce the Total Harmonic Distortion (THD) of the input current in an AFE converter controlled by SVPWM. Additionally, by using SVPWM, the pulse width times of the switches are modulated very quickly in real time, thus providing PFC under ohmic-inductive load conditions. The control structure of the AFE consists of voltage and current control loops, which are illustrated in Figure 4.
Initially, phase voltages ( v a , v b , v c ) are measured in the voltage loop followed by the calculation of α and β components ( V α , V β ) of the voltages by utilizing Clarke Transformation. Rotation angle ( θ ) in vector space, which is essential for the current loop, is obtained by the decomposition of the V α and V β values with an analog/linear phase-locked loop (PLL) loop [19,20]. Phase currents ( i a , i b , i c ) are also measured in the current loop, and then d and q components ( I d , I q ) of the phase currents are calculated using Clarke–Park Transformations [21].
The voltage control loop consists of two nested PI (proportional-integral) controllers where the first PI controller has the output voltage ( V o u t ) and reference voltage ( V r e f ) as the input values to calculate the reference value for the d -component of the current ( i d r e f ). The second PI controller of the voltage control loop accepts I d value and the i d r e f value to output the d -component of the voltage ( V d ). In order to have a unity power factor, q -component of the grid current has to become zero; therefore, i q r e f value, which is defined as the reference value of the q -component, has to be set to zero in the PI controller of the current loop. Hence, q -component of the voltage ( V q ) is gathered at the output of the PI controller.
Once V d and V q values are gathered initially, V α , V β then v a , v b and v c voltages can be calculated by utilizing Inverse Park and Inverse Clarke Transformations, respectively, so that v a , v b and v c voltages can be used as inputs to the SVPWM block in order to obtain the switching signals for the AFE converter. The transformation equations used in the control system are given below [21].
Clarke Transformation:
I α = 2 3 · I a 1 3 · ( I b I c )
I β = 2 3 · ( I b I c )
Inverse–Clarke Transformation:
v a = V α
v b = V α + 3 · V β 2
v c = V α 3 · V β 2
Park Transformation:
I d = I α · cos θ + I β · sin θ
I q = I β · cos θ I α · sin θ
Inverse Park Transformation:
V α = V d · cos θ V q · sin θ
V β = V q · cos θ + V d · sin θ
The expressions of the d and q components of the input voltage and current in the time domain are given in (10) and (11), respectively ( L 1 : line inductance, R 1 : line resistance, w : angular frequency).
L 1 · d i d d t = w · L 1 · i q + v d R 1 · i d v d
L 1 · d i q d t = w · L 1 · i d + v q R 1 · i q v q
In (10) and (11), all of the components are utilized in scalar form; hence, absolute values of the voltage vectors ( v d , v q ) have been provided as input. The main reason why the voltage vectors are produced is to have the active and reactive components of the input currents separated so that they can be controlled individually and the input power factor value can be kept as high as possible. The θ angle, which is used in Park and Inverse Park Transformations, has been obtained as an outcome of the Clarke Transformation of the three-phase input voltages to determine the angular velocity of the reproduced voltage vectors on the reference frame.
The simulation circuit of the AFE converter and the corresponding parameters are given in Figure 5 and Table 1, respectively.

2.2. Dual Active Bridge DC-DC Converter

The DAB converter consists of two full-bridge topologies, with an HFT positioned in the center (Figure 3). In this symmetrically structured DAB converter, the full bridge on the primary side of the HFT operates similarly to an inverter, while the full bridge on the secondary side operates as an AC-DC converter. Switch pairs (Q1–Q4, Q2–Q3) on cross arms in bridges are turned on and turned off simultaneously with a duty ratio ( D ) of 50%.
DAB converter control is implemented through the Phase Shifting Modulation (PSM) method, requiring a specific phase-shifting ( ϕ ) between Q1 and Q5 (as well as Q2 and Q6) switches during the conduction and cut-off periods. During this phase-shifting period, events such as power transfer, soft switching, and circuit control are performed [22].
The power transfer of the DAB converter is achieved via the leakage inductance ( L l g ) of the HFT which is also the base parameter of the mathematical model of the circuit. Leakage inductance voltage, v L ( t ) is the difference between the primary v 1 ( t ) and secondary v 2 ( t ) winding voltages of the HFT which are determined according to the switching conditions. The ideal equivalent circuit of the DAB converter depending on L l g is given in Figure 6 [23,24].
The current waveform of the leakage inductance is needed to implement the mathematical analysis of the DAB converter. The characteristics of voltage and current waveforms obtained according to PSM are shown in Figure 7, where two distinct operating modes have been illustrated for one switching period. The results of the detailed mathematical analysis of the operating modes are summarized in Table 2.
As seen in Figure 7, the waveform of the current flowing on the leakage inductance for one switching period has a symmetrical shape; hence, the active power ( P D A B ) transferred during this time period could be calculated utilizing Table 2.
P D A B ( t ) = n · V s · ϕ · ( 1 2 · ϕ ) L l g · f
The power transferred from input to output (or vice versa) is a function of the turns ratio of HFT, supply and output voltages, phase shift angle, leakage inductance value, and switching frequency. It is possible to arrange the power flow direction either from source to load or from load to source by adjusting the normalized phase shift value of ϕ , such that ( 0 < ϕ < 0.5 ) or ( ϕ > 0.5 or ϕ < 0 ) is selected respectively. In PSM, ϕ is the parameter that is actively controlled in order to adjust the output voltage value, as illustrated in Figure 8 with the closed-loop voltage control system.
The simulation circuit of the DAB converter and the corresponding parameters are given in Figure 9 and Table 3, respectively.

2.3. Three-Phase DC-AC Inverter

The DC-AC stage of the SST has been built with a two-level, three-phase inverter topology as shown in Figure 3, with which the SVPWM control scheme has been implemented. The SVPWM control scheme is based on the rotation of a reference vector in α β reference frame with a predefined angular velocity. Implementation of PWM generation at the output of the inverter depends on the sinusoidal three-phase voltages and the average voltage to track these sinusoidal voltages by generating minimum harmonics.
In a two-level, three-phase inverter, there are 2 3 = 8 different applicable switching states, which can be illustrated using mechanical switches (MS). Switching states ( S A , S B , S C ) of the MS is determined according to the position of the MS such that either “1” or “0” position can be implemented. If “1” position is selected, then the output phase voltage is connected to ( V D C ). Provided that “0” position is selected, the output phase voltage becomes zero (GND).
S A , B , C = 1 , V D C 0 , G N D
The control method for generating space vector voltages in a three-phase inverter involves selecting appropriate switching states to create desired voltage vectors. By applying the volt-second balance principle, these vectors produce sinusoidal currents in the three phases. The inverter transitions between switching states to synthesize the required output voltage. For active states (n = 1 to 6), the voltage vectors are proportional to 2 / 3 · V D C and are spaced 60 degrees apart in the complex plane, forming a hexagonal pattern. For zero states (n = 0, 7), the output voltage is zero. This method ensures efficient and precise control of the inverter output.
Space voltage vectors in state space are given with (14) and (15), which are used to generate three-phase sinusoidal currents at the output of the inverter with the volt-second balance principle [25].
v n = 2 3 · V D C · e j n 1 · π / 3             n = 1 , 2 , 3 , 4 , 5 , 6
v n = 0                             n = 0 , 7
The simulation circuit of the two-level DC-AC inverter with the SVPWM control scheme is given in Figure 10, and the corresponding simulation parameters are provided in Table 4.

3. Detailed Analysis of the Control Structure of the SST

3.1. Mathematical Analysis of the Control System for AFE Converter

In order to implement state space control of the AFE converter, which depends directly on the d and q components ( v d and v q ) of the input three-phase voltage vectors, d and q components of the current drawn from the source should be acquired and controlled independently, as seen in (10) and (11).
First of all, reference amplitude values of the voltage vectors are determined based on Equation (16) and (17) so that i d ( s ) and i q ( s ) values could be achieved. Hence, voltage vectors depending on PI coefficients could be obtained, as seen in (18) and (19).
v d = L 1 · d i d d t + R 1 · i d i d s = 1 s · L 1 + R 1 · v d
v q = L 1 · d i q d t + R 1 · i q i q s = 1 s · L 1 + R 1 · v q
In this case, voltage vectors can be rewritten based on the PI coefficients.
v d = v d + w · L 1 · i q K p + K i s · ( i d i d )
v q = v q + w · L 1 · i d K p + K i s · ( i q i q )
By substituting (18) and (19) in (10) and (11), respectively, i d and i q components can be decoupled so that closed-loop current and voltage control can be implemented [26,27]

3.1.1. Development of the Voltage Control Loop for the AFE Converter

The voltage control loop is used for setting the output voltage level at a desired level and for determining the reference value of the d component of the current ( i d r e f ). The transfer function of the output voltage acquired with the help of the voltage loop is given in (20), where C 1 is the output capacitor of the converter, T s is the sampling period, K A F E and T A F E parameters are proportional and time-constant components of the PI controller.
V C 1 ( s ) V C 1 ( s ) = 1 1 + C 1 · T A F E · s 2 · ( 1 + 3 · T s · s ) 0.75 · K A F E · ( T A F E · s + 1 )

3.1.2. Development of the Current Control Loop for the AFE Converter

The current control loop can be designed simultaneously for i d and i q components of the input current though only the design details of i d will be provided. Prior to specifying the closed-loop transfer function of the current loop, it is essential to define some of the parameters, which are the gain of the converter ( G ) and the ratio of the proportional coefficient to the integration coefficient defined as τ coefficient. Generalized transfer function of the i d current is given in (21).
i d ( s ) i d ( s ) = 1 1.5 · T s · R 1 · τ K A F E · G · s 2 + R 1 · τ K A F E · G · s + 1

3.2. Mathematical Analysis of the Control System for DAB Converter

There are two distinct DAB converter closed-loop control systems designed one of which is the voltage control loop for keeping the output voltage within the desired limits. The voltage control signal acquired as a result of this control loop is utilized as a reference value for the closed-loop current control [28,29,30].

3.2.1. Development of the Voltage Control Loop for the DAB Converter

The transfer function of the voltage loop covers the proportional coefficient K D A B , integration coefficient K I 1 , the output voltage value V C 2 , the output capacitance value C 2 , and the output impedance value Z o u t .
V C 2 ( s ) V C 2 ( s ) = K I 1 2 · C 2 · L l g · f s 2 + K D A B 2 · C 2 · L l g · f + 1 C 2 · Z o u t · s K I 1 2 · C 2 · L l g · f

3.2.2. Development of the Current Control Loop for the DAB Converter

Input current of DAB converter ( I t r 1 ) is kept at a certain average level by the current loop in order to limit the current stress on the semiconductor devices constructing the DAB stage. The reference current value of the input current ( I t r 1 ) is determined by utilizing the transfer function of the voltage loop.
I t r 1 ( s ) I t r 1 ( s ) = 1 1 + V C 2 · ( 1 2 · D ) 2 · n · f · L l g · s

3.3. Mathematical Analysis of the Control System for Inverter

The input voltage of the inverter circuit is essentially provided from the output of the DAB converter; therefore, this should be taken into consideration when designing current and voltage loops [31,32].

3.3.1. Development of the Voltage Control Loop for the Inverter

The transfer function of the control loop to determine the output voltage of the SST contains the proportional coefficient K i n v , integration coefficient K I 2 , output filter inductance L f and capacitance C f as provided in (24).
V o u t ( s ) V o u t ( s ) = K i n v · s + K I 2 L f · C f · s 3 + C f · K i n v · s 2 + K i n v · K I 2 + 1 · s + K i n v · K I 2

3.3.2. Development of the Current Control Loop for the Inverter

The output filter of a three-phase inverter consists of inductors ( L f ) connected in series on each phase and capacitors ( C f ) connected in a star configuration designed to attenuate high-frequency harmonics and stabilize the AC output. The precise values of L f and C f are critical for properly tuning the control loop and optimizing the dynamic response and harmonic attenuation of the system. The output current ( I o u t ) of the SST is directly regulated by the current loop of the inverter circuit, while the C f plays a crucial role in minimizing the total THD of I o u t . Under the condition of constant input voltage ( V C 2 ), input current ( I t r 2 ) of the inverter is controlled; however, the value of I t r 2 is also the outcome of the PWM signal states produced by the space vector control algorithm, as shown in (25).
I t r 2 ( s ) I t r 2 ( s ) f ( S A , B , C )
The transfer function of the I o u t provided in (26), covers the time constant of the controller T i n v , values of output filter components R f and L f .
I o u t ( s ) I o u t ( s ) = K i n v · 1 + T i n v · s · C f L f · C f · s 2 + R f · C f · s + 1

4. Simulation of a 10 kVA AC-AC Conversion System Built with 3-Stage SST

In this section, simulation results of the proposed linear-based control system for a 10 kVA SST using the electrical parameters given in Table 1, Table 2 and Table 3 have been presented. Although the control system of SST is complex, individual current and voltage loops are designed for each topology (AC-DC, DC-DC, DC-AC) that constitutes SST in the simulation; hence, the control system becomes simpler. While the interaction within the voltage loops is determined by the DC link capacitor voltages ( V C 1 , V C 2 ), the feedback within the current loops is processed through the amount of current transferred ( I t r 1 , I t r 2 ) between each stage. The general structure of the proposed linear-based control system is given in Figure 11.
The SST simulation circuit covering each power stage with the control systems mentioned above is illustrated in Figure 12, and the assessment of the circuit performance based on the simulation results is provided below. It should be noted that the simulation circuits given for DAB (Figure 9) and Inverter (Figure 10) are actually controlled independently and consist of only the voltage loop. However, there are dependent voltage and current loops for each topology that constitute the SST from the proposed linear-based control system.
In the AC-DC converter stage, the utilization of the SVPWM technique enables the power factor to achieve approximately 0.99 without the need for any additional component under inductive load. Additionally, the transient state of the input current on the three-phase grid side lasts for an average of 20 ms (Figure 13), after which the output voltage of the AC-DC converter stabilizes and remains constant at 700 V. Since the voltage increase in the transient region reaches approximately 735 V at most, the performance of the closed-loop control system is considered successful (Figure 14).
Figure 15 illustrates the waveforms of the primary winding voltage V 1 , secondary winding voltage V 2 , and the current I ( L 1 ) flowing through the leakage inductance in the DAB DC-DC converter. Additionally, the waveform of the output voltage from the DAB converter is illustrated in Figure 16, reaching its peak value of 437 V within 17 ms and subsequently stabilizing to the desired voltage level of 400 V in 40 ms. Even though a voltage overshoot occurs at the output stage, it is observed that the dynamic response of the DAB closed-loop control system is quite fast.
As illustrated in Figure 15, the phase difference between the primary and secondary winding voltages in the HFT indicates the successful implementation of PSM. This phase difference is optimally determined in the time domain through the proposed control method, with the phase-shifting value between the primary and secondary voltages being approximately 4 μ s .
This phase shift is a critical parameter for ensuring efficient system operation and demonstrates the accuracy and effectiveness of the proposed control method. The determination of the optimal phase shift value is crucial for enhancing both system stability and performance. Proper adjustment of the phase difference allows for maximum efficiency in power transfer, significantly contributing to overall system efficiency.
Moreover, due to the linear-based nature of the proposed control method, the phase shift value can be precisely adjusted and continuously monitored. This capability enables the system to respond rapidly to changes in system dynamics and load variations. Thus, the results clearly illustrate the superior performance and advantages of the proposed control method in optimizing the phase-shifting mechanism within the HFT.
The PSM technique used in the DAB converter allows soft switching of the semiconductor devices so that each of the switches on the output bridge can switch under zero voltage conditions. The current and voltage waveforms of the Q5 switch, shown in Figure 17, illustrate that soft switching is achieved.
Based on the simulation results of the control system, output current and voltage can reach the set value in 40 ms. Although the THD value increases in the transient region, there is no significant change in the peak points of AC current/voltage levels. On the other hand, it is observed that the THD value for the output current of the SST remains within the maximum range of 4.20%, indicating that the proposed control method operates effectively with good performance (Figure 18).
One of the advantageous features of SST is its capability to allow bidirectional power flow. In order to provide reverse power flow, the phase shift value of the DAB converter and the reference i d r e f used in the control of the DC-AC inverter must be adjusted appropriately. The most effective way to demonstrate bidirectional power flow in SST is by connecting the output inverter to a three-phase voltage source instead of a static three-phase load, allowing the input AFE stage of SST to serve as the output stage for reverse power flow through the adjustment of appropriate ϕ and i d r e f values (Figure 19).
Finally, the dynamic response of the Solid-State Transformer (SST) is expected to be exceptionally fast under various output loads and corresponding output currents. This rapid response is particularly critical in applications where load conditions can change abruptly. When the inverter stage operates as a current source, the system’s ability to swiftly adjust the output current value in response to varying load conditions is significantly enhanced.
The key mechanism facilitating this rapid adjustment is the direct control of the current i d , as depicted in Figure 20. By manipulating the i d value, the SST can precisely increase or decrease the output current to match the changing demands of the load. This direct control approach allows for a highly responsive system, ensuring that the SST can maintain optimal performance and stability even under dynamic and fluctuating load conditions.
Furthermore, the implementation of the current source operation in the inverter stage provides several technical advantages. It allows for better regulation of output currents, minimizing transient effects that can occur during sudden load changes. This not only improves the overall efficiency of the SST but also contributes to the longevity and reliability of the system by reducing stress on the components.
The IGBTs in the SST are switched at an average frequency of 20 kHz. Since this switching frequency is not exceedingly high, significant noise issues are not anticipated in the SST. Furthermore, with the selection of appropriate SiC-based IGBT [33] switches and a well-designed HFT [34], it is expected that the SST’s operating temperature will be maintained at desired levels through either passive or active cooling methods [35].
In the experimental testing of this control method, a total of six loops—three for current and three for voltage—need to be operated. Additionally, in the control system of any converter, a signal obtained from the output of one loop serves as the input information for another loop. As a result, some delays may occur during the experimental implementation of the proposed control method. However, these delays occur over very short time intervals, and modern DSP (Digital Signal Processing) and (Field-Programmable Gate Array) modules are capable of executing such linear-based closed-loop control systems very quickly [36].
Through extensive simulation studies, the proposed control system demonstrated a significant enhancement in the overall efficiency of SSTs, achieving approximately 96%. In the efficiency calculation, the losses of the IGBT switches in each converter of the SST were determined using the Level-2 Model [37,38]. These calculations were performed using the IGBT parameters provided in Table 5. Additionally, loss calculations for the magnetic components were conducted, but only for the DAB converter. This is because the magnetic component losses in the AFE and inverter are negligible compared to the switch losses. These results validate the effectiveness of the proposed system, highlighting its potential to improve SST performance in practical applications.

5. Conclusions

In this study, a 10 kVA SST system with a new linear-based closed-loop control system has been designed by implementing individual closed-loop voltage and current control stages for each power converter topology. In order to cope with the communication between each power stage along with the identification of the reference values, the current flowing between each power stage and the voltage across the interconnecting DC link capacitors have been measured.
In order to evaluate the performance of the proposed control method, a general simulation study has been implemented based on which power factor correction, soft switching, and bidirectional power flow features have been achieved. Additionally, for various output load conditions, the control system was found to have good dynamic response along with good THD performance as low as 5%.
The proposed control method has several significant advantages compared to traditional methods. Firstly, its linear-based structure offers a simpler and more comprehensible control strategy. Additionally, the closed-loop control system continuously monitors the system’s performance through feedback mechanisms and makes immediate corrections, which enhances overall system efficiency.
As a result, the proposed control method offers significant advantages by enabling the SST to operate at high performance levels. Nonetheless, its certain limitations and potential drawbacks should be considered, and appropriate measures should be taken. If implemented and optimized correctly, this new control system can lead to substantial improvements in SST performance.

Author Contributions

Conceptualization, M.C. and S.O.O.; methodology, M.C. and S.O.O.; software, M.C. and S.O.O.; validation, M.C. and S.O.O.; formal analysis, M.C. and S.O.O.; investigation, M.C. and S.O.O.; resources, M.C. and S.O.O.; data curation, M.C. and S.O.O.; writing—original draft preparation, M.C. and S.O.O.; writing—review and editing, M.C. and S.O.O.; visualization, M.C. and S.O.O.; supervision, S.O.O. All authors have read and agreed to the published version of the manuscript.

Funding

This research received no external funding.

Data Availability Statement

Data are contained within the article.

Acknowledgments

The authors would like to thank Yildiz Technical University Scientific Project Coordinatorship for the support of project number FBA-2022-5018.

Conflicts of Interest

The authors declare no conflicts of interest.

References

  1. Zheng, L.; Kandula, R.P.; Divan, D. Current-Source Solid-State DC Transformer Integrating LVDC Microgrid, Energy Storage, and Renewable Energy Into MVDC Grid. IEEE Trans. Power Electron. 2022, 37, 1044–1058. [Google Scholar] [CrossRef]
  2. Nkembi, A.A.; Delmonte, N.; Cova, P.; Hoang, M.L. The Design and Dynamic Control of a Unified Power Flow Controller with a Novel Algorithm for Obtaining the Least Harmonic Distortion. Electronics 2024, 13, 877. [Google Scholar] [CrossRef]
  3. Garrido, C.; Téllez, A.A.; Ortiz, L. Linear Voltage Stability Indicator (LVSI) for Optimal Placement of SVC Devices to Improve the Voltage Stability Margin in Transmission Systems. Electronics 2023, 12, 43. [Google Scholar] [CrossRef]
  4. Gil-González, W. Optimal Placement and Sizing of D-STATCOMs in Electrical Distribution Networks Using a Stochastic Mixed-Integer Convex Model. Electronics 2023, 12, 1565. [Google Scholar] [CrossRef]
  5. Liu, L.; Li, X.; Jiang, Q.; Teng, Y.; Chen, M.; Wang, Y.; Zeng, X.; Luo, Y.; Pan, P. A Multi-Terminal Control Method for AC Grids Based on a Hybrid High-Voltage Direct Current with Cascaded MMC Converters. Electronics 2023, 12, 4799. [Google Scholar] [CrossRef]
  6. Zheng, L.; Marellapudi, A.; Chowdhury, V.R.; Bilakanti, N.; Kandula, R.P.; Saeedifard, M.; Grijalva, S.; Divan, D. Solid-State Transformer and Hybrid Transformer With Integrated Energy Storage in Active Distribution Grids: Technical and Economic Comparison, Dispatch, and Control. IEEE J. Emerg. Sel. Top. Power Electron. 2022, 10, 3771–3787. [Google Scholar] [CrossRef]
  7. She, X.; Burgos, R.; Wang, G.; Wang, F.; Huang, A.Q. Review of solid state transformer in the distribution system: From components to field application. In Proceedings of the 2012 IEEE Energy Conversion Congress and Exposition (ECCE), Raleigh, NC, USA, 15–20 September 2012; pp. 4077–4084. [Google Scholar] [CrossRef]
  8. Mcmurray, W. Power Converter Circuits Having a High Frequency Link. U.S. Patent No. 3,517,300, 23 June 1970. [Google Scholar]
  9. Cervero, D.; Fotopoulou, M.; Muñoz-Cruzado, J.; Rakopoulos, D.; Stergiopoulos, F.; Nikolopoulos, N.; Voutetakis, S.; Sanz, J.F. Solid State Transformers: A Critical Review of Projects with Relevant Prototypes and Demonstrators. Electronics 2023, 12, 931. [Google Scholar] [CrossRef]
  10. Brooks, J.L. Solid state transformer concept development. In Naval Material Command; Civil Engineering Laboratories, Naval Construction Battalion Center: Port Hueneme, CA, USA, 1980. [Google Scholar]
  11. Kang, M.; Enjeti, P.; Pitel, I. Analysis and design of electronic transformers for electric power distribution system. IEEE Trans. Power Electron. 1999, 14, 1133–1141. [Google Scholar] [CrossRef]
  12. Reischl, P. Proof of Principle of the Solid-State Transformer: The AC/AC Switch Mode Regulator; Final Report. No., EPRI-TR-105067; Electric Power Research Institute: Palo Alto, CA, USA; Power Electronics/Controls Laboratories, San Jose State University (United States): San Jose, CA, USA, 1995. [Google Scholar]
  13. Rehman, A.; Imran-Daud, M.; Haider, S.K.; Rehman, A.U.; Shafiq, M.; Eldin, E.T. Comprehensive Review of Solid State Transformers in the Distribution System: From High Voltage Power Components to the Field Application. Symmetry 2022, 14, 2027. [Google Scholar] [CrossRef]
  14. Ge, J.; Zhao, Z.; Yuan, L.; Lu, T. Energy Feed-Forward and Direct Feed-Forward Control for Solid-State Transformer. IEEE Trans. Power Electron. 2015, 30, 4042–4047. [Google Scholar] [CrossRef]
  15. Sun, Q.; Li, Y.; Ma, D.; Zhang, Y.; Qin, D. Model Predictive Direct Power Control of Three-Port Solid-State Transformer for Hybrid AC/DC Zonal Microgrid Applications. IEEE Trans. Power Deliv. 2022, 37, 528–538. [Google Scholar] [CrossRef]
  16. Zheng, L.; Kandula, R.P.; Divan, D. Predictive Direct DC-Link Control for 7.2 kV Three-Port Low-Inertia Solid-State Transformer With Active Power Decoupling. IEEE Trans. Power Electron. 2022, 37, 11673–11685. [Google Scholar] [CrossRef]
  17. Viatkin, A.; Mandrioli, R.; Hammami, M.; Ricco, M.; Grandi, G. AC Current Ripple Harmonic Pollution in Three-Phase Four-Leg Active Front-End AC/DC Converter for On-Board EV Chargers. Electronics 2021, 10, 116. [Google Scholar] [CrossRef]
  18. Qin, W.; Qiu, Y.; Sun, C.; Feng, Y. Modified SVPWM Scheme for Fault-Tolerant Control of AC–DC PWM Converter. IEEE J. Emerg. Sel. Top. Power Electron. 2021, 9, 4715–4725. [Google Scholar] [CrossRef]
  19. Zhang, C.; Chen, J.; Si, W. Analysis of Phase-Locked Loop Filter Delay on Transient Stability of Grid-Following Converters. Electronics 2024, 13, 986. [Google Scholar] [CrossRef]
  20. Guerrero-Bermúdez, O.D.; Martinez, S.; Molina, E.; Candelo-Becerra, J.E. Comparison of Phase-Locked Loops Used for Frequency Measurements in a Low-Inertia Power Grid with Wind Generation. Electronics 2022, 11, 3226. [Google Scholar] [CrossRef]
  21. O’Rourke, C.J.; Qasim, M.M.; Overlin, M.R.; Kirtley, J.L. A Geometric Interpretation of Reference Frames and Transformations: dq0, Clarke, and Park. IEEE Trans. Energy Convers. 2019, 34, 2070–2083. [Google Scholar] [CrossRef]
  22. De Doncker, R.; Divan, D.; Kheraluwala, M. A three-phase soft-switched high-power-density DC/DC converter for high-power applications. IEEE Trans. Ind. Appl. 1991, 27, 63–73. [Google Scholar] [CrossRef]
  23. Mueller, J.A.; Kimball, J.W. Modeling Dual Active Bridge Converters in DC Distribution Systems. IEEE Trans. Power Electron. 2019, 34, 5867–5879. [Google Scholar] [CrossRef]
  24. Mueller, J.A.; Kimball, J.W. An Improved Generalized Average Model of DC–DC Dual Active Bridge Converters. IEEE Trans. Power Electron. 2018, 33, 9975–9988. [Google Scholar] [CrossRef]
  25. Arumalla, R.T.; Figarado, S.; Panuganti, K.; Harischandrappa, N. Selective Lower Order Harmonic Elimination in DC-AC Converter Using Space Vector Approach. IEEE Trans. Circuits Syst. II Express Briefs 2021, 68, 2890–2894. [Google Scholar] [CrossRef]
  26. Song, Z.; Tian, Y.; Chen, W.; Zou, Z.; Chen, Z. Predictive Duty Cycle Control of Three-Phase Active-Front-End Rectifiers. IEEE Trans. Power Electron. 2016, 31, 698–710. [Google Scholar] [CrossRef]
  27. Cano, J.M.; Jatskevich, J.; Norniella, J.G.; Davoudi, A.; Wang, X.; Martinez, J.A.; Mehrizi-Sani, A.; Saeedifard, M.; Aliprantis, D.C. Dynamic Average-Value Modeling of Direct Power-Controlled Active Front-End Rectifiers. IEEE Trans. Power Deliv. 2014, 29, 2458–2466. [Google Scholar] [CrossRef]
  28. Guan, Y.; Xie, Y.; Wang, Y.; Liang, Y.; Wang, X. An Active Damping Strategy for Input Impedance of Bidirectional Dual Active Bridge DC–DC Converter: Modeling, Shaping, Design, and Experiment. IEEE Trans. Ind. Electron. 2021, 68, 1263–1274. [Google Scholar] [CrossRef]
  29. Ji, Z.; Wang, Q.; Li, D.; Sun, Y. Fast DC-Bias Current Control of Dual Active Bridge Converters With Feedforward Compensation. IEEE Trans. Circuits Syst. II Express Briefs 2020, 67, 2587–2591. [Google Scholar] [CrossRef]
  30. Najdek, K.; Nalepa, R. The Frequency- and the Time-Domain Design of a Dual Active Bridge Converter Output Voltage Regulator Based on the D-Decomposition Technique. IEEE Access 2021, 9, 71388–71405. [Google Scholar] [CrossRef]
  31. Wu, M.; Ding, L.; Xue, C.; Li, Y.W. Model-Based Closed-Loop Control for High-Power Current Source Rectifiers Under Selective Harmonic Elimination/Compensation PWM With Fast Dynamics. IEEE J. Emerg. Sel. Top. Power Electron. 2022, 10, 5921–5932. [Google Scholar] [CrossRef]
  32. Xu, S.; Wang, J.; Xu, J. A Current Decoupling Parallel Control Strategy of Single-Phase Inverter With Voltage and Current Dual Closed-Loop Feedback. IEEE Trans. Ind. Electron. 2013, 60, 1306–1313. [Google Scholar] [CrossRef]
  33. Madhusoodhanan, S.; Tripathi, A.; Patel, D.; Mainali, K.; Kadavelugu, A.; Hazra, S.; Bhattacharya, S.; Hatua, K. Solid-State Transformer and MV Grid Tie Applications Enabled by 15 kV SiC IGBTs and 10 kV SiC MOSFETs Based Multilevel Converters. IEEE Trans. Ind. Appl. 2015, 51, 3343–3360. [Google Scholar] [CrossRef]
  34. Li, Z.; Hsieh, E.; Li, Q.; Lee, F.C. High-Frequency Transformer Design With Medium-Voltage Insulation for Resonant Converter in Solid-State Transformer. IEEE Trans. Power Electron. 2023, 38, 9917–9932. [Google Scholar] [CrossRef]
  35. Dong, D.; Agamy, M.; Bebic, J.Z.; Chen, Q.; Mandrusiak, G. A Modular SiC High-Frequency Solid-State Transformer for Medium-Voltage Applications: Design, Implementation, and Testing. IEEE J. Emerg. Sel. Top. Power Electron. 2019, 7, 768–778. [Google Scholar] [CrossRef]
  36. Hwang, S.-H.; Liu, X.; Kim, J.-M.; Li, H. Distributed Digital Control of Modular-Based Solid-State Transformer Using DSP+FPGA. IEEE Trans. Ind. Electron. 2013, 60, 670–680. [Google Scholar] [CrossRef]
  37. Takao, K.; Ohashi, H. Accurate Power Circuit Loss Estimation Method for Power Converters With Si-IGBT and SiC-Diode Hybrid Pair. IEEE Trans. Electron Devices 2013, 60, 606–612. [Google Scholar] [CrossRef]
  38. Bhalla, A.; Gladish, J.; Dolny, G. Effect of IGBT switching dynamics on loss calculations in high speed applications. IEEE Electron Device Lett. 1999, 20, 51–53. [Google Scholar] [CrossRef]
Figure 1. Concept design of SST.
Figure 1. Concept design of SST.
Electronics 13 03253 g001
Figure 2. Working principle of SST.
Figure 2. Working principle of SST.
Electronics 13 03253 g002
Figure 3. Topological structure of SST.
Figure 3. Topological structure of SST.
Electronics 13 03253 g003
Figure 4. Control structure of 3-phase AFE converter.
Figure 4. Control structure of 3-phase AFE converter.
Electronics 13 03253 g004
Figure 5. Simulation circuit of 3-phase AFE converter.
Figure 5. Simulation circuit of 3-phase AFE converter.
Electronics 13 03253 g005
Figure 6. Ideal equivalent circuit of DAB converter.
Figure 6. Ideal equivalent circuit of DAB converter.
Electronics 13 03253 g006
Figure 7. Characteristic current and voltage waveforms of PSM.
Figure 7. Characteristic current and voltage waveforms of PSM.
Electronics 13 03253 g007
Figure 8. Control structure of DAB converter.
Figure 8. Control structure of DAB converter.
Electronics 13 03253 g008
Figure 9. Simulation circuit of DAB converter.
Figure 9. Simulation circuit of DAB converter.
Electronics 13 03253 g009
Figure 10. Simulation circuit of 3-phase DC-AC inverter.
Figure 10. Simulation circuit of 3-phase DC-AC inverter.
Electronics 13 03253 g010
Figure 11. The general structure of the proposed linear-based control system for SST.
Figure 11. The general structure of the proposed linear-based control system for SST.
Electronics 13 03253 g011
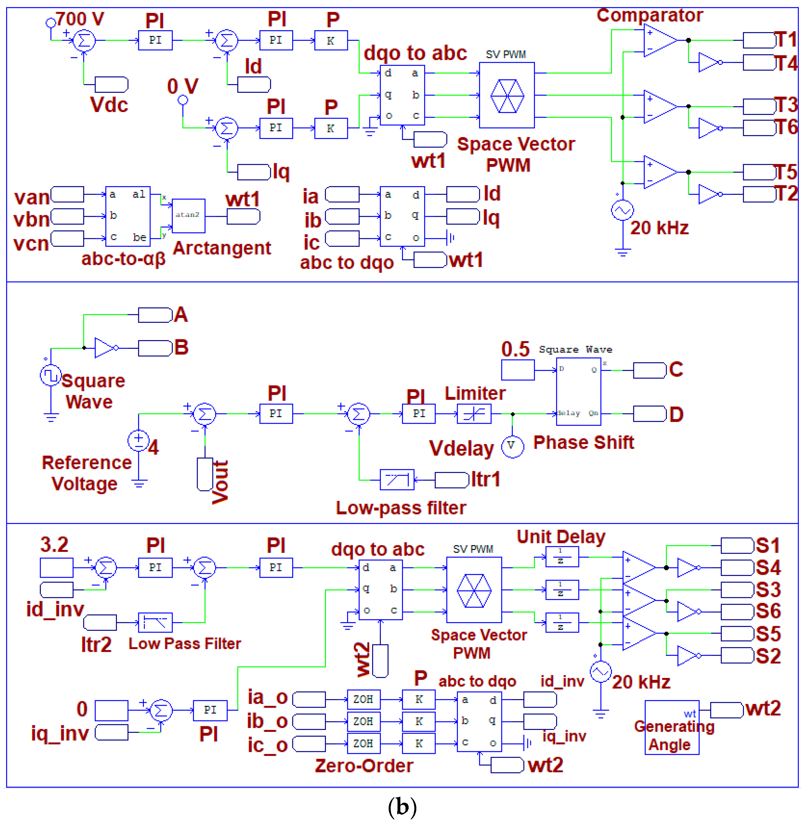
Figure 12. Simulation circuit of SST (a) power stage, (b) control stage.
Figure 12. Simulation circuit of SST (a) power stage, (b) control stage.
Electronics 13 03253 g012aElectronics 13 03253 g012b
Figure 13. Input current and voltage waveforms of 3-phase AC-DC converter.
Figure 13. Input current and voltage waveforms of 3-phase AC-DC converter.
Electronics 13 03253 g013
Figure 14. Output voltage waveform of 3-phase AC-DC converter.
Figure 14. Output voltage waveform of 3-phase AC-DC converter.
Electronics 13 03253 g014
Figure 15. Primary winding voltage V1, secondary winding voltage V2 and leakage inductance current I (L1) waveforms.
Figure 15. Primary winding voltage V1, secondary winding voltage V2 and leakage inductance current I (L1) waveforms.
Electronics 13 03253 g015
Figure 16. Output voltage waveform of DAB converter.
Figure 16. Output voltage waveform of DAB converter.
Electronics 13 03253 g016
Figure 17. Current and voltage waveforms of the Q5.
Figure 17. Current and voltage waveforms of the Q5.
Electronics 13 03253 g017
Figure 18. Output voltage and current waveforms of SST.
Figure 18. Output voltage and current waveforms of SST.
Electronics 13 03253 g018
Figure 19. Active power flow in the opposite direction depending on ϕ and i d r e f .
Figure 19. Active power flow in the opposite direction depending on ϕ and i d r e f .
Electronics 13 03253 g019
Figure 20. Dynamic response of SST to output load changes.
Figure 20. Dynamic response of SST to output load changes.
Electronics 13 03253 g020
Table 1. Simulation parameters (AFE).
Table 1. Simulation parameters (AFE).
ParametersValues
Input Voltage ( V i n )380 V AC
Output Voltage ( V o u t )700 V
Line Frequency (f)50 Hz
Switching Frequency ( f s w )20 kHz
Line Inductance ( L i n )200 μ H
Output Capacitor ( C o u t )1000 μ F
Table 2. Summary of results for DAB converter operating modes.
Table 2. Summary of results for DAB converter operating modes.
Operating Modes:Mode-1Mode-2
Time Interval t 0 < t < t 1 t 1 < t < T / 2
Leakage Inductance
Voltage ( V L )
V s + n · V o u t V s n · V o u t
Leakage Inductance Current ( I L ( t ) ) i L t 0 + ( V s + n · V o u t ) L l g · t i L t 1 + V s n · V o u t L l g · ( t t 1 )
Table 3. Simulation parameters (DAB).
Table 3. Simulation parameters (DAB).
ParametersValues
Input Voltage ( V i n )700 V
Output Voltage ( V o u t )400 V
Switching Frequency ( f )20 kHz
Input Capacitor1000 μ F
Output Capacitor1000 μ F
Leakage Inductance ( L l g )100 μ H
Turn Ratio ( n )1
Table 4. Simulation parameters (inverter).
Table 4. Simulation parameters (inverter).
ParametersValues
Input Voltage ( V i n )400 V
Output Voltage ( V o u t )190 V AC
Switching Frequency ( f )20 kHz
Input Capacitor ( C i n )1000 μF
Output Filter Capacitor ( C f )0.79 μF
Output Filter Inductor ( L f )0.16 mH
Table 5. IGBT parameters used in the switching loss calculation according to the Level-2 model.
Table 5. IGBT parameters used in the switching loss calculation according to the Level-2 model.
CONVERTER V C E V G E ( t h ) g f s t f C i e s C o e s R C E o n R G
AFE900 V2.1 V8.7 S4 ns410 pF45 pF120 m Ω 12 Ω
DAB
(Primary)
DAB
(Seconder)
650 V2.2 V4.9 S8 ns640 pF45 pF120 m Ω 6 Ω
Inverter
V C E : Maximum Collector-Emitter Voltage, V G E ( t h ) : Gate Threshold Voltage, g f s : Transconductance, t f : Fall Time, C i e s : Input Capacitance, C o e s : Output Capacitance, R C E o n : Collector-Emitter on Resistance, R G : Internal Gate Resistance.
Disclaimer/Publisher’s Note: The statements, opinions and data contained in all publications are solely those of the individual author(s) and contributor(s) and not of MDPI and/or the editor(s). MDPI and/or the editor(s) disclaim responsibility for any injury to people or property resulting from any ideas, methods, instructions or products referred to in the content.

Share and Cite

MDPI and ACS Style

Cavdar, M.; Ozcira Ozkilic, S. A Novel Linear-Based Closed-Loop Control and Analysis of Solid-State Transformer. Electronics 2024, 13, 3253. https://doi.org/10.3390/electronics13163253

AMA Style

Cavdar M, Ozcira Ozkilic S. A Novel Linear-Based Closed-Loop Control and Analysis of Solid-State Transformer. Electronics. 2024; 13(16):3253. https://doi.org/10.3390/electronics13163253

Chicago/Turabian Style

Cavdar, Metin, and Selin Ozcira Ozkilic. 2024. "A Novel Linear-Based Closed-Loop Control and Analysis of Solid-State Transformer" Electronics 13, no. 16: 3253. https://doi.org/10.3390/electronics13163253

APA Style

Cavdar, M., & Ozcira Ozkilic, S. (2024). A Novel Linear-Based Closed-Loop Control and Analysis of Solid-State Transformer. Electronics, 13(16), 3253. https://doi.org/10.3390/electronics13163253

Note that from the first issue of 2016, this journal uses article numbers instead of page numbers. See further details here.

Article Metrics

Back to TopTop