A Fast and Cost-Effective Calibration Strategy of Inter-Stage Residual Amplification Errors for Cyclic-Pipelined ADCs †
Abstract
1. Introduction
2. Inter-Stage Gain Calibration
2.1. Principle of Cyclic-Pipelined ADCs
2.2. Requirement of Residual Amplifier without Calibration
3. Calibration Strategy
3.1. Basic Calibration Scheme
3.2. Estimation of Inter-Stage Gain
3.3. Calibration Accuracy
4. Cyclic-Pipelined ADC Architecture
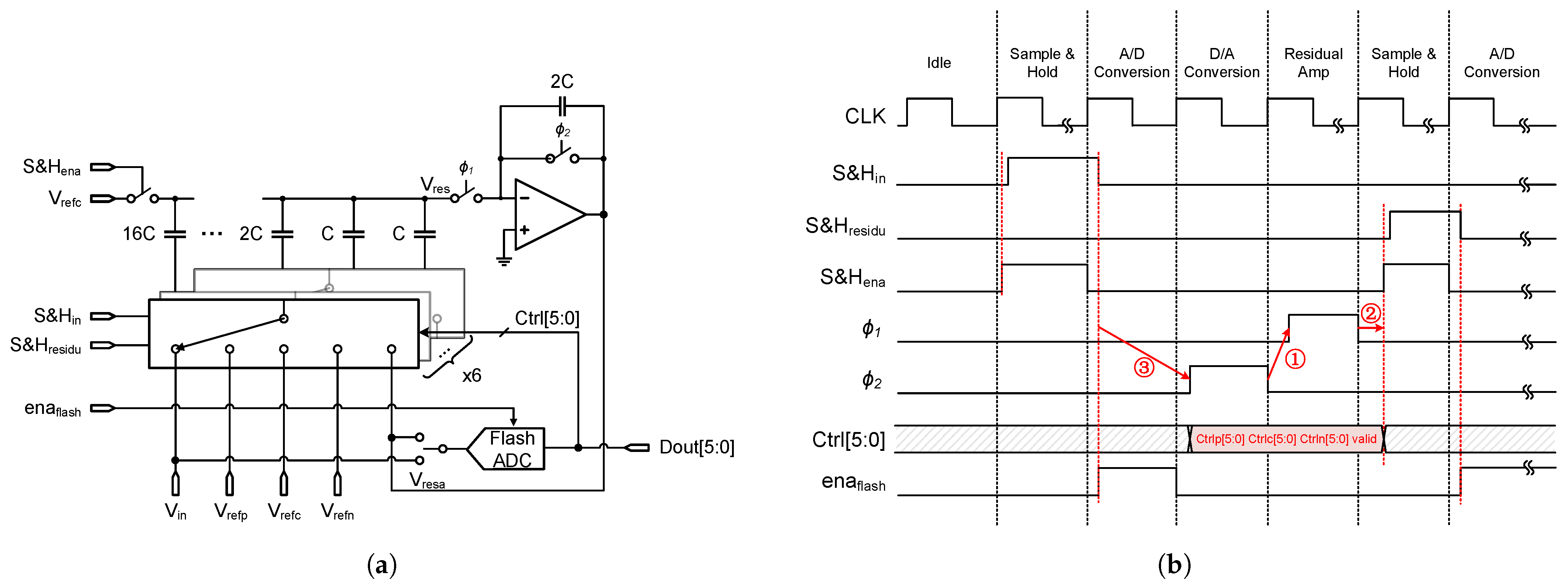
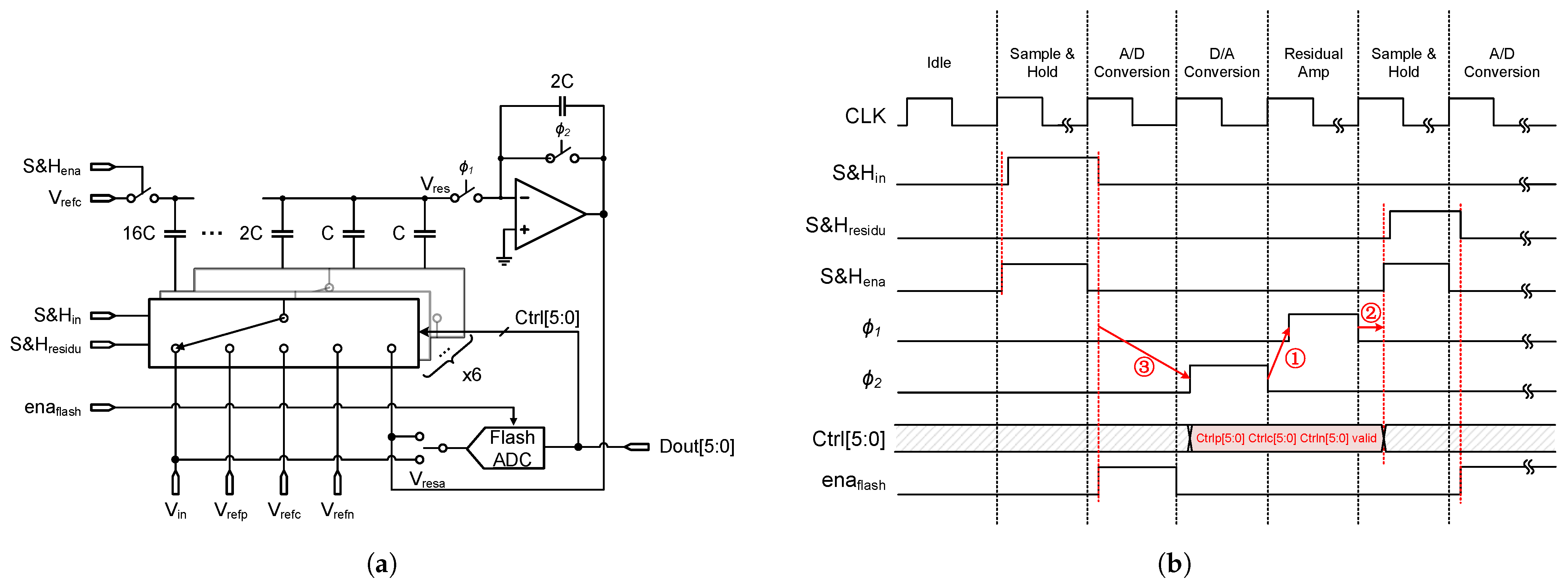
4.1. Architecture of Proposed ADC
- 1.
- The 5-bit capacitor array samples the input via control signal and .
- 2.
- The Flash ADC converts the sampled voltage into digital code, which will be applied to the capacitor array to produce the residual error.
- 3.
- The residue amplifier magnifies the residual error by a factor of 16, which contains 1 bit redundancy compared to the resolution of the capacitor array (16 times magnification is achievable only with ideal amplifiers, and it has to be calibrated in reality).
- 4.
- The amplified residual error is sampled by the capacitor array again via control signal and .
- 5.
- Repeat the steps mentioned above from 2 to 4 three times.
4.2. Timing Requirement
- 1.
- Firstly, feedback capacitors have to be reset every time before amplification to eliminate remaining charges, requiring switch to not overlap switch .
- 2.
- Secondly, switch has to cut off the connection between the capacitor array and the amplifier before sampling. Otherwise, the to-be-sampled signal and changes of control logic will affect the input of the amplifier and consequently deteriorate the loop.
- 3.
- Thirdly, switch should be turned on only after the converting process of Flash ADC to ensure that is precisely sampled and converted.
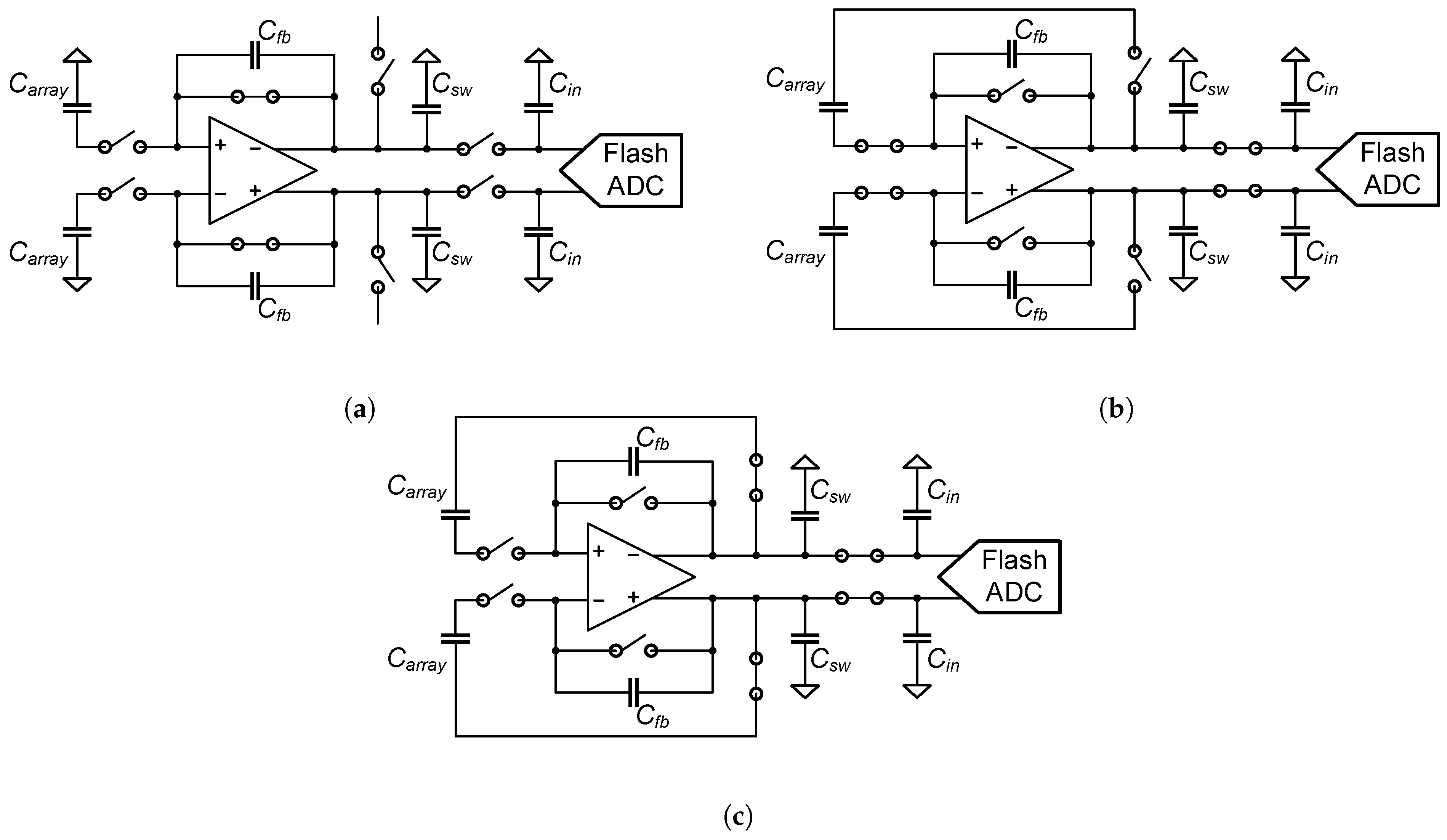
4.3. Residue Amplifier
4.4. Flash ADC
5. Measurement Setup and Results
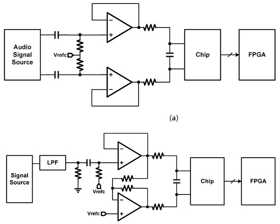
5.1. Measurement Setup
5.2. Measurement Results
5.2.1. Calibration Performance
5.2.2. Measured ADC Performance
5.2.3. ADC Performance over Temperature Sweep
6. Conclusions and Discussion
Author Contributions
Funding
Data Availability Statement
Conflicts of Interest
Appendix A. Banach Fixed-Point Theorems
References
- Murmann, B.; Boser, B. A 12-Bit 75-MS/s Pipelined ADC Using Open-Loop Residue Amplification. IEEE J. Solid-State Circuits 2003, 38, 2040–2050. [Google Scholar] [CrossRef]
- Murmann, B. The Race for the Extra Decibel: A Brief Review of Current ADC Performance Trajectories. IEEE Solid-State Circuits Mag. 2015, 7, 58–66. [Google Scholar] [CrossRef]
- Zheng, X.; Wang, Z.; Li, F.; Zhao, F.; Yue, S.; Zhang, C.; Wang, Z. A 14-Bit 250 MS/s If Sampling Pipelined ADC in 180 Nm CMOS Process. IEEE Trans. Circuits Syst. I Regul. Pap. 2016, 63, 1381–1392. [Google Scholar] [CrossRef]
- Yang, H.; Allstot, D. Considerations for Fast Settling Operational Amplifiers. IEEE Trans. Circuits Syst. 1990, 37, 326–334. [Google Scholar] [CrossRef]
- Verma, A.; Razavi, B. A 10-Bit 500-MS/s 55-mW CMOS ADC. IEEE J. Solid-State Circuits 2009, 44, 3039–3050. [Google Scholar] [CrossRef]
- Chang, D.Y.; Li, J.; Moon, U.K. Radix-Based Digital Calibration Techniques for Multi-Stage Recycling Pipelined ADCs. IEEE Trans. Circuits Syst. I Regul. Pap. 2004, 51, 2133–2140. [Google Scholar] [CrossRef]
- Iizuka, K.; Matsui, H.; Ueda, M.; Daito, M. A 14-Bit Digitally Self-Calibrated Pipelined ADC with Adaptive Bias Optimization for Arbitrary Speeds up to 40 MS/s. IEEE J. Solid-State Circuits 2006, 41, 883–890. [Google Scholar] [CrossRef]
- Luo, L.; Lin, K.; Cheng, L.; Zhou, L.; Ye, F.; Ren, J. A Digitally Calibrated 14-Bit Linear 100-MS/s Pipelined ADC with Wideband Sampling Frontend. In Proceedings of the 2009 Proceedings of ESSCIRC, Athens, Greece, 14–18 September 2009; pp. 472–475. [Google Scholar] [CrossRef]
- Shu, Y.S.; Song, B.S. A 15-Bit Linear 20-MS/s Pipelined ADC Digitally Calibrated With Signal-Dependent Dithering. IEEE J. Solid-State Circuits 2008, 43, 342–350. [Google Scholar] [CrossRef]
- Keane, J.; Hurst, P.; Lewis, S. Background Interstage Gain Calibration Technique for Pipelined ADCs. IEEE Trans. Circuits Syst. I 2005, 52, 32–43. [Google Scholar] [CrossRef]
- Hsu, C.K.; Tang, X.; Liu, J.; Xu, R.; Zhao, W.; Mukherjee, A.; Andeen, T.R.; Sun, N. A 77.1-dB-SNDR 6.25-MHz-BW Pipeline SAR ADC With Enhanced Interstage Gain Error Shaping and Quantization Noise Shaping. IEEE J. Solid-State Circuits 2021, 56, 739–749. [Google Scholar] [CrossRef]
- Chiu, Y.; Tsang, C.; Nikolic, B.; Gray, P. Least Mean Square Adaptive Digital Background Calibration of Pipelined Analog-to-Digital Converters. IEEE Trans. Circuits Syst. I Regul. Pap. 2004, 51, 38–46. [Google Scholar] [CrossRef]
- Siragusa, E.; Galton, I. A Digitally Enhanced 1.8-V 15-Bit 40-MSample/s CMOS Pipelined ADC. IEEE J. Solid-State Circuits 2004, 39, 2126–2138. [Google Scholar] [CrossRef]
- Karanicolas, A.; Lee, H.S.; Barcrania, K. A 15-b 1-Msample/s digitally self-calibrated pipeline ADC. IEEE J. -Solid-State Circuits 1993, 28, 1207–1215. [Google Scholar] [CrossRef]
- San, H.; Sugawara, R.; Hotta, M.; Matsuura, T.; Aihara, K. An area-efficient 12-bit 1.25MS/s radix-value self-estimated non-binary ADC with relaxed requirements on analog components. In Proceedings of the IEEE 2014 Custom Integrated Circuits Conference, San Jose, CA, USA, 15–17 September 2014; pp. 1–4. [Google Scholar] [CrossRef]
- Sauer, T. Numerical Analysis, 2nd ed.; Pearson: Upper Saddle River, NJ, USA, 2013. [Google Scholar]
- Chin, K.; Mishima, Y.; Watanabe, Y.; Tsuchiya, H.; San, H.; Matsuura, T.; Hotta, M. A 12-Bit 3.3MS/S pipeline cyclic ADC with correlated level shifting technique. In Proceedings of the 2017 International Symposium on Intelligent Signal Processing and Communication Systems (ISPACS), Xiamen, China, 6–9 November 2017; pp. 602–605. [Google Scholar] [CrossRef]
- Yamada, S.; Ohtsu, T.; Sasaki, M.; San, H.; Matsuura, T.; Hotta, M. A 0.8V 14bit 62.5kSPS non-binary cyclic ADC using SOTB CMOS technology. In Proceedings of the 2019 International Symposium on Intelligent Signal Processing and Communication Systems (ISPACS), Taipei, Taiwan, 3–6 December 2019; pp. 1–2. [Google Scholar] [CrossRef]
- Watanabe, Y.; Narita, H.; Tsuchiya, H.; Matsuura, T.; San, H.; Hotta, M. A 14bit 80kSPS non-binary cyclic ADC without high accuracy analog components. In Proceedings of the 2017 22nd Asia and South Pacific Design Automation Conference (ASP-DAC), Chiba, Japan, 16–19 January 2017; pp. 15–16. [Google Scholar] [CrossRef]
- Garde, M.P.; Lopez-Martin, A.; Carvajal, R.G.; Ramirez-Angulo, J. Super Class-AB Recycling Folded Cascode OTA. IEEE J. Solid-State Circuits 2018, 53, 2614–2623. [Google Scholar] [CrossRef]
- Tang, X.; Kasap, B.; Shen, L.; Yang, X.; Shi, W.; Sun, N. An Energy-Efficient Comparator with Dynamic Floating Inverter Pre-Amplifier. In Proceedings of the 2019 Symposium on VLSI Circuits, Kyoto, Japan, 9–14 June 2019; pp. C140–C141. [Google Scholar] [CrossRef]
- Bannon, A.; Hurrell, C.P.; Hummerston, D.; Lyden, C. An 18 b 5 MS/s SAR ADC with 100.2 dB dynamic range. In Proceedings of the 2014 Symposium on VLSI Circuits Digest of Technical Papers, Honolulu, HI, USA, 10–13 June 2014; pp. 1–2, ISSN 2158-5636. [Google Scholar] [CrossRef]
- Zhou, Y.; Xu, B.; Chiu, Y. A 12b 160MS/s synchronous two-step SAR ADC achieving 20.7fJ/step FoM with opportunistic digital background calibration. In Proceedings of the 2014 Symposium on VLSI Circuits Digest of Technical Papers, Honolulu, HI, USA, 10–13 June 2014; pp. 1–2, ISSN 2158-5636. [Google Scholar] [CrossRef]
- Ali, A.M.A.; Dinc, H.; Bhoraskar, P.; Dillon, C.; Puckett, S.; Gray, B.; Speir, C.; Lanford, J.; Jarman, D.; Brunsilius, J.; et al. 29.3 A 14b 1GS/s RF sampling pipelined ADC with background calibration. In Proceedings of the 2014 IEEE International Solid-State Circuits Conference Digest of Technical Papers (ISSCC), San Francisco, CA, USA, 9–13 February 2014; pp. 482–483, ISSN 2376-8606. [Google Scholar] [CrossRef]
- Shen, J.; Shikata, A.; Fernando, L.D.; Guthrie, N.; Chen, B.; Maddox, M.; Mascarenhas, N.; Kapusta, R.; Coln, M.C.W. A 16-bit 16-MS/s SAR ADC With On-Chip Calibration in 55-nm CMOS. IEEE J.-Solid-State Circuits 2018, 53, 1149–1160. [Google Scholar] [CrossRef]



















| Parameters | This Work |
|---|---|
| Technology [nm] | 180 |
| Supply Voltage [V] | 1.8 |
| Capacitive load [pF] | 38.7 |
| SR+ [V/μs] | 168.5 |
| SR− [V/μs] | 168.5 |
| Pos. Settling @ 0.001% [ns] | 38.4 |
| Neg. Settling @ 0.001% [ns] | 38.4 |
| DC gain [dB] | 57.8 |
| PM [°] | 70.5 |
| GBW [MHz] | 197.4 |
| [mA] | 9.4 |
| Area [] | 0.06 |
| This Work | JSSC 2008 [9] | VLSI 2014 [22] | VLSI 2014 [23] | ISSCC 2014 [24] | JSSC 2018 [25] | |
|---|---|---|---|---|---|---|
| Technology [nm] | 180 | 180 | 180 | 40 | 65 | 55 |
| Architecture | Cyclic-Pipelined | Pipeline | Pipelined SAR | Pipelined SAR | Pipeline | SAR |
| Supply [V] | 1.8 | 1.8 | 1.8 | 1.1 | 3.3/2.5/1.2 | 3.3/1.2 |
| Sampling Rate [Hz] | 2 M | 20 M | 5 M | 160 M | 1 G | 16 M |
| Area [] | 1.8 | 3.9 | 5.7 | 0.042 | 18 | 0.55 |
| Power [W] | 17.9 m † | 285 m | 30.5 m | 4.9 m | 1.2 | 16.3 m |
| SNDR [dB] | 82.3 | 73 | 99 | 65.3 | 69 | 78 |
| ENOB [bit] | 13.37 | 11.83 | 16.15 | 10.55 | 11.17 | 12.66 |
| SFDR [dB] | 93.8 | 98 | 100.2 | 86.9 | 86 | 98 |
| DR [dB] | 90.8 | - | 100.2 | - | - | - |
| [fJ/c-s] | 846.3 | 3982.7 | 30.6 | 83.9 | 520.8 | 156.9 |
| [dB] | 159.8 | 148.4 | 178.1 | 167.3 | 155.2 | 164.9 |
| [dB] | 168.3 | - | 179.3 | - | - | - |
| Calibration Cost | off-chip 2 samples | on-chip samples | off-chip with massive on-chip storage | 17 million samples | 81 uniformly distributed dither levels as calibration signal | not given in detail |
Disclaimer/Publisher’s Note: The statements, opinions and data contained in all publications are solely those of the individual author(s) and contributor(s) and not of MDPI and/or the editor(s). MDPI and/or the editor(s) disclaim responsibility for any injury to people or property resulting from any ideas, methods, instructions or products referred to in the content. |
© 2024 by the authors. Licensee MDPI, Basel, Switzerland. This article is an open access article distributed under the terms and conditions of the Creative Commons Attribution (CC BY) license (https://creativecommons.org/licenses/by/4.0/).
Share and Cite
Ma, J.; Lyu, Y.; Liu, G.; Hu, Y. A Fast and Cost-Effective Calibration Strategy of Inter-Stage Residual Amplification Errors for Cyclic-Pipelined ADCs. Electronics 2024, 13, 2402. https://doi.org/10.3390/electronics13122402
Ma J, Lyu Y, Liu G, Hu Y. A Fast and Cost-Effective Calibration Strategy of Inter-Stage Residual Amplification Errors for Cyclic-Pipelined ADCs. Electronics. 2024; 13(12):2402. https://doi.org/10.3390/electronics13122402
Chicago/Turabian StyleMa, Jinge, Yanjin Lyu, Guoao Liu, and Yuanqi Hu. 2024. "A Fast and Cost-Effective Calibration Strategy of Inter-Stage Residual Amplification Errors for Cyclic-Pipelined ADCs" Electronics 13, no. 12: 2402. https://doi.org/10.3390/electronics13122402
APA StyleMa, J., Lyu, Y., Liu, G., & Hu, Y. (2024). A Fast and Cost-Effective Calibration Strategy of Inter-Stage Residual Amplification Errors for Cyclic-Pipelined ADCs. Electronics, 13(12), 2402. https://doi.org/10.3390/electronics13122402

