Abstract
This paper introduces a medium voltage direct-current (MVDC) system for large spacecraft megawatt-scale (MW) power and propulsion systems intended for interplanetary transport, including missions to the Moon and Mars. The proposed MVDC system includes: (i) A nuclear electric propulsion (NEP) that powers a permanent magnet (PM) generator whose output is rectified and connected to the MVDC bus. (ii) A solar photovoltaic (PV) source that is interfaced to the MVDC bus using a unidirectional boost DC-DC converter. (iii) A backup battery energy storage system (BESS) that connects to the MVDC bus using a bidirectional DC-DC boost converter. (iv) A dual active bridge (DAB) converter that controls the power to the spacecraft’s electric thruster. The NEP serves as the main power source for the spacecraft’s electric thruster, while the solar PV and BESS are intended to provide power for the payload and spacecraft’s low-voltage power system. The paper will (i) provide a review of the spacecraft MVDC power and prolusion system highlighting state-of-the-art main components, (ii) address the control of boost converters for the PV and BESS sources and the DAB converter for the thruster, and (iii) propose an uncertainty and disturbance estimator (UDE) concept based on current control algorithms to mitigate MVDC instability due to unpredictable factors and external disruptions. The proposed UDE can actively estimate and compensate for the system disturbance and uncertainty in real time, and thus, both the system tracking performance and robustness can be improved. Simulation studies have been conducted to substantiate the efficacy of the proposed schemes.
1. Introduction
1.1. Spacecraft Electric Propulsion
The prospect of interplanetary travel, particularly the ambitious goal of human missions to Mars, stands as one of the most exhilarating and significant challenges in modern space exploration [1,2,3]. The concept of manned Mars missions has been the subject of extensive study and speculation [4,5,6,7]. The literature reveals a notable gap in the comprehensive understanding and development of power and propulsion systems suitable for such monumental undertakings, offering valuable insights into the challenges and potential solutions. However, these studies predominantly concentrate on small spacecraft, focusing on the nuances of short-term missions. This focus, although crucial in advancing our understanding of space travel, does not fully address the complex and multifaceted requirements of a manned mission to Mars. Specifically, the development and integration of robust, high-efficiency power systems capable of supporting interplanetary journeys have not been thoroughly explored [8]. Spacecraft have several major subsystems, and all these parts themselves have backups in case of failure to ensure that the missions will succeed. Propulsion systems are responsible for generating thrust to propel the spacecraft through space [9]. The improvement of electric propulsion (EP) systems has been drawn since the 1960s when plasma sources capable of producing significant current were first created [10]. The first in-space demonstration of an EP took place in 1964 when an ion engine was used on the Space ERT-1 spacecraft, and a pulsed plasma thruster (PPT) was used on the Soviet Zond-2 satellite. EP technology has advanced rapidly since then, leading to the development of new concepts. EP thrusters have been developed all over the world, many of which have operated successfully on satellites and space exploration probes. EP has started to reach its full potential in recent years, largely driven by the availability of power on space shuttles and high-powered electronic-based systems [11]. EP’s operation is based on the law of momentum conservation. The thrust of the EP can be generated by expelling matter with high kinetic energy, like chemical propulsion [12,13]. EP stands out due to its capability to attain high exhaust speeds by transferring a considerable amount of externally stored energy to the propellant. This characteristic leads to minimal propellant consumption during maneuvers, a significant advantage over chemical propulsion systems. EP’s ability to operate for extended periods and its flexibility further underscore its benefits. The main disadvantage lies in the current limitations of power supply, resulting in relatively low thrust levels. This limitation highlights the ongoing need for advancements in power generation, processing, and control technologies to enhance EP’s performance and applicability in spacecraft [12,13]. Authors in [14,15] discussed the EP technology covering the flight experience, operational characteristics, and spacecraft interactions. The plasma thrusters for space travel have been discussed in [16,17], while the authors in [18,19,20] discussed the fundamentals of EP operation and compared different concepts. There has been a growing interest in this area, i.e., megawatt (MW)-scale EPs for in-space applications, especially in the case of large-scale longer-term missions, such as interplanetary transport [21]. Among the technologies being explored for MW-scale EPs are Hall effect thrusters, ion thrusters, and magneto plasma dynamic (MPD) thrusters. Each offers unique advantages in terms of efficiency, thrust, and operational lifespan, making them suitable for different aspects of interplanetary missions, from initial launch and transit to orbit and station keeping. The authors in [22] compared different EP thrusters for small spacecraft, where they are classified into electrothermal, electrostatic, and electromagnetic accelerations [23,24,25,26,27,28,29,30]. Authors in [23] concentrated on the preliminary design of a 50 mN RESISTOJET propulsion system that operates at low pressure and uses a two-phase high-density propellant. The work in [24] focuses on developing a green propellant for CubeSats, addressing issues like space debris and propellant toxicity. A unique feature of the system proposed in [24] is its ability to utilize the unutilized pressurized gas from the liquid feed system once the liquid propellant is depleted, offering an advantage for cold gas propulsion. The authors in [25,26] introduced high-power EP systems, such as the inductive pulsed plasma thruster (IPPT) suitable for applications ranging from satellite maneuvering to deep space exploration. The IPPTs are further discussed in [27,28], highlighting their electrodeless design and the use of an inductive coil to accelerate propellant at high exhaust velocities. Authors in [29,30,31] presented a concept to control the ion flux distribution for a magnetically enhanced thruster with an additional coil. It highlights that effective magnetic control is achieved when plasma density and spatial extent have a correlation.
1.2. Energy Sources for Spacecraft
In EP systems, electrical energy is used to generate power for the electric thrusts in the spacecraft. Different electrical sources have been used; however, for MW-scale propulsion, challenges exist in scaling conventional sources for high-power spacecraft. Figure 1 depicts a paradigm of spacecraft power comparing different sources of power based on mission duration [21].
Figure 1.
A paradigm of spacecraft propulsion power and source [21].
- Primary batteries are suitable for short-duration missions or the initial stages of longer missions in space [32], such as small satellites orbiting the Earth or spacecraft with power requirements of less than 10 kW. Small satellites, including CubeSats [33] and other miniature spacecraft [34], often have limited space and weight capacity, making compact and lightweight primary batteries an attractive option for providing the necessary power for their operations. These satellites typically perform tasks such as Earth observation, scientific research, and communication relay for a limited period, ranging from a few days to a few years before their batteries are exhausted. For spacecraft with power needs of less than 10 kW, primary batteries can provide a simple and reliable power source for the initial stages of the mission. For example, they can be used to power the spacecraft’s systems during launch and deployment, after which the spacecraft might switch to a more long-term power source like solar panels or a secondary (rechargeable) battery system [35].
- 2.
- Fuel cells are a power source that may be used for missions that require more energy and longer durations than what primary batteries can provide [36]. Unlike batteries, which store chemical energy and convert it to electrical energy, fuel cells generate electricity through a chemical reaction between a fuel (usually hydrogen) and an oxidant (usually oxygen), with water and heat as byproducts. NASA’s fuel cell usage to date has consisted of Proton Exchange Membrane Fuel Cell (PEMFC) and Alkaline Fuel Cell (AFC) technology [37]. AFCs were first used in space on the Gemini missions, but their most notable application was on the Apollo spacecraft. The Apollo Service Module was equipped with three fuel cells, each capable of producing 1.5 kW of power [38]. The Space Shuttle orbiters had fuel cell power plants that supplied electricity and water during missions [39]. While fuel cells have been a valuable asset in spacecraft missions, they are not without limitations. Challenges such as the storage of volatile fuels, the complexity of thermal management in space, and the weight and volume constraints of spacecraft systems must be addressed. Additionally, the initial cost and maintenance of fuel cell systems can be high.
- 3.
- Solar (PV) sources, in combination with batteries, offer viable solutions for long-range missions with powers of up to a few hundred kWs, as long as they have a decent distance from the Sun. These systems are common for satellites and low earth orbit (LEO) missions. The International Space Station (ISS) is the largest spacecraft ever made to date that effectively utilizes solar arrays to generate approximately 105 kW of power. However, it is important to note that solar PV systems have their limitations, particularly in terms of scalability [40,41,42]. The ISS solar array surface area is 2500 square meters (27,000 square feet), which is enough to power 10 average-sized homes with 110 kilowatts of power [43,44]. The ISS power system consists of two major segments: a 160-Volt U.S.-built portion and a 28-Volt Russian-built portion. U.S. modules (wings) generate most of the power, around 76 KW, for maintaining the ISS in orbit and keeping its components working properly. These U.S. solar arrays are configured into eight solar array wings with two blankets per wing. In another definition used among ISS enthusiasts, two solar array wings form a photovoltaic module; hence, there are four modules on the ISS, which is equivalent to eight channels on ISS [45,46]. When completely extended, each is 35 m in length and 12 m wide. Each solar array wing can generate nearly 31 Kilowatts of DC power. Space-grade solar panels are generally not suitable for generating power levels beyond 200 kW, which restricts their application in larger-scale spacecraft. Additionally, the effectiveness of solar PV systems is highly dependent on the availability of sunlight. In environments where solar irradiance is limited, such as on Mars, where it is about 590 W/m2 compared to Earth’s 1366 W/m2, the efficiency of solar power generation is significantly reduced. This challenge is further exacerbated at greater distances from the Sun, where solar irradiance decreases even more, making solar PV systems less feasible as a primary power source for missions in those regions [47,48].
- 4.
- Radioisotope thermoelectric generators (RTGs) convert the heat released by the decay of radioactive materials into electricity. They are commonly used in deep space missions when solar power is not applicable. However, their power is limited, commonly below a few hundred watts. The authors in [49] designed a low-radiation, lightweight RTG for space exploration using a Monte Carlo model to evaluate alternative radioisotopes, proposing materials for housing and encapsulation. A historical review of RTGs and thermoelectric conversion is also presented for performance comparison in [49]. However, for a long-lived operation, the Multi-Mission Radioisotope Thermoelectric Generator (MMRTG) power system is a better option due to its power and long lifespan of at least 14 years [50], albeit at powers of up to sub-kW. Authors in [51] analyzed the performance of the MMRTG engineering unit (EU) to improve confidence in power predictions for the first flight unit (F1). The EU’s testing under simulated conditions similar to F1 on Mars showed a consistent degradation pattern, indicating robust MMRTG performance predictions.
- 5.
- The only two sources suitable for MW-scale spacecraft are chemical-based sources and heat source-based systems, i.e., nuclear power. While the chemical-based systems offer high power, they can only last for short missions, leaving nuclear power as the only viable energy source for MW-scale long missions. The MW-scale sources are described in detail in the following section.
2. The Role of MW-Scale Propulsion in Interplanetary Travel
For missions that require MW-scale power, such as interplanetary crewed Mars missions, two sources of energy are viable, Figure 1: (i) Chemical-based sources for short- to medium-term missions and (ii) heat source-based sources for short-, medium-, and long-term missions, such as nuclear thermal propulsion (NTP) and nuclear electric propulsion (NEP) due to their high energy density and efficiency [52]. NTP uses a nuclear reactor to heat a propellant, providing higher specific impulse and shorter travel times compared to conventional chemical propulsion. NEP, on the other hand, uses a nuclear reactor to generate electricity, which powers electric propulsion systems like ion thrusters. This allows for very high specific impulse and long-duration deep space missions. Figure 2 shows the mission path designed by NASA for a crewed large spacecraft travel to Mars, which lasts approximately 650 days with 30 days stay on Mars. The mission is planned for a launch in 2027, with the planned arrival on Mars in April 2028. It takes 217 days for an outbound flight to Mars and 403 days for a return trip back to Earth. The mission has separate cargo and crewed vehicles with assembly orbit in LEO or cislunar space. NASA has developed a propulsion concept for NEP and NTP for a spacecraft for Mars transit sized for four crews whose parameters are listed in Table 1 [53]. The work in [54] provides a technology maturation strategy by NASA’s Space Nuclear Propulsion project to advance the readiness of critical technology elements for a high-power NEP. This strategy aims to mitigate risks associated with the development and future use of NEP by focusing on the demonstration of 1 MWe-class building blocks for major non-nuclear elements and critical reactor technologies. The plan emphasizes testing subsystems at relevant scales and environments to gain confidence in their performance, wear mechanisms, and failure modes, targeting a Technology Readiness Level (TRL) of 5 for each subsystem. In [55], three different models have been proposed: (i) a detailed trajectory model to estimate the vehicle mass required for mission success as a function of the NEP system, (ii) a power system mass model to estimate the specific mass of NEP as a function of power and radiator mass assumptions, and (iii) a power conversion system thermodynamic model to predict the radiator area required for a Brayton cycle power conversion system. Overall, the paper suggests that continued development and refinement of these models will provide deeper insights into the system-level effects of technology development choices for NEP power systems, aiding in the optimization of mission vehicle mass and architecture for crewed Mars missions. The authors in [56,57] proposed a combination of NEP with chemical propulsion for Mars spacecraft propulsion. This hybrid propulsion demonstrates the potential to decrease the risk, complexity, and possibly the cost of crewed Mars missions compared to full NEP.
Figure 2.
Mars mission trackway [51].
Table 1.
Comparison of NTP and NEP spacecraft propulsion parameters for Mars mission [53].
An outline of the current state of development in NEP and NTP can be found in [58]. Achieving the readiness of NEP systems for high-power missions, particularly for human Mars expeditions, hinges on a robust hardware testing strategy that mirrors the anticipated operational conditions. This approach ensures that the propulsion systems meet the stringent requirements for interplanetary travel, including reliability, performance, and safety. Beyond technical feasibility, the evaluation of NEP and NTP systems for human Mars missions involves assessing their ability to reduce travel times, mitigate space radiation exposure, and provide adequate power for life support and scientific operations. This holistic approach is vital in determining the suitability of NEP systems for crewed missions to Mars.
Authors in [59] have provided an overview of the major elements of NEP, which is divided into five critical technology elements, Figure 3:
- (i)
- Nuclear reactor system (RXS) as the power source, where the nuclear reactions provide the energy needed for the propulsion. The fuel of the reactor is Uranium. RXS generates heat as a result of nuclear fission, which will be converted to electrical power in the next stage of propulsion. It should be noted that the NEP shield in Figure 3 serves to protect the rest of the spacecraft from radiation emitted by the reactor.
- (ii)
- Power conversion system (PCS) that transforms nuclear heat into electrical power. The PCS’s main components include a heat cycle that takes the heat from the reactor and processes it to a turbine that spins a generator. Different heat cycles have been proposed for PSCs, including Rankine/Hern, Thermo-acoustic, Brayton, and Stirling [60,61,62]; however, the Brayton cycle has attracted more interest due to its high efficiency, long life, and scalability to high power [63]. The turbine in the PCS is designed to operate at temperatures above 1300 K [62], with a speed range of up to 75,000 rpm for the turbine [62]. The turbine provides mechanical power rotating the generator whose output is electrical power, i.e., AC voltage and current. The authors in [64] conclude that a Brayton cycle combined with a high-speed turbine and a permanent magnet (PM) synchronous generator is a promising approach for PCS for large spacecraft. Key performance parameters for the PCS that are appropriate for the human Mars mission have been mentioned in [65,66]. The summary of the findings mentioned the power level from 0.5 MW to 4 MW, a voltage level of 1 kV, and a frequency range of 2 kHz, which are included in Table 1.
Figure 3.
NEP main elements [62].
Figure 3.
NEP main elements [62].

- (iii)
- Power management and distribution (PMAD) that processes the generator’s electrical power and may include components such as power electronics converters, control, and monitoring systems that manage the electrical power supplied to the electric thrusters and other spacecraft electrical power systems. NASA’s PMAD requirement for NEP includes [67]: operating lifetime: 2 to 10 years; power level: 100 kW to 10 MW; and voltage level: 200 to 10,000 V. Note that the PMAD specifications need to match those of the electric generator output, which are ultimately defined based on the mission and spacecraft design.
- (iv)
- The electric propulsion subsystem (EPS), which includes the electric thruster, and its power processing unit, which is a power electronics converter that controls the voltage and current into the thruster. The thruster is chosen based on the specific impulse, efficiency, mission requirements, and spacecraft design. Three major electric thrusters are the Hall effect thruster, ion thruster, and MPD thruster [68,69,70].
- (v)
- The primary heat rejection system (PHRS), which is usually made of materials that are effective at absorbing radiation. The PHRS includes radiators that play a crucial role in the NEP’s heat rejection process by dissipating excess thermal energy into space to maintain optimal operating temperatures for the spacecraft’s components. There are seven critical technologies of radiator systems [71].
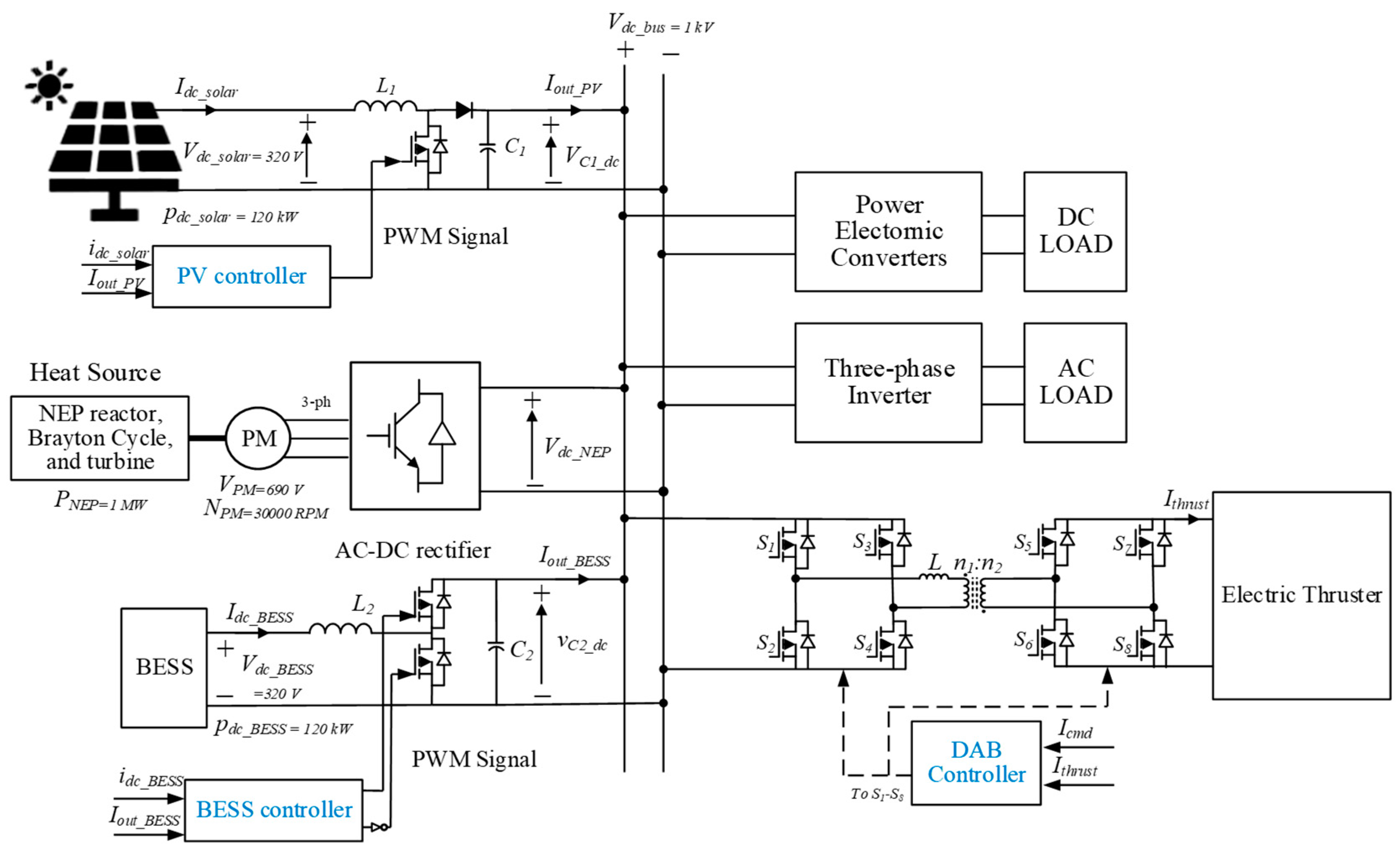
3. Current Medium Voltage DC (MVDC) System for Large Spacecraft
Figure 4 shows a schematic of a proposed MVDC system suitable for MW-scale spacecraft. This scheme includes:
Figure 4.
MVDC for the spacecraft.
- (i)
- A MVDC bus bar rate at 1 kV. The spacecraft legacy voltage is 28 V for most spacecraft with powers up to a few tens of kWs [22,34,70]. However, as the power levels increase, the spacecraft voltage increases. For instance, the ISS operates at a DC bus voltage of 160 V [70]. Generally, the spacecraft bus voltage has stayed below 300 V [70,72]. Figure 5 shows the breakdown voltage between two conductors for different gases as a function of pressure times the distance between the conductors; these curves are known as Paschen Curves. The reason for not going behind 300 V has been to stay below the breakdown voltage of most gases, as seen in Figure 5 [70]. However, for MW-scale spacecraft, higher voltages are required to maintain the losses and masses at reasonable levels. The higher voltages will increase the risk of voltage breakdown; therefore, considerations for insulations need to be made. The work of the authors in [73] discusses the requirements for high-voltage insulation in space. In this paper, a voltage of 1000 V is considered for the MVDC bus (i) to possess a balance between the high-voltage insulation and losses and mass [21]; (ii) the bus voltage of 1000 V is consistent with the literature and NASA’s recommendation for MW-scale spacecraft [62].
Figure 5. Breakdown voltage between two conductors as a function of pressure times distance between the conductors and for different gases, i.e., Paschen Curves [70]. - (ii)
- An NEP that is the main source providing 1 MW of power. The NEP source drives a three-phase PM generator whose output is rectified and connected to the MVDC bus via an AC-to-DC converter. The PM generator is rated at 690 V (RMS line-to-line voltage), and 30,000 RPM.
- (iii)
- A solar PV source that provides a rated power of 120 kW at a rated voltage of 320 V. The solar PV source voltage is stepped up to 1000 V via a DC-DC boost converter before connecting to the MVDC bus. The DC-DC converter performs a closed-loop control adjusting the output current and maintaining a maximum power point tracking (MPPT) for the solar PV source as the sun’s intensity varies. In the development of the solar PV source, the ISS solar arrays were used as a benchmark, where each ISS’s solar array wing operates at a nominal voltage of 160 V and power of 30 kW [74]. Two of such wings are connected in series to provide a voltage of 320 V, and further two series-connected pairs are paralleled to provide a rated power of 120 kW for the proposed solar PV source in the scheme in Figure 4. Note that there are other DC-DC converters that have been proposed for space applications. The author in [75] proposed a two-stage DC-DC converter, where the first stage is a boost converter, and the second stage is a series connection of capacitors and diodes that steps up the solar PV voltage to 400 V for a spacecraft power system. Authors in [76] proposed a multiple buck–boost port DC-DC converter for the spacecraft in LEO. They offered two designs, a buck–boost converter with two embedded inductors and a secondary design that merges the inductors and becomes a buck–buck–boost converter as it steps up and down the solar PV voltage to the bus, and also steps down the voltage from the batteries to the bus. While authors in [77] studied a high-voltage high-gain DC-DC converter with two boosting stages and a number of voltage multipliers. In their approach, the proposed converter is used for solar PVs, where each panel is connected to the high-voltage DC bus. The authors in [78] proposed a three-level flying capacitor DC-DC converter that contributes to the fault tolerance and the reliability of the spacecraft power system. The power rating of the spacecraft for this proposed system is claimed to be greater than 100 kW, and the voltage level is around 1000 V. However, for the proposed system, a simple boost converter, which is similar in power level to the one used in the ISS would suffice due to robust and proven topology, facilitated control capability for disturbances (as will be discussed later), and low cost.
- (iv)
- A BESS with rated voltage and power of 320 V and 120 kW interfaced to the MVDC bus using a bidirectional DC-DC boost converter, allowing for charge and discharge modes. In this design, the BESS’s voltage and power match those of solar PV to streamline the backup system, reduce component count, and provide a dual backup (solar PV and BESS) for the spacecraft. This ensures seamless integration and compatibility with the MVDC bus, which serves as the central electrical distribution point within the spacecraft. The control strategy for the BESS regulates the output current of the bidirectional boost converter. By controlling the output current, the system can effectively manage the charge and discharge rates of the battery [79]. The ISS’s battery system is used as a benchmark, where they use lithium-ion cells with a nominal cell voltage of 3.95 V with a 10-year/60,000 cycle life target [80]. For BESS, different DC-DC converter topologies have been proposed. For instance, the authors in [81] proposed high a step-up three-port DC-DC converter that uses two coupled inductors as voltage gain extension cells that allow for high voltage output. The authors in [82] introduce a bidirectional DC-DC converter for BESS, featuring an active switched-inductor cell, a zero-current ripple cell, and an auxiliary capacitor cell. This design offers several advantages, including a high voltage conversion ratio, low power switch voltage stresses, zero ripple current on the low voltage side, and a constant potential difference between the grounds of the low and high voltage sides.
- (v)
- Spacecraft electric thrusters at a rated power of 1 MW and voltage of 1000 V [60] that are interfaced to the MVDC bus using a dual active bridge (DAB) DC-DC converter. The electric thruster is an ion thruster, an example that was developed by NASA, rated between 0.5 kW and 2.3 kW [83,84]. Therefore, there are a number of thrusters connected in parallel to achieve the required propulsion power of 1 MW. The DAB controls the thruster’s current as the spacecraft propulsion power varies during launch and landing, orbit change, and during the mission. Other approaches for controlling the thruster’s power and voltage have been proposed in the literature. The authors in [85] discussed a new method for combining multiple power supplies to enhance their performance in terms of power density, efficiency, and response time for a Hall thruster. The authors in [86] proposed a quasi-resonant DC-DC converter designed specifically for a PPT thruster. The converter utilizes a resonant tank that incorporates the leakage inductor, magnetizing inductor, and winding capacitor of a transformer. This design choice helps mitigate the negative effects that nonideal transformer characteristics might have on the circuit’s performance. The authors in [87] proposed a lightweight power converter providing high voltage and power output. It operates at around 500 kHz and achieves a specific power of 1.2 kW/kg. This converter includes a full-bridge series–parallel resonant inverter with a step-up transformer ratio, which is connected to the six-stage dual-polarity voltage multiplier. However, in the proposed scheme, a DAB is used to control the voltage and power for the thruster, which offers simplicity, robustness, and cost-effectiveness.
- (vi)
- AC/DC loads in the spacecraft, such as spacecraft low-voltage power systems, lights, monitoring and scientific equipment, and other loads. The loads are interfaced to the MVDC bus via their own individual or grouped power electronics converters.
4. Disturbances in the MVDC System
The MVDC system in the spacecraft can encounter instability issues due to system uncertainty and external disturbances [88,89,90,91]. For the purpose of ensuring satisfactory performance and stability, uncertainty and disturbance rejection is one of the most important objectives for control system design [92]. If the disturbance is measurable, feedforward strategies can eliminate its influence [93]. In disturbance observer-based control, which is a common approach for disturbance rejection, the objective is to estimate the disturbance from measurable variables and compensate for the influence of the disturbance. Different disturbance observer-based techniques have been widely studied and utilized in industrial applications [94,95,96]. However, it is often not possible to directly measure the external disturbance, or it is too costly to measure it. One strategy to deal with this problem is to estimate the disturbance from measurable variables, and then a control action can be taken based on the disturbance estimate to compensate for the influence of the disturbance [97,98]. UDE performance is based on the assumption that effective filtering can closely approximate any continuous physical signal [96]. This idea can be extended to deal with uncertainties where the impact of uncertainties or unmodeled dynamics could be considered as disturbance; therefore, robustness of the system can be enhanced [97]. The development and application of a wide-range disturbance and uncertainty attenuation algorithm have been influenced by this idea [91,92,93,94,95,96,97,98,99,100,101,102,103,104]. Although different terminologies have been used, they share a similar basic concept, i.e., an observation mechanism that utilizes system measurable state and information, as well as the system model to estimate the disturbances and uncertainties. The estimated system disturbance and uncertainty are then used in the control to actively reject the actual disturbance and uncertainty. The impact of disturbances can be dealt with through a feedback control system strategy [90]. Since the 1960s, different approaches for uncertainty and disturbance estimator and attenuator, like unknown input observer (UIO) in disturbance accommodation control (DAC), have been proposed [99,100]. The authors in [103] studied a discrete perturbation observer (DPO) in state-space form for motion control applications. The proposed DPO uses the inverse of the system nominal model and output to reconstruct the external disturbance. However, the inverse of the system nominal model usually cannot be realized in the real world since the inverse model commonly is a noncausal system. Thus, a low-pass filter is implemented and integrated with the inverse model to make the DPO be causal and realizable. Meanwhile, the added low-pass filter could further attenuate the system measurement noise to enhance the robustness. Similarly, the idea of combining a low-pass filter and inverse system model to estimate the external disturbance has been used in the disturbance observer (DOB) scheme as well, where the low-pass filter is also called Q-filter [97,98]. The authors in [104] studied high-precision positioning control of a servo system, where the external disturbance is rejected to enhance the control accuracy. An equivalent input-disturbance (EID) approach has been proposed to improve the disturbance rejection performance. EID suppresses uncertainties and nonlinearities in the plant. An uncertainty and disturbance estimator (UDE) has been proposed in [105] as a new disturbance rejection control algorithm. The UDE in [105] has been tested on both a single-input–single-output linear time-invariant mathematical system and a linear time-varying mathematical system. The simulation studies have validated the performance of the UDE algorithm.
In this paper, among different approaches and considering the uncertainty and disturbance of the proposed MVDC system, a UDE-based control algorithm for both the solar PV and BESS boost converter, and also for the DAB converter, are considered. The UDE controller contains two parts: real-time disturbance estimation and state feedback control. Based on the system’s mathematical model and output, the UDE controller can actively estimate the real-time system uncertainty and disturbance, which will be used to compensate for actual disturbance [104,105,106,107]. Once the system disturbance is effectively attenuated, the state feedback control can achieve a good command tracking performance. The modeling of the converters, the design of the UDE control algorithm, and the simulation study will be given in the following sections.
4.1. UDE for DC-DC Boost Converter for Solar PV and BESS
High voltage step-up is necessary in several applications, such as spacecraft power systems, especially considering that DC-DC converters must be supplied by high DC voltages. The conventional boost converter can step the input voltage up to three or four times because the high output voltage demands high duty cycle values; therefore, this is one of the most popular topologies [108,109]. This converter leads the switch to remain on for long time intervals [110]. Boost converters’ efficiency can reach above 90% under optimal conditions [111]. The average lifetime of boost converters is more than 20 years [112]. Figure 6 shows the schematic of a boost converter, where L is the input inductor, C is the output capacitor, IL is the inductor current, Vin is the input voltage, and Vout is the output voltage. Then, the state-space model of the converter can be written as the following equations [113]:
where D is the duty cycle of the boost converter gate signal. Combining (1) and (2), the dynamic model of the boost converter can be written as [114]:
Equation (3) shows that the converter is in non-minimal phase and nonlinear, which increases the design difficulty.
Figure 6.
Schematic of the UDE-controlled boost converter.
As stated before, the DC-DC boost converter will be controlled by a UDE controller to manage the MVDC disturbances. In order to design the UDE controller here, the general concept of the UDE algorithm will be reviewed. In general, a linear system with uncertainty and disturbance can be described as:
where u(t) is the input for the system, and x(t) is the state of the system. A and B are defined as state matrixes, ∆A represents the unknown system matrix, and f(t) is the external disturbances. The term ud(t) = ΔAx(t) + f(t) is the impact of the disturbance and uncertainty [98]. The aim of UDE is to remove ud and drive the system state x(t) to follow xm(t) as a reference, where the xm(t) is defined as:
where Am and Bm are matrixes of the reference system that the actual system should track, and the reference signal for this system is r(t). For achieving the high accuracy tracking of the reference system xm(t), the tracking error is defined as e(t) = xm(t) − x(t), and the dynamics of the error can be defined as follow:
where K is the state-feedback gain and Am + K should be Hurwitz, which means that the eigen values of the matrix Am + K are less than zero. Based on (4)–(6), the control law is designed as:
Uncertainty and disturbance ud(t) is usually unknown for most of the applications. In order to realize the control law in (7), here, an estimated uncertainty and disturbance ude(t) is proposed, which is defined as:
where Gf is the uncertainty and disturbance filter. Within the bandwidth of Gf, the estimate ude(t) is close to the actual disturbance ud(t). Thus, the control law can be written as:
In the proposed system, the boost converters for solar panel and BESS are in the current control mode. As mentioned earlier, the boost converter model is given in (3) in non-minimal phase and nonlinear. To simplify the design’s complexity, a virtual control variable m is introduced as follows:
Then, the boost converter model is rewritten as:
It should be noticed that the voltage dynamics of the boost converter are ignored here since the converter is working in the current control mode. Moreover, (11) shows the boost converter model is a nonlinear and non-minimal phase system. In order to simplify the controller design, here, the small signal model of the boost converter is derived as:
where Iout,0 = m0IL0 is the steady-state output current of the boost converter, m0 and IL0 are the steady-state operation points, and , , and are the small signal items of Iout, m, and IL, respectively. Ignoring the high order term, the small signal model of the boost converter is simplified as:
In the steady-state of the boost converter, and . Based on (11) and (13), the small signal transfer function of the boost converter is derived as [114]:
Without losing generality, assuming , the linearized boost converter model is written as:
where f is the system disturbance. In order to achieve the current tracking, here, a reference system is defined as follows:
where Im is the reference current that Iout should track, Icmd is the command current, and alpha is the desired bandwidth of the current tracking loop. The current tracking error can be defined as e = Im − Iout, and it satisfies (13):
where k is the proportional gain that can speed up the error convergence. Then, the tracking error is rewritten as:
Based on (18), the control law m should satisfy:
In (19), f is unknown disturbance, which can be written as:
Based on the UDE law, the disturbance is estimated as follows:
Thus, the UDE-based current controller for the boost converter is derived as:
4.2. UDE for DAB Converter for Electric Thruster
In the proposed MV Figure 4, a DAB DC-DC is used as a power processing unit for the electric thruster, which offers high efficiency, high power density, soft-switching, modular and symmetric structure, and controllability [115,116,117]. The efficiency of the DAB converter at full power is 98.2% [118,119]. The typical operational lifetime ranges from 10 to 20 years or more in industrial applications [120]. As depicted in Figure 7, the basic design of a DAB converter includes two full-bridge converters, power MOSFETs labeled S1 through S8, a transformer’s leakage L, which may also incorporate an additional external inductor, and a HF transformer with a turn ratio denoted by n [121,122,123]. The DAB converter obtains a fixed input voltage from the MVDC bus, which is presented by Vbus in Figure 7, and the output current Ithrust is used to drive the electric thruster.
Figure 7.
The block diagram of the UDE-controlled DAB converters.
The output current, and hence power of the DAB converter, is adjusted by a phase-shift modulation. Figure 8 shows the gate signal S1–S8, transformer voltages V1 (input) and V2 (output), and the transformer current (IL) under the phase-shift control. In the phase-shift control, the duty cycle of all switches is fixed as 50% [122]. A phase-shift angle D is inserted between the two full-bridge converter switching periods, as shown in Figure 8, where Ths is the half of the switching period. By changing the phase-shift angle, the transformer terminal voltages V1 and V2 are controlled, and thus, the transformer current IL is controlled.
Figure 8.
SPS modulation on the DAB converter.
In one switching cycle of the phase-shift modulation, there are four switching phases, and in each phase, different switches are turned on and different voltages will be applied on the transformer, as shown in Figure 8. A detailed description of different switching phases is given as follows.
- In Phase 1, switches S1, S4, S6, and S7 are turned on, while all other switches are off. It can be seen from the circuit shown in Figure 7 that the transformer voltages are V1 = Vbus and V2 = −Vthrust, and thus, the transformer leakage inductor voltage VL = Vbus + Vthrust.
- In Phase 2, switches S1, S4, S5, and S8 are turned on, while all other switches are off. The transformer voltages are V1 = Vbus and V2 = Vthrust, hence VL = Vbus -Vthrust.
- In Phase 3, switches S2, S3, S5, and S8 are turned on, while all other switches are off. The transformer voltages are V1 = −Vbus and V2 = Vthrust, thus VL = −Vbus − Vthrust.
- In Phase 4, switches S2, S3, S6, and S7 are turned on, while all other switches are off. The transformer voltages are V1 = −Vbus and V2 = −Vthrust, and thus VL = -Vbus + Vthrust.
It can be seen from the switch phase analysis that different voltages will be applied to the transformer at different phases. The transformer current (IL) rises during Phase 1 and Phase 2 due to positive voltage across its inductor, and it is reduced in Phase 3 and Phase 4 as the inductor voltage polarity is reversed; this process will repeat in each switching cycle. The DAB converter output power can thus be calculated based on the transformer voltage and current, i.e.,
At different switch phases, the transformer current satisfies:
Combining (23) and (24), the DAB converter output power under the phase-shift control is:
where Fs = 1/(2Ths) is the switching frequency of the DAB converter.
In the spacecraft MVDC scheme, Figure 4, the DAB converter output current is regulated by a proposed UDE controller. Referring to Figure 8, based on a current reference Icmd set by the spacecraft propulsion system, the electrical thruster voltage Vthrust, input voltage Vbus, and output current Ithrust, the UDE controller generates a power reference Pref and passes this on to the phase-shift modulation block. Based on (25), the converter output power can be adjusted through changing the phase-shift angle D. In order to track the reference power, i.e., to control the converter output power to follow the reference power, the required phase-shift angle D can be calculated as:
As mentioned earlier, the UDE controller will achieve the output current tracking and reject disturbance through adjusting the reference power . According to principles of electrical circuits, the output power is governed by:
where f is the system uncertainty and disturbance. Based on (27), the converter output current can be written as:
In order to let the output current track the command current, i.e., Ithrust = Icmd, the reference power should satisfy:
The system disturbance can be represented by:
Similar to the boost converter disturbance estimation, the DAB converter disturbance is estimated as:
Within the bandwidth of Gf,
Thus, the UDE-based DAB converter current controller is derived as:
5. Simulation Studies
The UDE control method was selected for its ability to effectively mitigate MVDC instability caused by unpredictable factors and external disruptions [88,124]. Its unique feature lies in its capability and robustness to estimate and compensate for uncertainties and disturbances in real time, making it suitable for applications where system dynamics are subject to variation or disturbance. In [125], disturbances and uncertainties’ importance has been mentioned for space/aerospace vehicle guidance and control systems. Although other control methods such as [126] are available, modeling and characterization of disturbances that affect spacecraft attitude control is neglected, and closed-loop stability continues to be a challenging problem [127]. The focus on UDE in this study was driven by its potential to enhance the stability and robustness of the MVDC system under dynamic operating conditions. By providing a detailed analysis and simulation of the UDE method, this study aims to contribute valuable insights into its effectiveness for power electronics applications, particularly in the context of MVDC systems for large spacecraft. In order to validate the effectiveness of the UDE control approach, different simulation studies with MATLAB (Simulink) have been conducted. It should be noted that Table 2 summarizes all the variables that have been used in this paper. Figure 9a shows the control performance of the boost converter under the proposed control when the state-feedback control is enabled, and the disturbance estimation filter is set as 0, i.e., bandwidth is Gf = 0. As it is indicated in the figure, the state-feedback control can provide satisfactory dynamic voltage tracking performance when the disturbance estimation filter is not enabled. However, the state-feedback control cannot effectively reject the system uncertainty and disturbance, and thus, the voltage tracking steady-state error Ess is not zero, which is about 38 A. Figure 9b demonstrates the precision of the control systems in the condition when both the state-feedback control and disturbance estimator filter for boost UDE controller are enabled while the bandwidth of Gf is 200 Hz. This suggests that the proposed disturbance and uncertainty estimation filter Gf provides a satisfactory disturbance estimate and eliminates the current tracking steady-state error. The current is maintained within a range of 0.67% around the commanded current under load changes. The control system consistently meets the reference current without persistent deviation. The zero steady-state error indicates the ability of the controller to maintain accuracy and stability in the long term. In practice, the circuit parameters always have tolerances. A robust controller should be able to maintain the system’s stability and track the desired performance under these permutations. Under a condition when the circuit parameters have ±20% error while the bandwidth of Gf is 200 Hz, it can be seen from Figure 10 that the dynamic voltage tracking can still estimate the disturbance effectively and achieve precise regulation. It can be seen that the parameter tolerance results in higher transient tracking error. However, the proposed control scheme is still able to eliminate the steady-state tracking error.
Table 2.
Parameters.
Figure 9.
Boost converter tracking performance under the UDC controller. (a) Reference system bandwidth is 200 Hz, Gf = 0. (b) Reference system bandwidth is 200 Hz and Gf = 200 Hz.
Figure 10.
Boost converter tracking performance under the UDE controller while the reference system bandwidth is 200 Hz and Gf is 200 Hz and when the circuit parameters have ±20% error.
Figure 11a shows the control performance of the DAB converter. The current tracking performance when the disturbance estimation filter Gf is zero and only the state-feedback control is enabled has been indicated in the figure. It can be seen that the steady-state tracking error of the DAB current control is not zero due to system uncertainty and disturbances. After implementing the filter Gf, as Figure 11b depicts, the disturbance and uncertainty are effectively attenuated, and the steady-state current tracking error is zero. Also, it can be seen that the tracking error converges within 3 ms, which suggests satisfactory transient performance.
Figure 11.
DAB converter tracking performance under the UDE controller. (a) Reference system bandwidth is 200 Hz with no disturbance estimation filter. (b) Reference system bandwidth is 200 Hz and Gf is 200 Hz when the circuit parameters are accurate.
The circuit parameter uncertainty must be considered in real DAB converter applications. Figure 12a,b demonstrate that the proposed control scheme maintains satisfactory control performance under ±20% parameter uncertainty. It can be seen that the proposed UDE control scheme maintains the system stability and robustness even under large system uncertainties. Overall, both the boost and the DAB converter simulations demonstrate the effectiveness of the proposed UDE scheme for spacecraft MVDC systems.
Figure 12.
DAB converter tracking performance under the UDE controller while the reference system bandwidth is 200 Hz. (a) Bandwidth of Gf is 200 Hz when the circuit parameters have +20% error. (b) Bandwidth of Gf is 200 Hz when the circuit parameters have −20% error.
6. Conclusions
In this paper, an MVDC system for a large spacecraft for the Mars mission travels is introduced. The MVDC system contains an NEP source, a PV source with a unidirectional DC-DC boost converter, a BESS source with a bidirectional DC-DC boost converter, an electric thruster driven by a DAB converter, and AC/DC loads. The paper provides a comprehensive overview of the MVDC system, the sources, thrusters, and their common control strategies. In addition, as MVDC system stability and robustness are critical for spacecraft, the effect of disturbances and uncertainties has been studied. A study of different approaches for rejecting external disturbances and system uncertainties has been conducted, while the paper proposes UDE current control schemes for the boost and DAB converters. It is demonstrated that the proposed UDE controllers are capable of actively estimating and compensating for system uncertainties and disturbances, thereby enhancing the control performance and robustness of the MVDC system. Simulation studies corroborate the effectiveness of the proposed schemes.
Author Contributions
Conceptualization, O.B.; Methodology, O.B.; Software, S.T.; Validation, O.B.; Formal analysis, S.T. and O.B.; Investigation, S.T. and O.B.; Resources, O.B.; Data curation, O.B.; Writing—original draft, S.T. and O.B.; Writing—review & editing, O.B.; Supervision, O.B.; Project administration, O.B.; Funding acquisition, O.B. All authors have read and agreed to the published version of the manuscript.
Funding
This research received no external funding.
Data Availability Statement
Data is contained within the manuscript.
Conflicts of Interest
The authors declare no conflict of interest.
References
- Arunan, S.; Satish, R. Mars Orbiter Mission spacecraft and its challenges. Curr. Sci. 2015, 109, 1061–1069. [Google Scholar] [CrossRef]
- Rivellini, T. The challenges of landing on Mars. In Frontiers in Engineering: Reports on Leading-Edge Engineering from the 2004 NAE Symposium on Frontiers of Engineering; National Academies Press: Washington, DC, USA, 2005. [Google Scholar]
- Starek, J.A.; Açıkmeşe, B.; Nesnas, I.A.; Pavone, M. Spacecraft autonomy challenges for next-generation space missions. In Advances in Control System Technology for Aerospace Applications; Springer: Berlin/Heidelberg, Germany, 2015; pp. 1–48. [Google Scholar]
- Loeb, H.; Petukhov, V.; Popov, G.; Mogulkin, A. A realistic concept of a manned Mars mission with nuclear–electric propulsion. Acta Astronaut. 2015, 116, 299–306. [Google Scholar] [CrossRef]
- Willson, D.; Clarke, J.D.A. A practical architecture for exploration-focused manned Mars missions using chemical propulsion, solar power generation and in-situ resource utilisation. In Proceedings of the 6th Australian Space Science Conference; 2006. Available online: https://marssociety.org.au/sites/default/files/library/willson-et-al.pdf (accessed on 4 May 2024).
- Barba, N.; Komarek, T.; Woolley, R.; Giersch, L.; Stamenkovic, V.; Gallagher, M.; Edwards, C.D. Mars Small Spacecraft Studies: Overview. In Proceedings of the 2019 IEEE Aerospace Conference, Big Sky, MT, USA, 2–9 March 2019; pp. 1–10. [Google Scholar]
- Balint, T.S. Comparison of power system options between future lunar and mars missions. In Proceedings of the International Lunar Conference 2005 Proceedings; 2005. Available online: https://www.semanticscholar.org/paper/Comparison-of-Power-System-Options-Between-Future-B%C3%A1lint/8fffc80ca18e3b19eea1fdd4588122b2a636e90a (accessed on 4 May 2024).
- Wallach, O. Comparing the Size of the World’s Rockets, Past and Present. Visual Capitalist. Available online: www.visualcapitalist.com/comparing-the-size-of-the-worlds-rockets-past-and-present/ (accessed on 27 August 2021).
- Brown, C.D. Spacecraft Propulsion; AIAA: Reston, VA, USA, 1996. [Google Scholar]
- Choueiri, E.Y. A Critical History of Electric Propulsion: The First 50 Years (1906–1956). J. Propuls. Power 2004, 20, 193–203. [Google Scholar] [CrossRef]
- Kankam, M.D.; Elbuluk, M.E. A survey of power electronics applications in aerospace technologies. In Proceedings of the 36th Intersociety Energy Conversion Engineering Conference, Savannah, GA, USA, 29 July–2 August 2001; Volume 1, pp. 147–153. [Google Scholar]
- Turner, M. Rocket and Spacecraft Propulsion: Principles, Practice and New Developments; Springer: Berlin/Heidelberg, Germany, 2009. [Google Scholar]
- Frisbee, R.H. Advanced Space Propulsion for the 21st Century. J. Propuls. Power 2003, 19, 1129–1154. [Google Scholar] [CrossRef]
- Jorns, B.; Mikellides, I.; Mazouffre, S.; Koizumi, H. Physics of electric propulsion. J. Appl. Phys. 2022, 132, 110401. [Google Scholar] [CrossRef]
- Martinez-Sanchez, M.; Pollard, J. Spacecraft Electric Propulsion—An Overview. J. Propuls. Power 1998, 14, 688–699. [Google Scholar] [CrossRef]
- Charles, C. Plasmas for spacecraft propulsion. J. Phys. D. Appl. Phys. 2009, 42, 163001. [Google Scholar] [CrossRef]
- Charles, C.; Boswell, R.W.; Takahashi, K. Investigation of radiofrequency plasma sources for space travel. Plasma Phys. Control. Fusion 2012, 54, 124021. [Google Scholar] [CrossRef]
- Goebel, D.; Katz, I. Fundamentals of Electric Propulsion: Ion and Hall Thrusters; John Wiley & Sons: Hoboken, NJ, USA, 2008. [Google Scholar]
- Garrigues, L.; Coche, P. Electric propulsion: Comparisons between different concepts. Plasma Phys. Control. Fusion 2011, 53, 124011. [Google Scholar] [CrossRef]
- Ahedo, E. Plasmas for space propulsion. Plasma Phys. Control. Fusion 2011, 53, 124037. [Google Scholar] [CrossRef]
- Patel, M.R.; Beik, O. Spacecraft Power Systems; CRC Press: Boca Raton, FL, USA, 2023. [Google Scholar]
- Krejci, D.; Lozano, P. Space Propulsion Technology for Small Spacecraft. Proc. IEEE 2018, 106, 362–378. [Google Scholar] [CrossRef]
- Djamal, D.; Mohamed, K.; Aslan, A.R. RESISTOJET Propulsion System for Small Satellite. In Proceedings of the 2019 9th International Conference on Recent Advances in Space Technologies (RAST), Istanbul, Turkey, 11–14 June 2019; pp. 159–166. [Google Scholar]
- Ranjan, R.; Chou, S.; Riaz, F.; Karthikeyan, K. Cold gas micro propulsion development for satellite application. Energy Procedia 2017, 143, 754–761. [Google Scholar] [CrossRef]
- Jovel, D.R.; Walker, M.L.R.; Herman, D. Review of High Power Electrostatic and Electrothermal Electric Propulsion. J. Propuls. Power 2022, 38, 1051–1081. [Google Scholar] [CrossRef]
- Notash, F.Y.; Luckett, B.; He, J. A Simplified Fixed Switching Frequency Model Predictive Control for an AFPM Motor Drive in a Distributed Electric Aircraft Propulsion System. In Proceedings of the 2023 IEEE Energy Conversion Congress and Exposition (ECCE), Nashville, TN, USA, 29 October–2 November 2023. [Google Scholar]
- Polzin, K.A. Comprehensive review of planar pulsed inductive plasma thruster research and technology. J. Propuls. Power 2011, 27, 513–531. [Google Scholar] [CrossRef]
- Polzin, K.; Rose, M.; Miller, R. Laboratory-model integrated-system FARAD thruster. In Proceedings of the 44th AIAA/ASME/SAE/ASEE Joint Propulsion Conference & Exhibit, Hartford, CT, USA, 21–23 July 2008. [Google Scholar]
- Ion Propulsion, NASA. Available online: https://www.nasa.gov/centers/glenn/about/fs21grc.html (accessed on 4 May 2023).
- Gholamian, M.; Beik, O. Coordinate Control of Wind Turbines in a Medium Voltage DC Grid. IEEE Trans. Ind. Appl. 2023, 59, 6480–6488. [Google Scholar] [CrossRef]
- Baranov, O.O.; Cvelbar, U.; Bazaka, K. Concept of a Magnetically Enhanced Vacuum Arc Thruster With Controlled Distribution of Ion Flux. IEEE Trans. Plasma Sci. 2018, 46, 304–310. [Google Scholar] [CrossRef]
- Krause, F.C.; Jones, J.-P.; Jones, S.C.; Pasalic, J.; Billings, K.J.; West, W.C.; Smart, M.C.; Bugga, R.V.; Brandon, E.J.; Destephen, M. High specific energy lithium primary batteries as power sources for deep space exploration. J. Electrochem. Soc. 2018, 165, A2312. [Google Scholar] [CrossRef]
- Asundi, S.A.; Fitz-Coy, N.G. CubeSat mission design based on a systems engineering approach. In Proceedings of the 2013 IEEE Aerospace Conference, Big Sky, MT, USA, 2–9 March 2013. [Google Scholar]
- Yeo, S.H.; Ogawa, H.; Kahnfeld, D.; Schneider, R. Miniaturization perspectives of electrostatic propulsion for small spacecraft platforms. Prog. Aerosp. Sci. 2021, 126, 100742. [Google Scholar] [CrossRef]
- Wang, Y.; Chung, S. A miniature quadrifilar helix antenna for global positioning satellite reception. IEEE Trans. Antennas Propag. 2009, 57, 3746–3751. [Google Scholar] [CrossRef]
- Bennett, W.; Manzo, M.; Carrara, S.; Stura, E.; Bavastrello, V.; Nicolini, C.; Lewis, H.; Cohen, F.; Dalton, P.; Amatucci, G.; et al. A review of batteries and fuel cells for space power systems. J. Spacecr. Rocket. 1967, 4, 833–838. [Google Scholar]
- Burke, K. Fuel cells for space science applications. In Proceedings of the 1st International Energy Conversion Engineering Conference (IECEC), Portsmouth, Virginia, 17–21 August 2003. [Google Scholar]
- Hacker, B.C.; Grimwood, J.M. On the Shoulders of Titans: A History of Project Gemini; National Aeronautics and Space Administration, Scientific and Technical Information Division, Office of Technology Utilization: Washington, DC, USA, 1977; Volume 4203.
- Siemers, P.M., III; Larson, T.J. Space shuttle orbiter and aerodynamic testing. J. Spacecr. Rocket. 1979, 16, 223–231. [Google Scholar] [CrossRef]
- Chen, W.; Zhang, S.; Dinavahi, V. Real-Time MLAssisted Hardware-in-the-Loop Electro-Thermal Emulation of LVDC Microgrid on the International Space Station. IEEE Open J. Power Electron. 2022, 3, 168–181. [Google Scholar] [CrossRef]
- Eghtesad, A.; Tabassum, F.; Isapour, Z.; Mankavi, F.; Hajimirza, S. A Techno-Economic Analysis and Optimization of a Hybrid Solar-Driven Desalination System: Multi-Stage Flash Distillation and Split-Feed Counterflow Reverse Osmosis. Available SSRN 4163359 2022. [Google Scholar] [CrossRef]
- Labrenz, J.; Burmeister, S.; Berger, T.; Heber, B.; Reitz, G. MATROSHKA DOSTEL measurements onboard the International Space Station (ISS). J. Space Weather. Space Clim. 2015, 5, A38. [Google Scholar] [CrossRef]
- International Space Station Basics, NASA. Available online: https://www.nasa.gov/wp-content/uploads/2012/01/179225main_iss_poster_back.pdf?emrc=c7bee6 (accessed on 26 February 2024).
- Johnson Space Center. International Space Station Familiarization; Johnson Space Center: Houston, TX, USA, 1998. [Google Scholar]
- Schwanbeck, Eugene R. “Advanced Solar Arrays on the ISS.” Association of Space Explorers (ASE) Planetary Congress 2019. No. JSC-E-DAA-TN74083. 2019.
- Vatalaro, F.; Corazza, G.; Caini, C.; Ferrarelli, C. Analysis of LEO, MEO, and GEO global mobile satellite systems in the presence of interference and fading. IEEE J. Sel. Areas Commun. 1995, 13, 291–300. [Google Scholar] [CrossRef]
- Saude, B.; LaSart, N.; Blair, J.; Beik, O. Microgrid Based Wind and Solar Power Generation on Moon and Mars. IEEE Trans. Smart Grid 2023, 14, 1329–1332. [Google Scholar] [CrossRef]
- Sarfi, G.; Beik, O. High Voltage Wind Turbine Conversion System with Dual DC Converter for MVDC Grids. In Proceedings of the 2023 IEEE Energy Conversion Congress and Exposition (ECCE), Nashville, TN, USA, 29 October–2 November 2023; pp. 563–567. [Google Scholar] [CrossRef]
- O’brien, R.; Ambrosi, R.; Bannister, N.; Howe, S.; Atkinson, H. Safe radioisotope thermoelectric generators and heat sources for space applications. J. Nucl. Mater. 2008, 377, 506–521. [Google Scholar] [CrossRef]
- Ritz, F.; Peterson, C.E. Multi-mission radioisotope thermoelectric generator (MMRTG) program overview. In Proceedings of the 2004 IEEE Aerospace Conference Proceedings (IEEE Cat. No. 04TH8720), Big Sky, MT, USA, 6–13 March 2004; Volume 5. [Google Scholar]
- Whiting, C.E. Empirical performance analysis of MMRTG power production and decay. In Proceedings of the 2020 IEEE Aerospace Conference, Big Sky, MT, USA, 7–14 March 2020. [Google Scholar]
- Rucker, M.A.; Craig, D.A.; Burke, L.M.; Chai, P.R.; Chappell, M.B.; Drake, B.G.; Edwards, S.J.; Hoffman, S.; McCrea, A.C.; Trent, D.J.; et al. NASA’s Strategic Analysis Cycle 2021 (SAC21) Human Mars Architecture. In Proceedings of the 2022 IEEE Aerospace Conference (AERO), Big Sky, MT, USA, 5–12 March 2022; pp. 1–10. [Google Scholar]
- Braun, B.; Myers, R. Space Propulsion for Human Mars Exploration. The National Academies of Sciences. 2021. Available online: https://nap.nationalacademies.org/resource/25977/SNP%20Briefing%2002-16-2021.pdf (accessed on 23 March 2024).
- Polzin, K.A.; Martin, A.K.; Curran, F.M.; Myers, R.M.; Rodriguez, M.A. Strategy for developing technologies for megawatt-class nuclear electric propulsion systems. In Proceedings of the 2022 International Electric Propulsion Conference, No. IEPC-2022-155. Boston, MA, USA, 19–23 June 2023. [Google Scholar]
- Duchek, M.; Clark, M.; Pensado, A.; Harnack, C.; Machemer, W.; Grella, E.; Qu, M. Hybrid NEP-Chemical Vehicle and Propulsion Technology Study for Crewed Mars Missions. In Proceedings of the 68th JANNAF Propulsion Meeting, Virtual, 7–11 June 2021. [Google Scholar]
- Merrill, R.G.; Strange, N.; Qu, M.; Hatten, N. Mars conjunction crewed missions with a reusable hybrid architecture. In Proceedings of the 2015 IEEE Aerospace Conference, Big Sky, MT, USA, 7–14 March 2015. [Google Scholar]
- Chai, P.; Qu, M.; Saputra, B. Human Mars Mission In-Space Transportation Sensitivity for Nuclear Electric/Chemical Hybrid Propulsion. In Proceedings of the AIAA Propulsion and Energy 2021 Forum, Virtual, 9–11 August 2021. [Google Scholar]
- Martin, A.K.; Polzin, K.A.; Curran, F.M.; Myers, R.M.; Rodriguez, M.A. A Technology Maturation Plan for the Development of Nuclear Electric Propulsion. In Proceedings of the Joint Army-Navy-NASA-Air Force (JANNAF) Meeting, Huntsville, AL, USA, 5–9 December 2022. [Google Scholar]
- Nikitaev, D.; Smith, D.C.; Duchek, M.; Harnack, C.; Machemer, W.; Emanuel, G. Nuclear Electric Propulsion Modular Power Conversion Model. In Proceedings of the Nuclear and Emerging Technologies for Space, Cleveland, OH, USA, 8–12 May 2022. [Google Scholar]
- Vasilieva, T.M.; Vasiliev, M.N. Hybrid Plasmas Generation Inside Dielectric Containers. IEEE Trans. Plasma Sci. 2021, 49, 3307–3316. [Google Scholar] [CrossRef]
- Bennett, G.L. Introduction to space nuclear power and propulsion. In Encyclopedia of Nuclear Energy; Elsevier: Amsterdam, The Netherlands, 2021; pp. 155–167. [Google Scholar]
- Dyson, R.; Rao, D.; Duchek, M.; Harnack, C.; Scheidegger, R.; Mason, L.; Juhasz, A.; Rodriguez, L.; Leibach, R.; Geng, S.; et al. Nuclear electric propulsion brayton power conversion working fluid considerations. In Proceedings of the Nuclear and Emerging Technologies for Space (NETS-2022), No. E-20018. Cleveland, OH, USA, 8–12 May 2022. [Google Scholar]
- Mason, L.S. Dynamic Energy Conversion: Vital Technology for Space Nuclear Power. J. Aerosp. Eng. 2014, 26, 352–360. [Google Scholar] [CrossRef]
- Wang, L.; Lin, X.; Zhang, H.; Peng, L.; Zhang, X.; Chen, H. Analytic optimization of Joule–Brayton cycle-based pumped thermal electricity storage system. J. Energy Storage 2022, 47, 103663. [Google Scholar] [CrossRef]
- Nikitaev, D.; Duchek, M.E.; Harnack, C.; Machemer, W.; Rao, D. Heat Pipe Heat Exchanger for Nuclear Electric Propulsion Power Conversion System. In Proceedings of the ASCEND 2022, Las Vegas, NV, USA, 24–26 October 2022. [Google Scholar]
- Harnack, C.; Machemer, W.; Nikitaev, D.; Duchek, M. Component-level Performance and Mass Sensitivity Analysis of NEP MW-class Power System. In Proceedings of the ASCEND 2022, Las Vegas, NV, USA, 24–26 October 2022. [Google Scholar]
- Reynolds, C.B.; Joyner, C.R.; Kokan, T.S.; Levack, D.J. Power Management and Distribution System Trades for an NEP-Based Human Mars Mission. In Proceedings of the ASCEND 2022, Las Vegas, NV, USA, 24–26 October 2022; p. 4217. [Google Scholar]
- Slough, J. Manned Spacecraft Propulsion through Direct Conversion of Nuclear Energy. In Proceedings of the 2022 IEEE Aerospace Conference (AERO), Big Sky, MT, USA, 5–12 March 2022; pp. 1–13. [Google Scholar]
- Lei, Y.; Han, Y.; Yang, Y. Design of Deep Space Electric Propulsion Spacecraft Power System. In Proceedings of the 2023 6th International Conference on Energy, Electrical and Power Engineering (CEEPE), Guangzhou, China, 12–14 May 2023; pp. 873–878. [Google Scholar]
- Scheidegger, R.; Soeder, J. Spacecraft bus voltage selection. In Proceedings of the Annual Space Power Workshop, No. GRC-E-DAA-TN22245. Manhattan Beach, CA, USA, 11 May 2015. [Google Scholar]
- CLIQUET-MORENO, Elisa, Frank Jansen, Gaetano POIDOMANI, Jean-Marc RUAULT, and Jean-Claude WORMS. “MEGAHIT: Megawatt Highly Efficient Technologies for Space Power and Propulsion Systems for Long-duration Exploration Missions-A Supporting Action for H2020 EC programme.” (2012).
- Iwai, S.; Cho, M.; Toyoda, K. On-orbit data analysis of high voltage technology demonstration satellite HORYU-II. In Proceedings of the 51st AIAA Aerospace Sciences Meeting including the New Horizons Forum and Aerospace Exposition, Grapevine, TX, USA, 7 January–10 January 2013. [Google Scholar]
- Lizcano, M.; Williams, T.S.; Shin, E.-S.E.; Santiago, D.; Nguyen, B. Aerospace environmental challenges for electrical insulation and recent developments for electrified aircraft. Materials 2022, 15, 8121. [Google Scholar] [CrossRef]
- Gietl, E.B.; Gholdston, E.W.; Manners, B.A.; Delventhal, R.A. The electric power system of the International Space Station-a platform for power technology development. In Proceedings of the 2000 IEEE Aerospace Conference. Proceedings (Cat. No. 00TH8484), Big Sky, MT, USA, 25 March 2000; Volume 4. [Google Scholar]
- Baddipadiga, B.P.; Strathman, S.; Ferdowsi, M.; Kimball, J.W. A high-voltage-gain DC-DC converter for powering a multi-mode monopropellant-electrospray propulsion system in satellites. In Proceedings of the 2018 IEEE Applied Power Electronics Conference and Exposition (APEC), San Antonio, TX, USA, 4–8 March 2018. [Google Scholar]
- Mourra, O.; Fernandez, A.; Tonicello, F.; Landstroem, S. Multiple port DC DC converter for spacecraft power conditioning unit. In Proceedings of the 2012 Twenty-Seventh Annual IEEE Applied Power Electronics Conference and Exposition (APEC), Orlando, FL, USA, 5–9 February 2012. [Google Scholar]
- Prabhala, V.A.K.; Fajri, P.; Gouribhatla, V.S.P.; Baddipadiga, B.P.; Ferdowsi, M. A DC–DC converter with high voltage gain and two input boost stages. IEEE Trans. Power Electron. 2015, 31, 4206–4215. [Google Scholar] [CrossRef]
- Li, H.; Gu, Y.; Zhang, X.; Liu, Z.; Zhang, L.; Zeng, Y. A Fault-Tolerant Strategy for Three-Level Flying-Capacitor DC/DC Converter in Spacecraft Power System. Energies 2023, 16, 556. [Google Scholar] [CrossRef]
- Lami, M.; Shamayleh, A.; Mukhopadhyay, S. Minimizing the state of health degradation of Li-ion batteries onboard low earth orbit satellites. Soft Comput. 2020, 24, 4131–4147. [Google Scholar] [CrossRef]
- Dalton, P.J.; Schwanbeck, E.; North, T.; Balcer, S. International Space Station Lithium-Ion Battery. In Proceedings of the NASA Aerospace Battery Workshop, No. GRC-E-DAA-TN36282. Huntsville, AL, USA, 15–17 November 2016. [Google Scholar]
- Chen, Y.; Huang, A.Q.; Yu, X. A high step-up three-port DC–DC converter for stand-alone PV/battery power systems. IEEE Trans. Power Electron. 2013, 28, 5049–5062. [Google Scholar] [CrossRef]
- Wang, Z.; Wang, P.; Li, B.; Ma, X.; Wang, P. A bidirectional DC–DC converter with high voltage conversion ratio and zero ripple current for battery energy storage system. IEEE Trans. Power Electron. 2020, 36, 8012–8027. [Google Scholar] [CrossRef]
- Fisher, J.; Ferriauolo, B.; Monheiser, J.; Barlog, C.; Allen, M.; Myers, R.; Hoskins, A.; Bontempo, J.; Nazario, M.; Shastry, R.; et al. NEXT-C Flight Ion Propulsion System Development Status IEPC-2017–218. In Proceedings of the 35th International Electric Propulsion Conference; Georgia Institute of Technology: Atlanta, GA, USA, 2017. [Google Scholar]
- Beik, O.; Patel, M.R.; Talebzadeh, S. Large Spacecraft Electric Propulsion Using Multiphase Generator. In Proceedings of the 2023 IEEE Aerospace Conference, Big Sky, MT, USA, 4–11 March 2023; pp. 1–8. [Google Scholar] [CrossRef]
- Fu, M.; Zhang, D.; Li, T. A novel coupling method of power supplies with high power density, efficiency, and fast dynamic response for spacecraft hollow cathode power supply applications. IEEE Trans. Power Electron. 2016, 32, 5377–5387. [Google Scholar] [CrossRef]
- Kang, B.; Low, K.-S.; Soon, J.J.; Tran, Q.-V. Single-Switch Quasi-Resonant DC–DC Converter for a Pulsed Plasma Thruster of Satellites. IEEE Trans. Power Electron. 2017, 32, 4503–4513. [Google Scholar] [CrossRef]
- He, Y.; Woolston, M.; Perreault, D. Design and implementation of a lightweight high-voltage power converter for electro-aerodynamic propulsion. In Proceedings of the 2017 IEEE 18th Workshop on Control and Modeling for Power Electronics (COMPEL), Stanford, CA, USA, 9–12 July 2017. [Google Scholar]
- Chen, W.-H.; Yang, J.; Guo, L.; Li, S. Disturbance-Observer-Based Control and Related Methods—An Overview. IEEE Trans. Ind. Electron. 2016, 63, 1083–1095. [Google Scholar] [CrossRef]
- Wu, Y.; Mahmud, M.H.; Zhao, Y.; Mantooth, H.A. Uncertainty and Disturbance Estimator-Based Robust Tracking Control for Dual-Active-Bridge Converters. IEEE Trans. Transp. Electrif. 2020, 6, 1791–1800. [Google Scholar] [CrossRef]
- Ren, J.; Ye, Y.; Xu, G.; Zhao, Q.; Zhu, M. Uncertainty-and-Disturbance-Estimator-Based Current Control Scheme for PMSM Drives With a Simple Parameter Tuning Algorithm. IEEE Trans. Power Electron. 2017, 32, 5712–5722. [Google Scholar] [CrossRef]
- Xie, L.L.; Guo, L. How much uncertainty can be dealt with by feedback? IEEE Trans. Autom. Control. 2000, 45, 2203–2217. [Google Scholar]
- Wu, Y.; Ye, Y. Internal model-based disturbance observer with application to CVCF PWM inverter. IEEE Trans. Ind. Electron. 2017, 65, 5743–5753. [Google Scholar] [CrossRef]
- Gao, Z. On the centrality of disturbance rejection in automatic control. ISA Trans. 2014, 4, 850–857. [Google Scholar] [CrossRef]
- Zhong, Q.-C.; Rees, D. Control of uncertain LTI systems based on an uncertainty and disturbance estimator. ASME J. Dyn. Syst. Meas. Control. 2004, 126, 905–910. [Google Scholar] [CrossRef]
- Mousavi, Y.; Zarei, A.; Kucukdemiral, I.B.; Fekih, A.; Alfi, A. Disturbance Observer and Tube-based Model Reference Adaptive Control for Active Suspension Systems with Non-ideal Actuators. IFAC-PapersOnLine 2023, 56, 1075–1081. [Google Scholar] [CrossRef]
- Zhu, Y.; Zhu, S. Adaptive sliding mode control based on uncertainty and disturbance estimator. Math. Probl. Eng. 2014, 2014, 982101. [Google Scholar] [CrossRef]
- Li, S.H.; Yang, J.; Chen, W.-H.; Chen, X.S. Disturbance Observer Based Control: Methods and Applications; CRC Press: Boca Raton, FL, USA, 2014. [Google Scholar]
- Wu, Y.; Mahmud, M.H.; Alhosaini, W.; Zhao, Y.; Mantooth, A.; Zhang, Y. An Uncertainty and Disturbance Estimator Based Voltage Control for Dual-Active-Bridge Converters. In Proceedings of the 2019 IEEE Energy Conversion Congress and Exposition (ECCE), Baltimore, MD, USA, 29 September–3 October 2019; pp. 5204–5209. [Google Scholar] [CrossRef]
- Zhuo, S.; Gaillard, A.; Xu, L.; Paire, D.; Gao, F. Extended state observer-based control of DC–DC converters for fuel cell application. IEEE Trans. Power Electron. 2020, 35, 9923–9932. [Google Scholar] [CrossRef]
- Han, J. From PID to active disturbance rejection control. IEEE Trans. Ind. Electron. 2009, 56, 900–906. [Google Scholar] [CrossRef]
- Johnson, C.D. Optimal control of the linear regulator with constant disturbances. IEEE Trans. Autom. Control 1968, 13, 416–421. [Google Scholar] [CrossRef]
- Johnson, C.D. Accommodation of external disturbances in linear regulator and servomechanism problems. IEEE Trans. Autom. Control 1971, 16, 635–644. [Google Scholar] [CrossRef]
- Kwon, S.; Chung, W.K. A discrete-time design and analysis of perturbation observer for motion control applications. IEEE Trans. Control. Syst. Technol. 2003, 11, 399–407. [Google Scholar] [CrossRef]
- She, J.H.; Xin, X.; Pan, Y.D. Equivalent-input-disturbance approach—Analysis and application to disturbance rejection in dual-stage feed drive control system. IEEE/ASME Trans. Mechatron. 2011, 16, 330–340. [Google Scholar] [CrossRef]
- Zhong, Q.; Kuperman, A.; Stobart, R.K. Design of UDE—Based controllers from their two-degree-of-freedom nature. Int. J. Robust Nonlinear Control. 2011, 21, 1994–2008. [Google Scholar] [CrossRef]
- Wang, Y.; Ren, B.; Zhong, Q.-C. Bounded UDE-Based Controller for Input Constrained Systems With Uncertainties and Disturbances. IEEE Trans. Ind. Electron. 2021, 68, 1560–1570. [Google Scholar] [CrossRef]
- Yi, X.; Guo, R.; Qi, Y. Stabilization of chaotic systems with both uncertainty and disturbance by the UDE-based control method. IEEE Access 2020, 8, 62471–62477. [Google Scholar] [CrossRef]
- Rafiq, U.; Murtaza, A.F.; Sher, H.A.; Gandini, D. Design and analysis of a novel high-gain dc-dc boost converter with low component count. Electronics 2021, 10, 1761. [Google Scholar] [CrossRef]
- Hasaneen, B.M.; Mohammed, A.A.E. Design and simulation of DC/DC boost converter. In Proceedings of the 12th International Middle-East Power System Conference, Aswan, Egypt, 12–15 March 2008. [Google Scholar]
- Yanarates, C.; Zhou, Z. Design and cascade PI controller-based robust model reference adaptive control of DC-DC boost converter. IEEE Access 2022, 10, 44909–44922. [Google Scholar] [CrossRef]
- Mondzik, A.; Stala, R.; Pirog, S.; Penczek, A.; Gucwa, P.; Szarek, M. High efficiency DC–DC boost converter with passive snubber and reduced switching losses. IEEE Trans. Ind. Electron. 2021, 69, 2500–2510. [Google Scholar] [CrossRef]
- Gadalla, B.; Schaltz, E.; Zhou, D.; Blaabjerg, F. Lifetime prediction of boost, z-source and y-source converters in a fuel cell hybrid electric vehicle application. Electr. Power Compon. Syst. 2018, 46, 1979–1991. [Google Scholar] [CrossRef]
- Marodkar, M.; Adhau, S.; Sabley, M.; Adhau, P. Design and simulation of DC-DC converters for Photovoltaic system based on MATLAB. In Proceedings of the 2015 International Conference on Industrial Instrumentation and Control (ICIC), Pune, India, 28–30 May 2015. [Google Scholar]
- Reatti, A.; Kazimierczuk, M.K. Small-signal model of PWM converters for discontinuous conduction mode and its application for boost converter. IEEE Trans. Circuits Syst. I Fundam. Theory Appl. 2003, 50, 65–73. [Google Scholar] [CrossRef]
- Sun, P.; Tian, Y.; Pou, J.; Konstantinou, G. Beyond the MMC: Extended modular multilevel converter topologies and applications. IEEE Open J. Power Electron. 2022, 3, 317–333. [Google Scholar] [CrossRef]
- Shao, S.; Chen, L.; Shan, Z.; Gao, F.; Chen, H.; Sha, D.; Dragičević, T. Modeling and advanced control of dual-active-bridge DC–DC converters: A review. IEEE Trans. Power Electron. 2021, 37, 1524–1547. [Google Scholar] [CrossRef]
- Choi, W.; Rho, K.-M.; Cho, B.-H. Fundamental duty modulation of dual-active-bridge converter for wide-range operation. IEEE Trans. Power Electron. 2015, 31, 4048–4064. [Google Scholar] [CrossRef]
- Alemanno, A.; Morici, R.; Pretelli, M.; Florian, C. Design of a 7.5 kW Dual Active Bridge Converter in 650 V GaN Technology for Charging Applications. Electronics 2023, 12, 1280. [Google Scholar] [CrossRef]
- Zhao, B.; Song, Q.; Liu, W.; Sun, Y. Overview of Dual-Active-Bridge Isolated Bidirectional DC–DC Converter for High-Frequency-Link Power-Conversion System. IEEE Trans. Power Electron. 2014, 29, 4091–4106. [Google Scholar] [CrossRef]
- Shah, S.S.; Bhattacharya, S. Reliability oriented design of dual active bridge converter for power supply on heavy-vehicles. In Proceedings of the 2018 IEEE Energy Conversion Congress and Exposition (ECCE), Portland, OR, USA, 23–27 September 2018. [Google Scholar]
- Alonso, A.R.; Sebastian, J.; Lamar, D.G.; Hernando, M.M.; Vazquez, A. An overall study of a dual active bridge for bidirectional dc/dc conversion. In Proceedings of the 2010 IEEE Energy Conversion Congress and Exposition, Atlanta, GA, USA, 12–16 September 2010; pp. 1129–1135. [Google Scholar]
- Li, L.; Xu, G.; Sha, D.; Liu, Y.; Sun, Y.; Su, M. Review of dual active bridge converters with topological modifications. IEEE Trans. Power Electron. 2023, 38, 9046–9076. [Google Scholar] [CrossRef]
- Sun, P.; Li, G.; Town, G.; Konstantinou, G. Identifying opportunities for medium voltage DC systems in Australia. In Proceedings of the 2022 IEEE PES 14th Asia-Pacific Power and Energy Engineering Conference (APPEEC), Melbourne, Australia, 20–23 November 2022; pp. 1–6. [Google Scholar]
- Sariyildiz, E.; Oboe, R.; Ohnishi, K. Disturbance observer-based robust control and its applications: 35th anniversary overview. IEEE Trans. Ind. Electron. 2019, 67, 2042–2053. [Google Scholar] [CrossRef]
- Chai, R.; Tsourdos, A.; Savvaris, A.; Chai, S.; Xia, Y.; Chen, C.P. Review of advanced guidance and control algorithms for space/aerospace vehicles. Prog. Aerosp. Sci. 2021, 122, 100696. [Google Scholar] [CrossRef]
- Chai, R.; Tsourdos, A.; Gao, H.; Xia, Y.; Chai, S. Dual-loop tube-based robust model predictive attitude tracking control for spacecraft with system constraints and additive disturbances. IEEE Trans. Ind. Electron. 2021, 69, 4022–4033. [Google Scholar] [CrossRef]
- Li, H.; Yan, W.; Shi, Y. Continuous-time model predictive control of under-actuated spacecraft with bounded control torques. Automatica 2017, 75, 144–153. [Google Scholar] [CrossRef]
Disclaimer/Publisher’s Note: The statements, opinions and data contained in all publications are solely those of the individual author(s) and contributor(s) and not of MDPI and/or the editor(s). MDPI and/or the editor(s) disclaim responsibility for any injury to people or property resulting from any ideas, methods, instructions or products referred to in the content. |
© 2024 by the authors. Licensee MDPI, Basel, Switzerland. This article is an open access article distributed under the terms and conditions of the Creative Commons Attribution (CC BY) license (https://creativecommons.org/licenses/by/4.0/).










