UAVs for Business Adoptions in Smart City Environments: Inventory Management System
Abstract
1. Introduction
2. Materials and Methods
2.1. UAVs for Inventory Systems
2.2. SCADA Systems for Inventory
3. Implementation of the Proposal
3.1. System Proposal
Factory I/O and Tia Portal
3.2. Physical Representation of the Warehouse
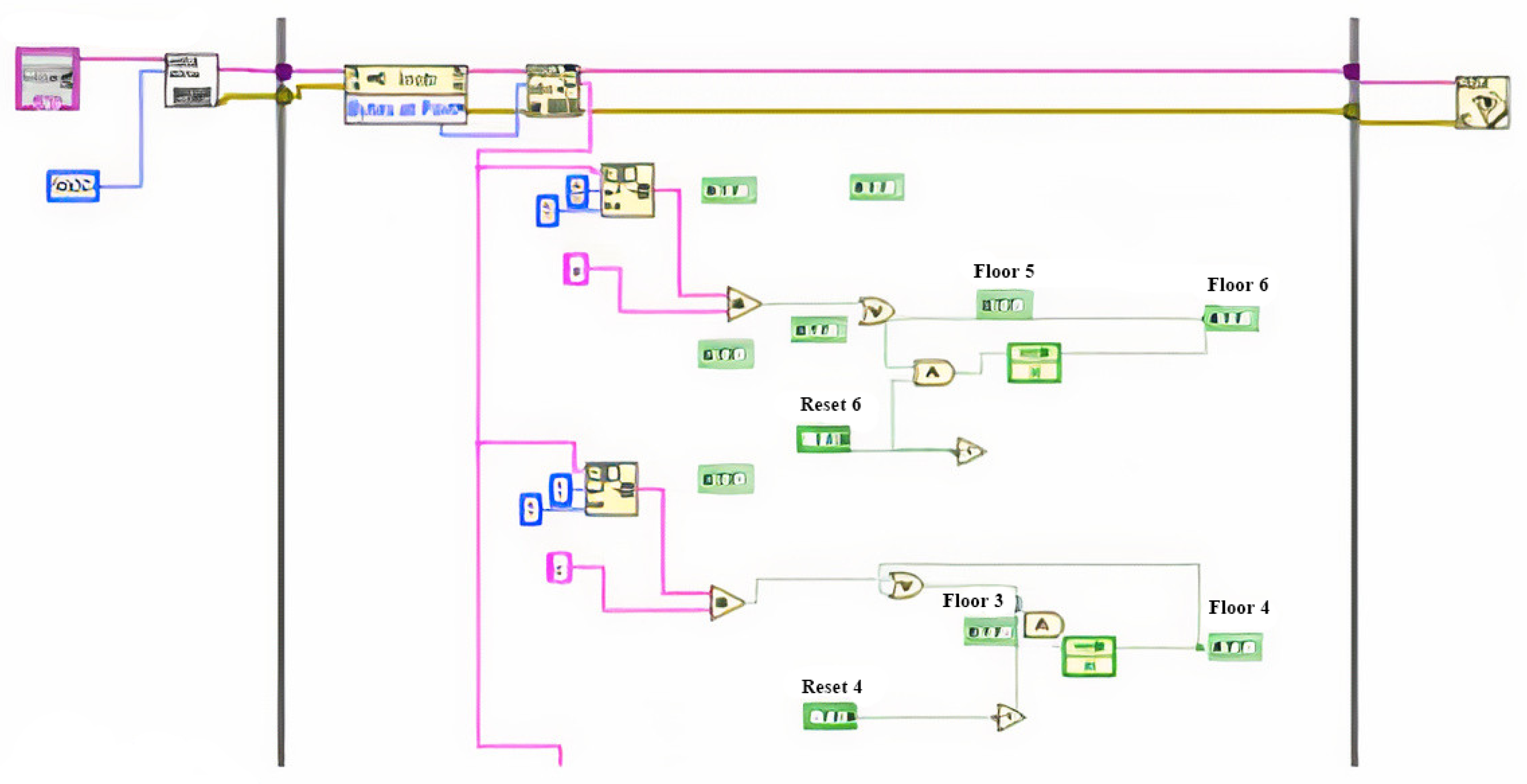
3.2.1. OPC Connection
- Open NetToPLCsim and assign the IPs of the computer and the PLC;
- The connection is started in the NI OPC;
- Create the channel and the device in which the connection will be made in NI OPC Servers, the connection channel, in this case TCP/IP Ethernet;
- We proceed to the creation of the tags which are associated with the existing variables in the Tia Portal;
- In LabView software, the I/O Server is created, where an OPC Client connection is selected and then the variables created in NI OPC Servers are added;
- Subsequently, a VI is created where the buttons are added, and the variables created in the NI OPC Servers are dragged.
3.2.2. RS232 Serial Connection
3.3. SCADA System
3.4. Product Monitoring System
4. Results
5. Conclusions
Author Contributions
Funding
Data Availability Statement
Acknowledgments
Conflicts of Interest
References
- Addati, G.A.; Pérez Lance, G. Introducción a los UAV’s, Drones o VANTs de Uso Civil; Technical Report, Serie Documentos de Trabajo; UCEMA: Buenos Aires, Argentina, 2014. [Google Scholar]
- Ruiz, A.Z.; Ferreira, M.d.C.P. 13. Drones: Tecnología a disposición de la Seguridad y Salud. In Proceedings of the Congreso Prevencionar, Madrid, Spain, 5–6 October 2017; pp. 135–144, ISBN 978-84-697-6373-5. [Google Scholar]
- Mohammed, F.; Idries, A.; Mohamed, N.; Al-Jaroodi, J.; Jawhar, I. UAVs for smart cities: Opportunities and challenges. In Proceedings of the 2014 International Conference on Unmanned Aircraft Systems (ICUAS), Orlando, FL, USA, 27–30 May 2014; pp. 267–273. [Google Scholar]
- Mohamed, N.; Al-Jaroodi, J.; Jawhar, I.; Idries, A.; Mohammed, F. Unmanned aerial vehicles applications in future smart cities. Technol. Forecast. Soc. Chang. 2020, 153, 119293. [Google Scholar] [CrossRef]
- Khan, M.A.; Alvi, B.A.; Safi, A.; Khan, I.U. Drones for good in smart cities: A review. In Proceedings of the International Conference on Electrical, Electronics, Computers, Communication, Mechanical and Computing (EECCMC), Nagpur, India, 28–29 January 2018; Volume 28. [Google Scholar]
- Bestak, R.; Smys, S. Big data analytics for smart cloud-fog based applications. J. Trends Comput. Sci. Smart Technol. 2019, 1, 74–83. [Google Scholar] [CrossRef]
- Xu, J.; Ota, K.; Dong, M. LUNA: Lightweight UAV navigation based on airborne vision for disaster management. In Proceedings of the 2019 International Conference on Internet of Things (iThings) and IEEE Green Computing and Communications (GreenCom) and IEEE Cyber, Physical and Social Computing (CPSCom) and IEEE Smart Data (SmartData), Atlanta, GA, USA, 14–17 July 2019; Volume 17, pp. 315–322. [Google Scholar]
- Huo, L.; Jiang, D.; Lv, Z.; Singh, S. An intelligent optimization-based traffic information acquirement approach to software-defined networking. Comput. Intell. 2020, 36, 151–171. [Google Scholar] [CrossRef]
- Hassankhani, M.; Alidadi, M.; Sharifi, A.; Azhdari, A. Smart city and crisis management: Lessons for the COVID-19 pandemic. Int. J. Environ. Res. Public Health 2021, 18, 7736. [Google Scholar] [CrossRef] [PubMed]
- Atieh, A.M.; Kaylani, H.; Al-Abdallat, Y.; Qaderi, A.; Ghoul, L.; Jaradat, L.; Hdairis, I. Performance improvement of inventory management system processes by an automated warehouse management system. Proc. CIRP 2016, 41, 568–572. [Google Scholar] [CrossRef]
- Rahmadya, B.; Sun, R.; Takeda, S.; Kagoshima, K.; Umehira, M. A framework to determine secure distances for either drones or robots based inventory management systems. IEEE Access 2020, 8, 170153–170161. [Google Scholar] [CrossRef]
- Macoir, N.; Bauwens, J.; Jooris, B.; Van Herbruggen, B.; Rossey, J.; Hoebeke, J.; De Poorter, E. Uwb localization with battery-powered wireless backbone for drone-based inventory management. Sensors 2019, 19, 467. [Google Scholar] [CrossRef] [PubMed]
- Cho, H.; Kim, D.; Park, J.; Roh, K.; Hwang, W. 2D barcode detection using images for drone-assisted inventory management. In Proceedings of the 2018 15th International Conference on Ubiquitous Robots (UR), Honolulu, HI, USA, 26–30 June 2018; pp. 461–465. [Google Scholar]
- Fernández-Caramés, T.M.; Blanco-Novoa, O.; Froiz-Míguez, I.; Fraga-Lamas, P. Towards an autonomous industry 4.0 warehouse: A UAV and blockchain-based system for inventory and traceability applications in big data-driven supply chain management. Sensors 2019, 19, 2394. [Google Scholar] [CrossRef] [PubMed]
- Shakhatreh, H.; Sawalmeh, A.H.; Al-Fuqaha, A.; Dou, Z.; Almaita, E.; Khalil, I.; Othman, N.S.; Khreishah, A.; Guizani, M. Unmanned aerial vehicles (UAVs): A survey on civil applications and key research challenges. IEEE Access 2019, 7, 48572–48634. [Google Scholar] [CrossRef]
- Hassanalian, M.; Abdelkefi, A. Classifications, applications, and design challenges of drones: A review. Prog. Aerosp. Sci. 2017, 91, 99–131. [Google Scholar] [CrossRef]
- Cristiani, D.; Bottonelli, F.; Trotta, A.; Di Felice, M. Inventory management through mini-drones: Architecture and proof-of-concept implementation. In Proceedings of the 2020 IEEE 21st International Symposium on “A World of Wireless, Mobile and Multimedia Networks” (WoWMoM), Virtual, 31 August–3 September 2020; pp. 317–322. [Google Scholar]
- Clarke, G.; Reynders, D.; Wright, E. Practical Modern SCADA Protocols: DNP3, 60870.5 and Related Systems; Newnes, Elsevier: Oxford, UK, 2004. [Google Scholar]
- Raffik, R.; Rakesh, D.; Venkatesh, M.; Samvasan, P. Supply Chain Control and Inventory Tracking System using Industrial Automation Tools and IIoT. In Proceedings of the 2021 International Conference on Advancements in Electrical, Electronics, Communication, Computing and Automation (ICAECA), Virtual, 8–9 October 2021; pp. 1–5. [Google Scholar]



















| Main Features | |
|---|---|
| Dimensions | 140 × 81 × 57 mm (L × W × H) |
| Weight | 249 g |
| Speed | 4 m/s (P Mode) 2 m/s (P Mode) 1.5 m/s(C Mode) |
| Max flight time | 30 min |
| Power Transmission | 2.4 GHz: <19 dBm (MIC/CE) |
| Camera | 1/2.3″ CMOS Pixel: 2 MP |
| Battery capacity | 2600 mAh |
Disclaimer/Publisher’s Note: The statements, opinions and data contained in all publications are solely those of the individual author(s) and contributor(s) and not of MDPI and/or the editor(s). MDPI and/or the editor(s) disclaim responsibility for any injury to people or property resulting from any ideas, methods, instructions or products referred to in the content. |
© 2023 by the authors. Licensee MDPI, Basel, Switzerland. This article is an open access article distributed under the terms and conditions of the Creative Commons Attribution (CC BY) license (https://creativecommons.org/licenses/by/4.0/).
Share and Cite
Salazar, F.; Martínez-García, M.S.; de Castro, A.; Chávez-Fuentes, C.; Cazorla, M.; Ureña-Aguirre, J.d.P.; Altamirano, S. UAVs for Business Adoptions in Smart City Environments: Inventory Management System. Electronics 2023, 12, 2090. https://doi.org/10.3390/electronics12092090
Salazar F, Martínez-García MS, de Castro A, Chávez-Fuentes C, Cazorla M, Ureña-Aguirre JdP, Altamirano S. UAVs for Business Adoptions in Smart City Environments: Inventory Management System. Electronics. 2023; 12(9):2090. https://doi.org/10.3390/electronics12092090
Chicago/Turabian StyleSalazar, Franklin, María Sofía Martínez-García, Angel de Castro, Carla Chávez-Fuentes, María Cazorla, Jeanette del Pilar Ureña-Aguirre, and Santiago Altamirano. 2023. "UAVs for Business Adoptions in Smart City Environments: Inventory Management System" Electronics 12, no. 9: 2090. https://doi.org/10.3390/electronics12092090
APA StyleSalazar, F., Martínez-García, M. S., de Castro, A., Chávez-Fuentes, C., Cazorla, M., Ureña-Aguirre, J. d. P., & Altamirano, S. (2023). UAVs for Business Adoptions in Smart City Environments: Inventory Management System. Electronics, 12(9), 2090. https://doi.org/10.3390/electronics12092090

