Visual Perception Based Intra Coding Algorithm for H.266/VVC
Abstract
1. Introduction
2. Related Work
3. Proposed Method
3.1. Fast Decision for Intra Coding Tools
3.2. Fast Decision for Multi-Type Tree Partition
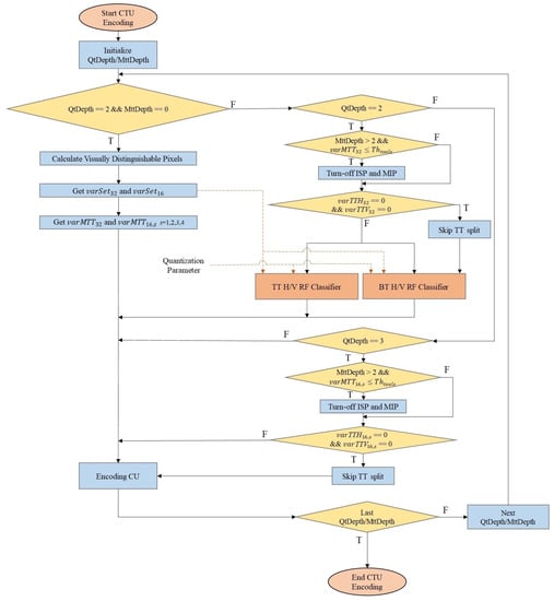
3.3. Overall Algorithm
4. Results
5. Conclusions
Author Contributions
Funding
Data Availability Statement
Conflicts of Interest
References
- Bross, B.; Chen, J.; Ohm, J.R.; Sullivan, G.J.; Wang, Y.K. Developments in international video coding standardization after AVC, with an overview of versatile video coding (VVC). Proc. IEEE 2021, 109, 1463–1493. [Google Scholar] [CrossRef]
- Chen, J.; Ye, Y.; Kim, S.H. Algorithm Description for Versatile Video Coding and Test Model 10 (VTM 10); doc. JVET-S2002; Joint Video Experts Team: Teleconference, 2020. [Google Scholar]
- VVC Reference Software. Available online: https://vcgit.hhi.fraunhofer.de/jvet/VVCSoftware_VTM/-/tree/VTM-10.0 (accessed on 13 August 2020).
- Bross, B.; Wang, Y.K.; Ye, Y.; Liu, S.; Chen, J.; Sullivan, G.J.; Ohm, J.R. Overview of the versatile video coding (VVC) standard and its applications. IEEE Trans. Circuits Syst. Video Technol. 2021, 31, 3736–3764. [Google Scholar] [CrossRef]
- Hamidouche, W.; Biatek, T.; Abdoli, M.; François, E.; Pescador, F.; Radosavljević, M.; Menard, D.; Raulet, M. Versatile video coding standard: A review from coding tools to consumers deployment. IEEE Consum. Electron. Mag. 2022, 11, 10–24. [Google Scholar] [CrossRef]
- De-Luxán-Hernández, S.; George, V.; Ma, J.; Nguyen, T.; Schwarz, H.; Marpe, D.; Wiegand, T. CE3: Intra Sub-Partitions Coding Mode (Tests 1.1.1 and 1.1.2); doc. JVET-M0102; Joint Video Experts Team: Marrakech, Morocco, 2019. [Google Scholar]
- Pfaff, J.; Stallenberger, B.; Schäfer, M.; Merkle, P.; Helle, P.; Hinz, T.; Schwarz, H.; Marpe, D.; Wiegand, T. CE3: Affine Linear Weighted Intra Prediction (CE3-4.1, CE3-4.2); doc. JVET-N0217; Joint Video Experts Team: Geneva, Switzerland, 2019. [Google Scholar]
- Bross, B.; Keydel, P.; Schwarz, H.; Marpe, D.; Wiegand, T.; Zhao, L.; Zhao, X.; Li, X.; Liu, S.; Chang, Y.J.; et al. CE3: Multiple Reference Line Intra Prediction (Test 1.1.1, 1.1.2, 1.1.3 and 1.1.4); doc. JVET-L0283; Joint Video Experts Team: Macao, China, 2018. [Google Scholar]
- Van der Auwera, G.; Seregin, V.; Said, A.; Ramasubramonian, A.K.; Karczewicz, M. CE3: Simplified PDPC (Test 2.4.1); doc. JVET-K0063; Joint Video Experts Team: Ljubljana, Slovenia, 2018. [Google Scholar]
- Fu, T.; Zhang, H.; Mu, F.; Chen, H. Fast CU partitioning algorithm for H.266/VVC intra-frame coding. In Proceedings of the IEEE International Conference on Multimedia and Expo, Shanghai, China, 8–12 July 2019. [Google Scholar]
- Park, S.-h.; Kang, J.W. Context-based ternary tree decision method in versatile video coding for fast intra-coding. IEEE Access 2019, 7, 172597–172605. [Google Scholar] [CrossRef]
- Zhang, Q.; Zhao, Y.; Jiang, B.; Wu, Q. Fast CU partition decision method based on Bayes and improved de-blocking filter for H.266/VVC. IEEE Access 2021, 9, 70382–70391. [Google Scholar] [CrossRef]
- Yang, H.; Shen, L.; Dong, X.; Ding, Q.; An, P.; Jiang, G. Low-complexity CTU partition structure decision and fast intra mode decision for versatile video coding. IEEE Trans. Circuits Syst. Video Technol. 2020, 30, 1668–1682. [Google Scholar] [CrossRef]
- Chen, M.J.; Lee, C.A.; Tsai, Y.H.; Yang, C.M.; Yeh, C.H.; Kau, L.J.; Chang, C.Y. Efficient partition decision based on visual perception and machine learning for H.266/versatile video coding. IEEE Access 2022, 10, 42141–42150. [Google Scholar] [CrossRef]
- Li, T.; Xu, M.; Tang, R.; Chen, Y.; Xing, Q. DeepQTMT: A deep learning approach for fast QTMT-based CU partition of intra-mode VVC. IEEE Trans. Image Process 2021, 30, 5377–5390. [Google Scholar] [CrossRef] [PubMed]
- Wu, G.; Huang, Y.; Zhu, C.; Song, L.; Zhang, W. SVM based fast CU partitioning algorithm for VVC intra coding. In Proceedings of the 2021 IEEE International Symposium on Circuits and Systems, Daegu, Korea, 22–28 May 2021. [Google Scholar]
- Wang, Y.; Dai, P.; Zhao, J.; Zhang, Q. Fast CU partition decision algorithm for VVC intra coding using an MET-CNN. Electronics 2022, 11, 3090. [Google Scholar] [CrossRef]
- Zouidi, N.; Kessentini, A.; Hamidouche, W.; Masmoudi, N.; Menard, D. Multitask learning based intra-mode decision framework for versatile video coding. Electronics 2022, 11, 4001. [Google Scholar] [CrossRef]
- Taabane, I.; Menard, D.; Mansouri, A.; Ahaitouf, A. Machine learning based fast QTMTT partitioning strategy for VVenC encoder in intra coding. Electronics 2023, 12, 1338. [Google Scholar] [CrossRef]
- Park, S.h.; Kang, J.W. Fast multi-type tree partitioning for versatile video coding using a lightweight neural network. IEEE Trans. Multimed. 2021, 23, 4388–4399. [Google Scholar] [CrossRef]
- Zhao, J.; Dai, P.; Zhang, Q. A complexity reduction method for VVC intra prediction based on statistical analysis and SAE-CNN. Electronics 2021, 10, 3112. [Google Scholar] [CrossRef]
- Zhao, T.; Huang, Y.; Feng, W.; Xu, Y.; Kwong, S. Efficient VVC intra prediction based on deep feature fusion and probability estimation. IEEE Trans. Multimed. 2022. Early Access. [Google Scholar] [CrossRef]
- Peng, S.; Peng, Z.; Ren, Y.; Chen, F. Fast intra-frame coding algorithm for versatile video coding based on texture feature. In Proceedings of the 2019 IEEE International Conference on Real-time Computing and Robotics, Irkutsk, Russia, 4–9 August 2019. [Google Scholar]
- Zhang, H.; Yu, L.; Li, T.; Wang, H. Fast GLCM-based intra block partition for VVC. In Proceedings of the 2021 Data Compression Conference (DCC), Snowbird, UT, USA, 23–26 March 2021; p. 382. [Google Scholar]
- Shu, Z.; Li, J.; Peng, Z.; Chen, F.; Yu, M. Intra complexity control algorithm for VVC. Electronics 2022, 11, 2572. [Google Scholar] [CrossRef]
- Zhang, Q.; Zhao, Y.; Jiang, B.; Huang, L.; Wei, T. Fast CU partition decision method based on texture characteristics for H.266/VVC. IEEE Access 2020, 8, 203516–203524. [Google Scholar] [CrossRef]
- Cui, J.; Zhang, T.; Gu, C.; Zhang, X.; Ma, S. Gradient-based early termination of CU partition in VVC intra coding. In Proceedings of the 2020 Data Compression Conference, Snowbird, UT, USA, 24–27 March 2020. [Google Scholar]
- Gou, A.; Sun, H.; Katto, J.; Li, T.; Zeng, X.; Fan, Y. Fast intra mode decision for VVC based on histogram of oriented gradient. In Proceedings of the 2022 IEEE International Symposium on Circuits and Systems (ISCAS), Austin, TX, USA, 27 May–1 June 2022; pp. 3028–3032. [Google Scholar]
- Yoon, Y.U.; Kim, J.G. Activity-based block partitioning decision method for versatile video coding. Electronics 2022, 11, 1061. [Google Scholar] [CrossRef]
- Jing, Z.; Li, P.; Zhao, J.; Zhang, Q. A fast CU partition algorithm based on gradient structural similarity and texture features. Symmetry 2022, 14, 2644. [Google Scholar] [CrossRef]
- Fan, Y.; Chen, J.A.; Sun, H.; Katto, J.; Jing, M.E. A fast QTMT partition decision strategy for VVC intra prediction. IEEE Access. 2020, 8, 107900–107911. [Google Scholar] [CrossRef]
- Chou, C.H.; Li, Y.C. A perceptually tuned subband image coder based on the measure of just-noticeable-distortion profile. IEEE Trans. Circuits Syst. Video Technol. 1995, 5, 467–476. [Google Scholar] [CrossRef]
- Bjøntegaard, G. Calculation of Average PSNR Differences between RD-Curves; doc. VCEG-M33; ITU-T Video Coding Experts Group: Austin, TX, USA, 2001. [Google Scholar]
- Breiman, L. Random forests. Mach. Learn. 2001, 45, 5–32. [Google Scholar] [CrossRef]
- Li, T.; Xu, M.; Deng, X. A deep convolutional neural network approach for complexity reduction on intra-mode HEVC. In Proceedings of the 2017 IEEE International Conference on Multimedia and Expo, Hong Kong, China, 10–14 July 2017; pp. 1255–1260. [Google Scholar]
- Mercat, A.; Viitanen, M.; Vanne, J. UVG dataset: 50/120fps 4K sequences for video codec analysis and development. In Proceedings of the 11th ACM Multimedia Systems Conference, New York, NY, USA, 27 May 2020; pp. 297–302. [Google Scholar]
- Bradski, G. The OpenCV Library. Dr. Dobb's J. Softw. Tools. 2000, 25, 120–125. [Google Scholar]
- Bossen, F.; Boyce, J.; Suehring, K.; Li, X.; Seregin, V. JVET Common Test Conditions and Software Reference Configurations for SDR Video; doc. JVET-N1010; Joint Video Experts Team: Geneva, Switzerland, 2019. [Google Scholar]







| MttDepth | ISP | MIP | Average |
|---|---|---|---|
| 0 | 67.18% | 77.16% | 72.17% |
| 1 | 38.32% | 42.78% | 40.55% |
| 2 | 27.33% | 30.13% | 28.73% |
| 3 | 16.89% | 10.88% | 13.89% |
| MttDepth | BDBR (%) | TS (%) |
|---|---|---|
| 0 | 1.21 | 12.70 |
| 1 | 0.77 | 8.48 |
| 2 | 0.54 | 5.14 |
| 3 | 0.12 | 4.32 |
| Class | Resolution | Sequence | Frame Rate (fps) | Bit Depth | Frame Count |
|---|---|---|---|---|---|
| A1 | 3840 × 2160 | Campfire | 30 | 10 | 300 |
| 3840 × 2160 | FoodMarket4 | 60 | 10 | 300 | |
| 3840 × 2160 | Tango2 | 60 | 10 | 294 | |
| A2 | 3840 × 2160 | CatRobot | 60 | 10 | 300 |
| 3840 × 2160 | DaylightRoad2 | 60 | 10 | 300 | |
| 3840 × 2160 | ParkRunning3 | 50 | 10 | 300 | |
| B | 1920 × 1080 | BasketballDrive | 50 | 8 | 500 |
| 1920 × 1080 | BQTerrace | 60 | 8 | 600 | |
| 1920 × 1080 | Cactus | 50 | 8 | 500 | |
| 1920 × 1080 | MarketPlace | 60 | 10 | 600 | |
| 1920 × 1080 | RitualDance | 60 | 10 | 600 | |
| C | 832 × 480 | BasketballDrill | 50 | 8 | 500 |
| 832 × 480 | BQMall | 60 | 8 | 600 | |
| 832 × 480 | PartyScene | 50 | 8 | 500 | |
| 832 × 480 | RaceHorses | 30 | 8 | 300 | |
| D | 416 × 240 | BasketballPass | 50 | 8 | 500 |
| 416 × 240 | BlowingBubbles | 50 | 8 | 500 | |
| 416 × 240 | BQSquare | 60 | 8 | 600 | |
| 416 × 240 | RaceHorses | 30 | 8 | 300 | |
| E | 1280 × 720 | FourPeople | 60 | 8 | 600 |
| 1280 × 720 | Johnny | 60 | 8 | 600 | |
| 1280 × 720 | KristenAndSara | 60 | 8 | 600 | |
| F | 1920 × 1080 | ArenaOfValor | 60 | 8 | 600 |
| 832 × 480 | BasketballDrillText | 50 | 8 | 500 | |
| 1280 × 720 | SlideEditing | 30 | 8 | 300 | |
| 1280 × 720 | SlideShow | 20 | 8 | 500 |
| Class | Sequence | [16] | Proposed | |||
|---|---|---|---|---|---|---|
| BDBR (%) | TS (%) | BDPSNR (dB) | BDBR (%) | TS (%) | ||
| A1 | Campfire | 2.65 | 64.74 | −0.0361 | 1.165 | 52.48 |
| FoodMarket4 | 1.47 | 46.93 | −0.0593 | 1.806 | 50.08 | |
| Tango2 | 2.42 | 64.45 | −0.0266 | 1.713 | 50.73 | |
| Average | 2.18 | 58.71 | −0.0407 | 1.561 | 51.10 | |
| A2 | CatRobot | 3.27 | 63.81 | −0.0492 | 1.696 | 52.68 |
| DaylightRoad2 | 2.02 | 70.39 | −0.0528 | 1.249 | 53.11 | |
| ParkRunning3 | 1.46 | 55.14 | −0.0559 | 0.955 | 59.75 | |
| Average | 2.25 | 63.11 | −0.0526 | 1.300 | 55.18 | |
| B | BasketballDrive | 2.38 | 67.81 | −0.0605 | 2.209 | 48.57 |
| BQTerrace | 2.43 | 64.25 | −0.0526 | 1.235 | 40.90 | |
| Cactus | 2.78 | 66.61 | −0.0540 | 1.540 | 47.86 | |
| MarketPlace | 2.58 | 71.93 | −0.0641 | 1.586 | 56.74 | |
| RitualDance | 4.21 | 64.06 | −0.0938 | 1.868 | 52.15 | |
| Average | 2.88 | 66.93 | −0.0650 | 1.688 | 49.24 | |
| C | BasketballDrill | 5.39 | 65.29 | −0.0885 | 1.842 | 44.15 |
| BQMall | 2.92 | 62.93 | −0.0887 | 1.656 | 44.80 | |
| PartyScene | 1.40 | 58.77 | −0.0394 | 0.557 | 39.94 | |
| RaceHorses | 2.00 | 62.10 | −0.0610 | 1.073 | 46.97 | |
| Average | 2.93 | 62.27 | −0.0694 | 1.282 | 43.97 | |
| D | BasketballPass | 2.34 | 61.15 | −0.0984 | 1.613 | 45.00 |
| BlowingBubbles | 2.24 | 59.94 | −0.0317 | 0.476 | 38.18 | |
| BQSquare | 1.68 | 59.98 | −0.0320 | 0.409 | 35.90 | |
| RaceHorses | 1.69 | 58.98 | −0.0723 | 1.126 | 46.26 | |
| Average | 1.99 | 60.01 | −0.0586 | 0.906 | 41.34 | |
| E | FourPeople | 4.36 | 67.14 | −0.1028 | 1.875 | 45.63 |
| Johnny | 4.34 | 67.01 | −0.0952 | 2.485 | 47.56 | |
| KristenAndSara | 3.56 | 66.21 | −0.0877 | 1.844 | 45.69 | |
| Average | 4.09 | 66.79 | −0.0952 | 2.068 | 46.29 | |
| F | ArenaOfValor | - | - | −0.1059 | 1.809 | 46.49 |
| BasketballDrillText | - | - | −0.0999 | 1.802 | 42.99 | |
| SlideEditing | - | - | −0.3264 | 2.251 | 49.60 | |
| SlideShow | - | - | −0.1821 | 2.057 | 44.50 | |
| Average | - | - | −0.1786 | 1.980 | 45.90 | |
| Total Average | - | - | −0.0814 | 1.535 | 47.26 | |
| TS/BDBR | - | 30.79 | ||||
| Same Sequence Average | 2.71 | 63.16 | −0.0638 | 1.454 | 47.51 | |
| Same Sequence TS/BDBR | 23.31 | 32.68 | ||||
| Class | Sequence | [31] | Proposed | ||
|---|---|---|---|---|---|
| BDBR (%) | TS (%) | BDBR (%) | TS (%) | ||
| B | BasketballDrive | 3.28 | 59.35 | 2.14 | 52.17 |
| BQTerrace | 1.08 | 45.30 | 0.77 | 42.78 | |
| Cactus | 1.84 | 52.44 | 1.57 | 50.12 | |
| Average | 2.07 | 52.36 | 1.49 | 48.36 | |
| C | BasketballDrill | 1.82 | 48.48 | 1.93 | 48.35 |
| BQMall | 1.87 | 52.47 | 1.59 | 48.27 | |
| PartyScene | 0.26 | 38.62 | 0.42 | 42.18 | |
| RaceHorses | 0.88 | 49.05 | 1.16 | 50.17 | |
| Average | 1.21 | 47.16 | 1.28 | 47.24 | |
| D | BasketballPass | 1.95 | 47.70 | 1.91 | 47.78 |
| BlowingBubbles | 0.47 | 40.35 | 0.67 | 43.81 | |
| BQSquare | 0.19 | 31.95 | 0.16 | 33.14 | |
| RaceHorses | 0.54 | 41.69 | 1.19 | 47.37 | |
| Average | 0.79 | 40.42 | 0.98 | 43.03 | |
| E | FourPeople | 2.70 | 57.57 | 1.96 | 49.31 |
| Johnny | 3.22 | 56.88 | 2.38 | 51.24 | |
| KristenAndSara | 2.78 | 55.11 | 2.02 | 49.87 | |
| Average | 2.90 | 56.52 | 2.12 | 50.14 | |
| Total Average | 1.63 | 48.35 | 1.42 | 46.90 | |
| TS/BDBR | 29.66 | 33.03 | |||
Disclaimer/Publisher’s Note: The statements, opinions and data contained in all publications are solely those of the individual author(s) and contributor(s) and not of MDPI and/or the editor(s). MDPI and/or the editor(s) disclaim responsibility for any injury to people or property resulting from any ideas, methods, instructions or products referred to in the content. |
© 2023 by the authors. Licensee MDPI, Basel, Switzerland. This article is an open access article distributed under the terms and conditions of the Creative Commons Attribution (CC BY) license (https://creativecommons.org/licenses/by/4.0/).
Share and Cite
Tsai, Y.-H.; Lu, C.-R.; Chen, M.-J.; Hsieh, M.-C.; Yang, C.-M.; Yeh, C.-H. Visual Perception Based Intra Coding Algorithm for H.266/VVC. Electronics 2023, 12, 2079. https://doi.org/10.3390/electronics12092079
Tsai Y-H, Lu C-R, Chen M-J, Hsieh M-C, Yang C-M, Yeh C-H. Visual Perception Based Intra Coding Algorithm for H.266/VVC. Electronics. 2023; 12(9):2079. https://doi.org/10.3390/electronics12092079
Chicago/Turabian StyleTsai, Yu-Hsiang, Chen-Rung Lu, Mei-Juan Chen, Meng-Chun Hsieh, Chieh-Ming Yang, and Chia-Hung Yeh. 2023. "Visual Perception Based Intra Coding Algorithm for H.266/VVC" Electronics 12, no. 9: 2079. https://doi.org/10.3390/electronics12092079
APA StyleTsai, Y.-H., Lu, C.-R., Chen, M.-J., Hsieh, M.-C., Yang, C.-M., & Yeh, C.-H. (2023). Visual Perception Based Intra Coding Algorithm for H.266/VVC. Electronics, 12(9), 2079. https://doi.org/10.3390/electronics12092079

