Improved Design and Application of Security Federation Algorithm
Abstract
1. Introduction
2. Horizontal Federal Learning Framework
2.1. Horizontal Federal Learning Training Process
2.2. Global Model
2.3. Federal Average
- ➀
- Increase parallelism: Let them conduct model training independently between communication rounds.
- ➁
- Add calculations in each participant: Each participant can perform more complex calculations between two communication rounds, such as multiple local model update iterations, rather than just simple calculations such as gradient calculations for a single batch.
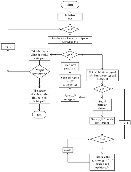
3. Scheme Design Based on Weighted Federal Average
3.1. Objectives and Requirements
3.2. Specific Scheme Design
3.2.1. Identification and Authentication
3.2.2. Model Initialization
- (a)
- Key generationSelect two large prime numbersCalculate and .Select an integer , s.t. , , that is, they are prime numbers, where .Public key is ; Private key is .
- (b)
- Encryption (using public key)Select a random number; is the random source of probabilistic encryption.Plaintext corresponds to ciphertext:
- (c)
- Encryption (using public key)The plaintext corresponding to the ciphertext is
3.2.3. Training Local Model
3.2.4. Upload Local Model Parameters
3.2.5. Update Global Model Parameters
4. Experimental Analysis
4.1. Experimental Data
4.2. Data Preprocessing
4.3. Building Local Models
4.4. Local Parameter Upload
4.5. Update Model Parameters
4.6. Update Model Parameters
5. Conclusions
Author Contributions
Funding
Data Availability Statement
Acknowledgments
Conflicts of Interest
References
- Luan, Z.X. Research on the security of cloud computing data in the Internet era. Comput. Era 2021, 2021, 35–37+41. [Google Scholar]
- Yang, J.G. The Generative Mechanism and Management of Ethical Dilemmas of Privacy Protection in the Era of Big Data. Jiangsu Soc. Sci. 2021, 2021, 142–150+243. [Google Scholar]
- Xiong, C.L.; Tong, Y.Q. Boundary and balance: Data governance path and thinking in personal privacy information protection. Sci. Technol. Commun. 2021, 13, 64–68. [Google Scholar]
- Yang, Q.; Liu, Y.; Chen, T.J.; Tong, Y.X. Federated Machine Learning. ACM Trans. Intell. Syst. Technol. 2019, 10, 1–19. [Google Scholar] [CrossRef]
- Devon, D.; Holzer, T.; Sarkani, S. Innovation-Based Fusion of Multiple Satellite Positioning Systems for Minimizing Uncertainty. IEEE Syst. J. 2019, 13, 928–939. [Google Scholar] [CrossRef]
- Sainz De Baranda, P.; Cejudo, A.; Jesus Moreno-Alcaraz, V.; Teresa Martinez-Romero, M.; Aparicio-Sarmiento, A.; Santonja-Medina, F. Sagittal spinal morphotype assessment in 8 to 15 years old Inline Hockey players. PeerJ 2020, 8, E8229. [Google Scholar] [CrossRef] [PubMed]
- Baghban, H.; Huang, C.; Hsu, C. Resource provisioning towards OPEX optimization in horizontal edge federation. Comput. Commun. 2020, 158, 39–50. [Google Scholar] [CrossRef]
- Chen, S.Q.; Xue, D.Y.; Chuai, G.H.; Yang, Q.; Liu, Q. FL-QSAR: A federated learning-based QSAR prototype for collaborative drug discovery. Bioinformatics 2020, 36, 5492–5498. [Google Scholar] [CrossRef] [PubMed]
- Liu, Y.J.; Feng, G.; Sun, Y.; Qin, S.; Liang, Y.C. Device Association for RAN Slicing Based on Hybrid Federated Deep Reinforcement Learning. IEEE Trans. Veh. Technol. 2020, 69, 15731–15745. [Google Scholar] [CrossRef]
- Topaloglu, M.Y.; Morrell, E.M.; Rajendran, S.; Topaloglu, U. In the Pursuit of Privacy: The Promises and Predicaments of Federated Learning in Healthcare. Front. Artif. Intell. 2021, 4, 746497. [Google Scholar] [CrossRef]
- Zhu, H.Y.; Zhang, H.Y.; Jin, Y.C. From federated learning to federated neural architecture search: A survey. Complex Intell. Syst. 2021, 7, 639–657. [Google Scholar] [CrossRef]
- Rajendran, S. Cloud-Based Federated Learning Implementation Across Medical Centers. JCO Clin. Cancer Inform. 2021, 5, 1–11. [Google Scholar] [CrossRef] [PubMed]
- Subramanya, T.; Riggio, R. Centralized and Federated Learning for Predictive VNF Autoscaling in Multi-Domain 5G Networks and Beyond. IEEE Trans. Netw. Serv. Manag. 2021, 18, 63–78. [Google Scholar] [CrossRef]
- Zhu, X.; Yang, G. PCA differential privacy data publishing algorithm in horizontal federated learning. Appl. Res. Comput. 2022, 39, 236–239+248. [Google Scholar]
- Lau, H.; Henry, T.; Yung, P.N.; Dilupa, L.; Caeman, K.M. Risk quantification in cold chain management: A federated learning-enabled multi-criteria decision-making methodology. Ind. Manag. Data Syst. 2021, 121, 1684–1703. [Google Scholar] [CrossRef]
- Liu, Y.H.; Qu, Y.Y.; Xu, C.H.; Hao, Z.C.; Gu, B. Blockchain-Enabled Asynchronous Federated Learning in Edge Computing. Sensors 2021, 21, 3335. [Google Scholar] [CrossRef] [PubMed]
- Pan, Y.H.; Zhou, P.; Agrawal, A.; Wang, Y.H. New insights into the methods for predicting ground surface roughness in the age of digitalisation. Precis. Eng. 2021, 67, 393–418. [Google Scholar] [CrossRef]
- Zhu, P.K. Research on Federated Learning Model and Algorithm based on Mobile Edge Computing. Master’s Thesis, Nanjing University of Posts and Telecommunications, Nanjing, China, 2021. [Google Scholar]
- Lu, Y.L. Research on data Privacy Protection and Secure Data Sharing Methods. Ph.D. Dissertation, Beijing University of Posts and Telecommunications, Beijing, China, 2020. [Google Scholar]
- Alloghani, M.; Alani, M.M.; Al-Jumeily, D. A systematic review on the status and progress of homomorphic encryption technologies. J. Inform. Secur. Appl. 2019, 48, 2019. [Google Scholar] [CrossRef]
- Zhou, Q.; Lu, S.; Cui, Y. Quantum Search on Encrypted Data Based on Quantum Homomorphic Encryption. Sci. Rep. 2020, 10, 5135. [Google Scholar] [CrossRef] [PubMed]










| Order Data Label | Description | Example |
|---|---|---|
| lpep_pickup_datetime | The date and time when the meter was engaged. | 1 January 2022 0:00:08 |
| lpep_dropoff_datetime | The date and time when the meter was disengaged. | 1 January 2022 0:14:14 |
| Passenger_count | The number of passengers in the vehicle. | 1 |
| Trip_distance | The elapsed trip distance in miles reported by the taximeter. | 7.94 |
| Store_and_fwd_flag | This flag indicates whether the trip record was held in a vehicle memory before sending it to the vendor. | N |
| PULocationID | TLC Taxi Zone in which the taximeter was engaged. | 138 |
| DOLocationID | TLC Taxi Zone in which the taximeter was disengaged. | 255 |
| RateCodeID | The final rate code in effect at the end of the trip. | 1 |
| Payment_type | A numeric code signifying how the passenger paid for the trip. | 1 |
| Fare_amount | The time-and-distance fare calculated by the meter | 23 |
| Extra | Miscellaneous extras and surcharges. | 0.5 |
| MTA_tax | USD 0.50 MTA tax that is automatically triggered based on the metered rate in use. | 0.5 |
| Improvement_surcharge | USD 0.30 improvement surcharge assessed on hailed trips at the flag drop. | 0.3 |
| Tip_amount | This field is automatically populated for credit card tips. Cash tips are not included. | 4.86 |
| Tolls_amount | Total amount of all tolls paid in a trip. | 0 |
| Total_amount | The total amount charged to passengers (does not include cash tips). | 30.41 |
| congestion_surcharge | Automatically allocated according to the measurement rate in use. | 2.5 |
| Intercept | Time | Passenger_Count | Trip_Distance | Statistics | |||||
|---|---|---|---|---|---|---|---|---|---|
| Value | Standard Error | Value | Standard Error | Value | Standard Error | Value | Standard Error | Adjusted R Square | |
| 1 | 4.4963 | 0.04911 | 7.90296 × 10-5 | 6.58141 × 10-6 | 0.10346 | 0.02346 | 2.48404 | 0.00528 | 0.78987 |
| 2 | 4.99378 | 0.06705 | 6.31535 × 10-5 | 9.45205 × 10-6 | 0.19667 | 0.03366 | 2.45348 | 0.00633 | 0.72942 |
| 3 | 6.84776 | 0.06752 | 3.54939 × 10-4 | 1.34833 × 10-5 | 0.23423 | 0.03719 | 1.81088 | 0.00609 | 0.57277 |
| 4 | 4.59964 | 0.04311 | 9.01216 × 10-5 | 7.48631 × 10-6 | 0.09247 | 0.02371 | 2.51129 | 0.00495 | 0.78597 |
| 5 | 6.72315 | 0.06082 | 5.35508 × 10-4 | 1.53895 × 10-5 | 0.19601 | 0.034 | 1.71246 | 0.00624 | 0.53545 |
| 6 | 7.22593 | 0.05737 | 4.27444 × 10-4 | 1.23054 × 10-5 | 0.23779 | 0.03221 | 1.49912 | 0.00592 | 0.47019 |
| 7 | 6.06 | 0.05529 | 2.35914 × 10-4 | 1.08658 × 10-5 | 0.16382 | 0.03021 | 1.85406 | 0.0064 | 0.5601 |
| 8 | 4.49096 | 0.03552 | 6.85826 × 10-5 | 6.55283 × 10-6 | 0.03827 | 0.01807 | 2.52072 | 0.00454 | 0.79646 |
| 9 | 4.42007 | 0.05028 | 6.21412 × 10-5 | 9.73679 × 10-6 | 0.03261 | 0.02572 | 2.52484 | 0.00563 | 0.76983 |
| 10 | 5.19199 | 0.04877 | 2.51099 × 10-4 | 1.22026 × 10-5 | 0.08173 | 0.02748 | 2.31687 | 0.00609 | 0.68499 |
| 11 | 4.66912 | 0.03696 | 1.96368 × 10-4 | 8.35207 × 10-6 | 0.04615 | 0.02082 | 2.48739 | 0.00515 | 0.76779 |
| 12 | 5.04285 | 0.04058 | 1.85677 × 10-4 | 9.20457 × 10-6 | 0.03056 | 0.02266 | 2.40991 | 0.00571 | 0.70677 |
| 13 | 5.0685 | 0.03517 | 1.50399 × 10-4 | 7.11874 × 10-6 | 0.04386 | 0.01937 | 2.42489 | 0.00491 | 0.75656 |
| 14 | 4.87388 | 0.03509 | 1.51473 × 10-4 | 6.93594 × 10-6 | 0.02742 | 0.01925 | 2.51615 | 0.00463 | 0.79363 |
| Client | 1 | 2 | 3 | 4 | 5 |
| Loss | 1.983 | 1.769 | 3.673 | 1.977 | 2.790 |
| Client | 6 | 7 | 8 | 9 | 10 |
| Loss | 2.611 | 3.168 | 1.428 | 2.013 | 2.014 |
| Client | 11 | 12 | 13 | 14 | |
| Loss | 1.342 | 1.849 | 1.491 | 1.386 |
| Client | 1 | 2 | 3 | 4 | 5 | 6 | 7 |
| Weight | 1.107 | 1.097 | 0.987 | 0.990 | 1.018 | 0.999 | 1.148 |
| Client | 8 | 9 | 10 | 11 | 12 | 13 | 14 |
| Weight | 0.957 | 1.135 | 1.066 | 1.073 | 1.022 | 0.947 | 0.941 |
| 1 | 0.595 | 0.047 | 0.062 | 1.477 |
| 2 | 0.862 | 0.054 | 0.169 | 2.114 |
| 3 | 1.367 | 0.485 | 0.320 | 2.475 |
| 4 | 0.756 | 0.068 | 0.070 | 1.899 |
| 5 | 1.513 | 0.810 | 0.296 | 2.590 |
| 6 | 1.232 | 0.527 | 0.293 | 1.847 |
| 7 | 0.947 | 0.223 | 0.155 | 1.755 |
| 8 | 0.685 | 0.047 | 0.026 | 1.726 |
| 9 | 0.858 | 0.053 | 0.028 | 2.166 |
| 10 | 1.145 | 0.288 | 0.094 | 2.653 |
| 11 | 0.779 | 0.153 | 0.036 | 1.936 |
| 12 | 0.901 | 0.167 | 0.028 | 2.171 |
| 13 | 0.752 | 0.000 | 0.033 | 1.823 |
| 14 | 0.737 | 0.000 | 0.020 | 1.855 |
| Ciphertext |
|---|
| Plaintext: 7.90296 × 10−5, Local model parameters 467955223102456212020705609866270348510893239149668473328424631046163690822437508711878985196197980450966500960003705334974280170339655750810219089129396085992598258672579610836765861787210473675224154209738857222440023315300692968047087231394512980730723977907690271899363662246165478289615153218232574561057949086114385110846695015350995138765746145605015279777950573110994544008683384022603114608651756658952592661266736411408161426646791173899631148278778420886130542466141732139434402701109610305834327986770394754422293491129830004959597471528240922862992766963399797494953223572922119780921343929602123516226546764815183789251169773407702535753226691046130282688248672437264190969732509417383856881643956027630275658489463231296913649226445921957970809319310748381576204501832811777209686852160599382374030694637282942599348941011907550986218863974727800258866828106664495631023416369971144863957435198236651427580289916915911244629558444858595888149638159997776130063235855390386100640660678856046849103703733840941266568709071793346814024807420936630963924283997628396208879073040125624428043948679461395648474879664719912865166134464521421720547985762205981822665782223794666807841734568143717078244584656216644190890183947 |
| Plaintext: 1.107 Cilent Weight 542668593891279026805624626146758625291153100936160670826053091065537229106182546052530540548774787072469124285407047736078487187066518276308290145578375312427125064570317400308530975919384618178036639860621593561533653322880977773419073086270457962531239215185735242020884636600391253929303829227690160632055355635447880958627580397656941016377197145408585526438953020193468957510929216689654165366329926337133784266205374661291090120351504336537932240149806720969730646953841277831552412094932985865479498608414619775181793358986748834334437846079939485846482496495629944011541746380639671509684239095754321959820318102974126215154739058291879812942742334500648651994495566709143482896700506958257481598793473675550399220882623673283793892416770530776917018796048658611303595729306564189333242635729140252800198129123397698494506725979944622028635443835992201975763460443431013747412861376819344647015089996916136618367623998327507099656125843558450496905169872123196108506956250733148418802328952590503257118421329674172634168153904874295407870248711968545420876320203448027987466871897975189509054334654474673284693407101626929792802446523404210423849205563988241679250362814657747157532701181352125841949375211847222624206208994 |
| p: 142562846575319296 ** 7506178382976203844105070937 q: 14439136290904674701 ** 44497097022268651346246713 g: 20584843717203680702 *** 1969859265641225568080082 |
Disclaimer/Publisher’s Note: The statements, opinions and data contained in all publications are solely those of the individual author(s) and contributor(s) and not of MDPI and/or the editor(s). MDPI and/or the editor(s) disclaim responsibility for any injury to people or property resulting from any ideas, methods, instructions or products referred to in the content. |
© 2023 by the authors. Licensee MDPI, Basel, Switzerland. This article is an open access article distributed under the terms and conditions of the Creative Commons Attribution (CC BY) license (https://creativecommons.org/licenses/by/4.0/).
Share and Cite
Yang, X.; Liu, Y.; Xie, J.; Hao, T. Improved Design and Application of Security Federation Algorithm. Electronics 2023, 12, 1375. https://doi.org/10.3390/electronics12061375
Yang X, Liu Y, Xie J, Hao T. Improved Design and Application of Security Federation Algorithm. Electronics. 2023; 12(6):1375. https://doi.org/10.3390/electronics12061375
Chicago/Turabian StyleYang, Xiaolei, Yongshan Liu, Jiabin Xie, and Tianbao Hao. 2023. "Improved Design and Application of Security Federation Algorithm" Electronics 12, no. 6: 1375. https://doi.org/10.3390/electronics12061375
APA StyleYang, X., Liu, Y., Xie, J., & Hao, T. (2023). Improved Design and Application of Security Federation Algorithm. Electronics, 12(6), 1375. https://doi.org/10.3390/electronics12061375

