Authentication-Chains: Blockchain-Inspired Lightweight Authentication Protocol for IoT Networks
Abstract
1. Introduction
- Presenting multiple levels of blockchains for IoT device authentication, called Authentication-Chains, with more emphasis on integrating authentication chains with the existing IoT network structure.
- Proposing a consensus algorithm that uses an identity-based encryption key pair to verify and validate the devices in the multiple-level blockchains.
- Analysis of security performance of the proposed Authentication-Chains.
- To present a working test bed of Authentication-Chains and to evaluate and compare its performance with existing blockchain technology.
2. Related Work
3. Protocol Structure
- Cloud Devices: These include large data servers and network management servers. These devices have large processing and data storage capability and have high bandwidth communication channels.
- Edge devices: These include access points and edge data servers. These devices have more processing power than other IoT devices and have larger storage capabilities and larger bandwidths. These devices present a linking point between cloud servers and IoT devices and perform basic tasks of network security management.
- IoT devices: These devices can be divided into two categories.
- The first category includes the data collection devices that manage the data collection from the sensing devices. The devices in this tire are limited in their storage and processing powers and have limited bandwidth and constrained energy reserves.
- The second category includes sensing devices that have minimal processing power, very limited connectivity, and very limited energy reserves. In general, these devices are small sensors and actuators that are managed by more capable devices.
3.1. Blockchain Structure
| Algorithm 1: Authentication chains algorithm. |
| Inputs: device_Address, cluster_head_Address. # Device id is the public key of the RSA key pair created from the device address value. device_Id = Puk_Device(RSA(device_address)) # Cluster head id is the public key of the RSA key pair created from the cluster head address value. ch_Id = Puk_CH(RSA (cluster_head_Address)) # Device authentication request (DAR) is sent to the devices in the related cluster for verification Sign_DAR = ((device_id,ch_Id),PrK_Device)) DAR = (device_id,ch_Id,Sign_DAR) # Device authentication request is sent to all device in related cluster Function send (DAR); # Devices verify the DAR Function verify_DAR(DAR, Puk_Device) If DAR signature is valid, then Function create_Blcok (node_id,ch_id, prv_hash, DAR) Else DAR is invalid DAR rejected. # When a block is created the device in the related cluster verify the block by comparing block hash values from their copy of the block chain. Function validate_Block (new_Block, blockchain) If block is verified, then Block added to blockchain Device added to authentication_Table Else Block is rejected. |
- For a device in the network, it must first be part of a cluster, as illustrated in Figure 2. The figure shows that each cluster consists of a number of devices that share the same cluster head. The cluster heads are also part of a higher-level cluster, which also has its own cluster head.
- The device sends a device authentication request (DAR) to the devices in the cluster. The devices verify the device’s ID and signature. If the signature is verified, a block is created containing the device’s credentials. The block hash, the device id, and the block index are added to an authentication table.
- The device must provide the device ID and the block hash for any further communication in the network.
3.2. The Consensus Algorithm
- Proof of Work (PoW): In proof of work, the nodes need to compete to solve complex mathematical problems. The node that finds the solution adds a block to the blockchain. The difficulty level is increased with each block added to the blockchain. The PoW consensus algorithm requires high processing power to solve the mathematical problems and demands high memory resources to store the blockchain in each node. The high resource requirement deems PoW unsuitable for IoT applications. The most common applications of PoW include Bitcoin and Ethereum V1.
- Byzantine Fault Tolerance (BFT): This consensus approach requires multiple rounds of consensus among the nodes in the blockchain network. Each node votes to reject or accept the addition of a new block to the blockchain. This approach is mostly used in private networks, and it is only applicable if the number of good nodes is larger than the bad nodes in the network. BFT has lower computational demands compared to PoW, but at the same time, this consensus algorithm has high network bandwidth demand.
- Proof of stake (PoS): This is the consensus algorithm used in the Ethereum V2 network. PoS is basically weighted BFT, where every node has voting power proportional to its stakes in the network. This consensus algorithm is faster and has lower network bandwidth demand; however, the stake share required for adding a new block means that the network control is limited to nodes with higher stakes.
3.3. The Authentication Table
3.4. The Initialization Process
- Based on identity-based keys, each node generates a public key pair based on its IP address.
- In Authentication-Chains, there is only one type of transaction called a “Device Authentication Request” (DAR). Each device is allowed to send only one DAR that contains the following (the device public key as an ID, the higher-level device ID that works as the cluster head for the cluster that the device is a part of, and the signature of the transaction).
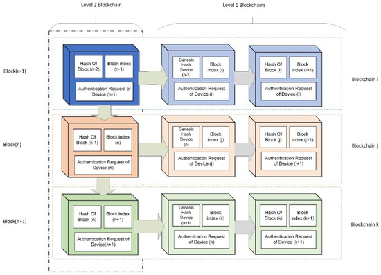
- The Authentication-Chains are formed from interconnected blockchains based on the following steps. As in Figure 4, starting from the level-2 device, a seeding hash is provided to level-1 devices. This seeding hash is used in the previous hash field in the first block in the level-1 device’s blockchain. In an equivalent way, a seeding hash is provided from the level-1 device to all level-3 devices connected to that device. This results in a tree-like connected blockchain, with each block initialized using data from the upper-level device.
- When a device within a certain group is validated, a new block is added to the related group blockchain. This device ID is added to the authenticated devices table (AuthTable). The table contains information about the group of devices that formed the blockchain within that group.
- The authenticated device table contains the device ID, the cluster head (CH) device ID that is connected to it, and the block hash and block index resulting from validating the authentication request of the device.
3.5. The Authentication Process
- The sender ID;
- The encrypted plain text;
- The authentication block hash of the sender.
- For device A to communicate with device B, “A” would send a message containing plain text M amended to it with the sender ID “A” and the receiving device ID “B”. In addition, the block hash validating the sending device is appended to the message.
- The receiver B receives the message and decrypts it. To authenticate the message, it compares the sender ID with the value from the decrypted part; it also compares the sender ID with the authentication hash from the authenticated list values. If the values are verified, the sender is authenticated.
- If the cluster head value does not match or if the block hash value is not matched, the sender is not authenticated, and the message is rejected.
4. Protocol Analysis
- Using an independent blockchain for each cluster means that the authentication process can be performed simultaneously.
- Using a simpler validation process in the blockchain results in a shorter time for blockchain validation.
- The device authentication process requires the creation of a single block, further authentication is based on the original block hash, and its time is minimal. □
4.1. Informal Analysis
4.2. User Steps for Verification
- Encryption;
- Decryption;
- Appending;
- Deletion;
- Name Matching.
- The message is decrypted using Y private key. DecY(EncY(M, BHX)) = (M, BHX).
- Y compares the sending node Id X with the hash value BHX from the Authentication table.
- If the BHX value is matched from the authentication table, the device X block index (BIX) is used to find the authentication block in the blockchain. If the hash of the block with index BIX matches the hash in the message BHX, then the receiver Y authenticates that the sender is X.
- Device Y now sends the message M back to device X with transmission tuple:
5. Simulation and Performance Analysis
5.1. Simulation Setup
- The level-2 cluster head “CH-PC” is announced as the level-2 cluster head and creates the first block of the level-2 blockchain (note that there is only one node in this level, so there is only one block in this blockchain). The cluster heads of level-1 create the level-1 blockchain by using the genesis hash from level-2. The two devices, “CH-RPi0” and “CH-RPi1”, send requests to join the cluster head, and each device works to find the hash value required to join the cluster. When the hash values are found and verified, blocks are added to the level-1 blockchain, and the authentication values are added to the “AuthTable”of the cluster.
- The devices “node0” and “node1” are joined in a cluster with the device “CH-RPi0” as the cluster head.
- The devices “node0” and “node1” use the block related to “CH-RPi0” from the level-1 blockchain as the genesis block to start calculating the hash value required by the level-0 blockchain. When the hash values are found and verified, blocks are added to the level-0 blockchain, and the authentication values are added to the “AuthTable” of the cluster.
- When a device sends a message, the device information is compared to the values stored in the authentication table “AuthTable”. If the device is in the “AuthTable”, the device “node 0” is verified by the authentication table “AuthTable”.
5.2. Security Analysis
- The attacker definition. The attacker is set as “active” to test every possibility of compromising the protocol.
- Principal X and principal Y are used to define the initial values known and generated by the two communicating devices, such as the node ID, the cluster head ID, and the private and public keys.
- The nodes share their public keys with messages that send the public key from node X to Y and vice versa.
- For X to send a message to Y. Node X generates a message m1. The node generates the message T1 by encrypting the m1 in addition to the block hash ‘BHX’. In Verifpal, this is performed using the function AEAD_ENC. The message is sent to Y where it is decrypted and the block hash BHX and checked.
- For Y to send a message to X, the steps of step 4 are repeated for the message m2, which is encrypted with the hash BHY to give T2.
- The security tests are included in “queries ”. The tests are the authentication of the message T1 transmitted from X to Y, the authentication of message T2 transmitted from Y to X, and the confidentiality of messages m1 and m2.
6. Conclusions
Author Contributions
Funding
Data Availability Statement
Acknowledgments
Conflicts of Interest
References
- Chernyshev, M.; Baig, Z.; Bello, O.; Zeadally, S. Internet of things (IoT): Research, simulators, and testbeds. IEEE Internet Things J. 2018, 5, 1637–1647. [Google Scholar] [CrossRef]
- Yang, Y.; Wu, L.; Yin, G.; Li, L.; Zhao, H. A Survey on Security and Privacy Issues in Internet-of-Things. IEEE Internet Things J. 2017, 4, 1250–1258. [Google Scholar] [CrossRef]
- Hassija, V.; Chamola, V.; Saxena, V.; Jain, D.; Goyal, P.; Sikdar, B. A Survey on IoT Security: Application Areas, Security Threats, and Solution Architectures. IEEE Access 2019, 7, 82721–82743. [Google Scholar] [CrossRef]
- Qin, K.; Fan, L. Improvement of WTLS protocol security. In Proceedings of the 2012 IEEE Symposium on Robotics and Applications (ISRA), Kuala Lumpur, Malaysia, 3–5 June 2012; pp. 612–615. [Google Scholar] [CrossRef]
- Beckwith, E.; Thamilarasu, G. BA-TLS: Blockchain authentication for transport layer security in internet of things. In Proceedings of the 2020 7th International Conference on Internet of Things: Systems, Management and Security (IOTSMS), Paris, France, 14–16 December 2020. [Google Scholar] [CrossRef]
- Fernández-Caramés, T.M.; Fraga-Lamas, P. A Review on the Use of Blockchain for the Internet of Things. IEEE Access 2018, 6, 32979–33001. [Google Scholar] [CrossRef]
- Mohsin, A.H.; Zaidan, A.A.; Zaidan, B.B.; Albahri, O.S.; Albahri, A.S.; Alsalem, M.A.; Mohammed, K.I. Blockchain authentication of network applications: Taxonomy, classification, capabilities, open challenges, motivations, recommendations and future directions. Comput. Stand. Interfaces 2019, 64, 41–60. [Google Scholar] [CrossRef]
- Gad, A.G.; Mosa, D.T.; Abualigah, L.; Abohany, A.A. Emerging Trends in Blockchain Technology and Applications: A Review and Outlook. J. King Saud Univ. Comput. Inf. Sci. 2022, 34, 6719–6742. [Google Scholar] [CrossRef]
- Kumar, R.; Sharma, R. Leveraging blockchain for ensuring trust in IoT: A survey. J. King Saud Univ. Comput. Inf. Sci. 2021, 34, 8599–8622. [Google Scholar] [CrossRef]
- Zhang, Y.; Kasahara, S.; Shen, Y.; Jiang, X.; Wan, J. Smart contract-based access control for the internet of things. IEEE Internet Things J. 2019, 6, 1594–1605. [Google Scholar] [CrossRef]
- Sengupta, J.; Ruj, S.; Das Bit, S. A Comprehensive Survey on Attacks, Security Issues and Blockchain Solutions for IoT and IIoT. J. Netw. Comput. Appl. 2020, 149, 102481. [Google Scholar] [CrossRef]
- Al Ahmed, M.T.; Hashim, F.; Jahari Hashim, S.; Abdullah, A. Hierarchical blockchain structure for node authentication in IoT networks. Egypt. Inform. J. 2022, 23, 345–361. [Google Scholar] [CrossRef]
- Christidis, K.; Devetsikiotis, M. Blockchains and {Smart} {Contracts} for the {Internet} of {Things}. IEEE Access 2016, 4, 2292–2303. [Google Scholar] [CrossRef]
- Huh, S.; Cho, S.; Kim, S. Managing IoT devices using blockchain platform. In Proceedings of the 2017 19th International Conference on Advanced Communication Technology (ICACT), PyeongChang, Republic of Korea, 19–22 February 2017; pp. 464–467. [Google Scholar] [CrossRef]
- Hussain Al-Naji, F.; Zagrouba, R. CAB-IoT: Continuous authentication architecture based on Blockchain for internet of things. J. King Saud Univ. Comput. Inf. Sci. 2020, 34, 2497–2514. [Google Scholar] [CrossRef]
- Dorri, A.; Kanhere, S.S.; Jurdak, R.; Gauravaram, P. LSB: A Lightweight Scalable BlockChain for IoT Security and Privacy. arxiv 2017, arXiv:1712.02969. [Google Scholar]
- Hardjono, T.; Smith, N. Cloud-Based Commissioning of Constrained Devices using Permissioned Blockchains. In Proceedings of the IoTPTS ’16: Proceedings of the 2nd ACM International Workshop on IoT Privacy, Trust, and Security, Xi’an, China, 30 May 2016; pp. 29–36. [Google Scholar] [CrossRef]
- Athanere, S.; Thakur, R. Blockchain based hierarchical semi-decentralized approach using IPFS for secure and efficient data sharing. J. King Saud Univ. Comput. Inf. Sci. 2022, 34, 1523–1534. [Google Scholar] [CrossRef]
- Ouaddah, A.; Abou Elkalam, A.; Ait Ouahman, A. FairAccess: A new Blockchain-based access control framework for the Internet of Things. Secur. Commun. Net. 2016, 9, 5943–5964. [Google Scholar] [CrossRef]
- Jiang, Y.; Wang, C.; Wang, Y.; Gao, L. A cross-chain solution to integrating multiple blockchains for IoT data management. Sensors 2019, 19, 2042. [Google Scholar] [CrossRef]
- Cui, Z.; Xue, F.; Zhang, S.; Cai, X.; Cao, Y.; Zhang, W.; Chen, J. A Hybrid BlockChain-Based Identity Authentication Scheme for Multi-WSN. IEEE Trans. Serv. Comput. 2020, 13, 241–251. [Google Scholar] [CrossRef]
- Qu, C.; Tao, M.; Yuan, R. A hypergraph-based blockchain model and application in internet of things-enabled smart homes. Sensors 2018, 18, 2784. [Google Scholar] [CrossRef]
- Ngubo, C.; Dohler, M.; Mcburney, P. Blockchain, IoT and sidechains. Lect. Notes Eng. Comput. Sci. 2019, 2239, 136–140. [Google Scholar]
- Maitra, S.; Yanambaka, V.P.; Abdelgawad, A.; Puthal, D.; Yelamarthi, K. Proof-of-Authentication Consensus Algorithm: Blockchain-based IoT Implementation. In Proceedings of the 2020 IEEE 6th World Forum on Internet of Things (WF-IoT), New Orleans, LA, USA, 2–16 June 2020; pp. 2020–2021. [Google Scholar] [CrossRef]
- Liu, Y.; Lu, Q.; Chen, S.; Qu, Q.; O’Connor, H.; Raymond Choo, K.K.; Zhang, H. Capability-based IoT access control using blockchain. Digit. Commun. Netw. 2020, 7, 463–469. [Google Scholar] [CrossRef]
- Alrehaili, A.; Mir, A. POSTER: Blockchain-based Key Management Protocol for Resource-Constrained IoT Devices. In Proceedings of the 2020 First International Conference of Smart Systems and Emerging Technologies (SMARTTECH), Riyadh, Saudi Arabia, 3–5 November 2020; pp. 253–254. [Google Scholar] [CrossRef]
- Gong, X.; Liu, E.; Wang, R. Blockchain-based iot application using smart contracts: Case study of M2M autonomous trading. In Proceedings of the 2020 5th International Conference on Computer and Communication Systems (ICCCS), Shanghai, China, 15–18 May 2020; pp. 781–785. [Google Scholar] [CrossRef]
- Ali, M.S.; Vecchio, M.; Pincheira, M.; Dolui, K.; Antonelli, F.; Rehmani, M.H. Applications of Blockchains in the Internet of Things: A Comprehensive Survey. IEEE Commun. Surv. Tutor. 2019, 21, 1676–1717. [Google Scholar] [CrossRef]
- Shamir, A. Identity-Based Cryptosystems and Signature Schemes. In Advances in Cryptology; Springer: Berlin/Heidelberg, Germany, 1985; Volume 196. [Google Scholar] [CrossRef]
- Dolev, D.; Yao, A.C. On the Security of Public Key Protocols. IEEE Trans. Inf. Theory 1983, 29, 198–208. [Google Scholar] [CrossRef]
- Karame, G.O.; Androulaki, E.; Čapkun, S. Double-spending fast payments in Bitcoin. In Proceedings of the CCS’12: Proceedings of the 2012 ACM Conference on Computer and Communications Security; Raleigh, NC, USA, 16–18 October 2012, pp. 906–917. [CrossRef]
- Mohammed, A.H.; Abdulateef, A.A.; Abdulateef, I.A. Hyperledger, Ethereum and Blockchain Technology: A Short Overview. In Proceedings of the 2021 3rd International Congress on Human-Computer Interaction, Optimization and Robotic Applications (HORA), Ankara, Turkey, 11–13 June 2021. [Google Scholar] [CrossRef]
- Schneier, B. Applied Cryptography, Second Edition: Protocols, Algorthms, and Source Code in C; Wiley: New York, NY, USA, 1996; ISBN 0471128457. [Google Scholar]
- Kobeissi, N. Verifpal: Cryptographic Protocol Analysis for Students and Engineers. 2019. Available online: https://verifpal.com/ (accessed on 1 February 2022).










| Device | OS | Processor | RAM |
|---|---|---|---|
| Raspberry pi zero w | Raspberry Pi OS | ARM11 processor @ 1 GHz | 512 MB |
| Raspberry pi 3 B+ | Raspberry Pi OS | Cortex-A53 64-bit SoC @ 1.4 GHz | 1 GB |
| Laptop | Windows 11 | Intel i7-10510U CPU @ 1.80 GHz to 2.3 GHz | 16 GB |
| Device | Average Single Block Creation Time (sec) | Average Signature Time (sec) | Average Verification Time (sec) | Average Encryption Time (sec) | Average Decryption Time (sec) |
|---|---|---|---|---|---|
| Raspberry pi zero w | 1.298 | 2.009426 | 0.058274 | 0.077642 | 3.537678 |
| Raspberry pi 3 B+ | 0.354 | 0.53406 | 0.041908 | 0.032855 | 1.151501 |
| Laptop | 0.194 | 0.023046 | 0.003523 | 0.002458 | 0.044644 |
| Consensus Protocol | CPU Load% |
|---|---|
| Proposed consensus protocol | 39% |
| Proof of Work consensus protocol | 61% |
| Device Type | Number of Devices | Number of Devices in the Cluster |
|---|---|---|
| CHL2 | 5 | 5 |
| CHL1 | 20 | 4 |
| Nodes | 80 | 4 |
| Blockchain Level | Number of Devices in the Cluster | Single Block Creation Time |
|---|---|---|
| Level-2 | NL2 = 5 | TL2 = 0.194 |
| Level-1 | NL1 = 4 | TL1 = 0.354 |
| Level-0 | NL0 = 4 | TL0 = 1.298 |
| Device | Data Authentication Time TENC + TDEC + Thash |
|---|---|
| Raspberry Pi zero w | 0.077 + 3.537 + 0.016 = 3.63 sec |
| Raspberry Pi 3 B+ | 0.0325 + 1.15 + 0.016 = 1.1985 sec |
| Laptop | 0.0024 + 0.044 + 0.016 = 0.0624 sec |
Disclaimer/Publisher’s Note: The statements, opinions and data contained in all publications are solely those of the individual author(s) and contributor(s) and not of MDPI and/or the editor(s). MDPI and/or the editor(s) disclaim responsibility for any injury to people or property resulting from any ideas, methods, instructions or products referred to in the content. |
© 2023 by the authors. Licensee MDPI, Basel, Switzerland. This article is an open access article distributed under the terms and conditions of the Creative Commons Attribution (CC BY) license (https://creativecommons.org/licenses/by/4.0/).
Share and Cite
Al Ahmed, M.T.; Hashim, F.; Hashim, S.J.; Abdullah, A. Authentication-Chains: Blockchain-Inspired Lightweight Authentication Protocol for IoT Networks. Electronics 2023, 12, 867. https://doi.org/10.3390/electronics12040867
Al Ahmed MT, Hashim F, Hashim SJ, Abdullah A. Authentication-Chains: Blockchain-Inspired Lightweight Authentication Protocol for IoT Networks. Electronics. 2023; 12(4):867. https://doi.org/10.3390/electronics12040867
Chicago/Turabian StyleAl Ahmed, Mahmoud Tayseer, Fazirulhisyam Hashim, Shaiful Jahari Hashim, and Azizol Abdullah. 2023. "Authentication-Chains: Blockchain-Inspired Lightweight Authentication Protocol for IoT Networks" Electronics 12, no. 4: 867. https://doi.org/10.3390/electronics12040867
APA StyleAl Ahmed, M. T., Hashim, F., Hashim, S. J., & Abdullah, A. (2023). Authentication-Chains: Blockchain-Inspired Lightweight Authentication Protocol for IoT Networks. Electronics, 12(4), 867. https://doi.org/10.3390/electronics12040867

