A Reconfigurable Setup for the On-Wafer Characterization of the Dynamic RON of 600 V GaN Switches at Variable Operating Regimes
Abstract
1. Introduction
2. Dynamic Measurement Methodology
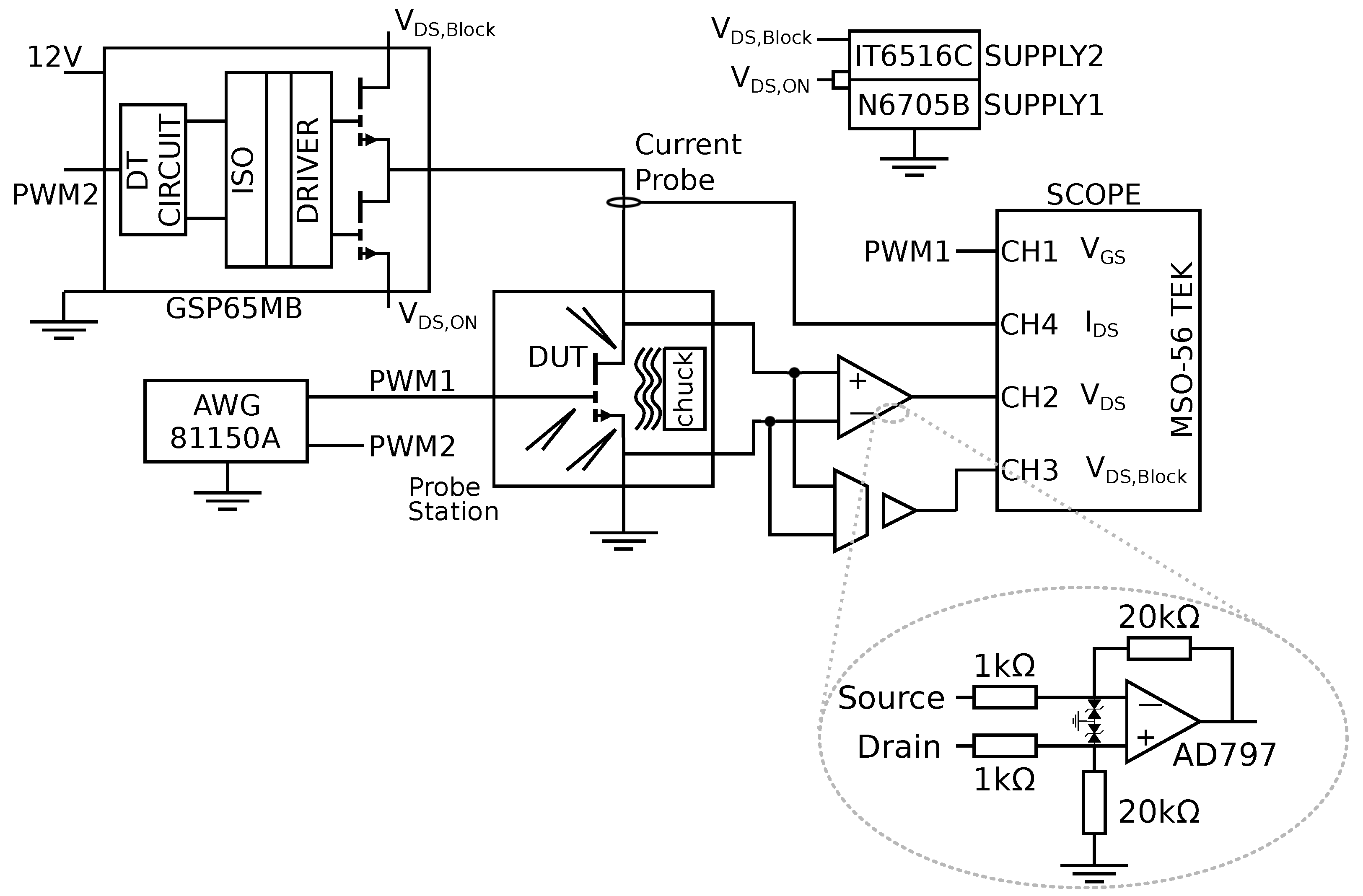
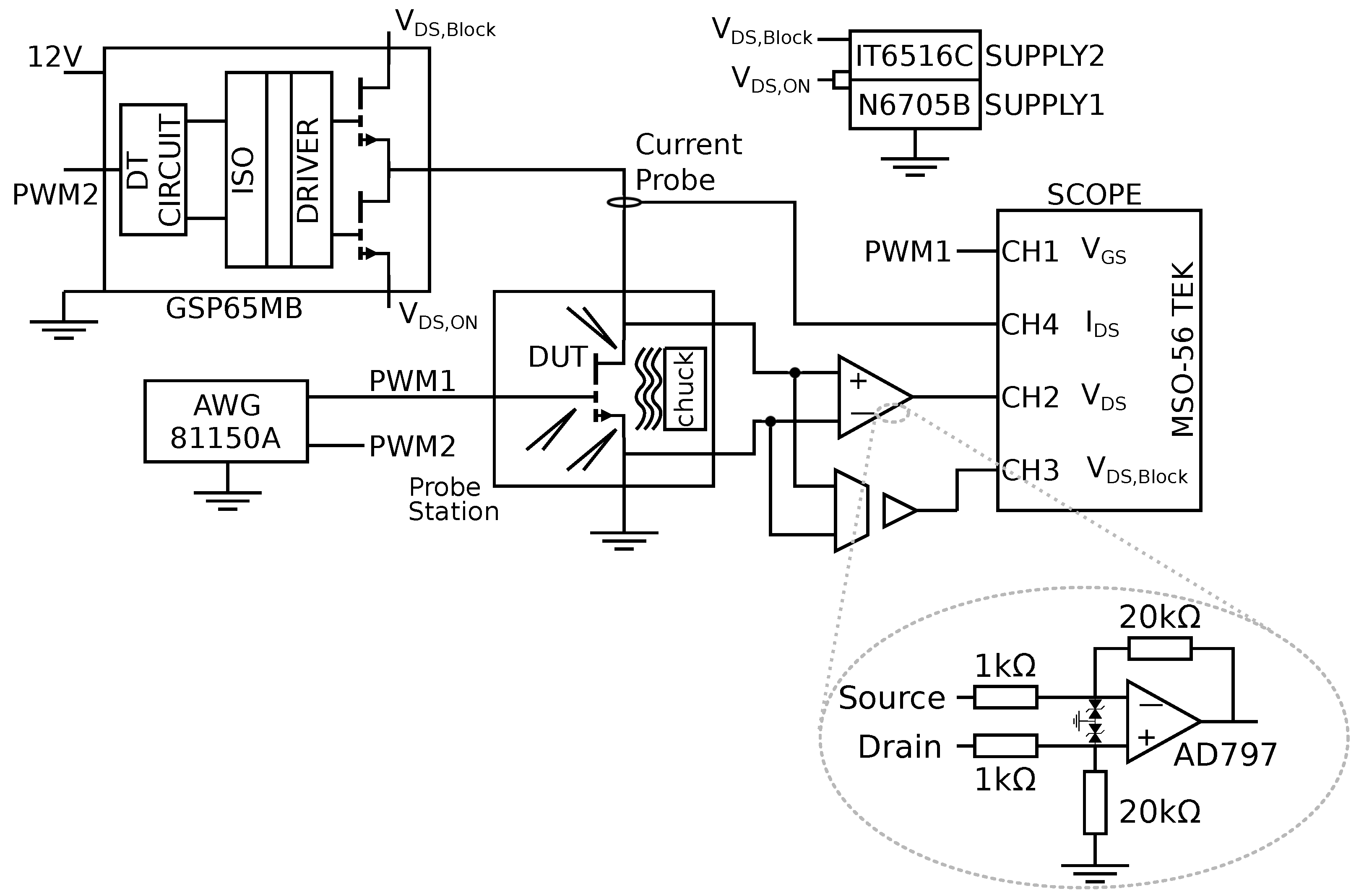
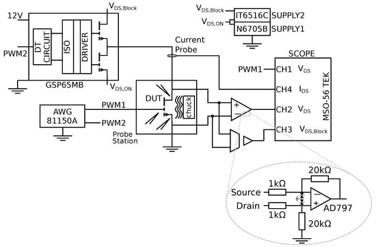
3. Setup Description
4. Experimental Characterization of 600 V GaN Switches
4.1. Static Measurements
4.2. Dynamic Measurements
5. Conclusions
Author Contributions
Funding
Data Availability Statement
Conflicts of Interest
References
- Dimitrijev, S.; Han, J.; Moghadam, H.A.; Aminbeidokhti, A. Power-switching applications beyond silicon: Status and future prospects of SiC and GaN devices. MRS Bull. 2015, 40, 399–405. [Google Scholar] [CrossRef]
- Shenai, K.; Dudley, M.; Davis, R.F. Current Status and Emerging Trends in Wide Bandgap (WBG) Semiconductor Power Switching Devices. ECS J. Solid State Sci. Technol. 2013, 2, N3055. [Google Scholar] [CrossRef]
- Rupp, R.; Laska, T.; Häberlen, O.; Treu, M. Application specific trade-offs for WBG SiC, GaN and high end Si power switch technologies. In Proceedings of the 2014 IEEE International Electron Devices Meeting, San Francisco, CA, USA, 15–17 December 2014; pp. 2.3.1–2.3.4. [Google Scholar] [CrossRef]
- Van Do, T.; Trovão, J.P.F.; Li, K.; Boulon, L. Wide-Bandgap Power Semiconductors for Electric Vehicle Systems: Challenges and Trends. IEEE Veh. Technol. Mag. 2021, 16, 89–98. [Google Scholar] [CrossRef]
- Abdelrahman, A.S.; Erdem, Z.; Attia, Y.; Youssef, M.Z. Wide Bandgap Devices in Electric Vehicle Converters: A Performance Survey. Can. J. Electr. Comput. Eng. 2018, 41, 45–54. [Google Scholar] [CrossRef]
- He, J.; Zhao, T.; Jing, X.; Demerdash, N.A. Application of wide bandgap devices in renewable energy systems—Benefits and challenges. In Proceedings of the 2014 International Conference on Renewable Energy Research and Application (ICRERA), Milwaukee, WI, USA, 19–22 October 2014; pp. 749–754. [Google Scholar] [CrossRef]
- Adan, A.O.; Tanaka, D.; Burgyan, L.; Kakizaki, Y. The Current Status and Trends of 1200-V Commercial Silicon-Carbide MOSFETs: Deep Physical Analysis of Power Transistors From a Designer’s Perspective. IEEE Power Electron. Mag. 2019, 6, 36–47. [Google Scholar] [CrossRef]
- She, X.; Huang, A.Q.; Lucia, O.; Ozpineci, B. Review of Silicon Carbide Power Devices and Their Applications. IEEE Trans. Ind. Electron. 2017, 64, 8193–8205. [Google Scholar] [CrossRef]
- Nanjo, T.; Imai, A.; Suzuki, Y.; Abe, Y.; Oishi, T.; Suita, M.; Yagyu, E.; Tokuda, Y. AlGaN Channel HEMT with Extremely High Breakdown Voltage. IEEE Trans. Electron Devices 2013, 60, 1046–1053. [Google Scholar] [CrossRef]
- Badawi, N.; Hilt, O.; Bahat-Treidel, E.; Böcker, J.; Würfl, J.; Dieckerhoff, S. Investigation of the Dynamic On-State Resistance of 600 V Normally-Off and Normally-On GaN HEMTs. IEEE Trans. Ind. Appl. 2016, 52, 4955–4964. [Google Scholar] [CrossRef]
- Systems, G. 650 V E-HEMT GaN TRANSISTORS. 2023. Available online: https://gansystems.com/gan-transistors/gs66516t/ (accessed on 10 January 2023).
- STMicroelectronics. G-HEMT 650 V GaN HEMT. 2023. Available online: https://www.st.com/en/power-transistors/g-hemt-650v-gan-hemt.html (accessed on 10 January 2023).
- Transphorm. Product Portfolio. 2023. Available online: https://www.transphormusa.com/en/products/ (accessed on 10 January 2023).
- Instruments, T. Gallium Nitride (GaN) ICs. 2023. Available online: https://www.ti.com/power-management/gallium-nitride/overview.html (accessed on 10 January 2023).
- Angelotti, A.M.; Gibiino, G.P.; Santarelli, A.; Florian, C. Experimental Characterization of Charge Trapping Dynamics in 100-nm AlN/GaN/AlGaN-on-Si HEMTs by Wideband Transient Measurements. IEEE Trans. Electron Devices 2020, 67, 3069–3074. [Google Scholar] [CrossRef]
- Angelotti, A.M.; Gibiino, G.P.; Florian, C.; Santarelli, A. Trapping Dynamics in GaN HEMTs for Millimeter-Wave Applications: Measurement-Based Characterization and Technology Comparison. Electronics 2021, 10, 137. [Google Scholar] [CrossRef]
- Florian, C.; Cappello, T.; Santarelli, A.; Niessen, D.; Filicori, F.; Popović, Z. A Prepulsing Technique for the Characterization of GaN Power Amplifiers With Dynamic Supply Under Controlled Thermal and Trapping States. IEEE Trans. Microw. Theory Tech. 2017, 65, 5046–5062. [Google Scholar] [CrossRef]
- Gibiino, G.P.; Angelotti, A.M.; Santarelli, A.; Florian, C. Microwave Characterization of Trapping Effects in 100-nm GaN-on-Si HEMT Technology. IEEE Microw. Wirel. Compon. Lett. 2019, 29, 604–606. [Google Scholar] [CrossRef]
- Yang, S.; Han, S.; Sheng, K.; Chen, K.J. Dynamic On-Resistance in GaN Power Devices: Mechanisms, Characterizations, and Modeling. IEEE J. Emerg. Sel. Top. Power Electron. 2019, 7, 1425–1439. [Google Scholar] [CrossRef]
- Wang, H.; Wei, J.; Xie, R.; Liu, C.; Tang, G.; Chen, K.J. Maximizing the Performance of 650-V p-GaN Gate HEMTs: Dynamic RON Characterization and Circuit Design Considerations. IEEE Trans. Power Electron. 2017, 32, 5539–5549. [Google Scholar] [CrossRef]
- Barbato, A.; Barbato, M.; Meneghini, M.; Silvestri, M.; Detzel, T.; Haeberlen, O.; Spiazzi, G.; Meneghesso, G.; Zanoni, E. Fast System to measure the dynamic on-resistance of on-wafer 600 V normally off GaN HEMTs in hard-switching application conditions. IET Power Electron. 2020, 13, 2390–2397. [Google Scholar] [CrossRef]
- GaN Systems. GSP65RxxHB-EVB 650 V, High Power IMS Evaluation Platform. 2020. Available online: https://gansystems.com/wp-content/uploads/2020/05/GSP65RXXHB-EVB_Technical-Manual_Rev_200526.pdf (accessed on 10 January 2023).
- Cappello, T.; Santarelli, A.; Florian, C. Dynamic RON Characterization Technique for the Evaluation of Thermal and Off-State Voltage Stress of GaN Switches. IEEE Trans. Power Electron. 2018, 33, 3386–3398. [Google Scholar] [CrossRef]
- De Santi, C.; Meneghini, M.; Meneghesso, G.; Zanoni, E. Review of dynamic effects and reliability of depletion and enhancement GaN HEMTs for power switching applications. IET Power Electron. 2018, 11, 668–674. [Google Scholar] [CrossRef]
- Jin, D.; del Alamo, J.A. Methodology for the Study of Dynamic ON-Resistance in High-Voltage GaN Field-Effect Transistors. IEEE Trans. Electron Devices 2013, 60, 3190–3196. [Google Scholar] [CrossRef]
- Meneghesso, G.; Meneghini, M.; Silvestri, R.; Vanmeerbeek, P.; Moens, P.; Zanoni, E. High voltage trapping effects in GaN-based metal–insulator–semiconductor transistors. Jpn. J. Appl. Phys. 2015, 55, 01AD04. [Google Scholar] [CrossRef]
- Gonçalves, C.F.; Nunes, L.C.; Cabral, P.M.; Pedro, J.C. Pulsed I/V and S-parameters measurement system for isodynamic characterization of power GaN HEMT transistors. Int. J. RF Microw. Comput.-Aided Eng. 2018, 28, e21515. [Google Scholar] [CrossRef]
- Gomes, J.L.; Nunes, L.C.; Gonçalves, C.F.; Pedro, J.C. An Accurate Characterization of Capture Time Constants in GaN HEMTs. IEEE Trans. Microw. Theory Tech. 2019, 67, 2465–2474. [Google Scholar] [CrossRef]














| 600 V | 5–6 V | 2–2.5 V | 0.5 Ω | 43 pF | 18 pF | 1 pF |
Disclaimer/Publisher’s Note: The statements, opinions and data contained in all publications are solely those of the individual author(s) and contributor(s) and not of MDPI and/or the editor(s). MDPI and/or the editor(s) disclaim responsibility for any injury to people or property resulting from any ideas, methods, instructions or products referred to in the content. |
© 2023 by the authors. Licensee MDPI, Basel, Switzerland. This article is an open access article distributed under the terms and conditions of the Creative Commons Attribution (CC BY) license (https://creativecommons.org/licenses/by/4.0/).
Share and Cite
Alemanno, A.; Angelotti, A.M.; Gibiino, G.P.; Santarelli, A.; Sangiorgi, E.; Florian, C. A Reconfigurable Setup for the On-Wafer Characterization of the Dynamic RON of 600 V GaN Switches at Variable Operating Regimes. Electronics 2023, 12, 1063. https://doi.org/10.3390/electronics12041063
Alemanno A, Angelotti AM, Gibiino GP, Santarelli A, Sangiorgi E, Florian C. A Reconfigurable Setup for the On-Wafer Characterization of the Dynamic RON of 600 V GaN Switches at Variable Operating Regimes. Electronics. 2023; 12(4):1063. https://doi.org/10.3390/electronics12041063
Chicago/Turabian StyleAlemanno, Alessio, Alberto Maria Angelotti, Gian Piero Gibiino, Alberto Santarelli, Enrico Sangiorgi, and Corrado Florian. 2023. "A Reconfigurable Setup for the On-Wafer Characterization of the Dynamic RON of 600 V GaN Switches at Variable Operating Regimes" Electronics 12, no. 4: 1063. https://doi.org/10.3390/electronics12041063
APA StyleAlemanno, A., Angelotti, A. M., Gibiino, G. P., Santarelli, A., Sangiorgi, E., & Florian, C. (2023). A Reconfigurable Setup for the On-Wafer Characterization of the Dynamic RON of 600 V GaN Switches at Variable Operating Regimes. Electronics, 12(4), 1063. https://doi.org/10.3390/electronics12041063

