Review and Development of a Scalable Lightweight Blockchain Integrated Model (LightBlock) for IoT Applications
Abstract
1. Introduction
2. Literature Review
- (a)
- Consumption of resources: Most IoT devices have limited resources, processes, bandwidth, and storage. These restrictions are inconvenient for complex security.
- (b)
- Centralization: Most devices rely on centralized communication models in which all devices are identified, authenticated, and linked via cloud servers. Consequently, any malfunction at this stage can bring the network to a halt.
- (c)
- Lack of privacy: The devices and communications are secured using conventional privacy measures.
- (a)
- Complex consensus algorithms: The algorithms utilized in BC (POW and POS) require significant computation.
- (b)
- Scalability and overhead: In BC, all new blocks are delivered to all nodes for verification, which boosts network scalability and overload.
- (c)
- Latency: It often takes time for nodes to confirm and add a new block. However, in IoT, there should be no waiting or delay for sent information.
- (d)
- Throughput: The number of transactions to be implemented and stored. In BC, transactions are limited (e.g., seven per second for Bitcoin), which is inconvenient for IoT because it involves swift transactions.
3. Scalability Challenges
3.1. Blockchain Scalability
3.2. Scalability Bottlenecks
- Throughput—If the block size is increased, the number of transactions processed per second will increase. The throughput of the entire bitcoin Blockchain protocol infrastructure will also be enhanced.
- Massive capacity—Rendering the block size within the Blockchain protocol would pave the way for transferring and managing enormous data amounts. For instance, experts anticipate that an increase in block size to 8 GB would facilitate the management of approximately 400 TB of data.
- Lower transaction charges—Increasing the block size would free up a massive amount of space for additional transactions to be included in each block. Moreover, all Bitcoin competitors will be required to reduce their exchange fees.
- Scalability enhancement—The increase in block size will considerably improve the scalability of the Bitcoin-based Blockchain organization due to the increased throughput and productivity caused by the development of the system’s number of exchanges.
- Horizontal scalability: The process of adding more hubs to a system.
- Vertical scalability: Adding extra capacity to the system’s machines.
3.3. Example Scenario of Blockchain Top layer: Overlay Network
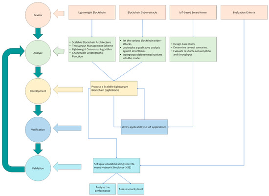
4. Methodology
- A.
- Review Phase
- B.
- Analysis Phase
- C.
- Development Phase
- (a)
- Scalable Blockchain architecture (SBA): The implementation includes network topologies such as the star topology, bus topology, ring topology, and mesh topology. The combination of various topologies is to see which is best to support high scalability, low overhead, and fast processing time. The multiple star topology architecture may be a viable approach in which each star topology network consists of numerous nodes connected to a hub that can communicate with a hub connected to another node. In turn, this decreases the direct interaction between nodes, which causes latency and overhead. This architecture generates a decentralized process that supports the Blockchain’s nature.
- (b)
- Lightweight consensus algorithm (LCA): Several consensus algorithms have been identified, such as PoW, PoS, BFT, TCON, and DTC. The distributed time-based consensus (DTC) provides a more lightweight solution than others but with fewer than 100 transactions per second. Meanwhile, proof-of-work (PoW) provides nine transactions per second. In addition, a thorough analysis of DTC was conducted to increase the number of transactions by simplifying the mining process validation of transactions and new blocks.
- (c)
- Changeable cryptographic function (CCF): An examination of Blockchain’s existing hash functions, including QUARK, PHOTON, and SPONGENT to propose a new changeable hash-based CCF. A cryptographic function that can adjust the hash algorithm used for mining network traffic based on the security level of each transaction. High-security hashes increase the algorithm’s complexity, and, since not all transactions require high security, the hash function can be altered to optimize the operation. This optimization can significantly improve throughput.
- (d)
- Throughput management scheme (TMS): When the number of transactions exceeds the limit, it will be placed in a queue. However, some transactions cannot wait since they must be completed immediately. In this case, we must prioritize the transactions to control the throughput.
- D.
- Verification Phase
- (a)
- Improve LightBlock security resilience: Incorporate the potential defense mechanisms into the LightBlock model to provide security resilience.
- (b)
- Verify applicability to IoT applications by evaluating resource consumption and throughput: We undertake a case study on smart houses to demonstrate the efficiency and usability of LightBlock for IoT applications. Several scenarios will be analyzed to demonstrate the primary characteristics, such as minimal resource utilization and high throughput. We presume that the smart house is equipped with various Internet of things devices, such as smart sensors, smart locks, and smart lights. In addition, IoT devices with significantly varying capacities are now commercially available, such as Amazon Echo, which has abundant resources, and motion sensors with limited resources.
- E.
- Validation Phase
- (a)
- A simulation using a discrete-event network simulator (NS3) is conducted to analyze performance and assess the security level.
- (b)
- The performance of LightBlock is analyzed with respect to several predefined evaluation characteristics, including latency, processing time, bandwidth overhead, and scalability.
- (c)
- LightBlock’s security levels are evaluated.
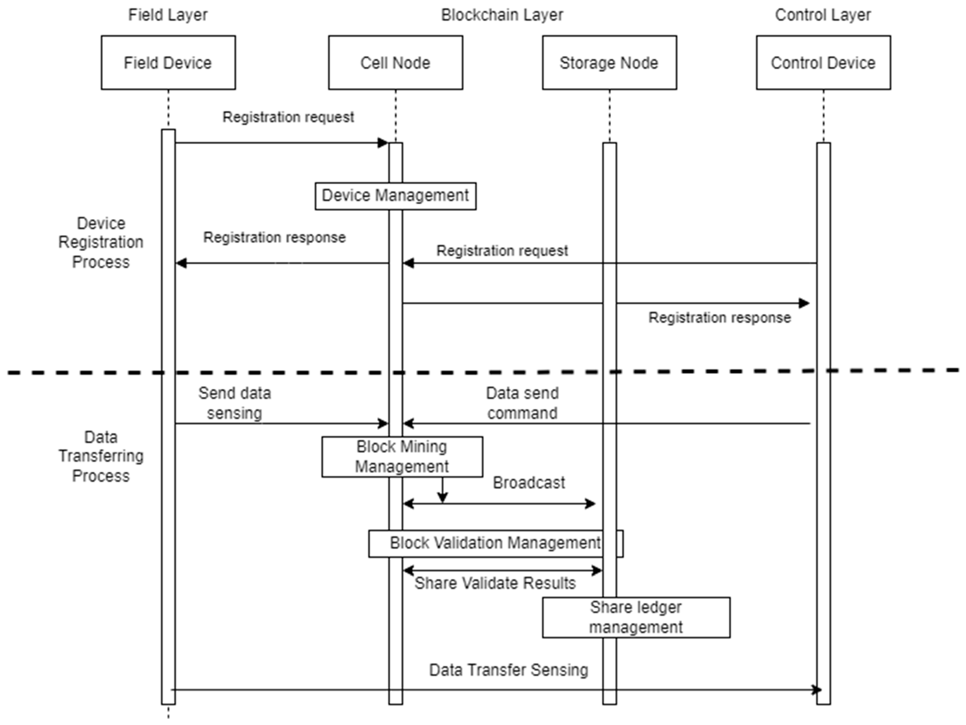
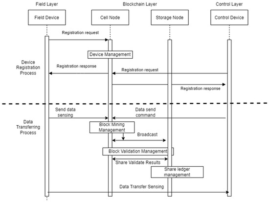
5. The Conceptual Model
6. Model Development
7. Results and Discussion
8. Conclusions
Author Contributions
Funding
Conflicts of Interest
References
- Biswas, J.; Wai, A.A.P.; Tolstikov, A.; Hong, K.L.J.; Shankar, S.J.; Fook, V.F.S.; Yen, L.V.; Phua, C.; Jiaqi, Z.; Hoa, H.T.; et al. From context to micro-context–issues and challenges in sensorizing smart spaces for assistive living. Procedia Comput. Sci. 2015, 5, 288–295. [Google Scholar] [CrossRef]
- Sanchez, I.; Satta, R.; Fovino, I.N.; Baldini, G.; Steri, G.; Shaw, D.; Ciardulli, A. Privacy leakages in smart home wireless technologies. In Proceedings of the 2014 International Carnahan Conference on Security Technology (ICCST), Rome, Italy, 13–16 October 2014; pp. 1–6. [Google Scholar]
- Ukil, A.; Bandyopadhyay, S.; Pal, A. Privacy for IoT: Involuntary privacy enablement for smart energy systems. In Proceedings of the 2015 IEEE International Conference on Communications (ICC), London, UK, 8–12 June 2015; pp. 536–541. [Google Scholar]
- Kim, Y.-P.; Yoo, S.; Yoo, C. DAoT: Dynamic and energy-aware authentication for smart home appliances in internet of things. In Proceedings of the 2015 IEEE International Conference on Consumer Electronics (ICCE), Las Vegas, NV, USA, 9–12 January 2015; pp. 196–197. [Google Scholar]
- Mohanty, S.N.; Ramya, K.; Rani, S.S.; Gupta, D.; Shankar, K.; Lakshmanaprabu, S.; Khanna, A. An efficient Lightweight integrated Blockchain (ELIB) model for IoT security and privacy. Futur. Gener. Comput. Syst. 2019, 102, 1027–1037. [Google Scholar] [CrossRef]
- Chen, S.; Dai, W.; Dai, Y.; Fu, H.; Gao, Y.; Guo, J.; He, H.; Liu, Y. A Scalable Blockchain Architecture. arXiv 2019, arXiv:1904.04560. [Google Scholar]
- Seok, B.; Park, J.; Park, J.H. A lightweight hash-based blockchain architecture for industrial IoT. Appl. Sci. 2018, 9, 3740. [Google Scholar] [CrossRef]
- Dorri, A.; Kanhere, S.S.; Jurdak, R.; Gauravaram, P. LSB: A Lightweight Scalable Blockchain for IoT security and anonymity. J. Parallel Distrib. Comput. 2019, 134, 180–197. [Google Scholar] [CrossRef]
- Singh, S.; Ra, I.H.; Meng, W.; Kaur, M.; Cho, G.H. SH-BlockCC: A secure and efficient Internet of things smart home architecture based on cloud computing and blockchain technology. Int. J. Distrib. Sens. Netw. 2019, 15, 155014771984415. [Google Scholar] [CrossRef]
- Novo, O. Blockchain Meets IoT: An Architecture for Scalable Access Management in IoT. IEEE Internet Things J. 2018, 5, 1184–1195. [Google Scholar] [CrossRef]
- Nguyen, L.N.; Nguyen, T.D.; Dinh, T.N.; Thai, M.T. OptChain: Optimal transactions placement for scalable blockchain sharding. In Proceedings of the 2019 IEEE 39th International Conference on Distributed Computing Systems (ICDCS), Dallas, TX, USA, 7–9 July 2019; pp. 525–535. [Google Scholar]
- Dohr, G.S.A.; Modre-opsrian, R.; Drobics, M.; Hayn, D. The Internet of Things for ambient assisted living. In Proceedings of the 2010 Seventh International Conference on Information Technology: New Generations, Las Vegas, NV, USA, 12–14 April 2010; Volume 29, pp. 133–140. [Google Scholar]
- Wahdain, E.A.; Baharudin, A.S. Big Data Analytics in the Malaysian Public Sector: The Determinants of Value Creation; Springer International Publishing: Berlin/Heidelberg, Germany, 2018; Volume 2. [Google Scholar]
- Giuffrida, N.; Fajardo-Calderin, J.; Masegosa, A.D.; Werner, F.; Steudter, M.; Pilla, F. Optimization and Machine Learning Applied to Last-Mile Logistics: A Review. Sustainability 2022, 14(9), 5329. [Google Scholar] [CrossRef]
- Yang, C.; Yuan, B.; Tian, Y.; Feng, Z.; Mao, W. A smart home architecture based on resource name service. In Proceedings of the 2014 IEEE 17th International Conference on Computational Science and Engineering, Chengdu, China, 19–21 December 2014. [Google Scholar]
- Bhide, V.H.; Wagh, S. I-learningIoT: An intelligent self learning system for home automation using IoT. In Proceedings of the Communications and Signal Processing (ICCSP), Chengdu, China, 10–11 October 2015; pp. 1763–1767. [Google Scholar]
- Lin, Z.; Niu, H.; An, K.; Wang, Y.; Zheng, G.; Chatzinotas, S.; Hu, Y. Refracting RIS-Aided Hybrid Satellite-Terrestrial Relay Networks: Joint Beamforming Design and Optimization. IEEE Trans. Aerosp. Electron. Syst. 2022, 58, 3717–3724. [Google Scholar] [CrossRef]
- An, K.; Lin, M.; Ouyang, J.; Zhu, W.-P. Secure Transmission in Cognitive Satellite Terrestrial Networks. IEEE J. Sel. Areas Commun. 2016, 34, 3025–3037. [Google Scholar] [CrossRef]
- Lin, Z.; An, K.; Niu, H.; Hu, Y.; Chatzinotas, S.; Zheng, G.; Wang, J. SLNR-based Secure Energy Efficient Beamforming in Multibeam Satellite Systems. IEEE Trans. Aerosp. Electron. Syst. 2022, 58, 1–4. [Google Scholar] [CrossRef]
- Gurunathan, M.; Mahmoud, M.A.; Mahdi, M.N. A Systematic Review on the Challenges of Adopting Advanced Security Solutions onto IoT-Based Smart Devices. J. Theor. Appl. Inf. Technol. 2022, 100, 4117. [Google Scholar]
- Gurunathan, M.; Mahmoud, M.A. A review and development methodology of a lightweight security model for IoT-based smart devices. Int. J. Adv. Comput. Sci. Appl. 2020, 11, 110217. [Google Scholar] [CrossRef]
- Fitwi, A.; Chen, Y.; Zhu, S. A lightweight blockchain-based privacy protection for smart surveillance at the edge. In Proceedings of the 2019 IEEE International Conference on Blockchain (Blockchain), Atlanta, GA, USA, 14–17 July 2019; pp. 552–555. [Google Scholar]
- Dorri, A.; Kanhere, S.S.; Jurdak, R.; Gauravaram, P. Blockchain for IoT security and privacy: The case study of a smart home. In Proceedings of the 2017 IEEE International Conference on Pervasive Computing and Communications Workshops (PerCom Workshops), Kona, HI, USA, 13–17 March 2017; pp. 618–623. [Google Scholar]
- Frikha, T.; Chaabane, F.; Aouinti, N.; Cheikhrouhou, O.; Ben Amor, N.; Kerrouche, A. Implementation of Blockchain Consensus Algorithm on Embedded Architecture. Secur. Commun. Networks 2021, 2021, 1–11. [Google Scholar] [CrossRef]
- Aruna Reddy, H.; Kavya Raveendra Bhat Pavithra, M.; Mandara, N.; Ramya, S. Blockchain for financial application using ioT. Int. Res. J. Comput. Sci. (IRJCS) 2019, 106, 369. [Google Scholar]
- Guruprakash, J.; Koppu, S. EC-ElGamal and Genetic algorithm-based enhancement for lightweight scalable Blockchain in IoT domain. IEEE Access 2020, 8, 141269–141281. [Google Scholar] [CrossRef]
- Xu, L.; Chen, L.; Gao, Z.; Xu, S.; Shi, W. EPBC: Efficient public blockchain client for lightweight users. In Proceedings of the 1st Workshop on Scalable and Resilient Infrastructures for Distributed Ledgers, Las Vegas, NV, USA, 11–15 December 2017; pp. 1–6. [Google Scholar]
- Shahid, A.R.; Pissinou, N.; Staier, C.; Kwan, R. Sensor-chain: A lightweight scalable blockchain framework for Internet of things. In Proceedings of the 2019 International Conference on Internet of Things (iThings) and IEEE Green Computing and Communications (GreenCom) and IEEE Cyber, Physical and Social Computing (CPSCom) and IEEE Smart Data (SmartData), Atlanta, GA, USA, 14–17 July 2019; pp. 1154–1161. [Google Scholar]
- Abdulkader, O.; Bamhdi, A.M.; Thayananthan, V.; Elbouraey, F.; Al-Ghamdi, B. A lightweight blockchain based cybersecurity for IoT environments. In Proceedings of the 2019 6th IEEE International Conference on Cyber Security and Cloud Computing (CSCloud)/2019 5th IEEE International Conference on Edge Computing and Scalable Cloud (EdgeCom), Paris, France, 21–23 June 2019; pp. 139–144. [Google Scholar]
- Khan, S.; Lee, W.-K.; Hwang, S.O. AEchain: A Lightweight Blockchain for IoT Applications. IEEE Consum. Electron. Mag. 2021, 11, 64–76. [Google Scholar] [CrossRef]
- Goswami, S. Scalability Analysis of Blockchains through Blockchain Simulation; University of Nevada: Las Vegas, NV, USA, 2017. [Google Scholar]
- Shahsavari, Y.; Zhang, K.; Talhi, C. A Theoretical Model for Block Propagation Analysis in Bitcoin Network. IEEE Trans. Eng. Manag. 2022, 69, 1459–1476. [Google Scholar] [CrossRef]











| Ref. | Implementation | Model | Blockchain Dataset | Consensus Algorithm | Focus | Finding |
|---|---|---|---|---|---|---|
| [22] | Video surveillance systems | Lightweight privacy protection for intelligent edge monitoring based on BC | Intelligent camera | POW | Shared key encryption for secure communication between devices; used cloud storage as an off-Blockchain | Use machine learning for detecting this object; store only the video consisting of the object to prevent replicated in the video |
| [23] | Intelligent home | Private and secure BC | Devices and sensors | Hierarchical structures and distributed trust | Used Diffie–Hellman to the genesis transaction contains the shared key that the miner and the device use to communicate | The miner device generates a genesis block, adjusts the transaction’s structure, shares and modifies keys, and builds and controls the cluster; then, the miner gathers all transactions into a block and adds the entire block to the BC; finally, the miner controls local storage to offer more capacity |
| [24] | FPGA | Used two parts of the chain (off-chain and on-chain) | Simulation | keccak256 and POW | Hybrid HW/SW architecture and designed for a consensus algorithm | Off-chain used keccak256 inside FPGA to create a hash; after that the transaction, smart home contract, and hash from keccak256 were used in POW to append a new block (on-chain) |
| [25] | Simulation | Smart contract | IoT devices and end user | Ethereum | When appending new device details in the smart contract, the administrator adds the police and privacy for this device in the Blockchain getaway (public and private key) | Used digital signature algorithm to authenticate for devices in IoT and the same architecture for BC |
| [26] | IoT devices | Hybrid Elliptic Curve ElGamal (EC-ElGamal) | Devices and sensors | EC-ElGamal and SHA-384. | Focuses on enhancing security and performance; transaction transmission is encrypted, transaction flow is improved, blocks are validated, and hash quality, hash rate, and storage costs are reduced | Encryption of each transaction using EC-ElGamal and aggregating these transactions to create a new block; hashing the new block using genetic algorithm (GA) to generate kay and hash 384 algorithms |
| [27] | IoT devices | Efficient verification protocol for public Blockchains (EPBC) | Simulation | POW | Summarized Blockchain, with efficient storage cost without depending on the size of the Blockchain | EPBC consists of four algorithms (setup block, summary construction, proof generation, and proof verification) |
| [28] | IoT of mobile devices | Sensor-Chain | Multiple sensors in a small region | PoS | Divides the network into small networks called cells; each cell consists of a group of sensor static, and another sensor mobile; each sensor node can perform lightweight aggregate operations | Divides the network into small Blockchains, and each small chain creates an aggregate Blockchain and sends broadcasts to all other networks to remove the associate Blockchain and append new block |
| [29] | IoT environments | Edge block manager (EBM) and aggregation block manager (ABM) | IoT devices | Aggregation throughput manager (ATM), waiting for pool, and aggregation verification (AV) | Managing local transactions, blocks, distributing local keys between devices, and data exchange between devices | Each ABM transaction is broadcast to all other ABMs, thus creating pool-waiting for those transactions; each new block is added to BC; the ABM checks the transaction verification with the pool before creating a new block to prevent repetition |
| [30] | Software (microcontroller) or hardware platform (FPGA) | Lightweight authenticated encryption (AE) chain (AEchain) | IoT sensor | Proof of authentication (PoAh) | Divides the node into cluster groups; each group elect head node is responsible for having the necessary storage and processing power to oversee the nodes and store the ledger | PoAh uses ElGamal encryption algorithm to encrypt transactions in the block and uses a private key to sign the block before being broadcast to all nodes; other nodes have public keys and use PoAh to verify the block before appending it to BC |
| Models | Lightweight Blockchain Components | Strengthen Security | Evaluation | |||||
|---|---|---|---|---|---|---|---|---|
| SBA | LCA | CCF | TMS | Incorporate defense mechanisms | Applicability to IoT | Security Level | Performance | |
| ELIB [5] | √ | √ | √ | |||||
| Thinkey [6] | √ | √ | √ | |||||
| LHBA [7] | √ | √ | ||||||
| LSB [8] | √ | √ | √ | √ | √ | √ | ||
| SH-BlockCC [9] | √ | √ | √ | |||||
| ASAM [10] | √ | √ | √ | √ | √ | |||
| OptChain [11] | √ | √ | √ | √ | ||||
| Function | Description | Related Component |
|---|---|---|
| Management of device | Registration of devices for participating in the area of a cell | Manager of device |
| Management of block mining | A hash function is mainly used for mining, building blocks, and executing the mining process | Traffic analyzer, hash manager, and mining manager |
| Management of block validation | Other node requests to validate the block and get back to the final authentication process | Manager of block validation |
Disclaimer/Publisher’s Note: The statements, opinions and data contained in all publications are solely those of the individual author(s) and contributor(s) and not of MDPI and/or the editor(s). MDPI and/or the editor(s) disclaim responsibility for any injury to people or property resulting from any ideas, methods, instructions or products referred to in the content. |
© 2023 by the authors. Licensee MDPI, Basel, Switzerland. This article is an open access article distributed under the terms and conditions of the Creative Commons Attribution (CC BY) license (https://creativecommons.org/licenses/by/4.0/).
Share and Cite
Mahmoud, M.A.; Gurunathan, M.; Ramli, R.; Babatunde, K.A.; Faisal, F.H. Review and Development of a Scalable Lightweight Blockchain Integrated Model (LightBlock) for IoT Applications. Electronics 2023, 12, 1025. https://doi.org/10.3390/electronics12041025
Mahmoud MA, Gurunathan M, Ramli R, Babatunde KA, Faisal FH. Review and Development of a Scalable Lightweight Blockchain Integrated Model (LightBlock) for IoT Applications. Electronics. 2023; 12(4):1025. https://doi.org/10.3390/electronics12041025
Chicago/Turabian StyleMahmoud, Moamin A., Mathuri Gurunathan, Ramona Ramli, Kazeem Alasinrin Babatunde, and Faisal Hadi Faisal. 2023. "Review and Development of a Scalable Lightweight Blockchain Integrated Model (LightBlock) for IoT Applications" Electronics 12, no. 4: 1025. https://doi.org/10.3390/electronics12041025
APA StyleMahmoud, M. A., Gurunathan, M., Ramli, R., Babatunde, K. A., & Faisal, F. H. (2023). Review and Development of a Scalable Lightweight Blockchain Integrated Model (LightBlock) for IoT Applications. Electronics, 12(4), 1025. https://doi.org/10.3390/electronics12041025

