Next Article in Journal
Point Cloud Segmentation Network Based on Attention Mechanism and Dual Graph Convolution
Previous Article in Journal
Automatic Verticality Monitoring and Securing System for Large Circular Steel Pipes
 
 
Font Type:
Arial Georgia Verdana
Font Size:
Aa Aa Aa
Line Spacing:
Column Width:
Background:
Article

Dwarf Mongoose Optimizer for Optimal Modeling of Solar PV Systems and Parameter Extraction

by
Ghareeb Moustafa
1,
Idris H. Smaili
1,*,
Dhaifallah R. Almalawi
2,
Ahmed R. Ginidi
3,
Abdullah M. Shaheen
3,
Mostafa Elshahed
4,5 and
Hany S. E. Mansour
6
1
Electrical Engineering Department, College of Engineering, Jazan University, Jazan 45142, Saudi Arabia
2
Department of Physics, College of Science, Taif University, P.O. Box 11099, Taif 21944, Saudi Arabia
3
Department of Electrical Engineering, Faculty of Engineering, Suez University, Suez 43533, Egypt
4
Electrical Engineering Department, Engineering and Information Technology College, Buraydah Private Colleges, Buraydah 51418, Saudi Arabia
5
Electrical Power Engineering Department, Faculty of Engineering, Cairo University, Cairo 12613, Egypt
6
Electrical Engineering Department, Suez Canal University, Ismailia 41522, Egypt
*
Author to whom correspondence should be addressed.
Electronics 2023, 12(24), 4990; https://doi.org/10.3390/electronics12244990
Submission received: 4 October 2023 / Revised: 28 November 2023 / Accepted: 7 December 2023 / Published: 13 December 2023
(This article belongs to the Section Power Electronics)

Abstract

:
This article presents a modified intelligent metaheuristic form of the Dwarf Mongoose Optimizer (MDMO) for optimal modeling and parameter extraction of solar photovoltaic (SPV) systems. The foraging manner of the dwarf mongoose animals (DMAs) motivated the DMO’s primary design. It makes use of distinct DMA societal groups, including the alpha category, scouts, and babysitters. The alpha female initiates foraging and chooses the foraging path, bedding places, and distance travelled for the group. The newly presented MDMO has an extra alpha-directed knowledge-gaining strategy to increase searching expertise, and its modifying approach has been led to some extent by the amended alpha. For two diverse SPV modules, Kyocera KC200GT and R.T.C. France SPV modules, the proposed MDMO is used as opposed to the DMO to efficiently estimate SPV characteristics. By employing the MDMO technique, the simulation results improve the electrical characteristics of SPV systems. The minimization of the root mean square error value (RMSE) has been used to compare the efficiency of the proposed algorithm and other reported methods. Based on that, the proposed MDMO outperforms the standard DMO. In terms of average efficiency, the MDMO outperforms the standard DMO approach for the KC200GT module by 91.7%, 84.63%, and 75.7% for the single-, double-, and triple-diode versions, respectively. The employed MDMO technique for the R.T.C France SPV system has success rates of 100%, 96.67%, and 66.67%, while the DMO’s success rates are 6.67%, 10%, and 0% for the single-, double-, and triple-diode models, respectively.

1. Introduction

Over the last few decades, in response to the challenges posed by global warming, and the diminishing availability of traditional fossil fuels, there has been a growing emphasis on the usage of renewable energy resources (RERs) [1,2]. According to the projections made by the International Renewable Energy Agency, it is anticipated that RERs will account for around 85% of the total energy generated in the year 2050 [3]. Among these RERs, solar PV systems are the second most utilized worldwide, following wind resources [4]. Furthermore, there is a targeted projection that solar energy will account for 20% of the overall energy production by the year 2050 [3]. In the contemporary period, numerous investments have been made in the field of renewable energy, particularly in the solar power sector. One notable example is the Benban Solar Park, located in Egypt, which boasts a significant capacity of 1.8 GW for photovoltaic power plants [5].
In this context, several challenges have emerged, necessitating a thorough analysis and precise resolution to enhance the efficacy of the solar PV systems. Hence, to boost the effectiveness of these systems prior to their installation, it is imperative to employ appropriate mathematical models that can efficiently simulate their performance under various operational circumstances.
In the literature, it is common to find three distinct circuit models for solar PV cells that are considered similar. The first model has one diode and is known as the single-diode PV model (SDPVM) [6,7,8,9,10,11,12,13,14]. It is the most utilized solar PV model and is quite simple, as it has only five parameters. The second model contains two diodes and is called the double-diode PV model (DDPVM) [6,7,8,9,10,11,13,14,15,16]. In this model, the parameters are increased by two because of the additional diode. The additional parameters made the formulation more complicated but at the same time more accurate. Finally, the third model has three diodes and is known as the triple-diode PV model (TDPVM) [4,17,18,19,20,21]. This model is the most complicated and accurate model, as it has nine parameters.
M. S. Ismail et al., in 2013, presented a study on the characterization and optimization of photovoltaic (PV) panel model parameters using a genetic algorithm [22]. While the paper provides valuable insights and contributions, it also has the potential drawbacks of a limited sample size, lack of comparative analysis, and insufficient validation. This study did not explicitly mention the number of PV panels or datasets used for the characterization and optimization process, which could raise concerns about the representativeness of the results. The absence of rigorous validation against uncertainty could raise concerns about the accuracy and reliability of the optimized model parameters. A fast method was introduced by A. Laudani et al. in 2014 to efficiently determine the five parameters of the one-diode model using the experimental I-V curve of a photovoltaic (PV) panel [23]. The method utilized reduced forms of the original five-parameter model, dividing the parameters into independent and dependent unknowns. This division helped reduce the search space dimensions, resulting in significant advantages in terms of convergence, computational costs, and execution times. However, this study derived several simplifications, and so the optimality of the obtained parameters are questionable, whereas only a single diode model was utilized. In 2015, an approach was presented by L. Lim et al. to solve a set of nonlinear equations using a limited number of points on an I-V curve [24]. The study established a connection between the diode model parameters and the transfer function of the dynamic system after applying the Laplace transform. Notably, this study focused solely on a single-diode model, limiting the scope of its analysis.
Furthermore, the genetic algorithm (GA) has been proposed to extract solar PV systems’ parameters [13,25]. In [25], the aim of the study was to enhance the design variables of the solar PV cell in the context of SDPVM. In [13], the authors improved the efficacy of the traditional GA by integrating novel mutation approaches and crossover methods. The utilization of non-uniform mutation and mixed crossover is employed in this context. The improved GA’s performance is evaluated according to a comparison with the experimental data. The newly implemented GA produces estimated curves that exhibit a lower number of errors compared to the experimental curves.
The grasshopper algorithm (GOA) has been suggested to define optimal factors for solar PV systems [6,20]. In [20], the suggested GOA was applied to extract the TDPVM parameters with consideration of the solar irradiation and cell temperature variations. Indeed, it was implemented to find the parameters of both SDPVM and DDPVM [20]. Additionally, the authors suggested the manta ray foraging optimization (MRFO) technique to handle the PV parameter extraction computational problem [26]. The MRFO method has been tested to determine the parameters of SDPVM, DDPVM, and TDPVM. Both solar irradiance and temperature changes have been considered in the problem’s formulation.
Several optimization algorithms have also been proposed to solve the problem of parameter extraction in a solar PV system. These include the supply and demand optimizer [27], the Harris hawk optimization [17], the arithmetic optimization approach [28], the improved estimation of distribution algorithm [29], the heap-based optimizer [30], artificial parameterless optimization [31], the black widow optimization algorithm [32], hunter–prey-based optimization [33], the improved generalized normal distribution algorithm [5], the biogeography-based teaching learning algorithm [34], hybrid variants of artificial gorilla troops and honey badger algorithm techniques [35], a hybrid adaptive Jaya algorithm [1], and particle swarm optimization [36].
The use of metaheuristic algorithms for parameter estimation in PV systems has been widely adopted. Table 1 tabulates the merits and demerits of some of the literature optimization techniques. However, it is important to note that no single algorithm can solve all optimization problems, as stated in Wolpert and Macready’s “No Free Lunch” theorem [37]. Over the past 30 years, researchers have made significant advancements in metaheuristic algorithms and have introduced new ones. Despite these improvements, many studies aiming to enhance the performance of these algorithms have highlighted their limitations in accurately and reliably estimating parameters for various photovoltaic models. Therefore, there is a need to develop new approaches that result in simple and efficient metaheuristic algorithms capable of solving practical optimization problems without the need for additional parameter adjustments and modifications.
J. O. Agushaka et al. [41,42] introduced the Dwarf Mongoose Optimizer (DMO), a revolutionary approach inspired by the foraging behavior of the dwarf mongoose animals (DMAs), in 2022. The foraging behavior of the DMAs motivated the DMO’s primary design. It makes use of distinct DMA societal groups including the alpha category, scouts, and babysitters. The alpha female initiates foraging and chooses the foraging path, bedding places, and distance travelled for the group. A combination of its strong global exploring capacity and robustness motivates the implementation of the DMO for handling a variety of genuine engineering optimization difficulties [43,44,45,46,47,48,49,50]. A modified intelligent metaheuristic version of the DMO (MDMO) is proposed in this article for the optimal modelling and parameter extraction of solar photovoltaic (SPV) systems. The newly introduced MDMO features an additional alpha-directed knowledge-gaining strategy to boost seeking expertise, and its modifying technique has been partially guided by the modified alpha.
The newly presented MDMO has an extra alpha-directed knowledge-gaining strategy to increase searching expertise, and its modifying approach has been led to some extent by the amended alpha. For diverse SPV modules, such as the Kyocera KC200GT and R.T.C. France SPV modules, the proposed MDMO is used as opposed to the DMO to efficiently estimate SPV characteristics. The simulation findings enhance the electrical properties of SPV systems by using the MDMO technique. In terms of efficiency and efficacy, the proposed MDMO outperforms the standard DMO. Two primary contributions of this paper can be summarized as follows:
  • A novel MDMO is presented with an extra alpha-directed knowledge-gaining strategy to increase searching expertise.
  • The proposed MDMO is designed to acquire the best SPV features by taking into account three distinct modelling types: SDPVM, DDPVM, and TDPVM.
Based on the simulation results, the proposed MDMO is employed in SPV technologies, including Kyocera KC200GT and R.T.C. France SPV modules. Furthermore, the proposed MDMO is statistically evaluated in comparison to previously reported optimization processes in the literature.

2. SPV Systems Representation

Numerous mathematical models are available that analyze the functioning and physical characteristics of solar PV systems. This section provides an overview of the mathematical representations of the solar PV cell that can be modeled by SDPVM, DDPVM, and TDPVM.

2.1. SDPVM

Figure 1 depicts the equivalent circuit representation of the SDPVM. This model consists of single-diode, irradiance sources modeled as current source, series resistance, and shunt resistance. The output current (I) is derived by applying the Shockley diode equation, represented as Equation (1) [51,52].
I = I P V I r 1 exp I R S γ 1 V t h + V γ 1 V t h 1 I R S R s h + V R s h
where Ir1 represents the reverse saturation current of D1, γ1 characterizes the ideality coefficient of D1, and Rsh and Rs denote the shunt and series resistances, respectively. Additionally, IPV and I express the cell photocurrent and the output current, respectively. Furthermore, V is the terminal voltage and Vth represents the PV cell thermal voltage that can be calculated as follows [53]:
V t h = k B T / q c
where kB denotes the Boltzmann’s constant, qc represents the electron’s charge and T stands for the absolute temperature.
In this model, there are five unknown parameters (IPV, Ir1, Rs, Rsh, γ1) that must be calculated from the solar PV cells’ I-V data.

2.2. DDPVM

Figure 2 illustrates the equivalent circuit representation of the DDPVM. This model is considered as an improved version of SDPVM. An extra diode is added in this version to demonstrate a space charge recombination. The output current equation of the DDPVM is mathematically calculated as in Equation (3) [33,54].
I = I P V I r 1 exp I R S γ 1 V t h + V γ 1 V t h 1 I r 2 exp I R S γ 2 V t h + V γ 2 V t h 1 I R S R s h + V R s h
where Ir2 represents the reverse saturation current of D2 and γ2 characterizes the ideality coefficient of D2.
There are seven unknown parameters in this model that must be calculated from the solar PV cells’ I-V data, which are IPV, Ir1, Ir2, Rs, Rsh, γ1, and γ2.

2.3. TDPVM

In TDPVM, the third diode is added to improve the DDPVM, as displayed in Figure 3. The third diode is added to represent recombination in the defect area. The output current equation of the TDPVM is mathematically calculated as Equation (4) [55,56].
I = I P V I r 1 exp I R S γ 1 V t h + V γ 1 V t h 1 I r 2 exp I R S γ 2 V t h + V γ 2 V t h 1 I r 3 exp I R S γ 3 V t h + V γ 3 V t h 1 I R S R s h + V R s h
In this model, there are nine unknown parameters (IPV, Ir1, Ir2, Ir3, Rs, Rsh, γ1, γ2, γ3) that must be calculated from the solar PV cells’ I-V data.

2.4. Representations of SPV Modules

The equations of the SDPVM, DDPVM, and TDPVM may be represented by a PV module composed of N1 cells linked in parallel and N2 cells connected in series. As a result, for these models, Equations (5)–(7) are formulated, respectively, as follows:
I = N 1 I P V I r 1 exp ( V + I N 2 R S / N p ) / ( γ 1 N 2 V t h ) 1 ( V + I N 2 R S / N 1 ) / ( N 1 N 2 R s h )
I = N 1 I p h I r 1 exp ( V + I N 2 R S / N p ) / ( γ 1 N 2 V t h ) 1 I r 2 exp ( V + I N 2 R S / N p ) / ( γ 2 N 2 V t h ) 1 ( V + I N 2 R S / N 1 ) / ( N 1 N 2 R s h )
I = N 1 I p h I r 1 exp ( V + I N 2 R S / N p ) / ( γ 1 N 2 V t h ) 1 I r 2 exp ( V + I N 2 R S / N p ) / ( γ 2 N 2 V t h ) 1 I r 3 exp ( V + I N 2 R S / N p ) / ( γ 3 N 2 V t h ) 1 ( V + I N 2 R S / N 1 ) / ( N 1 N 2 R s h )
PV cells/modules for SDPVM, DDPVM, and TDPVM have unidentified variables that can be estimated computationally, analytically, or using optimization approaches.

2.5. Objective Function

The statistical evaluation performed in this paper relied on the root mean square error value (RMSE) [57] and is carried out as follows:
R M S E = 1 N c c = 1 N c I C a l c u l a t e d , c ( V E x p , c , x ) I E x p , c 2
where Nc represents the number of measured readings; IExp,c and VExp,c are the measured readings of each record regarding, respectively, the current and voltage; and ICalculated,c is the calculated output current, which is a nonlinear function in terms of the experimental voltage (VExp,c) readings of each record and the unknown parameters (x).

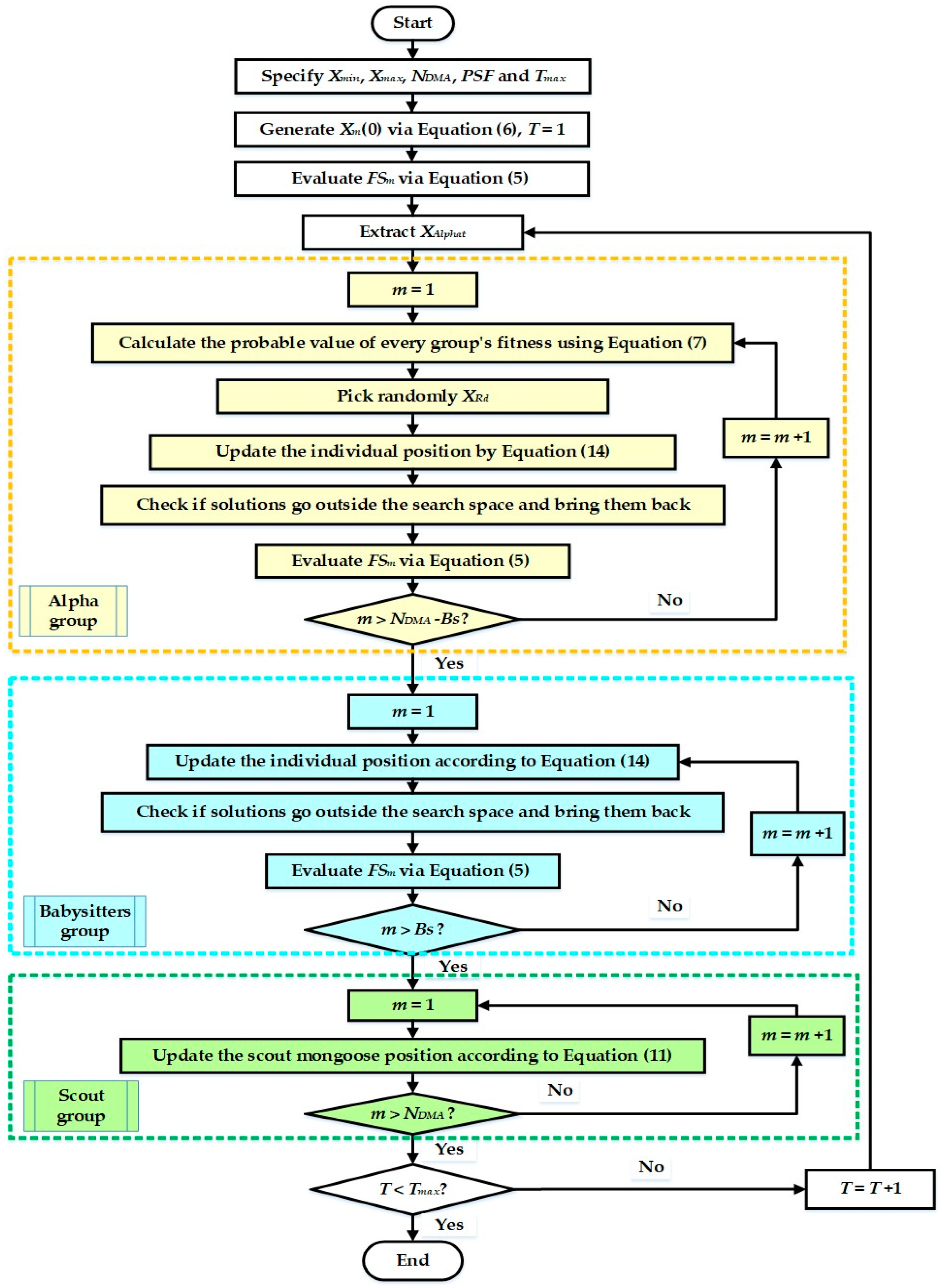
3. Proposed MDMO for Optimal Modeling of SPV Systems and Parameter Extraction

The dwarf mongoose optimizer (DMO) is created by studying the foraging behavior of dwarf mongoose animals (DMAs). In the presented meta-heuristic technique (DMO), the population of DMAs is initially generated as follows [56,58]:
X m ( 0 ) = X min . ( 1 R ) + R . X max ,   m = 1 : N D M A
where m is an integer as a counter, which is equal to 1, 2, 3, 4, 5,………, NDMA; NDMA is the entire population of the dwarf mongoose animals. In Equation (9), the symbol “.” represents the dot product, which is a fundamental way of combining two vectors, indicating the product of each element in the vector and the respective one in the other vector with same dimension. Xm specifies the position of each DMA (m), and Xmin and Xmax signify the lowest and maximum bounds. R is a randomized vector of dimension (D) in relation to the entire number of control variables and NDMA signifies the total size of DMAs group.
Next, in the initialization of the DMAs’ positions, the fitness rating (FSm) of every solution (Xm) is evaluated. Following that, the alpha female is chosen depending on the probable value (αm) of every group’s fitness as follows:
α m = F S m m = 1 N D M A F S m
where αm is the probability value of each animal in the group.
In the alpha organization, the number of DMAs is proportional to the population size minus the number of babysitters (Bs). The symbol (peep) observes the alpha’s vocalization, which keeps the DMAs on track. Each DMA rests within the first sleeping area which has been assigned to them. To generate the next position towards the projected food position, the DMO employs the equation described in Equation (11).
X m ( T + 1 ) = R × p e e p + X m ( T ) ,   m = 1 : N D M A B s
where Bs is the number of babysitters in the entire group and T represents the present iteration.
The young dwarf mongooses are moved from one sitting mound to a different one rather than having a home built for them. In addition to searching for food, the alpha group scouts for an alternative mound to attend after the babysitting exchange requirement is satisfied. In order to replicate this, the average value of the sitting mound is estimated for each iteration, which may be represented in the following manner:
S M m = F S m ( T + 1 ) F S m ( T ) max F S m ( T ) F S m ( T + 1 )
where FSm(T) is the fitness score of the current solution (Xm) at the current iteration (T) and FSm(T + 1) is the fitness score of the updated solution (Xm) at the consequent iteration (T + 1).
The mean value (ψ) of the observed sitting mound is given as follows:
ψ m = m = 1 N D M A S M m N D M A
Based on the overall success of the DMAs, the progression that follows is represented as a success or failure assessment while creating a new mound [59]. The following equation can be used to model the scout mongoose:
X m ( T + 1 ) = X m ( T ) + C F × R × M X m ( T ) X m ( T ) C F × R × M X m ( T ) i f   ψ m + 1 > ψ m i f   ψ m + 1 < ψ m   m = 1 : N D M A
where CF reduces gradually as its iterations progress, which is demonstrated in Equation (15), and M appears to be a vector which impacts the DMAs’ eventual sleeping area migration and is calculated in Equation (16). The CF factor represents the value of the parameter which controls the DMA organization’s collective–volitive motion.
C F = 1 T T max 2 × T T max
M = m = 1 N D M A X m × S M m X m
where Tmax represents the total number of iterations.
In order to increase the searching expertise, the alpha-directed knowledge-acquiring technique is paired with the formula described in Equation (11) to construct a likely food location with the goal of increasing the seeking skills:
X m ( T + 1 ) = X A l p h a ( T ) + R . X m ( T ) X R d ( T ) X m ( T ) + R × p e e p   i f   r 1 < P S F E l s e   m = 1 : N D M A B s
where Xm(T + 1) indicates the updated solution (Xm) at the consequent iteration (T + 1). XAlpha(T) corresponds to the alpha location having the smallest objective worth; R is a randomized vector of dimension (D); Xm(T) indicates the current solution (Xm) at the current iteration (T); XRd refers to the position of a randomly selected DMA; r1 represents a randomly generated number within range [0, 1]; and PSF indicates the probability of the selection factor. Figure 4 depicts the critical steps of the projected MDMO.

4. Results

This part delves into two PV systems, Kyocera KC200GT and R.T.C France, that implement the suggested MDMO method rather than the usual DMO technique. The first assessment is centered upon R.T.C France, which operates at a sun radiation and a temperature of 1000 w/m2 and 33 °C, respectively. The second case studied involves the Kyocera KC200GT module, which consists of 54 multi-crystalline cells linked in series and that operates at 25 °C [60,61]. Additionally, in comparison to current optimizing methodologies recently disclosed in the literature, the suggested MDMO technique has been evaluated and applied to parameter extraction problems across multiple PVSDM, PVDDM, and PVTDM arrangements. A full Appendix A (Table A1) detailing the selected parameters of the proposed technique is provided.

4.1. R.T.C France SPV System

4.1.1. Application for PVSDM

For the SPV system of R.T.C. France, the PVSDM arrangement is used in conjunction with the prescribed MDMO and standard DMO methodologies to decrease the RMSE function. The characteristics resulting from the recommended MDMO and DMO are manifested in Table 2.
According to Table 2, the recommended MDMO yields a significantly smaller RMSE rating of 9.8602 × 10−4 than the typical DMO technique, which yields an RMSE level of 0.00102. Hence, the proposed MDMO method beats the existing DMO method by 3.45%. Additionally, Figure 5 shows the generated RMSE objectives throughout the individual executions employing the recommended MDMO and regular DMO techniques. This figure shows the Root Mean Square Error (RMSE) values obtained through the application of two different optimization techniques: MDMO (proposed) and DMO (regular). The study focuses on the SPV (solar photovoltaic) system of R.T.C France. It illustrates the RMSE objectives obtained during individual executions using both MDMO and DMO techniques. The RMSE is a measure of the difference between the predicted values and the actual values, reflecting the accuracy of the optimization results. It highlights that the recommended MDMO technique demonstrates a substantial advantage over the regular DMO technique. It indicates a significant improvement in performance. Specifically, the average acquired RMSE score for MDMO is reported as 9.86025 × 10−4 (scientific notation for 0.000986025), while DMO achieves an RMSE score of 0.001126. This suggests that MDMO outperforms DMO by achieving a 12.4% improvement in terms of RMSE. In summary, it emphasizes the superior performance of the recommended MDMO technique over the regular DMO technique in terms of RMSE. MDMO achieves a lower average RMSE score, indicating better accuracy and optimization results for the SPV system under investigation.
Based on the acquired RMSE described in Figure 6 with consideration of a +5% increase over the optimum RMSE score (9.86025 × 10−4), the success rate of the proposed MDMO is 100%, whereas the standard DMO records a success rate of 6.67%.
Moreover, Figure 6 exhibits the mean convergence trends for the indicated MDMO and classic DMO. It can be manifested that the proposed MDMO approach achieves progress in lessening the RMSE value in contrast to the DMO. As demonstrated, great improvement in finding a smaller RMSE is demonstrated via the application of the proposed MDMO compared to the DMO through the various iterations. It shows improvements of 25.71%, 19.84%, 14.47%, and 12.4% after one-quarter, half, three-quarters, and all of the iterations, respectively.
Table 3 contrasts the suggestion for MDMO to numerous PVSDM optimization approaches which have been presented. It compares the RMSE rating of the current DMO technique to those of known optimization approaches such as comprehensive learning PSO [38], GWO [62], HSBA [63], BBO with mutation [64], ABC [65], the Jaya optimizer [39], TLBO [66], and IGA [13].
Based on the provided comparisons in Table 3, which evaluates the performance of various optimization algorithms for the R.T.C France SPV (solar photovoltaic) system, we can make the following observations.
The proposed MDMO algorithm achieved an RMSE of 9.8602 × 10−4. This serves as the baseline for comparison. The DMO algorithm obtained an RMSE of 1.021237 × 10−3. It has a difference of 3.52 × 10−5 (0.0352%) compared to the proposed MDMO. This indicates that DMO performed slightly worse than MDMO, with a 3.572% deterioration in performance. The improved DE algorithm achieved an RMSE of 9.89 × 10−4. It has a difference of 2.98 × 10−6 (0.00298%) compared to MDMO, representing a 0.302% improvement over MDMO. The chaotic PSO algorithm obtained an RMSE of 13.8607 × 10−4. It has a significant difference of 0.0004 (0.04%) compared to MDMO, indicating a 40.572% deterioration in performance. The CSA algorithm achieved an RMSE of 9.91184 × 10−4. It has a difference of 5.16 × 10−6 (0.00516%) compared to MDMO, representing a 0.524% improvement over MDMO. The comprehensive learning PSO algorithm obtained an RMSE of 9.9633 × 10−4. It has a difference of 1.03 × 10−5 (0.0103%) compared to MDMO, indicating a 1.046% improvement over MDMO. The IGA algorithm achieved an RMSE of 9.8618 × 10−4. It has a difference of 1 × 10−7 (0.00016%) compared to MDMO, indicating a minor improvement of 0.016% over MDMO. The TLBO algorithm obtained an RMSE of 9.8733 × 10−4. It has a difference of 1.31 × 10−6 (0.00131%) compared to MDMO, representing a 0.133% improvement over MDMO. The HSBA algorithm achieved an RMSE of 9.95146 × 10−4. It has a difference of 9.13 × 10−6 (0.00913%) compared to MDMO, indicating a 0.926% improvement over MDMO. The ABC algorithm obtained an RMSE of 10 × 10−4. It has a difference of 1.4 × 10−5 (0.014%) compared to MDMO, representing a 1.418% improvement over MDMO. The BBO with mutation algorithm achieved an RMSE of 9.8634 × 10−4. It has a difference of 3.2 × 10−7 (0.00032%) compared to MDMO, indicating a minor improvement of 0.032% over MDMO. The JAYA optimizer algorithm obtained an RMSE of 9.8946 × 10−4. It has a difference of 3.44 × 10−6 (0.00344%) compared to MDMO, representing a 0.349% improvement over MDMO. The GWO algorithm achieved an RMSE of 75.011 × 10−4. It has a significant difference of 0.006515 (0.6515%) compared to MDMO, indicating a substantial deterioration in performance with a 660.745% increase in the RMSE compared to MDMO. These results suggest that the proposed MDMO algorithm performed relatively well compared to most of the other optimization algorithms in terms of the RMSE metric. However, it is important to consider additional factors and performance metrics, as well as conduct further analysis, to make a comprehensive assessment of the algorithms’ suitability for the R.T.C France SPV system.

4.1.2. Application for PVDDM

The proposed MDMO and classic DMO techniques are used for the PVDDM, and Table 4 shows the corresponding estimated parameter values. Table 4 shows that the suggested MDMO has a smaller RMSE score of 0.000983217 than the traditional DMO with an RMSE level of 0.001028696. Hence, the proposed MDMO outperforms the traditional DMO by 4.42%.
Figure 7 displays the RMSE objectives obtained from individual executions utilizing both the recommended MDMO and regular DMO techniques. The results clearly demonstrate the significant advantage of the recommended MDMO, representing a noteworthy improvement over the conventional DMO approach. Regarding the average acquired RMSE, MDMO achieves an RMSE score of 9.98962 × 10−4 (scientific notation for 0.000998962), while DMO obtains a score of 0.001397, indicating a 29.2% improvement. Based on the acquired RMSE described in Figure 7 with a consideration of a +5% increase over the optimum RMSE score (9.8602 × 10−4), the success rate of the proposed MDMO is 96.67%, whereas the standard DMO records a success rate of 10%.
In addition to that, Figure 8 displays the mean convergence trends for the indicated MDMO and DMO techniques. It can be seen that the proposed MDMO achieves progress in lessening the RMSE target in contrast to the DMO. As demonstrated, great improvement in finding smaller a RMSE is demonstrated via the application of the proposed MDMO compared to the DMO throughout the iterations. It shows improvements of 39.58%, 35.55%, 33.3%, and 29.2% after one-quarter, half, three-quarters, and all of the iterations, respectively.
Table 5 contrasts the anticipated MDMO with numerous PVDDM optimization strategies that have been reported. It compares the proposed MDMO approach’s RMSE rating to that of existing optimization strategies. As demonstrated, the suggested MDMO outperforms other alternatives in terms of identifying the lowest RMSE.

4.1.3. Application for PVTDM

For the PVTDM, the proposed MDMO and DMO techniques are used, and Table 6 shows the corresponding estimated parameter values. It illustrates that the suggested MDMO has a smaller RMSE score of 0.00098448 than the DMO, which has an RMSE level of 0.0012332. Thus, the proposed MDMO outperforms the traditional DMO method by 20.17%.
Figure 9 depicts the RMSE objectives obtained from individual executions using both the recommended MDMO and regular DMO techniques. The results clearly illustrate the substantial advantage provided by the proposed MDMO, representing a significant improvement over the conventional DMO technique. In terms of the average acquired RMSE, MDMO achieves an RMSE score of 0.001000974, while DMO attains a score of 0.0017076, indicating a remarkable 41.36% improvement.
Based on the acquired RMSE described in Figure 9 with consideration of +5% increase over the optimum RMSE score (9.8602 × 104), the success rate of the proposed MDMO is 66.67%, whereas the standard DMO completely fails to achieve a success rate.
Moreover, Figure 10 signifies the mean convergence trends for the indicated MDMO and classic DMO techniques. As demonstrated, great improvement in finding smaller RMSE is demonstrated via the application of the proposed MDMO compared to the DMO through the various iterations. It shows improvements of 40.74%, 42.83%, 43.33%, and 41.36% after one-quarter, half, three-quarters, and all of the iterations, respectively.
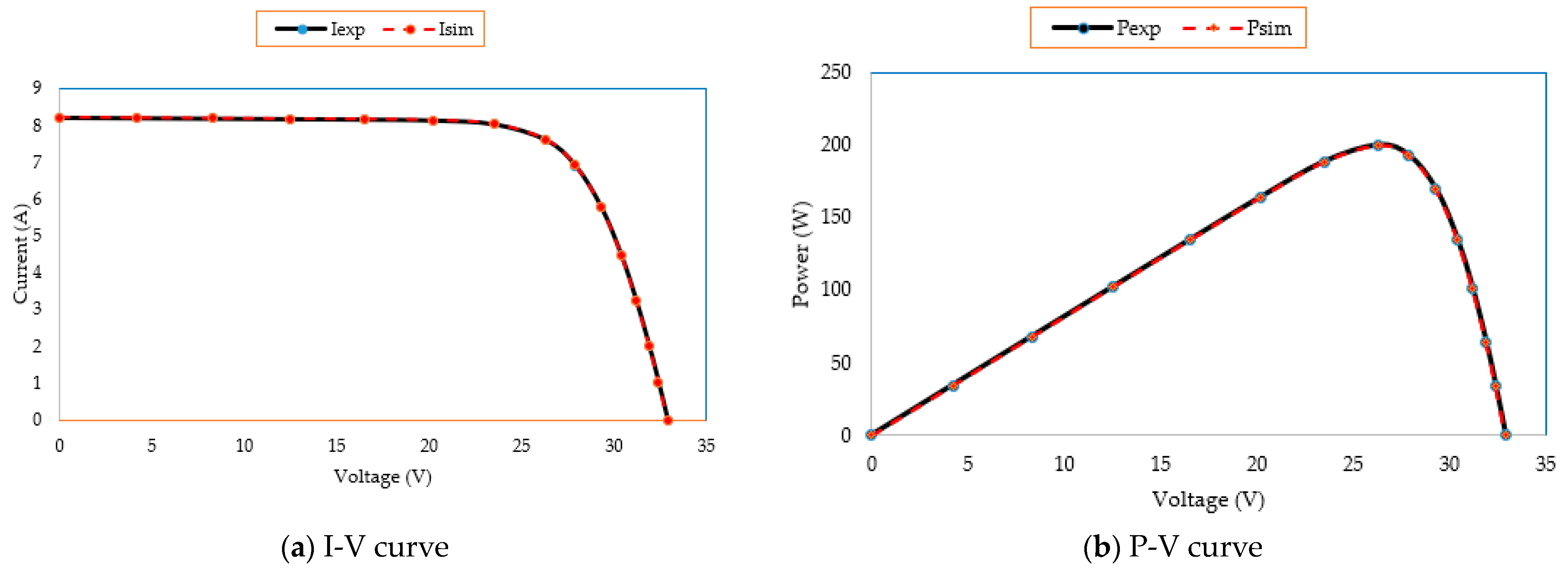
Figure 11 additionally demonstrates the actual and anticipated P-V and I-V characteristics of the PVTDM. The suggested MDMO approach yielded data that largely corresponded with the original data from experiments, indicating that the recommended MDMO technique successfully retrieves the required SPV parameters.

4.2. KC200GT SPV System

4.2.1. Application for PVSDM

In the beginning, the PVSDM arrangement is used in conjunction with the recommended MDMO and conventional DMO methodologies to reduce the RMSE value aims for the KC200GT SPV system. Table 7 summarizes the derived parameter values.
As shown, the MDMO yields a drastically smaller RMSE rating of 0.0006471 than the typical DMO technique, which yields an RMSE level of 0.02123899.
In Table 7, there is a large difference in RS (Ω) and Ir1 (A) between DMO and MDMO. To analyze this using the I-V curve of KC200GT, Figure 12 displays the I-V curve based on DMO and MDMO for the KC200GT SPV system (PVSDM). As shown in the three zoomed-in subfigures, the proposed MDMO derives better coincidence between the experimental recordings and the estimated curve. Also, the large differences in RS and Ir1 between DMO and MDMO show significant deviations between the desired and calculated curves, especially in the first half of the recordings.
Figure 13 also shows the generated RMSE objectives throughout the individual executions employing each of the MDMO and regular DMO techniques. As shown, the MDMO derives a significant improvement over the typical DMO technique. In terms of average acquired RMSE, the MDMO obtains an RMSE score of 0.002218941, whereas the DMO achieves an RMSE score of 0.02673, a 91.7% improvement. Regarding the worst attained RMSE, the MDMO obtains an RMSE score of 0.003956, whereas the DMO achieves an RMSE score of 0.03238, an 87.78% improvement. In terms of the standard deviation of the achieved RMSE, the MDMO obtains an RMSE deviation of 0.00082, whereas the DMO achieves an RMSE deviation of 0.00258 with a 68.27% improvement.
Figure 14 also depicts the mean convergence trends for the MDMO and conventional DMO methodologies mentioned. As proven, the use of the suggested MDMO compared to the DMO through various iterations results in a significant improvement in discovering a reduced RMSE. The rate of the RMSE’s objective minimization is increased with the increase in iterations based on the proposed MDMO. It improves by 68.2%, 77.5%, 86.32%, and 91.7% after one-quarter, half, three-quarters, and all of the iterations, respectively.
Table 8 contrasts the presented MDMO with numerous PVSD arrangement optimization strategies that have been reported. It compares the given MDMO approach’s RMSE score to those of known optimization approaches such as HTS [60], EVO [60], FPA [60], and GO [60]. As demonstrated, the suggested MDMO outperforms other alternatives in terms of identifying the lowest RMSE.

4.2.2. Application for PVDDM

The proposed MDMO and DMO techniques are used for the PVDDM, and Table 9 shows the corresponding estimated parameter values. Table 9 illustrates that the proposed MDMO has a smaller RMSE score of 0.0006476 than the traditional DMO, which has an RMSE level of 0.02551.
Table 9 shows a significant difference between DMO and MDMO in RS (Ω) and Ir1 (A). Figure 15 shows the I-V curves based on DMO and MDMO for the KC200GT SPV system (PVDDM), which may be used to analyze the use of I-V curves for KC200GT. The suggested MDMO yields improved the coincidence between the calculated curve and the experimental records, as demonstrated by the three zooming subfigures. Significant variations between the desired and calculated curves are also evident from the considerable differences in Rs and Ir1 between DMO and MDMO, particularly in the first half of the recordings.
Figure 16 also shows the generated RMSE objectives throughout the individual executions employing each of the recommended MDMO and regular DMO techniques. As demonstrated, the substantial advantage is indicated due to the recommended MDMO. It represents a significant improvement over the typical DMO technique. In terms of average acquired RMSE, the MDMO obtains an RMSE score of 0.005014, whereas the DMO achieves an RMSE score of 0.03263, an 84.63% improvement. Regarding the worst attained RMSE, the MDMO obtains an RMSE score of 0.011526, whereas the DMO achieves an RMSE score of 0.037687, an 69.42% improvement. In terms of the standard deviation of the achieved RMSE, the MDMO obtains an RMSE deviation of 0.002383, whereas the DMO achieves an RMSE deviation of 0.002821, a 15.53% improvement.
Furthermore, Figure 17 establishes the mean convergence trends for the indicated MDMO and classic DMO techniques. It can be demonstrated that the proposed MDMO approach achieves progress in lessening the RMSE target in contrast to the DMO. As demonstrated, great improvement in finding a smaller RMSE is demonstrated via the application of the proposed MDMO compared to the DMO through the various iterations. It shows improvements of 56.8%, 69.18%, 78.1%, and 84.62% after one-quarter, half, three-quarters, and all of the iterations, respectively.
Table 10 contrasts the presented MDMO with numerous PVDD arrangement optimization strategies that have been reported. It compares the given MDMO approach’s RMSE score to those of known optimization approaches such as HTS [60], EVO [60], FPA [60], and GO [60]. As demonstrated, the suggested MDMO outperforms other alternatives in terms of identifying the lowest RMSE.

4.2.3. Application for PVTDM

For the PVTDM, the proposed MDMO and classic DMO techniques are used, and Table 11 shows the corresponding estimated parameter values. It illustrates that the suggested MDMO has a smaller RMSE score of 0.0008396 than the DMO approach, which has an RMSE level of 0.029416.
In Table 11, there is a large difference in RS (Ω) and Ir1 (A) between DMO and MDMO. To analyze this using the I-V curve of KC200GT, Figure 18 displays the I-V curve based on DMO and MDMO for the KC200GT SPV system (PVTDM). As shown in the three zoomed-in subfigures, the proposed MDMO derives a better coincidence between the experimental recordings and the estimated curve. Also, the large difference in RS and Ir1 between DMO and MDMO shows significant deviations between the desired and calculated curves, especially in the first half of the recordings.
Figure 19 also shows the generated RMSE objectives throughout the individual executions employing each of the recommended MDMO and regular DMO techniques. As demonstrated, the substantial advantage is stated because of the proposed MDMO. It represents a significant improvement over the typical DMO technique. In terms of average acquired RMSE, the MDMO obtains an RMSE score of 0.008754, whereas the DMO achieves an RMSE score of 0.036029, a 75.7% improvement.
Additionally, Figure 20 illustrates the mean convergence trends for the indicated MDMO and classic DMO techniques. As demonstrated, great improvement in finding smaller RMSE is demonstrated via the application of the proposed MDMO compared to the DMO through the various iterations. It shows improvements of 54.16%, 64.22%, 70.37%, and 75.63% after one-quarter, half, three-quarters, and all of the iterations, respectively.
Figure 21 additionally demonstrates the actual and anticipated P-V and I-V characteristics of the PVTDM. The suggested MDMO approach yielded data that largely corresponded with the original data from experiments, indicating that the recommended MDMO technique successfully retrieves the required SPV parameters.

5. Conclusions

In this research, a modified intelligent metaheuristic version of the Dwarf Mongoose Optimizer (MDMO) is presented for the optimal modelling and parameter extraction of solar photovoltaic (SPV) systems. The currently provided MDMO features an additional alpha-directed knowledge-gaining strategy to improve searching skills, and its modifying approach has been influenced to some extent by the modified alpha. The proposed MDMO is utilized to effectively estimate SPV parameters for two separate SPV modules, Kyocera KC200GT and R.T.C. France. In this context, different model arrangements are handled, namely PVSDM, PVDDM, and PVTDM. The simulated studies boost the electrical properties of SPV systems using the MDMO. In terms of effectiveness and robustness, the proposed MDMO beats the standard DMO, with significant improvement in the success rate and convergence characteristics. In addition, the proposed MDMO strategy beats numerous existing optimization strategies that were reported considering the SPV system of R.T.C. France. Also, for the SPV module of KC200GT, in comparison to four recently described methods, FPA, GO, EVO and, HTS, the suggested MDMO outperforms them in determining the lowest RMSE. Furthermore, the suggested MDMO approach can successfully extract the SPV parameters, with the retrieved data typically matching the experimental data.

Author Contributions

Conceptualization, M.E.; Methodology, A.R.G.; Software, A.M.S.; Validation, A.M.S.; Formal analysis, G.M., D.R.A. and M.E.; Investigation, G.M.; Data curation, A.R.G.; Writing—original draft, A.R.G. and H.S.E.M.; Writing—review & editing, H.S.E.M.; Visualization, I.H.S. and D.R.A.; Supervision, I.H.S. All authors have read and agreed to the published version of the manuscript.

Funding

This research was funded by the Deputyship for Research & Innovation, Ministry of Education in Saudi Arabia.

Data Availability Statement

Data are contained within the article.

Acknowledgments

The authors extend their appreciation to the Deputyship for Research & Innovation, Ministry of Education in Saudi Arabia for funding this research work through the project number ISP23-57.

Conflicts of Interest

The authors declare no conflict of interest.

Appendix A

Table A1 displays the selected parameters of the proposed technique for optimal modeling of solar PV systems and parameter extraction.
Table A1. Selected parameters of the proposed MDMO.
Table A1. Selected parameters of the proposed MDMO.
ParameterValueParameterValue
Maximum number of iterations (Tmax)1000Number of dwarf solutions per iteration (NDMA)200
Number of babysitters (Bs)3Number of Alpha group197
Number of Scouts197Probability of the selection factor (PSF)0.5
Alpha’s vocalization (peep)2

References

  1. Yu, X.; Wu, X.; Luo, W. Parameter Identification of Photovoltaic Models by Hybrid Adaptive JAYA Algorithm. Mathematics 2022, 10, 183. [Google Scholar] [CrossRef]
  2. Shaheen, A.M.; Elattar, E.E.; Nagem, N.A.; Nasef, A.F. Allocation of PV Systems with Volt/Var Control Based on Automatic Voltage Regulators in Active Distribution Networks. Sustainability 2023, 15, 15634. [Google Scholar] [CrossRef]
  3. Kayisli, K. Super twisting sliding mode-type 2 fuzzy MPPT control of solar PV system with parameter optimization under variable irradiance conditions. Ain Shams Eng. J. 2023, 14, 101950. [Google Scholar] [CrossRef]
  4. Selem, S.I.; El-Fergany, A.A.; Hasanien, H.M. Artificial electric field algorithm to extract nine parameters of triple-diode photovoltaic model. Int. J. Energy Res. 2021, 45, 590–604. [Google Scholar] [CrossRef]
  5. Abdel-Basset, M.; Mohamed, R.; El-Fergany, A.; Abouhawwash, M.; Askar, S.S. Parameters Identification of PV Triple-Diode Model Using Improved Generalized Normal Distribution Algorithm. Mathematics 2021, 9, 995. [Google Scholar] [CrossRef]
  6. Mokeddem, D. Parameter Extraction of Solar Photovoltaic Models Using Enhanced Levy Flight Based Grasshopper Optimization Algorithm. J. Electr. Eng. Technol. 2021, 16, 171–179. [Google Scholar] [CrossRef]
  7. Jiao, S.; Chong, G.; Huang, C.; Hu, H.; Wang, M.; Heidari, A.A.; Chen, H.; Zhao, X. Orthogonally adapted Harris hawks optimization for parameter estimation of photovoltaic models. Energy 2020, 203, 117804. [Google Scholar] [CrossRef]
  8. Kumar, C.; Raj, T.D.; Premkumar, M.; Raj, T.D. A new stochastic slime mould optimization al gorithm for the estimation of solar photovoltaic cell parameters. Optik 2020, 223, 165277. [Google Scholar] [CrossRef]
  9. Gude, S.; Jana, K.C. Parameter extraction of photovoltaic cell using an improved cuckoo search optimization. Sol. Energy 2020, 204, 280–293. [Google Scholar] [CrossRef]
  10. Xiong, G.; Li, L.; Mohamed, A.W.; Yuan, X.; Zhang, J. A new method for parameter extraction of solar photovoltaic models using gaining–sharing knowledge based algorithm. Energy Rep. 2021, 7, 3286–3301. [Google Scholar] [CrossRef]
  11. Ndi, F.E.; Perabi, S.N.; Ndjakomo, S.E.; Ondoua Abessolo, G.; Mengounou Mengata, G. Estimation of single-diode and two diode solar cell parameters by equilibrium optimizer method. Energy Rep. 2021, 7, 4761–4768. [Google Scholar] [CrossRef]
  12. Chen, X.; Yu, K. Hybridizing cuckoo search algorithm with biogeography-based optimization for estimating photovoltaic model parameters. Sol. Energy 2019, 180, 192–206. [Google Scholar] [CrossRef]
  13. Saadaoui, D.; Elyaqouti, M.; Assalaou, K.; Ben hmamou, D.; Lidaighbi, S. Parameters optimization of solar PV cell/module using genetic algorithm based on non-uniform mutation. Energy Convers. Manag. X 2021, 12, 100129. [Google Scholar] [CrossRef]
  14. Naeijian, M.; Rahimnejad, A.; Ebrahimi, S.M.; Pourmousa, N.; Gadsden, S.A. Parameter estimation of PV solar cells and modules using Whippy Harris Hawks Optimization Algorithm. Energy Rep. 2021, 7, 4047–4063. [Google Scholar] [CrossRef]
  15. Ćalasan, M.; Jovanović, D.; Rubežić, V.; Mujović, S.; Dukanović, S. Estimation of single-diode and two-diode solar cell parameters by using a chaotic optimization approach. Energies 2019, 12, 4209. [Google Scholar] [CrossRef]
  16. Liu, Y.; Heidari, A.A.; Ye, X.; Liang, G.; Chen, H.; He, C. Boosting slime mould algorithm for parameter identification of photovoltaic models. Energy 2021, 234, 121164. [Google Scholar] [CrossRef]
  17. Qais, M.H.; Hasanien, H.M.; Alghuwainem, S. Parameters extraction of three-diode photovoltaic model using computation and Harris Hawks optimization. Energy 2020, 195, 117040. [Google Scholar] [CrossRef]
  18. Premkumar, M.; Babu, T.S.; Umashankar, S.; Sowmya, R. A new metaphor-less algorithms for the photovoltaic cell parameter estimation. Optik 2020, 208, 164559. [Google Scholar] [CrossRef]
  19. Abd Elaziz, M.; Oliva, D. Parameter estimation of solar cells diode models by an improved opposition-based whale optimization algorithm. Energy Convers. Manag. 2018, 171, 1843–1859. [Google Scholar] [CrossRef]
  20. Elazab, O.S.; Hasanien, H.M.; Alsaidan, I.; Abdelaziz, A.Y.; Muyeen, S.M. Parameter estimation of three diode photovoltaic model using grasshopper optimization algorithm. Energies 2020, 13, 497. [Google Scholar] [CrossRef]
  21. Soliman, M.A.; Hasanien, H.M.; Alkuhayli, A. Marine Predators Algorithm for Parameters Identification of Triple-Diode Photovoltaic Models. IEEE Access 2020, 8, 155832–155842. [Google Scholar] [CrossRef]
  22. Ismail, M.S.; Moghavvemi, M.; Mahlia, T.M.I. Characterization of PV panel and global optimization of its model parameters using genetic algorithm. Energy Convers. Manag. 2013, 73, 10–25. [Google Scholar] [CrossRef]
  23. Laudani, A.; Riganti Fulginei, F.; Salvini, A. High performing extraction procedure for the one-diode model of a photovoltaic panel from experimental I-V curves by using reduced forms. Sol. Energy 2014, 103, 316–326. [Google Scholar] [CrossRef]
  24. Lim, L.H.I.; Ye, Z.; Ye, J.; Yang, D.; Du, H. A linear identification of diode models from single I-V characteristics of PV panels. IEEE Trans. Ind. Electron. 2015, 62, 4181–4193. [Google Scholar] [CrossRef]
  25. Ashwini Kumari, P.; Geethanjali, P. Adaptive Genetic Algorithm Based Multi-Objective Optimization for Photovoltaic Cell Design Parameter Extraction. Energy Procedia 2017, 117, 432–441. [Google Scholar] [CrossRef]
  26. Houssein, E.H.; Zaki, G.N.; Diab, A.A.Z.; Younis, E.M.G. An efficient Manta Ray Foraging Optimization algorithm for parameter extraction of three-diode photovoltaic model. Comput. Electr. Eng. 2021, 94, 107304. [Google Scholar] [CrossRef]
  27. Shaheen, A.M.; El-Seheimy, R.A.; Xiong, G.; Elattar, E.; Ginidi, A.R. Parameter identification of solar photovoltaic cell and module models via supply demand optimizer. Ain Shams Eng. J. 2022, 13, 101705. [Google Scholar] [CrossRef]
  28. Mahmoud, M.F.; Mohamed, A.T.; Swief, R.A.; Said, L.A.; Radwan, A.G. Arithmetic optimization approach for parameters identification of different PV diode models with FOPI-MPPT. Ain Shams Eng. J. 2022, 13, 101612. [Google Scholar] [CrossRef]
  29. Pratap Chandran, B.; Immanuel Selvakumar, A.; Shine Let, G.; Paul Sathiyan, S. Optimal model parameter estimation of solar and fuel cells using improved estimation of distribution algorithm. Ain Shams Eng. J. 2021, 12, 1693–1700. [Google Scholar] [CrossRef]
  30. AbdElminaam, D.S.; Houssein, E.H.; Said, M.; Oliva, D.; Nabil, A. An Efficient Heap-Based Optimizer for Parameters Identification of Modified Photovoltaic Models. Ain Shams Eng. J. 2022, 13, 101728. [Google Scholar] [CrossRef]
  31. Alanazi, M.; Alanazi, A.; Almadhor, A.; Rauf, H.T. Photovoltaic Models’ Parameter Extraction Using New Artificial Parameterless Optimization Algorithm. Mathematics 2022, 10, 4617. [Google Scholar] [CrossRef]
  32. Madhiarasan, M.; Cotfas, D.T.; Cotfas, P.A. Black Widow Optimization Algorithm Used to Extract the Parameters of Photovoltaic Cells and Panels. Mathematics 2023, 11, 967. [Google Scholar] [CrossRef]
  33. Elshahed, M.; El-Rifaie, A.M.; Tolba, M.A.; Ginidi, A.; Shaheen, A.; Mohamed, S.A. An Innovative Hunter-Prey-Based Optimization for Electrically Based Single-, Double-, and Triple-Diode Models of Solar Photovoltaic Systems. Mathematics 2022, 10, 4625. [Google Scholar] [CrossRef]
  34. Rai, N.; Abbadi, A.; Hamidia, F.; Douifi, N.; Abdul Samad, B.; Yahya, K. Biogeography-Based Teaching Learning-Based Optimization Algorithm for Identifying One-Diode, Two-Diode and Three-Diode Models of Photovoltaic Cell and Module. Mathematics 2023, 11, 1861. [Google Scholar] [CrossRef]
  35. Rawa, M.; Abusorrah, A.; Al-Turki, Y.; Calasan, M.; Micev, M.; Ali, Z.M.; Mekhilef, S.; Bassi, H.; Sindi, H.; Aleem, S.H.E.A. Estimation of Parameters of Different Equivalent Circuit Models of Solar Cells and Various Photovoltaic Modules Using Hybrid Variants of Honey Badger Algorithm and Artificial Gorilla Troops Optimizer. Mathematics 2022, 10, 1057. [Google Scholar] [CrossRef]
  36. Nunes, H.G.G.; Pombo, J.A.N.; Mariano, S.J.P.S.; Calado, M.R.A.; Felippe de Souza, J.A.M. A new high performance method for determining the parameters of PV cells and modules based on guaranteed convergence particle swarm optimization. Appl. Energy 2018, 211, 774–791. [Google Scholar] [CrossRef]
  37. Wolpert, D.H.; Macready, W.G. No free lunch theorems for optimization. IEEE Trans. Evol. Comput. 1997, 1, 61–82. [Google Scholar] [CrossRef]
  38. Hu, Z.; Gong, W.; Li, S. Reinforcement learning-based differential evolution for parameters extraction of photovoltaic models. Energy Rep. 2021, 7, 916–928. [Google Scholar] [CrossRef]
  39. Yu, K.; Liang, J.J.; Qu, B.Y.; Chen, X.; Wang, H. Parameters identification of photovoltaic models using an improved JAYA optimization algorithm. Energy Convers. Manag. 2017, 150, 742–753. [Google Scholar] [CrossRef]
  40. Singla, M.K.; Gupta, J.; Nijhawan, P.; Singh, P.; Giri, N.C.; Hendawi, E.; Abu El-Sebah, M.I. Parameter Estimation Techniques for Photovoltaic System Modeling. Energies 2023, 16, 6280. [Google Scholar] [CrossRef]
  41. Agushaka, J.O.; Ezugwu, A.E.; Abualigah, L. Dwarf Mongoose Optimization Algorithm. Comput. Methods Appl. Mech. Eng. 2022, 391, 114570. [Google Scholar] [CrossRef]
  42. Akinola, O.A.; Ezugwu, A.E.; Oyelade, O.N.; Agushaka, J.O. A hybrid binary dwarf mongoose optimization algorithm with simulated annealing for feature selection on high dimensional multi-class datasets. Sci. Rep. 2022, 12, 14945. [Google Scholar] [CrossRef] [PubMed]
  43. Singh, B.; Bishnoi, S.K.; Sharma, M. Frequency Regulation Scheme for PV integrated Power System using Energy Storage Device. In Proceedings of the 2022 International Conference on Intelligent Controller and Computing for Smart Power, ICICCSP 2022, Hyderabad, India, 21–23 July 2022. [Google Scholar] [CrossRef]
  44. Sadoun, A.M.; Najjar, I.R.; Alsoruji, G.S.; Wagih, A.; Elaziz, M.A. Utilizing a Long Short-Term Memory Algorithm Modified by Dwarf Mongoose Optimization to Predict Thermal Expansion of Cu-Al2O3 Nanocomposites. Mathematics 2022, 10, 1050. [Google Scholar] [CrossRef]
  45. Abirami, A.; Kavitha, R. An efficient early detection of diabetic retinopathy using dwarf mongoose optimization based deep belief network. Concurr. Comput. Pract. Exp. 2022, 34, e7364. [Google Scholar] [CrossRef]
  46. Elaziz, M.A.; Ewees, A.A.; Al-qaness, M.A.A.; Alshathri, S.; Ibrahim, R.A. Feature Selection for High Dimensional Datasets Based on Quantum-Based Dwarf Mongoose Optimization. Mathematics 2022, 10, 4565. [Google Scholar] [CrossRef]
  47. Balasubramaniam, S.; Satheesh Kumar, K.; Kavitha, V.; Prasanth, A.; Sivakumar, T.A. Feature Selection and Dwarf Mongoose Optimization Enabled Deep Learning for Heart Disease Detection. Comput. Intell. Neurosci. 2022, 2022, 2819378. [Google Scholar] [CrossRef] [PubMed]
  48. Mehmood, K.; Chaudhary, N.I.; Khan, Z.A.; Cheema, K.M.; Raja, M.A.Z.; Milyani, A.H.; Azhari, A.A. Dwarf Mongoose Optimization Metaheuristics for Autoregressive Exogenous Model Identification. Mathematics 2022, 10, 3821. [Google Scholar] [CrossRef]
  49. Dora, B.K.; Bhat, S.; Halder, S.; Srivastava, I. A Solution to the Techno-Economic Generation Expansion Planning using Enhanced Dwarf Mongoose Optimization Algorithm. In Proceedings of the IBSSC 2022—IEEE Bombay Section Signature Conference, Mumbai, India, 8–10 December 2022. [Google Scholar] [CrossRef]
  50. Aldosari, F.; Abualigah, L.; Almotairi, K.H. A Normal Distributed Dwarf Mongoose Optimization Algorithm for Global Optimization and Data Clustering Applications. Symmetry 2022, 14, 1021. [Google Scholar] [CrossRef]
  51. Koohi-Kamali, S.; Rahim, N.A.; Mokhlis, H.; Tyagi, V.V. Photovoltaic electricity generator dynamic modeling methods for smart grid applications: A review. Renew. Sustain. Energy Rev. 2016, 57, 131–172. [Google Scholar] [CrossRef]
  52. Fossum, J.G.; Lindholm, F.A. Theory of Grain-Boundary and Intragrain Recombination Currents in Polysilicon p-n-Junction Solar Cells. IEEE Trans. Electron Devices 1980, 27, 692–700. [Google Scholar] [CrossRef]
  53. Shaheen, A.M.; Elsayed, A.M.; Ginidi, A.R.; El-Sehiemy, R.A.; Elattar, E. Enhanced social network search algorithm with powerful exploitation strategy for PV parameters estimation. Energy Sci. Eng. 2022, 10, 1398–1417. [Google Scholar] [CrossRef]
  54. Ginidi, A.R.; Shaheen, A.M.; El-Sehiemy, R.A.; Hasanien, H.M.; Al-Durra, A. Estimation of electrical parameters of photovoltaic panels using heap-based algorithm. IET Renew. Power Gener. 2022, 16, 2292–2312. [Google Scholar] [CrossRef]
  55. Shaheen, A.M.; Ginidi, A.R.; El-Sehiemy, R.A.; El-Fergany, A.; Elsayed, A.M. Optimal parameters extraction of photovoltaic triple diode model using an enhanced artificial gorilla troops optimizer. Energy 2023, 283, 129034. [Google Scholar] [CrossRef]
  56. Moustafa, G.; Alnami, H.; Hakmi, S.H.; Ginidi, A.; Shaheen, A.M.; Al-Mufadi, F.A. An Advanced Bio-Inspired Mantis Search Algorithm for Characterization of PV Panel and Global Optimization of Its Model Parameters. Biomimetics 2023, 8, 490. [Google Scholar] [CrossRef] [PubMed]
  57. Chin, V.J.; Salam, Z. Coyote optimization algorithm for the parameter extraction of photovoltaic cells. Sol. Energy 2019, 194, 656–670. [Google Scholar] [CrossRef]
  58. Moustafa, G.; Tolba, M.A.; El-Rifaie, A.M.; Ginidi, A.; Shaheen, A.M.; Abid, S. A Subtraction-Average-Based Optimizer for Solving Engineering Problems with Applications on TCSC Allocation in Power Systems. Biomimetics 2023, 8, 332. [Google Scholar] [CrossRef]
  59. Moustafa, G.; El-Rifaie, A.M.; Smaili, I.H.; Ginidi, A.; Shaheen, A.M.; Youssef, A.F.; Tolba, M.A. An Enhanced Dwarf Mongoose Optimization Algorithm for Solving Engineering Problems. Mathematics 2023, 11, 3297. [Google Scholar] [CrossRef]
  60. Aribia, H.B.; El-Rifaie, A.M.; Tolba, M.A.; Shaheen, A.; Moustafa, G.; Elsayed, F.; Elshahed, M. Growth Optimizer for Parameter Identification of Solar Photovoltaic Cells and Modules. Sustainability 2023, 15, 7896. [Google Scholar] [CrossRef]
  61. Arias García, R.M.; Pérez Abril, I. Photovoltaic module model determination by using the Tellegen’s theorem. Renew. Energy 2020, 152, 409–420. [Google Scholar] [CrossRef]
  62. Long, W.; Cai, S.; Jiao, J.; Xu, M.; Wu, T. A new hybrid algorithm based on grey wolf optimizer and cuckoo search for parameter extraction of solar photovoltaic models. Energy Convers. Manag. 2020, 203, 112243. [Google Scholar] [CrossRef]
  63. Askarzadeh, A.; Rezazadeh, A. Parameter identification for solar cell models using harmony search-based algorithms. Sol. Energy 2012, 86, 3241–3249. [Google Scholar] [CrossRef]
  64. Niu, Q.; Zhang, L.; Li, K. A biogeography-based optimization algorithm with mutation strategies for model parameter estimation of solar and fuel cells. Energy Convers. Manag. 2014, 86, 1173–1185. [Google Scholar] [CrossRef]
  65. Wang, R.; Zhan, Y.; Zhou, H. Application of artificial bee colony in model parameter identification of solar cells. Energies 2015, 8, 7563–7581. [Google Scholar] [CrossRef]
  66. Wang, W.; Wu, J.M.; Liu, J.H. A particle swarm optimization based on chaotic neighborhood search to avoid premature convergence. In Proceedings of the 3rd International Conference on Genetic and Evolutionary Computing, WGEC 2009, Guilin, China, 14–17 October 2009; pp. 633–636. [Google Scholar] [CrossRef]
  67. Chen, X.; Yu, K.; Du, W.; Zhao, W.; Liu, G. Parameters identification of solar cell models using generalized oppositional teaching learning based optimization. Energy 2016, 99, 170–180. [Google Scholar] [CrossRef]
  68. Guo, L.; Meng, Z.; Sun, Y.; Wang, L. Parameter identification and sensitivity analysis of solar cell models with cat swarm optimization algorithm. Energy Convers. Manag. 2016, 108, 520–528. [Google Scholar] [CrossRef]
  69. Chen, H.; Jiao, S.; Heidari, A.A.; Wang, M.; Chen, X.; Zhao, X. An opposition-based sine cosine approach with local search for parameter estimation of photovoltaic models. Energy Convers. Manag. 2019, 195, 927–942. [Google Scholar] [CrossRef]
  70. Xu, S.; Wang, Y. Parameter estimation of photovoltaic modules using a hybrid flower pollination algorithm. Energy Convers. Manag. 2017, 144, 53–68. [Google Scholar] [CrossRef]
  71. Chen, X.; Xu, B.; Mei, C.; Ding, Y.; Li, K. Teaching–learning–based artificial bee colony for solar photovoltaic parameter estimation. Appl. Energy 2018, 212, 1578–1588. [Google Scholar] [CrossRef]
  72. Rao, R.V.; Savsani, V.J.; Vakharia, D.P. Teaching-Learning-Based Optimization: An optimization method for continuous non-linear large scale problems. Inf. Sci. 2012, 183, 1–15. [Google Scholar] [CrossRef]
  73. Oliva, D.; Cuevas, E.; Pajares, G. Parameter identification of solar cells using artificial bee colony optimization. Energy 2014, 72, 93–102. [Google Scholar] [CrossRef]
  74. Liang, J.J.; Qin, A.K.; Suganthan, P.N.; Baskar, S. Comprehensive learning particle swarm optimizer for global optimization of multimodal functions. IEEE Trans. Evol. Comput. 2006, 10, 281–295. [Google Scholar] [CrossRef]
Figure 1. The equivalent circuit representation of the SDPVM.
Figure 1. The equivalent circuit representation of the SDPVM.
Electronics 12 04990 g001
Figure 2. The equivalent circuit representation of the DDPVM.
Figure 2. The equivalent circuit representation of the DDPVM.
Electronics 12 04990 g002
Figure 3. The equivalent circuit representation of the TDPVM.
Figure 3. The equivalent circuit representation of the TDPVM.
Electronics 12 04990 g003
Figure 4. MDMO Stages.
Figure 4. MDMO Stages.
Electronics 12 04990 g004
Figure 5. RMSE acquired by MDMO and DMO for R.T.C France SPV system (PVSDM).
Figure 5. RMSE acquired by MDMO and DMO for R.T.C France SPV system (PVSDM).
Electronics 12 04990 g005
Figure 6. Convergence trends via MDMO and DMO for R.T.C France SPV system (PVSDM).
Figure 6. Convergence trends via MDMO and DMO for R.T.C France SPV system (PVSDM).
Electronics 12 04990 g006
Figure 7. RMSE acquired by MDMO and DMO for R.T.C France SPV system (PVDDM).
Figure 7. RMSE acquired by MDMO and DMO for R.T.C France SPV system (PVDDM).
Electronics 12 04990 g007
Figure 8. Convergence trends via MDMO and DMO for R.T.C France SPV system (PVDDM).
Figure 8. Convergence trends via MDMO and DMO for R.T.C France SPV system (PVDDM).
Electronics 12 04990 g008
Figure 9. RMSE acquired by MDMO and DMO for R.T.C France SPV system (PVTDM).
Figure 9. RMSE acquired by MDMO and DMO for R.T.C France SPV system (PVTDM).
Electronics 12 04990 g009
Figure 10. Convergence trends via MDMO and DMO for R.T.C France SPV system (PVTDM).
Figure 10. Convergence trends via MDMO and DMO for R.T.C France SPV system (PVTDM).
Electronics 12 04990 g010
Figure 11. I-V and P-V curves based on MDMO for R.T.C France SPV system.
Figure 11. I-V and P-V curves based on MDMO for R.T.C France SPV system.
Electronics 12 04990 g011
Figure 12. I-V curve based on DMO and MDMO for KC200GT SPV system (PVSDM).
Figure 12. I-V curve based on DMO and MDMO for KC200GT SPV system (PVSDM).
Electronics 12 04990 g012
Figure 13. RMSE acquired by MDMO and DMO for KC200GT SPV system (PVSDM).
Figure 13. RMSE acquired by MDMO and DMO for KC200GT SPV system (PVSDM).
Electronics 12 04990 g013
Figure 14. Convergence trends via MDMO and DMO for KC200GT SPV system (PVSDM).
Figure 14. Convergence trends via MDMO and DMO for KC200GT SPV system (PVSDM).
Electronics 12 04990 g014
Figure 15. I-V curve based on DMO and MDMO for KC200GT SPV system (PVDDM).
Figure 15. I-V curve based on DMO and MDMO for KC200GT SPV system (PVDDM).
Electronics 12 04990 g015
Figure 16. RMSE acquired by MDMO and DMO for KC200GT SPV system (PVDDM).
Figure 16. RMSE acquired by MDMO and DMO for KC200GT SPV system (PVDDM).
Electronics 12 04990 g016
Figure 17. Convergence trends via MDMO and DMO for KC200GT SPV system (PVDDM).
Figure 17. Convergence trends via MDMO and DMO for KC200GT SPV system (PVDDM).
Electronics 12 04990 g017
Figure 18. I-V curve based on DMO and MDMO for KC200GT SPV system (PVTDM).
Figure 18. I-V curve based on DMO and MDMO for KC200GT SPV system (PVTDM).
Electronics 12 04990 g018
Figure 19. RMSE acquired by MDMO and DMO for KC200GT SPV system (PVTDM).
Figure 19. RMSE acquired by MDMO and DMO for KC200GT SPV system (PVTDM).
Electronics 12 04990 g019
Figure 20. Convergence trends via MDMO and DMO for KC200GT SPV system (PVTDM).
Figure 20. Convergence trends via MDMO and DMO for KC200GT SPV system (PVTDM).
Electronics 12 04990 g020
Figure 21. I-V and P-V curves based on MDMO for KC200GT SPV system.
Figure 21. I-V and P-V curves based on MDMO for KC200GT SPV system.
Electronics 12 04990 g021
Table 1. Merits and demerits of some of the optimization techniques from the literature.
Table 1. Merits and demerits of some of the optimization techniques from the literature.
Optimization TechniqueReferenceMeritsDemerits
GA[13,22]
  • It is capable of handling a vast number of variables.
  • Good for exploration.
  • Implicit parallelism.
  • High computational burden.
  • Poor exploitation.
DE[38]
  • Easy to implement.
  • Fast convergence.
  • The mutation process is employed for the first exploration.
  • DE and its improved versions present competent and accurate outcomes.
  • A higher probability of premature convergence is associated with faster convergence.
  • The computational burden is increased due to the high population size required for DE to effectively work on a given problem.
PSO[36]
  • Few controlling parameters.
  • Easy to implement.
  • Presents competent computational efficiency outcomes compared with GA.
  • Susceptible to premature convergence.
  • Provides low-quality solution.
  • High computational efforts are required.
CSO[9]
  • Effective in exploration and finding global optima.
  • By including Lévy walk, CSO is able to effectively explore the search space.
  • The number of tuning parameters is four, which leads to a tedious tuning process.
  • The inherent randomness of the Lévy walk approach may cause the method to exceed parameter boundaries, resulting in a significant decrease in the accuracy of the obtained results.
Jaya algorithm[39]
  • It is flexible, as it requires only two parameters, population size and the number of generations, for its operation.
  • Less parameter-tuning complexity.
  • Improper parameter tuning increases the computational burden and leads to premature convergence.
Ant Lion Optimizer[40]
  • Simple and easy to implement.
  • Fast convergence.
  • Accelerated process in finding excellent solutions.
  • Higher feasibility and efficiency in obtaining global optima.
  • Few adjustable parameters.
  • Suffers from premature convergence.
  • No theoretical converging characteristic.
  • Likelihood distribution changes by generations.
Whale
Optimization
Algorithm
[19]
  • Few adjustable parameters.
  • Ability to search the entire problem space.
  • Its exploration abilities can be enhanced by hybridization with other algorithms.
  • Slow convergence.
  • Susceptible to premature convergence with high-dimensional challenges.
Table 2. Parameters derived by MDMO and DMO for R.T.C France SPV system (PVSDM).
Table 2. Parameters derived by MDMO and DMO for R.T.C France SPV system (PVSDM).
ParametersDMOMDMO
IPV (A)0.76055582600.7607755103
Rsh (Ω)0.03584270180.0363769511
RS (Ω)58.914118503853.7195239178
Ir1 (A)0.00000036770.0000003230
γ11.49433278071.4811871929
RMSE0.00102123700.0009860219
Table 3. Comparisons of MDMO and DMO for R.T.C France SPV system (PVSDM).
Table 3. Comparisons of MDMO and DMO for R.T.C France SPV system (PVSDM).
AlgorithmsRMSEDifference to MDMOImprovement Percentage
Proposed MDMO9.8602 × 10−40-
DMO1.021237 × 10−3 3.52 × 10−53.572%
Improved DE [66]9.89 × 10−4 2.98 × 10−60.302%
Chaotic PSO [66]13.8607 × 10−4 0.000440.572%
CSA [66]9.91184 × 10−4 5.16 × 10−60.524%
Comprehensive Learning PSO [38]9.9633 × 10−4 1.03 × 10−51.046%
IGA [13]9.8618 × 10−4 1.6 × 10−70.016%
TLBO [66]9.8733 × 10−4 1.31 × 10−60.133%
HSBA [63]9.95146 × 10−4 9.13 × 10−60.926%
ABC [65]10 × 10−4 1.4 × 10−51.418%
BBO with mutation [64]9.8634 × 10−4 3.2 × 10−70.032%
Jaya optimizer [39]9.8946 × 10−4 3.44 × 10−60.349%
GWO [62]75.011 × 10−4 0.006515660.745%
Table 4. Parameters derived by MDMO and DMO for R.T.C France SPV system (PVDDM).
Table 4. Parameters derived by MDMO and DMO for R.T.C France SPV system (PVDDM).
ParameterDMOMDMO
IPV (A)0.7610860030.760777046
Rsh (Ω)0.0364528440.03658083
RS (Ω)56.040712854.7047585
Ir1 (A)3.81141 × 10−74.27843 × 10−7
γ11.833579111.991913976
Ir2 (A)2.38858 × 10−72.63353 × 10−7
γ21.4583646261.463888853
RMSE0.0010286960.000983217
Table 5. Comparisons of MDMO and DMO for R.T.C France SPV system (PVDDM).
Table 5. Comparisons of MDMO and DMO for R.T.C France SPV system (PVDDM).
AlgorithmsRMSE
Proposed MDMO0.000983217
Standard DMO0.001028696
Generalized oppositional TLBO [67]4.43212 × 103
Cat swarm algorithm [68]1.22 × 103
Sine cosine approach [69]9.86863 × 104
Flower pollination algorithm [70]1.934336 × 103
Teaching–learning-based ABC [71]1.50482 × 103
TLBO [72]1.52057 × 103
ABC [73]1.28482 × 103
Comprehensive learning PSO [74]1.3991 × 103
Table 6. Parameters derived by MDMO and DMO for R.T.C France SPV system (PVTDM).
Table 6. Parameters derived by MDMO and DMO for R.T.C France SPV system (PVTDM).
ParameterDMOMDMO
IPV (A)0.7605985540.760761654
Rsh (Ω)0.0356174950.036502802
RS (Ω)71.7847756654.55034588
Ir1 (A)4.56677 × 1074.57851 × 108
γ11.8621773391.981650008
Ir2 (A)4.77356 × 1071.92461 × 107
γ21.6858430121.957369883
Ir3 (A)1.05595 × 1072.85309 × 107
γ31.4103210731.470762385
RMSE0.0012332160.00098448
Table 7. Parameters derived by MDMO and DMO for KC200GT SPV system (PVSDM).
Table 7. Parameters derived by MDMO and DMO for KC200GT SPV system (PVSDM).
Applied TechniqueStandard DMOProposed MDMO
IPV (A)8.1954638958.216699311
Rsh (Ω)0.0046284530.004824347
RS (Ω)34.83314756.283367658
Ir1 (A)5.82106 × 1082.6348 × 108
γ11.2641791551.21319155
RMSE0.0212389960.000647145
Table 8. Comparisons of MDMO and DMO for KC200GT SPV system (PVSDM).
Table 8. Comparisons of MDMO and DMO for KC200GT SPV system (PVSDM).
Applied TechniqueRMSE
Proposed MDMO0.000647145
Standard DMO0.021238996
HTS [60]0.01799763
EVO [60]0.023069893
GO [60]0.008515347
FPA [60]0.011225773
Table 9. Parameters derived by MDMO and DMO for KC200GT SPV system (PVDDM).
Table 9. Parameters derived by MDMO and DMO for KC200GT SPV system (PVDDM).
ParameterDMOMDMO
IPV (A)8.1900075478.217022713
Rsh (Ω)0.0043163770.004832051
RS (Ω)50.793146756.310735656
Ir1 (A)5.39995 × 1077.18428 × 108
γ11.791531221.703337282
Ir2 (A)1.25929 × 1072.37725 × 108
γ21.3206802161.207443552
RMSE0.0255158930.000647617
Table 10. Comparisons of MDMO and DMO for KC200GT SPV system (PVDDM).
Table 10. Comparisons of MDMO and DMO for KC200GT SPV system (PVDDM).
Applied TechniqueRMSE
Proposed MDMO0.000647617
Standard DMO0.025515893
HTS [60]0.020515491
EVO [60]0.02717656
GO [60]0.009049475
FPA [60]0.014006267
Table 11. Parameters derived by MDMO and DMO for KC200GT SPV system (PVTDM).
Table 11. Parameters derived by MDMO and DMO for KC200GT SPV system (PVTDM).
ParameterDMOMDMO
IPV (A)8.2120436598.215581534
Rsh (Ω)0.004331850.004873579
RS (Ω)65.085830286.522906157
Ir1 (A)2.69786 × 1072.14545 × 107
γ11.7699336841.959407949
Ir2 (A)1.49714 × 1071.75659 × 108
γ21.3328285811.190073125
Ir3 (A)4.67121 × 1085.03381 × 107
γ31.6709330231.864164725
RMSE0.0294166530.000839604
Disclaimer/Publisher’s Note: The statements, opinions and data contained in all publications are solely those of the individual author(s) and contributor(s) and not of MDPI and/or the editor(s). MDPI and/or the editor(s) disclaim responsibility for any injury to people or property resulting from any ideas, methods, instructions or products referred to in the content.

Share and Cite

MDPI and ACS Style

Moustafa, G.; Smaili, I.H.; Almalawi, D.R.; Ginidi, A.R.; Shaheen, A.M.; Elshahed, M.; Mansour, H.S.E. Dwarf Mongoose Optimizer for Optimal Modeling of Solar PV Systems and Parameter Extraction. Electronics 2023, 12, 4990. https://doi.org/10.3390/electronics12244990

AMA Style

Moustafa G, Smaili IH, Almalawi DR, Ginidi AR, Shaheen AM, Elshahed M, Mansour HSE. Dwarf Mongoose Optimizer for Optimal Modeling of Solar PV Systems and Parameter Extraction. Electronics. 2023; 12(24):4990. https://doi.org/10.3390/electronics12244990

Chicago/Turabian Style

Moustafa, Ghareeb, Idris H. Smaili, Dhaifallah R. Almalawi, Ahmed R. Ginidi, Abdullah M. Shaheen, Mostafa Elshahed, and Hany S. E. Mansour. 2023. "Dwarf Mongoose Optimizer for Optimal Modeling of Solar PV Systems and Parameter Extraction" Electronics 12, no. 24: 4990. https://doi.org/10.3390/electronics12244990

APA Style

Moustafa, G., Smaili, I. H., Almalawi, D. R., Ginidi, A. R., Shaheen, A. M., Elshahed, M., & Mansour, H. S. E. (2023). Dwarf Mongoose Optimizer for Optimal Modeling of Solar PV Systems and Parameter Extraction. Electronics, 12(24), 4990. https://doi.org/10.3390/electronics12244990

Note that from the first issue of 2016, this journal uses article numbers instead of page numbers. See further details here.

Article Metrics

Back to TopTop