Object Detection Based on an Improved YOLOv7 Model for Unmanned Aerial-Vehicle Patrol Tasks in Controlled Areas
Abstract
:1. Introduction
- We propose improving the backbone network of YOLOv7 by applying a deformable attention module. Through the application of deformable attention, the constraint of kernel size in convolution is broken, and the correlation between distant feature points is enhanced. When extracting image features, richer semantics are formed, thereby improving the accuracy of detecting small objects in drone-captured images.
 - We further reduce the number of model parameters by utilizing deformable convolutions and deep separable convolutions. This improvement enhances the receptive field range of the convolution kernel in the model, reduces the total number of model parameters, enriches the semantic information of the feature map, and further improves the accuracy of small-object detection.
 - We propose the application of image-data augmentation, transfer learning, fine-tuning, and label-smoothing training in the model-training stage. For the VisDrone dataset used by our application target, the Mosaic image-data augmentation method was used to solve the limitation of small data volume. During the training process, strategies such as transfer learning, fine-tuning, and label smoothing are utilized to accelerate the model training speed and enhance the robustness of the model.
 
2. Related Work
2.1. Object-Detection Algorithm Based on Deep-Learning Networks
2.2. Module for Improving the Performance of Deep Neural Network Models
2.3. Related Strategies for Improving Model Training Effectiveness
3. Methodology
3.1. Framework Structure of the Proposed Model
3.2. The Modules We Used
3.2.1. Deformable Attention Module
3.2.2. Deformable Convolution Module
3.2.3. Depthwise Separable Convolution Module
3.2.4. Mish Activation Function
4. Dataset and Training Metrics
4.1. Dataset Used
4.2. Related Metrics for Model Training
4.2.1. Intersection over Union
4.2.2. Average Precision and Mean Average Precision
4.2.3. Calculation of Loss Function
5. Experimentation and Results
5.1. Experimental Setup
5.2. Image-Data Preprocessing
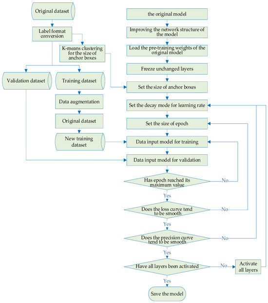
5.3. Training Procedures
5.4. Result and Analysis
5.5. Ablation Experiment
5.6. Comparison Experiment
5.7. Visualization and Discussion
6. Conclusions
Supplementary Materials
Author Contributions
Funding
Data Availability Statement
Conflicts of Interest
References
- Yoon, C.-H.; Kang, J.M.; Park, J. A Study on the Direction of Technology Introduction of Drone Patrol. Archives 2019, 81, 2439–2442. [Google Scholar]
 - Liu, J.; Li, D.-W. A Drone Patrol System for Target Object Counting and Geolocalization. In Proceedings of the 2021 18th International Conference on Ubiquitous Robots (UR), Gangneung, Republic of Korea, 12–14 July 2021; pp. 357–362. [Google Scholar]
 - Lienhart, R.; Maydt, J. An extended set of Haar-like features for rapid object detection. In Proceedings of the International Conference on Image Processing, Rochester, NY, USA, 20–25 September 2002; Volume 1, p. I-I. [Google Scholar]
 - Viola, P.A.; Jones, M.J. Rapid Object Detection using a Boosted Cascade of Simple Features. In Proceedings of the Computer Vision and Pattern Recognition, CVPR 2001, Kauai, HI, USA, 8–14 December 2001. [Google Scholar]
 - Dalal, N.; Triggs, B. Histograms of Oriented Gradients for Human Detection. In Proceedings of the IEEE Computer Society Conference on Computer Vision & Pattern Recognition, San Diego, CA, USA, 20–25 June 2005. [Google Scholar]
 - Forsyth, D. Object Detection with Discriminatively Trained Part-Based Models. In IEEE Transactions on Pattern Analysis and Machine Intelligence; IEEE: New York, NY, USA, 2014. [Google Scholar]
 - Girshick, R.; Iandola, F.; Darrell, T.; Malik, J. Deformable Part Models are Convolutional Neural Networks. In Proceedings of the Computer Vision and Pattern Recognition, Columbus, OH, USA, 23–28 June 2014. [Google Scholar]
 - Krizhevsky, A.; Sutskever, I.; Hinton, G.E. ImageNet classification with deep convolutional neural networks. Comm. ACM 2012, 60, 84–90. [Google Scholar] [CrossRef]
 - Sermanet, P.; Eigen, D.; Zhang, X.; Mathieu, M.; Fergus, R.; LeCun, Y. OverFeat: Integrated Recognition, Localization and Detection using Convolutional Networks. arXiv 2013, arXiv:1312.6229. [Google Scholar]
 - Girshick, R.B.; Donahue, J.; Darrell, T.; Malik, J. Rich Feature Hierarchies for Accurate Object Detection and Semantic Segmentation. In Proceedings of the 2014 IEEE Conference on Computer Vision and Pattern Recognition, Vancouver, BC, Canada, 17–24 June 2013; pp. 580–587. [Google Scholar]
 - Girshick, R.B. Fast R-CNN. arXiv 2015, arXiv:1504.08083. [Google Scholar]
 - Ren, S.; He, K.; Girshick, R.B.; Sun, J. Faster R-CNN: Towards Real-Time Object Detection with Region Proposal Networks. IEEE Transact. Pattern Anal. Mach. Intell. 2015, 39, 1137–1149. [Google Scholar] [CrossRef] [PubMed]
 - Redmon, J.; Divvala, S.; Girshick, R.; Farhadi, A. You Only Look Once: Unified, Real-Time Object Detection. In Proceedings of the Computer Vision & Pattern Recognition, Las Vegas, NV, USA, 27–30 June 2016. [Google Scholar]
 - Berg, A.C.; Fu, C.Y.; Szegedy, C.; Anguelov, D.; Erhan, D.; Reed, S.; Liu, W. SSD: Single Shot MultiBox Detector. arXiv 2015, arXiv:1512.02325. [Google Scholar]
 - Lin, T.Y.; Dollár, P.; Girshick, R.; He, K.; Hariharan, B.; Belongie, S. Feature Pyramid Networks for Object Detection. arXiv 2016, arXiv:1612.03144. [Google Scholar]
 - Lin, T.Y.; Goyal, P.; Girshick, R.; He, K.; Dollár, P. Focal Loss for Dense Object Detection. In Proceedings of the IEEE International Conference on Computer Vision (ICCV), Venice, Italy, 22–29 October 2017; pp. 2999–3007. [Google Scholar]
 - Redmon, J.; Farhadi, A. YOLO9000: Better, Faster, Stronger. In Proceedings of the IEEE Conference on Computer Vision & Pattern Recognition, Honolulu, HI, USA, 21–26 July 2017; pp. 6517–6525. [Google Scholar]
 - Redmon, J.; Farhadi, A. YOLOv3: An Incremental Improvement. arXiv 2018, arXiv:1804.02767. [Google Scholar]
 - Bochkovskiy, A.; Wang, C.Y.; Liao, H.Y.M. YOLOv4: Optimal Speed and Accuracy of Object Detection. arXiv 2020, arXiv:2004.10934. [Google Scholar]
 - Jocher, G.; Stoken, A.; Borovec, J.; Chaurasia, A.; Changyu, L.; Hogan, A.; Hajek, J.; Diaconu, L.; Kwon, Y.; Defretin, Y.; et al. Ultralytics/yolov5: v5.0—YOLOv5-P6 1280 Models, AWS, Supervise.ly and YouTube Integrations. Available online: https://www.semanticscholar.org/paper/ultralytics-yolov5%3A-v5.0-YOLOv5-P6-1280-models%2C-and-Jocher-Stoken/fd550b29c0efee17be5eb1447fddc3c8ce66e838 (accessed on 29 October 2023).
 - Li, C.; Li, L.; Jiang, H.; Weng, K.; Geng, Y.; Li, L.; Ke, Z.; Li, Q.; Cheng, M.; Nie, W.; et al. YOLOv6: A Single-Stage Object Detection Framework for Industrial Applications. arXiv 2022, arXiv:2209.02976. [Google Scholar]
 - Ge, Z.; Liu, S.; Wang, F.; Li, Z.; Sun, J. YOLOX: Exceeding YOLO Series in 2021. arXiv 2021, arXiv:2107.08430. [Google Scholar]
 - Wang, C.-Y.; Bochkovskiy, A.; Liao, H.-Y.M. YOLOv7: Trainable Bag-of-Freebies Sets New State-of-the-Art for Real-Time Object Detectors. In Proceedings of the 2023 IEEE/CVF Conference on Computer Vision and Pattern Recognition (CVPR), Vancouver, BC, Canada, 18–22 June 2023; pp. 7464–7475. [Google Scholar]
 - Bouafia, Y.; Guezouli, L. An Overview of Deep Learning-Based Object Detection Methods. In Proceedings of the International Conference on Artificial Intelligence and Information Technology (ICA2IT19), Yogyakarta, Indonesia, 13–15 March 2019. [Google Scholar]
 - Kang, J.; Tariq, S.; Oh, H.; Woo, S.S. A Survey of Deep Learning-based Object Detection Methods and Datasets for Overhead Imagery. IEEE Access 2022, 10, 20118–20134. [Google Scholar] [CrossRef]
 - He, K.; Gkioxari, G.; Dollár, P.; Girshick, R.B. Mask R-CNN. arXiv 2017, arXiv:1703.06870. [Google Scholar]
 - Vaswani, A.; Shazeer, N.M.; Parmar, N.; Uszkoreit, J.; Jones, L.; Gomez, A.N.; Kaiser, L.; Polosukhin, I. Attention is All you Need. In Proceedings of the Neural Information Processing Systems, Long Beach, CA, USA, 4–9 December 2017. [Google Scholar]
 - Sung, F.; Yang, Y.; Zhang, L.; Xiang, T.; Torr, P.H.S.; Hospedales, T.M. Learning to Compare: Relation Network for Few-Shot Learning. In Proceedings of the 2018 IEEE/CVF Conference on Computer Vision and Pattern Recognition, Salt Lake City, UT, USA, 18–23 June 2017; pp. 1199–1208. [Google Scholar]
 - Carion, N.; Massa, F.; Synnaeve, G.; Usunier, N.; Kirillov, A.; Zagoruyko, S. End-to-End Object Detection with Transformers. arXiv 2020, arXiv:2005.12872. [Google Scholar]
 - Dai, J.; Qi, H.; Xiong, Y.; Li, Y.; Zhang, G.; Hu, H.; Wei, Y. Deformable Convolutional Networks. In Proceedings of the 2017 IEEE International Conference on Computer Vision (ICCV), Venice, Italy, 22–27 October 2017; pp. 764–773. [Google Scholar]
 - Zhu, X.; Su, W.; Lu, L.; Li, B.; Wang, X.; Dai, J. Deformable DETR: Deformable Transformers for End-to-End Object Detection. arXiv 2020, arXiv:2010.04159. [Google Scholar]
 - Haase, D.; Amthor, M. Rethinking Depthwise Separable Convolutions: How Intra-Kernel Correlations Lead to Improved MobileNets. In Proceedings of the 2020 IEEE/CVF Conference on Computer Vision and Pattern Recognition (CVPR), Seattle, WA, USA, 13–19 June 2020; pp. 14588–14597. [Google Scholar]
 - Misra, D. Mish: A Self Regularized Non-Monotonic Activation Function. In Proceedings of the British Machine Vision Conference, Bhubaneswar, India, 7–10 September 2020. [Google Scholar]
 - Meethal, A.; Granger, E.; Pedersoli, M. Cascaded Zoom-in Detector for High Resolution Aerial Images. In Proceedings of the 2023 IEEE/CVF Conference on Computer Vision and Pattern Recognition Workshops (CVPRW), Vancouver, BC, Canada, 17–24 June 2023; pp. 2046–2055. [Google Scholar]
 - Zhou, Z.; Yu, X.; Chen, X. Object Detection in Drone Video with Temporal Attention Gated Recurrent Unit Based on Transformer. Drones 2023, 7, 466. [Google Scholar] [CrossRef]
 - Yang, Z.; Feng, H.; Ruan, Y.; Weng, X. Tea Tree Pest Detection Algorithm Based on Improved Yolov7-Tiny. Agriculture 2023, 13, 1031. [Google Scholar] [CrossRef]
 - Wen, C.; Guo, H.; Li, J.; Hou, B.; Huang, Y.; Li, K.; Nong, H.; Long, X.; Lu, Y. Application of improved YOLOv7-based sugarcane stem node recognition algorithm in complex environments. Front. Plant Sci. 2023, 14, 1230517. [Google Scholar] [CrossRef]
 - Cao, F.; Ma, S. Enhanced Campus Security Target Detection Using a Refined YOLOv7 Approach. Trait. Signal 2023, 40, 2267–2273. [Google Scholar] [CrossRef]
 - Zeng, Y.; Zhang, T.; He, W.; Zhang, Z. YOLOv7-UAV: An Unmanned Aerial Vehicle Image Object Detection Algorithm Based on Improved YOLOv7. Electronics 2023, 12, 3141. [Google Scholar] [CrossRef]
 - Shorten, C.; Khoshgoftaar, T.M. A survey on Image Data Augmentation for Deep Learning. J. Big Data 2019, 6, 1–48. [Google Scholar] [CrossRef]
 - Zhuang, F.; Qi, Z.; Duan, K.; Xi, D.; Zhu, Y.; Zhu, H.; Xiong, H.; He, Q. A Comprehensive Survey on Transfer Learning. Proc. IEEE 2019, 109, 43–76. [Google Scholar] [CrossRef]
 - Tajbakhsh, N.; Shin, J.Y.; Gurudu, S.R.; Hurst, R.T.; Kendall, C.B.; Gotway, M.B.; Liang, J. Convolutional Neural Networks for Medical Image Analysis: Full Training or Fine Tuning? IEEE Transact. Med. Imaging 2016, 35, 1299–1312. [Google Scholar] [CrossRef] [PubMed]
 - Glorot, X.; Bordes, A.; Bengio, Y. Deep Sparse Rectifier Neural Networks. In Proceedings of the International Conference on Artificial Intelligence and Statistics, Lauderdale, FL, USA, 11–13 April 2011. [Google Scholar]
 - Zhu, P.F.; Wen, L.; Du, D.; Bian, X.; Ling, H.; Hu, Q.; Nie, Q.; Cheng, H.; Liu, C.; Liu, X.; et al. VisDrone-DET2019: The Vision Meets Drone Object Detection in Image Challenge Results. In Proceedings of the 2019 IEEE/CVF International Conference on Computer Vision Workshop (ICCVW), Seoul, Republic of Korea, 27–28 October 2019; pp. 213–226. [Google Scholar]
 - Henderson, P.; Ferrari, V. End-to-End Training of Object Class Detectors for Mean Average Precision. arXiv 2016, arXiv:1607.03476. [Google Scholar]
 - Mohammed, S.A.K.; Razak, M.Z.A.; Rahman, A.H.A. An Efficient Intersection Over Union Loss Function for 3D Object Detection. In Proceedings of the 2022 Iraqi International Conference on Communication and Information Technologies (IICCIT), Basrah, Iraq, 7–8 September 2022; pp. 38–43. [Google Scholar]
 - Müller, R.; Kornblith, S.; Hinton, G.E. When Does Label Smoothing Help? arXiv 2019, arXiv:1906.02629. [Google Scholar]
 - Goyal, P.; Dollár, P.; Girshick, R.B.; Noordhuis, P.; Wesolowski, L.; Kyrola, A.; Tulloch, A.; Jia, Y.; He, K. Accurate, Large Minibatch SGD: Training ImageNet in 1 Hour. arXiv 2017, arXiv:1706.02677. [Google Scholar]
 - Dadboud, F.; Patel, V.; Mehta, V.; Bolic, M.; Mantegh, I. Single-Stage UAV Detection and Classification with YOLOV5: Mosaic Data Augmentation and PANet. In Proceedings of the 2021 17th IEEE International Conference on Advanced Video and Signal Based Surveillance (AVSS), Washington, DC, USA, 16–19 November 2021; pp. 1–8. [Google Scholar]
 - Ioffe, S.; Szegedy, C. Batch Normalization: Accelerating Deep Network Training by Reducing Internal Covariate Shift. arXiv 2015, arXiv:1502.03167. [Google Scholar]
 - Zhu, X.; Lyu, S.; Wang, X.; Zhao, Q. TPH-YOLOv5: Improved YOLOv5 Based on Transformer Prediction Head for Object Detection on Drone-captured Scenarios. In Proceedings of the 2021 IEEE/CVF International Conference on Computer Vision Workshops (ICCVW), Montreal, BC, Canada, 11–17 October 2021. [Google Scholar]
 - Xu, S.; Wang, X.; Lv, W.; Chang, Q.; Cui, C.; Deng, K.; Wang, G.; Dang, Q.; Wei, S.; Du, Y. PP-YOLOE: An evolved version of YOLO. arXiv 2022, arXiv:2203.16250. [Google Scholar]
 




























| Experimental Parameters | Value | 
|---|---|
| Operating system | Windows 10 | 
| Deep-learning framework | Pytorch (torch 1.13.1 + cu116) | 
| Programming language | Python 3.8.16 | 
| CPU | Intel(R) Xeon(R) w9-3495X | 
| GPU | NVIDIA GeForce RTX 6000 Ada | 
| RAM | 64 G | 
| Hyperparameters | Value | 
|---|---|
| Learning Rate | 0.01 | 
| Image Size | 640 × 640 | 
| Momentum | 0.937 | 
| Optimizer | SGD | 
| Batch Size | 16 | 
| Epoch | 230 | 
| Weight Decay | 0.0005 | 
| DA | DC | DSC | mAP50 (%) | mAP50:95 (%) | Param | 
|---|---|---|---|---|---|
| √ | 50.3 | 29.1 | 37.9 M | ||
| √ | 49.1 | 28.6 | 35.6 M | ||
| √ | 49.6 | 28.9 | 36.1 M | ||
| √ | √ | 51.1 | 29.7 | 36.6 M | |
| √ | √ | √ | 52.3 | 30.6 | 35.8 M | 
Disclaimer/Publisher’s Note: The statements, opinions and data contained in all publications are solely those of the individual author(s) and contributor(s) and not of MDPI and/or the editor(s). MDPI and/or the editor(s) disclaim responsibility for any injury to people or property resulting from any ideas, methods, instructions or products referred to in the content.  | 
© 2023 by the authors. Licensee MDPI, Basel, Switzerland. This article is an open access article distributed under the terms and conditions of the Creative Commons Attribution (CC BY) license (https://creativecommons.org/licenses/by/4.0/).
Share and Cite
Zhao, D.; Shao, F.; Yang, L.; Luo, X.; Liu, Q.; Zhang, H.; Zhang, Z. Object Detection Based on an Improved YOLOv7 Model for Unmanned Aerial-Vehicle Patrol Tasks in Controlled Areas. Electronics 2023, 12, 4887. https://doi.org/10.3390/electronics12234887
Zhao D, Shao F, Yang L, Luo X, Liu Q, Zhang H, Zhang Z. Object Detection Based on an Improved YOLOv7 Model for Unmanned Aerial-Vehicle Patrol Tasks in Controlled Areas. Electronics. 2023; 12(23):4887. https://doi.org/10.3390/electronics12234887
Chicago/Turabian StyleZhao, Dewei, Faming Shao, Li Yang, Xiannan Luo, Qiang Liu, Heng Zhang, and Zihan Zhang. 2023. "Object Detection Based on an Improved YOLOv7 Model for Unmanned Aerial-Vehicle Patrol Tasks in Controlled Areas" Electronics 12, no. 23: 4887. https://doi.org/10.3390/electronics12234887
APA StyleZhao, D., Shao, F., Yang, L., Luo, X., Liu, Q., Zhang, H., & Zhang, Z. (2023). Object Detection Based on an Improved YOLOv7 Model for Unmanned Aerial-Vehicle Patrol Tasks in Controlled Areas. Electronics, 12(23), 4887. https://doi.org/10.3390/electronics12234887
        