A Virtual Synchronous Generator Secondary Frequency Modulation Control Method Based on Active Disturbance Rejection Controller
Abstract
:1. Introduction
- (1)
- A novel secondary frequency control method: A new ADRC secondary frequency control method based on a nonlinear function is designed to address the frequency control problem of the VSG in islanded state. This method can achieve SFC and maintain the frequency within a stable range when the system experiences sudden load changes.
- (2)
- Rigorous stability proof: The stability of the designed nonlinear ESO is analyzed using Lyapunov stability theory.
- (3)
- ESO disturbance estimation analysis: The nonlinear system is linearized, and Laplace transform is applied to derive the disturbance estimation function and the transfer function of the disturbance estimation error of the ESO, analyzing the disturbance estimation capability of the ESO.
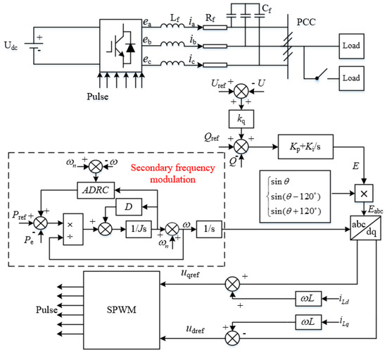
2. Power–Frequency Controller Structure
3. Proposed SFM Algorithm
3.1. ADRC Design
3.1.1. Nonlinear Function Design
3.1.2. ESO Design
- (1)
- Stability analysis of ESO
- (2)
- Performance evaluation of disturbance estimation in ESO
3.2. NLSEF Design
4. Experimental Verification
4.1. Comparison between Proposed Algorithm and SFM Algorithm
4.2. VSG Frequency Response under Different Parameter Values
5. Conclusions
Author Contributions
Funding
Acknowledgments
Conflicts of Interest
References
- Lu, Q.; Ma, J.; Wang, S.; Wang, P.; Liu, X.; Liu, T.; Wu, Z.; Wang, R. Damping Complementary Control Strategy of Renewable Energy Grid-connected Inverter. Power Syst. Technol. 2023, 1–11. [Google Scholar] [CrossRef]
- Zhao, G.; Yang, H. Parallel Control of Converters with Energy Storage Equipment in a Microgrid. Electronics 2019, 8, 1110. [Google Scholar] [CrossRef]
- Guo, J.; Zhao, J.; Chen, X.; Qu, K.; Li, F. Power Control and Design of Voltage-controlled Grid-connected Inverter. Proc. CSEE 2018, 38, 1788–1798+1916. [Google Scholar]
- Wang, G.; Fu, L.; Hu, Q.; Liu, C.; Ma, Y. Analysis and Control of Low-frequency Oscillation Damping of Virtual Synchronous Generator Considering Influence of Voltage Loop. Autom. Electr. Power Syst. 2022, 46, 177–184. [Google Scholar]
- Sun, H.; Yu, L.; Zhao, B. Quantitative Analysis of System Strength of Renewable Energy Generation Grid-Connected System Based on Transient Overvoltage Constraint. Proc. CSEE. 2023, 43, 4207–4218. [Google Scholar]
- Liu, Z.; Xu, Y.; Tao, S. Research status and prospect of harmonic responsibility quantitative evaluation method under grid-connection of new energy. Electr. Power Autom. Equip. 2020, 40, 203–213. [Google Scholar]
- Nian, H.; Li, M.; Chen, L.; Xu, Y.; Hu, B. Measurement Method for Broadband Frequency Coupling Characteristics of Grid-connected Inverter Using Multi-sine Signal Injection. Proc. CSEE 2020, 40, 7408–7420. [Google Scholar]
- Zhong, Q.; Nguyen, P.; Ma, Z.; Sheng, W. Self-Synchronized Synchronverters: Inverters Without a Dedicated Synchronization Unit. IEEE Trans. Power Electron. 2014, 29, 617–630. [Google Scholar] [CrossRef]
- Hou, X.; Sun, Y.; Zhang, X.; Lu, J.; Wang, P.; Guerrero, J. Improvement of Frequency Regulation in VSG-Based AC Microgrid Via Adaptive Virtual Inertia. IEEE Trans. Power Electron. 2020, 35, 1589–1602. [Google Scholar] [CrossRef]
- Wang, F.; Zhang, L.; Feng, X.; Guo, H. An Adaptive Control Strategy for Virtual Synchronous Generator. IEEE Trans. Ind. Appl. 2018, 54, 5124–5133. [Google Scholar] [CrossRef]
- Li, D.; Zhu, Q.; Lin, S.; Bian, X. A Self-Adaptive Inertia and Damping Combination Control of VSG to Support Frequency Stability. IEEE Trans. Energy Convers. 2017, 32, 397–398. [Google Scholar] [CrossRef]
- Yu, Y.; Chaudhary, S.; Tinajero, G.; Xu, L.; Bakar, N.; Vasquez, J.; Guerrero, J. A Reference-Feedforward-Based Damping Method for Virtual Synchronous Generator Control. IEEE Trans. Power Electron. 2022, 37, 7566–7571. [Google Scholar] [CrossRef]
- Xu, H.; Yu, C.; Liu, C.; Wang, Q.; Zhang, X. An Improved Virtual Inertia Algorithm of Virtual Synchronous Generator. J. Modern Power Syst. Clean Energy 2020, 8, 377–386. [Google Scholar] [CrossRef]
- Yu, Y.; Guan, Y.; Kang, W.; Chaudhary, S.; Vasquez, J.; Guerrero, J. Fractional-Order Virtual Synchronous Generator. IEEE Trans. Power Electron. 2023, 38, 6874–6879. [Google Scholar] [CrossRef]
- Zhang, J.; Sun, B.; Zhao, D. A Novel Event-Triggered Secondary Control Strategy for Distributed Generalized Droop Control in Microgrid Considering Time Delay. IEEE Trans. Power Electron. 2023, 38, 5963–5978. [Google Scholar] [CrossRef]
- Zhang, C.; Dou, X.; Quan, X.; Hu, Q.; Wu, Z.; Lv, Y. Distributed Secondary Control for Island Microgrids With Expected Dynamic Performance Under Communication Delays. IEEE Trans. Smart Grid. 2023, 14, 2010–2022. [Google Scholar] [CrossRef]
- Liu, C.; Wang, X.; Ren, Y.; Wang, X.; Zhang, J. A Novel Distributed Secondary Control of Heterogeneous Virtual Synchronous Generators via Event-Triggered Communication. IEEE Trans. Smart Grid. 2022, 16, 4174–4189. [Google Scholar] [CrossRef]
- Jiang, K.; Su, H.; Lin, H.; He, K.; Zeng, H.; Che, Y. A Practical Secondary Frequency Control Strategy for Virtual Synchronous Generator. IEEE Trans. Smart Grid 2020, 11, 2734–2736. [Google Scholar] [CrossRef]
- Zhang, Y.; Zhao, X.; Fang, Y. Research on Frequency Self-recovery Control for Virtual Synchronous Generator in Island Microgrid. Power Syst. Technol. 2019, 43, 2125–2131. [Google Scholar]
- Lin, B.; Zhou, L.; Yu, X.; Zheng, C.; Liu, J. Secondary Frequency Regulation for Microgrid Inverters Based on Improving Virtual Synchronous Generator. Power Syst. Technol. 2017, 41, 2680–2687. [Google Scholar]
- Zhang, Q.; Li, Y.; Ding, Z.; Xie, W.; Li, C. Self-Adaptive Secondary Frequency Regulation Strategy of Micro-Grid with Multiple Virtual Synchronous Generators. IEEE Trans. Ind. Appl. 2020, 56, 6007–6018. [Google Scholar] [CrossRef]
- Yang, Y.; Yang, P.; Lin, W.; Li, Z.; Lu, G. A decentralized control for Non-error frequency regulation in an islanded microgrid containing multiple VSGs. Int. J. Elect. Power Energy Syst. 2021, 133, 1–10. [Google Scholar] [CrossRef]
- Andalib-Bin-Karim, C.; Liang, X.; Zhang, H. Fuzzy-Secondary-Controller-Based Virtual Synchronous Generator Control Scheme for Interfacing Inverters of Renewable Distributed Generation in Microgrids. IEEE Trans. Ind. Appl. 2018, 54, 1047–1061. [Google Scholar] [CrossRef]
- Rey, J.; Martı, P.; Velasco, M.; Miret, J.; Castilla, M. Secondary switched control with no communications for islanded microgrids. IEEE Trans. Ind. Electron. 2017, 64, 8534–8545. [Google Scholar] [CrossRef]
- Han, J. Auto-disturbances-rejection controller and its’applications. Control Decis. 1998, 1, 19–23. [Google Scholar]
- Zhou, R.; Tan, W. Analysis and Tuning of General Linear Active Disturbance Rejection Controllers. IEEE Trans. Ind. Electron. 2019, 66, 5497–5507. [Google Scholar] [CrossRef]
- Zuo, Y.; Zhu, X.; Quan, L.; Zhang, C.; Du, Y.; Xiang, Z. Active Disturbance Rejection Controller for Speed Control of Electrical Drives Using Phase-Locking Loop Observer. IEEE Trans. Ind. Electron. 2019, 66, 1748–1759. [Google Scholar] [CrossRef]
- Liu, C.; Yue, X.; Zhang, J.; Shi, K. Active Disturbance Rejection Control for Delayed Electromagnetic Docking of Spacecraft in Elliptical Orbits. IEEE Trans. Aerospace Electron. Syst. 2022, 58, 2257–2268. [Google Scholar] [CrossRef]
- Han, J. From PID to active disturbance rejection control. IEEE Trans. Ind. Electron. 2009, 56, 900–906. [Google Scholar] [CrossRef]












| Parameter | Symbol | Value |
|---|---|---|
| Power command | P | 120 kW |
| Filtering resistor | ||
| Filter capacitor | ||
| Filter inductors | 2 mH | |
| Nominal voltage | 380 V | |
| Rated speed | 314 rad/s |
Disclaimer/Publisher’s Note: The statements, opinions and data contained in all publications are solely those of the individual author(s) and contributor(s) and not of MDPI and/or the editor(s). MDPI and/or the editor(s) disclaim responsibility for any injury to people or property resulting from any ideas, methods, instructions or products referred to in the content. |
© 2023 by the authors. Licensee MDPI, Basel, Switzerland. This article is an open access article distributed under the terms and conditions of the Creative Commons Attribution (CC BY) license (https://creativecommons.org/licenses/by/4.0/).
Share and Cite
Chen, Y.; Luo, J.; Zhang, X.; Li, X.; Wang, W.; Ding, S. A Virtual Synchronous Generator Secondary Frequency Modulation Control Method Based on Active Disturbance Rejection Controller. Electronics 2023, 12, 4587. https://doi.org/10.3390/electronics12224587
Chen Y, Luo J, Zhang X, Li X, Wang W, Ding S. A Virtual Synchronous Generator Secondary Frequency Modulation Control Method Based on Active Disturbance Rejection Controller. Electronics. 2023; 12(22):4587. https://doi.org/10.3390/electronics12224587
Chicago/Turabian StyleChen, Yizhi, Jian Luo, Xiaohu Zhang, Xingshuo Li, Wei Wang, and Shuye Ding. 2023. "A Virtual Synchronous Generator Secondary Frequency Modulation Control Method Based on Active Disturbance Rejection Controller" Electronics 12, no. 22: 4587. https://doi.org/10.3390/electronics12224587
APA StyleChen, Y., Luo, J., Zhang, X., Li, X., Wang, W., & Ding, S. (2023). A Virtual Synchronous Generator Secondary Frequency Modulation Control Method Based on Active Disturbance Rejection Controller. Electronics, 12(22), 4587. https://doi.org/10.3390/electronics12224587

