Abstract
LLC resonant converters are prone to generating a large inrush current during the start-up process, which will cause damage to the resonant elements and threaten the safe operation of the circuit. In this study, we investigate the soft-start method to suppress the inrush current of an LLC resonant converter. Based on the traditional frequency-decreasing method, we integrate PWM control to broaden the output voltage gain range during the start-up. Additionally, to ensure the smooth establishment of the output voltage, the controller performs the closed-loop control of the duty cycle and frequency in sequence based on the rate of output voltage rise. A prototype experiment based on STM32F334C8T6 is established to experimentally validate the presented soft start-up method. The experiment results indicate that the soft start-up method improves the start-up performance, reduces the maximum inrush current by 47.5% compared with that of the frequency-decreasing method, and builds up the output voltage quickly. The start-up process is smooth, which improves the reliability of the LLC resonant converter.
1. Introduction
An LLC resonant converter features the zero-voltage switching (ZVS) of primary switches and the zero-current switching (ZCS) of rectifier diodes with a wide load range and has the advantages of soft switching, high efficiency, and a wide output voltage range. It is a high-performance converter that is widely used. An LLC resonant converter is prone to sizeable resonant inrush currents during the start-up, which can lead to large current and voltage stresses on the powered devices. Additionally, the inrush current damages the powered devices, resulting in converter failure and easily triggering overcurrent protection, which interferes with the resonant converter’s regular operation [1,2,3].
In order to achieve the safe and smooth start-up of an LLC resonant converter, numerous studies have been undertaken. The frequency-decreasing start-up method is the most commonly used method for LLC resonant converters. The converter starts to operate at a frequency higher than two times the resonant frequency and gradually reduces the operating frequency to achieve a soft start-up [4,5,6]. The advantage of the frequency-decreasing method is its simplicity of implementation. It reduces the voltage gain by increasing the initial frequency, which is then gradually lowered to the operating frequency to finish the converter’s start-up procedure. The disadvantage is that it is challenging to initially implement a high frequency due to the limited switching performance of the components, which prevents the converter gain at start-up from being considerably low and makes it difficult to effectively suppress the inrush current during the start-up.
The pulse width modulation (PWM) controlled method is also widely used. In Ref. [7], a variable duty cycle soft start-up method based on the optimal current limiting curve is proposed, and the relationship between the start-up current and frequency is provided. This strategy has a certain suppression effect on the resonant current at low start-up frequencies. In addition, the control process is simple but less versatile since the variable duty cycle curve is solidified in a digital controller. In Ref. [8], the mathematical relationship between the initial start-up frequency and the zero-time current is given. The start-up process gradually expands the duty cycle from 0 to 0.5 in an open-loop manner, and the frequency is fixed at the resonant frequency . This method avoids the switching losses caused by a high-frequency start-up and reduces the stress on the driver and control chip. The main characteristics of the phase-shift control method are analyzed in Refs. [9,10], and a soft start-up method based on phase-shift control is presented. The broadening curve of the duty cycle is constructed to establish the output voltage quickly and smoothly. The start-up time can be changed by altering the time factor, which can effectively suppress the inrush current, but the phase shift is only applicable to the full-bridge circuit, limiting its range of applicability. In Ref. [11], the authors use a hybrid PWM + PFM control method to suppress the inrush current and vary the duty cycle and frequency linearly from the initial value, respectively, to suppress the inrush current. The hybrid control method of PWM + PFM is also used in Ref. [12], which offers an intelligent switching mechanism between the two control strategies of PWM and PFM and reduces the peak currents on the primary and secondary sides by 93% and 90%, respectively. In addition, some controllers with a poorer switching frequency control resolution can still use this strategy, but they take longer to start up. Based on hybrid control, Ref. [13] introduces the maximum resonant current as a limiting condition and offers a numerical calculation based on an optimization strategy for a soft start-up. This method can effectively suppress the resonant current. However, using the maximum resonant current as a limiting condition is insufficient for ensuring the smooth establishment of the output voltage. Instead, this paper proposes a fixed growth rate of the output voltage as a limiting condition.
Furthermore, to realize the optimal control of the soft start-up process, some researchers have developed trajectory control approaches. In Refs. [14,15,16], the optimal trajectory control strategy is applied to monitor the instantaneous values of the output voltage and current. Then, the required frequency and pulse width are calculated in real time to implement a safe soft start-up that can effectively suppress the inrush current. However, this requires the high-level computational ability of the controller. Based on the simplified optimal trajectory control method, an adaptive initial frequency method is introduced in Refs. [17,18] to limit the current stress over a wide input voltage range. It can achieve an optimal transient response with less CPU memory compared to that of the conventional trajectory control strategy, but the requirement of the digital controller is still huge. In Ref. [19], other authors also proposed a short-circuit protection method using burping based on the optimal trajectory control method. When a sudden increase in load current is perceived, the thermal stress is further reduced by burping. By analyzing the small-signal characteristics of resonant capacitors, a digital charge control method is proposed [20]. It has an obvious effect of inrush current suppression, but the control analysis process is slightly complicated.
Additionally, some researchers aim to reduce the inrush current in the resonant cavity by decreasing the charging current of the output capacitor. A soft-shift start-up modulation technique for dual active bridge converters was suggested in Ref. [21], which can restrict the inrush current, while charging the dc-link capacitor charging device. Nevertheless, its usage scenarios are restricted, and its application to LLC resonant converters is more challenging. In Ref. [22], the authors also studied dual active bridge converters and determined that a quick and efficient start-up can be realized by controlling the gate signal of the first cycle to eliminate the magnetic bias. The disadvantage is also the limited usage scenario. Refs. [23,24] proposes a start-up strategy of power electronic transformer energy feedback, ensuring a steady increase in the output current. Ref. [25] also employs a soft start-up mechanism by regulating the charging current of the output capacitor and extends the limitations of charging current by adopting two distinct types of capacitor multipliers. This method modifies the hardware circuit and is less flexible.
In summary, the main contribution of this paper is as follows.
To address the problem that an LLC resonant converter tends to generate a large inrush current during the start-up, a closed-loop hybrid soft-start method is proposed under the condition of a constant rise rate in output voltage. During the start-up, the LLC resonant converter uses closed-loop control to sequentially adjust the duty cycle and frequency based on the rate of rise in the output voltage. This method ensures that the output voltage is smoothly established at a fixed rate. To validate the control method presented in this paper, a 1000 W half-bridge LLC resonant converter prototype is established. The results of the experiment show that the presented control method improves the start-up reliability of the converter. Compared with the frequency-decreasing method, the maximum inrush current is reduced by 47.5%, the output voltage is quickly built up, and the start-up process is smooth.
The remainder of this paper is organized as follows. The LLC resonant converter start-up process is analyzed in Section 2, and calculations are performed to determine the curve of duty cycle versus voltage gain as well as the relationship between starting frequency and inrush current value. In Section 3, the proposed start-up method is described and verified using simulation. A physical platform of a half-bridge LLC resonant converter is established in Section 4 to validate the accuracy of the proposed method by comparing it with commonly used start-up methods. Section 5 provides concluding remarks.
2. Analysis of the Start-Up Process of an LLC Resonant Converter
2.1. LLC Resonant Converter Topology Analysis
Figure 1 shows a circuit diagram of a half-bridge LLC resonant converter. It consists of three parts: the half-bridge circuit, the resonant circuit, and the rectifier filter circuit. In the half-bridge circuit, the power MOSFETs and are alternately conducted with a 50% duty cycle. The resonant circuit is composed of the resonant capacitor , the resonant inductor , and the excitation inductor . The diodes and , along with the capacitor , form the rectifier filter circuit. is the load resistor. The simulation parameters used in this section are as follows: the converter output power is 200 W, the resonant capacitance is 3.3 μF, the resonant inductor is 2 μH, and the excitation inductor is 6 μH.
Figure 1.
The main circuit of the half-bridge LLC resonant converter.
According to the theory of fundamental wave analysis, the transformer secondary circuit can be equivalently transformed [26], as shown in Equation (1):
The LLC resonant circuit can be equated to a linear circuit that transfers energy to the load, , and the equivalent circuit, as shown in Figure 2.
Figure 2.
LLC resonant converter equivalent circuit.
Based on Figure 2, the DC gain of an LLC resonant converter can be expressed as:
where denotes the inductance ratio, represents the resonant frequency, indicates the converter’s switching frequency, is the normalized frequency, and is the quality factor.
Figure 3 shows the gain curves of the converter at various quality factors. As illustrated in Figure 3, the voltage gain is equal to 1 at the resonance point (). To the right of the peak gain curve, there is a gradual decrease in the gain as the frequency increases. Furthermore, the rate at which the gain decreases slows down as time progresses. Therefore, an LLC resonant converter typically uses the frequency-decreasing method to facilitate a soft start. The initial frequency of the start-up exhibits a relatively high value, whereas the gain is low during this period. As the frequency decreases gradually, the gain increases and the output voltage builds up. Once the start-up is finished, the resonant converter transitions into regular operation.
Figure 3.
The gain curve of the LLC resonant converter ().
2.2. Soft Start Process Analysis
Figure 4 depicts the simulation waveforms of the resonant cavity current and the output voltage when the converter adopts the frequency-decreasing approach. The initial frequency is set to . The simulation waveform shows that the frequency-decreasing method has an obvious suppression effect on the inrush current. The output voltage exhibits a gradual increase, resulting in a smooth build-up, and the converter completes the soft start-up in 20 ms. Meanwhile, we note that there is a large inrush current during the moment of start-up. The peak current exceeds 50 A, which significantly harms the powered components within the converter. This is probably because of the following reasons. Since the output capacitor voltage is zero at the moment of start-up, it is equivalent to a short circuit at the converter output circuit. At this time, the excitation inductor is clamped close to 0.
Figure 4.
The waveforms of the frequency-decreasing start-up method. (a) Resonant cavity current diagram. (b) Output voltage graph.
As the start-up progresses, the output capacitor voltage gradually rises from 0 V, the clamping voltage of the excitation inductor gradually rises, and the inrush current in the resonant cavity gradually decreases.
The excitation inductance can be considered to be short-circuited at the initiation time of the converter. Consequently, the instantaneous input impedance of the resonant cavity can be determined as follows:
where . The inrush current is:
The ratio of the inrush current to the RMS resonant current at the start-up instant is represented as:
Based on Equation (5), the relationship curve between the initial starting frequency and can be depicted in Figure 5. It is evident that there is an inverse relationship between the initial frequency and the amplitude of the peak inrush current. At the initial start-up frequency of , the inrush current reaches 211% of the resonant current. However, when the initial frequency is set to , the peak surge current is reduced to 119% of the resonant current. This phenomenon can be explained as follows. In the initial few switching cycles, the establishment of the output voltage has not been completed, and the impedance of the resonant cavity is minimal. To effectively limit the inrush current, it is necessary to set the initial frequency at the highest possible level to enhance the impedance of the resonant cavity. However, in practice, due to the maximum operating frequency constraint of powered switching devices, drivers, and controllers, the initial start-up frequency of resonant converters is usually set to , which is insufficient to entirely suppress inrush current. Actually, there exists a theoretical possibility to suppress the inrush current by reducing the duty cycle of the drive signal during the initial stages of start-up, which is equivalent to decreasing the input voltage supplied to the resonant cavity.
Figure 5.
The relationship curve between start-up initial frequency and inrush current ratio.
2.3. Analysis of the Effect of the Duty Cycle on the Starting Current
Assume that represents the duty cycle of the drive signal, denotes the period, and represent the gate drive of the MOSFETs and , respectively. The drive waveform is shown in Figure 6. When the upper bridge arm MOSFET is activated, the input voltage of the resonant cavity is . When the MOSFET is activated, the resonant cavity input voltage is 0 V. When both and are deactivated, the resonant cavity voltage is .
Figure 6.
The resonant cavity input voltage vs the gate drive.
Mathematically, the resonant network input voltage can be represented as:
Using the fundamental wave analysis method for modeling, the resonant network input voltage is obtained:
The root mean square (RMS) value of the fundamental component of is expressed as:
The DC gain of the converter with the duty cycle is given as:
Figure 7 shows the correlation between the duty cycle and the normalized DC gain. Clearly, when the duty cycle is low, it is evident that the gain is also low. As the duty cycle grows, the voltage gain also rises and the output voltage climbs gradually. This shows that the output voltage can be controlled by adjusting the duty cycle. During a soft start-up, the duty cycle can be modified to regulate the rising slope of the output voltage. This leads to a decrease in the charging current of the output capacitor. Additionally, by adjusting the duty cycle before frequency modulation, the zero-moment gain of the converter can be further reduced. A gradual increase in the duty cycle during the start-up corresponds to a gradual increase in the switching time of the MOSFET. The applied voltage to the resonator exhibits a gradual increase, leading to a corresponding gradual increase in the start-up current and the suppression of the inrush current.
Figure 7.
Duty cycle versus the normalized gain of the resonant converter.
Furthermore, Equation (9) demonstrates that the output voltage can be controlled by manipulating both the switching frequency and the duty cycle . It is indicated that the output voltage is regulated with two degrees of freedom. Figure 8 shows the gain surface with different switching frequencies and duty cycles using the PWM + PFM hybrid control strategy. Obviously, the gain can be diminished to 0 by adjusting the duty cycle to 0 at a start-up frequency of . This implies that the simultaneous use of two control variables, i.e., the duty cycle and the switching frequency, reduces the stress on the controller.
Figure 8.
Gain surface based on the normalized switching frequency and the duty cycle.
2.4. Constraints on the Start-Up
The ideal start-up condition of the LLC converter is that the output voltage grows at a constant rate to a steady state [9]. During the start-up, the output capacitor is charged, and the output voltage gradually builds up. The charging current of the output capacitor can be denoted as , where is the output capacitance and is the output capacitor voltage. At the end of the charging process, the voltage across the capacitor is equivalent to the rated output voltage of the converter. It is evident that the higher the resonant current, the higher the charging current and the shorter the output voltage build-up time. Therefore, during the start-up, the charging current can be controlled by adjusting the growth rate of the output voltage, resulting in a steady increase in converter start-up current and a smooth implementation of a soft start.
3. Hybrid Control-Based Closed-Loop Soft Start-Up Method
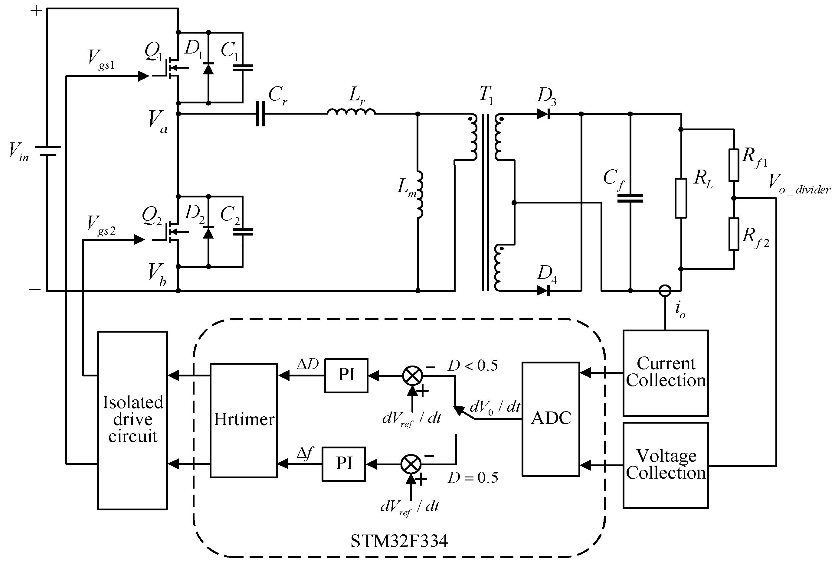
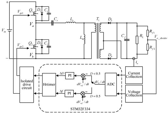
In order to meet the practical requirement for a fast and smooth establishment of the output voltage, researchers must take into account not only the suppression of the peak inrush current during the start-up but also the minimization of the start-up time. This paper presents a novel hybrid control-based closed-loop soft start-up method that combines PWM and PFM. The start-up process is carried out in two distinct phases. A control block diagram is illustrated in Figure 9, and a control flow chart is shown in Figure 10. The first stage uses PWM control for initiation with a fixed frequency of . The duty cycle gradually increases from 0 to 0.5 before transitioning to the second stage. The second stage uses frequency-decreasing control to continue the soft start process until the output voltage is established and the start-up process is finished. During the start-up, the converter performs closed-loop control based on the output voltage rise rate and changes the duty cycle or frequency of the drive signal in real time. Different PI controllers are used for the first stage and the second stage, respectively. This method enables the real-time control of the start-up process. Once the output voltage is detected at the rated value , the soft start-up is terminated and the converter is switched to regular operation mode.
Figure 9.
Hybrid control-based closed-loop soft start-up control block diagram.
Figure 10.
Closed-loop soft start-up flowchart based on hybrid control.
The following uses a hybrid control-based closed-loop control method to simulate and verify the soft start-up process. The simulation software used in this paper is Matlab-Simulink version R2021b. The simulation parameters are configured as follows: the rated input voltage is 300 V and the output voltage is 48 V, respectively, the rated output power is specified as 1000 W, the resonant frequency is set to 68 KHz, and the initial start-up frequency is set to 136 KHz.
Figure 11 shows the soft start-up simulation waveform with a start time of 40 ms. The resonant current increases steadily during the start-up, with a maximum value of 14 A. The output voltage exhibits a gradual increase, characterized by a rise rate of 1.2 V/ms. At 40 ms, the output voltage of the converter reaches 48 V, and the converter completes the soft start and switches to regular operation.
Figure 11.
Simulation waveform with a start-up time of 40 ms. (a) Resonant cavity current diagram. (b) Output voltage diagram.
Figure 12 shows the soft start simulation waveform with a start time of 20 ms. During the start-up phase, the resonant current gradually rises until it reaches a maximum value of 15 A, which is 1 A higher than the peak resonant current observed with a start-up time of 40 ms. The output voltage exhibits a gradual increase initially, with a rate of 2.4 V/ms. At 20 ms, the output voltage reaches a level of 48 V, and the converter completes the soft start process and starts operating normally.
Figure 12.
Simulation waveform with a start-up time of 20 ms. (a) Resonant cavity current diagram. (b) Output voltage diagram.
From the above analysis, it can be concluded that the hybrid control-based closed-loop soft start-up method can effectively suppress the inrush current at the starting instances. A shorter start-up time is associated with a faster build-up of output voltage and a higher peak inrush current, whereas a longer start-up time is linked to a slower rise in output voltage and a lower peak inrush current. Therefore, in practical applications, the voltage rise slope should be reasonably designed according to the soft start time requirement of the converter to achieve a soft start.
4. Experimental Verification
To validate the effectivity of the presented soft-start method, a 1000 W half-bridge LLC resonant converter is constructed in this study. Figure 13 presents a schematic diagram. Figure 14 presents a photograph. and are voltage divider resistors. The control chip is STM32F334C8T6, a custom-designed chip by ST specifically designed for power supply control. This chip is equipped with a high-resolution timer capable of reaching an equivalent frequency of up to 4.608 GHz and a control accuracy of 217ps [27]. The main design parameters of the half-bridge LLC converter are shown in Table 1.
Figure 13.
Half-bridge LLC resonant converter test prototype schematic.
Figure 14.
Half-bridge LLC resonant converter test prototype.
Table 1.
Parameters for the half-bridge LLC resonant converter.
Figure 15 shows the resonant cavity current and the output voltage plots using the frequency-decreasing start-up stage in Ref. [4]. The initial frequency is . Oscilloscope channel 2, represented by the blue line, displays the current of the resonant cavity, while channel 4, represented by the green line, shows the output voltage. Figure 15a exhibits a start-up time of 20 ms, while Figure 15b demonstrates a start-up time of 40 ms. The results indicate that the frequency-decreasing approach can efficiently suppress the total resonant cavity current. However, during the first few cycles of the start-up, the output voltage quickly builds up to approximately 60% of the rated output voltage. This stage generates a huge inrush current, reaching an amplitude of 19.5 A, whereas the RMS value of the resonant current during normal operation is 8.8 A. The ratio of the inrush current to the RMS value of the resonant current is 221%, which aligns closely with the findings depicted in Figure 5. When the start-up time is set to 40 ms, the current inrush at the instant of start-up is 19.8 A, which is almost unchanged from the inrush value at the start-up time of 20 ms. This indicates that the initial inrush current in the frequency-decreasing method is not influenced by the duration of the start-up process.
Figure 15.
The frequency-decreasing start-up method with an initial frequency of . (a) A soft start time of 20 ms. (b) A soft start time of 40 ms.
Figure 16 presents a plot of the resonant cavity current and the output voltage of the converter using the open-loop hybrid start-up method as proposed in Ref. [11]. Figure 16a exhibits a start-up time of 20 ms, whereas Figure 16b demonstrates a start-up time of 40 ms. The suppression of the resonant cavity current is achieved with a further reduction in the converter gain by decreasing the duty cycle before performing the start-up of the frequency reduction method. The results indicate that the maximum current is 19.2 A when the start-up time is 20 ms, and 16.5 A when the start-up time is 40 ms. Clearly, the hybrid start-up method is successful in effectively suppressing the current inrush during the start-up zero moment. Furthermore, it is evident that a longer start-up time enhances the effectiveness of the current suppression. Due to the linear change in the duty cycle and frequency, the output voltage cannot be smoothly established, and there is still a significant inrush current.
Figure 16.
Open-loop PWM + PFM soft start-up method. (a) A soft start time of 20 ms. (b) A soft start time of 40 ms.
Figure 17 shows the resonant cavity current and output voltage plots using a closed-loop hybrid soft-start method. This method can significantly suppress the inrush current by imposing a limitation on the rate of growth of the output voltage. We can observe a smooth rise in the resonant cavity current and the output voltage. Specifically, as shown in Figure 17a, the output voltage reaches 48 V at 20 ms and a complete soft start with a maximum resonant current of 13.8 A. In Figure 17b, the start-up time is 40 ms, and the maximum resonant current reaches 12.3 A. The maximum resonant current of the closed-loop hybrid start-up method is considerably lower compared with both the frequency-decreasing start-up approach and the open-loop hybrid start-up approach. Meanwhile, as the soft start time increases, the shock in the resonant current at start-up decreases, resulting in a reduced impact on the resonant cavity.
Figure 17.
Closed-loop PWM + PFM soft start-up method. (a) A soft start time of 20 ms. (b) A soft start time of 40 ms.
Finally, in order to make a comprehensive comparison of the three start-up methods, the maximum current inrushes at start-up for each method are demonstrated and compared in Figure 18. Table 2 summarizes the effects of the three methods. It is evident that the maximum start-up current of the frequency-decreasing strategy is 19.5 A, and it does not decrease with an increasing start-up time. The start-up current of the open-loop hybrid start-up strategy is 19.2 A. Although increasing the start-up time can reduce the current shock, the peak current remains at 16.5 A. The hybrid closed-loop soft-start method effectively mitigates the inrush current during the start-up by limiting the rate of output voltage growth. Specifically, the overcurrent is restricted to 1.8 A for a start-up time of 20 ms and a mere 0.3 A for a start-up time of 40 ms. Compared with the frequency-decreasing method and the open-loop hybrid start-up method, the inrush current is reduced by 47.5% and 45% at the start-up time of 20 ms, and the inrush current is reduced by 62.5% and 35% at the start-up time of 40 ms, respectively. Moreover, the requirements of the controller are relatively minimal.
Figure 18.
Maximum current inrush during start-up for different start-up methods.
Table 2.
Comparison of the effect of different start-up methods.
5. Conclusions
An LLC resonant converter exhibits a propensity to generate a significant inrush current during the start-up, which is detrimental to the safe operation of the converter. The conventional approach to start-up is the frequency-decreasing method; however, it cannot completely suppress the inrush current. Therefore, this research introduces the PWM control method as an additional approach to the frequency-decreasing method. During the start-up phase, the duty cycle is initially raised from 0 to 0.5, followed by decreasing the frequency from to . This method can effectively increase the transformation range of the output voltage gain during the start-up. Furthermore, to ensure a smooth output voltage build-up, the converter implements closed-loop control of both the duty cycle and frequency, based on the rate at which the output voltage rises. The closed-loop hybrid start-up method guarantees a smooth and rapid build-up of the output voltage during the start-up, while also minimizing the inrush current. To validate the effectiveness of this method, a 1000 W half-bridge prototype is built. The experimental results show that the hybrid soft-start method proposed in this paper effectively mitigates the current inrush. The maximum inrush current is reduced by 47.5% and 45% compared with the traditional frequency-decreasing approach and the open-loop hybrid start-up approach, respectively, when the start-up time is 20 ms. The verification of the effectiveness of the proposed method was conducted.
Additionally, it is noteworthy that the larger the slope of the output voltage rise, the smaller the start-up time and the larger the peak of the start-up current. The smaller the slope of the output voltage rise, the slower the output voltage build-up time and the smaller the peak of the start-up current. Therefore, in practical applications, the voltage rise slope can be reasonably designed according to the requirements of the converter’s soft start-up time to achieve a soft start-up.
Author Contributions
Conceptualization, T.G. and Y.W.; methodology, T.G. and Y.W.; software, Y.W. and G.S.; validation, G.S., H.W. and J.H.; formal analysis, G.S., H.W. and Y.G.; writing—original draft preparation, T.G. and Y.W.; writing—review and editing, T.G., J.H. and Y.G.; visualization, Y.W.; supervision, J.H. All authors have read and agreed to the published version of the manuscript.
Funding
This research was supported by the National Key Research and Development Program of China (No. 2021YFF0701400), the Key Research and Development Program of Shaanxi Province (No. 2021GXLH-01-19), the Aeronautical Science Foundation of China (No. 2022Z062053002), and the National Natural Science Fundation of China (No. 52007156).
Data Availability Statement
Data are contained within the article.
Conflicts of Interest
Author Yongming Gao was employed by the company Xianyang Wisman High Voltage Power Supply Corporation. The remaining authors declare that the research was conducted in the absence of any commercial or financial relationships that could be construed as a potential conflict of interest.
References
- Zhou, Y.; Liu, S.; Ren, J.; Wu, Q.; Hong, F.; Shen, A.; Xu, W. Design methodology of LLC resonant converters for single-stage power factor correction application. J. Electr. Eng. Technol. 2021, 16, 2573–2584. [Google Scholar] [CrossRef]
- Yang, B.; Lee, F.C.; Concannon, M. Over current protection methods for LLC resonant converter. In Proceedings of the Eighteenth Annual IEEE Applied Power Electronics Conference and Exposition, 2003, APEC’03, Miami Beach, FL, USA, 9–13 February 2003; IEEE: New York, NY, USA, 2003; pp. 605–609. [Google Scholar]
- Wei, Y.; Luo, Q.; Mantooth, A. Overview of modulation strategies for LLC resonant converter. IEEE Trans. Power Electron. 2020, 35, 10423–10443. [Google Scholar] [CrossRef]
- Yu, T.; Sicheng, G.; Shaojun, X. Research on open-loop soft-start strategy of clllc bi-directional resonant converter. In Proceedings of the 2018 IEEE International Power Electronics and Application Conference and Exposition (PEAC), Shenzhen, China, 4–7 November 2018; IEEE: New York, NY, USA, 2018; pp. 1–6. [Google Scholar]
- Mohammadi, M.; Ordonez, M. Extreme start-up response of LLC converters using average geometric control. In Proceedings of the 2016 IEEE Energy Conversion Congress and Exposition (ECCE), Milwaukee, WI, USA, 18–22 September 2016; IEEE: New York, NY, USA, 2016; pp. 1–7. [Google Scholar]
- Guo, W.; Bai, K.; Taylor, A.; Patterson, J.; Kane, J. A novel soft starting strategy of an LLC resonant DC/DC converter for plug-in hybrid electric vehicles. In Proceedings of the 2013 Twenty-Eighth Annual IEEE Applied Power Electronics Conference and Exposition (APEC), Long Beach, CA, USA, 17–21 March 2013; IEEE: New York, NY, USA, 2013; pp. 2012–2015. [Google Scholar]
- Yang, D.; Chen, C.; Duan, S.; Cai, J.; Xiao, L. A variable duty cycle soft startup strategy for LLC series resonant converter based on optimal current-limiting curve. IEEE Trans. Power Electron. 2016, 31, 7996–8006. [Google Scholar] [CrossRef]
- Xue, F.; Ren, Y.; Yang, Y.; Zhou, L.; Xu, H.; Ma, X. An Open-Loop Start-up Method for LLC Resonant Converter with Fixed Frequency and Variable Duty Cycle. J. Phys. Conf. Ser. 2021, 2022, 012012. [Google Scholar] [CrossRef]
- Chen, Q.; Wang, J.; Ji, Y.; Liang, S. Soft starting strategy of bidirectional LLC resonant DC-DC transformer based on phase-shift control. In Proceedings of the 2014 9th IEEE Conference on Industrial Electronics and Applications, Hangzhou, China, 9–11 June 2014; IEEE: New York, NY, USA, 2014; pp. 318–322. [Google Scholar]
- McDonald, B.; Wang, F. LLC performance enhancements with frequency and phase shift modulation control. In Proceedings of the 2014 IEEE Applied Power Electronics Conference and Exposition-APEC 2014, Fort Worth, TX, USA, 16–20 March 2014; IEEE: New York, NY, USA, 2014; pp. 2036–2040. [Google Scholar]
- Ling, Y.; Guo, Z.; Liu, X. The soft-start analysis of a full-bridge LLC converter with hybrid control strategy. In Proceedings of the 2016 IEEE Vehicle Power and Propulsion Conference (VPPC), Hangzhou, China, 17–20 October 2016; IEEE: New York, NY, USA, 2016; pp. 1–4. [Google Scholar]
- Park, H.P.; Jung, J.H. PWM and PFM Hybrid Control Method for LLC Resonant Converters in High Switching Frequency Operation. IEEE Trans. Ind. Electron. 2017, 64, 253–263. [Google Scholar] [CrossRef]
- Li, N.; Cao, Y.; Zhang, Y.; Li, Z.; Jiang, L.; Zhang, X.-P. Parameter optimization strategy of LLC converter soft start-up process based on a simplified numerical calculation model. Energy Rep. 2023, 9, 909–919. [Google Scholar] [CrossRef]
- Feng, W.; Lee, F.C. Optimal trajectory control of LLC resonant converters for soft start-up. IEEE Trans. Power Electron. 2013, 29, 1461–1468. [Google Scholar] [CrossRef]
- Yang, D.; Chen, C.; Duan, S.; Cai, J. An improved start-up method for LLC series resonant converter based on state-plane analysis. In Proceedings of the 2014 IEEE Energy Conversion Congress and Exposition (ECCE), Pittsburgh, PA, USA, 14–18 September 2014; IEEE: New York, NY, USA, 2014; pp. 2026–2030. [Google Scholar]
- Li, S.; Fahimi, B. State-space modelling of LLC resonant half-bridge DC-DC converter. IET Power Electron. 2020, 13, 1583–1592. [Google Scholar] [CrossRef]
- Nabih, A.; Ahmed, M.H.; Li, Q.; Lee, F.C. Transient control and soft start-up for 1-MHz LLC converter with wide input voltage range using simplified optimal trajectory control. IEEE J. Emerg. Sel. Top. Power Electron. 2020, 9, 24–37. [Google Scholar] [CrossRef]
- Nabih, A.; Jin, F.; Li, Q.; Lee, F.C. Soft Start-up of Three Phase CLLC Converter Based on State Trajectory Control. In Proceedings of the 26th Annual IEEE Applied Power Electronics Conference and Exposition (APEC), Electr Network, Phoenix, AZ, USA, 14–17 June 2021. [Google Scholar]
- Fei, C.; Lee, F.C.; Li, Q. Digital implementation of soft start-up and short-circuit protection for high-frequency LLC converters with optimal trajectory control (OTC). IEEE Trans. Power Electron. 2016, 32, 8008–8017. [Google Scholar] [CrossRef]
- Kang, S.-W.; Cho, B.-H. Digitally implemented charge control for LLC resonant converters. Ieee Trans. Ind. Electron. 2017, 64, 6159–6168. [Google Scholar] [CrossRef]
- Pugliese, S.; Buticchi, G.; Mastromauro, R.A.; Andresen, M.; Liserre, M.; Stasi, S. Soft-Start Procedure for a Three-Stage Smart Transformer Based on Dual-Active Bridge and Cascaded H-Bridge Converters. IEEE Trans. Power Electron. 2020, 35, 11039–11052. [Google Scholar] [CrossRef]
- Liu, X.; Zhang, Z.; Han, M.; Li, Z.; Yin, Y.; Dong, Z.; Wang, J. A Simple and Fast Start-Up Strategy for Dual-Active-Bridge Converters with DC Bias Suppression. IEEE Trans. Power Electron. 2023, 38, 10629–10639. [Google Scholar] [CrossRef]
- Li, M.; Guo, Z.; Qiu, Z.; Shi, H. Research on digital soft start method of boost DC-DC switching power supply. J. Phys. Conf. Ser. 2023, 2419, 012052. [Google Scholar] [CrossRef]
- Nie, C.; Xiong, F.; Chen, X.; Deng, Q.; Yan, D. Soft start strategy of power electronic transformer based on energy feedback. Electr. Power Autom. Equip. 2022, 42, 107–114. [Google Scholar]
- Tiwari, A.A.; Mishra, D. A DC-DC boost converter with soft start function and DPEA technique using 180 nm technology. In Proceedings of the 2017 International Conference on Information, Communication, Instrumentation and Control (ICICIC), Indore, India, 17–19 August 2017; IEEE: New York, NY, USA, 2017; pp. 1–6. [Google Scholar]
- Yang, B.; Lee, F.C.; Zhang, A.J.; Huang, G. LLC resonant converter for front end DC/DC conversion, APEC. In Proceedings of the Seventeenth Annual IEEE Applied Power Electronics Conference and Exposition (Cat. No. 02CH37335), Dallas, TX, USA, 10–14 March 2002; IEEE: New York, NY, USA, 2002; pp. 1108–1112. [Google Scholar]
- Simone, S.D. AN2450 LLC Resonant Half-Bridge Converter Design Guideline. Available online: http://www.st.com/st-web-ui/static/active/en/resource/technical/document/application_note/CD00143244.pdf (accessed on 23 April 2021).
Disclaimer/Publisher’s Note: The statements, opinions and data contained in all publications are solely those of the individual author(s) and contributor(s) and not of MDPI and/or the editor(s). MDPI and/or the editor(s) disclaim responsibility for any injury to people or property resulting from any ideas, methods, instructions or products referred to in the content. |
© 2023 by the authors. Licensee MDPI, Basel, Switzerland. This article is an open access article distributed under the terms and conditions of the Creative Commons Attribution (CC BY) license (https://creativecommons.org/licenses/by/4.0/).

















