Genetic Fuzzy Inference System-Based Three-Dimensional Resolution Algorithm for Collision Avoidance of Fixed-Wing UAVs
Abstract
1. Introduction
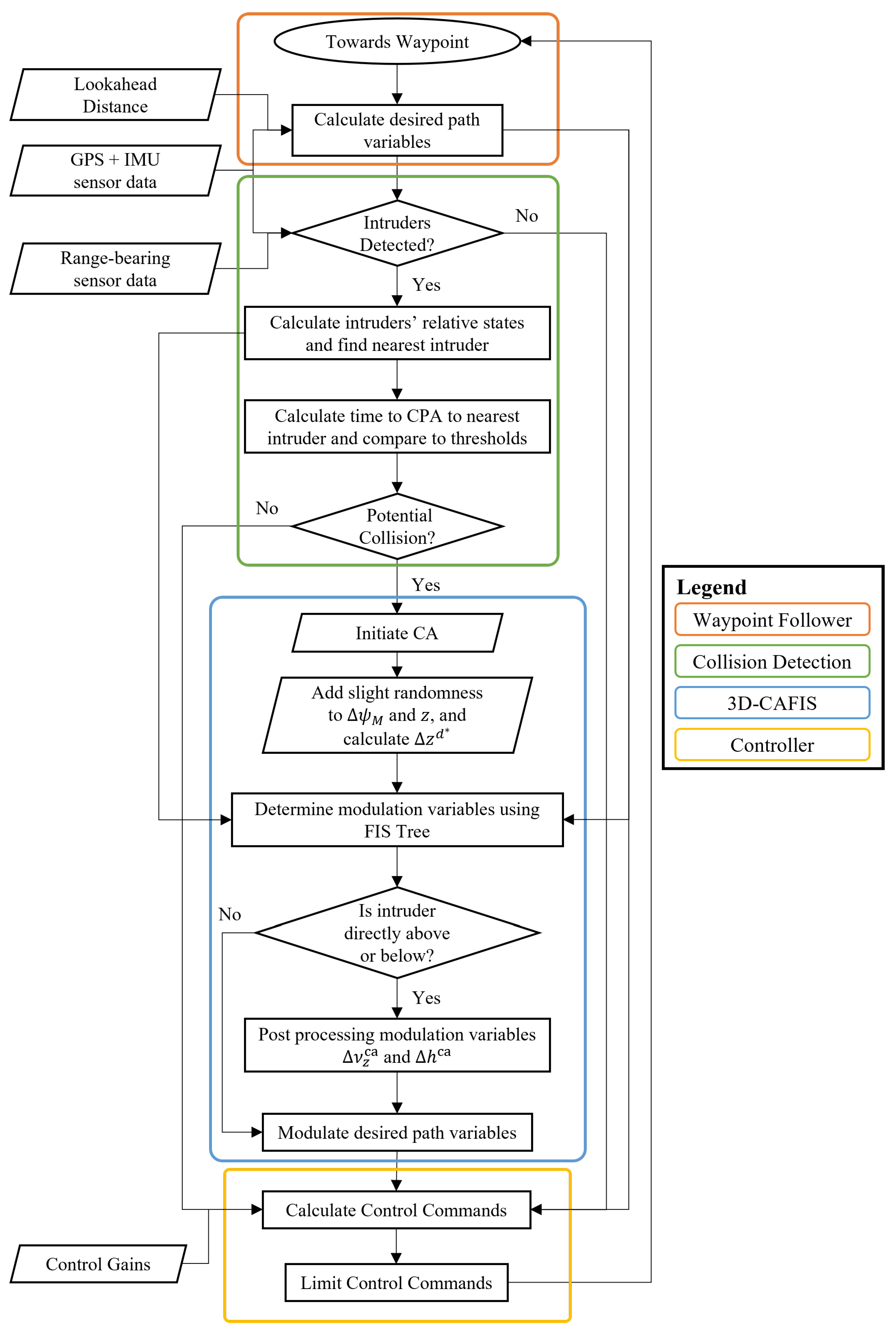
2. System Modeling
- Waypoint Follower (Section 3.1) determines the desired path along with the desired change variables based on set waypoints.
- Collision Detection (CD) (Section 3.2) checks whether the own-ship is on a collision course with an intruder using range-bearing sensors and modified TCAS logic.
- 3D-CAFIS (Section 3.3) generates modulation parameters based on relative states obtained from CD using the proposed FIS tree. These parameters modulate the desired path obtained from the waypoint follower, thus avoiding potential collisions.
- Controller (Section 3.4) calculates control commands based on the path, either from the waypoint follower or, if CA is initiated, from the 3D-CAFIS, to control the UAV.
- UAV Plant represents the kinematic mathematical model of a fixed-wing UAV that simulates UAV motion.
- Sensors consist of a global positioning system and an inertial measurement unit for determining the position, velocity, and angular velocity of the own-ship, along with a range-bearing sensor that measures the relative position of intruders in airspace.
- State Estimator utilizes filtering techniques to estimate the position and attitude of the UAV. This is not within the scope of this research.
3. Proposed Method
3.1. Waypoint Follower
3.2. Collision Detection (CD)
3.3. Three-Dimensional Collision Avoidance Fuzzy Inference System (3D-CAFIS)
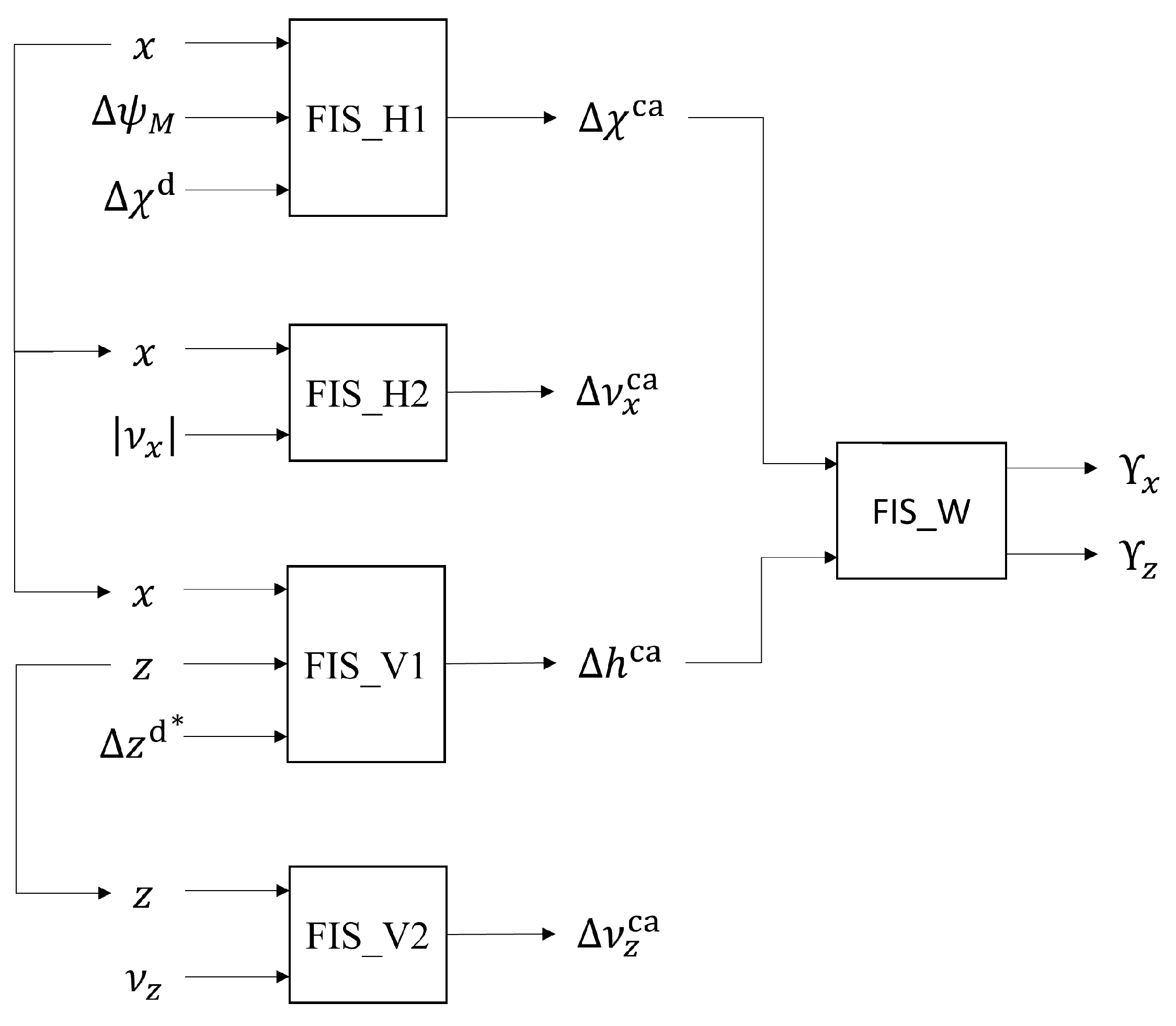
3.3.1. Fuzzy Tree
- IF is Close, meaning that the own-ship and the intruder are nearly colliding, AND is Left, meaning that the own-ship is positioned to the left of the intruder at CPA, AND is Left, meaning that the desired look-ahead point is to the left of the own-ship, THEN is Go-Left, signifying that the own-ship’s path is to be modulated to the left.
- IF is Far, meaning that the own-ship and the intruder are still considerably apart, AND is Center, meaning that the own-ship is nearly colliding head-on with the intruder at CPA, AND is Center, meaning that the desired look-ahead point is directly ahead of the own-ship, THEN is Continue, indicating that the own-ship’s path should not be significantly modulated.
- IF indicates an Upward motion, implying that the own-ship is ascending relative to the intruder, AND denotes Above, meaning that the intruder is positioned higher than the own-ship, THEN signifies Descend, meaning that the own-ship’s vertical velocity component should be adjusted to descend.
- IF is a Downward motion, meaning that the own-ship is descending relative to the intruder, AND signifies In-line, meaning that the intruder is directly ahead of the own-ship, THEN signifies Climb, implying that the own-ship’s vertical velocity component should be adjusted to climb.
3.3.2. Desired Path Modulation
3.4. Controller
3.5. 3D-CAFIS Optimization Using the Genetic Algorithm (GA)
4. Simulation Results and Discussion
4.1. Simulation Environment
4.2. 3D-CAFIS Optimization Environment
4.3. 3D-CAFIS Optimization Results
4.4. Optimized 3D-CAFIS Testing Results
4.4.1. Pairwise Conflict Scenario
4.4.2. Monte Carlo Simulations
5. Conclusions
Author Contributions
Funding
Data Availability Statement
Conflicts of Interest
Nomenclature
| Symbol | Definition | Unit |
| the A-frame with respect to the B-frame | - | |
| c | the command | - |
| coll | the colliding | - |
| the direction cosine matrix | - | |
| ca | the collision avoidance | - |
| the cost function | - | |
| d | the desired | - |
| f | the force | N |
| g | the acceleration due to gravity | nm/ |
| h | the altitude of the UAV | ft |
| k | the gain | |
| l | the look-ahead distance | nm |
| n | the number | - |
| opt | the optimal | - |
| the state vector | nm | |
| r | the range of the intruder from the own-ship | nm |
| the separation vector from the O-frame to the I-frame | nm | |
| t | the time | s |
| th | the threshold | - |
| x | the separation vector component along | nm |
| y | the separation vector component along | nm |
| z | the separation vector component along | ft |
| w | the waypoint | - |
| the angle of attack of the UAV | deg | |
| the side-slip of the UAV | deg | |
| the flight path angle of the UAV | deg | |
| the weighting factor in the cost function | - | |
| the elevation of the intruder from the own-ship | deg | |
| the azimuth of the intruder from the own-ship | deg | |
| the UAV pitch angle | deg | |
| the 3-2-1 set of Euler angles | deg | |
| the velocity vector of the UAV | kts | |
| the position vector of the UAV | nm | |
| the cost element in the cost function | nm | |
| the time to the Closest Point of Approach (CPA) | s | |
| the weight for path modulation in the Fuzzy Inference System (FIS) | % | |
| the UAV roll angle | deg | |
| the course angle of the UAV | deg | |
| the UAV yaw angle | deg | |
| the angular velocity vector of the UAV | deg/s | |
| the inertial frame | ||
| the intruder frame | ||
| the ground frame obtained after rotating the N-frame via the 3-2-1 set of Euler angles , , and | ||
| the intermediate frame obtained after rotating the N-frame about so that is facing towards the nearest intruder while | ||
| the own-ship frame obtained after rotating the N-frame via the 3-2-1 set of Euler angles , , and | ||
| the left superscript represents the frame in which the vector in context | ||
| is expressed | ||
| the left subscript represents the frame in which the vector in context is observed | ||
| the right superscript provides additional state information | ||
| the transpose | ||
| the right subscript provides time, position, and frame information |
References
- Cooper, T.; Smiley, J.; Porter, C.; Precourt, C. Global Fleet & MRO Market Forecast 2022–2032; Technical Report; Oliver Wyman: New York, NY, USA, 2022. [Google Scholar]
- Advanced Aerial Mobility Market (By Mode of Operation: Piloted, Autonomous; By End-Use: Cargo, Passenger; By Propulsion Type: Parallel Hybrid, Turboshaft, Electric, Turboelectric)—Global Industry Analysis, Size, Share, Growth, Trends, Regional Outlook, and Forecast 2022–2030. Technical Report 2110. 2022. Available online: https://www.precedenceresearch.com/advanced-aerial-mobility-market (accessed on 19 February 2023).
- FAA. Introduction to TCAS II: Version 7.1; Technical Report; Federal Aviation Administration (FAA): Washington, DC, USA, 2011. [Google Scholar]
- Manfredi, G.; Jestin, Y. An introduction to ACAS Xu and the challenges ahead. In Proceedings of the 2016 IEEE/AIAA 35th Digital Avionics Systems Conference (DASC), Sacramento, CA, USA, 25–29 September 2016; pp. 1–9. [Google Scholar] [CrossRef]
- Tang, J. Review: Analysis and Improvement of Traffic Alert and Collision Avoidance System. IEEE Access 2017, 5, 21419–21429. [Google Scholar] [CrossRef]
- Owen, M.P.; Panken, A.; Moss, R.; Alvarez, L.; Leeper, C. Acas xu: Integrated collision avoidance and detect and avoid capability for uas. In Proceedings of the 2019 IEEE/AIAA 38th Digital Avionics Systems Conference (DASC), Sacramento, CA, USA, 8–12 September 2019; pp. 1–10. [Google Scholar] [CrossRef]
- Alvarez, L.E.; Jessen, I.; Owen, M.P.; Silbermann, J.; Wood, P. ACAS sXu: Robust decentralized detect and avoid for small unmanned aircraft systems. In Proceedings of the 2019 IEEE/AIAA 38th Digital Avionics Systems Conference (DASC), Sacramento, CA, USA, 8–12 September 2019; pp. 1–9. [Google Scholar] [CrossRef]
- Kuchar, J.K.; Yang, L.C. A review of conflict detection and resolution modeling methods. IEEE Trans. Intell. Transp. Syst. 2000, 1, 179–189. [Google Scholar] [CrossRef]
- Albaker, B.; Rahim, N. A survey of collision avoidance approaches for unmanned aerial vehicles. In Proceedings of the 2009 International Conference for Technical Postgraduates (TECHPOS), Kuala Lumpur, Malaysia, 14–15 December 2009; pp. 1–7. [Google Scholar] [CrossRef]
- Huang, S.; Teo, R.S.H.; Tan, K.K. Collision avoidance of multi unmanned aerial vehicles: A review. Annu. Rev. Control 2019, 48, 147–164. [Google Scholar] [CrossRef]
- Trapani, A.; Erzberger, H.; Dunbar, W. Performance Analysis of a Horizontal Separation Assurance Algorithm for Short-Range Conflicts. In Proceedings of the AIAA Guidance, Navigation, and Control Conference, Chicago, IL, USA, 10–13 August 2009; p. 5746. [Google Scholar]
- Guo, J.; Liang, C.; Wang, K.; Sang, B.; Wu, Y. Three-Dimensional Autonomous Obstacle Avoidance Algorithm for UAV Based on Circular Arc Trajectory. Int. J. Aerosp. Eng. 2021, 2021, 1–13. [Google Scholar] [CrossRef]
- Yang, X.; Alvarez, L.M.; Bruggemann, T. A 3D Collision Avoidance Strategy for UAVs in a Non-Cooperative Environment. J. Intell. Robot. Syst. 2013, 70, 315–327. [Google Scholar] [CrossRef]
- Peng, L.; Lin, Y. A closed-form solution of horizontal maneuver to collision avoidance system for UAVs. In Proceedings of the 2010 Chinese Control and Decision Conference, Xuzhou, China, 26–28 May 2010; pp. 4416–4421. [Google Scholar] [CrossRef]
- van den Berg, J.; Lin, M.; Manocha, D. Reciprocal Velocity Obstacles for real-time multi-agent navigation. In Proceedings of the 2008 IEEE International Conference on Robotics and Automation, Pasadena, CA, USA, 19–23 May 2008; pp. 1928–1935. [Google Scholar] [CrossRef]
- Zhang, S.; Xu, T.; Cheng, H.; Liang, F. Collision Avoidance of Fixed-Wing UAVs in Dynamic Environments Based on Spline-RRT and Velocity Obstacle. In Proceedings of the 2020 International Conference on Unmanned Aircraft Systems (ICUAS), Athens, Greece, 1–4 September 2020; pp. 48–58. [Google Scholar] [CrossRef]
- Qu, Y.; Yi, W. Three-Dimensional Obstacle Avoidance Strategy for Fixed-Wing UAVs Based on Quaternion Method. Appl. Sci. 2022, 12, 955. [Google Scholar] [CrossRef]
- Khare, I.; Kandath, H.; Krishna, K.M. Predictive optimal collision avoidance for a swarm of fixed-wing aircraft in 3D space. In Proceedings of the 2022 International Conference on Unmanned Aircraft Systems (ICUAS), Dubrovnik, Croatia, 21–24 June 2022; IEEE: Piscataway, NJ, USA, 2022; pp. 1139–1145. [Google Scholar] [CrossRef]
- Shin, H.; Tsourdos, A.; White, B. UAS Conflict Detection and Resolution Using Differential Geometry Concepts. In Proceedings of the Sense and Avoid in UAS; John Wiley & Sons, Ltd.: Chichester, UK, 2012; pp. 175–204. [Google Scholar] [CrossRef]
- Chao, X.; Wu-Jie, X.; Wen-Han, D. The design of automatic air collision avoidance system based on geometric. In Proceedings of the 2018 Chinese Control And Decision Conference (CCDC), Shenyang, China, 9–11 June 2018; pp. 240–245. [Google Scholar] [CrossRef]
- Beary, A. Fixed Wing Aircraft Collision Avoidance Using Collision Cone Theory. Ph.D. Thesis, University of Texas, Arlington, TX, USA, August 2022. [Google Scholar]
- Zhu, L.; Cheng, X.; Yuan, F.G. A 3D collision avoidance strategy for UAV with physical constraints. Meas. J. Int. Meas. Confed. 2016, 77, 40–49. [Google Scholar] [CrossRef]
- Zhang, J.; Yan, J.; Zhang, P.; Kong, X. Collision Avoidance in Fixed-Wing UAV Formation Flight Based on a Consensus Control Algorithm. IEEE Access 2018, 6, 43672–43682. [Google Scholar] [CrossRef]
- Srivastava, A.; Sujit, P.B. A reformulation of collision avoidance algorithm based on artificial potential fields for fixed-wing UAVs in a dynamic environment. arXiv 2022, arXiv:2208.03117. [Google Scholar] [CrossRef]
- Wang, F.; Lu, Z.; Liu, Q.; Zhu, Y.; Zhang, J.; Shi, G. Research on formation collision avoidance of aircraft cooperative penetration based on improved potential field method. In Proceedings of the 2020 3rd International Conference on Unmanned Systems (ICUS), Harbin, China, 27–28 November 2020; pp. 552–557. [Google Scholar] [CrossRef]
- Choi, D.; Lee, K.; Kim, D. Enhanced potential field-based collision avoidance for unmanned aerial vehicles in a dynamic environment. In Proceedings of the AIAA Scitech 2020 Forum, Orlando, FL, USA, 6–10 January 2020; p. 0487. [Google Scholar] [CrossRef]
- Vanneste, S.; Bellekens, B.; Weyn, M. 3DVFH+: Real-time three-dimensional obstacle avoidance using an octomap. In Proceedings of the 1st International Workshop on Model-Driven Robot Software Engineering co-located with International Conference on Software Technologies: Applications and Foundations (STAF 2014), York, UK, 21 July 2014; Uwe, A., Ed.; 2014. [Google Scholar]
- Stepanyan, V.; Chakrabarty, A.; Ippolito, C.A. Pursuit-Evasion Game approach to Tree-Based Path Planning for Airborne Dynamic Obstacle Avoidance. In Proceedings of the AIAA Scitech 2021 Forum, Virtual, 11–21 January 2021; p. 1575. [Google Scholar] [CrossRef]
- Zhao, Y.; Guo, J.; Bai, C.; Zheng, H. Reinforcement Learning-Based Collision Avoidance Guidance Algorithm for Fixed-Wing UAVs. Complexity 2021, 2021, 1–12. [Google Scholar] [CrossRef]
- Machmudah, A.; Shanmugavel, M.; Parman, S.; Manan, T.S.A.; Dutykh, D.; Beddu, S.; Rajabi, A. Flight Trajectories Optimization of Fixed-Wing UAV by Bank-Turn Mechanism. Drones 2022, 6, 69. [Google Scholar] [CrossRef]
- Kosari, A.; Teshnizi, M.M. Optimal Trajectory Design for Conflict Resolution and Collision Avoidance of Flying Robots using Radau-Pseudo Spectral Approach. In Proceedings of the 2018 6th RSI International Conference on Robotics and Mechatronics (IcRoM), Tehran, Iran, 23–25 October 2018; pp. 82–87. [Google Scholar] [CrossRef]
- Prandini, M.; Hu, J.; Lygeros, J.; Sastry, S. A probabilistic approach to aircraft conflict detection. IEEE Trans. Intell. Transp. Syst. 2000, 1, 199–220. [Google Scholar] [CrossRef]
- Riviere, B.; Honig, W.; Yue, Y.; Chung, S.J. GLAS: Global-to-Local Safe Autonomy Synthesis for Multi-Robot Motion Planning With End-to-End Learning. IEEE Robot. Autom. Lett. 2020, 5, 4249–4256. [Google Scholar] [CrossRef]
- Berdonosov, V.; Zivotova, A.; Zhuravlev, D.; Naing, Z.H. Implementation of the speed approach for UAV collision avoidance in dynamic environment. In Proceedings of the 2018 International Multi-Conference on Industrial Engineering and Modern Technologies (FarEastCon), Vladivostok, Russia, 2–4 October 2018; pp. 1–6. [Google Scholar] [CrossRef]
- Zhou, D.; Wang, Z.; Bandyopadhyay, S.; Schwager, M. Fast, On-line Collision Avoidance for Dynamic Vehicles Using Buffered Voronoi Cells. IEEE Robot. Autom. Lett. 2017, 2, 1047–1054. [Google Scholar] [CrossRef]
- Aiyama, Y.; Ishiwatari, Y.; Seki, T. Human behavior based obstacle avoidance for human-robot cooperative transportation. In Proceedings of the Mechatronics for Safety, Security and Dependability in a New Era; Elsevier Ltd.: Amsterdam, The Netherlands, 2006; pp. 177–180. [Google Scholar] [CrossRef]
- Hawkins, K.; Tsiotras, P. Anticipating human collision avoidance behavior for safe robot reaction. In Proceedings of the 2018 IEEE Conference on Decision and Control (CDC), Miami Beach, FL, USA, 17–19 December 2018; pp. 6301–6306. [Google Scholar] [CrossRef]
- Cai, C.; Yang, C.; Zhu, Q.; Liang, Y. A fuzzy-based collision avoidance approach for multi-robot systems. In Proceedings of the 2007 IEEE International Conference on Robotics and Biomimetics (ROBIO), Sanya, China, 15–18 December 2007; pp. 1012–1017. [Google Scholar] [CrossRef]
- Yongjie, Y.; Yan, Z. The collision avoidance planning in multi-robot system by genetic fuzzy control algorithm. In Proceedings of the 2008 IEEE International Conference on Robotics and Biomimetics, Bangkok, Thailand, 22–25 February 2009; pp. 1020–1025. [Google Scholar] [CrossRef]
- Kamthan, S.; Singh, H.; Meitzler, T. Survivability: A hierarchical fuzzy logic layered model for threat management of unmanned ground vehicles. In Proceedings of the Unmanned Systems Technology XIX, SPIE, Orlando, FL, USA, 3 May 2018; Volume 10643, p. 106430W-11. [Google Scholar] [CrossRef]
- Najmurrokhman, A.; Kusnandar; Komarudin, U.; Sunubroto.; Sadiyoko, A.; Iskanto, T.Y. Mamdani based Fuzzy Logic Controller for A Wheeled Mobile Robot with Obstacle Avoidance Capability. In Proceedings of the 2019 International Conference on Mechatronics, Robotics and Systems Engineering (MoRSE), Bali, Indonesia, 4–6 December 2019; pp. 49–53. [Google Scholar] [CrossRef]
- Younas, I.; Ahmed, Z.; Mohyud-Din, S.T. A Fuzzy Based Aircraft Collision Avoidance System. In Proceedings of the 9th WSEAS International Conference on Applied Informatics and Communications, AIC’09, Moscow, Russia, 20–22 August 2009; World Scientific and Engineering Academy and Society (WSEAS): Stevens Point, WI, USA, 2009; pp. 344–350. [Google Scholar]
- Choi, D.; Chhabra, A.; Kim, D. Collision Avoidance of Unmanned Aerial Vehicles Using Fuzzy Inference System-Aided Enhanced Potential Field. In Proceedings of the AIAA SCITECH 2022 Forum, San Diego, CA, USA, 3–7 January 2022; p. 0272. [Google Scholar] [CrossRef]
- Hromatka, M. A Fuzzy Logic Approach to Collision Avoidance in Smart UAVs. Ph.D Thesis, St. John’s University, Collegeville, MN, USA, 12 August 2013. [Google Scholar]
- Du, B.; Liu, S. A common obstacle avoidance module based on fuzzy algorithm for Unmanned Aerial Vehicle. In Proceedings of the 2016 IEEE International Conference on Cyber Technology in Automation, Control, and Intelligent Systems (CYBER), Chengdu, China, 19–22 June 2016; pp. 245–248. [Google Scholar] [CrossRef]
- Wang, K.; Rong, H.; Shi, M.; Meng, Z.; Zhou, Y. Reactive Obstacle Avoidance for Unmanned Helicopter Using Fuzzy Control. In Proceedings of the 2018 37th Chinese Control Conference (CCC). Technical Committee on Control Theory, Chinese Association of Automation, Wuhan, China, 25–27 July 2018; pp. 10026–10031. [Google Scholar] [CrossRef]
- Cook, B.; Arnett, T.; Cohen, K. A Fuzzy Logic Approach for Separation Assurance and Collision Avoidance for Unmanned Aerial Systems. Mod. Fuzzy Control. Syst. Its Appl. 2017, 225–256. [Google Scholar] [CrossRef][Green Version]
- Beard, R.W.; Mclain, T.W. Small Unmanned Aircraft; Princeton University Press: Princeton, NJ, USA, 2012. [Google Scholar] [CrossRef]
- Munoz, C.; Narkawicz, A.; Chamberlain, J. A TCAS-II Resolution Advisory Detection Algorithm. In Proceedings of the AAIA Conference Papers American Institute of Aeronautics and Astronautics, Grapevine, TX, USA, 7–10 January 2013. [Google Scholar] [CrossRef]











), commanded states (
), and waypoint position (
).
), commanded states (
), and waypoint position (
).


), commanded states (
), and waypoint position (
).
), commanded states (
), and waypoint position (
).


| Variables | Type | Normalization Factor | Significance |
|---|---|---|---|
| x | Input | nm | Horizontal proximity |
| z | Input | 1562 ft | Vertical proximity |
| Input | Desired course | ||
| Input | Course direction with respect to intruder | ||
| Input | 140 kts | Horizontal closure rate | |
| Input | 6000 ft/min | Vertical closure rate | |
| Input | ft | Desired altitude | |
| Output | kts | Horizontal speed modulation | |
| Output | ft/min | Vertical speed modulation | |
| Output | 65 deg | Course modulation | |
| Output | 8 ft | Altitude modulation | |
| Output | 1 | Intensity of the horizontal maneuvers | |
| Output | 1 | Intensity of the vertical maneuvers |
| Variables | Input for | Output of | Range | MFs | ||
|---|---|---|---|---|---|---|
| Trapezoid | Triangle | Trapezoid | ||||
| FIS_H1, FIS_H2, FIS_V1 | None | [0, 1] | Close | Near | Far | |
| FIS_V1, FIS_V2 | None | [, 1] | Above | In-line | Below | |
| FIS_H1 | None | [, 1] | Left | Center | Right | |
| FIS_H1 | None | [, 1] | Left | Center | Right | |
| FIS_H2 | None | [0, 1] | Slow | Medium | Fast | |
| FIS_V2 | None | [, 1] | Upward | Straight | Downward | |
| FIS_H1 | None | [, 1] | Above | In-line | Below | |
| None | FIS_H1 | [, 1] | Speed-Down | Continue | Speed-Up | |
| None | FIS_V1 | [, 1] | Climb | Continue | Descend | |
| FIS_W | FIS_H2 | [, 1] | Go-Left | Continue | Go-Right | |
| FIS_W | FIS_V2 | [, 1] | Go-Down | Continue | Go-Up | |
| None | FIS_W | [0, 1] | Low | Medium | High | |
| None | FIS_W | [0, 1] | Low | Medium | High | |
| Gains | Values | UAV States | Range | Thresholds | Values |
|---|---|---|---|---|---|
| l | 43 ft | [55, 65] kts | 25 s | ||
| 13 | [45, 70] kts | DMOD | nm | ||
| ZTHR | 850 ft | ||||
| [, 45] deg | 197 ft | ||||
| 1 | [, 25] deg | 50 ft | |||
| 2 |
| GA Parameters | Values | Parameters | Values |
|---|---|---|---|
| Number of generations | 100 | ||
| Population size | 50 | 10 | |
| Elitism ratio | 1000 | ||
| Crossover fraction | 500 | ||
| Selection algorithm | Tournament selection | nm | |
| Crossover algorithm | Two-points crossover | ||
| Mutation algorithm | Adaptive feasible |
| # of UAVs | CA Type | Avg. # of Collided UAVs | Avg. Total Cost (nm) |
|---|---|---|---|
| 40 | NCA | 2.5 | |
| MCA | 0.067 | ||
| GCA | 0.000 | ||
| 60 | NCA | 6.5 | |
| MCA | 0.067 | ||
| GCA | 0.000 | ||
| 80 | NCA | 10.6 | |
| MCA | 0.267 | ||
| GCA | 0.000 | ||
| 100 | NCA | 14.8 | |
| MCA | 0.333 | ||
| GCA | 0.267 |
Disclaimer/Publisher’s Note: The statements, opinions and data contained in all publications are solely those of the individual author(s) and contributor(s) and not of MDPI and/or the editor(s). MDPI and/or the editor(s) disclaim responsibility for any injury to people or property resulting from any ideas, methods, instructions or products referred to in the content. |
© 2023 by the authors. Licensee MDPI, Basel, Switzerland. This article is an open access article distributed under the terms and conditions of the Creative Commons Attribution (CC BY) license (https://creativecommons.org/licenses/by/4.0/).
Share and Cite
Rauniyar, S.; Kim, D. Genetic Fuzzy Inference System-Based Three-Dimensional Resolution Algorithm for Collision Avoidance of Fixed-Wing UAVs. Electronics 2023, 12, 3946. https://doi.org/10.3390/electronics12183946
Rauniyar S, Kim D. Genetic Fuzzy Inference System-Based Three-Dimensional Resolution Algorithm for Collision Avoidance of Fixed-Wing UAVs. Electronics. 2023; 12(18):3946. https://doi.org/10.3390/electronics12183946
Chicago/Turabian StyleRauniyar, Shyam, and Donghoon Kim. 2023. "Genetic Fuzzy Inference System-Based Three-Dimensional Resolution Algorithm for Collision Avoidance of Fixed-Wing UAVs" Electronics 12, no. 18: 3946. https://doi.org/10.3390/electronics12183946
APA StyleRauniyar, S., & Kim, D. (2023). Genetic Fuzzy Inference System-Based Three-Dimensional Resolution Algorithm for Collision Avoidance of Fixed-Wing UAVs. Electronics, 12(18), 3946. https://doi.org/10.3390/electronics12183946

