Improving Question Answering over Knowledge Graphs with a Chunked Learning Network
Abstract
1. Introduction
- To address the distinctions in vector representation between entities and predicates, we employ separate modules for learning entities and predicates when tackling a question;
- By utilizing dependency parsing, we establish connections between entities and predicates, incorporating entity semantics into predicates to derive distinct weights for their relationships;
- The effectiveness of the CLN is demonstrated through experiments conducted on datasets containing both simple and complex questions.
2. Related Work
2.1. Question Answering over Knowledge Graphs
2.2. Knowledge Graph Embedding
2.3. Syntactic Analysis
3. Chunked Learning Network
3.1. CLN Overview
3.2. Head-Entity-Learning Module
3.3. Relation-Learning Module
3.4. Pruning Module
3.5. Answer Selection Module
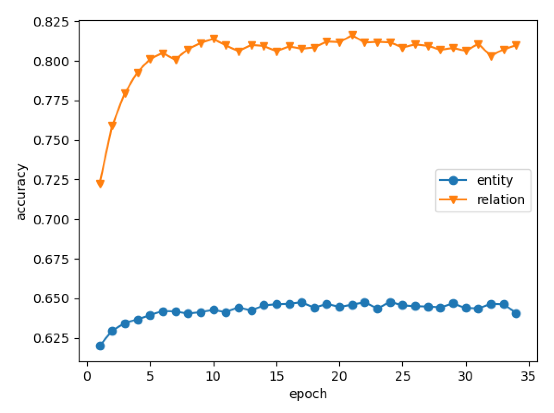
4. Experiments and Analysis
4.1. Datasets
4.2. Overall Results
4.3. Comparison of Baselines
4.3.1. Statistical t-Test
4.3.2. Ablation Study
4.3.3. Qualitative Analysis
4.3.4. Error Analysis
4.3.5. Component Introduction Experiment
5. Conclusions
Author Contributions
Funding
Data Availability Statement
Conflicts of Interest
References
- Bollacker, K.; Evans, C.; Paritosh, P.; Sturge, T.; Taylor, J. Freebase: A collaboratively created graph database for structuring human knowledge. In Proceedings of the 2008 ACM SIGMOD International Conference on Management of Data, Vancouver, BC, Canada, 9–12 June 2008; pp. 32–58. [Google Scholar]
- Lehmann, J.; Isele, R.; Jakob, M.; Jentzsch, A.; Kontokostas, D.; Mendes, P.N.; Hellmann, S.; Morsey, M.; Van Kleef, P.; Auer, S. Dbpedia—A large-scale, multilingual knowledge base extracted from wikipedia. Semantic Web. 2015, 6, 167–195. [Google Scholar] [CrossRef]
- Fabian, M.; Gjergji, K.; Gerhard, W. Yago: A core of semantic knowledge unifying wordnet and wikipedia. In Proceedings of the 16th International World Wide Web Conference, Banff, AL, Canada, 8–12 May 2007; pp. 697–706. [Google Scholar]
- Carlson, A.; Betteridge, J.; Kisiel, B.; Settles, B.; Hruschka, E.R.; Mitchell, T.M. Toward an architecture for never-ending language learning. In Proceedings of the 24th AAAI Conference on Artificial Intelligence, Atlanta, GA, USA, 11–15 July 2010; pp. 317–330. [Google Scholar]
- Cyganiak, R. A relational algebra for SPARQL. Digit. Media Syst. Lab. Lab. Bristol 2005, 35, 9. [Google Scholar]
- Berant, J.; Chou, A.; Frostig, R.; Liang, P. Semantic parsing on freebase from question-answer pairs. In Proceedings of the 2013 Conference on Empirical Methods in Natural Language Processing, Seattle, WA, USA, 18–21 October 2013; pp. 1533–1544. [Google Scholar]
- Bordes, A.; Usunier, N.; Chopra, S.; Weston, J. Large-scale simple question answering with memory networks. arXiv 2015, arXiv:1506.02075. [Google Scholar]
- Gomes, J., Jr.; de Mello, R.C.; Ströele, V.; de Souza, J.F. A hereditary attentive template-based approach for complex Knowledge Base Question Answering systems. Expert Syst. Appl. 2022, 205, 117725. [Google Scholar] [CrossRef]
- Sui, Y.; Feng, S.; Zhang, H.; Cao, J.; Hu, L.; Zhu, N. Causality-aware Enhanced Model for Multi-hop Question Answering over Knowledge Graphs. Knowl.-Based Syst. 2022, 250, 108943. [Google Scholar] [CrossRef]
- Zhang, J.; Zhang, L.; Hui, B.; Tian, L. Improving complex knowledge base question answering via structural information learning. Knowl.-Based Syst. 2022, 242, 108252. [Google Scholar] [CrossRef]
- Zhen, S.; Yi, X.; Lin, Z.; Xiao, W.; Su, H.; Liu, Y. An integrated method of semantic parsing and information retrieval for knowledge base question answering. In Proceedings of the China Conference on Knowledge Graph and Semantic Computing, Online, 25 August 2021; pp. 44–51. [Google Scholar]
- Kim, Y.; Bang, S.; Sohn, J.; Kim, H. Question answering method for infrastructure damage information retrieval from textual data using bidirectional encoder representations from transformers. Autom. Constr. 2022, 134, 104061. [Google Scholar] [CrossRef]
- Alsubhi, K.; Jamal, A.; Alhothali, A. Deep learning-based approach for Arabic open domain question answering. PeerJ Comput. Sci. 2022, 8, e952. [Google Scholar] [CrossRef]
- Kim, E.; Yoon, H.; Lee, J.; Kim, M. Accurate and prompt answering framework based on customer reviews and question-answer pairs. Expert Syst. Appl. 2022, 203, 117405. [Google Scholar] [CrossRef]
- Yao, X.; Van Durme, B. Information extraction over structured data: Question answering with freebase. In Proceedings of the 52th Annual Meeting of the Association for Computational Linguistics, Baltimore, MD, USA, 23–25 June 2014; pp. 956–966. [Google Scholar]
- Eberhard, D.; Voges, E. Digital single sideband detection for interferometric sensors. In Proceedings of the 26th International Conference on Computational Linguistics, Osaka, Japan, 11–16 December 2016; pp. 2503–2514. [Google Scholar]
- Bordes, A.; Chopra, S.; Weston, J. Question answering with subgraph embeddings. arXiv 2014, arXiv:1406.3676. [Google Scholar]
- Bordes, A.; Weston, J.; Usunier, N. Open question answering with weakly supervised embedding models. In Proceedings of the Joint European Conference on Machine Learning and Knowledge Discovery in Databases, Nancy, France, 15–19 September 2014; pp. 165–180. [Google Scholar]
- Dai, Z.; Li, L.; Xu, W. Cfo: Conditional focused neural question answering with large-scale knowledge bases. arXiv 2016, arXiv:1506.02075. [Google Scholar]
- Cho, K.; Van Merriënboer, B.; Gulcehre, C.; Bahdanau, D.; Bougares, F.; Schwenk, H.; Bengio, Y. Learning phrase representations using RNN encoder-decoder for statistical machine translation. arXiv 2014, arXiv:1406.1078. [Google Scholar]
- Sun, H.; Dhingra, B.; Zaheer, M.; Mazaitis, K.; Salakhutdinov, R.; Cohen, W.W. Open domain question answering using early fusion of knowledge bases and text. arXiv 2018, arXiv:1506.02075. [Google Scholar]
- Saxena, A.; Tripathi, A.; Talukdar, P. Improving multi-hop question answering over knowledge graphs using knowledge base embeddings. In Proceedings of the 58th Annual meeting Of the Association for Computational Linguistics, Online, 5–10 July 2020; pp. 4498–4507. [Google Scholar]
- Huang, X.; Zhang, J.; Li, D.; Li, P. Knowledge graph embedding based question answering. In Proceedings of the 12th ACM International Conference on Web Search and Data Mining, Melbourne, VIC, Australia, 11–15 February 2019; pp. 105–113. [Google Scholar]
- Xie, Z.; Zeng, Z.; Zhou, G.; Wang, W. Topic enhanced deep structured semantic models for knowledge base question answering. Sci. China Inf. Sci. 2017, 60, 1–15. [Google Scholar] [CrossRef][Green Version]
- Qiu, C.; Zhou, G.; Cai, Z.; Sogaard, A. A Global–Local Attentive Relation Detection Model for Knowledge-Based Question Answering. IEEE Trans. Artif. Intell. 2021, 2, 200–212. [Google Scholar] [CrossRef]
- Zhou, G.; Xie, Z.; Yu, Z.; Huang, J.X. DFM: A parameter-shared deep fused model for knowledge base question answering. Inf. Sci. 2021, 547, 103–118. [Google Scholar] [CrossRef]
- Bordes, A.; Usunier, N.; Garcia-Duran, A.; Weston, J.; Yakhnenko, O. Translating embeddings for modeling multi-relational data. Adv. Neural Inf. Process. Syst. 2013, 26. [Google Scholar]
- Wang, Z.; Zhang, J.; Feng, J.; Chen, Z. Knowledge graph embedding by translating on hyperplanes. In Proceedings of the 28th AAAI Conference on Artificial Intelligence, Québec City, QC, Canada, 27–31 July 2014; Volume 28. [Google Scholar]
- Trouillon, T.; Welbl, J.; Riedel, S.; Gaussier, É.; Bouchard, G. Complex embeddings for simple link prediction. In Proceedings of the International Conference on Machine Learning, New York City, NY, USA, 19–24 June 2016; pp. 2071–2080. [Google Scholar]
- Yang, B.; Yih, W.-T.; He, X.; Gao, J.; Deng, L. Embedding entities and relations for learning and inference in knowledge bases. arXiv 2014, arXiv:1412.6575. [Google Scholar]
- Sun, Z.; Deng, Z.-H.; Nie, J.-Y.; Tang, J. Rotate: Knowledge graph embedding by relational rotation in complex space. arXiv 2019, arXiv:1902.10197. [Google Scholar]
- Lin, Y.; Liu, Z.; Sun, M.; Liu, Y.; Zhu, X. Learning entity and relation embeddings for knowledge graph completion. In Proceedings of the 29th AAAI Conference on Artificial Intelligence, Austin, TX, USA, 25–29 January 2015; Volume 29. [Google Scholar]
- Manning, C.D.; Surdeanu, M.; Bauer, J.; Finkel, J.R.; Bethard, S.; McClosky, D. The Stanford CoreNLP natural language processing toolkit. In Proceedings of the 52th Annual Meeting of the Association for Computational Linguistics: System Demonstrations, Baltimore, MD, USA, 22–27 June 2014; pp. 55–60. [Google Scholar]
- Kipf, T.N.; Welling, M. Semi-supervised classification with graph convolutional networks. arXiv 2016, arXiv:1609.02907. [Google Scholar]
- Sun, K.; Zhang, R.; Mensah, S.; Mao, Y.; Liu, X. Aspect-level sentiment analysis via convolution over dependency tree. In Proceedings of the 9th International Joint Conference on Natural Language Processing, Hong Kong, China, 3–7 November 2019; pp. 5679–5688. [Google Scholar]
- Verberne, S.; Boves, L.W.j.; Oostdijk, N.H.J.; Coppen, P.A.J.M. Using syntactic information for improving why-question answering. In Proceedings of the 22nd International Conference on Computational Linguistics, Manchester, UK, 18–22 August 2008. [Google Scholar]
- Arif, R.; Bashir, M. Question Answer Re-Ranking using Syntactic Relationship. In Proceedings of the 15th International Conference on Open Source Systems and Technologies, Online, 1–15 December 2021; pp. 1–6. [Google Scholar]
- Sun, Y.; Li, P.; Cheng, G.; Qu, Y. Skeleton parsing for complex question answering over knowledge bases. J. Web Semant. 2022, 72, 100698. [Google Scholar] [CrossRef]
- Lei, T.; Zhang, Y.; Wang, S.I.; Dai, H.; Artzi, Y. Simple recurrent units for highly parallelizable recurrence. arXiv 2017, arXiv:1709.02755. [Google Scholar]
- Yin, W.; Yu, M.; Xiang, B.; Zhou, B.; Schütze, H. Simple question answering by attentive convolutional neural network. arXiv 2016, arXiv:1606.03391. [Google Scholar]
- Golub, D.; He, X. Character-level question answering with attention. arXiv 2016, arXiv:1604.00727. [Google Scholar]
- Li, J.; Qu, K.; Li, K.; Chen, Z.; Fang, S.; Yan, J. Knowledge graph question answering based on TE-BiLTM and knowledge graph embedding. In Proceedings of the 5th International Conference on Innovation in Artificial Intelligence, Xiamen, China, 5–8 March 2021; pp. 164–169. [Google Scholar]
- Shi, J.; Cao, S.; Hou, L.; Li, J.; Zhang, H. Transfernet: An effective and transparent framework for multi-hop question answering over relation graph. arXiv 2021, arXiv:2104.07302. [Google Scholar]






| Methods | Accuracy |
|---|---|
| Cfo [19] | 0.626 |
| MemNNs [7] | 0.639 |
| AMPCNN [40] | 0.672 |
| Character-level [41] | 0.703 |
| KEQA [23] | 0.749 |
| Te-biltm [42] | 0.751 |
| CLN (ours) | 0.753 (+11.4%) |
| Head-Entity-Learning Module, Accuracy | Relation-Learning Module, Accuracy | Total Accuracy |
|---|---|---|
| Bi-GRU + attention, 0.644 | Bi-GRU + attention, 0.815 | 0.749 |
| CLN_entity, 0.647 | CLN_relation, 0.818 | 0.753 |
| Bi-GRU + attention, 0.644 | CLN_relation, 0.818 | 0.751 |
| CLN_entity, 0.647 | Bi-GRU + attention, 0.815 | 0.752 |
| Methods | WebQuestionsSP |
|---|---|
| EmbedKGQA | 66.6 |
| EmbedKGQA + CLN | 67 |
| TransferNet | 71.4 |
| TransferNet + CLN | 71.6 |
Disclaimer/Publisher’s Note: The statements, opinions and data contained in all publications are solely those of the individual author(s) and contributor(s) and not of MDPI and/or the editor(s). MDPI and/or the editor(s) disclaim responsibility for any injury to people or property resulting from any ideas, methods, instructions or products referred to in the content. |
© 2023 by the authors. Licensee MDPI, Basel, Switzerland. This article is an open access article distributed under the terms and conditions of the Creative Commons Attribution (CC BY) license (https://creativecommons.org/licenses/by/4.0/).
Share and Cite
Zuo, Z.; Zhu, Z.; Wu, W.; Wang, W.; Qi, J.; Zhong, L. Improving Question Answering over Knowledge Graphs with a Chunked Learning Network. Electronics 2023, 12, 3363. https://doi.org/10.3390/electronics12153363
Zuo Z, Zhu Z, Wu W, Wang W, Qi J, Zhong L. Improving Question Answering over Knowledge Graphs with a Chunked Learning Network. Electronics. 2023; 12(15):3363. https://doi.org/10.3390/electronics12153363
Chicago/Turabian StyleZuo, Zicheng, Zhenfang Zhu, Wenqing Wu, Wenling Wang, Jiangtao Qi, and Linghui Zhong. 2023. "Improving Question Answering over Knowledge Graphs with a Chunked Learning Network" Electronics 12, no. 15: 3363. https://doi.org/10.3390/electronics12153363
APA StyleZuo, Z., Zhu, Z., Wu, W., Wang, W., Qi, J., & Zhong, L. (2023). Improving Question Answering over Knowledge Graphs with a Chunked Learning Network. Electronics, 12(15), 3363. https://doi.org/10.3390/electronics12153363

