Abstract
As a key component for transmitting electrical signals, the electrical contact performance of electrical connectors is directly affected by the closing amount of the socket. It is urgent to explore the relationship between contact resistance and the closing amount of cylindrical groove electric connectors, as well as the range of the closing amount when their comprehensive performance is optimal in vibration environments. Based on Hertz contact theory, the long- and short-axis parameters of the contact elliptical surface were obtained using the Boussinesq solution and the contact deformation coordination equation. An electrical contact resistance (ECR) theoretical model was obtained using Holm’s electric contact theory and the GW contact model. According to the ECR and long- and short-axis parameters of the contact elliptical surface and the theoretical model of contact resistance, an ECR model based on changes in the initial closing amount (deflection) of the socket spring was established by introducing the cantilever beam model of the socket spring. Then, the failure mechanism of fretting wear and the change mechanism of the ECR of the electrical connectors under a vibration environment were analyzed using the sinusoidal vibration test of electric connectors. The optimal range of the initial closing amount of the cylindrical-groove-closing-type electrical connector socket spring was determined, providing a reference for the reliability designs of electrical connectors.
1. Introduction
Electrical connectors are indispensable basic components in various equipment systems, providing a separable interface between two circuit subsystems, playing a key role in energy transmission and conversion, and effectively guaranteeing the safe and reliable operation of system equipment.
In some special working environments, electrical connectors are affected by vibration stress, resulting in fretting wear between interfacing contacts [1,2,3]. Fretting corrosion is accompanied by fretting wear, which promotes the oxidation of debris and substrate materials in the environment. Continuous fretting wear produces contact fatigue stress in the contact surface, leading to microcracks in the material’s contact surface or subsurface layer, gradually expanding to fatigue fractures under repeated stress and thus developing into fretting fatigue [4,5,6]. As a result, fretting wear gradually deteriorates the surface environment of the contact parts, increases contact resistance, reduces the efficiency and reliability of electrical signal transmissions, and ultimately leads to the failure of the entire electrical connector.
To investigate the mechanisms and influencing factors of fretting wear in electrical connectors, many scholars have researched the relationship between factors such as current-carrying capacity, contact pressure (normal force), displacement amplitude, frequency, temperature, humidity, surface coating, and ambient atmosphere in fretting wear, which is necessary for preliminary basic research.
Shen Fei et al. developed a numerical method to simulate the coupled electrical–thermal–mechanical–wear behavior of electrical contact parts and investigated the relationship between electric potential, current density, contact resistance, temperature, and contact pressure in fretting wear [7]. S. Ling et al. proposed a model for estimating the fretting wear life of electrical connectors and a normal force model, ultimately generating a reliability evaluation method for electric connectors under fretting conditions [8]. J. Laporte et al. predicted the failure of silver-plated electrical contacts under fretting conditions, in which the transfer of silver-plated material to the fretting wear area led to a linear increase in fretting fatigue life [9]. F. Pompanon et al. investigated the relationship between the effects of normal force and displacement amplitude on the performance of silver-plated electrical contacts against fretting wear based on a friction energy–contact stiffness model, which predicted the fatigue durability of the ECR of electrical contacts. The effect of humidity on the fretting wear life of silver-plated electrical contacts was also explored, indicating electrical contact failure occurred when the silver concentration inside the electrical contact was below 5% [10,11]. Yuan Xinlu et al. carried out fretting wear tests on Cu-Mg alloy cylinders in a vertical cross-contact configuration and constructed a running condition fretting map (RCFM) composed of a partial slip regime (PSR), a gross slip regime (GSR), and a mixed fretting regime (MFR) [12]. Arpith Siddaiah et al. carried out fretting wear tests on a separable electrical contact under low-contact loads. There was an optimum load condition to minimize the wear effect, and a theoretical model to predict the optimum contact load was finally proposed [13].
K. E. Trinh et al. investigated the fretting wear of copper electrical contacts with laser-textured tin plating, revealing the formation of oxide particles and closed intermetallic layers during fretting wear [14]. Jian Song et al. found that the electrical contact life of silver-plated electrical connectors increased disproportionately with increasing silver-plated layer thickness in fretting wear tests [15]. Han DongWoon et al. carried out fretting wear tests on tin-plated electrical contacts under different normal force and displacement amplitude conditions, suggesting that the plating was severely worn and that the normal force was linearly related to the threshold displacement amplitude [16].
Liu Xinlong et al. carried out fretting wear tests on aluminum and silver electrical contacts with various temperatures. The ECR values of oxidation-prone metals are usually high at high temperatures, while those of metals with good ductility and oxidation resistance are lower, which is attributed to the accelerated formation of oxide films because of temperature rises, leading to the oxidation of debris and the formation of insulation layers [17]. Ren Wanbin et al. conducted an experimental analysis and found that the ECR increased with decreasing current load. The fluctuation of the ECR became more severe when the current was higher, and the threshold value of the ECR (100 mΩ) was delayed at high temperatures. Based on the experimental data and test analysis, the mechanism of the contact failure degradation of electrical contact parts at different temperatures was obtained [18,19,20].
Lin Xueyan et al. investigated the effects of accelerated environmental testing (thermal and humidity tests and salt spray tests) on the ECR degradation characteristics of gold-plated PCB specimens and different metal probe contacts. The combination of 4 μm silver-plated pins and gold-plated PCB sockets provided the best fretting characteristics and environmental reliability [21]. Ni Jing et al. carried out accelerated reliability tests on electrical connectors; statistically analyzed the environmental temperature, mating speed, and mating cycle; and established evolution curves for the ECR and wear volume [22]. L. Xu et al. explored the variation process of ECR with fretting cycling, determined the instantaneous ECR function for the contact position of electrical contact parts, and proposed a contact performance degradation mechanism and a degradation equivalent circuit model [23]. Huang Bo et al. established a fretting wear model using finite elements for a fretting rectangular electrical connector and predicted the fretting wear life of stranded pins/sockets considering the initial socket stress [24]. He Liping et al. investigated the relationship between variations in different oxygen-containing atmosphere concentrations in the fretting wear behavior and the wear mechanisms of purple copper/brass, indicating that there was a nonlinear relationship between the electrical contact performance and the oxygen concentration of the atmosphere environment. In addition, the relationship between the effect of fretting wear on copper electrical contacts under different oxide layers and roughness conditions was also determined [25,26]. Luo Yanyan et al. used the ultrasonic testing method to evaluate the characteristic values of wear chips and the degradation pattern of contact performance generated by fretting wear under different vibration conditions on straight-inserted M-shaped circular contacts [27].
Many scholars have carried out theoretical analyses and experimental research on the relationship between fretting wear and the electrical contact performance of electrical contact parts, and some progress has been made at the level of mechanism research. Most scholars simplify the electrical contact parts into the form of a plane/sphere or two cylindrical vertical cross-contacts for relevant experimental analysis, which has limitations. Most studies have not yet considered the influence of production process parameters on electrical contact performance, lacking some engineering application value. Herein, the contact characteristics of electrical contacts were taken as the basic point for theoretical analysis, and the mapping relationship between the closing amount of the socket spring and the ECR was established. At the same time, vibration tests were carried out on electrical connectors to analyze the degradation of electrical contact performance and the change mechanisms of fretting wear. Finally, the theoretical analysis and test data were combined to provide a reference basis to improve the structural design of electrical connectors, optimize the performance of electrical contacts, and improve the overall reliability design.
2. Study of the Contact Characteristics of Electrical Connector Contacts
2.1. Basic Structure of Electrical Connectors
There are three kinds of common electrical contacts in engineering: fixed electrical contacts, sliding/rolling electrical contacts, and separable electrical contacts. The YXXP circular aerospace electrical connector, the research object of this article, is a separable electrical contact. The basic structure of the electrical connector is shown in Figure 1a, and the internal structure is shown in Figure 1b, which contains four pairs of contacts. Each pair of contacts was affixed with silicone rubber pads at both ends. The silicone rubber pad and the pins/sockets were interference-fit. There was a gap fit between the pin and socket and the insulation installation board, which can automatically align when inserted. The head of the pin is a cylindrical part, and the socket is a four-slotted cylindrical structure. The contact pressure was provided by the reed, which was protected by a metal sleeve. As the core component of an electrical connector, the contact is coated with 1.27 μm gold and 2~3 μm nickel plating to protect the base copper alloy from oxidative corrosion and improve the electrical contact performance. The plating sequence is base copper alloy—nickel plated layer—gold plated layer.
Figure 1.
(a) YXXP electrical connector structure; (b) YXXP electrical connector internal structure.
The structure of the socket reed part of the contacts is shown in Figure 2. The front end of the socket reed has a fillet angle, ; a pin radius, ; an outer radius of the root reed, ; an inner radius, ; and a reed length, .
Figure 2.
Structure of the reed section of the electrical connector socket.
Based on the technical manual, some of the technical properties of YXXP circular aerospace electrical connectors are listed in Table 1, and the basic parameters of the component materials are summarized in Table 2 [28,29].
Table 1.
Partial technical performance of electrical connectors.
Table 2.
Material parameters for electrical connectors.
2.2. Calculation Method for Contact Surface Shape Parameters
As shown in Figure 3, the actual contact of the electrical connector contact is in the form of a cylinder tangent to a cylinder, which is an elastomeric surface contact problem.
Figure 3.
Schematic diagram of the contact area of a single reed.
As shown in Figure 4, based on the assumptions of the Hertz contact theory, for any two smooth elastic surfaces that are in contact with a tiny surface under the action of an external force, the tiny surface can be accurately described by a quadratic surface expression with good accuracy [30].
Figure 4.
(a) Model of two arbitrary elastic surfaces in contact; (b) Enlarged view of contact area; (c) Contact stress distribution diagram.
Let the surface equations of two elastic surface bodies before deformation in the vicinity of the contact area be expanded as
where , , , , , is the coefficient of the quadratic surface equation.
From Equation (1), the distance between the two elastic surface bodies at the beginning of the contact is . By making an appropriate transformation of the coordinate system so that the coefficient of the xy term is zero, the surface equation in the vicinity of the contact area can be expressed by the following quadratic surface equation:
where ; ; and Equation (2) represents the elliptic equation.
According to Equation (2), the Hertz contact area is an elliptical area. Figure 4b is a local enlargement of Figure 4a. The contact area can be represented by an elliptic equation, , where is an elliptical half-long axis, is an elliptical half-short axis, and the elliptical area is as follows:
where denotes the ellipse enclosed by the image of this elliptic function and all the points (including the boundary) it contains. The elliptical eccentricity is , .
To have consistency with the surface of the contact area, the contact stress distribution was assumed to be semiellipsoidal, and the mechanical equilibrium between the contact stress, , and the external force, , was obtained by integrating the volume of the semiellipsoid, as shown in Figure 4c.
where is the maximum contact stress, MPa.
From the assumptions of the Hertz contact theory, the long- and short-axis parameters of the contact ellipse contact area were obtained using the deformation calculation method (the Boussinesq solution) for a semi-infinite plane subject to distributed forces and the contact deformation coordination equation [31].
where indicates material parameters. is the complete elliptic integral of the first kind and is the complete elliptic integral of the second kind. According to the arbitrariness requirement, and in Equation (5) must satisfy the relations in Equation (6), below.
The method was further simplified to facilitate the practical application of the above method. The principal curvatures of two quadric surfaces in contact with each other in the direction of their respective principal planes are , , , and , where the subscripts Ⅰ and Ⅱ represent the directions of the principal planes of the two contact surfaces, and 1 and 2 indicate the two elastomers in contact with each other [32]. Thus, the following auxiliary functions can be established:
where represents the sum of the curvatures of two quadratic surfaces, .
Combining (6), the following auxiliary functions can be further created:
where and are Poisson’s ratios of the two elastomers, and are the moduli of the elasticity of the two elastomers, and is the equivalent modulus of elasticity.
Substituting each of the above equations into Equation (5) and collating them, the long and short semiaxes, and , of the contact area were obtained, as shown in Equation (13), below.
where .
2.3. ECR Model for Contact Parts Based on the GW Contact Model
In 1966, J. A. Greenwood and J. B. P. Williamson proposed a classical statistical model for analyzing mixed elastic and elastoplastic contact between rough and smooth surfaces, abbreviated as the GW contact model [33].
As shown in Figure 5, the height of the microconvex peak is usually assumed to follow a normal distribution.
Figure 5.
GW random surface model.
When the distance between the center lines is , only part of the microconvex peak height, , is in contact, and the number of microconvexes actually involved in the contact, , is equal to
where is the total number of microconvexes in the nominal contact area.
Here, the roughness surface peak density, , was introduced, which is denoted as the density of microconvex body vertices per unit area [34].
where is the nominal contact area, and is the contact pair contact length.
Thus, the actual contact area, , can be obtained as
where is the equivalent contact radius of the two contact bodies, is the average radius of the contact spots, is the contact surface spacing, and is the contact spot height.
According to Holm’s electrical contact theory [35], the electrical contact resistance, , of a single conducting spot can be written as the sum of the contraction resistance, , and the film resistance, .
According to the above GW contact model, the electrical contact resistance can be written as
where is the dimensionless surface spacing, . is the probability column surface function, as follows:
where is the normalized peak height, . is the standard probability density function of the peak height, and the function is obtained when still obeys the normal distribution [34].
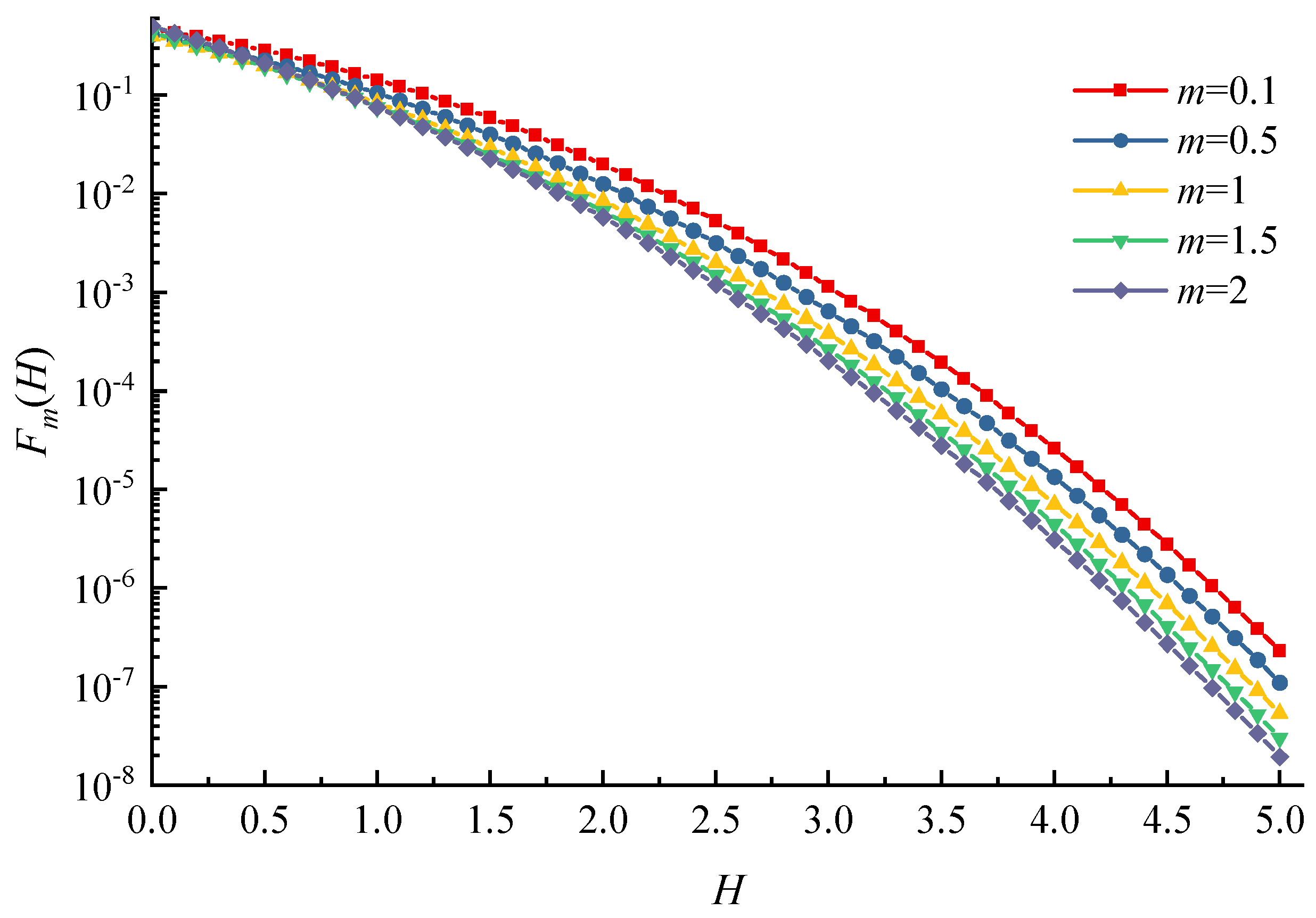
The relationship between and as a function of A is shown in Figure 6 below.
Figure 6.
Influence relationship between dimensionless surface spacing, , and probability column surface function, .
The nominal total contact pressure, , can be written as a function related to .
In Figure 6, decreased as increased. Combined with Equation (24), when , decreased as increased. Furthermore, it can be deduced that increased as increased.
The actual contact pressure, , was derived from Equations (17) and (24):
Equation (25) shows that increased as increased. According to Equation (21), if , the expression for the contact resistance, , based on the GW contact model can also be written as
From Equation (26), when the contact pressure increased, increased, and then, decreased.
2.4. ECR Model for Contacts Based on Variations in Socket Reed Shell Nosing (Deflection)
As shown in Figure 7, the single socket reed can be simplified into a cantilever beam model [36], and the contact pressure, , and the cantilever beam deflection, (the closing amount of the socket reed), can be calculated as
where the contact pressure, , is the same quantity as the external force, , described in Section 2.2; is the modulus of elasticity of the material; and is the moment of inertia of the reed section, which can be calculated from reference [37].
Figure 7.
Simplified model of a cantilever beam.
Combining (13) and (27), the long- and short-axis parameters of the contact area can be combined with the deflection of the socket reed cantilever beam model, and the following expressions were obtained:
where is the modulus of the elasticity of the socket material. Equation (28) can be used to calculate the elliptical contact area of a single reed contact, which is the nominal contact area, , in Equation (16).
From reference [34], the relationship between the equivalent root-mean-square height, , and the arithmetic mean deviation of the surface profile, , of the rough surfaces subject to normal distribution was as follows:
Associating (21), (27), (28), (29), and (30), an expression for the amount of socket reed closing (deflection), , and ECR can be established as follows:
In this article, the selected contact piece socket is a four-slotted structure, including four nominal contact surfaces. The contact resistance generated by each contact surface is connected in parallel in the circuit. Then, the total electrical contact resistance of the contact piece can be written as
where is a pair of contacts with a total of nominal contact surfaces connected in parallel in the contact circuit. In this article, , assuming that all four reeds of a single socket have the same initial closing amount (deflection), .
The resistivity of the pin material, ; the resistivity of the socket material, ; the resistivity of the surface gold-plating layer, ; the resistance of the initial film layer at the contact interface, ; and the surface roughness, , can be obtained according to reference [38,39,40,41,42] and the technical manual provided by the manufacturer. In the initial contact conditions, the two contact surfaces did not wear; both surface gold-plating layers contacted each other; and as per Formula (31), . According to the basic theory of electrical contact [43], the actual conductive area is much smaller than the nominal contact area, and the actual number and height of the microconvexes are not available. In combination with reference [44,45], a dimensionless surface spacing, , , is given in this article, in which the number of microconvexes involved in the conductivity is 8.5% of the nominal contact area. Calculations can be carried out based on the structural characteristics of the contact and the actual contact, and the contact ellipsoid was corrected using the contact area iterative calculation method proposed in reference [46]; therefore, the long axis, , and the short axis, , of the contact surface ellipse can be obtained. In the production process, workers use a reamer to squeeze the reeds, relying only on experience and tools to carry out the work. At that point, the specific value of the socket closing amount is unknown, showing a certain randomness, which will cause the initial ECR to be within a distribution range. According to communications with the manufacturer, the initial ECR of this type of electrical connector needs to be less than 0.5 mΩ, with a closing amount range of approximately between 0.14 mm and 0.18 mm. As shown in Figure 8, 60 docking contacts were randomly selected to verify the reasonableness of the relationship between the closing amount of the socket spring and the initial contact resistance established in this article. The initial ECR test values were distributed between 0.3521 mΩ and 0.4763 mΩ, all within the manufacturer’s requirements. The theoretical ECR calculation result, , nonlinearly decreased with the increasing initial closure amount (deflection) of the socket reed spring, Based on the established theoretical initial ECR curve, the actual initial ECR test value is the configuration of the method, and the distribution range of the theoretical closure amount was calculated to be 0.141 mm~0.1768 mm, which is more consistent with the closure amount range provided by the manufacturer. Therefore, the method is reasonable and applicable, and the initial ECR can be predicted according to the size of the closing amount when the product is at the closing process stage.
Figure 8.
Relationship between initial reed closing amount (deflection) and initial ECR.
3. Experimental Study on Fretting Wear of Electrical Connectors under Sinusoidal Vibration Conditions
3.1. Sine Vibration Simulation Study
Based on the simplified dynamics model of the electrical connector contacts [47], the overall structure of the electrical connector is suitably simplified without changing its vibration transmission characteristics, and the final simplified 3D model is shown in Figure 9.
Figure 9.
Simplified model for sine simulation (cutaway view).
Suitable sinusoidal excitation conditions were selected according to Table 1. A displacement load was applied to the mounting holes of the model, and the standard sine amplitude function of Equation (33) was used to create the amplitude curve. The displacement direction was the Z-axis of the global coordinate system of the model, and the X- and Y-direction displacements were set to zero.
where the excitation amplitude, , is listed in Table 3; ; and .
Table 3.
Sine vibration simulation excitation conditions.
The relative sliding distance of the extraction pin sockets as a function of time is shown in Figure 10.
Figure 10.
Relative displacement of contact parts.
Reference [43] stated that the amplitude of the fretting wear is generally in the range of 1 to 100 μm. Figure 10 shows that the relative displacement of the contacts within the electrical connector increased as the amplitude of the sinusoidal excitation increased, all exceeding the given minimum displacement amplitude of the fretting wear.
3.2. Sine Vibration Test Scheme for Electrical Connectors
To address the fretting wear of electric connectors under vibration stress, a sinusoidal vibration test of electric connectors was carried out based on the existing electric vibration test system in the laboratory, as shown in Figure 11.
Figure 11.
Electrodynamic vibration test systems.
According to the sine vibration simulation analysis, while not exceeding the technical performance of the electrical connector and thus causing other performance degradation effects, a frequency of 200 Hz, an amplitude of 0.065 mm, and a vibration level of 10.5 g for the sine vibration were selected. Considering the time and cost constraints of the test, the test sample could not be too large, a pair of contacts in the electrical connector was used as a test sample in this test, and a total of 20 pairs of contacts in 5 electrical connectors were randomly selected. The installation method is shown in Figure 12, with electrical connectors A, B, and C horizontally installed perpendicular to the vibration excitation direction and electrical connectors D and E vertically installed in the same direction as the vibration excitation.
Figure 12.
Electrical connector vibration test site. Electrical connector A (contact parts 1–4); electrical connector B (contact parts 5–8); electrical connector C (contact parts 9–12); electrical connector D (contact parts 13–16); electrical connectors E (contact parts 17–20).
A total of four test items were selected for the electrical connectors under the sine vibration test, and the test scheme is summarized in Table 4.
Table 4.
Sine vibration test scheme.
3.3. Performance Characteristic Measurement Method
3.3.1. ECR Test Method
Electrical contact resistance is a common performance evaluation index for electrical connectors, measured using an RK2514N Kelvin four-wire DC resistance tester. The test site is shown in Figure 13.
Figure 13.
ECR test site.
3.3.2. Diagonal-Distance-Measuring Method for Socket Reed
Because of the four-slotted configuration of the socket, the experiment mainly focused on the pair of reeds perpendicular to the direction of the vibration. To reflect the change in the closing amount (deflection) of the socket reeds under vibration stress, a universal tool microscope (ZEISS TJ-03) was used to measure the diagonal distance of the reeds of the electrical connector socket after every 25 h of testing. The actual test site is shown in Figure 14.
Figure 14.
(a) Diagram of the diagonal ranging method for socket reeds; (b) socket reed diagonal ranging test site.
3.3.3. Method for Microscopic Observation of Pin Contact Surfaces
As shown in Figure 15, the surface of the pin contact area was observed micromorphologically using a ZEISS GeminiSEM-500 Field Emission Scanning Electron Microscope. A Zygo NewView-9000 3D white light interferometric profiler was used to obtain a 3D profile of the pin wear surface and determine the depth of the wear crater. Before the test, the part was placed in an ultrasonic cleaner (operating frequency 40 kHz) with anhydrous ethanol for 10 min to remove the influence of wear debris and other impurities from the contact surface.
Figure 15.
Microscopic view of the contact surface of a pin.
3.4. Performance Characteristic Quantity Monitoring Results
3.4.1. ECR Monitoring Results
The ECR of the test specimens was measured at the test intervals provided in Table 4 (the sine vibration test protocol). The ECR degradation of a total of 20 contact parts of electrical connectors A/B/C/D/E is shown in Figure 16a–d.
Figure 16.
(a) ECR degradation of contact parts 1–4; (b) ECR degradation of contact parts 5–8; (c) ECR degradation of contact parts 9–12; (d) ECR degradation of contact parts 13–20.
As shown in Figure 16a, the ECR of contact part 4 shows an overall fluctuating growth trend, while the other three contacts remained basically unchanged. As shown in Figure 16b, the ECR degradation of contact parts 5–8 was much more volatile, random, and extremely unstable, with a general tendency to fluctuate sharply upward. As shown in Figure 16c, the ECR test cutoff times for contact parts 9–12 were 40 h, 80 h, 120 h, and 160 h. As the test progressed, the ECR degradation trended significantly, while instability and volatility began to gradually increase. Contact parts 13–20 were mounted in a vertical installation, and the axial direction of their internal contacts was consistent with the vibration excitation direction. As shown in Figure 16d, the ECR of the eight contacts remained stable throughout the test program, and their electrical contact performance remained essentially unchanged.
3.4.2. Socket Reed Diagonal Measurement Monitoring Results
For horizontally mounted electrical connectors, the diagonal distance test data for the socket reed are shown in Figure 17. The diagonal distance gradually increased over the test time with a clear overall trend, with a maximum expansion of approximately 46.04 μm and a minimum of approximately 18 μm toward the end of the test, achieving an average expansion of approximately 29.78 μm.
Figure 17.
Sine vibration test socket reed diagonal ranges. For clear visibility, the labels have been abbreviated. For example, “Cp 12” is “contact part 12”.
3.4.3. Pin Contact Surface Micromorphology Results
According to the test protocol and taking into account the actual change in ECR, the contact surface of the pins was observed using a field emission scanning electron microscope at seven timepoints: 5 h, 20 h, 40 h, 80 h, 120 h, 160 h, and 200 h.
As shown in Figure 18a, there was a more pronounced change in the contact area of the contact part 2 pin after 5 h of testing. The surface noble metal coating underwent slight wear, which resulted in plastic deformation in the plated noble metal under the action of the contact pressure and the local frictional high temperature generated by the fretting, generating a build-up of laminations at the edges of the contact area. At the same time, the oxide film, contamination film, and adsorption film at the contact interface were removed under the action of fretting, which increased the effective contact area, slightly reducing the ECR in the early stage. The scratches produced by the insertion and removal of the contact parts were clearly visible, and the overall surface of the gold-plating layer was relatively intact without affecting the base copper alloy. The central contact area showed a form of adhesive wear.

Figure 18.
(a) The 5 h contact part 2 pin SEM morphology; (b) 20 h contact part 8 pin SEM morphology; (c) 40 h contact part 9 pin SEM morphology; (d) 80 h contact part 10 pin SEM morphology; (e) 120h contact part 11 pin SEM morphology; (f) 160 h contact part 12 pin SEM morphology; (g) 200 h contact part 4 pin SEM morphology; (h) SEM profile of contact part 14 pin.
As shown in Figure 18b, the surface morphology of the contact part 8 pin changed more drastically after 20 h of testing. At the microscopic level, the tiny bumps in the contact area were randomly staggered, increasing the frictional resistance during the fretting cycling process. The staggered microbumps yielded and fatigued under the action of cyclic resistance, flaking off from the metal surface to form abrasive chips. At the macro-level, the central contact area plated noble metal underwent wear and obvious layering, with oxide and corrosive particles gradually growing near the fault. At the same time as fretting wear occurred, fretting corrosion gradually began to form.
In addition, the more frequent the relative movement between the contacts, the higher the heat generated on the friction surface and the increased microscopic thermal damage effect of the plating. In this type of electrical connector surface, a gold-plated, nickel-plated contact, nickel oxide is a typical insulator, and the density and resistance of nickel oxide increased as the temperature rose. When the fretting phenomenon occurred, during energization, the thermal effect of the current produced localized high temperatures at the contact interface, resulting in more nickel oxide being generated, ultimately making the contact resistance greater until contact failure occurred.
As shown in Figure 18c, the contact part 9 pin surface had more wear debris after 40 h of testing, and the noble metal coating in the central contact area fell off extensively, with varying sizes of wear particles. At this stage, the gold plating, abrasive chips, and contact surface gradually began to form three-body abrasive wear, intensifying the fragment along the direction of the fretting operation and continuing to plow the contact surface, accelerating the expansion of surface cracks in the contact parts and forming fatigue-off. Oxide and corrosion particles appeared in large quantities, and the contact resistance test value also fluctuated significantly at 40 h.
As shown in Figure 18d, after the 80 h test, the flaking abrasive chips on the surface of the contact part 10 pin were not easily compacted and spilled out of the central contact area under contact pressure. The wear area was significantly larger than the aforementioned pin contact area, with more cracks in the plated noble metal in the central contact area, the broken surface plating, the severe oxidation of the exposed substrate copper alloy, and the formation of oxide particles. The contact resistance test value increased compared with the previous one.
As shown in Figure 18e, after the 120 h test, the wear pits on the surface of the contact part 11 pins were clearly visible, the gouges were deeper, the noble metal of the plating in the contact area was worn away, and the base copper alloy was completely exposed. The contact resistance was larger and fluctuated more sharply.
As shown in Figure 18f, after the 160 h test, the wear area of the contact part 12 pin was covered with a large number of oxide and corrosion particles because of the action of the three-body abrasive wear. Large particles of debris, oxides, and corrosion products were ground into small particles, and the central contact area of the base copper alloy was exposed and covered with a large number of oxide and corrosion particles.
As shown in Figure 18g, after the 200 h test, the wear grooves on the surface of the contact part 4 pins were increasingly deeper, with a large number of oxide and corrosion particles in the grooves. The alternating tensile and compressive stresses caused more surface cracks near the edge of the contact area under the superposition of the tangential force and the positive pressure on the contact parts. When the test continued, the noble metal coating around the contact area also gradually broke and fell off on a large scale, which had a greater impact on the overall contact performance.
In the SEM images, the environment of the contact surfaces of the contact parts’ horizontal installation underwent significant changes. The surface morphology of the contact interface gradually deteriorated, in which abrasive chips, corrosion, and wear pits gradually increased with the vibration time, making it susceptible to poor contact and having a significant impact on the degradation of the electrical contact performance. The contact part 14 pins’ vertical installation in the contact parts in the test is shown in Figure 18h. There were slight traces of adhesive wear on the plated noble metal at the surface of the central contact area and a small amount of build-up and deformation on the plated noble metal at the edges of the contact area, but no significant abrasive chips were produced. The electrical contact performance and contact interface environment hardly changed, and the wear marks were also very slight.
According to the test scheme, the wear of the pin contact surface was observed using a 3D white light interferometric profiler, as shown in Figure 19a–e.

Figure 19.
(a) The pin of contact part 2 test 40 h 3D morphology; (b) the pin of contact part 10 test 80 h 3D morphology; (c) the pin of contact part 11 test 120 h 3D morphology; (d) the pin of contact part 12 test 160 h 3D morphology; (e) the pin of contact part 8 test 200 h 3D morphology.
From the 3D morphology, the fretting wear crater showed an irregular “U” or “V” shape. As the test duration increased; the wear depth gradually increased; the axial wear width of the pin surface also gradually became larger; the accumulation of abrasive chips, oxide particles, and the plastic deformation of the surface material at the edge of the contact area increased; and the contact evolved from the initial line/face contact into a surface/face contact. As shown in Figure 20, the maximum wear depth increased linearly, which showed that the wear depth reached the thickness of the gold plating on the surface of the contact at 40 h of testing. The gold plating began to gradually break and fall off, and the nickel plating was exposed to the environment. At 80 h of testing, the depth of wear exceeded the total thickness of the noble metal plating, resulting in the exposure of the base copper alloy material and oxidation and corrosion in the environment.
Figure 20.
Wear depth.
3.5. Sine Vibration Test Conclusions
(1) Under unidirectional vibration excitation, the performance degradation of the transversely arranged connectors was faster and more severe than that of the vertically arranged connectors, and their ECR was more unstable and volatile. Therefore, different installation directions had a great influence on the performance degradation of this type of electrical connector.
(2) Based on the test data, the change mechanism of the ECR and fretting wear can be summarized into three stages: (a) In the initial stable stage, the surface film layer was gradually destroyed, and the surface noble metal plating of the fretting area was slightly altered, resulting in a slight increase in the effective conductive contact area and a small decrease in ECR, but it was not enough to make the contact resistance change significantly. (b) In the fluctuating and rising stages, the contact area showed obvious plowing, flaking, oxidation, and wear; the noble metal plating on the surface of the contact was destroyed; the surface material was repeatedly worn away; and the contact area was slightly larger than before, but the effective conductive area was reduced. (c) In the violent fluctuation stage, a large number of peeling debris and oxide particles accumulated in the contact area to form a “third body”; the current flowing through this area was converted into an indirect contact of “meta-third body–oxide particles–metal” rather than the original “metal–metal” direct contact; and the contact resistance increased and fluctuated strongly. The presence of the “third body” exacerbated the wear phenomenon, with fretting fatigue occurring in the contact area under repeated action, resulting in a severe material loss in the contact area and fatigue cracks on the surface near the fretting area.
(3) The vibration conditions of the electrical connector fretting wear mechanism can be summarized. When the pin and socket were interconnected, the two interfacing contact surfaces of the noble metal plating local contact stress were much greater than the yield limit of the material in the presence of the socket closure treatment, resulting in a small plastic deformation in the contact area. As the vibration excitation continued, this plastic deformation gradually intensified to form fretting fatigue, and the plating material gradually flaked off until it was completely broken. The substrate copper alloy was gradually exposed and became involved in electrical conductivity. Fretting wear produced abrasive chips and various oxide particles that adhered to the surface of the contact area. As the vibration excitation continued and time went on, the transfer of material from the contact became more pronounced, with the various oxides and abrasive chips produced rolling over between the two contact surfaces.
4. Effect of Initial Closing Amount (Deflection) on the Fretting Wear of Contacts
Contact pressure is one of the most important factors influencing the variation in ECR, and the direct impact on the contact pressure between the contacts is the size of the initial closing amount (deflection) of the socket reed during production processing. In Section 2.4, the ECR model of the contact based on the variation in the socket reed closing amount (deflection) showed that the nominal contact area increased as the initial closing amount of the socket reed increased, achieving better electrical contact performance.
However, there are two sides to this situation, as shown by the test results in Section 3.4. A socket with a larger closure amount (i.e., a smaller diagonal spring distance) yields a lower initial ECR but results in higher contact pressure generated by the mating of the pin and socket. In vibration environments, the wear of the two will also become more severe, with significant changes in the morphology of the contact surface resulting in severe fluctuations in contact resistance and susceptibility to contact failure. The small amount of closure leads to insufficient contact fitting, generating a lot of initial ECR. For example, contact part 2, with a relatively large initial diagonal reed distance, did not experience a significant change in contact resistance during the sinusoidal vibration test. Conversely, contact part 4, with a smaller initial diagonal reed distance, experienced a greater change in contact resistance and an obvious upward trend compared with the other three contact parts.
The ECR initial values of contact parts 5–12 were small, and their initial closing amount was relatively large, leading to more violent ECR degradation under the action of vibration stress. Additionally, the initial closing amount of contact parts 1–4 was relatively small, and its ECR degradation was lower than that of contact parts 5–12. Combining the ECR degradation of contact parts 1–12 and the socket reed initial closing amount (deflection) relationship in Figure 21, the initial closing amount of the contact part 4 (an ECR initial value of 0.4409 mΩ) socket reed (0.1494 mm) was taken as the standard upper limit, and the initial closing amount of the contact part 3 (an ECR initial value of 0.4752 mΩ) socket (0.1412 mm) was taken as the standard lower limit.
Figure 21.
Relationship between the initial ECR of contact parts 1–12 and the initial closing amount of the reeds (deflection); for clear visibility, the label has been abbreviated. For example, “Cp 2” is “contact part 2”.
indicates the initial closing amount. The initial closing amount within this range ensured that the ECR of the contact was less than 0.5 mΩ initially and avoided excessive contact pressure, thus improving the wear resistance of the contact and enhancing the reliability of the product.
Based on the relationship between the degradation of ECR and the closing amount of the socket spring, Figure 21 can be divided into three parts of the region: the closing amount of 0.1412~0.1494 mm is this article was the optimal closure interval; the closing amount of 0.1494~0.1596 mm is the medium (moderate) interval, in which ECR degradation is obvious but the fluctuations are not dramatic; a closing amount greater than 0.1596 aggravates the contact wear (poor), in which ECR degradation is serious, with strong fluctuations, seriously endangering the electrical contact performance of the electrical connector.
The relationship between the closing amount of the socket spring and the initial ECR established in this article can optimize and guide the process parameters of sockets in the production process, improve the quality of the production process, and lay the foundation for improving the reliability design of products.
5. Conclusions
Based on the contact form of the internal tangency of the two cylindrical surfaces of the contact parts inside the electrical connector, the expressions for the long and short axes of the contact ellipsoid are obtained by introducing the elliptic integral equation and the contact deformation coordination equation based on the Hertz contact theory and the quadratic surface method. The theoretical ECR model, , of the contacts is obtained using the Holm electrical contact theory and the GW contact model. The influence of the probability column surface function, , on the nominal total contact pressure, ; the actual contact pressure, ; and was analyzed. Based on the contact elliptical surface shape parameters and the model, the ECR model of the contact member with a variation in the initial closing amount (deflection) of the socket reed was established by introducing the socket reed cantilever beam model.
Sine vibration simulations were carried out on the electrical connector contacts to analyze the effect of different excitation amplitudes on the relative displacement of the internal contacts. The displacement amplitudes all reached the minimum value for the occurrence of fretting wear. Further sinusoidal vibration tests were performed to summarize the mechanism of ECR and fretting wear and analyze the fretting wear mechanism of the electrical connectors under vibration conditions. Under unidirectional vibration excitation conditions, the difference in mounting orientation had a great influence on the performance degradation of the electrical connectors. Based on the experimental test data and the ECR model, , of the contacts, the optimal interval of the initial closing amount (deflection), , of the socket reed was , which provides a reference for the reliability designs of contacts.
Author Contributions
Writing and testing, B.W.; review and funding acquisition, J.P.; methodology and funding acquisition, P.Q.; resources, L.Z.; project administration, W.C.; data curation, J.Z. All authors have read and agreed to the published version of the manuscript.
Funding
This research was funded by the Special Support Plan for High-Level Talents in Zhejiang Province (No. 2021R52036) and the Key Research and Development Project of Zhejiang Province (No. 2021C01133).
Data Availability Statement
Not applicable.
Conflicts of Interest
The authors declare no conflict of interest.
References
- Chen, W.; Pan, J.; Lu, X.; Xiang, P. Reliability modeling of electrical connectors under vibration stress. J. Astronaut. 2003, 1, 78–81. [Google Scholar]
- Kevin, K.; Yuan, H.; Song, J. The influence of the vibration test mode on the failure rate of electrical connectors. Microelectron. Reliab. 2022, 135, 114567. [Google Scholar]
- Feng, C.; Lin, X.; Hu, J.; Shen, B.; Hu, Z.; Zhu, F. Study on the influence of fretting wear on electrical performance of SMA connector. Microelectron. Reliab. 2021, 118, 114047. [Google Scholar] [CrossRef]
- Kong, Z.; Swingler, J. Combined effects of fretting and pollutant particles on the contact resistance of the electrical connectors. Prog. Nat. Sci. Mater. Int. 2017, 27, 385–390. [Google Scholar] [CrossRef]
- Ren, W.; Jiao, Y.; Zhai, G. Review of Fretting Wear for Electrical Connector. Electromech. Compon. 2010, 30, 28–38. [Google Scholar]
- Yu, D.; Liu, Q.; Feng, L. Review on the Behavior and Mechanism of Fretting Corrosion Damage of Electrical Connectors. Surf. Technol. 2021, 50, 233–245. [Google Scholar]
- Shen, F.; Ke, L. Numerical Study of Coupled Electrical-Thermal-Mechanical-Wear Behavior in Electrical Contacts. Metals 2021, 11, 955. [Google Scholar] [CrossRef]
- Ling, S.; Xu, L.; Li, D.; Zhai, G. Fretting wear reliability assessment methodology of gold-plated electrical connectors considering manufacture parameters distribution. Microelectron. Reliab. 2020, 114, 113787. [Google Scholar] [CrossRef]
- Laporte, J.; Fouvry, S.; Alquier, O. Prediction of electrical contact resistance failure of Ag/Ag plated contact subjected to complex fretting-reciprocating sliding. Wear 2017, 376–377, 656–669. [Google Scholar] [CrossRef]
- Pompanon, F.; Laporte, J.; Fouvry, S.; Alquier, O. Normal force and displacement amplitude influences on silver-plated electrical contacts subjected to fretting wear: A basic friction energy-contact compliance formulation. Wear 2019, 426–427, 652–661. [Google Scholar] [CrossRef]
- Pompanon, F.; Fouvry, S.; Alquier, O. Influence of humidity on the endurance of silver-plated electrical contacts subjected to fretting wear. Surf. Coat. Technol. 2018, 354, 246–256. [Google Scholar] [CrossRef]
- Yuan, X.; Li, G.; Zhang, X.; Pu, J.; Ren, P. An experimental investigation on fretting wear behavior of copper–magnesium alloy. Wear 2020, 462–463, 203497. [Google Scholar] [CrossRef]
- Siddaiah, A.; Kasar, A.K.; Khosla, V.; Menezes, P.L. In-Situ Fretting Wear Analysis of Electrical Connectors for Real System Applications. J. Manuf. Mater. Process. 2019, 3, 47. [Google Scholar] [CrossRef]
- Trinh, K.E.; Tsipenyuk, A.; Varenberg, M.; Rosenkranz, A.; Souza, N.; Mücklich, F. Wear debris and electrical resistance in textured Sn-coated Cu contacts subjected to fretting. Wear 2015, 344–345, 86–98. [Google Scholar] [CrossRef]
- Jian, S.; Schinow, V. Correlation between friction and wear properties and electrical performance of silver coated electrical connectors. Wear 2015, 330–331, 400–405. [Google Scholar]
- Han, D.W.; Kim, H.K. Effect of normal forces on fretting corrosion of tin-coated electrical contacts. Microelectron. Reliab. 2017, 79, 321–327. [Google Scholar] [CrossRef]
- Liu, X.L.; Cai, Z.B.; He, J.F.; Peng, J.F.; Zhu, M.H. Effect of elevated temperature on fretting wear under electric contact. Wear 2017, 376–377, 643–655. [Google Scholar] [CrossRef]
- Ren, W.; Wang, P.; Fu, Y.; Pan, C.; Song, J. Effects of temperature on fretting corrosion behaviors of gold-plated copper alloy electrical contacts. Tribol. Int. 2015, 83, 1–11. [Google Scholar] [CrossRef]
- Ren, W.; Wang, P.; Song, J.; Zhai, G. Effects of current load on wear and fretting corrosion of gold-plated electrical contacts. Tribol. Int. 2014, 70, 75–82. [Google Scholar] [CrossRef]
- Ren, W.; Du, Y.; Cui, L.; Wang, P.; Song, J. Research on fretting Regimes of gold-plated copper alloy electrical contact material under different vibration amplitude and frequency combinations. Wear 2014, 321, 70–78. [Google Scholar] [CrossRef]
- Lin, X.; Hao, H.; Xie, M. Fretting characteristics and environmental reliability of contacts with gold-plated PCB sample and different metal probe-ScienceDirect. Microelectron. Reliab. 2020, 109, 113653. [Google Scholar] [CrossRef]
- Ni, J.; Han, L.; Pan, J.; Zheng, J.; Shi, Y.; Cui, Z.; Cai, J. Evolution of contact performance of industry electrical connector based on reliability accelerated testing. Adv. Mech. Eng. 2021, 13, 1–12. [Google Scholar] [CrossRef]
- Xu, L.; Ling, S.; Lin, Y.; Li, D.; Wu, S.; Zhai, G. Fretting wear and reliability assessment of gold-plated electrical connectors. Microelectron. Reliab. 2019, 100–101, 113348. [Google Scholar] [CrossRef]
- Huang, B.; Li, X.; Zeng, Z.; Chen, N. Mechanical behavior and fatigue life estimation on fretting wear for micro-rectangular electrical connector. Microelectron. Reliab. 2016, 66, 106–112. [Google Scholar] [CrossRef]
- He, L.; Peng, J.; Cal, Z.; Zhu, W. Electrical Contact Fretting Wear Behavior of Copper/Brass under Different Oxygen Content. Tribology 2022, 42, 680–689. [Google Scholar]
- He, L.P.; Cai, Z.B.; Peng, J.F.; Deng, W.L.; Li, Y.; Yang, L.Y.; Zhu, M.H. Effects of oxidation layer and roughness on the fretting wear behavior of copper under electrical contact. Mater. Res. Express 2020, 6, 1265e3. [Google Scholar] [CrossRef]
- Luo, Y.; Wang, Y.; Sun, Z.; Liang, H. Ultrasonic Recognition and Performance Degradation Model of Electrical Connector Frettino Wear. China Mech. Eng. 2023, 34, 164–171. [Google Scholar]
- Editor of the Editorial Committee of the China Aviation Materials Handbook. China Aviation Materials Handbook Volume 4 Titanium Alloy-Copper Alloy; China Standards Press: Beijing, China, 1989. [Google Scholar]
- Xin, C.; Xue, Z.; Tu, J.; Wang, X.; Sun, F.; Shi, D. Handbook of Common Material Parameters for Finite Element Analysis; Machinery Industry Press: Beijing, China, 2019. [Google Scholar]
- Yang, X.; Liu, S.; Cao, J. Research On Yield Strength Problem of Hertz Contact Stress. J. Mech. Strength 2016, 38, 580–584. [Google Scholar]
- Yang, X. Contact Mechanics Theory and Design Analysis of Rolling Bearings; Huazhong University of Science and Technology Press: Wuhan, China, 2018. [Google Scholar]
- Xie, H. Research on Local Model-Based Contact Simulation of Ball Bearings; Chongqing University: Chongqing, China, 2016. [Google Scholar]
- Popov, V.L. Contact Mechanics and Friction: Physical Principles and Applications; Springer: Berlin/Heidelberg, Germany, 2010. [Google Scholar]
- Bhushan, B. Introduction to Tribology, 2nd ed.; Wiley: Hoboken, NJ, USA, 2013. [Google Scholar]
- Holm, R. Electric Contacts: Theory and Applications; Springer: Berlin/Heidelberg, Germany, 1981. [Google Scholar]
- Jin, F. Reliability Analysis of Electrical Connector Contacts and Insertion-Extraction Test under High Temperature; Zhejiang Sci-Tech University: Hangzhou, China, 2013. [Google Scholar]
- Compiled by the Editorial Committee of the Electrical Engineering Manual. Mechanical Engineering Manual 1 Basic Theory Volume 2nd; China Machine Press: Beijing, China, 1996. [Google Scholar]
- Tang, W.; Deng, L.; Xu, K.; Jian, L. Relationship between Resistivity of Metallic Film and Its Surface Roughness, Residual Stress. Rare Met. Mater. Eng. 2008, 261, 617–620. [Google Scholar]
- Sun, S.; Zhao, H.; Chen, D. Research on Method for Calculation of Shunt Resistances of TrackCicuits Using Electrical Contact Theory. J. China Railw. Soc. 2014, 36, 31–36. [Google Scholar]
- Sun, Z.; Cai, Q.; Lu, J. Microstructure and electrical properties of ultrathin Au films. J. Funct. Mater. 2006, 37, 1246–1248. [Google Scholar]
- Du, Q.; Zhang, C.; Wang, G. Experimental Investigation of the Relationship between the Contact Resistance and Contact Load for Gold Plated Contacts. Electr. Eng. Mater. 2020, 169, 3–6. [Google Scholar]
- Zhang, J.; Zhang, G.; Guan, Z.; Li, J.; Wang, T. Study on Modulation Structure and Resistivity of Nanostructured Cu/Zr Metallic Multilayers. Mater. China 2017, 36, 352–357, 368. [Google Scholar]
- Braunovic, M.; Konchits, V.V.; Myshkin, N.K. Electrical Contacts: Fundamentals, Applications and Technology; CRC Press: Boca Raton, FL, USA, 2017. [Google Scholar]
- Jedynak, R. Exact and approximate solutions of the infinite integrals of the asperity height distribution for the Greenwood-Williamson and the Greenwood-Tripp asperity contact models. Tribol. Int. 2019, 130, 206–215. [Google Scholar] [CrossRef]
- Lu, P.; Yang, L.; Wang, G. Studies of Low-loading Micro-slip Contacts on Rough Surfaces with GW Model. Int. J. Appl. Mech. 2017, 9, 1750049. [Google Scholar] [CrossRef]
- Pan, J.; Jin, F.; Chen, W.; Qian, P. Structural Analysis of Electrical Connector Contacts and Insertion-Extraction Test. China Mech. Eng. 2013, 24, 1636–1641. [Google Scholar]
- Pan, J.; Zhang, W.; Zhang, L.; He, Q.; Qian, P.; Chen, W. Research on Vibration Reliability Test Assessment of Electrical Connector Contacts. J. Mech. Eng. 2021, 57, 257–266. [Google Scholar]
Disclaimer/Publisher’s Note: The statements, opinions and data contained in all publications are solely those of the individual author(s) and contributor(s) and not of MDPI and/or the editor(s). MDPI and/or the editor(s) disclaim responsibility for any injury to people or property resulting from any ideas, methods, instructions or products referred to in the content. |
© 2023 by the authors. Licensee MDPI, Basel, Switzerland. This article is an open access article distributed under the terms and conditions of the Creative Commons Attribution (CC BY) license (https://creativecommons.org/licenses/by/4.0/).






















