Formalizing the Semantics of DDS QoS Policies for Improved Communications in Distributed Smart Grid Applications
Abstract
1. Introduction
2. Related Research
3. Formalizing QoS Policies Using Dependency Analysis and Structural Relations
3.1. Background
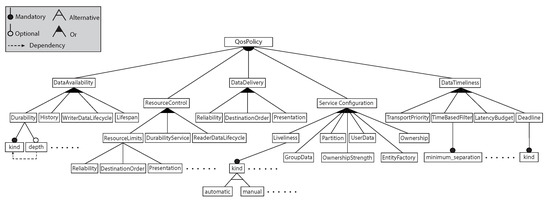
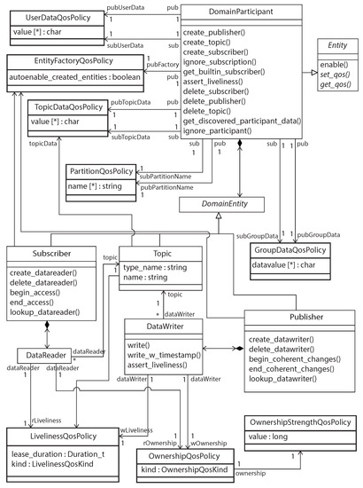
3.2. Modeling QoS Entities
- Service configuration, which is concerned with configuring DDS and define its runtime environment;
- Data delivery, which is concerned with delivering and presenting data samples to remote applications;
- Data availability, which is concerned with controlling the availability of data in DDS;
- Data timeliness, which is concerned with distributing data based on the defined time constraints;
- Resource control, which is concerned with controlling the computing resources such as the memory.
3.2.1. Service Configuration
User_Data
3.2.2. Data Delivery
Reliability
3.2.3. Data Availability
History
3.2.4. Data Timeliness
Deadline
3.2.5. Resource Control
Durability_Service
4. Modeling QoS Features and the Management Layer
4.1. Feature Modeling
- ;
- ;
- ;
- ;
4.2. DDS QoS Management Layer
| Algorithm 1: Updating dependency and features metadata |
|
5. Use Case and Validation
5.1. Experiment Components and Setup
5.2. QoS Features Analysis
5.3. Resource and Performance Testing
6. Conclusions
Author Contributions
Funding
Conflicts of Interest
References
- Fang, X.; Misra, S.; Xue, G.; Yang, D. Smart Grid—The New and Improved Power Grid: A Survey. IEEE Commun. Surv. Tutor. 2012, 14, 944–980. [Google Scholar] [CrossRef]
- Olivares, D.E.; Mehrizi-Sani, A.; Etemadi, A.H.; Cañizares, C.A.; Iravani, R.; Kazerani, M.; Hajimiragha, A.H.; Gomis-Bellmunt, O.; Saeedifard, M.; Palma-Behnke, R.; et al. Trends in Microgrid Control. IEEE Trans. Smart Grid 2014, 5, 1905–1919. [Google Scholar] [CrossRef]
- Kim, S.H.; Kim, J.S.; Maeng, S. Modeling and Evaluation of Serial Multicast Remote Procedure Calls (RPCs). IEEE Commun. Lett. 2009, 13, 283–285. [Google Scholar]
- Kim, D.K.; Alaerjan, A.; Lu, L.; Yang, H.; Jang, H. Toward Interoperability of Smart Grids. IEEE Commun. Mag. 2017, 55, 204–210. [Google Scholar] [CrossRef]
- Xylomenos, G.; Ververidis, C.N.; Siris, V.A.; Fotiou, N.; Tsilopoulos, C.; Vasilakos, X.; Katsaros, K.V.; Polyzos, G.C. A Survey of Information-Centric Networking Research. IEEE Commun. Surv. Tutori. 2014, 16, 1024–1049. [Google Scholar] [CrossRef]
- Ekanayake, J.; Liyanage, K.; Wu, J.; Yokoyama, A.; Jenkins, N. Smart Grid Technology and Application; Wiley: Hoboken, NJ, USA, 2012. [Google Scholar]
- Qazi, A.; Hussain, F.; Rahim, N.A.; Hardaker, G.; Alghazzawi, D.; Shaban, K.; Haruna, K. Towards Sustainable Energy: A Systematic Review of Renewable Energy Sources, Technologies, and Public Opinions. IEEE Access 2019, 7, 63837–63851. [Google Scholar] [CrossRef]
- Tuballa, M.L.; Abundo, M.L. A review of the development of Smart Grid technologies. Renew. Sustain. Energy Rev. 2016, 59, 710–725. [Google Scholar] [CrossRef]
- Sayed, K.; Gabbar, H. SCADA and Smart Energy Grid Control Automation. In Smart Energy Grid Engineering; Academic Press: Cambridge, MA, USA, 2017; pp. 481–514. [Google Scholar]
- Mahmood, A.; Javaid, N.; Razzaq, S. A review of wireless communications for smart grid. Renew. Sustain. Energy Rev. 2015, 41, 248–260. [Google Scholar] [CrossRef]
- Alaerjan, A. Model-Driven Interoperability Layer for Normalized Connectivity Across Smart Grid Domains. IEEE Access 2021, 9, 98639–98653. [Google Scholar] [CrossRef]
- Su, Y.; Jiang, P.; Chen, H.; Deng, X. A QoS-Guaranteed and Congestion-Controlled SDN Routing Strategy for Smart Grid. Appl. Sci. 2022, 12, 7629. [Google Scholar] [CrossRef]
- Object Management Group. Data Distribution Service (DDS). Technical Report. 2015. Number 2015-04-10. Available online: www.omg.org (accessed on 15 February 2023).
- Youssef, T.; Hariri, M.; Elsayed, A.T.; Mohammed, O.A. A DDS-Based Energy Management Framework for Small Microgrid Operation and Control. IEEE Trans. Ind. Inform. 2017, 14, 958–968. [Google Scholar] [CrossRef]
- Kang, W.; Kapitanova, K.; Son, S. RDDS: A Real-Time Data Distribution Service for Cyber-Physical Systems. IEEE Trans. Ind. Inform. 2012, 8, 393–405. [Google Scholar] [CrossRef]
- Wang, N.; Schmidt, D. Toward an Adaptive Data Distribution Service for Dynamic Large-scale Network-Centric Operation and Warfare (NCOW) Systems. In Proceedings of the Proceedings of IEEE Military Communications Conference, San Diego, CA, USA, 16–19 November 2008; pp. 1–7.
- Object Management Group. The Real-Time Publish-Subscribe Protocol (RTPS) DDS Interoperability Wire Protocol Specification. Technical Report. Version 2.2. 2014. Available online: www.omg.org (accessed on 15 February 2023).
- Esposito, C.; Ciampi, M. On Security in Publish/Subscribe Services: A Survey). IEEE Commun. Surv. Tutori. 2015, 17, 966–997. [Google Scholar] [CrossRef]
- Perez, H.; Gutierrez, J. Modeling the QoS Parameters of DDS for Event-Driven Real-time Applications. J. Syst. Softw. 2015, 104, 126–140. [Google Scholar] [CrossRef]
- Object Management Group. Object Constraint Language. Technical Report. Number 2014-02-03, Version 2.4. 2014. Available online: www.omg.org (accessed on 15 February 2023).
- Object Management Group. UML Profile for MARTE: Modeling and Analysis of Real-Time Embedded Systems. Technical Report. Number 2011-06-02, Version 1.1. 2011. Available online: www.omg.org (accessed on 15 February 2023).
- Beckmann, K.; Dedi, O. sDDS: A Portable Data Distribution Service Implementation for WSN and IoT Platforms. In Proceedings of the 12th International Workshop on Intelligent Solutions in Embedded Systems, Ancona, Italy, 29–30 October 2015; pp. 115–120. [Google Scholar]
- Alaerjan, A.; Kim, D. Modeling Functional Behaviors of DDS. In Proceedings of the 17th IEEE International Conference on Scalable Computing and Communications, San Francisco, CA, USA, 4–8 August 2017; pp. 1–7. [Google Scholar]
- Object Management Group. OMG Unified Modeling Language. Technical Report. Number 2015-03-01, Version 2.5. 2015. Available online: www.omg.org (accessed on 20 January 2023).
- Youssef, T.; Elsayed, A.; Mohammed, O. Data Distribution Service-Based Interoperability Framework for Smart Grid Testbed Infrastructure. Energies 2016, 9, 150. [Google Scholar] [CrossRef]
- Shi, K.; Bi, Y.; Jiang, L. Middleware-based Implementation of Smart Microgrid Monitoring Using Data Distribution Service over IP Networks. In Proceedings of the 2014 49th International Universities Power Engineering Conference (UPEC), Cluj-Napoca, Romania, 2–5 September 2014; pp. 1–5. [Google Scholar]
- Köksal, O.; Tekinerdogan, B. Obstacles in Data Distribution Service Middleware: A Systematic Review. Future Gener. Comput. Syst. 2017, 68, 191–210. [Google Scholar] [CrossRef]
- Ma, R.; Chen, H.; Huang, Y.; Meng, W. Smart Grid Communication: Its Challenges and Opportunities. IEEE Trans. Smart Grid 2013, 5, 36–46. [Google Scholar] [CrossRef]
- Petersen, B.; Bindner, H.; Poulsen, B.; You, S. Smart Grid Communication Middleware Comparison—Distributed Control Comparison for the Internet of Things. In Proceedings of the 6th International Conference on Smart Cities and Green ICT Systems, Porto, Portugal, 22–24 April 2017; pp. 219–226. [Google Scholar]
- Asbery, C.; Jiao, X.; Liao, Y. Implementation Guidance of Smart Grid Communication. In Proceedings of the 2016 North American Power Symposium (NAPS), Denver, CO, USA, 18–20 September 2016; pp. 1–6. [Google Scholar]
- NIST. Framework and Roadmap for Smart Grid Interoperability Standards; Technical Report; National Institute of Standards and Technology: Gaithersburg, MD, USA, 2010. [Google Scholar]
- Kang, K.; Cohen, S.; Hess, J.; Novak, W.; Peterson, A. Feature-Oriented Domain Analysis (FODA) Feasibility Study; Technical Report; Carnegie Mellon University: Pittsburgh, PA, USA, 1990. [Google Scholar]
- Leich, T.; Apel, S.; Marnitz, L.; Saake, G. Tool Support for Feature-Oriented Software Development—FeatureIDE:An Eclipse-Based Approach. In Proceedings of the Workshop Eclipse Technology Exchange, San Diego, CA, USA, 16–17 October 2005; pp. 55–59. [Google Scholar]
- Basem, A.M.; Ali, H. Data Distribution Service (DDS) based implementation of Smart grid devices using ANSI C12.19 standard. In Proceedings of the 12th International Conference on Future Networks and Communications, Fukuoka, Japan, 14–16 June 2017; pp. 394–401. [Google Scholar]
- Pardo-Castellote, G. OMG Data Distribution Service: Real-Time Publish/Subscribe Becomes a Standard. RTC Magazine 2005, 14, 1–3. [Google Scholar]
- Grammatikis, P.; Sarigiannidis, P. Securing the Smart Grid: A Comprehensive Compilation of Intrusion Detection and Prevention Systems. IEEE Access 2019, 7, 46595–46620. [Google Scholar] [CrossRef]
- Martínez, J.F.; Rodríguez-Molina, J.; Castillejo, P.; De Diego, R. Middleware Architectures for the Smart Grid: Survey and Challenges in the Foreseeable Future. Energies 2013, 6, 3593–3620. [Google Scholar] [CrossRef]
- Kim, D.; Lee, B.; Kim, S.; Yang, H.; Jang, H.; Hong, D.; Falk, H. QVT-Based Model Transformation to Support Unification of IEC 61850 and IEC 61970. IEEE Trans. Power Deliv. 2014, 29, 598–606. [Google Scholar] [CrossRef]
- IEEE Std 802.15.4-2011; IEEE Standard for Local and Metropolitan Area Networks—Part 15.4: Low-Rate Wireless Personal Area Networks (LR-WPANs). IEEE: Piscataway, NJ, USA, 2011. [CrossRef]

















| Group # | Composed QoS Features | Possible QoS Conflicts |
|---|---|---|
| 1 | Reliability & ResourceLimits & Presentation & DestinationOrder | 32 |
| 2 | Reliability & DestinationOrder & ReaderDataLifecycle | 8 |
| 3 | Reliability & DurabilityService & ReaderDataLifecycle | 16 |
| 4 | Reliability & DurabilityService & ResourceLimits & Presentation | 48 |
| 5 | DestinationOrder & ResourceLimits & Presentation | 16 |
| 6 | Reliability & DurabilityService & Presentation | 12 |
| 7 | Reliability & ReaderDataLifecycle & ResourceLimits | 12 |
Disclaimer/Publisher’s Note: The statements, opinions and data contained in all publications are solely those of the individual author(s) and contributor(s) and not of MDPI and/or the editor(s). MDPI and/or the editor(s) disclaim responsibility for any injury to people or property resulting from any ideas, methods, instructions or products referred to in the content. |
© 2023 by the author. Licensee MDPI, Basel, Switzerland. This article is an open access article distributed under the terms and conditions of the Creative Commons Attribution (CC BY) license (https://creativecommons.org/licenses/by/4.0/).
Share and Cite
Alaerjan, A. Formalizing the Semantics of DDS QoS Policies for Improved Communications in Distributed Smart Grid Applications. Electronics 2023, 12, 2246. https://doi.org/10.3390/electronics12102246
Alaerjan A. Formalizing the Semantics of DDS QoS Policies for Improved Communications in Distributed Smart Grid Applications. Electronics. 2023; 12(10):2246. https://doi.org/10.3390/electronics12102246
Chicago/Turabian StyleAlaerjan, Alaa. 2023. "Formalizing the Semantics of DDS QoS Policies for Improved Communications in Distributed Smart Grid Applications" Electronics 12, no. 10: 2246. https://doi.org/10.3390/electronics12102246
APA StyleAlaerjan, A. (2023). Formalizing the Semantics of DDS QoS Policies for Improved Communications in Distributed Smart Grid Applications. Electronics, 12(10), 2246. https://doi.org/10.3390/electronics12102246

