Design of the Buck Converter without Inductor Current Sensor
Abstract
1. Introduction
2. Current Sensor Investigation
3. Proposed Control Scheme, Implementation, and Advantages
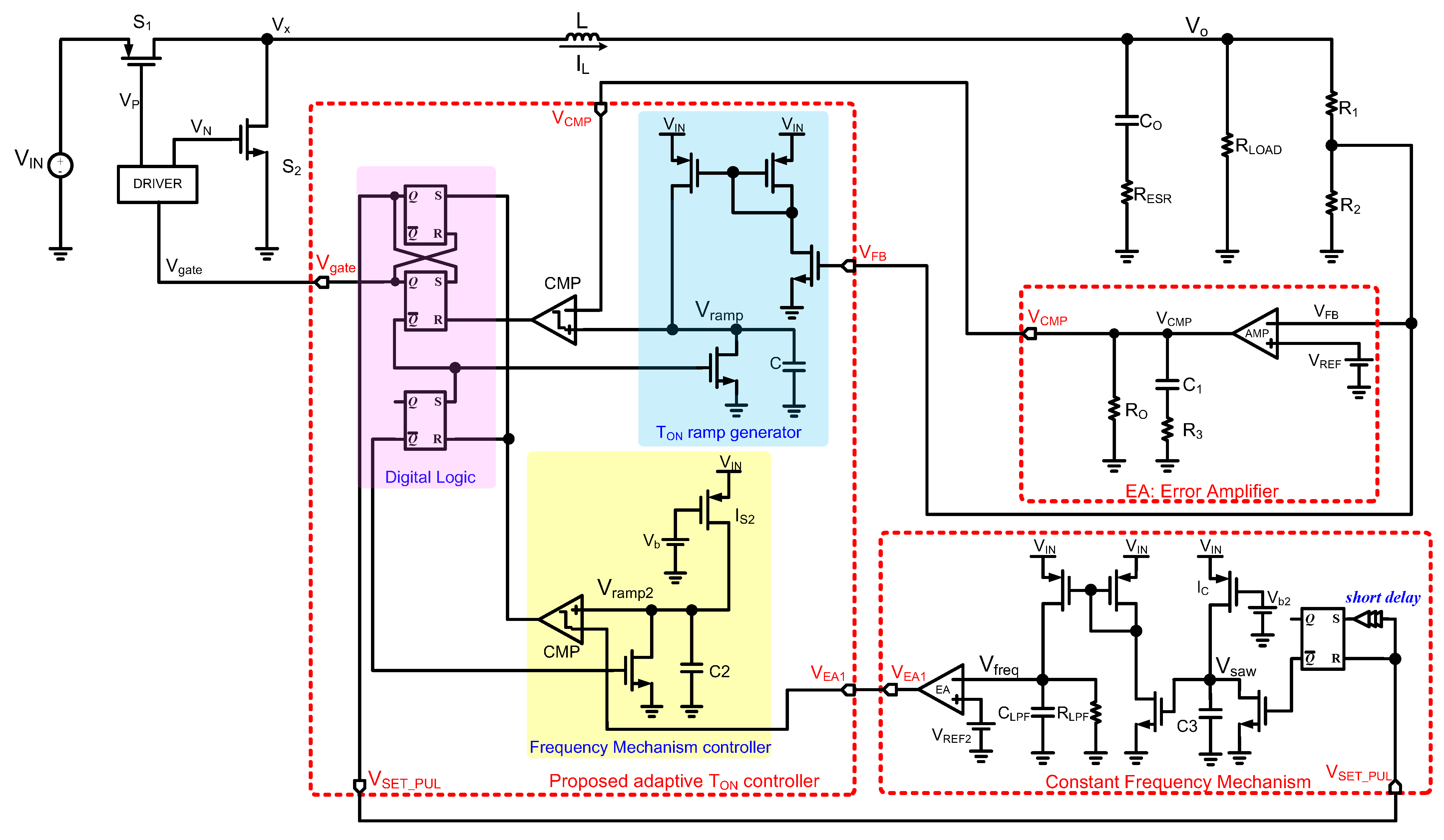
3.1. Proposed Control Scheme
- (A)
- Proposed adaptive TON controllerThrough the Vo, the proposed adaptive TON controller module generates a ramp signal and decides TON. The differences from the previous works are listed as follows:
- (a)
- (b)
- In [23], the TON is decided by the voltage (Vin-Vo). Unlike [23], the TON is decided only by Vo. Moreover, the constant switching frequency mechanism is not the function of Vo. From the methodology perspective, the proposed scheme is different from [22]. This paper proposes another solution for the TON decision. It can further reduce the hardware effort.
- (c)
- (B)
- Constant frequency mechanism [28]The work of this module mainly makes the switching frequency constant. The module is composed of a frequency detector.
- (C)
- DRIVER:It mainly provides sufficient driving capacity to drive the MOS switches, S1 and S2.
3.2. Implementation and Operating Principle
- Inductor-charging phase (the switch S1 is ON, and the switch S2 is OFF):The switch S1 ON time is labeled as TON. In Figure 12, the TON is decided by VCMP and Vramp. Once Vramp reaches VCMP, the TON is decided. TON is the function of Vramp. The relationships between TON, Vramp, VFB, and Vo are as follows:
- (a)
- TON is the function of Vramp.
- (b)
- Vramp is the function of VFB.
- (c)
- The relationship between Vo and VFB is a resistor division.
From (a)~(c), we can conclude that TON is the function of Vo. The larger Vo is, the shorter TON is. - Inductor-discharging phase (the switch S1 is OFF, and the switch S2 is ON):The switch S1 OFF time (TOFF) is decided by VEA1 and Vramp2. Once Vramp2 reaches VEA1, the TOFF is decided. The relationship between VEA1 and TOFF is the larger VEA1 and the longer TOFF. In addition, the VEA1 is controlled by the constant frequency mechanism module.
- When the system is stable, the VFB and the Vfreq are almost equal to the VREF and the VREF2, respectively. The VCMP and the VEA1 will eventually converge to their stable voltages. The fundamental waveforms of the converter are drawn in Figure 13.
3.3. Proposed Converter Advantages and Disadvantages
3.3.1. Advantages
- (A)
- The whole circuit does not require a particular process to fabricate.Because the whole circuit does not need special semiconductor devices to implement, there is no need for a specific process in fabrication.
- (B)
- There is no special layout/matching issue in the circuit.Layout is an important step in fabrication. Fortunately, there is no special matching issue in the proposed circuits.
- (C)
- The whole circuit is robust.Each crucial parameter has considered its design margin and the process variation.
- (D)
- The feature of constant switching frequency dramatically reduces the difficulty of solving the EMI issue.The variable switching frequency makes the electromagnetic interference (EMI) filter hard to design.
3.3.2. Disadvantages
- (A)
- The proposed converter has a slight switching frequency drift. The switching frequency is approximately 1.01–1.05 MHz. The variation is about 3.5%. However, this slight variation is acceptable for solving the EMI issue.
- (B)
- The regulation capability is poor at the input voltage of 3.6 V and the output voltage of 1.0 V. The maximum ripple voltage of the output is about 11.2 mV. The performance of the boundary conditions is barely acceptable.
4. Theoretical Analysis
4.1. Mathematical Model
4.2. Design Parameters and Components Selection
5. Simulation Results
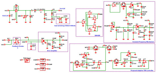
5.1. SIMPLIS Schematic
5.2. Transient Performance
5.3. Load Regulation
5.4. Line Regulation
5.5. Switching Frequency Regulation
5.6. Performance List
- (A)
- Compared with [33], the proposed scheme can provide better recovery time.
- (B)
- (C)
- Compared with [23], although the performance on recovery time and switching frequency variation are slightly worse, the control scheme is simple and easy to implement, and these performance differences are not particularly obvious in application.
- (D)
- Compared with [22], this work can provide an approximately constant switching frequency.
- (E)
- Compared with [28], the most significant improvement is that the current sensor is not required. In addition, the proposed converter is straightforward.
- (F)
- (G)
- (H)
- (I)
- (J)
- (K)
- In [35], a current-mode hysteretic buck converter is presented in which the inductor current is sensed by a resistor-capacitor (RC) network. The sensing method is similar to [18]. (Figure 3) From Table 3, the undershoot/overshoot of the converter [34] is larger than 50 mV. In [35], the transient response of the converter is relatively poor.
- (L)
6. Conclusions
Author Contributions
Funding
Conflicts of Interest
Abbreviations
| TON | switch S1 ON time |
| TOFF | switch S1 OFF time, (switch S1 is shown in Figure 11) |
References
- Redl, R.; Sun, J. Ripple-based control of switching regulators—An overview. IEEE Trans. Power Electron. 2009, 24, 2669–2680. [Google Scholar] [CrossRef]
- Chen, W.-C. Reduction of equivalent series inductor effect in delay-ripple reshaped constant on-time control for buck converter with multilayer ceramic capacitors. IEEE Trans. Power Electron. 2013, 28, 2366–2376. [Google Scholar] [CrossRef]
- Chen, J.J.; Lu, M.-X.; Wu, T.-H.; Hwang, Y.S. Sub-1-V fast response hysteresis-controlled CMOS buck converter using adaptive ramp techniques. IEEE Trans. Very Large Scale Syst. 2013, 21, 1608–1618. [Google Scholar] [CrossRef]
- Chen, J.J.; Hwang, Y.S.; Chen, J.H.; Ku, Y.T.; Yu, C.C. A New Fast-Response Current-Mode Buck Converter with Improved I2-Controlled Techniques. IEEE Trans. Very Large Scale Integr. Syst. 2018, 26, 903–911. [Google Scholar] [CrossRef]
- Chen, W.W.; Chen, J.F.; Liang, T.J.; Wei, L.C.; Ting, W.Y. Designing a Dynamic Ramp with an Invariant Inductor in Current-Mode Control for an On-Chip Buck Converter. IEEE Trans. Power Electron. 2014, 29, 750–758. [Google Scholar] [CrossRef]
- Saini, D.K.; Reatti, A.; Kazimierczuk, M.K. Average Current-Mode Control of Buck DC-DC Converter with Reduced Control Voltage Ripple. In Proceedings of the 42nd Annual Conference of the IEEE Industrial Electronics Society, IECON, Florence, Italy, 24–27 October 2016. [Google Scholar] [CrossRef][Green Version]
- Liu, J.M.; Wang, P.Y.; Kuo, T.H. A current-mode DC–DC buck converter with efficiency-optimized frequency control and reconfigurable compensation. IEEE Trans. Power Electron. 2012, 27, 3085–3094. [Google Scholar] [CrossRef]
- Li, Y.; Chen, C.; Tsai, C. A Constant On-Time Buck Converter with Analog Time-Optimized On-Time Control. IEEE Trans. Power Electron. 2020, 35, 3754–3765. [Google Scholar] [CrossRef]
- Zheng, Y.; Chen, H.; Leung, K.N. A fast-response pseudo-PWM buck converter with PLL-based hysteresis control. IEEE Trans. Very Large Scale Integr. Syst. 2012, 20, 1167–1174. [Google Scholar] [CrossRef]
- Yuan, B.; Liu, M.; Ng, W.T.; Lai, X. A Fast-Response RBAOT-Controlled Buck Converter with Pseudofixed Switching Frequency and Enhanced Output Accuracy. IEEE J. Emerg. Sel. Top. Power Electron. 2021, 9, 79–88. [Google Scholar] [CrossRef]
- Aiello, O. Hall-Effect Current Sensors Susceptibility to EMI: Experimental Study. Electronics 2019, 8, 1310. [Google Scholar] [CrossRef]
- Aiello, O.; Fiori, F. A New MagFET-Based Integrated Current Sensor Highly Immune to EMI. Microelectron. Reliab. 2013, 53, 573–581. [Google Scholar] [CrossRef]
- Dalessandro, L.; Karrer, N.; Kolar, J.W. High-Performance Planar Isolated Current Sensor for Power Electronics Applications. IEEE Trans. Power Electron. 2007, 22, 1682–1692. [Google Scholar] [CrossRef]
- Ouyang, Y.; He, J.; Hu, J.; Wang, S.X. A current sensor based on the giant magnetoresistance effect: Design and potential smart grid applications. Sensors 2012, 12, 15520–15541. [Google Scholar] [CrossRef] [PubMed]
- Jantaratana, P.; Sirisathitkul, C. Low-cost sensors based on the GMI effect in recycled transformer cores. Sensors 2008, 8, 1575–1584. [Google Scholar] [CrossRef] [PubMed]
- Sheehan, R. Understanding and Applying Current-Mode Control Theory. Texas Instruments Technical Document Application Reports. Literature Number: SNVA555. 2007. Available online: https://www.ti.com/lit/pdf/snva555 (accessed on 31 August 2021).
- Song, C. Accuracy Analysis of Constant-On Current-Mode DC-DC Converters for Powering Microprocessors. In Proceedings of the 2009 Twenty-Fourth Annual IEEE Applied Power Electronics Conference and Exposition, Washington, DC, USA, 21 March 2009. [Google Scholar] [CrossRef]
- Zhen, S.; Zeng, P.; Chen, J.; Zhou, W.; Wang, J.; Luo, P.; Zhang, B. Transient Response Improvement of DC-DC Converter by Current Mode Variable on Time Control. In Proceedings of the 2018 IEEE 61st International Midwest Symposium on Circuits and Systems (MWSCAS), Windsor, ON, Canada, 5–8 August 2018. [Google Scholar] [CrossRef]
- Chen, J.J.; Hwang, Y.S.; Ku, Y.T.; Li, Y.H.; Chen, J.A. A Current-Mode-Hysteretic Buck Converter with Constant-Frequency-Controlled and New Active-Current-Sensing Techniques. IEEE Trans. Power Electron. 2021, 36, 3126–3134. [Google Scholar] [CrossRef]
- Hwang, Y.S.; Chen, J.J.; Ku, Y.T.; Yang, J.Y. An Improved Optimum-Damping Current-Mode Buck Converter with Fast-Transient Response and Small-Transient Voltage Using New Current Sensing Circuits. IEEE Trans. Ind. Electron. 2021, 68, 9505–9514. [Google Scholar] [CrossRef]
- Chen, J.-J. An Active Current-Sensing Constant-Frequency HCC Buck Converter using Phase-Frequency-Locked Techniques. IEEE Trans. Ultrason. Ferroelectr. Freq. Control 2008, 55, 761–769. [Google Scholar] [CrossRef]
- Chou, H.-H.; Chen, H.-L.; Fan, Y.-H.; Wang, S.-F. Adaptive On-Time Control Buck Converter with a Novel Virtual Inductor Current Circuit. Electronics 2021, 10, 2143. [Google Scholar] [CrossRef]
- Chou, H.-H.; Luo, W.-H.; Chen, H.-L.; Wang, S.-F. A Novel Buck Converter with Dual Loops Control Mechanism. Electronics 2022, 11, 1256. [Google Scholar] [CrossRef]
- Jeon, I.; Min, K.; Park, J.; Roh, J.; Moon, D.; Kim, H. A Constant On-Time Buck Converter with Fully Integrated Average Current Sensing Scheme. In Proceedings of the 2021 18th International SoC Conference (ISOCC 2021), Jeju, Korea, 6–9 October 2021. [Google Scholar] [CrossRef]
- Chen, J.-J.; Hwang, Y.-S.; Jiang, W.-M.; Lai, C.-H.; Ku, J. A New Improved Ultra-Fast-Response Low-Transient-Voltage Buck Converter with Transient-Acceleration Loops and V-Cubic Techniques. IEEE Access 2022, 10, 3601–3607. [Google Scholar] [CrossRef]
- Chen, J.-J.; Hwang, Y.-S.; Liu, H., Jr.; Lai, C.-H.; Ku, Y. A Low-Noise Fast-Transient-Response Buck Converter Suitable for Sensor Networks with New Transient-Accelerated-Circuits. IEEE Sens. J. 2022, 22, 2868–2876. [Google Scholar] [CrossRef]
- ul Ain, Q.; Khan, D.; Jang, B.G.; Basim, M.; Shehzad, K.; Asif, M. A High-Efficiency Fast Transient COT Control DC–DC Buck Converter with Current Reused Current Sensor. IEEE Trans. Power Electron. 2021, 36, 9521–9535. [Google Scholar] [CrossRef]
- Chou, H.-H.; Chen, H.-L. A Novel Buck Converter with Constant Frequency Controlled Technique. Energies 2021, 14, 5911. [Google Scholar] [CrossRef]
- Li, J.; Lee, F.C. New modeling approach and equivalent circuit representation for current-mode control. IEEE Trans. Power Electron. 2010, 25, 1218–1230. [Google Scholar] [CrossRef]
- Enrique, J.M.; Barragán, A.J.; Durán, E.; Andújar, J.M.; Gómez, J.M.E.; Piña, A.J.B.; Aranda, E.D.; Márquez, J.M.A. Theoretical Assessment of DC/DC Power Converters’ Basic Topologies. A Common Static Model. Appl. Sci. 2017, 8, 19. [Google Scholar] [CrossRef]
- Suntio, T. Dynamic Modeling and Analysis of PCM-Controlled DCM-Operating Buck Converters—A Reexamination. Energies 2018, 11, 1267. [Google Scholar] [CrossRef]
- Ridley, R.B. An Accurate and Practical Small-Signal Model for Current-Mode Control. Available online: www.ridleyengineering.com (accessed on 24 July 2021).
- Jiang, C.R.; Chai, C.C.; Han, C.X.; Yang, Y.T. A high performance adaptive on-time controlled valley-current-mode DCDC buck converter. J. Semicond. 2020, 41, 062406. [Google Scholar] [CrossRef]
- Jeong, M.-G.; Kang, J.-G.; Park, J.; Yoo, C. A Current-Mode Hysteretic Buck Converter with Multiple-Reset RC-Based Inductor Current Sensor. IEEE Trans. Ind. Electron. 2019, 66, 8445–8453. [Google Scholar] [CrossRef]
- Nashed, M.; Fayed, A.A. Current-mode hysteretic buck converter with spur-free control for variable switching noise mitigation. IEEE Trans. Power Electron 2018, 33, 650–664. [Google Scholar] [CrossRef]
- Jung, D.-H.; Kim, K.; Joo, S.; Jung, S.-O. 0.293-mm2 fast transient response hysteretic quasi-V2 DC-DC converter with area-efficient timedomain-based controller in 0.35-μm CMOS. IEEE J. Solid-State Circuits 2018, 53, 1844–1855. [Google Scholar] [CrossRef]
- Chen, J.J.; Hwang, Y.S.; Lin, J.Y.; Ku, Y. A dead-beat-controlled fast-transient-response buck converter with active pseudo-current-sensing techniques. IEEE Trans. Very Large Scale Integr. Syst. 2019, 27, 1751–1759. [Google Scholar] [CrossRef]



















| Symbol | Value | Unit |
|---|---|---|
| RLOAD | 3.6 | Ω |
| Co | 10 | μF |
| L | 4.7 | μH |
| RESR | 5 | mΩ |
| Ro | 1 | MΩ |
| R3 | 251 | kΩ |
| C1 | 220 | p F |
| Parameter | Conditions | Min. | Typ. | Max. | Unit |
|---|---|---|---|---|---|
| Input voltage | 3.0 | 3.6 | V | ||
| Output voltage | 1.0 | 2.5 | V | ||
| Output ripple | Vin = 3.6 V, Vo = 2.5 V | 11 | mV | ||
| Load current | 100 | 500 | mA | ||
| Inductor | DCR *: 30 mΩ | 4.7 | μH | ||
| Output capacitor | ESR: 5 mΩ | 10 | μF | ||
| Switching frequency | Vin = 3.0~3.6 V, Vo = 1.0~2.5 V | 1 | MHz | ||
| Recovery time (step-up) | Vo = 1.8 V Load current: 100 mA to 500 mA | 1.8 | μs | ||
| Recovery time (step-down) | Vo = 1.8 V Load current: 500 mA to 100 mA | 1.5 | μs | ||
| Overshoot voltage | Vin = 3.3 V, Vo = 1.8 V | 21 | mV | ||
| Undershoot voltage | Vin = 3.3 V, Vo = 1.8 V | 30 | mV |
| References | 2020 [33] | 2022 [23] | 2021 [22] | 2021 [28] | This Work |
|---|---|---|---|---|---|
| Results | simulation | simulation | simulation | simulation | simulation |
| Control scheme | AOT | dual loops | AOT | AOT | AOT |
| Process (μm) | 0.18 | 0.35 ** | 0.35 * | 0.18 * | 0.35 * |
| Input voltage (V) | 3.3–5.0 | 3.0–3.6 | 3.0–3.6 | 3.0–3.6 | 3.0–3.6 |
| Output voltage (V) | 1.8 | 1.0–2.5 | 1.0–2.5 | 1.0–2.5 | 1.0–2.5 |
| Inductor (μH) | 1.5 | 4.7 | 4.7 | 4.7 | 4.7 |
| Output capacitor (μF) | 20 | 10 | 10 | 10 | 10 |
| Switching frequency (MHz) | 1 | 1 | 1 | 1 | 1 |
| Switching frequency variation (%) | N/A | 1 | N/A | 1 | 3.5 |
| Max. load current (mA) | 2000 | 500 | 500 | 500 | 500 |
| Load current step (mA) | 800 | 400 | 400 | 400 | 400 |
| Undershoot/Overshoot (mV) | 13/14 | 16/12 | 23/26 | 20/24 | 21/30 |
| Recovery time (μs) (rise/fall) | 6/2 | 1.5/0.9 | 1.98/1.6 | 1.69/1.62 | 1.8/1.5 |
| References | 2022 [26] | 2021 [19] | 2022 [25] | 2021 [27] | 2021 [24] |
| Results | measurement | measurement | measurement | measurement | measurement |
| Control scheme | 2nd CT-DSM ** | Hysteretic PLL | AOT | COT | COT |
| Process (μm) | 0.18 | 0.35 | 0.18 | 0.13 | 0.18 |
| Input voltage (V) | 3.0–3.6 | 3.3–3.6 | 1.6–2.2 | 7–15 | 4.25–15 |
| Output voltage (V) | 1–2.5 | 0.9–2.5 | 0.4–1.2 | 5–7 | 1.1 |
| Inductor (μH) | 2.2 | 4.7 | 0.33 | 2.2 | 0.47 |
| Output capacitor (μF) | 10 | 10 | 10 | 10 | 47 × 3 |
| Switching frequency (MHz) | 10 | 1 | 3 | 2 | 0.5–1.25 |
| Switching frequency variation (%) | N/A | 1 | N/A | N/A | 42 |
| Max. load current (mA) | N/A | 600 | 500 | 2000 | 5000 |
| Load current step (mA) | 400 | 400 | 450 | 2000 | 5000 |
| Undershoot/Overshoot (mV) | 25/22 | 30/60 | 20/20 | 85/72 | 30/15.7 |
| Recovery time (μs) (rise/fall) | 3/3 | 2.6/2.2 | 3.4/3.6 | 3/2.7 | 80/45 |
| References | 2019 [34] | 2018 [35] | 2018 [36] | 2021 [37] | 2019 [20] |
| Results | measurement | measurement | measurement | measurement | measurement |
| Control scheme | Current-Mode Hysteretic | Current-Mode Hysteretic | Quasi-V2 hysteretic | DBC *** | DBC *** |
| Process (μm) | 0.065 | 0.35 | 0.35 | 0.35 | 0.35 |
| Input voltage (V) | 3.3 | 2.7–4.2 | 3.3 | 2.8–4 | 2.5–3.6 |
| Output voltage (V) | 0.6–2.0 | 1.2–1.8 | 1.5–1.8 | 1.4–2.5 | 0.8–2.5 |
| Inductor (μH) | 2.2 | 2.2 | 2.2 | 2.2 | 3.3 |
| Output capacitor (μF) | 10 | 4.7 | 4.7 | 10 | 10 |
| Switching frequency (MHz) | 1 | 0.9 | 2.0 | 1 | 1 |
| Switching frequency variation (%) | N/A | N/A | N/A | N/A | N/A |
| Max. load current (mA) | 1500 | 600 | 700 | 700 | 600 |
| Load current step (mA) | 900 | 500 | 510 | 550 | 450 |
| Undershoot/Overshoot (mV) | 106/87 | 47/44 | 38/20 | 45/40 | 50/65 |
| Recovery time (μs) (rise/fall) | 3.4/3.6 | 4.7/5.2 | 2.5/2.6 | 1.8/1.8 | 2/2 |
Publisher’s Note: MDPI stays neutral with regard to jurisdictional claims in published maps and institutional affiliations. |
© 2022 by the authors. Licensee MDPI, Basel, Switzerland. This article is an open access article distributed under the terms and conditions of the Creative Commons Attribution (CC BY) license (https://creativecommons.org/licenses/by/4.0/).
Share and Cite
Chou, H.-H.; Luo, W.-H.; Wang, S.-F. Design of the Buck Converter without Inductor Current Sensor. Electronics 2022, 11, 1484. https://doi.org/10.3390/electronics11091484
Chou H-H, Luo W-H, Wang S-F. Design of the Buck Converter without Inductor Current Sensor. Electronics. 2022; 11(9):1484. https://doi.org/10.3390/electronics11091484
Chicago/Turabian StyleChou, Hsiao-Hsing, Wen-Hao Luo, and San-Fu Wang. 2022. "Design of the Buck Converter without Inductor Current Sensor" Electronics 11, no. 9: 1484. https://doi.org/10.3390/electronics11091484
APA StyleChou, H.-H., Luo, W.-H., & Wang, S.-F. (2022). Design of the Buck Converter without Inductor Current Sensor. Electronics, 11(9), 1484. https://doi.org/10.3390/electronics11091484

