A Two-Stage Approach to Locate and Size PV Sources in Distribution Networks for Annual Grid Operative Costs Minimization
Abstract
1. Introduction
2. Optimization Problem
2.1. Objective Function
2.2. Set of Constraints
2.3. Model Characterization
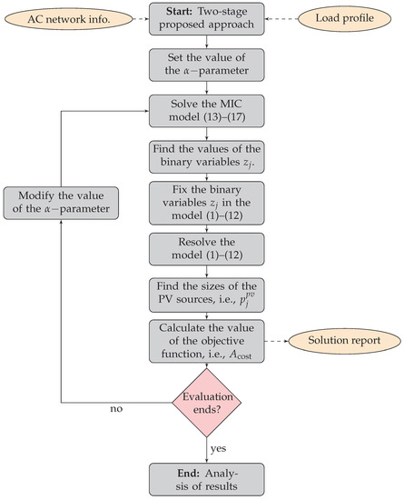
3. Solution Methodology
3.1. First Stage: Selection of the Nodes for Locating PV Sources
- ✓
- The voltage magnitudes using per-unit representation are near the unity value, i.e., .
- ✓
- The magnitude of the active and reactive power losses in the branches are negligible with respect to the magnitude of the power flows on these.
3.2. Second Stage: Selection of the Size PV Sources
4. Test Feeders
4.1. IEEE 33-Bus System
4.2. IEEE 85-Bus System
4.3. Demand and PV Generation Curves, and Objective Function Parametrization
5. Computational Validation
5.1. Results in the IEEE 33-Bus Grid
- ✓
- The proposed two-stage optimization approach finds a better solution of the IEEE 33-bus system in comparison with the literature reports. The solution of the MIC-NLP model selects nodes 11, 16, and 32 to locate PV generation units with sizes of 1064.6 kW, 889.9 kW, and 1698.9 kW, respectively. With this solution, it improved the result of the DCVSA by about USD/year .
- ✓
- With regards to the objective function value, the proposed MIC-NLP approach allows reducing the annual grid operative costs by about USD1000701.41 per year of operation, i.e., a reduction of 27.04% with respect to the benchmark case.
- ✓
- The solution of the BONMIN solver in the GAMS software is the worst solution reported in Table 4. This situation occurs due to the complexity of the exact MINLP model to be solved, which makes the exact solvers stuck in locally optimal solutions. Note that the difference between the proposed MIC-NLP model is about 2070.17 dollars per year of operation, which clearly justifies the proposed two-stage approach to deal with the location and size of the PV generation units in distribution grids.
- ✓
- The DCCBGA and the DCNMA present solutions between the BONMIN solver and the DCVSA. These solutions differ from the proposed MIC-NLP model about USD/year and USD/year , respectively. These differences confirm the effectiveness of the MIC-NLP model to determine the best nodes to place the PV sources and also their optimal sizes.
5.1.1. Behavior of Substation Power and Grid Voltage Profiles
- ✓
- During the period of time 14 when the PV generation is maximum, it presents the maximum voltage magnitude of the voltage with a value of pu. Note that this voltage magnitude exceeds the value of the substation bus; however, it is between the ±10% imposed by the regulatory policies.
- ✓
- The minimum voltage profile occurs during periods of time where the demand is maximum, i.e., 20 and 21, and the renewable generation is zero. Note that the minimum voltage is pu and as is expected, it meets with the benchmark voltage curve.
5.1.2. Uncertainties Effect in the Expected Annual Grid Operating Costs
5.2. Results in the IEEE 85-Bus Grid
- ✓
- The proposed two-stage optimization approach only selects two nodes to locate dispersed generators, which are nodes 48 and 67, with a total peak power installed capacity of 2590.20 kWp since node 8 is assigned with 0 installed capacity. When compared with the DCNMA that select nodes 37, 67, and 71 with an installed power capability of 2598.40 kWp, it is observed that the solution of our approach reduces the need of PV capacity by about 8.20 kWp with a small increment regarding the final objective function of USD/year .
- ✓
- The reduction with respect to the benchmark reached by the proposed approach is about , its difference with respect to the DCNMA being less than , which confirms that both solutions are numerically equivalent, with the main advantage that the proposed two-stage approach just requires two interventions in the distribution network (i.e., installation of two PV systems) when compared with the three interventions required by the DCNMA.
5.2.1. Behavior of Substation Power and Grid Voltage Profiles
- ✓
- During the period of time 14 when the PV generation is maximum, the maximum voltage magnitude of the voltage with a value of pu is presented; nevertheless, this value is practically equal to the value of the substation bus.
- ✓
- The minimum voltage profile occurs during periods of time where the demand is maximum, i.e., 20 and 21, and the renewable generation is zero. Note that the minimum voltage is pu and as is expected, it follows with the benchmark voltage curve.
5.2.2. Uncertainties Effect in the Expected Annual Grid Operating Costs
- The variation in the PV generation availability directly affects the expected annual profit, for the IEEE 85-bus grid positive benefits are obtained for PV generation availability upper than 27.95%.
- For renewable energy penetrations between 50% to 80% the expected profits are between and . These values implies a minimum annual gain of US%/year 236,810.84 with a variable gain of USD/year 307,608.97.
- The expected increment in the annual grid operative costs when the PV generation increases 10% is about , which implies an additional gain of 104,633.39 dollars per year of operation.
5.3. Additional Results
- ✓
- For the IEEE 33-bus system when the -parameter is set as 1, the nodes where the PV must be located are 13, 24, and 30, with installed capacities of 1646.64 kWp, 459.07 kWp, and 1949.09 kWp, respectively. With these sizes, the final objective function value is USD/year 2,700,286.59, i.e., 532.62 dollars per year, which is more expensive that the optimal solution reported in Table 4, which confirms that in practical terms, the proposed MIC-NLP model provides two effective solutions for the utility company that can be analyzed before the final physical implementation.
- ✓
- For the IEEE 85-bus system when the -parameter is set as 0, the nodes where the PV must be located are 45, 53, and 74, with installed capacities of 772.86 kWp, 783.96 kWp, and 1057.91 kWp, respectively. With these sizes, the final objective function value is USD/year 1,945,100.44, i.e., 369.31 dollars per year more expensive that the optimal solution reported in Table 5 with the NMA. As the previous test feeder, it is possible to affirm that the proposed MIC-NLP is an excellent alternative with multiple options to locate and size PV sources in distribution systems, which can be used by the utility to make different studies before the final implementation of the selected solution.
6. Conclusions and Future Works
- ✓
- The expected annual operative costs reduction for the IEEE 33-bus system (i.e., net profit) is about 27.04% with the proposed MINLP model, i.e., USD1,000,701.41 per year of operation, which improved the best current solution reported in the current literature through the application of the DCVSA about USD/year . In the case of the IEEE 85-bus system, this reduction was about 27.60% with respect to the benchmark case, which was 30.25 dollars per year more expensive than the solution reported by the NMA.
- ✓
- The main advantage of the proposed MIC-NLP model is that the problem of the nodal selection with the MIC model has a unique solution due to the convexity of the solution space; this implies that the solution regarding the location of the PV generation is unique for each value. In addition, when the PV locations are provided to the interior point method in GAMS, the final solution regarding the sizes does not change, which implies that statistical validations are not required to verify the efficiency of our proposal, which is not the case of the metaheuristic optimizers due to their random nature.
- ✓
- The evaluation of the renewable energy variation from 10% to 100% showed that if the percentage of renewable generation is lower than for the IEEE 33-bus system, and for the IEEE 85-bus system, the expected annual profit will be negative or zero. In addition, when the PV generation is higher than 50% of the initial projected output, the expected annual profit will be higher than USD/year 308,357.54 for the IEEE 33-bus grid and higher than USD/year 236,810.84 for the IEEE 85-bus grid.
Author Contributions
Funding
Data Availability Statement
Conflicts of Interest
References
- van Ruijven, B.J.; Cian, E.D.; Wing, I.S. Amplification of future energy demand growth due to climate change. Nat. Commun. 2019, 10, 2762. [Google Scholar] [CrossRef] [PubMed]
- Lamb, W.F.; Wiedmann, T.; Pongratz, J.; Andrew, R.; Crippa, M.; Olivier, J.G.J.; Wiedenhofer, D.; Mattioli, G.; Khourdajie, A.A.; House, J.; et al. A review of trends and drivers of greenhouse gas emissions by sector from 1990 to 2018. Environ. Res. Lett. 2021, 16, 073005. [Google Scholar] [CrossRef]
- Amponsah, N.Y.; Troldborg, M.; Kington, B.; Aalders, I.; Hough, R.L. Greenhouse gas emissions from renewable energy sources: A review of lifecycle considerations. Renew. Sustain. Energy Rev. 2014, 39, 461–475. [Google Scholar] [CrossRef]
- Caro, D.; Davis, S.J.; Bastianoni, S.; Caldeira, K. Greenhouse Gas Emissions Due to Meat Production in the Last Fifty Years. In Quantification of Climate Variability, Adaptation and Mitigation for Agricultural Sustainability; Springer International Publishing: Cham, Switzerland, 2016; pp. 27–37. [Google Scholar] [CrossRef]
- Abdallah, L.; El-Shennawy, T. Reducing Carbon Dioxide Emissions from Electricity Sector Using Smart Electric Grid Applications. J. Eng. 2013, 2013, 845051. [Google Scholar] [CrossRef]
- Iweh, C.D.; Gyamfi, S.; Tanyi, E.; Effah-Donyina, E. Distributed Generation and Renewable Energy Integration into the Grid: Prerequisites, Push Factors, Practical Options, Issues and Merits. Energies 2021, 14, 5375. [Google Scholar] [CrossRef]
- Taba, M.F.A.; Mwanza, M.; Çetin, N.S.; Ülgen, K. Assessment of the energy generation potential of photovoltaic systems in Caribbean region of Colombia. Period. Eng. Nat. Sci. 2017, 5, 55–60. [Google Scholar] [CrossRef][Green Version]
- Holjevac, N.; Baškarad, T.; Đaković, J.; Krpan, M.; Zidar, M.; Kuzle, I. Challenges of High Renewable Energy Sources Integration in Power Systems—The Case of Croatia. Energies 2021, 14, 1047. [Google Scholar] [CrossRef]
- Valencia, A.; Hincapie, R.A.; Gallego, R.A. Optimal location, selection, and operation of battery energy storage systems and renewable distributed generation in medium–low voltage distribution networks. J. Energy Storage 2021, 34, 102158. [Google Scholar] [CrossRef]
- Montoya, O.D.; Grisales-Noreña, L.F.; Alvarado-Barrios, L.; Arias-Londoño, A.; Álvarez-Arroyo, C. Efficient Reduction in the Annual Investment Costs in AC Distribution Networks via Optimal Integration of Solar PV Sources Using the Newton Metaheuristic Algorithm. Appl. Sci. 2021, 11, 11525. [Google Scholar] [CrossRef]
- Montoya, O.D.; Grisales-Noreña, L.F.; Perea-Moreno, A.J. Optimal Investments in PV Sources for Grid-Connected Distribution Networks: An Application of the Discrete–Continuous Genetic Algorithm. Sustainability 2021, 13, 13633. [Google Scholar] [CrossRef]
- Hraiz, M.D.; Garcia, J.A.M.; Castaneda, R.J.; Muhsen, H. Optimal PV Size and Location to Reduce Active Power Losses While Achieving Very High Penetration Level With Improvement in Voltage Profile Using Modified Jaya Algorithm. IEEE J. Photovolt. 2020, 10, 1166–1174. [Google Scholar] [CrossRef]
- Cortés-Caicedo, B.; Molina-Martin, F.; Grisales-Noreña, L.F.; Montoya, O.D.; Hernández, J.C. Optimal Design of PV Systems in Electrical Distribution Networks by Minimizing the Annual Equivalent Operative Costs through the Discrete-Continuous Vortex Search Algorithm. Sensors 2022, 22, 851. [Google Scholar] [CrossRef]
- Kaur, S.; Kumbhar, G.; Sharma, J. A MINLP technique for optimal placement of multiple DG units in distribution systems. Int. J. Electr. Power Energy Syst. 2014, 63, 609–617. [Google Scholar] [CrossRef]
- Jiménez, J.; Cardona, J.E.; Carvajal, S.X. Location and optimal sizing of photovoltaic sources in an isolated mini-grid. Tecnológicas 2019, 22, 61–80. [Google Scholar] [CrossRef]
- Alsadi, S.; Khatib, T. Photovoltaic Power Systems Optimization Research Status: A Review of Criteria, Constrains, Models, Techniques, and Software Tools. Appl. Sci. 2018, 8, 1761. [Google Scholar] [CrossRef]
- Alayi, R.; Mohkam, M.; Seyednouri, S.R.; Ahmadi, M.H.; Sharifpur, M. Energy/Economic Analysis and Optimization of On-Grid Photovoltaic System Using CPSO Algorithm. Sustainability 2021, 13, 12420. [Google Scholar] [CrossRef]
- Thai, J.; Bayen, A.M. Imputing a variational inequality function or a convex objective function: A robust approach. J. Math. Anal. Appl. 2018, 457, 1675–1695. [Google Scholar] [CrossRef]
- dos Santos, C.; Cavalheiro, E.; Bartmeyer, P.; Lyra, C. A MINLP Model to Optimize Battery Placement and Operation in Smart Grids. In Proceedings of the 2020 IEEE Power & Energy Society Innovative Smart Grid Technologies Conference (ISGT), Washington, DC, USA, 17–20 February 2020. [Google Scholar] [CrossRef]
- Montoya, O.D.; Alvarado-Barrios, L.; Hernández, J.C. An Approximate Mixed-Integer Convex Model to Reduce Annual Operating Costs in Radial Distribution Networks Using STATCOMs. Electronics 2021, 10, 3102. [Google Scholar] [CrossRef]
- Sheikhahmadi, P.; Mafakheri, R.; Bahramara, S.; Damavandi, M.; Catalão, J. Risk-Based Two-Stage Stochastic Optimization Problem of Micro-Grid Operation with Renewables and Incentive-Based Demand Response Programs. Energies 2018, 11, 610. [Google Scholar] [CrossRef]
- Dui, X.; Zhu, G.; Yao, L. Two-Stage Optimization of Battery Energy Storage Capacity to Decrease Wind Power Curtailment in Grid-Connected Wind Farms. IEEE Trans. Power Syst. 2018, 33, 3296–3305. [Google Scholar] [CrossRef]
- Taylor, J.A.; Hover, F.S. Convex Models of Distribution System Reconfiguration. IEEE Trans. Power Syst. 2012, 27, 1407–1413. [Google Scholar] [CrossRef]
- Alkhalifa, L.; Mittelmann, H. New Algorithm to Solve Mixed Integer Quadratically Constrained Quadratic Programming Problems Using Piecewise Linear Approximation. Mathematics 2022, 10, 198. [Google Scholar] [CrossRef]
- Andrei, N. Continuous Nonlinear Optimization for Engineering Applications in GAMS Technology; Springer International Publishing: Cham, Switzerland, 2017. [Google Scholar] [CrossRef]
- Soroudi, A. Power System Optimization Modeling in GAMS; Springer International Publishing: Cham, Switzerland, 2017. [Google Scholar] [CrossRef]
- Li, H.; Li, H.; Lu, W.; Wang, Z.; Bian, J. Optimal Power Flow Calculation Considering Large-Scale Photovoltaic Generation Correlation. Front. Energy Res. 2020, 8, 338. [Google Scholar] [CrossRef]
- Sulaiman, M.H.; Mustaffa, Z.; Mohamad, A.J.; Saari, M.M.; Mohamed, M.R. Optimal power flow with stochastic solar power using barnacles mating optimizer. Int. Trans. Electr. Energy Syst. 2021, 31, e12858. [Google Scholar] [CrossRef]
- Grisales-Noreña, L.; Montoya, O.D.; Ramos-Paja, C.A. An energy management system for optimal operation of BSS in DC distributed generation environments based on a parallel PSO algorithm. J. Energy Storage 2020, 29, 101488. [Google Scholar] [CrossRef]
- Wang, P.; Wang, W.; Xu, D. Optimal Sizing of Distributed Generations in DC Microgrids With Comprehensive Consideration of System Operation Modes and Operation Targets. IEEE Access 2018, 6, 31129–31140. [Google Scholar] [CrossRef]










| Node i | Node j | () | () | (kW) | (kvar) | Node i | Node j | () | () | (kW) | (kvar) |
|---|---|---|---|---|---|---|---|---|---|---|---|
| 1 | 2 | 0.0922 | 0.0477 | 100 | 60 | 17 | 18 | 0.7320 | 0.5740 | 90 | 40 |
| 2 | 3 | 0.4930 | 0.2511 | 90 | 40 | 2 | 19 | 0.1640 | 0.1565 | 90 | 40 |
| 3 | 4 | 0.3660 | 0.1864 | 120 | 80 | 19 | 20 | 1.5042 | 1.3554 | 90 | 40 |
| 4 | 5 | 0.3811 | 0.1941 | 60 | 30 | 20 | 21 | 0.4095 | 0.4784 | 90 | 40 |
| 5 | 6 | 0.8190 | 0.7070 | 60 | 20 | 21 | 22 | 0.7089 | 0.9373 | 90 | 40 |
| 6 | 7 | 0.1872 | 0.6188 | 200 | 100 | 3 | 23 | 0.4512 | 0.3083 | 90 | 50 |
| 7 | 8 | 1.7114 | 1.2351 | 200 | 100 | 23 | 24 | 0.8980 | 0.7091 | 420 | 200 |
| 8 | 9 | 1.0300 | 0.7400 | 60 | 20 | 24 | 25 | 0.8960 | 0.7011 | 420 | 200 |
| 9 | 10 | 1.0400 | 0.7400 | 60 | 20 | 6 | 26 | 0.2030 | 0.1034 | 60 | 25 |
| 10 | 11 | 0.1966 | 0.0650 | 45 | 30 | 26 | 27 | 0.2842 | 0.1447 | 60 | 25 |
| 11 | 12 | 0.3744 | 0.1238 | 60 | 35 | 27 | 28 | 1.0590 | 0.9337 | 60 | 20 |
| 12 | 13 | 1.4680 | 1.1550 | 60 | 35 | 28 | 29 | 0.8042 | 0.7006 | 120 | 70 |
| 13 | 14 | 0.5416 | 0.7129 | 120 | 80 | 29 | 30 | 0.5075 | 0.2585 | 200 | 600 |
| 14 | 15 | 0.5910 | 0.5260 | 60 | 10 | 30 | 31 | 0.9744 | 0.9630 | 150 | 70 |
| 15 | 16 | 0.7463 | 0.5450 | 60 | 20 | 31 | 32 | 0.3105 | 0.3619 | 210 | 100 |
| 16 | 17 | 1.2890 | 1.7210 | 60 | 20 | 32 | 33 | 0.3410 | 0.5302 | 60 | 40 |
| Node i | Node j | () | () | (kW) | (kvar) | Node i | Node j | () | () | (kW) | (kvar) |
|---|---|---|---|---|---|---|---|---|---|---|---|
| 1 | 2 | 0.108 | 0.075 | 0 | 0 | 34 | 44 | 1.002 | 0.416 | 35.28 | 35.99 |
| 2 | 3 | 0.163 | 0.112 | 0 | 0 | 44 | 45 | 0.911 | 0.378 | 35.28 | 35.99 |
| 3 | 4 | 0.217 | 0.149 | 56 | 57.13 | 45 | 46 | 0.911 | 0.378 | 35.28 | 35.99 |
| 4 | 5 | 0.108 | 0.074 | 0 | 0 | 46 | 47 | 0.546 | 0.226 | 14 | 14.28 |
| 5 | 6 | 0.435 | 0.298 | 35.28 | 35.99 | 35 | 48 | 0.637 | 0.264 | 0 | 0 |
| 6 | 7 | 0.272 | 0.186 | 0 | 0 | 48 | 49 | 0.182 | 0.075 | 0 | 0 |
| 7 | 8 | 1.197 | 0.820 | 35.28 | 35.99 | 49 | 50 | 0.364 | 0.151 | 36.28 | 37.01 |
| 8 | 9 | 0.108 | 0.074 | 0 | 0 | 50 | 51 | 0.455 | 0.189 | 56 | 57.13 |
| 9 | 10 | 0.598 | 0.410 | 0 | 0 | 48 | 52 | 1.366 | 0.567 | 0 | 0 |
| 10 | 11 | 0.544 | 0.373 | 56 | 57.13 | 52 | 53 | 0.455 | 0.189 | 35.28 | 35.99 |
| 11 | 12 | 0.544 | 0.373 | 0 | 0 | 53 | 54 | 0.546 | 0.226 | 56 | 57.13 |
| 12 | 13 | 0.598 | 0.410 | 0 | 0 | 52 | 55 | 0.546 | 0.226 | 56 | 57.13 |
| 13 | 14 | 0.272 | 0.186 | 35.28 | 35.99 | 49 | 56 | 0.546 | 0.226 | 14 | 14.28 |
| 14 | 15 | 0.326 | 0.223 | 35.28 | 35.99 | 9 | 57 | 0.273 | 0.113 | 56 | 57.13 |
| 2 | 16 | 0.728 | 0.302 | 35.28 | 35.99 | 57 | 58 | 0.819 | 0.340 | 0 | 0 |
| 3 | 17 | 0.455 | 0.189 | 112 | 114.26 | 58 | 59 | 0.182 | 0.075 | 56 | 57.13 |
| 5 | 18 | 0.820 | 0.340 | 56 | 57.13 | 58 | 60 | 0.546 | 0.226 | 56 | 57.13 |
| 18 | 19 | 0.637 | 0.264 | 56 | 57.13 | 60 | 61 | 0.728 | 0.302 | 56 | 57.13 |
| 19 | 20 | 0.455 | 0.189 | 35.28 | 35.99 | 61 | 62 | 1.002 | 0.415 | 56 | 57.13 |
| 20 | 21 | 0.819 | 0.340 | 35.28 | 35.99 | 60 | 63 | 0.182 | 0.075 | 14 | 14.28 |
| 21 | 22 | 1.548 | 0.642 | 35.28 | 35.99 | 63 | 64 | 0.728 | 0.302 | 0 | 0 |
| 19 | 23 | 0.182 | 0.075 | 56 | 57.13 | 64 | 65 | 0.182 | 0.075 | 0 | 0 |
| 7 | 24 | 0.910 | 0.378 | 35.28 | 35.99 | 65 | 66 | 0.182 | 0.075 | 56 | 57.13 |
| 8 | 25 | 0.455 | 0.189 | 35.28 | 35.99 | 64 | 67 | 0.455 | 0.189 | 0 | 0 |
| 25 | 26 | 0.364 | 0.151 | 56 | 57.13 | 67 | 68 | 0.910 | 0.378 | 0 | 0 |
| 26 | 27 | 0.546 | 0.226 | 0 | 0 | 68 | 69 | 1.092 | 0.453 | 56 | 57.13 |
| 27 | 28 | 0.273 | 0.113 | 56 | 57.13 | 69 | 70 | 0.455 | 0.189 | 0 | 0 |
| 28 | 29 | 0.546 | 0.226 | 0 | 0 | 70 | 71 | 0.546 | 0.226 | 35.28 | 35.99 |
| 29 | 30 | 0.546 | 0.226 | 35.28 | 35.99 | 67 | 72 | 0.182 | 0.075 | 56 | 57.13 |
| 30 | 31 | 0.273 | 0.113 | 35.28 | 35.99 | 68 | 73 | 1.184 | 0.491 | 0 | 0 |
| 31 | 32 | 0.182 | 0.075 | 0 | 0 | 73 | 74 | 0.273 | 0.113 | 56 | 57.13 |
| 32 | 33 | 0.182 | 0.075 | 14 | 14.28 | 73 | 75 | 1.002 | 0.416 | 35.28 | 35.99 |
| 33 | 34 | 0.819 | 0.340 | 0 | 0 | 70 | 76 | 0.546 | 0.226 | 56 | 57.13 |
| 34 | 35 | 0.637 | 0.264 | 0 | 0 | 65 | 77 | 0.091 | 0.037 | 14 | 14.28 |
| 35 | 36 | 0.182 | 0.075 | 35.28 | 35.99 | 10 | 78 | 0.637 | 0.264 | 56 | 57.13 |
| 26 | 37 | 0.364 | 0.151 | 56 | 57.13 | 67 | 79 | 0.546 | 0.226 | 35.28 | 35.99 |
| 27 | 38 | 1.002 | 0.416 | 56 | 57.13 | 12 | 80 | 0.728 | 0.302 | 56 | 57.13 |
| 29 | 39 | 0.546 | 0.226 | 56 | 57.13 | 80 | 81 | 0.364 | 0.151 | 0 | 0 |
| 32 | 40 | 0.455 | 0.189 | 35.28 | 35.99 | 81 | 82 | 0.091 | 0.037 | 56 | 57.13 |
| 40 | 41 | 1.002 | 0.416 | 0 | 0 | 81 | 83 | 1.092 | 0.453 | 35.28 | 35.99 |
| 41 | 42 | 0.273 | 0.113 | 35.28 | 35.99 | 83 | 84 | 1.002 | 0.416 | 14 | 14.28 |
| 41 | 43 | 0.455 | 0.189 | 35.28 | 35.99 | 13 | 85 | 0.819 | 0.340 | 35.28 | 35.99 |
| Param. | Value | Unit | Param. | Value | Unit |
|---|---|---|---|---|---|
| 0.1390 | USD/kWh | T | 365 | days | |
| 10 | % | 2 | % | ||
| 20 | years | 1 | h | ||
| 1036.49 | USD/kWp | 0.0019 | USD/kWh | ||
| 2400 | kW | 0 | kW | ||
| 3 | — | ±10 | % |
| Method | Location (Node) | Size (MW) | (USD/year) |
|---|---|---|---|
| Benchmark case | — | — | 3,700,455.38 |
| BONMIN | 2,701,824.14 | ||
| DCCBGA | 2,699,932.28 | ||
| DCNMA | 2,700,227.33 | ||
| DCVSA | 2,699,761.71 | ||
| MIC-NLP | 2,699,753.97 |
| Method | Location (Node) | Size (MW) | (USD/year) |
|---|---|---|---|
| Benchmark case | — | — | 2,686,114.05 |
| DCCBGA | 1,944,779.15 | ||
| DCNMA | 1,944,731.13 | ||
| MIC-NLP | 1,944,761.38 |
Publisher’s Note: MDPI stays neutral with regard to jurisdictional claims in published maps and institutional affiliations. |
© 2022 by the authors. Licensee MDPI, Basel, Switzerland. This article is an open access article distributed under the terms and conditions of the Creative Commons Attribution (CC BY) license (https://creativecommons.org/licenses/by/4.0/).
Share and Cite
Montoya, O.D.; Rivas-Trujillo, E.; Hernández, J.C. A Two-Stage Approach to Locate and Size PV Sources in Distribution Networks for Annual Grid Operative Costs Minimization. Electronics 2022, 11, 961. https://doi.org/10.3390/electronics11060961
Montoya OD, Rivas-Trujillo E, Hernández JC. A Two-Stage Approach to Locate and Size PV Sources in Distribution Networks for Annual Grid Operative Costs Minimization. Electronics. 2022; 11(6):961. https://doi.org/10.3390/electronics11060961
Chicago/Turabian StyleMontoya, Oscar Danilo, Edwin Rivas-Trujillo, and Jesus C. Hernández. 2022. "A Two-Stage Approach to Locate and Size PV Sources in Distribution Networks for Annual Grid Operative Costs Minimization" Electronics 11, no. 6: 961. https://doi.org/10.3390/electronics11060961
APA StyleMontoya, O. D., Rivas-Trujillo, E., & Hernández, J. C. (2022). A Two-Stage Approach to Locate and Size PV Sources in Distribution Networks for Annual Grid Operative Costs Minimization. Electronics, 11(6), 961. https://doi.org/10.3390/electronics11060961

