Analysis and Design of a Wideband Low-Noise Amplifier with Bias and Parasitic Parameters Derived Wide Bandpass Matching Networks
Abstract
:1. Introduction
2. Proposed LNA Design
2.1. Cascode with Dual Feedbacks
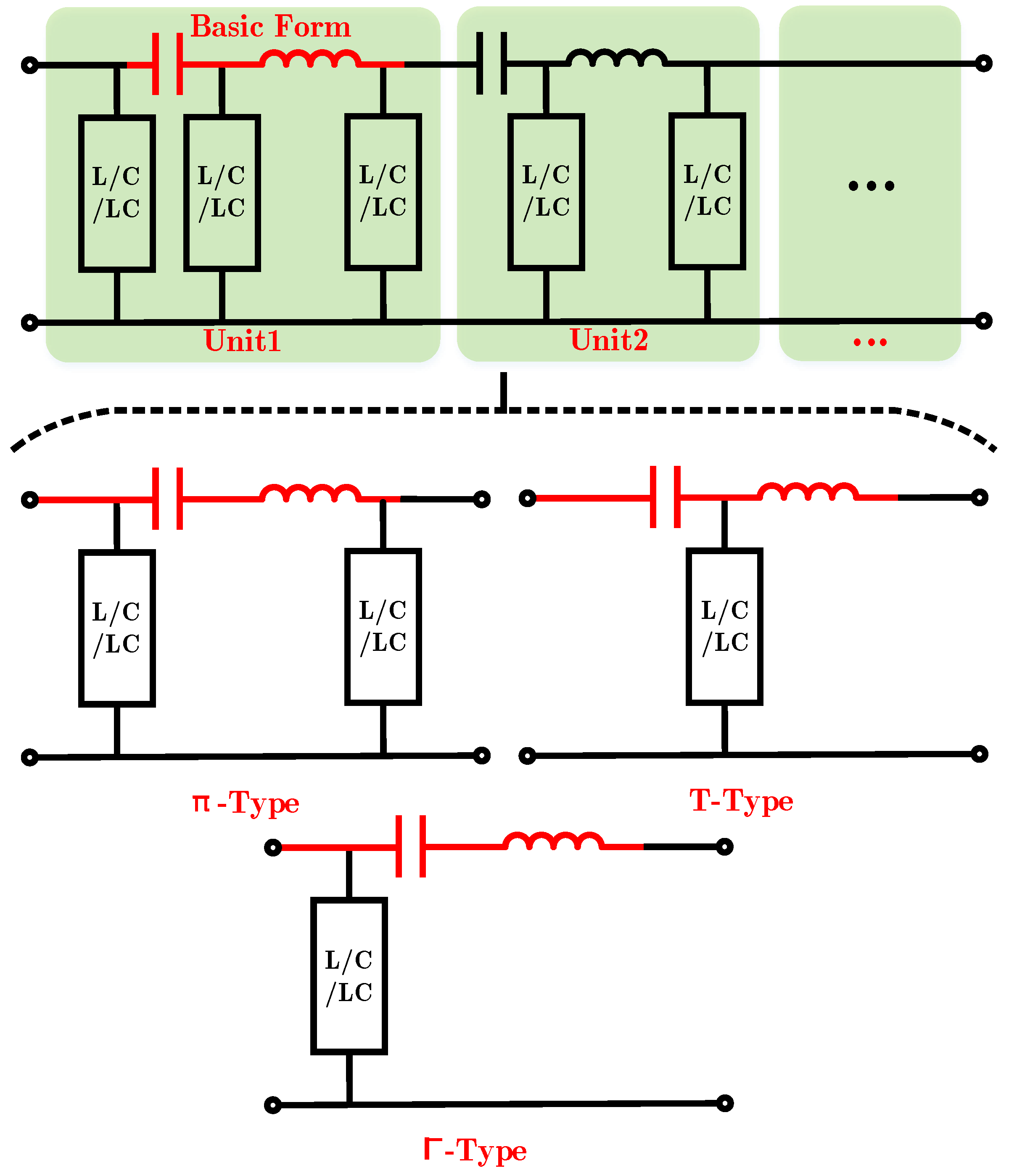
2.2. Bias and Parasitic Parameters Derived Wide Bandpass Matching Network
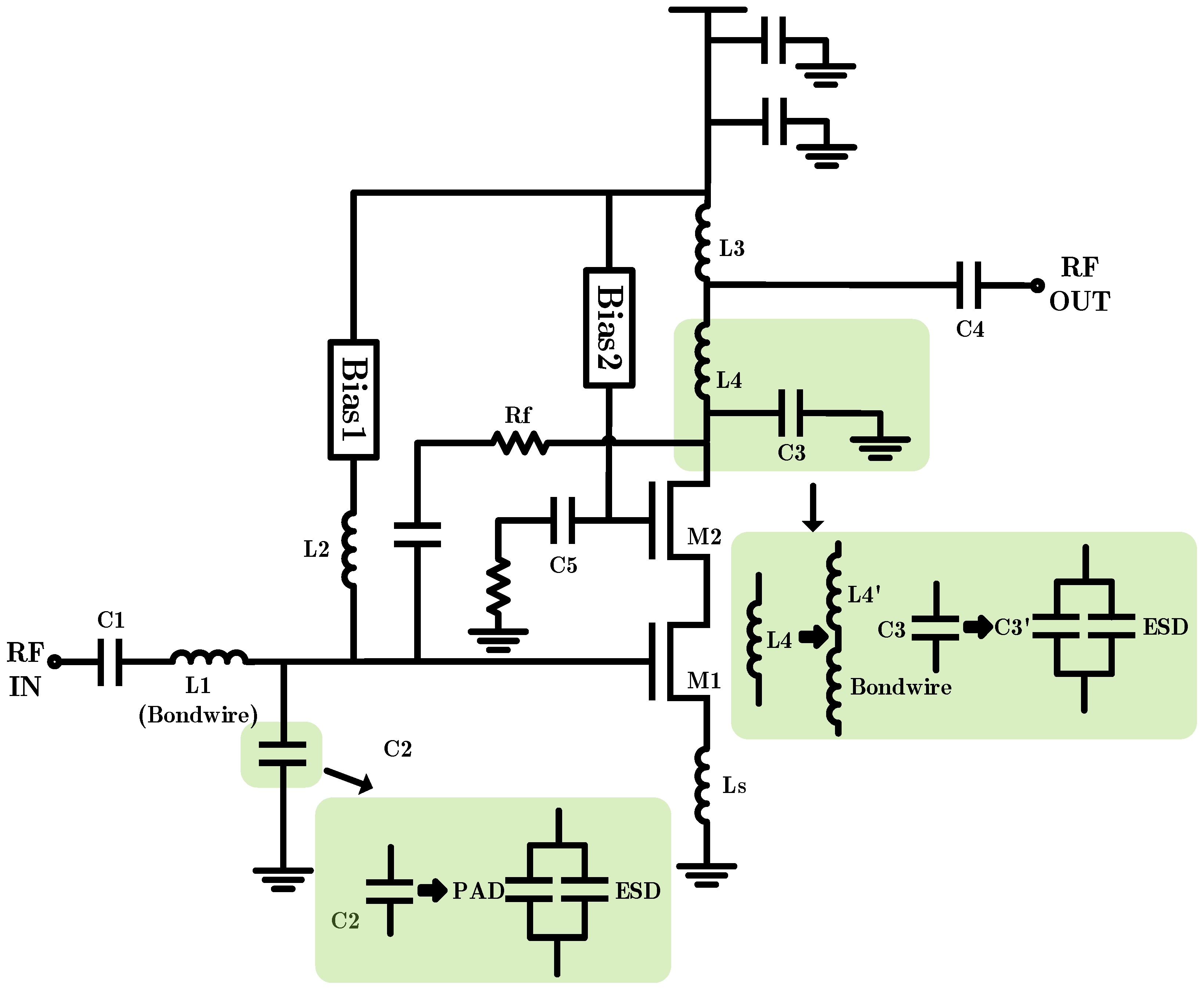
2.3. Design and Implementation of the Wideband Low-Noise Amplifier
3. Measurement Results
4. Conclusions
Author Contributions
Funding
Conflicts of Interest
References
- Conceição, F.; Gomes, M.; Silva, V.; Dinis, R.; Silva, A.; Castanheira, D. A Survey of Candidate Waveforms for beyond 5G Systems. Electronics 2021, 10, 21. [Google Scholar] [CrossRef]
- Motz, C.; Paireder, T.; Pretl, H.; Huemer, M. A Survey on Self-Interference Cancellation in Mobile LTE-A/5G FDD Transceivers. IEEE Trans. Circuits Syst. II Express Briefs 2021, 68, 823–829. [Google Scholar] [CrossRef]
- Ijiga, O.E.; Ogundile, O.O.; Familua, A.D.; Versfeld, D.J.J. Review of Channel Estimation for Candidate Waveforms of Next Generation Networks. Electronics 2019, 8, 956. [Google Scholar] [CrossRef] [Green Version]
- Kukde, A.A.; Kumaravel, S.; Venkataramani, B. A high linearity folded cascode Low Noise Amplifier for wireless receivers. In Proceedings of the 2014 International Conference on Circuits, Power and Computing Technologies, Nagercoil, India, 20–21 March 2014; IEEE: Piscataway, NY, USA, 2015. [Google Scholar]
- Laaouane, H.; Foshi, J.; Bri, S. Design of a low noise amplifier for LTE radio base station receivers. In Proceedings of the 2017 International Conference on Wireless Technologies, Embedded and Intelligent Systems (WITS), Fez, Morocco, 19–20 April 2017; IEEE: Piscataway, NY, USA, 2017. [Google Scholar]
- Zhou, J.; Zhang, X.; Yu, Y.; Zhang, L.; Zhao, C.; Liu, H.; Kang, K. A 24–30 GHz CMOS LNA with 2.05 dB NF and 0.6 dB in-band gain ripple for 5G-applications. In Proceedings of the 2018 IEEE MTT-S International Wireless Symposium (IWS), Chengdu, China, 6–10 May 2018; IEEE: Piscataway, NY, USA, 2018; pp. 1–3. [Google Scholar]
- Arsalan, M.; Wu, F. LNA design for future S band satellite navigation and 4G LTE applications. Comput. Modeling Eng. Sci. 2019, 119, 249–261. [Google Scholar] [CrossRef] [Green Version]
- Mahmood, H.U.; Utomo, D.R.; Han, S.-K.; Kim, J.; Lee, S.-G. A Ku-Band RF Front-End Employing Broadband Impedance Matching with 3.5 dB NF and 21 dB Conversion Gain in 45-nm CMOS Technology. Electronics 2020, 9, 539. [Google Scholar] [CrossRef] [Green Version]
- Nikandish, G.; Medi, A. Design and analysis of broadband darlington amplifiers with bandwidth enhancement in GaAs pHEMT technology. IEEE Trans. Microw. Theory Tech. 2014, 62, 1705–1715. [Google Scholar] [CrossRef]
- Chien, K.H.; Chiou, H.K. A 0.6–6.2 GHz wideband LNA using resistive feedback and gate inductive peaking techniques for multiple standards application. In Proceedings of the 2013 Asia-Pacific Microwave Conference Proceedings (APMC), Seoul, Korea, 5–8 November 2013; IEEE: Piscataway, NY, USA, 2014. [Google Scholar]
- Shekhar, S.; Walling, J.S.; Allstot, D. Bandwidth extension techniques for CMOS amplifiers. IEEE J. Solid-State Circuits 2006, 41, 2424–2439. [Google Scholar] [CrossRef]
- Zailer, E.; Belostotski, L.; Plume, R. Wideband LNA Noise Matching. IEEE Solid-State Circuits Lett. 2020, 3, 62–65. [Google Scholar] [CrossRef] [Green Version]
- Ali, M.; Hamed, H.F.A.; Fahmy, G.A. Small Group Delay Variation and High Efficiency 3.1–10.6 GHz CMOS Power Amplifier for UWB Systems. Electronics 2022, 11, 328. [Google Scholar] [CrossRef]
- Zhang, S.; Wan, J.; Zhao, J.; Yang, Z.; Yan, Y.; Liang, X. Design of a Broadband MMIC Driver Amplifier with Enhanced Feedback and Temperature Compensation Technique. Electronics 2022, 11, 498. [Google Scholar] [CrossRef]
- Vostokov, N.V.; Koblov, E.A.; Korolyov, S.A.; Revin, M.V.; Shashkin, V.I. Study of Electrophysical Characteristics of pHEMT Heterostructures by the Methods of Impedance Spectroscopy. IEEE Trans. Electron Devices 2018, 65, 1327–1332. [Google Scholar] [CrossRef]
- Wang, S. The latest research progress of THz InP HEMT and HBT technology. Micro-Nano Electron. Technol. 2018, 55, 8. [Google Scholar]
- Safonov, D.A.; Klochkov, A.N.; Vinichenko, A.N.; Sibirmovsky, Y.D.; Kargin, N.I.; Vasil’evskii, I.S. Electron effective masses, nonparabolicity and scattering times in one side delta-doped PHEMT AlGaAs/InGaAs/GaAs quantum wells at high electron density limit. Phys. E Low-Dimens. Syst. Nanostructures 2021, 133, 114787. [Google Scholar] [CrossRef]
- Bakkali, M.E.; Elkhaldi, S.; Elftouh, H.; Touhami, N.A. Small-Signal Modeling of GaAs—pHEMT Using Direct Extraction Method. In Proceedings of the 2020 International Conference on Intelligent Systems and Computer Vision (ISCV), Fez, Morocco, 9–11 June 2020; IEEE: Piscataway, NY, USA, 2020. [Google Scholar]
- Kim, C.W.; Jung, M.S.; Lee, S.G. Ultra-wideband CMOS low noise amplifier. Electron. Lett. 2005, 41, 384–385. [Google Scholar] [CrossRef]
- Zhang, H.; Fan, X.; Sinencio, E.S. A Low-Power, Linearized, Ultra-Wideband LNA Design Technique. IEEE J. Solid-State Circuits 2009, 44, 320–330. [Google Scholar] [CrossRef]
- Shahrabadi, S. Ultrawideband LNA 1960–2019: Review. IET Circuits Devices Syst. 2021, 15, 697–727. [Google Scholar] [CrossRef]
- Rao, G.B. A high gain and high linear LNA for low power receiver front-end applications. In Proceedings of the 2016 International Conference on Communication and Signal Processing (ICCSP), Melmaruvathur, India, 6–8 April 2016; IEEE: Piscataway, NY, USA, 2016. [Google Scholar]
- Harsoori, M.M.; Zulkifli, T.; Abbas, U.; Sattar, S. A gain boosting single stage cascode LNA for millimeter-wave applications. In Proceedings of the 2017 IEEE Asia Pacific Conference on Postgraduate Research in Microelectronics and Electronics (PrimeAsia), Kuala Lumpur, Malaysia, 31 October–2 November 2017; IEEE: Piscataway, NY, USA, 2017. [Google Scholar]
- BehzadRazavi, R. RF Microelectronics; Electronic Industry Press: Beijing, China, 2012. [Google Scholar]
- Kulatunga, T.; Belostot Sk, I.L.; Haslett, J.W. 400-to-800-MHz GaAs pHEMT-Based Wideband LNA for Radio-Astronomy Antenna-Array Feed. IEEE Microw. Wirel. Compon. Lett. 2018, 28, 909–911. [Google Scholar] [CrossRef]
- Nikandish, G.; Yousefi, A.; Kalantari, M. A Broadband Multistage LNA With Bandwidth and Linearity Enhancement. IEEE Microw. Wirel. Compon. Lett. 2016, 26, 834–836. [Google Scholar] [CrossRef]
- Song, H.; Shu, Y.; Guo, Y.; Hu, S. A 1–4 GHz low noise amplifier in 0.5-μm E-Mode InGaAs pHEMT technology. In Proceedings of the 2017 7th IEEE International Symposium on Microwave, Antenna, Propagation, and EMC Technologies (MAPE), Xi’an, China, 24–27 October 2017; IEEE: Piscataway, NY, USA, 2017. [Google Scholar]
- Ryu, K.K.; Kim, Y.H.; Kim, S.C. Low Noise and High Linearity GaAs LNA MMIC with Novel Active Bias Circuit for LTE Applications. J. Inf. Commun. Converg. Eng. 2017, 15, 112–116. [Google Scholar]












| Device | Value | Uint |
|---|---|---|
| M1 | 8 × 75 | μm |
| M2 | 8 × 90 | μm |
| C1 | 56 | pF |
| C2 | 5.7 | pF |
| C3 | 300 | pF |
| C4 | 6.6 | pF |
| C5 | 2.4 | pF |
| L1 | 0.75 | nH |
| L2 | 9.5 | nH |
| L3 | 9.5 | nH |
| L4 | 2.5 | nH |
| Ls | 0.1 | nH |
| Rf | 2500 | Ω |
| Ref. | Process | Architecture/Model | Bandwidth (GHz) | Gain (dB) | NF (dB) | S11 (dB) | IIP3 (dBm) | IP1dB (dBm) | Vdd(V) | Pdd (mW) |
|---|---|---|---|---|---|---|---|---|---|---|
| This Work | 0.25 μm GaAs pHEMT | Casscode with dual feedbacks and BPDWB | 1–3.5/110% | 22.5–25.2 | 0.5 ± 0.05 | −20 max | 9 min | −3 min | 5 | 330 |
| Ref’ 01 [25] | GaAs pHEMT Off the-shelf | Folded-cascode with intrinsic Cgd feedback | 0.4–0.8/66.7% | 41 | 0.34 max | −8 max | −25 min | −32.8 | 5 | 406 |
| Ref’ 02 [26] | 0.25 μm GaAs pHEMT | Two-stage cascade | 2–4/66.7% | 32.1 ± 0.44 | 0.8–2.0 | −6 max | NA | NA | 5 | 267 |
| Ref’ 03 [27] | 0. 5 μm GaAs pHEMT | Casscode with capacitive feedback | 1–4/120% | 20–23 | 1.8–2.3 | −10 max | NA | NA | 5 | 250 |
| Ref’ 04 [28] | 0.25 μm GaAs pHEMT | Casscode with feedback | 1.65–2.75/50% | 19.7 ± 1.5 | 0.58 max | NA | 10 * | NA | NA | NA |
| Mod’ 01 | GaAs pHEMT | HMC618ALP3E | 1.2–2.2/58.8% | 19 | 0.75 | −18 | 10 | −3 | 5 | 445 |
| Mod’ 02 | GaAs pHEMT | SKY67151-396LF | 0.7–3.8/130% | 19 @2.5 G | 0.5 @2.5 G | −11 @2.5 G | 17 @2.5 G | 1.7 @2.5 G | 5 | 360 |
| Mod’ 03 | GaAs pHEMT | QPL9057 | 1.5–4/91% | 18.5–21.7 | 0.5–0.85 | −10 max | NA | NA | 5 | 600 |
| Mod’ 04 | GaAs pHEMT | TQL9093 | 0.6–4.2/150% | 21.5–25 | 0.43–0.9 | −6 max | NA | NA | 5 | 250 |
Publisher’s Note: MDPI stays neutral with regard to jurisdictional claims in published maps and institutional affiliations. |
© 2022 by the authors. Licensee MDPI, Basel, Switzerland. This article is an open access article distributed under the terms and conditions of the Creative Commons Attribution (CC BY) license (https://creativecommons.org/licenses/by/4.0/).
Share and Cite
Zhao, J.; Wang, F.; Yu, H.; Zhang, S.; Wang, K.; Liu, C.; Wan, J.; Liang, X.; Yan, Y. Analysis and Design of a Wideband Low-Noise Amplifier with Bias and Parasitic Parameters Derived Wide Bandpass Matching Networks. Electronics 2022, 11, 633. https://doi.org/10.3390/electronics11040633
Zhao J, Wang F, Yu H, Zhang S, Wang K, Liu C, Wan J, Liang X, Yan Y. Analysis and Design of a Wideband Low-Noise Amplifier with Bias and Parasitic Parameters Derived Wide Bandpass Matching Networks. Electronics. 2022; 11(4):633. https://doi.org/10.3390/electronics11040633
Chicago/Turabian StyleZhao, Jinxiang, Feng Wang, Hanchao Yu, Shengli Zhang, Kuisong Wang, Chang Liu, Jing Wan, Xiaoxin Liang, and Yuepeng Yan. 2022. "Analysis and Design of a Wideband Low-Noise Amplifier with Bias and Parasitic Parameters Derived Wide Bandpass Matching Networks" Electronics 11, no. 4: 633. https://doi.org/10.3390/electronics11040633
APA StyleZhao, J., Wang, F., Yu, H., Zhang, S., Wang, K., Liu, C., Wan, J., Liang, X., & Yan, Y. (2022). Analysis and Design of a Wideband Low-Noise Amplifier with Bias and Parasitic Parameters Derived Wide Bandpass Matching Networks. Electronics, 11(4), 633. https://doi.org/10.3390/electronics11040633

