Next Article in Journal
TheraProx: Capacitive Proximity Sensing
Next Article in Special Issue
Visual-GRoup AFFEct Recognition (V-GRAFFER): A Unified Application for Real-Time Group Concentration Estimation in E-Lectures
Previous Article in Journal
Improved Human Activity Recognition Using Majority Combining of Reduced-Complexity Sensor Branch Classifiers
 
 
Font Type:
Arial Georgia Verdana
Font Size:
Aa Aa Aa
Line Spacing:
Column Width:
Background:
Article

The Unrepeatable Human Mind—Challenges in the Development of Cognitive Information Systems—What Makes a Machine Human?

by
Dóra Mattyasovszky-Philipp
*,†,
Attila Márton Putnoki
and
Bálint Molnár
*,†
Faculty of Informatics, Eötvös Loránd University, Pázmány Péter 1/C, 1117 Budapest, Hungary
*
Authors to whom correspondence should be addressed.
These authors contributed equally to this work.
Electronics 2022, 11(3), 394; https://doi.org/10.3390/electronics11030394
Submission received: 1 December 2021 / Revised: 24 January 2022 / Accepted: 25 January 2022 / Published: 28 January 2022
(This article belongs to the Special Issue Software and Hardware Aspects of Human-Computer Interaction)

Abstract

:
The understanding of human cognition has not been fully achieved; therefore, Information Systems (IS) are not yet fully synchronized with humans. By understanding the cognition process, we will be able to create a human-tailored Cognitive Information Systems (CISs). The necessity for this research is supported by the fact that present business decision makers are faced with challenges that they cannot solve in the time available without CIS. Here, the aim of the authors is to underpin the adaptability of cognitive resonance and the role of the info-communication via Human–Computer Interaction (HCI)—including linkage, relation and impacts, showing the needed direction to increase the effectiveness of the Human–Computer Interaction (HCI), that leads to an improved CIS building with a higher cognitive level. The applied research methodology consists of research analyses and an assessment of the available publications to pursue a comparative study pattern; then, a model building paradigm has been used for observing and monitoring the work with a CIS during HCI. We found a huge gap regarding information processing in the recent literature, that has been caused by the wide range of interdisciplinarity. Our research approach provides an overview of how other disciplines influence HCI and how the human mental model is supported with value added.

1. Introduction

A lack of understanding generates multifaceted problems in regard to the understanding of cognition itself in the context of human cognition and interaction in relation to HCI, which means that both sides must be understood in relation to each other and independently of each other. Any independent study requires both an internal and external environmental study that can map the human mind and thinking to create a goal-oriented machine model and CIS.
Our goal and proposal is to find possible linkages in the interaction between human and computer that can improve the quality of the interaction, starting from human cognition. To improve the quality, we set up basic models that, when further developed, can help both to better understand human thinking and to shed light on the shortcomings of the silicon agent side in order to provide better usability in business applications. Therefore, neurobiology treated as an external and social cognition via an internal study can be used in relation to neuroscience. Exploring these disciplines is important to understand the whole background of CIS and HCI, as HCI covers the whole range of human and machine processes.
After a better understanding of the human Decision-Making (DM), the CIS-based system with the mapped model can predict, support the human DM, or replace it with an automated intelligent robot (intelligent bot) via Intelligent Process Automation (IPA) related to Computer Vision (CV), Cognitive Automation (CA), Machine Learning (ML), Robotic Process Automation (RPA) technologies after being repaired in a controlled environment. Several activities, human factors and human resource constraints have already led to people being replaced by robots and machines. Businesses in addition to quality assurance, they can save money with RPA support. With these technologies, robots can become intelligent decision makers, in addition to providing decision support in the decision-making process. This decision support through HCI can have a positive impact on people’s decision-making, which can also have an impact on the enterprise. The message from the Computer with Cognitive Resonance can be processed, assimilated and a knowledge base can be built by humans with cognitive intelligence. This is indicated in model carbon–silicon (CS) info-communication model and Cognitive info-communication from the carbon agent perspective.
Methods for prediction and partial substitution already exist, but in the absence of cognition, these systems are not perfects. To further improve human–machine communication and support for human decisions, it is necessary to further investigate human DM and its architecture, for which we have created a partial support model. To study this human functionality, the use of different scientific fields is inevitable.
It is important to synchronise the human brain and decision-making with the computer. Neuroscience based Neurobiology deals with the brain and nervous system. Based on the referenced researches in the neurobiology field, the more knowledge we have about how the brain works, the less it seems possible to make decisions by free will, so the less we seem to be responsible for our decisions [1,2,3]. This implies that although internal spiritual, mental examination is essential, it has a strong influencing factor on the brain. Compatibilists argue that determinism does not strip the agent of choice, responsibility, or freedom, but Neuroscientific facts cannot be ruled out [1]. It is clear from lesion and microstimulation experiments that MT neurons serve as the basis for the decision-making process as a Neural [4,5]. This was based on a mechanism based on eye movement (or via associations of cues) for several analyses of computer screens. For brain-based DM, neurons in the Lateral Intraparietal area (LIP) of the parietal cortex respond to visual stimuli in the Response Field (RF) and when the RF is the target of an eye movement. These neurons, in concert with viewing plans, carry associative information in addition to evidence accumulated during decision preparation to allow a better decision to be made [6,7,8,9,10].
Human data and information processing is further described in the cognitive info-communication from carbon agent perspective model, knowing the importance of these neuron-based human decision reasons. Connected to the human DM, various online marketing or brain-based neuromarketing tools can have a neurobiological impact on short-term decisions due to conscious eye guidance. Neuromarketing seeks to link visual attention with consumers’ cognitive and emotional responses. The threshold for terminating the decision process as a bound controls both the speed and the accuracy of the decision process. The representation of information by neurons is influenced by noise, which is an unavoidable aspect of brain function. The brain or agent cannot always identify noise as different from the signal. The agent must learn to modify own decisions to compensate for the uncertainty, where this uncertainty is partly generated by noise. A high error rate can cause the agent to modify the policy by slowing down.
Connected to neuroscience the social cognition refers to a wide range of cognitive capacities that enable humans to understand, communicate, understand, and use information [11,12]. These capacities include the ability to decode and understand social cues like emotional expressions on a face, in the voice, or from body posture and making inferences about other people’s mental states (theory of mind reasoning), making moral decisions, regulating emotions and feelings [13,14]. Social cognition processes can be divided into three groups: Perception, Assessment, Regulation.
  • Perception: The Perception consists of perceptual or representative sociocognitive elements that include the perception of facial and speech information, biological movement.
  • Assessment: The Assessment or interpretation processes, e.g., include Emotion Recognition (ER), emotional and cognitive empathy.
  • Regulation: The Regulation is a regulatory processes, which includes emotion regulation, self-awareness and reflection, cognitive control, and reappraisal.
Based on the purpose for which the categories are used, it can be paired with ML as a computer processing, which is part of computer Science (CS). CS, ML and related AI fields are important because of their ability to process computer data and produce cognitive resonance. In our cognitive info-communication from the carbon agent perspective model, we have focused on human information processing, but from a model development perspective, machine cognitive processing could be further improved and built upon.
In line with the broken-down categories in ML, Supervised Learning (SL) can be used to extract speech information in Perception, while Unsupervised Learning (UL) can be used for ER in Assessment and Reinforcement Learning (RL) in Regulation to build CIS. Artificial Neural Networks (ANN) is excellent for using ML, which can be compared to the human brain and nervous system and adapt of its working to make CIS. Just as many different levels of relationships in the brain are the basis for DM, so are the multiple layers of ANN with different weights that provide the basis for a decision. Just as the brain has 10 11 neurons and 10 15 trillion interconnections, the complexity of NN can be even greater, which is just depends on the designer. Hence, only the imagination can limit the construction of an ANN supporting CIS that can more accurately predict, support, replace human DM, and improve cognition. In terms of their structure, the artificial neuron is very similar to a biological neuron. This can be seen in the neural network, as shown in Figure 1.
The inputs of the neuron are dendrites like weight w plus bias b, which comes from presynaptic neurons x and go to postsynaptic neuron y. The output is axon from the neutron and the activation function between them is the cell body (nucleus) as f ( x ) .
y = i = 0 n ( w i × x i ) + b y = f ( i = 0 n ( w i × x i ) + b )
The result of y is derived from f ( N e u r o n ) . The ANN equation with and then without activation function is shown in the basic equation can be seen as an illustration of the basic ANN methodology to be used in this case, which is built on the human-based NN. In this case, there is a linear relationship between input and output, which can be used as a nonlinear one if the activation function is not of linear type either. Thus, using the Neurons nonlinear activation function, the NN can be fitted to nonlinear data. Nonlinearity is important in humans because information transfer between cortical structures in brain processing requires nonlinear synchronization mechanisms [15]. Human-centred intelligent machine algorithms can help improve information processing in CIS systems.
Several types of ANNs are used to represent an NN in HCI, depending on its purpose. For example, functional Magnetic Resonance Imaging (fMRI) as a neuroimaging technique to detect neural activations in the brain by capturing the blood oxygen level is used Convolutional Neural Networks (CNN) as type of Deep Neural Network (DNN) for spatial feature extraction and a Long Short-Term Memory (LSTM) network for temporal modeling. Depending on the network model, it is possible to create neuromorphic computation. Using the large-scale Spiking Neural Network (SNN), a Biological-inspired Cognitive Supercomputing System (BiCoSS) can be built, which can replicate various biological cognitive activities, like action selection. This helps to map the human DM and therefore helps to build the CIS. BiCoSS considers several multiple nuclei, which are the Basal Ganglia (BG), cerebellum, hippocampus, and Thalamus (TH). The use of specific ML is recommended for the design of brain regions based cognitive function. Supervised Learning has been tested for the Cerebellar and RL for the BG [16]. Of course, Brain-inspired computing requires real-time computational capability, which is the basis for creating brain-inspired Cognitive Intelligence (CI) and CIS.
In summary, it is clear that research on neurosciences and related fields have a strong impact on various disciplines. Human-tailored solutions need to drive further disciplines to a model-building direction for wider understanding. Our research approach to give an overview of how other disciplines influence human–computer interaction and its quality, supported with a basic model where we adapted an interdisciplinary approach to support the complex process understanding, that is required to ensure to visualize the possible value adds generated by the cognitive resonance.

2. Human–Computer Interaction Model

Human computer interaction is define the framework of the knowledge base building, that support the human mental model with information and value adds. Brain-inspired CI requires further investigation of the brain process, which is based on the mirrorneuron system that has been discovered in the field of social neuroscience connected to social cognition. Inside social neuroscience it has been found how such empathic social reactions relate to a fundamental neural instrument based on a mirror neuron system. It is regularly recommended that intrinsic variables may play a part, but moreover that a mirror neuron system can as it were work after a learning handle has taken put the quality of a mirror neuron system may alter over time inside one individual. Mirror neurons in the brain are responsible for the processes of action execution, action perception, imitation, and imagination. In this paper, an adaptive agent model was presented addressing this aspect of adaptation over time, based on knowledge from Social Neuroscience. A social neuroscience-inspired controlled adaptive network model is presented that integrates the role of metaphors as mental models in joint DM. During joint DM ownership, states play an important role in the DM processes. An ownership state, in general, determines to what extent an individual attributes an action to own self or another entity are the basis for acknowledging the authorship of actions.
The mental processes as described contribute to mutual understanding between carbon agents (C) and silicon agents (S), which is an important element of a well-founded joint decision. The joint DM between two humans—a well-founded joint decision—has three main elements: both persons have chosen the same option, have a good feeling about it, and both have an empathic understanding of how the other feels about the chosen option. Ideally, based on their dynamic interplay, all mental processes described above together may lead to an emerging well-founded joint decision [17]. However, as these three criteria define a relatively high standard for well-foundeness, in practical situations there are many possibilities for failure of a joint decision on one or more of the three criteria for one or both persons [18].
In our case, the decision model has been transformed to demonstrate the decision and the interaction between the carbonand silicon agent. The model defines inputs and outputs, the interaction between the two parties meanwhile highlights and leads the importance and the understanding of the quality of the interaction, which is represented by the cognitive resonance. Cognitive resonance means the entire process between silicon and carbon agent, where the process improves the level the output, meanwhile both sides positively impacted to the acquired new information originated from the cognitive resonance as a process. Due to the fact the model describes the joint DM, utilizing the synergy generated during the process of cognitive resonance, the significance of the dynamic interplay transformed. The reason for that decrease, that is the relation of the carbon and silicon agent, we cannot, or we can only partly argue and/or consider the same opinion as a good feeling. Instead of empathic understanding, we consider the semantic understanding, that significantly transforms the human–h uman joint decision-making model. The reason behind the transformation of the Human-Human model, that to understand and model the DM between the silicon and carbon agent.
The carbon–silicon (CS) model at Figure 2 describes the communication flow and the cognitive resonance during HCI, which is shown in carbon–silicon (CS) info-communication model with the addition of UML, where include arrow relationship shows what the variable contains and shows groups and relationships with dashed lines. The bilateral direction of the communication described with the following indexes:
  • Content (CT): the non-static, adaptive base communication unit, determined by the dependencies of the direction of the communication, the context, and the number of the iterations, consist of predicted (expected) effect (pe) and resonance (r);
  • Context (CX): the non-static, adaptive base communication unit, determined by the dependencies of the direction of the communication, impacted by the number of the iterations; consist of predicted (expected) effect (pe);
  • Stimulus (s): or impulse, the form that initiate the communication process;
  • Expected (predicted) effect (ep): the effect which built into the form of impulse to determinate the content;
  • Action (ac): activity where the process realize;
  • Predicted (expected) effect (pe): the effect which built into the form of resonance to determinate the content;
  • Cognitive resonance (r): the measurable value adds in the entire process, between the silicon and carbon agent, where the process improves the level of the output, meanwhile both sides positively impacted by the transmitted value add.
In the graphical representation of the carbon–silicon (CS) base level model, the bilateral communication main units are the CT and the CX. The CT in the direction of C to S consists of the pe which built into the form of an impulse to determinate it. The CX is the ep transmitted to the S. These two elements form the initial input from the C side to the S. The silicon agent’s CT and CX actions are contains predefined elements as a response. These inputs from the carbon agent (CT and CX) as a merged elements received by the S and mapped with the S predefined responses. Once the action is completed based on the input provided by the C.
The received input evaluated (contextual mapping) by the silicon agent in the silicon agent’s contextual environment, that will be merged and evaluated together with the content, that is included into the carbon agent and the silicon agent content-based s. The silicon agent in outputs is returned to the input of the carbon agent. Like the received input in the silicon agent side one of the provided outputs is the CT, which consists of the resonated pe as the CX as well. The carbon agent side output related content is an impulse based content, meanwhile the output received by the carbon agent form the silicon agent in relation of content is a r based CT. Each side contains the association relationship within the communication and info-communication flow. Both sides the ep and the pe are the elements of the interaction, that ensure the accuracy of the inputs and outputs.
The value-added is generated by the r, therefore the quality of the response will be continuously improved during response reaction and the subsequent communication. These improvement iterations by iteration increase, therefore the Cognitive Distance (CD) between the carbon and the silicon agent continuously will be decreased. The carbon agent includes humans of any age, gender, personality, while the silicon agent includes both robots and software agents that can interact with humans in real-time.
This value-added useful additional information is incorporated into the STM as a result of the human internal process (based on the multidisciplinary research), then into the LTM as a knowledge base by cognitive intelligence, as shown in the cognitive info-communication from the carbon agent perspective model. The possibility of adapting the subject-domain distinction of the knowledge base and the cognitive resonance that generates the knowledge base is provided by the mathematical theory that is circumscribed.

3. Mathematical Model for Cognitive Resonance Distance and Mapping

The mathematical background of the model determines semantic understanding, an important part of the theory, cognitive resonance. There are three main parts of the communication between the carbon and silicon agent: the stimulus (s) that triggers the communication process, the iteration (i) that grows with the number of s, and the message generated by the s within a given i. Therefore, the CD, by mapping the 3 main parts, is possible with Least Squares. This is shown in the dot diagram as visualisation of the cognitive resonance distance Figure 3.
The method of least squared error is the best choice of estimate, where this error, like cognitive resonance, is the sum of the squared differences between each sample and the expected value.
( x i , y i ) = ( s i , i i ) i = 0 , 1 , n
Data points s i are differ pairwise, as shown in the diagram. It is necessary to fit the linear model function, where C T is the slope, and C X is where the line intercepts the i axis.
f ( s ) = a s + b = C T s + C X
Minimize D of the squares of the vertical distances d i between the mathematical model f ( s ) . This is necessary in iteration from a silicon agent because too much resonance can distort the transmitted data, so the information received by the carbon agent can also be distorted because its interpretation range is smaller. Bringing the right amount of cognitive resonance is the goal from this point of view. The equation can be written for d i .
D = ( d i ) 2 = i = 1 n ( i i f ( s i ) ) 2 = i = 1 n ( i i ( C T s i + C X ) ) 2
The cognitive resonance can be obtained as a function of stimulus and iteration via the square of the difference between all iterations and the C T s and C X that grow dynamically during communication. This model can also be used for regression analysis, one replaces the relation, where the noise term ε i is a random variable, what is converging to zero.
f ( x i ) y i f ( x i ) = y i + ε i
Linear regression (as a next step of this mathematical theory) can also be placed in the context of cognitive algebra, where should build effective info-communication between the carbon agent and silicon agent requires to describe the algebraic approach of the cognition, which has main three types: additive, multiplicative, and averaging. Via the additive model, the knowledge transferred and the feedback increases, thus showing the positive impact phenomenon. In the case of a multiplicative model, there is a risk that the negative impact (punitive) would be multiplied in the same way. In the case where only a positive change is indicated, the multiplicative model would take its place (ideal case). With a constraint, it is possible to let only the positive effect into the model, then it will be distributed in the model and the negative effects can be eliminated. The problem of infinite increment can also be solved by introducing a constraint on the knowledge present. The averaging model smoothest the effect, but it is not applied in the model. By its nature the averaging model reduces the maximum positive impact available while minimising the negative impact. One can use different constraints to stop the growth, such as time.
Cognitive resonance is important for info-communication in terms of notions. This is also part of the mathematical theory and proof, which provides a conceptual basis for subsequent models. The Subject-domain (s_d) contains the notions and their Features as properties, which allow the interpretation of the knowledge base set, what leads to and enables the breakdown of the Notion. Attributes are significant elements of the Subject-domain. This perception makes the possibility to apply a document-centric approach for the concept maps [19,20,21]. Subject-domain consists of: A finite set of concepts that are represented by ( n i ) as notion, ( F i ) as Features and of its Ranges by R i which is an element of the countable infinite set, what covers the domain of value for every single type of attributes, ( T i ) . A directed graph can be represented by a tree structure, where Notion-hierarchy as ( n h ) can be described with partial ordering as a mathematical relation R , n l R n g .
i f F ( n l ) F ( n g ) , i , r ( F ( n l ) ( T i ) ) ( F ( n g ) ) ( T i )
The hierarchy mapping ( M h ) between n h of s_d has an association connection between of their n h .
n s _ d i l n s _ d j k n h s _ d i , j M h : n h s _ d i n h s _ d j
The complexity and M can be represented by hypergraphs that yield a flexible structure for depicting the inter-dependencies [22], the complex structures and hierarchies. Description of the complex relationships enabled by the generalized hypergraph embedding hyperedges into each other. The hypergraph representation allows the application of pattern matching based on reasonable clusters of n and their F.
C F ( n l ) C F ( n g ) & R C ( F ( n l ) ( T i ) ) C ( F ( n g ) ) ( T i ) S F ( n l ) S F ( n g ) & R S ( F ( n l ) ( T i ) ) S ( F ( n g ) ) ( T i ) M h : C n h s _ d i C n h s _ d j S n h s _ d i S n h s _ d j
Using the carbon–silicon (CS) model presented earlier, the logic of M can be applied to n h within a given s_d. For the carbon agent as C and the silicon agent as S, which occur with respect to HCI, can also find the given n h in its context. In addition, the association relation also occurs naturally between the attributes, s_d of C and S. The hierarchy mapping between n h of s_d can be further decomposed into the carbon and silicon agents, with correspondence analysis. To measure the active distance within the CD it would be possible to use NN, ML models, in addition to the cognition itself, to produce content and context using the silicon agent. These interpretive environments as Databases (DB) and their attributes would need to be related based on the mathematical model presented.
The distance of the cognitive resonance model and the notion-hiearchy based hypergraph mathematical theory provide the basis for the subject-domain based cognitive information processing, incorporation and integration of infocommunication related cognitive information into the human and machine knowledge base by cognitive intelligence, which is also provided by the cognitive info-communication from the carbon agent perspective model (background of the internal process for this model is also provided in the previous chapters).

4. Cognitive Info-Communication

After the identification of patterns that can support cognitive resonance between the carbon and the silicon agent and should build up an effective info-communication between them. There is a need to create a bridge between the human side and the model elements within the computational architecture to ensure smooth info-communication. The importance of information communication is significant in the business and the enterprise environment, among various areas.
In an enterprise environment from business decision point of view the information must be analysed, understand, and sorted according to the business need. The information is generated in three different levels, that are used to build the knowledge base, as a base of the Business Intelligence (BI). Business intelligence is a set of tools based on state-of-the-art machine technology designed to forge an advantage in different markets. Tools include various applications, best practices, methodologies, etc. The market consists of economic, data-information, and knowledge-based markets etc. Business Intelligence generates a positive impact at different levels of DM:
  • Short-term decisions;
  • Tactical decisions;
  • Strategic decisions.
In each an enterprise’s lifecycle, there are successful and less successful periods. These periods are highly influenced and sometimes clearly lead by the management decisions. These decisions might have serious impacts on the short and long-term and are reflected in each organization layer in the enterprise. Short-term decisions are related to non-complex problems, meanwhile the tactical or medium-term decisions are mainly linked to the realization of the output of the strategical decision. Therefore, strategic decisions as always related to a longer time frame, tactical and operational (short-term) decisions are related to any action in a shorter timeframe. In an enterprise life, the tree time dimension runs parallel, and in an ideal case, the decisions are in line with each other. Therefore, the decision-makers need an up-to-date information on each level about the enterprise, which is achievable with a cognitive information system, utilizing, analysing the daily information. The bi-directional information flow during decision-making has a significant impact on the business decision, therefore the action followed by the decision taken, and their further results. the aggregate effect typically increases with the level of DM. Therefore, essential that CIS provides quality information, supports high-level value add at the executive level and the level that works on management reporting. Lower-level or short-term operational decisions and tactical decisions are linked to low-risk decisions and these decisions require substantially less information compared to other levels, as these require less information weight. Strategical level requires the highest information sets, the most complex reports. Decisions made by executives or by top management are made for the long-term to define the direction of the organization. The quality of management decisions on the three management levels might be measurable based on the stimulus-based content including context as described below at the model at carbon–silicon (CS) info-communication model.
Therefore, the quality of the info-communication has a direct impact on the management decision quality and in its consequences. The managerial decisions that affect the company can be simulated, optimized, and substituted using Silicon agents. The cognitive resonance as the central notion could be used to build up network models that can support the carbon agent perception. One of the directions could be to create a framework that makes it possible to generate a user interface and adequate content that is personalized for the specific carbon agent. Achieve a high level of personalisation, which means a kind of hyper-personalisation, because you need to generate personalised content using different technologies to support managerial understanding and strategic management decisions. The system become an adaptive flexible system via personalisation, that supports various level of management and its need. The adaptability and the flexibility is an essential features considering the time, the increased quantity of the information and the complexity of the decision. The application of data science, ML, AI for decision preparation and DM, produce data, visualization, a dashboard for managers. The goal is to support the interpretation, transparency, interpretability, understandability of the algorithm that is carried out.
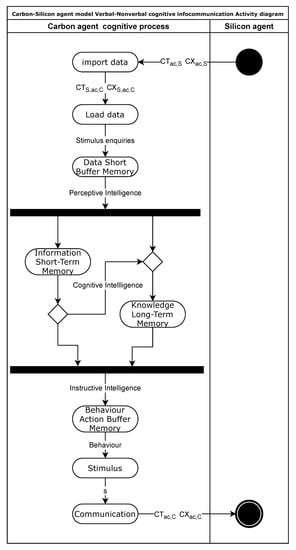
For personalized content and context for info-communication built on high AI technology, the human’s internal process needs to be understood to receive a real-demand message from the silicon agent. To mediate this in a system-oriented way, previously explained biological and human-centric methods can be used, such as BiCoSS built on biological cognitive activities or ANN built on the model of human NN. This info-communication process, the internal information processing is visible in the Cognitive info-communication from the carbon agent perspective model at Figure 4. This model includes the variables included in the carbon–silicon (CS) info-communication model at Figure 2, and the mathematical theory proofs. The internal information process describes the loading of information received from the silicon agent into the carbon agent; the data processing according to Wang theory—which can be linked to the analysis of human reasoning in interdisciplinary domains presented earlier; the stimulus and output generation.
By Wang’s definition: Cognitive Informatics (CIs) is a transdisciplinary inquiry of cognitive and information sciences that investigates into the internal information processing mechanisms and processes of the brain and natural intelligence, and their engineering applications through an interdisciplinary approach [23]. The contextual perception originates from the model of CIS, the hypotheses generation, and the ongoing learning through cognitive resonance via the carbon and silicon agent interface. The carbon agent indirectly alters the model, that enables CIS to generate new hypotheses across the learning process. Therefore, the most significant features of CIS the capability to realize the information interchange, meanwhile via the cognitive resonance lets CIS increase their cognitive level. On basis of this description, the CIS as constituents within Wang’s framework can be perceived in three ways. The content of an Information System (IS) includes information that consists of data and programs as a combined unit, therefore, we consider the second cycle of learning mechanism through HCI to be the foundation of discerning, due to the first circle that did not inevitably affect neither the Natural World (NW), Abstract World (AW) nor CIS [24].
Cognition and perception all play an important role in the human DM process. The Hebbian learning is based on the simple “fire together wire together” model. The model describes the learning process of the human mind. There is a need to apply a suitable model and algorithm due to the high volume of easy access of the large amounts of unlabelled data [25]. Hebbian learning might have a significant impact on this field, due to the nature of the learning methodology. The methodology is simple and based on Neurobiology, that demonstrates feasibility in case of the unsupervised learning. It is shown how under normal conditions by learning the empathic responses become better over time, provided that a certain amount of social encounters occur. One of the keys to successful integration into human society depends on social interactions. The necessary interactions are determined by patterns and rules. Become successful there is a need to be able to demonstrate verbally and nonverbal expression the empathy, the empathic understanding. The used example is a based-on carbon–silicon (CS) info-communication model Figure 2, where the model also describes the Neural Network Figure 1 elements that supports the understanding of the biological model of the cognition. This knowledge support further model development to train ANN adapted to a problem.
Partly adapting and transcribing the analogy of the Hebbian learning, the hypothesis of the cognitive resonance will be understandable. The Hebbian learning deals with the emotional part of the DM, however transcription it to the value adds, that cannot simply realize or notice immediately, the cognitive resonance get form, that can be simply locate and define. A person must demonstrate empathy through nonverbal and vocal expressions to operate successfully in social interactions. To function well in social interaction, it is needed that a person displays a form of emphatic understanding, both by nonverbal and verbal expression. During DM in HH interaction, there are criteria for a successful decision. The joint decision can be successful in case the below components are valid regarding both parties [25]. Joint decision making consists of the following:
  • Both actors have selected the same option,
  • Both have an empathic understanding from the other side,
  • Both have a positive sentiment related to the decision making [12].
The aspect of the joint DM that is related to the point where both persons have a positive feeling in relation to the decision anticipates that to comply with the successful DM process, a human needs to have a positive sentiment in regards. We believe that the success factor is the cognitive resonance, which adds the missing element to the process, which is represented far beyond the simple data elaboration. However, the cognitive resonance is not a sentiment, it is a value-added to the process, and improves the level of the DM, generating the impression that the decision made is a result of HH interaction, therefore it is very similar to the joint DM. The process is in contrast to generating the impression mentioned above, might result a hyper-personalized information. The hyper-personalization originates from the fact that the capability in various fields of the silicon agent is far beyond the carbon agent capability and skillset. To make IS for CIS, there is a need for the hyper-personalization, that is ensured by cognitive resonance, as a value added. The hyper-personalization can only be ensured if the silicon side “knows” the preferences, i.e., what the carbon agent needs. Therefore, there is a need to understand the human mind during DM, as this must be described with a model, further, there is a need to model the silicon agent, to see the similarity and the correspondence, the information mapping process, and the orchestration of the process between the two sides. The info-communication is one of the particularly important elements, that support the orchestration process.

5. Results

The ideal CISs we propose and extend, leaving aside the predefined details, are contextual insights from the model, hypothesis generation (proposed explanation for an observation) and infinite learning from information [24,26,27]. A cognitive information system is a non-static and continuously adaptive system that has a positive impact on the learning of the carbon agent. It increases the exploitation of the synergy between the carbon agent and the silicon agent, creating the possibility of info-communication to continuously include the value added by the cognitive resonance. In the interaction, it transmits the synthesized semantic information following automated data understanding, facilitating a more accurate interpretation. The cognitive resonance generated as a function of stimulus and iteration is plotted in Cognitive info-communication from the carbon agent perspective model based on human–computer interaction and carbon–silicon (CS) info-communication model variables. Based on this, the cognitive resonance was supported by mathematical models to show the cognitive distance and the subject-domain notion hierarchy was modelled via hypergraph.

6. Discussion

Further mathematical theories can be applied to the cognitive resonance measured in the model based on the information communication between the carbon and silicon agents, such as the theoretical application and practical measurement of regression. Before adapting the cognitive resonance to silicon agent and the carbon agent side generation, a database needs to be built based on the defined definitions so that an artificial neural network can be developed using reinforcement learning. With the support of this machine learning, a cognitive information system can be developed that with a biological based foundation helps to further understand the human mind in a form and helps to map, optimize, improve, and replace it using the silicon agent with IPA, related to CV, CA, AI and BI based RPA. During the research, different models have revealed details of human thinking and decision-making to varying degrees of depth. In our view, this is a focus area that can be used as a basis for deriving new conclusions and, depending on this, for further research to ensure that each model covers not only parts of the process, but the entire process. The individual models can be further developed and are for the time being considered as a basic model. In the longer term, the basic models offer the possibility of extending them to gain a better understanding of a sub-area. In this sense, for example, a strategic management decision or a tactical decision can be sent to the decision-making process. With a view to the mathematical approach, additional variables can be introduced into the model, thus extending, and making the initial model more accurate. The silicon agent can support DM through personalized content and context, reasoning. A thorough internal and external environmental and influencing risk assessment is required before a decision is made. Strategic decisions require information that has already been processed by artificial intelligence and business intelligence tools. Many predictions and scenarios using big data are analysed, estimated, and designed to make the best decision for the organization, considering their economic situation. These tools are one of the newly researched tools that are used in cognitive information systems.

7. Conclusions

Using the interdisciplinary approach required in this research area, we have developed several partially proven theories that underpin the principles and development of biological and human based cognitive information systems. Cognitive resonance, as an element of human–computer interaction, play a prominent role in the development of these models. Cognitive info-communication, which plays a role in the transmission of cognitive resonance, has a crucial function in the process. The models provide better view and understanding of the human mind and their processes better meanwhile, ensure the base and show the direction for the further research.

Author Contributions

D.M.-P., A.M.P. and B.M. worked on the conceptualization of the raised issue; they wrote the original draft version, then they carried out the editing and revision. B.M. proofread the draft and revision and supervised the process. B.M. acquired funding to support the creation of the paper. All authors have read and agreed to the published version of the manuscript.

Funding

This research was supported by grants of “Application Domain Specific Highly Reliable IT Solutions” project that has been implemented with the support provided from the National Research, Development and Innovation Fund of Hungary, financed under the Thematic Excellence Programme TKP2020-NKA-06 (National Challenges Subprogramme) funding scheme.

Conflicts of Interest

The authors declare no conflict of interest.

References

  1. Shadlen, M.N.; Roskies, A.L. The neurobiology of decision-making and responsibility: Reconciling mechanism and mindedness. Front. Neurosci. 2012, 6, 56. [Google Scholar] [CrossRef] [PubMed] [Green Version]
  2. Zeki, S.; Goodenough, O.R.; Greene, J.; Cohen, J. For the law, neuroscience changes nothing and everything. Philos. Trans. R. Soc. Lond. Ser. B 2004, 359, 1775–1785. [Google Scholar] [CrossRef] [PubMed]
  3. Glimcher, P.W. Indeterminacy in Brain and Behavior. Annu. Rev. Psychol. 2005, 56, 25–56. [Google Scholar] [CrossRef] [PubMed] [Green Version]
  4. Parker, A.J.; Newsome, W.T. Sense and the Single Neuron: Probing the Physiology of Perception. Annu. Rev. Neurosci. 1998, 21, 227–277. [Google Scholar] [CrossRef] [PubMed]
  5. Gold, J.I.; Shadlen, M.N. The Neural Basis of Decision Making. Annu. Rev. Neurosci. 2007, 30, 535–574. [Google Scholar] [CrossRef] [Green Version]
  6. Gnadt, J.W.; Andersen, R.A. Memory related motor planning activity in posterior parietal cortex of macaque. Exp. Brain Res. 1988, 70, 216–220. [Google Scholar]
  7. Andersen, R.A. Encoding of intention and spatial location in the posterior parietal cortex. Cereb. Cortex 1995, 5, 457–469. [Google Scholar] [CrossRef]
  8. Mazzoni, P.; Bracewell, R.M.; Barash, S.; Andersen, R.A. Motor intention activity in the macaque’s lateral intraparietal area. I. Dissociation of motor plan from sensory memory. J. Neurophysiol. 1996, 76, 1439–1456. [Google Scholar] [CrossRef] [Green Version]
  9. Colby, C.L.; Goldberg, M.E. Space and attention in parietal cortex. Annu. Rev. Neurosci. 1999, 22, 319–349. [Google Scholar] [CrossRef] [Green Version]
  10. Lewis, J.W.; Van Essen, D.C. Corticocortical connections of visual, sensorimotor, and multimodal processing areas in the parietal lobe of the macaque monkey. J. Comp. Neurol. 2000, 428, 112–137. [Google Scholar] [CrossRef]
  11. Adolphs, R. The neurobiology of social cognition. Curr. Opin. Neurobiol. 2001, 11, 231–239. [Google Scholar] [CrossRef]
  12. Van Overwalle, F. Social cognition and the brain: A meta-analysis. Hum. Brain Mapp. 2009, 30, 829–858. [Google Scholar] [CrossRef] [PubMed]
  13. Croker, V.; McDonald, S. Recognition of emotion from facial expression following traumatic brain injury. Brain Inj. 2005, 19, 787–799. [Google Scholar] [CrossRef] [PubMed]
  14. Ietswaart, M.; Milders, M.; Crawford, J.R.; Currie, D.; Scott, C.L. Longitudinal aspects of emotion recognition in patients with traumatic brain injury. Neuropsychologia 2008, 46, 148–159. [Google Scholar] [CrossRef] [PubMed]
  15. Kowalik, Z.; Wrobel, A.; Ritz, A. Why does the human brain need to be a nonlinear system? Behav. Brain Sci. 1996, 19, 302–303. [Google Scholar] [CrossRef]
  16. Yang, S.; Wang, J.; Hao, X.; Li, H.; Wei, X.; Deng, B.; Loparo, K.A. BiCoSS: Toward Large-Scale Cognition Brain with Multigranular Neuromorphic Architecture. IEEE Trans. Neural Netw. Learn. Syst. 2021, 1–15. [Google Scholar] [CrossRef]
  17. Treur, J. Modelling joint decision making processes involving emotion-related valuing and empathic understanding. In Proceedings of the International Conference on Principles and Practice of Multi-Agent System, Wollongong, Australia, 14–18 November 2011; pp. 410–423. [Google Scholar]
  18. Duell, R.; Treur, J. A computational analysis of joint decision making processes. In Proceedings of the International Conference on Social Informatics, Lausanne, Switzerland, 5–7 December 2012; pp. 292–308. [Google Scholar]
  19. Kasabov, N. Evolving Intelligent Systems For Adaptive Multimodal Information Processing. In Evolving Connectionist Systems: The Knowledge Engineering Approach; Kasabov, N., Ed.; Springer: London, UK, 2007; pp. 361–380. [Google Scholar]
  20. Molnár, B.; Benczúr, A. Modeling Information Systems From The Viewpoint Of Active Documents. Vietnam. J. Comput. Sci. 2015, 2, 229–241. [Google Scholar] [CrossRef] [Green Version]
  21. Molnár, B.; Béleczki, A.; Benczúr, A. Information Systems Modelling Based On Graph-theoretic Background. J. Inf. Telecommun. 2018, 2, 68–90. [Google Scholar] [CrossRef] [Green Version]
  22. Molnár, B. Applications of hypergraphs in informatics: A survey and opportunities for research. Ann. Univ. Sci. Budapest. Sect. Comput 2014, 42, 261–282. [Google Scholar]
  23. Wang, Y. The Theoretical Framework Of Cognitive Informatics. Int. J. Cogn. Informatics Nat. Intell. 2007, 1, 1–27. [Google Scholar] [CrossRef]
  24. Mattyasovszky-Philipp, D.; Molnár, B. An Architectural Approach to Cognitive Information System. Acta Polytech. Hung. 2020, 17, 237–253. [Google Scholar] [CrossRef]
  25. Van Ments, L.; Treur, J. Modeling Adaptive Cooperative and Competitive Metaphors as Mental Models for Joint Decision Making. Cogn. Syst. Res. 2021, 69, 67–82. [Google Scholar] [CrossRef]
  26. Molnár, B.; Mattyasovszky-Philipp, D. Cognitive Information Systems–artificial Intelligence & Management Decisions. In Proceedings of the 12th IADIS International Conference Information Systems 2019, Utrecht, The Netherlands, 11–13 April 2019; pp. 290–294. [Google Scholar] [CrossRef]
  27. Mattyasovszky-Philipp, D.; Molnár, B. Cognitive Resonance and the Architecture Issues of Cognitive Information Systems. In Accentuate Innovations in Cognitive Info-Communication in Series: Topics in Intelligent Engineering and Informatics Infocommunications and Human Centred Engineering (Working Title); Springer: Berlin/Heidelberg, Germany, 2021. [Google Scholar]
Figure 1. Neural network.
Figure 1. Neural network.
Electronics 11 00394 g001
Figure 2. Carbon–silicon (CS) info-communication model.
Figure 2. Carbon–silicon (CS) info-communication model.
Electronics 11 00394 g002
Figure 3. Distance of cognitive resonance.
Figure 3. Distance of cognitive resonance.
Electronics 11 00394 g003
Figure 4. Cognitive info-communication from the carbon agent perspective.
Figure 4. Cognitive info-communication from the carbon agent perspective.
Electronics 11 00394 g004
Publisher’s Note: MDPI stays neutral with regard to jurisdictional claims in published maps and institutional affiliations.

Share and Cite

MDPI and ACS Style

Mattyasovszky-Philipp, D.; Putnoki, A.M.; Molnár, B. The Unrepeatable Human Mind—Challenges in the Development of Cognitive Information Systems—What Makes a Machine Human? Electronics 2022, 11, 394. https://doi.org/10.3390/electronics11030394

AMA Style

Mattyasovszky-Philipp D, Putnoki AM, Molnár B. The Unrepeatable Human Mind—Challenges in the Development of Cognitive Information Systems—What Makes a Machine Human? Electronics. 2022; 11(3):394. https://doi.org/10.3390/electronics11030394

Chicago/Turabian Style

Mattyasovszky-Philipp, Dóra, Attila Márton Putnoki, and Bálint Molnár. 2022. "The Unrepeatable Human Mind—Challenges in the Development of Cognitive Information Systems—What Makes a Machine Human?" Electronics 11, no. 3: 394. https://doi.org/10.3390/electronics11030394

APA Style

Mattyasovszky-Philipp, D., Putnoki, A. M., & Molnár, B. (2022). The Unrepeatable Human Mind—Challenges in the Development of Cognitive Information Systems—What Makes a Machine Human? Electronics, 11(3), 394. https://doi.org/10.3390/electronics11030394

Note that from the first issue of 2016, this journal uses article numbers instead of page numbers. See further details here.

Article Metrics

Back to TopTop