Handcrafted Deep-Feature-Based Brain Tumor Detection and Classification Using MRI Images
Abstract
1. Introduction
2. Literature Survey
3. Proposed System
3.1. Data Preparation
3.1.1. Adaptive Fuzzy Filtering
3.1.2. The Filtering Stage
3.2. Image Augmentation
3.3. Feature Extraction
3.3.1. Classification of CNN
3.3.2. Residual Network
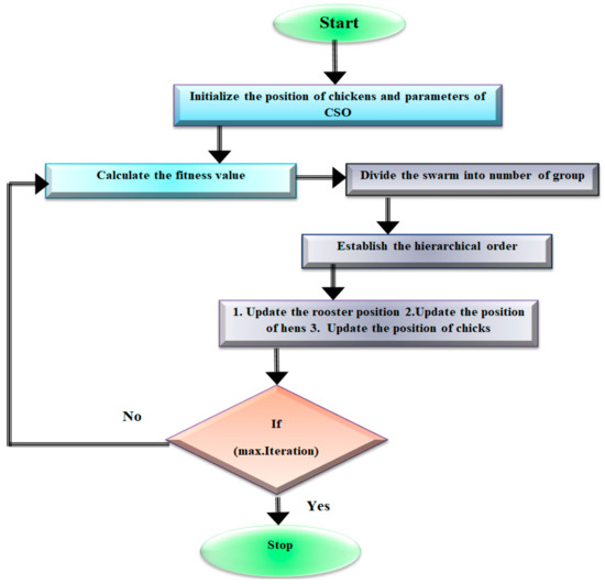
3.4. Chicken Swarm Optimization
3.4.1. Solution Encoding
3.4.2. Fitness Function
3.4.3. Initialization of Population
3.4.4. Fitness Evaluation
3.4.5. The Rooster’s Current Status
3.4.6. Position Update of Hen
3.4.7. Chicken Status Report
3.4.8. Tsallis Entropy
4. Results and Discussions
4.1. Experimental Setup
4.2. Dataset
4.3. Performance Validation
4.4. Precision Analysis
4.5. Accuracy Analysis
4.6. F-Score Analysis
4.7. RMSE
4.8. Recall
4.9. Execution Time Analysis
5. Conclusions
Author Contributions
Funding
Data Availability Statement
Conflicts of Interest
References
- Akil, M.; Saouli, R.; Kachouri, R. Fully automatic brain tumor segmentation with deep learning-based selective attention using overlapping patches and multi-class weighted cross-entropy. Med. Image Anal. 2020, 63, 101692. [Google Scholar] [CrossRef]
 - Young, R.J.; Knopp, E.A. Brain MRI: Tumor evaluation. J. Magn. Reson. Imaging Off. J. Int. Soc. Magn. Reson. Med. 2006, 24, 709–724. [Google Scholar] [CrossRef] [PubMed]
 - Habib, H.; Amin, R.; Ahmed, B.; Hannan, A. Hybrid algorithms for brain tumor segmentation, classification and feature extraction. J. Ambient. Intell. Humaniz. Comput. 2022, 13, 2763–2784. [Google Scholar] [CrossRef]
 - Ullah, M.N.; Park, Y.; Kim, G.B.; Kim, C.; Park, C.; Choi, H.; Yeom, J.Y. Simultaneous acquisition of ultrasound and gamma signals with a single-channel readout. Sensors 2021, 21, 1048. [Google Scholar] [CrossRef] [PubMed]
 - Bauer, S.; Wiest, R.; Nolte, L.; Reyes, M. A survey of MRI-based medical image analysis for brain tumor studies. Phys. Med. Biol. 2013, 58, R97. [Google Scholar] [CrossRef]
 - Jamil, F.; Iqbal, M.A.; Amin, R.; Kim, D. Adaptive thermal-aware routing protocol for wireless body area network. Electronics 2019, 8, 47. [Google Scholar] [CrossRef]
 - Deepak, S.; Ameer, M. Brain tumor classification using deep CNN features via transfer learning. Comput. Biol. Med. 2019, 111, 103345. [Google Scholar] [CrossRef]
 - Kang, J.; Ullah, Z.; Gwak, J. Mri-based brain tumor classification using ensemble of deep features and machine learning classifiers. Sensors 2021, 21, 2222. [Google Scholar] [CrossRef]
 - Pokle, S.B. Analysis of OFDM system using DCT-PTS-SLM based approach for multimedia applications. Clust. Comput. 2019, 22, 4561–4569. [Google Scholar]
 - Hardas, B.M.; Pokle, S.B. Optimization of peak to average power reduction in OFDM. J. Commun. Technol. Electron. 2017, 62, 1388–1395. [Google Scholar] [CrossRef]
 - Litjens, G.; Kooi, T.; Bejnordi, B.E.; Setio, A.A.A.; Ciompi, F.; Ghafoorian, M.; Van Der Laak, J.A.; Van Ginneken, B.; Sánchez, C.I. A survey on deep learning in medical image analysis. Med. Image Anal. 2017, 42, 60–88. [Google Scholar] [CrossRef] [PubMed]
 - Amin, R.; Al Ghamdi, M.A.; Almotiri, S.H.; Alruily, M. Healthcare techniques through deep learning: Issues, challenges and opportunities. IEEE Access 2021, 9, 98523–98541. [Google Scholar]
 - Gumaei, A.; Hassan, M.M.; Hassan, M.R.; Alelaiwi, A.; Fortino, G. A hybrid feature extraction method with regularized extreme learning machine for brain tumor classification. IEEE Access 2019, 7, 36266–36273. [Google Scholar] [CrossRef]
 - Ayadi, W.; Elhamzi, W.; Charfi, I.; Atri, M. Deep CNN for brain tumor classification. Neural Process. Lett. 2021, 53, 671–700. [Google Scholar] [CrossRef]
 - Hemanth, D.J.; Vijila, C.K.S.; Selvakumar, A.I.; Anitha, J. Performance improved iteration-free artificial neural networks for abnormal magnetic resonance brain image classification. Neurocomputing 2014, 130, 98–107. [Google Scholar] [CrossRef]
 - Nayak, D.R.; Dash, R.; Majhi, B. Automated diagnosis of multi-class brain abnormalities using MRI images: A deep convolutional neural network based method. Pattern Recognit. Lett. 2020, 138, 385–391. [Google Scholar] [CrossRef]
 - Sachdeva, J.; Kumar, V.; Gupta, I.; Khandelwal, N.; Ahuja, C.K. A package-SFERCB-Segmentation, feature extraction, reduction and classification analysis by both SVM and ANN for brain tumors. Appl. Soft Comput. 2016, 47, 151–167. [Google Scholar] [CrossRef]
 - Mzoughi, H.; Njeh, I.; Wali, A.; Slima, M.B.; Ben Hamida, A.; Mhiri, C.; Mahfoudhe, K.B. Deep multi-scale 3D convolutional neural network (CNN) for MRI gliomas brain tumor classification. J. Digit. Imaging 2020, 33, 903–915. [Google Scholar] [CrossRef]
 - Maqsood, S.; Damasevicius, R.; Shah, F.M. An efficient approach for the detection of brain tumor using fuzzy logic and U-NET CNN classification. In International Conference on Computational Science and Its Applications; Springer: Cham, Switzerland; New York, NY, USA; pp. 105–118.
 - Afshar, P.; Mohammadi, A.; Plataniotis, K.N. Brain tumor type classification via capsule networks. In Proceedings of the 2018 25th IEEE International Conference on Image Processing (ICIP), Athens, Greece, 7–10 October 2018; pp. 3129–3133. [Google Scholar]
 - Abiwinanda, N.; Hanif, M.; Hesaputra, S.T.; Handayani, A.; Mengko, T.R. Brain tumor classification using convolutional neural network. In World Congress on Medical Physics and Biomedical Engineering; IEEE: Singapore, 2018; pp. 183–189. [Google Scholar]
 - Khan, A.H.; Abbas, S.; Khan, M.A.; Farooq, U.; Khan, W.A.; Siddiqui, S.Y.; Ahmad, A. Intelligent model for brain tumor identification using deep learning. Appl. Comput. Intell. Soft Comput. 2022, 2022, 1–10. [Google Scholar] [CrossRef]
 - Ghassemi, N.; Shoeibi, A.; Rouhani, M. Deep neural network with generative adversarial networks pre-training for brain tumor classification based on MR images. Biomed. Signal Process. Control 2020, 57, 101678. [Google Scholar] [CrossRef]
 - Gowshika, U.; Ravichandran, T. A smart device integrated with an android for alerting a person’s health condition: Internet of Things. Indian J. Sci. Technol. 2016, 9, 1–6. [Google Scholar]
 - Manikandan, S.; Sambit, S.; Sanchali, D. An efficient technique for cloud storage using secured de-duplication algorithm. J. Intell. Fuzzy Syst. 2021, 42, 2969–2980. [Google Scholar] [CrossRef]
 - Thangavel, R. Resource selection in grid environment based on trust evaluation using feedback and performance. Am. J. Appl. Sci. 2013, 10, 924–930. [Google Scholar]
 - Subbulakshmi, P.; Ramalakshmi, V. Honest auction based spectrum assignment and exploiting spectrum sensing data falsification attack using stochastic game theory in wireless cognitive radio network. Wirel. Pers. Commun. Int. J. 2018, 102, 799–816. [Google Scholar] [CrossRef]
 - Rajaram, V. Intelligent deep learning based bidirectional long short term memory model for automated reply of e-mail client prototype. Pattern Recognit. Lett. 2021, 152, 340–347. [Google Scholar] [CrossRef]
 - Jaishankar, B.; Vishwakarma, S.; Mohan, P.; Pundir, A.K.S.; Patel, I.; Arulkumar, N. Blockchain for securing healthcare data using squirrel search optimization algorithm. Intell. Autom. Soft Comput. 2022, 32, 1815–1829. [Google Scholar] [CrossRef]
 - Mishra, S.; Prakash, M. Digital mammogram inferencing system using intuitionistic fuzzy theory. Comput. Syst. Sci. Eng. 2022, 41, 1099–1115. [Google Scholar] [CrossRef]
 - Geetha, B.T.; Mayuri, A.V.R.; Jackulin, T.; Aldo Stalin, J.L.; Anitha, V. Pigeon inspired optimization with encryption based secure medical image management system. Comput. Intell. Neurosci. 2022, 2022, 2243827. [Google Scholar] [CrossRef]
 - Ravichandran, T. An Efficient Resource Selection and Binding Model for Job Scheduling in Grid. Eur. J. Sci. Res. 2012, 81, 450–458. [Google Scholar]
 - Ezhumalai, P.; Prakash, M. A Deep Learning Modified Neural Network (Dlmnn) Based Proficient Sentiment Analysis Technique on Twitter Data. J. Exp. Theor. Artif. Intell. 2022. Available online: https://www.tandfonline.com/doi/citedby/10.1080/0952813X.2022.2093405?scroll=top&needAccess=true&role=tab (accessed on 5 November 2022).
 - Gurram, S.; Geetha, K.; Aditya Kumar, S.; Hemalatha, S.; Vinay, K. Intelligent deep learning-based ethnicity recognition and classification using facial images. Image Vis. Comput. 2022, 121, 1–16. [Google Scholar] [CrossRef]
 - Kavitha, M.; Sankara Babu, B.; Sumathy, B.; Jackulin, T.; Ramkumar, N. Convolutional neural networks-based video reconstruction and computation in digital twins. Intell. Autom. Soft Comput. 2022, 34, 1571–1586. [Google Scholar] [CrossRef]
 - Sridevi, S.; Murugeswari, M.; Bheema, L. Deep learning approaches for cyberbullying detection and classification on social media. Comput. Intell. Neurosci. 2022, 2022, 2163458. [Google Scholar] [CrossRef]
 - Farah Sayeed, R.; Princey, S.; Priyanka, S. Deployment of multicloud environment with avoidance of ddos attack and secured data privacy. Int. J. Appl. Eng. Res. 2015, 10, 8121–8124. [Google Scholar]
 - Gowshika, U.; Shaloom Immulicate, D.; Sathiya Priya, S. Analysis of defect in dental using image processing. Int. J. Appl. Eng. Res. 2015, 10, 8125–8129. [Google Scholar]
 - Subbulakshmi, P.; Prakash, M. Mitigating eavesdropping by using fuzzy based MDPOP-Q learning approach and multilevel Stackelberg game theoretic approach in wireless CRN. Cogn. Syst. Res. 2018, 52, 853–861. [Google Scholar] [CrossRef]
 - Faritha Banu, J.; Geetha, B.T.; Selvalakshmi, V.; Umadevi, A.; Eric Ofori, M. Artificial intelligence based customer churn prediction model for business markets. Comput. Intell. Neurosci. 2022, 2022, 1703696. [Google Scholar] [CrossRef]
 - Raghavendra, S.; Geetha, B.T.; Mary Rexcy Asha, S.; Michaelraj Kingston, R. Artificial humming bird with data science enabled stability prediction model for smart grids. Sustain. Comput. Inform. Syst. 2022, 36, 100821. [Google Scholar] [CrossRef]
 - Menze, B.H.; Jakab, A.; Bauer, S.; Kalpathy-Cramer, J.; Farahani, K.; Kirby, J.; Burren, Y.; Porz, N.; Slotboom, J.; Wiest, R.; et al. The Multimodal Brain Tumor Image Segmentation Benchmark (BRATS). IEEE Trans. Med. Imaging 2015, 34, 1993–2024. [Google Scholar] [CrossRef]
 - Mohan, P.; Subramani, N.; Alotaibi, Y.; Alghamdi, S.; Khalaf, O.I.; Ulaganathan, S. Improved metaheuristics-based clustering with multihop routing protocol for underwater wireless sensor networks. Sensors 2022, 22, 1618. [Google Scholar] [CrossRef]
 - Satpathy, S.; Padthe, A.; Trivedi, M.C.; Goyal, V.; Bhattacharyya, B.K. Method for measuring supercapacitor’s fundamental inherent parameters using its own self-discharge behavior: A new steps towards sustainable energy. Sustain. Energy Technol. Assess. 2022, 53, 102760. [Google Scholar] [CrossRef]
 - Anuradha, D.; Subramani, N.; Khalaf, O.I.; Alotaibi, Y.; Alghamdi, S.; Rajagopal, M. Chaotic search-and-rescue-optimization-based multi-hop data transmission protocol for underwater wireless sensor networks. Sensors 2022, 22, 2867. [Google Scholar] [CrossRef] [PubMed]
 - Geetha, B.T.; Kumar, S.; Sathya Bama, B.; Chiranjit, D.; Vijendra Babu, D. Green energy aware and cluster-based communication for future load prediction in IoT. Sustain. Energy Technol. Assess. 2022, 52, 102244. [Google Scholar] [CrossRef]
 - Harshavardhan, A.; Prasanthi, B.; Alhassan Alolo Abdul-Rasheed, A.; Aditya Kumar Singh, P.; Ranjan, W. LSGDM with biogeography-based optimization (bbo) model for healthcare applications. J. Healthc. Eng. 2022, 2022, 2170839. [Google Scholar] [CrossRef]
 - Parthiban, S.; Harshavardhan, A.; Neelakandan, S.; Prashanthi, V.; Alhassan Alolo, A.R.A.; Velmurugan, S. Chaotic salp swarm optimization-based energy-aware vmp technique for cloud data centers. Comput. Intell. Neurosci. 2022, 2022, 4343476. [Google Scholar] [CrossRef]
 - Raghavendar, S.; Hardhavardhan, A.; Partheepan, R.; Ranjan, W.; Chandra Shekar Rao, V. Multilayer stacked probabilistic belief network-based brain tumor segmentation and classification. Int. J. Found. Comput. Sci. 2022, 33, 559–582. [Google Scholar] [CrossRef]
 - Perumal, S.K.; Kallimani, J.S.; Ulaganathan, S.; Bhargava, S.; Meckanizi, S. Controlling energy aware clustering and multihop routing protocol for IoT assisted wireless sensor networks. Concurr. Comput. Pract. Exp. 2022, 34, e7106. [Google Scholar] [CrossRef]
 - Reshma, G.; Al-Atroshi, C.; Nassa, V.K.; Geetha, B.; Sunitha, G.; Galety, M.G.; Neelakandan, S. Deep Learning-Based Skin Lesion Diagnosis Model Using Dermoscopic Images. Intell. Autom. Soft Comput. 2022, 31, 621–634. [Google Scholar] [CrossRef]
 - Deepak Kumar, J.; Veeramani, T.; Surbhi, B.; Fida Hussain, M. Design of fuzzy logic-based energy management and traffic predictive model for cyber physical systems. Comput. Electr. Eng. 2022, 102, 108135. [Google Scholar] [CrossRef]
 - Lakshmanna, K.; Subramani, N.; Alotaibi, Y.; Alghamdi, S.; Khalafand, O.I.; Nanda, A.K. Improved metaheuristic-driven energy-aware cluster-based routing scheme for iot-assisted wireless sensor networks. Sustainability 2022, 14, 7712. [Google Scholar] [CrossRef]
 - Keshetti, S.; Pretty Diana Cyril, C.; Saravanan, C.; Ranjan, W.; Eric Ofori, M. Capsule network-based deep transfer learning model for face recognition. Wirel. Commun. Mob. Comput. 2022, 2022, 2086613. [Google Scholar] [CrossRef]
 - Ahmed Mohammed, M.; Madhappan, S.; Satyanarayana Gupta, M. Metaheuristics with deep transfer learning enabled detection and classification model for industrial waste management. Chemosphere 2022, 308, 136046. [Google Scholar] [CrossRef]
 - Deepak Kumar, J.; Xue, L. Modeling of human action recognition using hyperparameter tuned deep learning model. J. Electron. Imaging 2022, 32, 011211. [Google Scholar] [CrossRef]
 - Awari, H.; Subramani, N.; Janagaraj, A.; Balasubramaniapillai Thanammal, G.; Thangarasu, J.; Kohar, R. Three-dimensional dental image segmentation and classification using deep learning with tunicate swarm algorithm. Expert Syst. 2022, e13198. [Google Scholar] [CrossRef]
 - Rene Beulah, J.; Prathiba, L.; Murthy, G.L.N.; Fantin Irudaya Raj, E.; Arulkumar, N. Blockchain with deep learning-enabled secure healthcare data transmission and diagnostic model. Int. J. Model. Simul. Sci. Comput. 2022, 13, 2241006. [Google Scholar] [CrossRef]
 - Itnal, S.; Kannan, K.S.; Suma, K.G. A secured healthcare medical system using blockchain technology. Lect. Notes Electr. Eng. 2022, 828, 169–176. [Google Scholar] [CrossRef]
 - Venu, D.; Mayuri, A.V.R.; Murthy, G.L.N.; Arulkumar, N.; Nilesh, S. An efficient low complexity compression based optimal homomorphic encryption for secure fiber optic communication. Optik 2022, 252, 168545. [Google Scholar] [CrossRef]
 - Ranjith Kumar, M.; Chandra Shekhar Rao, V.; Rohit, A.; Harinder, S. Interpretable filter based convolutional neural network (IF-CNN) for glucose prediction and classification using PD-SS algorithm. Measurement 2021, 183, 1–10. [Google Scholar] [CrossRef]
 - Kavitha, T.; Mathai, P.P.; Karthikeyan, C.; Ashok, M.; Kohar, R.; Avanija, J.; Neelakandan, S. Deep Learning Based Capsule Neural Network Model for Breast Cancer Diagnosis Using Mammogram Images. Interdiscip. Sci. Comput. Life Sci. 2021, 14, 113–129. [Google Scholar] [CrossRef]
 - Saravana Kumar, C. An authentication technique for accessing de-duplicated data from private cloud using one time password. Int. J. Inf. Secur. Priv. 2017, 11, 1–10. [Google Scholar] [CrossRef]
 - Ambeth Kumar, V.D.; Malathi, S.; Abhishek, K.; Kalyana, C.V. Active volume control in smart phones based on user activity and ambient noise. Sensors 2020, 20, 4117. [Google Scholar] [CrossRef] [PubMed]
 - Chithambaramani, R. An efficient applications cloud interoperability framework usingi-anfis. Symmetry 2021, 13, 268. [Google Scholar] [CrossRef]
 - Ramalingam, C. Addressing semantics standards for cloud portability and interoperability in multi cloud environment. Symmetry 2021, 13, 317. [Google Scholar] [CrossRef]
 









| No Data of Dataset | ANN | RF | SVM | KNN | CNN | DLBTDC-MRI | 
|---|---|---|---|---|---|---|
| 100 | 78.567 | 81.329 | 83.576 | 86.275 | 88.549 | 91.453 | 
| 150 | 78.976 | 81.754 | 84.904 | 86.749 | 89.356 | 92.509 | 
| 200 | 79.329 | 81.980 | 85.439 | 87.134 | 90.284 | 92.996 | 
| 250 | 80.174 | 82.287 | 85.854 | 87.450 | 91.387 | 93.587 | 
| 300 | 80.276 | 83.034 | 86.075 | 88.674 | 91.873 | 94.448 | 
| 350 | 80.984 | 83.175 | 86.367 | 89.320 | 92.648 | 95.134 | 
| No Data of Dataset | ANN | RF | SVM | KNN | CNN | DLBTDC-MRI | 
|---|---|---|---|---|---|---|
| 100 | 80.237 | 83.014 | 86.187 | 90.134 | 93.387 | 96.290 | 
| 150 | 81.645 | 85.230 | 87.245 | 89.345 | 94.208 | 96.546 | 
| 200 | 81.945 | 84.687 | 88.430 | 90.453 | 94.765 | 97.280 | 
| 250 | 82.540 | 85.854 | 88.874 | 91.398 | 95.204 | 97.487 | 
| 300 | 83.945 | 86.198 | 89.145 | 91.876 | 94.674 | 97.873 | 
| 350 | 82.783 | 86.359 | 89.754 | 92.450 | 95.498 | 98.145 | 
| No data of Dataset | ANN | RF | SVM | KNN | CNN | DLBTDC-MRI | 
|---|---|---|---|---|---|---|
| 100 | 74.94 | 77.03 | 81.65 | 85.43 | 88.34 | 91.56 | 
| 150 | 73.85 | 77.58 | 82.57 | 86.30 | 89.94 | 93.45 | 
| 200 | 76.43 | 79.32 | 84.49 | 88.45 | 90.10 | 94.28 | 
| 250 | 77.54 | 79.65 | 83.75 | 87.64 | 91.24 | 95.17 | 
| 300 | 78.21 | 80.35 | 84.38 | 89.29 | 91.89 | 95.75 | 
| 350 | 78.75 | 82.47 | 86.31 | 89.72 | 93.45 | 96.25 | 
| No Data of Dataset | ANN | RF | SVM | KNN | CNN | DLBTDC-MRI | 
|---|---|---|---|---|---|---|
| 100 | 73.67 | 68.34 | 63.94 | 59.39 | 54.10 | 49.59 | 
| 200 | 75.60 | 70.47 | 65.78 | 61.43 | 56.38 | 51.43 | 
| 300 | 76.84 | 69.18 | 66.49 | 63.40 | 58.43 | 53.05 | 
| 400 | 78.20 | 72.93 | 69.39 | 65.73 | 60.39 | 55.40 | 
| 500 | 79.17 | 74.95 | 70.17 | 67.30 | 62.48 | 56.34 | 
| 600 | 82.49 | 76.49 | 71.39 | 69.34 | 63.95 | 58.21 | 
| No Data of Dataset | ANN | RF | SVM | KNN | CNN | DLBTDC-MRI | 
|---|---|---|---|---|---|---|
| 100 | 74.592 | 78.439 | 81.703 | 84.873 | 89.430 | 94.558 | 
| 150 | 75.893 | 79.309 | 82.654 | 85.209 | 90.843 | 95.129 | 
| 200 | 77.509 | 81.384 | 83.478 | 86.304 | 91.576 | 95.473 | 
| 250 | 78.490 | 82.674 | 85.894 | 87.498 | 91.245 | 96.035 | 
| 300 | 78.985 | 83.742 | 86.673 | 88.389 | 92.854 | 96.387 | 
| 350 | 79.380 | 82.845 | 86.890 | 89.321 | 93.232 | 97.348 | 
| No Data of Dataset | ANN | RF | SVM | KNN | CNN | DLBTDC-MRI | 
|---|---|---|---|---|---|---|
| 10 | 5.948 | 5.095 | 4.756 | 4.382 | 3.754 | 3.209 | 
| 15 | 6.194 | 5.387 | 4.923 | 4.659 | 3.830 | 3.546 | 
| 20 | 6.594 | 5.954 | 5.109 | 4.900 | 4.194 | 3.782 | 
| 25 | 6.740 | 6.234 | 5.429 | 5.045 | 4.498 | 4.210 | 
| 30 | 7.254 | 6.943 | 5.956 | 5.374 | 4.810 | 4.695 | 
| 35 | 7.590 | 7.003 | 6.154 | 5.798 | 5.109 | 4.985 | 
Publisher’s Note: MDPI stays neutral with regard to jurisdictional claims in published maps and institutional affiliations.  | 
© 2022 by the authors. Licensee MDPI, Basel, Switzerland. This article is an open access article distributed under the terms and conditions of the Creative Commons Attribution (CC BY) license (https://creativecommons.org/licenses/by/4.0/).
Share and Cite
Mohan, P.; Veerappampalayam Easwaramoorthy, S.; Subramani, N.; Subramanian, M.; Meckanzi, S. Handcrafted Deep-Feature-Based Brain Tumor Detection and Classification Using MRI Images. Electronics 2022, 11, 4178. https://doi.org/10.3390/electronics11244178
Mohan P, Veerappampalayam Easwaramoorthy S, Subramani N, Subramanian M, Meckanzi S. Handcrafted Deep-Feature-Based Brain Tumor Detection and Classification Using MRI Images. Electronics. 2022; 11(24):4178. https://doi.org/10.3390/electronics11244178
Chicago/Turabian StyleMohan, Prakash, Sathishkumar Veerappampalayam Easwaramoorthy, Neelakandan Subramani, Malliga Subramanian, and Sangeetha Meckanzi. 2022. "Handcrafted Deep-Feature-Based Brain Tumor Detection and Classification Using MRI Images" Electronics 11, no. 24: 4178. https://doi.org/10.3390/electronics11244178
APA StyleMohan, P., Veerappampalayam Easwaramoorthy, S., Subramani, N., Subramanian, M., & Meckanzi, S. (2022). Handcrafted Deep-Feature-Based Brain Tumor Detection and Classification Using MRI Images. Electronics, 11(24), 4178. https://doi.org/10.3390/electronics11244178
        
