Service Migration Strategy Based on Multi-Attribute MDP in Mobile Edge Computing
Abstract
:1. Introduction
- (1)
- The restriction of a single target edge server is removed, and a list of migrating target nodes is constructed based on the motion parameters and location information of users in each time slot. Migration decisions are made according to the profit value function.
- (2)
- It improves the shortcoming of service migration schemes based solely on hop distance. Based on the traditional one-dimensional Markov decision process (MDP) model, it introduces service resource demand, server surplus resources, migration cost, and movement income, and finally uses the Q-learning algorithm of reinforcement learning to solve the problem.
2. Related Theory and Methods
3. Multi-Attribute Migration Strategy Design
3.1. Destination Node List Selection
3.2. Multi-Attribute MDP Design
4. Multi-Attribute Service Migration Decisions
4.1. The Best Action Gains Seek to Solve
4.2. Migration Strategy Solving
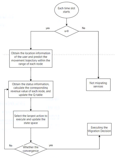
- (1)
- Initialization. When the status detection interval is t, the user is in the service range of the source node , and the status value is . The threshold indicates the minimum status threshold for service migration. The initial value is Threshold =N, N is the maximum status value between the user and the source node, and the Q-table is initialized.
- (2)
- At the beginning of each new state detection time slot, detect the edge node and the current state value. If , no service migration is carried out.
- (3)
- If it is , the user’s current position information and speed information will be obtained first, and the user’s moving track between each edge node will be predicted.
- (4)
- Obtain the status value between each edge node, calculate the revenue function, and record the general report to each node in the Q-table.
- (5)
- Select the action with the maximum value according to the value in Q-table according to the strategy, and then the state space becomes . Observe the new state and calculate the new immediate return according to the return function.
- (6)
- Update Q-table and update the state space and repeat the fourth step until the function converges and the optimal migration decision is selected.
- (7)
- End.
5. Simulation and Results Evaluation
5.1. Simulation Parameter Setting
5.2. Analysis of Results
- (1)
- Impact of migration overhead on migration strategy
- (2)
- Impact of migration overhead on total system return
- (3)
- Impact of service resource requirement size on total system return
- (4)
- Effect of movement gain on the number of migrations
- (5)
- Impact of campaign gains on total system returns
- (6)
- The influence of the number of users on the migration times
6. Conclusions
Author Contributions
Funding
Data Availability Statement
Conflicts of Interest
References
- OpenFog Consortium. IEEE Standard for Adoption of OpenFog Reference Architecture for Fog Computing; IEEE Std 1934–2018; IEEE: Piscataway, NJ, USA, 2018; pp. 1–176. [Google Scholar]
- Aslanpour, M.S.; Toosi, A.N.; Cicconetti, C.; Javadi, B.; Sbarski, P.; Taibi, D.; Assuncao, M.; Gill, S.S.; Gaire, R.; Dustdar, S. Serverless Edge Computing: Vision and Challenges. In Proceedings of the Australasian Symposium on Parallel and Distributed Computing (AusPDC 2021), virtual, 1–5 February 2021. [Google Scholar]
- Wang, S.; Zhang, X.; Zhang, Y.; Wang, L.; Yang, J.; Wang, W. A Survey on Mobile Edge Networks: Convergence of Computing, Caching and Communications. IEEE Access 2017, 5, 6757–6779. [Google Scholar] [CrossRef]
- Ahmed, E.; Rehmani, M.H. Mobile Edge Computing: Opportunities, solutions, and challenges. Future Gener. Comput. Syst. 2016, 70, 59–63. [Google Scholar] [CrossRef]
- Wang, S.; Xu, J.; Zhang, N.; Liu, Y. A Survey on Service Migration in Mobile Edge Computing. IEEE Access 2018, 6, 23511–23528. [Google Scholar] [CrossRef]
- Zhao, J.; Ma, Y.; Xia, Y.; Dai, M.; Chen, P.; Long, T.; Shao, S.; Li, F.; Li, Y.; Zeng, F. A Novel Fault-Tolerant Approach for Dynamic Redundant Path Selection Service Migration in Vehicular Edge Computing. Appl. Sci. 2022, 12, 9987. [Google Scholar] [CrossRef]
- Wang, P.; Ouyang, T.; Liao, G.; Gong, J.; Yu, S.; Chen, X. Edge intelligence in motion: Mobility-aware dynamic DNN inference service migration with downtime in mobile edge computing. J. Syst. Archit. 2022, 130, 102664. [Google Scholar] [CrossRef]
- Xu, Y.; Zheng, Z.; Liu, X.; Yao, A.; Li, X. Three-way decisions based service migration strategy in mobile edge computing. Inf. Sci. 2022, 609, 533–547. [Google Scholar] [CrossRef]
- Chen, W.; Chen, Y.; Wu, J.; Tang, Z. A multi-user service migration scheme based on deep reinforcement learning and SDN in mobile edge computing. Phys. Commun. 2021, 47, 101397. [Google Scholar] [CrossRef]
- Rui, L.; Wang, S.; Wang, Z.; Xiong, A.; Liu, H. A dynamic service migration strategy based on mobility prediction in edge computing. Int. J. Distrib. Sens. Netw. 2021, 17. [Google Scholar] [CrossRef]
- Yang, B.; Han, P.; Feng, C.; Liu, Y.; Guo, L. Service Migration with High-Order MDP in Mobile Edge Computing. In Proceedings of the 2021 13th International Conference on Communication Software and Networks (ICCSN), Chongqing, China, 4–7 June 2021. [Google Scholar]
- Zhang, W.; Hu, Y.; Zhang, Y.; Raychaudhuri, D. SEGUE: Quality of Service Aware Edge Cloud Service Migration. In Proceedings of the 2016 IEEE International Conference on Cloud Computing Technology and Science (CloudCom), Luxembourg, 12–15 December 2016. [Google Scholar]
- Zhao, D.; Yang, T.; Jin, Y.; Xu, Y. A service migration strategy based on multiple attribute decision in mobile edge computing. In Proceedings of the 2017 IEEE 17th International Conference on Communication Technology (ICCT), Chengdu, China, 27–30 October 2017. [Google Scholar]
- Guo, H.; Rui, L.; Gao, Z. Dynamic Service migration strategy based on Multi-parameter MDP model in Vehicle edge Networks. J. Commun. 2020, 41, 14. [Google Scholar]
- Li, B.; He, Q.; Cui, G.; Xia, X.; Chen, F.; Jin, H.; Yang, Y. READ: Robustness-oriented Edge Application Deployment in Edge Computing Environment. IEEE Trans. Serv. Comput. 2020, 99, 1746–1759. [Google Scholar] [CrossRef]
- Zhao, L.; Tan, W.; Li, B.; He, Q.; Huang, L.; Sun, Y.; Xu, L.; Yang, Y. Joint Shareability and Interference for Multiple Edge Application Deployment in Mobile-Edge Computing Environment. IEEE Internet Things J. 2022, 9, 1762–1774. [Google Scholar] [CrossRef]
- Zhao, L.; Li, B.; Tan, W.; Cui, G.; He, Q.; Xu, X.; Xu, L.; Yang, Y. Joint Coverage-Reliability for Budgeted Edge Application Deployment in Mobile Edge Computing Environment. IEEE Trans. Parallel Distrib. Syst. 2022, 33, 3760–3771. [Google Scholar] [CrossRef]
- Meng, X.; Lu, W. Container-Based Fast Service Migration Method for Mobile Edge Computing. J. Circuits Syst. Comput. 2021, 30, 2250117. [Google Scholar] [CrossRef]
- Yin, L.; Li, P.; Luo, J. Smart contract service migration mechanism based on container in edge computing. J. Parallel Distrib. Comput. 2021, prepublish. [Google Scholar] [CrossRef]












| … | ||||
|---|---|---|---|---|
| … | ||||
| … | ||||
| … | … | … | … | … |
| … |
| Parameters | Parameter Values |
|---|---|
| Number of edge nodes | |
| Number of users | 1 |
| User Speed | 1 |
| Time Gaps | 2 |
| Maximum communication distance of edge nodes | 15 |
| Maximum quality of service for edge nodes | 48 |
| Service quality overhead factor (within the service) | 2 |
| Service quality overhead factor (out of scope of services) | 3 |
| Factor in migration overhead | 3 |
| Constant term in migration overhead | 15 |
| Coefficients of the returns to motion in the return function | 1 |
| Coefficient of migration overhead in the return function | 1 |
| Remaining available resources on the server | Random values between [0, 10] |
Publisher’s Note: MDPI stays neutral with regard to jurisdictional claims in published maps and institutional affiliations. |
© 2022 by the authors. Licensee MDPI, Basel, Switzerland. This article is an open access article distributed under the terms and conditions of the Creative Commons Attribution (CC BY) license (https://creativecommons.org/licenses/by/4.0/).
Share and Cite
Tian, P.; Si, G.; An, Z.; Li, J.; Zhou, F. Service Migration Strategy Based on Multi-Attribute MDP in Mobile Edge Computing. Electronics 2022, 11, 4070. https://doi.org/10.3390/electronics11244070
Tian P, Si G, An Z, Li J, Zhou F. Service Migration Strategy Based on Multi-Attribute MDP in Mobile Edge Computing. Electronics. 2022; 11(24):4070. https://doi.org/10.3390/electronics11244070
Chicago/Turabian StyleTian, Pengxin, Guannan Si, Zhaoliang An, Jianxin Li, and Fengyu Zhou. 2022. "Service Migration Strategy Based on Multi-Attribute MDP in Mobile Edge Computing" Electronics 11, no. 24: 4070. https://doi.org/10.3390/electronics11244070
APA StyleTian, P., Si, G., An, Z., Li, J., & Zhou, F. (2022). Service Migration Strategy Based on Multi-Attribute MDP in Mobile Edge Computing. Electronics, 11(24), 4070. https://doi.org/10.3390/electronics11244070
