Improved Algorithms for Calculating the Space-Charge Field in Vacuum Devices
Abstract
:1. Introduction
2. Analysis of Space Charge Field
2.1. Expression of the SCF
2.2. Analysis of the SCF
3. Solution of the SCF
3.1. The Traditional Algorithm to Calculate the SCF
3.2. The Vectorized Algorithm
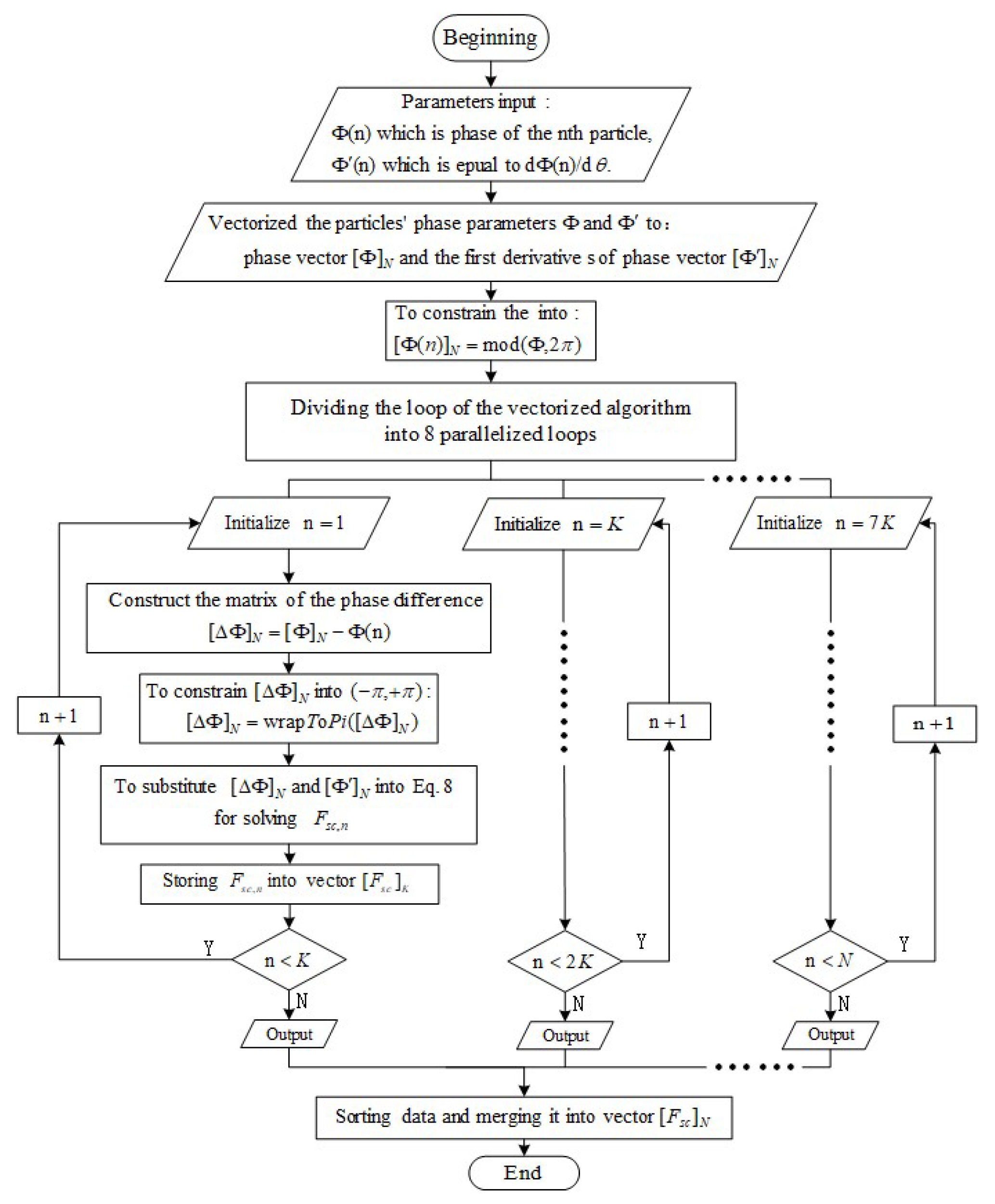
3.3. Parallelized Algorithm
3.4. The Truncation Algorithm
4. Conclusions
Author Contributions
Funding
Institutional Review Board Statement
Informed Consent Statement
Data Availability Statement
Conflicts of Interest
References
- Dialetis, D.; Chernin, D.; Antonsen, T.; Levush, B. An Improved Representation of AC Space-Charge Fields in Steady-State Simulation Codes for Linear-Beam Tubes. IEEE Trans. Electron Devices 2007, 54, 888–892. [Google Scholar] [CrossRef]
- Cooke, S.; Chang, C.-L.; Antonsen, T.; Chernin, D.; Levush, B. Three-Dimensional Modeling of AC Space Charge for Large-Signal TWT Simulation. IEEE Trans. Electron Devices 2005, 52, 764–773. [Google Scholar] [CrossRef]
- Xiao, R.; Chen, C.; Wu, P.; Song, Z.; Sun, J. Role of dc space charge field in the optimization of microwave conversion efficiency from a modulated intense relativistic electron beam. J. Appl. Phys. 2013, 114, 214503. [Google Scholar] [CrossRef]
- Lau, Y.Y.; Chernin, D. A review of the ac space-charge effect in electron-circuit interactions. Phys. Fluids B 1992, 4, 3473. [Google Scholar] [CrossRef]
- Holz, M.; Ziemann, V. Envelope dynamics and stability with non-linear space-charge forces. Nucl. Instrum. Methods Phys. Res. Sect. A Accel. Spectrometers Detect. Assoc. Equip. 2020, 951, 163045. [Google Scholar] [CrossRef]
- Barbarics, T.; Igarashi, H.; Ivanyi, A.; Honma, T. Electrostatic field calculation using R-functions and the method of characteristics in electrostatic precipitator. J. Electrost. 1996, 34, 269–282. [Google Scholar] [CrossRef]
- Jeet, R.; Ghotra, H.S.; Kumar, A.; Kant, N. Electron acceleration by a tightly focused laser pulse in an ion channel. Eur. Phys. J. D 2021, 75, 268. [Google Scholar] [CrossRef]
- Rajput, J.; Kant, N. Electron acceleration to GeV energy by an axicon Gaussian laser pulse in a preformed ion channel. Optik 2021, 225, 165836. [Google Scholar] [CrossRef]
- Larson, D.J. A method for free electron acceleration of particle beams. Phys. Rev. Lett. 1993, 71, 851–854. [Google Scholar] [CrossRef]
- Galvão, R.M.O.; Hussein, M.S.; Pato, M.P.; Serbeto, A. Space-charge effects on nonlinear amplification of inverse bremsstrahlung electron acceleration. Phys. Rev. E 1994, 49, R4807–R4810. [Google Scholar] [CrossRef]
- Onischenko, L.M.; Samsonov, E.V.; Aleksandrov, V.S.; Shevtsov, V.F.; Shirkov, G.D.; Tuzikov, A.V. Numerical simulation of space charge effects in the sector cyclotron. Nukleonika 2003, 48 (Suppl. 2), S45–S48. [Google Scholar]
- Gupta, D.N.; Kaur, M.; Gopal, K.; Suk, H. Space-Charge Field Assisted Electron Acceleration by Plasma Wave in Magnetic Plasma Channel. IEEE Trans. Plasma Sci. 2016, 44, 2867–2873. [Google Scholar] [CrossRef]
- Saldin, E.; Schneidmiller, E.; Yurkov, M. The physics of free electron lasers. An introduction. Phys. Rep. 1995, 260, 187–327. [Google Scholar] [CrossRef]
- Jafari, M.J.; Milani, M.R.J.; Rezaei, S. Terahertz radiation from multi ion plasma irradiated by two cross focused Gaussian laser beams. Phys. Plasmas 2019, 26, 103107. [Google Scholar] [CrossRef]
- Wang, H.; Cui, X.; Liu, L.; Liu, D.; Meng, L. Theory of plasma propagation from microlayer discharges in vacuum window breakdown. Phys. Plasmas 2018, 25, 010703. [Google Scholar] [CrossRef]
- Khorashadizadeh, S.M.; Mirzaye, T.; Niknam, A.R. Space Charge and Ponderomotive Force Effects in Interaction of High-Power Microwave With Plasma. IEEE Trans. Plasma Sci. 2013, 41, 3094–3098. [Google Scholar] [CrossRef]
- Shukla, P.; Tsintsadze, N. Charged dust grain acceleration in tokamak edges. Phys. Lett. A 2008, 372, 2053–2055. [Google Scholar] [CrossRef]
- He, B.; Chang, T.-Q. Residual energy in optical-field-ionized plasmas with the longitudinal motion of electrons included. Phys. Rev. E 2005, 71, 066411. [Google Scholar] [CrossRef] [PubMed]
- Figotin, A.; Reyes, G. Multi-transmission-line-beam interactive system. J. Math. Phys. 2013, 54, 111901. [Google Scholar] [CrossRef]
- Vainstein, L.A.; Solntsev, V.A. Lectures on Microwave Electronics; Sovietskoe Radio: Moscow, Russia, 1973. [Google Scholar]
- Tien, P.; Walker, L.; Wolontis, V. A Large Signal Theory or Traveling-Wave Amplifiers. Proc. IRE 1955, 43, 260–277. [Google Scholar] [CrossRef]
- Lopes, D.T.; Motta, C.C. Electrostatic force between rings and discs of charge inside a grounded metallic pipe using the Green’s function technique. J. Electrost. 2012, 70, 166–173. [Google Scholar] [CrossRef]












Publisher’s Note: MDPI stays neutral with regard to jurisdictional claims in published maps and institutional affiliations. |
© 2022 by the authors. Licensee MDPI, Basel, Switzerland. This article is an open access article distributed under the terms and conditions of the Creative Commons Attribution (CC BY) license (https://creativecommons.org/licenses/by/4.0/).
Share and Cite
Luo, J.; Zhang, H.; Du, H.; Zhang, R.; Lai, H.; Xiao, F.; Gong, H. Improved Algorithms for Calculating the Space-Charge Field in Vacuum Devices. Electronics 2022, 11, 2852. https://doi.org/10.3390/electronics11182852
Luo J, Zhang H, Du H, Zhang R, Lai H, Xiao F, Gong H. Improved Algorithms for Calculating the Space-Charge Field in Vacuum Devices. Electronics. 2022; 11(18):2852. https://doi.org/10.3390/electronics11182852
Chicago/Turabian StyleLuo, Jiezhong, Hao Zhang, Hang Du, Ruifeng Zhang, Han Lai, Fei Xiao, and Huarong Gong. 2022. "Improved Algorithms for Calculating the Space-Charge Field in Vacuum Devices" Electronics 11, no. 18: 2852. https://doi.org/10.3390/electronics11182852
APA StyleLuo, J., Zhang, H., Du, H., Zhang, R., Lai, H., Xiao, F., & Gong, H. (2022). Improved Algorithms for Calculating the Space-Charge Field in Vacuum Devices. Electronics, 11(18), 2852. https://doi.org/10.3390/electronics11182852

