Next Article in Journal
Towards Modelica Models with Credibility Information
Next Article in Special Issue
Correction: Khan et al. An Adaptive Enhanced Technique for Locked Target Detection and Data Transmission over Internet of Healthcare Things. Electronics 2022, 11, 2726
Previous Article in Journal
Educational 5G Edge Computing: Framework and Experimental Study
 
 
Correction published on 29 September 2022, see Electronics 2022, 11(19), 3112.
Font Type:
Arial Georgia Verdana
Font Size:
Aa Aa Aa
Line Spacing:
Column Width:
Background:
Article

An Adaptive Enhanced Technique for Locked Target Detection and Data Transmission over Internet of Healthcare Things

1
Department of Computer Science, COMSATS University Islamabad, Abbottabad Campus, Abbottabad 22060, Pakistan
2
School of Information Engineering, Zhengzhou University, Science Avenue 100, Zhengzhou 450001, China
3
Electrical Engineering Department, Abasyn University, Peshawar 25000, Pakistan
4
Department of Electrical and Electronics Engineering Technology, University of Technology, Nowshera 24100, Pakistan
5
Systems Engineering Department, Military Technological College, Muscat 111, Oman
6
Center for Advanced Studies in Energy, University of Engineering and Technology, Peshawar 25000, Pakistan
7
Department of Information Technology, College of Computer and Information Sciences, Princess Nourah bint Abdulrahman University, P.O. Box 84428, Riyadh 11671, Saudi Arabia
*
Authors to whom correspondence should be addressed.
Electronics 2022, 11(17), 2726; https://doi.org/10.3390/electronics11172726
Submission received: 3 August 2022 / Revised: 19 August 2022 / Accepted: 25 August 2022 / Published: 30 August 2022 / Corrected: 29 September 2022

Abstract

The incredible advancements in data transmission technology have opened up more potentials for data security than ever before. Numerous methods for data protection have been developed during the previous decades, including steganography and cryptography. The security and integrity of medical data have emerged as major barriers for healthcare service systems as the Internet of Things has evolved dramatically in the healthcare business. Communication between two devices securely is a difficult problem. Numerous cryptographic algorithms are already available, including data encryption standard (DES), Rivest–Shamir–Adleman (RSA), and advanced encryption standard (AES). In this paper, we present a hybrid security model for the protection of diagnostic text data contained in medical photographs. The proposed model is built by combining a proposed hybrid encryption system with either a 2D Discrete Wavelet Transform 1 Level (2D-DWT-1L) or a 2D Discrete Wavelet Transform 2 Level (2D-DWT-2L) steganography technique. The suggested model encrypts secret data and hides them using 2D-DWT-3L. As text covers, color and grayscale images are employed. The suggested system’s performance was tested using PSNR, SSIM, MSE, and Correlation. Associated to state-of-the-art approaches, the proposed model masked personal patient data with high capacity, imperceptibility and minimum deterioration in the received stego-image. We use MATLAB to build the proposed mechanism, and measures such as throughput and execution time are used to assess performance.

1. Introduction

Internet of Things (IoT) is a new phenomenon that evolved recently due to major developments in wireless networking, computer science, and communication technologies. It is now possible to link almost every physical thing with a digital counterpart acknowledgement to the Internet of Things (IoT) [1]. Machine-to-machine (M2M) interfacing, cloud services, and other technologies can all be utilized to build this connection. Examples include Radio Frequency Identification (RFID), Wireless Sensor Networking (WSN), and others. The Internet of Things can consume a positive impact on various sectors of our everyday life, comprising the smart home, healthcare sector, smart city planning, agriculture, and manufacturing. Data from IoT systems have become a prime target for hackers and cyber-attacks due to the fact that they transmit everything they collect from the real world over the Internet. As a result, a secure communication route is required to defend the data being sent.
It is now possible to monitor patients’ health in real time using smart healthcare systems, such as wireless medical sensor networks (MSNs) [2]. Patients’ posture, movements, and vital signs are tracked via sensors in smart healthcare. Anyone with a need for medical information can access it from the medical database. Improved medical processes, such as emergency medical response and clinical diagnosis, are possible with this method. In the future, family hospitals and medical facilities will be transformed. Overall, IOHT is depicted in Figure 1. Using a body sensor network, doctors may quickly identify and cure any anomalies in their patients’ bodies. Every 10 seconds, sensors on the patient’s body capture physiological data (such as blood pressure, heart rate, temperature, blood pressure, and an ECG signal). The lower signal-to-noise ratio (SNR) of ECG makes it exceedingly challenging to develop computer systems that automatically detect driver drowsiness. This issue has been addressed by a number of novel ways to extract information from ECG signals, including time–frequency analysis, complex network techniques, and non-linear analysis [3]. For the purpose of locating subspace signals in homogeneous Gaussian clutter with an unidentified covariance matrix, the authors of [4] proposed a generalized likelihood ratio test based on an adaptive detector.
Outliers, duplications, and missing values must be removed from sensor data prior to further processing. Algorithmic processing and comparisons with the typical range of data are carried out after sensor errors have been corrected by the model. It will notify you and your doctor if something fails. The database will be updated as new information is entered and old information is removed.
Patients’ surveillance: Monitoring of patients’ conditions in hospitals and at the homes of the elderly, as well as solutions and natural elements. Fall detection: Individuals who are incapacitated and live independently Dental: A Bluetooth-enabled toothbrush using a smartphone app disruptions down brushing habits and sends data about brushing habits to the smartphone for remote data or to indicate measures to the dentist. Physical Activity Monitoring: Wireless sensors placed above the quilt monitor tiny actions such as pulse rate and breathing, as well as large motions like as hurling and turning during sleeping, and provide information via a smartphone application [5].
A secured cloud computing infrastructure underpins the healthcare system. The appropriate encryption standard (AES) technology is used in an Internet of Things system, which encrypts patient data to be stored in a cloud-based database. Only those who have been given permission (users with a login passkey) have access to cloud data. The login passkey is capable of decrypting the cloud back to its unique form. Consequently, it is a secure Internet of Things-based healthcare surveillance system. The length of the hidden passkey must be similar from both ends. This technology also safeguards the privacy of patients’ personal information. The user has restricted access to personal information about patients (gender, age, and so on), with only the doctor having full access.
A cryptographic technique is required to provide secrecy, integrity, and authentication to IoHT systems. These systems are either symmetric or asymmetric in nature. Traditional cryptosystems, on the other hand, cannot be utilized to secure IoT environments due to battery, power, and memory constraints. Cryptographic algorithms that are both efficient and lightweight were required to provide secure data transmission in IoT networks. The minimal energy, compute, and memory requirements of these systems should make lightweight cryptography possible. Security, cost, and performance should all be optimized [6].
Cryptography is considered to be among the very frequent methods of data security. In the world of data encryption technology, a lot of development has been done in the last few years. There are numerous methods for safeguarding data, especially with regard to digital photos. These approaches generate random encryption keys while concealing the true material. Steganography is the science and art of covering data in transport to ensure that only the intended recipient receives them. The term “steganos” (covered) and “graphic” are both ancient Greek nouns (writing). The cover appears to be a typical piece of information, yet it conceals a coded message. This strategy conceals the coded information from the audience without arousing doubt [7].
Numerous algorithms are now employed to secure data while using different encryption techniques. Hybrid encryption is a method of combining different codes. The most popular method is to generate a secret key and then encrypt it with the user’s public asymmetric key. The communication is then encrypted using the same secret key. The recipient is then sent the secret key and message. Steganography’s purpose is to prevent not only the potential of outsiders detecting the hidden data, but rather the assumption of consuming hidden data. The message is a sensitive manuscript which has to be transferred and hidden in the carrier to evade discovery. The two most crucial aspects of any steganography system are steganography capacity and imperceptibility [8]. These two characteristics, however, are challenging to reconcile since it is tough to raise the capacity while maintaining the steganography imperceptibility in a steganography system. Moreover, a small variety of alternative for hiding data for use on the data transmission communication protocols exist, which are unique yet have a promising future.
The goal of this research is to establish a highly secure healthcare system by integrating a steganography methodology with such a hybrid encryption strategy to boost the safety of medical data transfer. The purpose of this study is to present a healthcare security model for safeguarding medical data transfer in Internet of Things (IoT) scenarios.
The planned model consists of four distinct processes:
  • A suggested hybrid encryption system that incorporates the AES and RSA encryption algorithms is applied to encrypt the confidential patient’s data.
  • The encrypted data are buried under a shelter image using 2D-DWT-2L, leading to a stego-image.
  • The information that is encoded in the document is extracted.
  • The extracted information is decrypted in order to restore the original data.
To sum up this paper, the development of an improved method for hiding the secret spatial variation size of data transformation is the most significant contribution. In addition, the integration of steganography and other methods provides a new direction for improving the existing methods used to conceal secret messages. After encoding the secret message in the stego image, it is then embedded in the image. As a result, the hidden message will be virtually impossible to decipher by a third party. Further, our proposed technique for secure data transmission is measured with existing AES methodology.
The remaining five sections are organized in this study as follows, counting this section. Section 2 depicts relevant works; Section 3 describes the proposed model and associated algorithms; Section 4 presents and examines the experimental data; and Section 5 summarizes the main results.

2. Related Work

IoT and cloud computing have been developed as newfangled platforms in the IoHT revolution of the twenty-first century. According to experts, the CloudIoT model might provide a lot of advantages in the healthcare industry. According to experts, it has the potential to make a major difference in the quality of healthcare services, while also spurring systematic and continuing innovation.
This decade’s information technology revolution has brought forth new platforms, including Internet of Things (IoT) and cloud computing. Experts believe that the deployment of the CloudIoT paradigm in the healthcare area has the potential to considerably enhance healthcare services and contribute to systematic and ongoing innovation. The existing literature on the addition of CC and IoT for healthcare technologies and applications hospitals, medication remote, and control medical services is thoroughly examined in the mentioned paper. An overview of cloud and Internet of Things technologies is also offered with a focus on their potential use in health care. The CloudIoT–health paradigm is a new approach to merging cloud computing with IoT for healthcare applications. Our goal in this paper is to present a realistic picture of how of how the Internet of Things (IoT) and cloud computing might be used in healthcare settings while also highlighting some of the challenges associated with their integration. The state of the art and deficit overview of different levels of inclusion components will be presented in this study by examining numerous CloudIoT–health system ideas. Finally, we looked into relevant studies on the merging of CC and IoT for healthcare systems. A wide-ranging bibliography is also provided by the author, who outlines concerns that have to be solved and future study directions.
In their three-colored image steganography method, Bairagi et al. [9] suggested using blue, green and red channels for security in the first and third methods. The second method, on the other hand, introduced security during data transfer using the colors green and blue. Anwar et al. [10] used the AES algorithm for medical image encryption. Authors [10] developed an all-encompassing technique to safeguard the photos from tampering by offering authorization, availability, and integrity protection. We demonstrate mathematically that the adversary cannot anticipate the true information through analysis. Experimental results illustrate that the proposed method outperformed previous strategies in terms of capacity and imperceptibility as well as steganalysis attacks such histogram analytic and RS analysis.
During the year 2017, Yaqoob et al. [11] looked at ransomware assaults and IoT security problems. In order to classify writing scientifically, the researchers identified and sorted it according to important criteria (such as hazards, requirements, IEEE norms, sending level, and developments). Several credible contextual assessments were also conducted to alert individuals about the ineffectiveness of IoT devices when confronted with dangers. Some of the most pressing issues in research were selected and examined in this study (e.g., lightweight security systems, data honesty, fixing of capacity highlights, the lack of security programming upgradability, and physical assurance of trillions of devices, trust and protection).
Tsai et al. [12] proposed secure low power communication (SeLPC) as a low-power communication method in 2018. In order to decrease the encryption power of end devices’ data storage capacity, the first tweak made to the AES algorithm was to reduce the encryption cycles of AES. An encryption key and D-Box update mechanism (instead of AES’ S-Box) are used to increase the level of security. AES encryption operations can also be streamlined in order to reduce power consumption. With the SeLPC, the encryption power can be lowered by as much as 26.2 percent when compared to the original AES. Contrary to this, it has been used in the Internet of Things.
In 2017, Usman et al. [13] presented safe IoT, a method for encrypting IoT devices in a lightweight manner. In the paper, the authors describe the utilization of medium-sized enterprises and uniform substitution-permutation networks. Each block of data is encrypted with a key that is also 64 bits long. A rotation and an f-function operation are used to generate five 16-bit keys out of a 64-bit plaintext segmented into four 16-bit segments. Bitwise XOR, f-function, and swapping are the SIT operations employed in each cycle. The 8-bit microcontroller used to create this method is inexpensive and easy to use.
Using the internet, NarasimhaRao [14] proposed a proposal to secure the data transmitted by IoT devices in the cloud. A sophisticated encryption and decryption method is described to offer the maximum level of data protection. There are several advantages to data concealment despite the fact that encryption and decryption are used in this study.
For picture encryption, Bashir et al. [15] used the shifted algorithm method to partition the image into blocks and then combined it with basic AES. Blocks are applied to shuffle the image’s rows and columns using a shifting algorithm, producing data, and is not equal to the previous image. The scrambled image is then encrypted using the AES algorithm. Numerous simulations and a histogram of the encrypted image were used to demonstrate the efficacy of the suggested approach. This method once again gave respectable results, but it was unable to keep up with the ever-expanding scope of the available data sources.
In this work, steganography and hybrid encryption are combined to build a highly secure healthcare system. Using steganography (DWT) techniques, create a security system that hides text data in a picture. Improve the imperceptibility, robustness, and performance of steganographic picture data by combining data encryption (AES and RSA) with steganography algorithms (DWT). Evaluate the system’s ability to protect and recover the original data.

3. Internet of Healthcare Things (IoHT)

Using the Internet of Things (IoT) system, products, things, or devices are linked via a communication channel in order to detect and gather potentially sensitive medical data, such as blood pressure readings. Many Internet of Things systems employ a variety of identification schemes (ISs), which are either state-of-the-art methodologies or IoT standards in some cases. State-of-the-art methodologies are applied to assign unique identities to distinct devices, individuals, and applications, among other things. It has been determined that there are three sorts of IoT identifiers: communication identifiers, object identifiers, and application identifiers. The fact that IoHT devices and sensors must be accurate and secure distinguishes them from ordinary Internet of Things sensors such as fan speed or temperature sensors, which are utilised in smart homes or cities. It is for this reason why they are so dissimilar [16]. The Internet of Things (IoT) sensors can also be used to track heart rates and blood pressure among other things. These sensors could be hacked by anyone with a desire to cause harm to others. This is due to the fact that IoHT security solutions are distinct from IoT security solutions. A network that has a significant influence on people’s lives should be subject to some regulations. The Payment Card Industry Data Security Standard (PCI-DSS) and the Health Insurance Portability and Accountability Act should be included (HIPAA).The PCI is used by those who work with money and payments, and the HIPAA is used by those who work with health care. HIPAA, or Health Insurance Portability and Accountability Act, was established in 1996 to handle and secure sensitive data in the healthcare industry. This policy makes it easy for customers to protect their personal information. These rules govern network security and privacy to make sure that data is safe, secure, and easy to get to [17].
The IoHT’s security makes the network an particularly complicated framework. As a result of this certainty, consumer discontent with the IoHT system will lead to more opportunities for customer service rebuilding. Given the security methodology, the data hiding approach should ensure that information is secure to the point where only the intended client has access to it [18]. In other words, it denotes to the inability of an unauthorized client to detect hidden data. As a result, similar data will be ciphered using cryptography and AES holomorphic encryption, among other security approaches. A major drawback of the symmetric key clipart is that it involves each group of imparting parties to share the private key, and the key oneself may be stored in an anchoring standard. Any uninvited user who gets the secret key could deduce the image. Encryption, steganography, or a mix of the two. For image encryption, there is a separate, secure, and optimal course of action that can hold unauthorized communication at bay. Anchoring solutions are needed to keep private data and harmful activities from being lost and spread across IoT centres through peer validation and secure data flow [19].

IoHT Architecture

IoHT architecture, like the IoT design, is consisting of three layers: a network layer, a perception layer, and an application layer. As seen in Figure 2, there are three layers in total. Medical devices or patients that are associated to Internet of Things sensors, including such medical equipment and sensors that are physically connected to the patients, are also included. The network layer establishes a connection between the sensors and healthcare equipment and the cloud, either by WiFi or other any other communication sections, in order to transmit medical data and health status information [20]. Doctors, patients, and hospitals can all benefit from healthcare applications, which give data analysis, monitoring results, reports, and notifications, among other things. Patients and doctors who are in a very critical situation can benefit from quick notifications that are sent out based on the results of data analytics.

4. Proposed Model

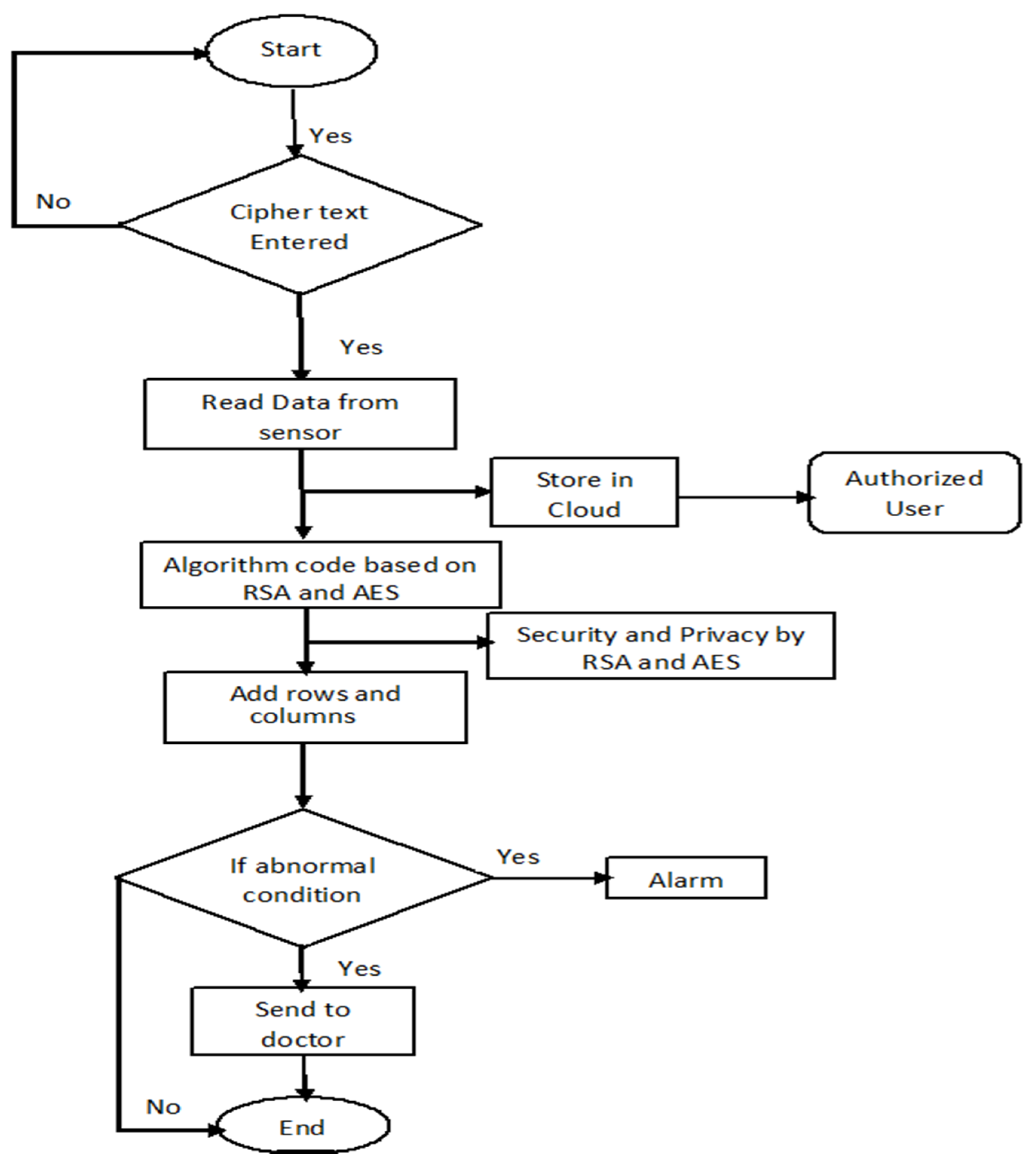
This research presents an existing security architecture for medical data transport. The suggested model is made up of four incessant processes: the Personal patient data are protected by a recommended hybrid encryption technique based on both RSA and AES. The encrypted data are buried in a shelter picture that produces a stego-image using 2D-DWT-1L or 2D-DWT-2L. This stage retrieves the embedded data. By decrypting the extracted data, the source data can be retrieved. Figure 3 depicts a summary of our planned methods for securing medical records.
Messages are encoded with encryption cryptography such that hackers cannot intercept them, and only authorized staff may decode them. The two principal data encryption methods used in this investigation were the Rivest-Shamir-Adleman (RSA) and Advanced Encryption Standard (AES) algorithms. On both ends of symmetric AES, the same key is used. It employs keys with lengths of 128, 192, or 256 bits, as well as a 128-bit message block size (plain or cypher). Messages that are larger than 128 bits are typically divided into 128-bit blocks. Longer keys take longer to encrypt and decrypt, but this may be an exchange for greater security. RSA, on the other hand, is a public-key mechanism extensively used in both professional and personal communication. It is a versatile solution with a key range of sizes of (2–2048 bits).
Data are delivered in a much more secure way using new techniques in our suggested paradigm. The preceding text is encrypted with AES, a symmetric key method, with the provided key. Using a key, the given text can be encrypted. The same key is then utilized to decrypt the encrypted text. The key length is 56 bits in this example. To insert the encrypted text, the wavelet image’s LL sub-band is first adjusted. The data are incorporated using the least significant method. This approach is explained in detail in Algorithm 1. Although the human eye cannot tell the difference between an original image and one with a watermark, the LSB must be altered (1 or no change). The encryption text is then placed into the LL subband. The receiver will then receive a photo of the final image.
The receiver transforms the image it receives from the transmitter using a forward wavelet transform. The LL sub-band is now used to extract text. Text that has been encrypted is decrypted using a single key. A new notion in wavelet steganography is employed, despite the fact that wavelets are already in use. The wavelet coefficients used to depict images are also employed to store the image’s data. LSB, on the other hand, modifies the pixel’s real bits.
Proposed Encryption Algorithm 1: (AES and RSA) Hybrid Algorithm
Inputs: Message plain (text).
Output: Key s, main_cipher message
Begin
STEP 1.  Distribute the (Odd_Msg, Even_Msg) plain msg into two parts
STEP 2.  Create new AES key s
STEP 3.  Encrypt the Odd_Msg using s by AES-128
STEP 4.  Return Encryption 1
STEP 5.  Print Encryption 1 (The output of the AES-128 algorithm)
STEP 6.      Create a new RSA key pair (public = m, private = x)
STEP 7.  Use (public = m) to encrypt Even Msg using RSA
STEP 8.  Return Encryption 2
STEP 9.  Print Encryption 2 (The output of the RSA key (public = m) algorithm)
STEP 10.  Build Encryption 3 cipher message by (Encryption 1, Encryption 2)
STEP 10.1.      Loop All Char
STEP 10.2.           If odd
                                        Obtain the cypher values Encryption 1
                                        Add to Encryption 3
STEP 10.3.           Else then even
                                        Obtain the cipher values Encryption 2
                                        Add both to Encryption 3
STEP 10.4.           End of Loop
STEP 11.  Print Encryption 3
STEP 12.  Using s, encrypt the RSA key (private = x) with AES-128
STEP 13.  Return Encryption 4
STEP 14.  Print Encryption 4
STEP 15.  Compress Encryption 3 by converting to hashs
STEP 16.  Compress Encryption 4 by converting to hashs
STEP 17.  Define the message empty main_cipher = “”
STEP 18.  Add Encryption 3 to main_cipher
STEP 19.  Add Encryption 4 to main_cipher
STEP 20.  Return s and main_cipher
End
Four continuous processes make up the suggested model:
  • RSA and AES encryption methods are combined in a suggested hybrid encryption scheme to protect personal patient data.
  • Using 2D-DWT-2L or 2D-DWT-3L, the encrypted data are disguised as a cover image, resulting in a stego-image.
  • The embedded data are retrieved in this step.
  • It is necessary to decode the newly extracted data in order to obtain the original. On both the source and destination sides, we propose a paradigm for protecting medical data transfer, as we can see in Figure 3.

4.1. Data Encryption Scheme

The proposed scheme is a way to hide data that have to use an image coat (color and grayscale). The person who is supposed to obtain the message only needs to follow the steps to obtain the message. Otherwise, the presence of the secret data is almost impossible to tell. The proposed scheme can hide a lot of valuable information, which makes it different from other ways to hide data. Figure 4 show how the proposed models for hiding secret information will work in general. They show the main steps that are done on both the sender’s and receiver’s side.
The data are encrypted in the suggested model. Encryption and decryption are the two procedures that make up cryptography. During the encryption process, the plain text T is separated into even and odd pieces. The odd component is encrypted using the AES technique, which is secured via a private public key. Consuming a secret public key, the RSA technique is utilized to encrypt even individual components. The receiver’s private key x is applied in the decryption process. Either the sender or the receiver has accessibility to the same encryption and decryption key when using the advanced encryption standard (AES). In AES, we can use 128, 192, or 259 bits, with each having 2128, 2192, or 2256 potential possibilities based on the length. The key’s confidentiality is safeguarded, and the key is indeed verified. In this scenario, it is critical that both of these credentials remain hidden. It is impossible to decrypt the encrypted message without the private key or at least some additional information. Discovering the secret key with only the public key and the algorithm is impossible. Encryption requires only one key, which is the secret key. DES and AES are both cryptographic algorithms that ensure security, but they differ in terms of cryptography. Although both are more difficult to crack, key distribution in AES and DES takes longer than in DES.
The advanced encryption standard (AES) is a crypto standard created by the National Institute of Standards and Technology (NIST) in the United States. It was the champion of a competition in 1997. NIST encourages all stakeholders from across the world to suggest new standard concepts. Block sizes of at least 128 bits had to be supported in proposals, and block sizes of at least 256 bits had to be supported in the three main volumes. Three years later, Vincent Rijmen’s and Joan Daemen Rijndael Algorithm was awarded the winner. The AES final standard was published in 2001. This video lesson demonstrates the Block Cipher Operation. The Rijndael algorithm’s success was due to its simplicity and easy implementation on both the software and hardware levels.
The first round key is added while utilizing the AES (Rijndael) algorithm for encryption. Using the application function, you can demonstrate how this works in practice by rounding up (Nr-1) and (a = Nal) to the next whole number. The round suction is constructed using subbytes, shiftrows, and mixcolumns, then the round key is layered on top of that. The shift rows step is careless in the (Nal) round. The AES (Rijndael) algorithm’s advanced level can be defined by the following terms:
By putting Rijndael to the test (byteString plaintextBlock; key)
1. 
InitialState (plaintextBlock; state)
2. 
KeyAdd (state; key0)
3. 
for i 1 to Nr- 1 do
4. 
SubBytes (state)
5. 
RowsShift (sate)
6. 
ColumnsMix (state)
7. 
KeyAdd (state; keyi)
8. 
SubBytes (state)
9. 
RowsShift (state)
10. 
KeyAdd (state; keyNr)
11. 
return the state;
Inputs and outputs of the AES (Rijndael) algorithm must be linked together in bytes. After creating a plain-text matrix, the state will proceed to create another text-block-filled matrix (column by column). The cypher text representing the matrix state is extracted after the final round.
The matrix is currently reading the note aloud (column by column). In a circular pattern, all of the steps are completed (shiftrows, subbytes, mixcolumns, and add key). Asymmetries in cryptography, such as the RSA algorithm, are common. Because it makes use of both a public key and a private key, it is a symmetrical system. Public keys are shared with the general public, whereas private keys are kept private.
Consider the following asymmetric cryptography example:
1. 
first step is for a client (like a web browser) to send the server its public key.
2. 
The server uses the client’s public key to encrypt the data and send them to the client.
3. 
The data are decrypted by the client as it arrives.
Even if the public key of the browser is known to a third party, they cannot decode the data because they are asymmetric. Due to the difficulty of factoring huge numbers, the RSA algorithm was developed. In order to generate the public key, you have to multiply two enormous prime numbers by one another. The private key is also generated using the same two prime numbers. As a result, the private key is at risk if the enormous number can be factored. A key’s size determines how strong an encryption system is; doubling or trebling the key size increases encryption strength exponentially. The 1024-bit RSA keys are typically used, but experts fear that this type of key may soon be cracked. As it is right now, though, it appears impossible.
Key Generating Algorithm
1. 
Make the numbers p and q into two huge prime numbers
2. 
Figure n = p × q
3. 
Figure Φ (n) = (p − 1)(q − 1)
4. 
Call a number d that is substantially prime to z
5. 
Find the value of e such that e*d = 1 mod ϕ (n).
6. 
Public key refers (n, e)
7. 
Private Key refers (n, d)

4.2. Embedded Procedure

In this procedure, a Haar-DWT was used. As with Haar-DWT, 2D-DWT-3L can be expressed as a sequential transformation, including low-pass and high-pass filters all along the image’s rows, followed by decomposition along the image’s columns. In addition to its potential to divide a signal into several subbands in the frequency domain, DWT with Haar is a powerful tool for signal representation [21]. It is possible to split the signal into two sub-bands using low-pass and high-pass filters in one-dimensional DWT (1D DWT), which are referred to as the “father wavelet” and “mother wavelet,” respectively. In contrast, the father and mother wavelets of the signal in the 1D case are divided into four sub-bands (LL, LH, HL, and HH) in the 2D case of DWT. Figure 5 depicts this procedure.
Illustration of the elemental process of decomposition for a size N × M cover image in four fragmented subband images referred to as high-high (HH), high-low (HL), low-high (LH), and low-low (LL) frequency bands. A wavelet transformation converts data from the spatial and frequency domains and then saves each component with a resolution-scale that corresponds to it.
The 2D father wavelet of the decomposed signal is the sub-band (x, y) or (LL). The average (roughly estimated) part of the signal is contained in this sub-band, which is defined by the following equation:
(x, y) = ϕ(x)ϕ(y)
The horizontal details signal H(x, y) is represented by the LH sub-band, the vertical details signal V(x, y), and the diagonal details signal D(x, y) by the HH sub-band [20]. The following equations characterize these subbands, which represent the 2D mother wavelets of the decomposed signal:
ψ H ( x , y ) = ψ ( x ) ϕ ( y )  
ψ υ ( x , y ) = ϕ ( x )   ψ ( y )
ψ D ( x , y ) = ψ ( x )   ψ ( y )
Structures are characterized in 2D wavelet transformation, and the transformation procedure is used to first on rows and then on columns [22]. When the embedding phase is complete, the stego image is constructed using the reversed Haar DWT. The operations of horizontal and vertical are as follows:
  • Horizontal Operation: This technique separates an image into two bands, one for low frequencies and the other for high frequencies. The horizontal direction of input images is inspected from left to right. The pixels in the near area are subjected to both addition and subtraction operations. The addition operation’s results are saved on the screen’s left side, which denotes the low frequency band.
  • Vertical Operation: The horizontal operation divides low and high frequencies into low low (LL), low high (LH), high low (HL), and high high (HH) frequencies. For addition and subtraction operations, all images are evaluated vertically.
In the proposed model, the stenographic scheme is implemented. The stenographic scheme is made up of the embedding and extraction procedures. A stego-picture S is created by embedding a cover image C and a hidden text message T. During the extraction procedure, the embedded message is extracted in reverse. During the embedding process, the secret text is converted to ASCII and then hidden in diagonal coefficients specified by HH3. The algorithm evolved by 2D-DWT-3L that is used in the embedding procedure.

4.3. Extraction

After the secret message has been inserted into the cover image, the 2DDWT-3L method is utilized to extract the secret message and obtain the cover picture from the image [16]. The extraction algorithm is described in greater detail below in Figure 6. DWT can perform multi-level decompositions of the signal. In the first level of 2D DWT decomposition, as shown in Figure 6, the 2-dimensional signal is split into four sub-bands. The DWT can then perform a second level of sub-band decomposition to obtain these new sub-bands. Here, the 2D discrete wavelet transform (DWT) decomposes the wavelet representing the horizontal details into four sub-bands, just as it did for the wavelet representing the vertical details at the first level.
Decomposition of signals into their high- and low-frequency approximations is therefore a straightforward process. LL, LH, HL, and HH represent the average horizontal and vertical information of the visual signals at Level 1 detail. Each of the four sub bands at level 2 is further subdivided.
The low-frequency part (LL sub band) is more sensitive to human sight; the secret message can be concealed in the other three sections without changing the LL sub band. Because the other three subbands are high-frequency subbands, hiding secret data in them does not degrade image quality significantly. Different ways for improving the details in various frequency domains can therefore be used with succession of filters and a factor 2 sub selection, as explained above.

4.4. Data Encryption Scheme

When encrypted data are returned to the user in a generally used format, this is referred to as decryption. Decryption is the inverse operation of encryption. Throughout the encryption procedure, the sender’s key must be applied over the cipher-text to ensure that the message is not intercepted.
Decryption is the practice of reversing the process of encrypting and decrypting. To put it another way, any technique for converting (cypher text) to plain text is considered to be (plain text). In the second approach (receiver), we employ the decryption technique in order to recover the original’s support information from it (cipher text message). For the message to be transferred, the process must also include a decryption technique and key, which must be included as part of the process.
It could be a special character, a number or alpha numeric text, or a combination of the two. This is the key for encryption (plain text) in the first two stages, as well as decryption in the last stage of the encryption process (cipher text). The importance of the selection in cryptography cannot be overstated, as the confidentiality of the encryption process is heavily reliant on it. In cryptography, the use of the identical key for encryption and decryption is known as symmetric key cryptography. The cryptography technique, on the other hand, requires the use of a specific encryption key, one that is separate from the decryption key, and another that is separate from both. The proposed hybrid decryption process is explained below in Figure 7.

5. Results and Analysis

We utilized MATLAB to analyze the hypothesized mechanism. A matrix laboratory is MATLAB. MATLAB is a fourth-generation programming language and multiparadigm numerical computing environment. MathWorks has created a programming language.
Matrices of performance:
(a)
Throughput: It represents the number of messages effectively delivered in comparison to the total number of messages sent to the destination in a particular amount of time.
(b)
Execution time: This is the total amount of time it takes for a device to complete a successful message transmission in the IoHT.
In this research, assessments between the stego-picture and the original medical cover image were made. The suggested concept was put to the test by hiding messages of varying lengths in both color and grayscale images. Both before and after the intended recipient received the secret message, it was evaluated. In order to ensure that the original cover file is not significantly altered once the secret text is hidden, do as such. Both datasets—DME eyes dataset [23] for the first three photos and DICOM dataset [24] for the final two images—were subjected to the application of our model. The previously described evolving hybrid encryption algorithm is used in this model to encrypt the text. Following that, it is incorporated using 2D-DWT-1L or 2D-DWT2L stenography methods. It was discovered that, for both color and grayscale images, DWT-2L performs better in terms of PSNR and MSE compared to DWT-1L.
On a medical color image of 256 × 256 pixels, the performance of our model was compared to that without AES, and with hybrid AES and RSA. Table 1 shows the simulation parameters which were adopted in our works.
From Table 2 and Figure 8 we conclude that our proposed method has better results with respect to throughput comparing with other methodology applying to different number of nodes.
From Table 3 and Figure 9 we have conclude that our proposed method has better results with respect to execution times comparing with other methodology applying to different number of nodes.

6. Conclusions

Based on the detailed conversations held above, it is critical to expand on the few ideas raised and make more advancements in the medical picture security procedure. In addition, the current study took into account the proposed technique in a hybrid encryption algorithm used in IoHT. The AES and RSA algorithms are combined in this hybrid algorithm.
It was determined that when applied to both color and grayscale images with varying text sizes, their integration with encryption (AES and RSA) algorithms yielded better outcomes according to the eight statistical factors that were considered (PSNR, MSE, SSIM, and correlation). When comparing the several suggested methods, however, only the PSNR and MSE were able to reliably separate them. No appreciable shifts occurred in any of the other statistical parameters when using the recommended methods. Growing the font size improved the PSNR scores for all but the pepper image. This demonstrates that, in general, when there is a lot of color variation in the cover image, raising the font size reduces the similarity between the original image and the stego image. In contrast, increasing the text size results in a fall in PSNR values when the number of colors is restricted, as in the pepper image.
Further, in future research, we can further strengthen the information security procedures by establishing an outlet for secure data transfer while using alternative statistical parameters. This work could also be expanded to include more data file formats, such as video and audio. A strong method for concealing Arabic text in cover media could also be developed. We will try to emulate numerous communicating parties on a large-scale implementation (normal and covert communication). By providing a quantum steganography system that cannot be copied, we hope to improve the methodology developed in use. Quantum steganography can be greater than classical steganography.

Author Contributions

Conceptualization, M.A.K.; J.K.; methodology, and J.K.; software, R.M.G. and I.B.; validation, H.A.; I.B. and M.A.; formal analysis, I.B. and M.A.; investigation, M.A.; resources, N.S. and R.M.G.; data curation, M.A.K. and N.S.; writing—original draft preparation, M.A.K. and M.A.; writing—review and editing, N.S. and R.M.G.; visualization, J.K.; supervision, M.A.K. and K.M.; project administration R.M.G. and K.M.; funding acquisition, R.M.G. All authors have read and agreed to the published version of the manuscript.

Funding

Princess Nourah bint Abdulrahman University Researchers Supporting Project number (PNURSP2022R138), Princess Nourah bint Abdulrahman University, Riyadh, Saudi Arabia.

Institutional Review Board Statement

Not applicable.

Informed Consent Statement

Not applicable.

Data Availability Statement

Not applicable.

Acknowledgments

The authors sincerely appreciate the support from the Princess Nourah bint Abdulrahman University Researchers Supporting Project number (PNURSP2022R138), Princess Nourah bint Abdulrahman University, Riyadh, Saudi Arabia.

Conflicts of Interest

The authors declare no conflict of interest.

References

  1. Khan, J.; Khan, M.A.; Jhanjhi, N.Z.; Humayun, M.; Alourani, A. Smart-City-based Data Fusion Algorithm for Internet of Things. Comput. Mater. Contin. 2022, 73, 2407–2421. [Google Scholar]
  2. Sharma, K.R.; Nair, A.R. IoT-based secure healthcare monitoring system. In Proceedings of the IEEE International Conference on Electrical, Computer and Communication Technologies (ICECCT), Coimbatore, India, 20–22 February 2019; pp. 1–6. [Google Scholar]
  3. Hua, X.; Ono, Y.; Peng, L.; Xu, Y. Unsupervised Learning Discriminative MIG Detectors in Nonhomogeneous Clutter. IEEE Trans. Commun. 2022, 70, 4107–4120. [Google Scholar] [CrossRef]
  4. Liu, J.; Sun, S.; Liu, W. One-step persymmetric GLRT for subspace signals. IEEE Trans. Signal Processing 2019, 67, 3639–3648. [Google Scholar] [CrossRef]
  5. Thibaud, M.; Huihui, C.; Zhou, W.; Piramuthu, S. Internet of Things (IoT) in high-risk Environment, Health and Safety (EHS) industries: A comprehensive review. Decis. Support Syst. 2018, 108, 79–95. [Google Scholar]
  6. Darwish, A.; Hassanien, A.E.; Elhoseny, M.; Sangaiah, A.K.; Muhammad, K. The impact of the hybrid platform of internet of things and cloud computing on healthcare systems: Opportunities, challenges, and open problems. J. Ambient Intell. Humaniz. Comput. 2017, 10, 4151–4166. [Google Scholar] [CrossRef]
  7. Bhandari, R.; Kirubanand, V.B. Enhanced encryption technique for secure iot data transmission. Int. J. Electr. Comput. Eng. 2019, 9, 3732. [Google Scholar] [CrossRef]
  8. Kang, K.; Pang, Z.; Cong, W. Security and privacy mechanism for health internet of things. J. China Univ. Posts Telecommun. 2013, 20, 64–68. [Google Scholar] [CrossRef]
  9. Bairagi, A.K.; Khondoker, R.; Islam, R. An efficient steganographic approach for protecting communication in the Internet of Things (IoT) critical infrastructures. Inf. Secur. J. A Glob. Perspect. 2016, 25, 197–212. [Google Scholar] [CrossRef]
  10. Anwar, A.S.; Kareem, K.A.G.; El Mahdy, H. Improving the security of images transmission. Int. J. 2015, 3, 7–13. [Google Scholar]
  11. Yaqoob, I.; Ahmed, E.; Rehman, M.H.U.; Ahmed, A.I.A.; Al-Garadi, M.A.; Imran, M.; Guizani, M. The rise of ransomware and emerging security challenges in the Internet of Things. Comput. Netw. 2017, 129, 444–458. [Google Scholar]
  12. Tsai, K.-L.; Huang, Y.-L.; Leu, F.-Y.; You, I.; Huang, Y.-L.; Tsai, C.-H. AES-128 Based Secure Low Power Communication for LoRaWAN IoT Environments. IEEE Access 2018, 6, 45325–45334. [Google Scholar] [CrossRef]
  13. Usman, M.; Ahmed, I.; Aslam, M.I.; Khan, S.; Shah, U.A. SIT: A Lightweight Encryption Algorithm for Secure Internet of Things. Int. J. Adv. Comput. Sci. Appl. (IJACSA) 2017, 8. [Google Scholar] [CrossRef]
  14. NarasimhaRao, Y.; Chandra, P.S.; Revathi, V.; Kumar, N.S. Providing enhanced security in IoT based smart weather system. Indones. J. Electr. Eng. Comput. Sci. 2020, 18, 9–15. [Google Scholar]
  15. Bashir, A.; Hasan, A.S.B.; Almangush, H. A new image encryption approach using the integration of a shifting technique and the AES algorithm. Int. J. Comput. Appl. 2012, 975, 8887. [Google Scholar]
  16. Aftab, H.; Gilani, K.; Lee, J.; Nkenyereye, L.; Jeong, S.; Song, J. Analysis of identifiers in IoT platforms. Digit. Commun. Netw. 2020, 6, 333–340. [Google Scholar] [CrossRef]
  17. More, S.; Singla, J.; Verma, S.; Kavita; Ghosh, U.; Rodrigues, J.J.P.C.; Hosen, A.S.M.S.; Ra, I.-H. Security Assured CNN-Based Model for Reconstruction of Medical Images on the Internet of Healthcare Things. IEEE Access 2020, 8, 126333–126346. [Google Scholar] [CrossRef]
  18. Shankar, K.; Lakshmanaprabu, S.K. Optimal key based homomorphic encryption for color image security aid of ant lion optimization algorithm. Int. J. Eng. Technol. 2018, 7, 22–27. [Google Scholar]
  19. Elhoseny, M.; Ramírez-González, G.; Abu-Elnasr, O.M.; Shawkat, S.A.; Arunkumar, N.; Farouk, A. Secure medical data transmission model for IoT-based healthcare systems. IEEE Access 2018, 6, 20596–20608. [Google Scholar] [CrossRef]
  20. Rani, S.S.; Alzubi, J.A.; Lakshmanaprabu, S.K.; Gupta, D.; Manikandan, R. Optimal users based secure data transmission on the internet of healthcare things (IoHT) with lightweight block ciphers. Multimed. Tools Appl. 2020, 79, 35405–35424. [Google Scholar] [CrossRef]
  21. Sreekutty, M.S.; Baiju, P.S. Security enhancement in image steganography for medical integrity verification system. In Proceedings of the International Conference on Circuit, Power and Computing Technologies, Kollam, India, 20 April 2017. [Google Scholar]
  22. Ece, C.; Mullana, M.M.U. Image quality assessment techniques pn spatial domain. Int. J. Comput. Sci. Technol. 2011, 2, 177. [Google Scholar]
  23. Rabbani, H.; Allingham, M.J.; Mettu, P.S.; Cousins, S.W.; Farsiu, S. Fully Automatic Segmentation of Fluorescein Leakage in Subjects With Diabetic Macular EdemaAutomatic Leakage Segmentation in DME. Investig. Ophthalmol. Vis. Sci. 2015, 56, 1482–1492. [Google Scholar] [CrossRef] [PubMed]
  24. McEvoy, F.J.; Svalastoga, E. Security of patient and study data associated with DICOM images when transferred using compact disc media. J. Digit. Imaging 2009, 22, 65–70. [Google Scholar] [CrossRef] [PubMed][Green Version]
Figure 1. IOHT concept design.
Figure 1. IOHT concept design.
Electronics 11 02726 g001
Figure 2. IOHT system architecture.
Figure 2. IOHT system architecture.
Electronics 11 02726 g002
Figure 3. The proposed framework for securing medical data transmission.
Figure 3. The proposed framework for securing medical data transmission.
Electronics 11 02726 g003
Figure 4. Proposed framework using hybrid encryption algorithm.
Figure 4. Proposed framework using hybrid encryption algorithm.
Electronics 11 02726 g004
Figure 5. Decomposition process.
Figure 5. Decomposition process.
Electronics 11 02726 g005
Figure 6. The synthesis process of 2D-DWT-2L.
Figure 6. The synthesis process of 2D-DWT-2L.
Electronics 11 02726 g006
Figure 7. A flowchart of the hybrid (AES and RSA) algorithm decryption.
Figure 7. A flowchart of the hybrid (AES and RSA) algorithm decryption.
Electronics 11 02726 g007
Figure 8. Throughput vs. number of nodes.
Figure 8. Throughput vs. number of nodes.
Electronics 11 02726 g008
Figure 9. Execution vs. number of nodes.
Figure 9. Execution vs. number of nodes.
Electronics 11 02726 g009
Table 1. Simulation parameters.
Table 1. Simulation parameters.
ParametersValues
Simulation Area100 × 100
Number of Nodes[100; 200; 300; 400; 500]
Rounds50; 100
Initial Energy0.5 J
Operating SystemWindow 7
Table 2. Throughput of without AES and RSA and proposed mechanism.
Table 2. Throughput of without AES and RSA and proposed mechanism.
Number of Nodes100200300400500
Without AES and RSA1.70012.60023.07784.25565.4332
Proposed2.87404.55235.26226.43217.3231
Table 3. Execution times without AES and RSA and proposed mechanism.
Table 3. Execution times without AES and RSA and proposed mechanism.
Number of Nodes100200300400500
Without AES and RSA10.233413.277518.278625.987635.2312
Proposed76.543780.876585.884588.345991.2386
Publisher’s Note: MDPI stays neutral with regard to jurisdictional claims in published maps and institutional affiliations.

Share and Cite

MDPI and ACS Style

Khan, M.A.; Khan, J.; Sehito, N.; Mahmood, K.; Ali, H.; Bari, I.; Arif, M.; Ghoniem, R.M. An Adaptive Enhanced Technique for Locked Target Detection and Data Transmission over Internet of Healthcare Things. Electronics 2022, 11, 2726. https://doi.org/10.3390/electronics11172726

AMA Style

Khan MA, Khan J, Sehito N, Mahmood K, Ali H, Bari I, Arif M, Ghoniem RM. An Adaptive Enhanced Technique for Locked Target Detection and Data Transmission over Internet of Healthcare Things. Electronics. 2022; 11(17):2726. https://doi.org/10.3390/electronics11172726

Chicago/Turabian Style

Khan, Muhammad Amir, Jawad Khan, Nabila Sehito, Khalid Mahmood, Haider Ali, Inam Bari, Muhammad Arif, and Rania M. Ghoniem. 2022. "An Adaptive Enhanced Technique for Locked Target Detection and Data Transmission over Internet of Healthcare Things" Electronics 11, no. 17: 2726. https://doi.org/10.3390/electronics11172726

APA Style

Khan, M. A., Khan, J., Sehito, N., Mahmood, K., Ali, H., Bari, I., Arif, M., & Ghoniem, R. M. (2022). An Adaptive Enhanced Technique for Locked Target Detection and Data Transmission over Internet of Healthcare Things. Electronics, 11(17), 2726. https://doi.org/10.3390/electronics11172726

Note that from the first issue of 2016, this journal uses article numbers instead of page numbers. See further details here.

Article Metrics

Back to TopTop