A Coupling Analytical Method of a Fuel Control System under Electromagnetic Pulses
Abstract
:1. Introduction
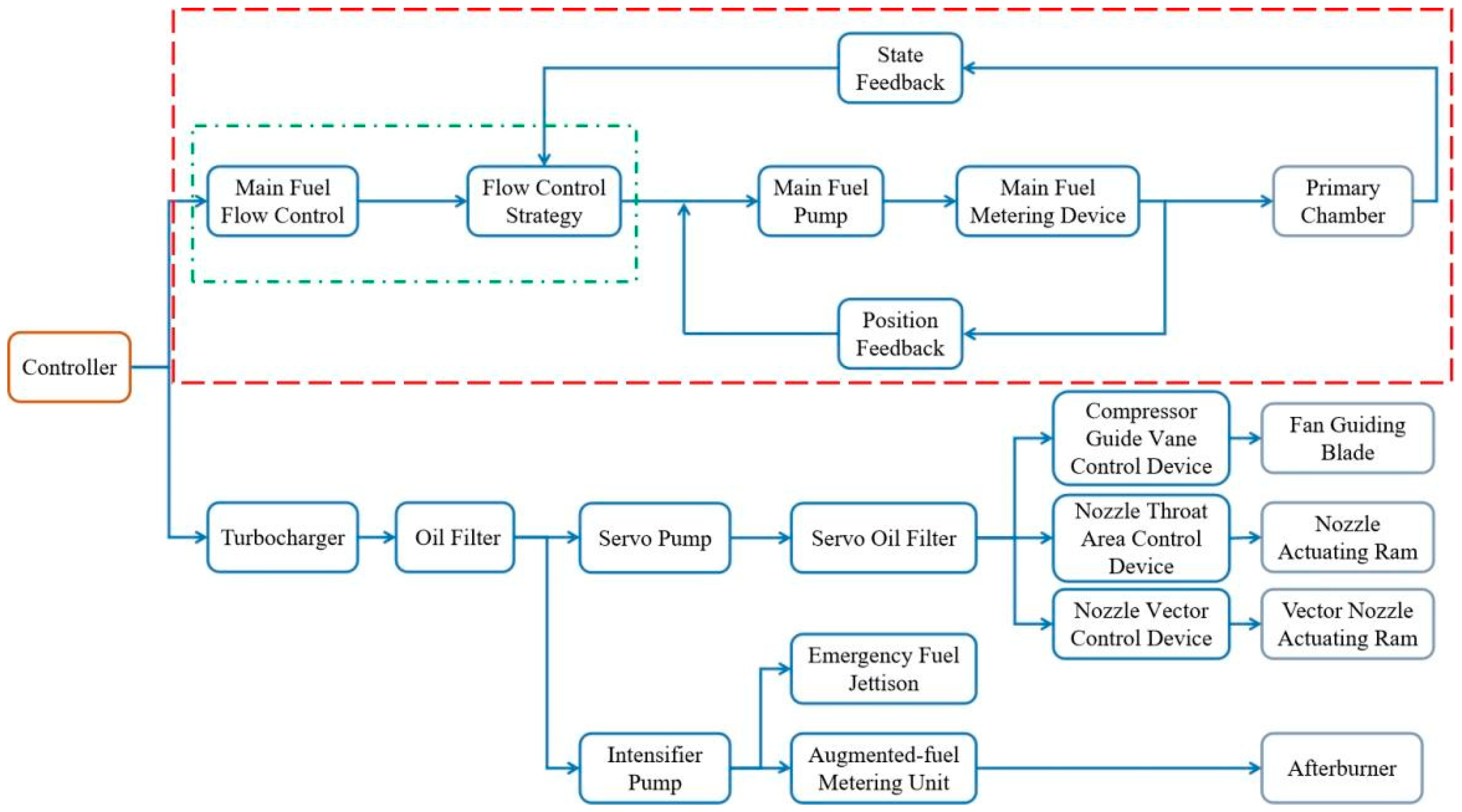
2. The Electromagnetic Coupling Analytical Method
3. Experiment
4. Results and Analysis
4.1. Experimental Results and Phenomenon
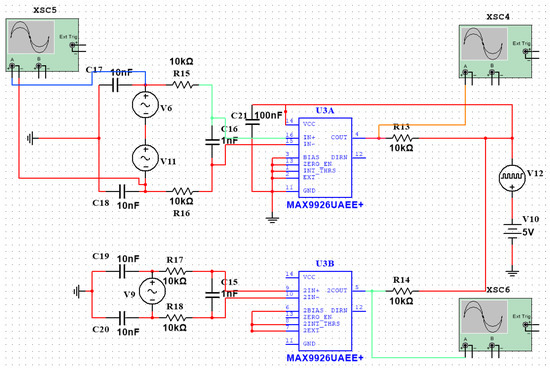
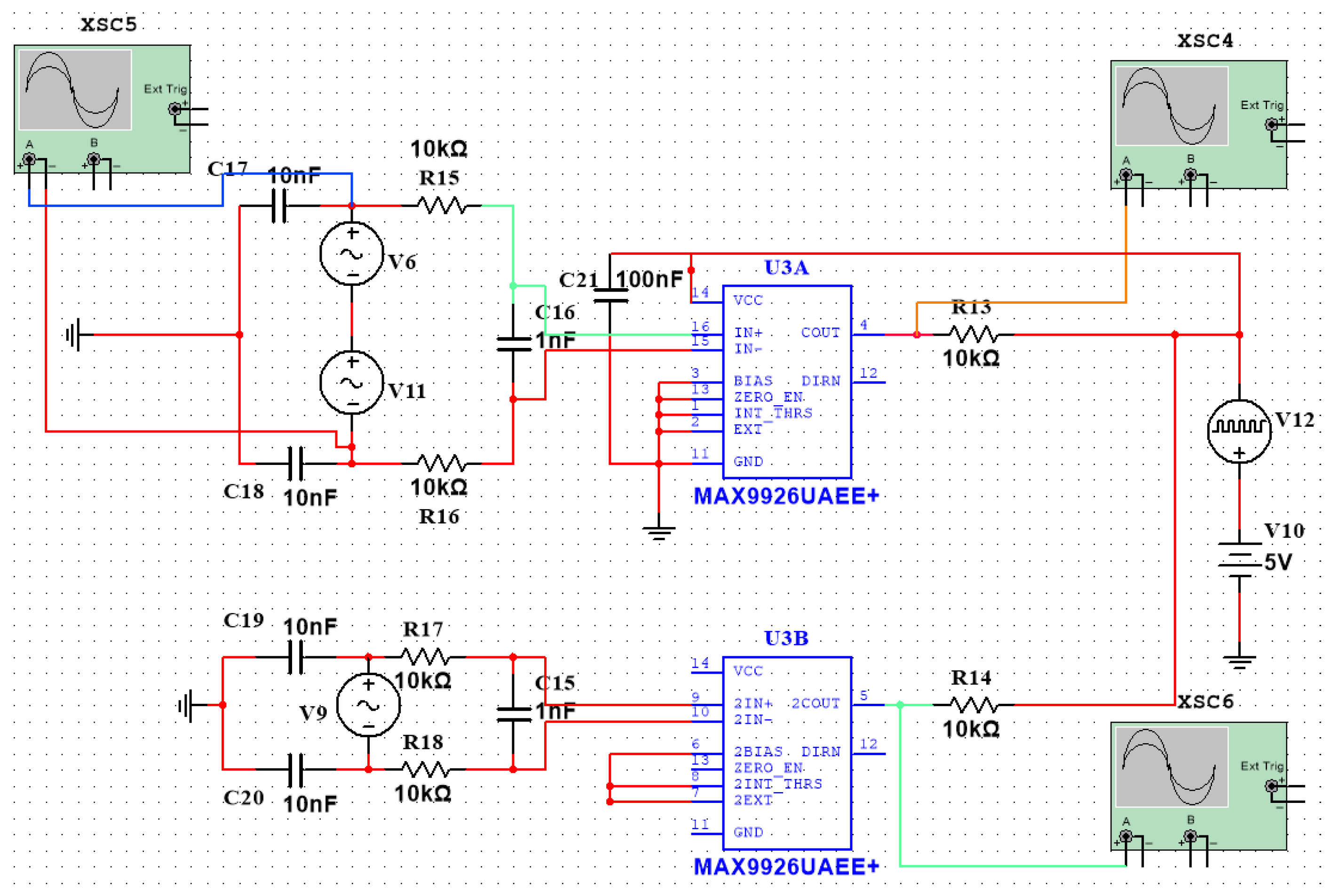
4.2. Numerical Model of the Monitoring Port
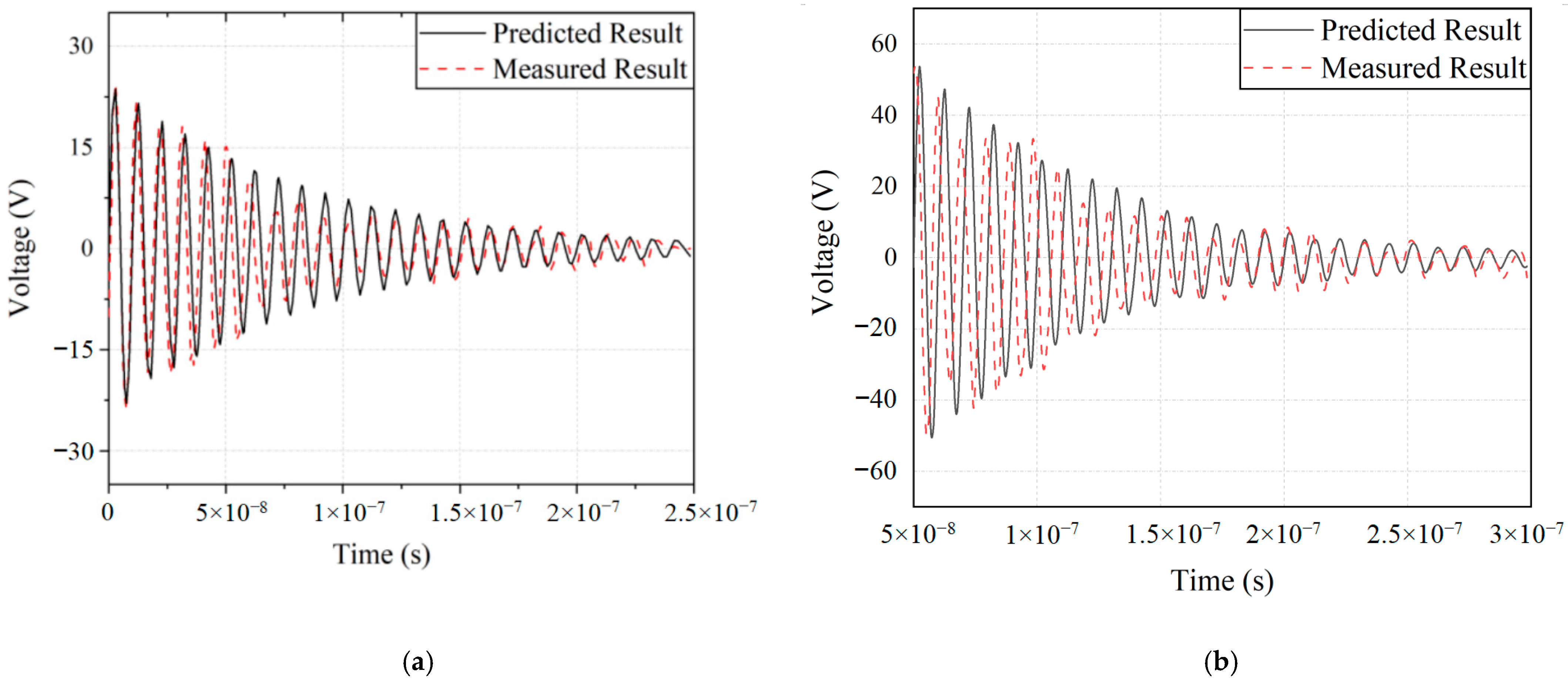
4.3. Numerical Analysis
5. Conclusions
Author Contributions
Funding
Data Availability Statement
Conflicts of Interest
References
- Lee, G.; Kim, M.Y.; Lee, C.; Jang, D.; Kim, J.H. Electromagnetic field tests of a 1-mw wireless power transfer system for light rail transit. Energies 2021, 14, 1171. [Google Scholar] [CrossRef]
- Guo, L.Y.; Xiao, L.; Chen, J.F.; Yang, M.; Yang, J.X. Electromagnetic pulse coupling effect analysis for outboard engine system of vehicle. In Proceedings of the 2020 IEEE MTT-S International Microwave Workshop Series on Advanced Materials and Processes for RF and THz Applications (IMWS-AMP), Suzhou, China, 29–31 July 2020. [Google Scholar] [CrossRef]
- Sun, J.; Pan, X.; Lu, X.; Wan, H.; Wei, G. Test method of bulk current injection for high field intensity electromagnetic radiated susceptibility into shielded wire. IEEE Trans. Electromagn. Compat. 2021, 64, 275–285. [Google Scholar] [CrossRef]
- Tang, Y.; Zhu, F.; Chen, Y. For more reliable aviation navigation: Improving the existing assessment of airport electromagnetic environment. IEEE Instrum. Meas. Mag. 2021, 24, 104–112. [Google Scholar] [CrossRef]
- Gil, J.G.; Drikas, Z.B.; Andreadis, T.D.; Anlage, S.M. Prediction of induced voltages on ports in complex, three-dimensional enclosures with apertures, using the random coupling model. IEEE Trans. Electromagn. Compat. 2016, 58, 1535–1540. [Google Scholar] [CrossRef]
- Miller, K.G.; Meehan, M.; Spencer, R.L.; Colton, J.S. Resonance of complex cylindrically symmetric cavities using an eigenfunction expansion in empty cavity modes. IEEE Trans. Microw. Theory Technol. 2016, 64, 3113–3120. [Google Scholar] [CrossRef]
- Xiao, P.; Du, P.A.; Ren, D.; Nie, B.L. A hybrid method for calculating the coupling to PCB inside a nested shielding enclosure based on electromagnetic topology. IEEE Trans. Electromagn. Compat. 2016, 58, 1701–1709. [Google Scholar] [CrossRef]
- Gong, Y.F.; Hao, J.H.; Jiang, L.H. Efficient analytical method for the coupling to penetrated transmission line in multiple enclosures based on electromagnetic topology. IET Sci. Meas. Technol. 2018, 12, 335–342. [Google Scholar] [CrossRef]
- Han, J.H.; Ju, S.H.; Kang, N.W.; Lee, W.S.; Choi, J.S. Wideband coupling modeling analysis by arbitrarily incoming source fields based on the electromagnetic topology technique. IEEE Trans. Microw. Theory Tech. 2019, 67, 28–37. [Google Scholar] [CrossRef]
- Hackl, H.; Ibel, M.; Auinger, B.; List, D.; Stockreiter, C. 3D model of a commercial 9V alkaline battery for EMC simulation. E I Elektrotech. Inf. 2020, 137, 70–75. [Google Scholar] [CrossRef] [Green Version]
- Tsukada, A.; Okamoto, K.; Okugawa, Y.; Kato, J.; Nagata, M. System-level response of ethernet linkage to bulk current injection into cables. In Proceedings of the 2020 International Symposium on Electromagnetic Compatibility-EMC EUROPE, Rome, Italy, 23–25 September 2020. [Google Scholar] [CrossRef]
- Sun, L.; Taylor, J.; Guo, X.; Cheng, M.; Emadi, A. A linear position measurement scheme for long-distance and high-speed applications. IEEE Trans. Ind. Electron. 2021, 68, 4435–4447. [Google Scholar] [CrossRef]
- Lee, Y.; Kim, K.; Heo, J.; Park, Y.; Yoon, I.J. Analysis on the Correlation Between Vehicle RFI and Component EMI Tests Using BCI and RI Methods. In Proceedings of the 2019 International Symposium on Electromagnetic Compatibility-EMC EUROPE, Barcelona, Spain, 2–6 September 2019. [Google Scholar] [CrossRef]
- Nayak, B.P.; Ramesh, S.; Rajeev, S.; Devi, A.; Tsuda, T.; Gope, D. Model-based system-level EMI/EMC simulation for BCI pass-fail prediction. IEEE Lett. Electromagn. Compat. Pract. Appl. 2020, 2, 28–33. [Google Scholar] [CrossRef]
- Zhou, Y.; Xie, Y.Z.; Zhang, D.Z.; Jing, Y. Modeling and performance evaluation of inductive couplers for pulsed current injection. IEEE Trans. Electromagn. Compat. 2021, 63, 710–719. [Google Scholar] [CrossRef]
- Bendicks, A.; Dorlemann, T.; Osterburg, T.; Frei, S. Active cancellation of periodic EMI of power electronic systems by injecting artificially synthesized signals. IEEE Electromagn. Compat. Mag. 2020, 9, 63–72. [Google Scholar] [CrossRef]
- Tang, Y.; Wan, L.; Hou, J. Full electromagnetic transient simulation for large power systems. Glob. Energy Interconnect 2019, 2, 29–36. [Google Scholar] [CrossRef]
- Invernizzi, A.; Haykal, S.; Faro, V.L.; Pennisi, V.; Choritz, L. Influence of electromagnetic radiation emitted by daily-use electronic devices on the eyemate system in-vitro: A feasibility study. BMC Ophthalmol. 2020, 20, 357. [Google Scholar] [CrossRef] [PubMed]
- Ridder, S.D.; Spina, D.; Toscani, N.; Grassi, F.; Ginste, D.V.; Dhaene, T. Machine-learning-based hybrid random-fuzzy uncertainty quantification for EMC and SI assessment. IEEE Trans. Electromagn. Compat. 2020, 62, 2538–2546. [Google Scholar] [CrossRef]
- Cheaito, H.; Diop, M.S.; Ali, M.; Clavel, E.; Vollaire, C. Investigation of common mode (CM) impedance: Comparison of pure CM and bulk current injection. In Proceedings of the 2017 International Symposium on Electromagnetic Compatibility-EMC EUROPE, Angers, France, 4–7 September 2017. [Google Scholar] [CrossRef]
- Lubkowski, G.; Lanzrath, M.; Lavau, L.C.; Suhrke, M. Response of the UAV sensor system to HPEM attacks. In Proceedings of the 2020 International Symposium on Electromagnetic Compatibility-EMC EUROPE, Rome, Italy, 23 September 2020. [Google Scholar] [CrossRef]
- MIL-STD-461F; Requirements for the Control of Electromagnetic Interference Characteristics of Subsystems and Equipment. Department of Defense, United States of America: Arlington, VA, USA, 2007. Available online: https://standards.nasa.gov/standard/NASA/MIL-STD-461 (accessed on 12 June 2022).














| Serial Number | Equipment | Type |
|---|---|---|
| 1 | Source | R&S TS 9982 |
| 2 | Oscilloscope | Tektronix DRO 4104B |
| 3 | LVDT | L-20 |
| 4 | Injection probe | PRANA DR-250 |
| 5 | DC Power | - |
| 6 | Monitoring probe | TYPE 9123 |
| 7 | Speed Sensor | CV-CD-0100 |
| 8 | Rotating Electrical Motor | XD-WS38SRZ |
| 9 | Linear Motor | BMXTL |
| 10 | Controller | - |
| The Frequency of Injected Signal | A | B |
|---|---|---|
| 10 kHz | 2.7 | |
| 100 kHz | 1.2 | |
| 1 MHz | 2.1 | |
| 10 MHz | 0.5 | |
| 30 MHz | 1.7 | |
| 100 MHz | 2.8 |
| The Frequency of Injected Signal | ||
|---|---|---|
| 10 kHz | 0.23 | |
| 100 kHz | 0.25 | |
| 1 MHz | 0.4 | |
| 10 MHz | 1.7 | |
| 30 MHz | 3.1 | |
| 100 MHz | 13.8 |
| i | ||
|---|---|---|
| 1 | 0.039 | |
| 2 | −0.551 | |
| 3 | 2.853 | |
| 4 | −6.435 | |
| 5 | 5.596 | |
| 6 | −0.602 |
Publisher’s Note: MDPI stays neutral with regard to jurisdictional claims in published maps and institutional affiliations. |
© 2022 by the authors. Licensee MDPI, Basel, Switzerland. This article is an open access article distributed under the terms and conditions of the Creative Commons Attribution (CC BY) license (https://creativecommons.org/licenses/by/4.0/).
Share and Cite
Cao, J.; Wei, M.; Zhou, D. A Coupling Analytical Method of a Fuel Control System under Electromagnetic Pulses. Electronics 2022, 11, 2264. https://doi.org/10.3390/electronics11142264
Cao J, Wei M, Zhou D. A Coupling Analytical Method of a Fuel Control System under Electromagnetic Pulses. Electronics. 2022; 11(14):2264. https://doi.org/10.3390/electronics11142264
Chicago/Turabian StyleCao, Jie, Minxiang Wei, and Dong Zhou. 2022. "A Coupling Analytical Method of a Fuel Control System under Electromagnetic Pulses" Electronics 11, no. 14: 2264. https://doi.org/10.3390/electronics11142264
APA StyleCao, J., Wei, M., & Zhou, D. (2022). A Coupling Analytical Method of a Fuel Control System under Electromagnetic Pulses. Electronics, 11(14), 2264. https://doi.org/10.3390/electronics11142264
