Modeling and Fabrication of a Reconfigurable RF Output Stage for Nanosatellite Communication Subsystems
Abstract
:1. Introduction
2. Materials and Methods
2.1. System Architecture
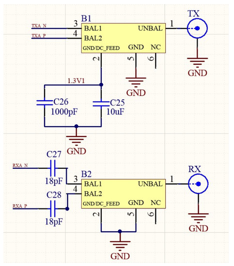
2.2. RF Stage Design
2.3. Testbed Design
- Download and install the IIO Oscilloscope software on your PC.
- Insert the RABE to the Zedboard through the FMC connector.
- Connect the RF cable from the RABE SMA connector to the N9030A.
- Connect the ethernet and USB cable between the PC and the Zedboard.
- Run the IIO Oscilloscope software on your PC.
- Use the IIO Oscilloscope to configure the transmission frequency, bandwidth, attenuation, and other parameters.
- Configure the N9030A to perform a scan on parameter values close to those set in the previous step.
- Save the data to the N9030A.
3. Results and Discussion
4. Conclusions
Author Contributions
Funding
Data Availability Statement
Acknowledgments
Conflicts of Interest
Abbreviations
| CAD | Computer-Aided Design |
| PCB | Printed Circuit Board |
| GPP | General Purpose Processor |
| DSP | Digital Signal Processor |
| FPGA | Field Programmable Gate Array |
| SDR | Software-Defined Radio |
| SoC | System on a Chip |
| IC | Integrated Circuit |
| GHz | Gigahertz |
| MHz | Megahertz |
| COTS | Commercial-Off-The-Shelf |
| RF | Radio Frequency |
| DDC | Digital Down Converter |
| VHDL | Vhsic Hardware Description Language |
| BBP | BaseBand Processor |
| RABE | Reconfigurable Analog Back-End |
| SMA | SubMiniature version A |
| FMC | FPGA Mezzanine Card |
| SPI | Serial Communication Protocol |
| DAC | Digital–Analog Converter |
| I/O | Input/Output |
| SNR | Signal-to-Noise Ratio |
| LEO | Low Earth Orbit |
| km | Kilometer |
| GPO | General-Purpose Output |
| PLL | Phase-Locked Loop |
| BS | Base Stations |
| EMI | ElectroMagnetic Interference |
| BW | BandWidth |
| KHz | Kilohertz |
| RBW | Resolution BandWidth |
| FFT | Fast Fourier Transform |
| THD | Total Harmonic Distortion |
References
- Golkar, A.; Lluch, I. The federated satellite systems paradigm: Concept and business case evaluation. Acta Astronaut. 2015, 111, 230–248. [Google Scholar] [CrossRef]
- Bard, J.; Kovarick, V.J. Software Defined Radio. In The Software Communications Architecture; Wiley: Hoboken, NJ, USA, 2007; p. 439. [Google Scholar]
- Akhtyamov, R.; Lluch, A.; Matevosyan, H.; Knoll, D.; Pica, U.; Lisi, M.; Golkar, A. An implementation of software defined radios for federated aerospace networks: Informing satellite implementations using an inter-balloon communications experiment. Acta Astronaut. 2016, 123, 470–478. [Google Scholar] [CrossRef]
- Maheshwarappa, M.R.; Bowyer, M.; Bridges, C. Software defined radio (SDR) architecture to support multi-satellite communications. In Proceedings of the IEEE Aerospace Conference, Big Sky, MT, USA, 7–14 March 2015; pp. 1–10. [Google Scholar]
- Tian, F.; Li, H.; Yuan, L. Design and implementation of AD9361-based software radio receiver. J. Wirel. Commun. Netw. 2019, 2019, 95. [Google Scholar] [CrossRef] [Green Version]
- Maheshwarappa, M.R.; Bowyer, M.; Bridges, C. Software defined radio (SDR) for parallel satellite reception in mobile/deployable ground segments. In Proceedings of the 29th Annual AIAA/USU Conference on Small Satellites, Santa Clara, CA, USA, 8–13 August 2015; pp. 1–12. [Google Scholar]
- Kamaleldin, A.; Hosny, S.; Mohamed, K.; Gamal, M.; Hussien, A.; Elnader, E.; Shalash, A.; Obeid, A.; Ismail, Y.; Mostafa, H. A Reconfigurable Hardware Platform Implementation for Software Defined Radio Using Dynamic Partial Reconfiguration on Xilinx Zynq FPGA. In Proceedings of the IEEE 60th International Midwest Symposium on Circuits and Systems (MWSCAS), Boston, MA, USA, 6–9 August 2017; pp. 1540–1543. [Google Scholar] [CrossRef]
- Haider, A.; Anwar, A.; Rizwan Mughal, M.; Reyneri, L.; Sansoe, C.; Praks, J. Modular Design of RF Front End for a Nanosatellite Communication Subsystem Tile Using Low-Cost Commercial Components. Int. J. Aerosp. Eng. IJAE 2019, 2019, 8174158. [Google Scholar]
- Flores-Troncoso, J.; Ibarra-Delgado, S.; Sandoval-Arechiga, R.; Rodriguez-Abdala, V.; Garcia-Luciano, L. Desarrollo de IP-Cores para un prototipo de sistema de radiocomunicación satelital en banda base definido por software. In Hacia el Desarrollo Espacial en México; CONCYTEQ: Queretaro, Mexico, 2017; pp. 49–60. [Google Scholar]
- Hofmann, A.; Glein, R.; Frank, L.; Wansch, R.; Heuberger, A. Reconfigurable on-board processing for flexible satellite communication systems using FPGAs. In Proceedings of the 2017 Topical Workshop on Internet of Space (TWIOS), Phoenix, AZ, USA, 15–18 January 2017; pp. 1–4. [Google Scholar] [CrossRef]
- GOMS. Space Qualified Software Defined Radio (SDR) Platform for Sensing and Communication Applications Using Powerful and Advanced FPGA Technology. Available online: https://gomspace.com/Shop/payloads/software-defined-radio.aspx (accessed on 15 June 2018).
- Analog, D. RF Agile Transceiver. Available online: https://www.analog.com/media/en/technical-documentation/data-sheets/AD9364.pdf (accessed on 20 August 2019).
- Analog, D. AD9364 Register Map Reference Manual. Available online: https://www.analog.com/media/cn/technical-documentation/user-guides/AD9364_Register_Map_Reference_Manual_UG-672.pdf (accessed on 20 August 2019).
- CubeSat. Origin of the New Space Revolution. Available online: http://www.cubesat.org/ (accessed on 18 January 2018).
- IPC. Generic Standard on Printed Board Design. Available online: http://www.ipc.org/TOC/IPC-2221.pdf/ (accessed on 18 January 2018).
- Jaschke, A.; Tessema, M.; Schühler, M.; Wansch, R. Digitally tunable bandpass filter for cognitive radio applications. In Proceedings of the 2012 IEEE 17th International Workshop on Computer Aided Modeling and Design of Communication Links and Networks (CAMAD), Barcelona, Spain, 17–19 September 2012; pp. 338–342. [Google Scholar] [CrossRef]
- Briceño Marquez, J.E. Principios de las Comunicaciónes; Facultad de Ingenieria, Publicaciones: Merida, Venezuela, 2012. [Google Scholar]
- Cuadro Nacional de Atribucion de Frecuencias; Secretaria de Comunicaciones y Transportes. Atribución del Espectro Radioeléctrico Para los Servicios de Radiocomunicación: Mexico. 1999. Available online: https://www.itu.int/ITU-D/study_groups/SGP_1998-2002/JGRES09/pdf/mexico1.pdf (accessed on 18 January 2018).
- Yee, K. Numerical solution of initial boundary value problems involving maxwell’s equations in isotropic media. IEEE Trans. Antennas Propag. 1966, 14, 302–307. [Google Scholar] [CrossRef] [Green Version]
- Taflove, A.; Brodwin, M.E. Numerical Solution of Steady-State Electromagnetic Scattering Problems Using the Time-Dependent Maxwell’s Equations. IEEE Trans. Microw. Theory Tech. 1975, 23, 623–630. [Google Scholar] [CrossRef]
- Nagra, A.S.; York, R.A. FDTD analysis of wave propagation in nonlinear absorbing and gain media. IEEE Trans. Antennas Propag. 1998, 46, 334–340. [Google Scholar] [CrossRef]
- Taflove, A. Application of the Finite-Difference Time-Domain Method to Sinusoidal Steady-State Electromagnetic-Penetration Problems. IEEE Trans. Electromagn. Compat. 1980, EMC-22, 191–202. [Google Scholar] [CrossRef]
- Umashankar, K.; Taflove, A. A novel method to analyze electromagnetic scattering of complex objects. IEEE Trans. Electromagn. Compat. 1982, EMC-24, 397–405. [Google Scholar] [CrossRef]
- Kriegsmann, G.A.; Taflove, A.; Umashankar, K.R. New formulation of electromagnetic wave scattering using an on-surface radiation boundary condition approach. IEEE Trans. Antennas Propag. 1987, AP-35, 153–161. [Google Scholar] [CrossRef]
- Kunz, K.S.; Lee, K.M. A three-dimensional finite-difference solution of the external response of an aircraft to a complex transient EM environment: Part II-Comparison of predictions and measurements. IEEE Trans. Electromagn. Compat. 1978, EMC-20, 333–341. [Google Scholar] [CrossRef]
- Jurgens, T.G.; Taflove, A.; Umashankar, K.; Moore, T.G. Finite-Difference Time-Domain Modeling of Curved Surfaces. IEEE Trans. Antennas Propag. 1992, 40, 357–366. [Google Scholar] [CrossRef]
- Ramahi, O.M. The complementary operators method in FDTD simulations. IEEE Antennas Propag. Mag. 1997, 39, 33–45. [Google Scholar] [CrossRef]
- Moore, T.G.; Blaschak, J.G.; Taflove, A.; Kriegsmann, G.A. Theory and Application of Radiation Boundary Operators. IEEE Trans. Antennas Propag. 1988, 36, 1797–1812. [Google Scholar] [CrossRef]
- Toland, B.; Houshmand, B.; Itoh, T. Modeling of Nonlinear Active Regions with the FDTD Method. IEEE Microw. Guid. Wave Lett. 1993, 3, 333–335. [Google Scholar] [CrossRef]
- Umashankar, K.R.; Piket-May, M.J.; Taflove, A. FDTD Analysis of Electromagnetic Wave Radiation from Systems Containing Horn Antennas. IEEE Trans. Antennas Propag. 1991, 39, 1203–1212. [Google Scholar] [CrossRef]
- Joseph, R.M.; Hagness, S.C.; Taflove, A. Direct time integration of Maxwell’s equations in linear dispersive media with absorption for scattering and propagation of femtosecond electromagnetic pulses. Opt. Lett. 1991, 16, 1412. [Google Scholar] [CrossRef]
- Lee, J.F.; Mittra, R. A Hybrid Yee Algorithm/Scalar-Wave Equation Approach. IEEE Trans. Microw. Theory Tech. 1993, 41, 1593–1600. [Google Scholar] [CrossRef]
- Luebbers, R.; Hunsberger, F.R.; Kunz, K.S.; Standler, R.B.; Schneider, M. A Frequency-Dependent Finite-Difference Time-Domain Formulation for Dispersive Materials. IEEE Trans. Electromagn. Compat. 1990, 32, 222–227. [Google Scholar] [CrossRef]
- Taflove, A.; Umashankar, K.R.; Beker, B.; Harfoush, F.; Yee, K.S. Detailed FD-TD Analysis of Electromagnetic Fields Penetrating Narrow Slots and Lapped Joints in Thick Conducting Screens. IEEE Trans. Antennas Propag. 1988, 36, 247–257. [Google Scholar] [CrossRef]
- Mur, G. Absorbing Boundary Conditions for the Finite-Difference Approximation of the Time-Domain Electromagnetic-Field Equations. IEEE Trans. Electromagn. Compat. 1981, EMC-23, 377–382. [Google Scholar] [CrossRef]














| Request | Value | Units |
|---|---|---|
| Power Suply Vcc | 5.000 | V |
| PCB size | 9.500 × 9.500 | cm |
| Frequency range | 2.200–2.300 | GHz |
| Output Power | −20.000–5.000 | dBm |
| BW | 0.200–56.000 | MHz |
| Input connector | FMC ASP-134604-01 | |
| RF connector | female SMA | |
| Reference CLK | 40.000 | Mhz |
| IC | AD9364 | |
| PCB | 6 layers |
| Modes | Initial | Final | |
|---|---|---|---|
| Initialization | 0x000 | … | 0x017 |
| Setting | 0x018 | … | 0x05F |
| Transmitter Configuration | 0x060 | … | 0x0D7 |
| Receiver Configuration | 0x0F0 | … | 0x1FC |
| Rx Analog Registers | 0x230 | … | 0x3F6 |
| Layer | Type | Material | Thickness (mm) | Thickness (mil) |
|---|---|---|---|---|
| Surface | Air | |||
| Top | Conductor plane | Copper | 0.0514 | 2.025 |
| Dielectric | FR-4 | 0.2032 | 8 | |
| L1_PWR | Conductor plane | Copper | 0.0342 | 1.35 |
| Dielectric | BT-epoxy | 0.1524 | 6 | |
| L2_SIG | Conductor plane | Copper | 0.0342 | 1.35 |
| Dielectric | FR-4 | 0.2032 | 8 | |
| L3_SIG | Conductor plane | Copper | 0.0342 | 1.35 |
| Dielectric | BT-epoxy | 0.1524 | 6 | |
| L4_PWR | Conductor plane | Copper | 0.0342 | 1.35 |
| Dielectric | FR-4 | 0.2032 | 8 | |
| Bottom | Conductor plane | Copper | 0.0514 | 2.025 |
| Surface | Air |
| Harmonic | Frequency (GHz) | Value (dBm) |
|---|---|---|
| 1 | 2.30 | −12.01 |
| 2 | 4.60 | −40.4 |
| 3 | 6.90 | −72.25 |
| 4 | 9.20 | −81.3 |
| 5 | 11.50 | −80.9 |
| 6 | 13.80 | −79.9 |
| 7 | 16.10 | −79.7 |
| 8 | 18.40 | −76.9 |
| 9 | 20.70 | −75.11 |
| 10 | 23.00 | −74.32 |
Publisher’s Note: MDPI stays neutral with regard to jurisdictional claims in published maps and institutional affiliations. |
© 2022 by the authors. Licensee MDPI, Basel, Switzerland. This article is an open access article distributed under the terms and conditions of the Creative Commons Attribution (CC BY) license (https://creativecommons.org/licenses/by/4.0/).
Share and Cite
Alvarez-Flores, J.L.; Flores-Troncoso, J.; Soriano-Equigua, L.; Simón, J.; Castillo, J.A.; Parra-Michel, R.; Rodriguez-Abdala, V.I. Modeling and Fabrication of a Reconfigurable RF Output Stage for Nanosatellite Communication Subsystems. Electronics 2022, 11, 149. https://doi.org/10.3390/electronics11010149
Alvarez-Flores JL, Flores-Troncoso J, Soriano-Equigua L, Simón J, Castillo JA, Parra-Michel R, Rodriguez-Abdala VI. Modeling and Fabrication of a Reconfigurable RF Output Stage for Nanosatellite Communication Subsystems. Electronics. 2022; 11(1):149. https://doi.org/10.3390/electronics11010149
Chicago/Turabian StyleAlvarez-Flores, Jose L., Jorge Flores-Troncoso, Leonel Soriano-Equigua, Jorge Simón, Joel A. Castillo, Ramón Parra-Michel, and Viktor I. Rodriguez-Abdala. 2022. "Modeling and Fabrication of a Reconfigurable RF Output Stage for Nanosatellite Communication Subsystems" Electronics 11, no. 1: 149. https://doi.org/10.3390/electronics11010149
APA StyleAlvarez-Flores, J. L., Flores-Troncoso, J., Soriano-Equigua, L., Simón, J., Castillo, J. A., Parra-Michel, R., & Rodriguez-Abdala, V. I. (2022). Modeling and Fabrication of a Reconfigurable RF Output Stage for Nanosatellite Communication Subsystems. Electronics, 11(1), 149. https://doi.org/10.3390/electronics11010149

