Technoeconomic and Environmental Study of Multi-Objective Integration of PV/Wind-Based DGs Considering Uncertainty of System
Abstract
:1. Introduction
1.1. Problem Statement
1.2. Literature Review
1.3. Contribution of the Paper
- Presenting an effective backward reduction strategy to solve the optimal distribution system problem sizing and placement,
- Addressing the issue of the load and RER output power uncertainties,
- Adopting a Monte Carlo simulation approach and backward reduction algorithm to model electrical system uncertainty,
- Employing MRFO algorithm to solve the problem using the IEEE 118-bus, rural 51-bus, and the IEEE 15-bus distribution systems,
- Comparing the performance of MRFO with several well-known problem-solving algorithms.
2. Problem Formulation
2.1. Proposed Objective Functions
2.1.1. Minimizing the Total Expected Cost ()
2.1.2. Minimizing the Total Expected Emissions ()
2.1.3. Minimizing the Expected Voltage Deviation (EVD)
2.1.4. Enhancing the Expected Voltage Stability Index
2.1.5. Proposed Multi-Objective Function
2.2. System Constraints
2.2.1. Equality Constraints
2.2.2. Inequality Constraints
3. Uncertainty Modeling of PV, Wind Turbine, and Load Demand
3.1. WT Uncertainty Modeling
3.2. PV Uncertainty Modeling
3.3. Load Demand Uncertainty Modeling
3.4. Backward Reduction Algorithm
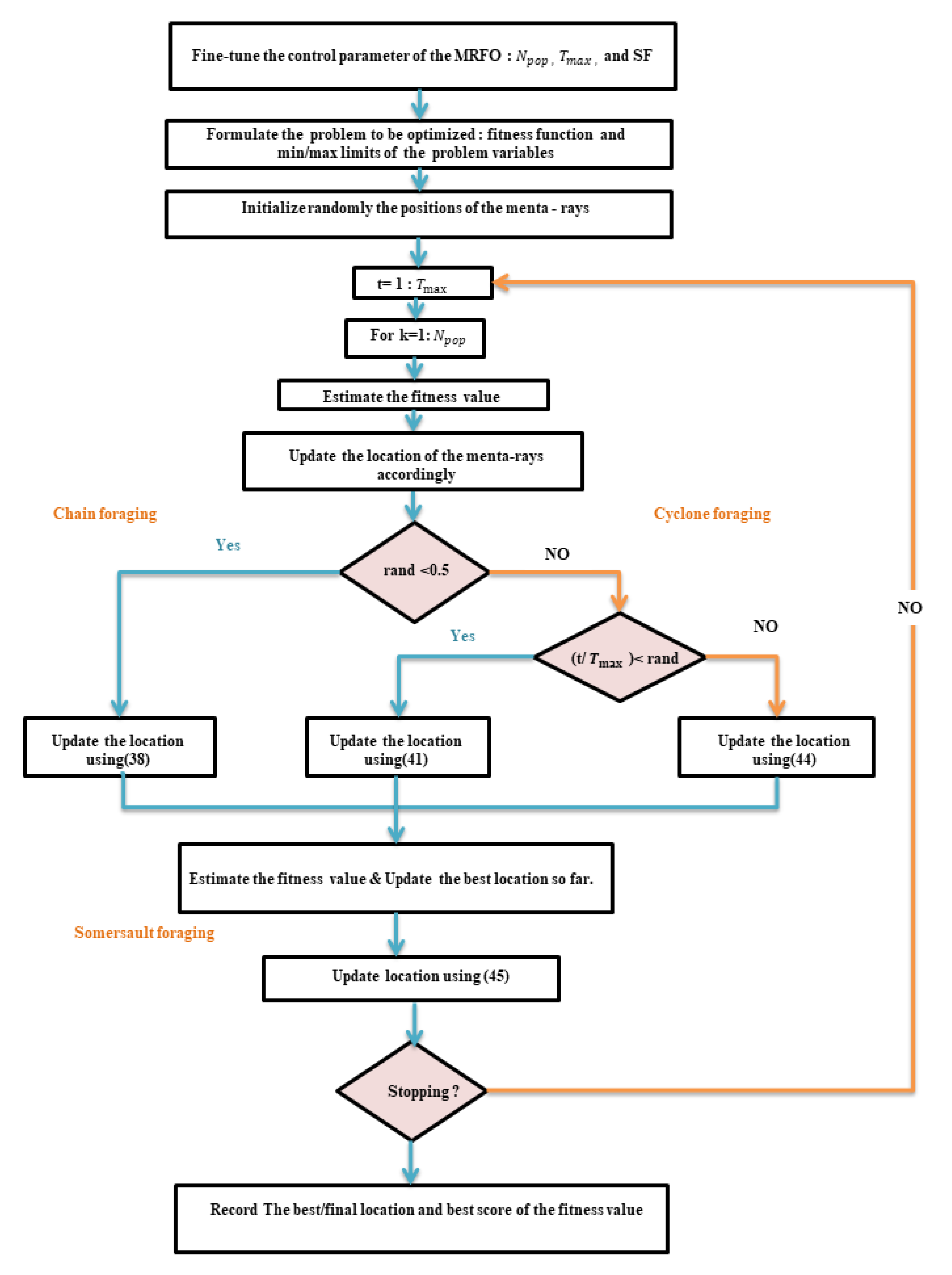
4. Optimization Algorithms
4.1. Chain Foraging
4.2. Cyclone Foraging
4.3. Somersault Foraging
5. Simulation Results, Comparison, and Discussion
5.1. Simulation Results and Comparison
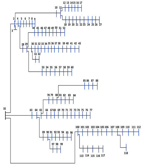
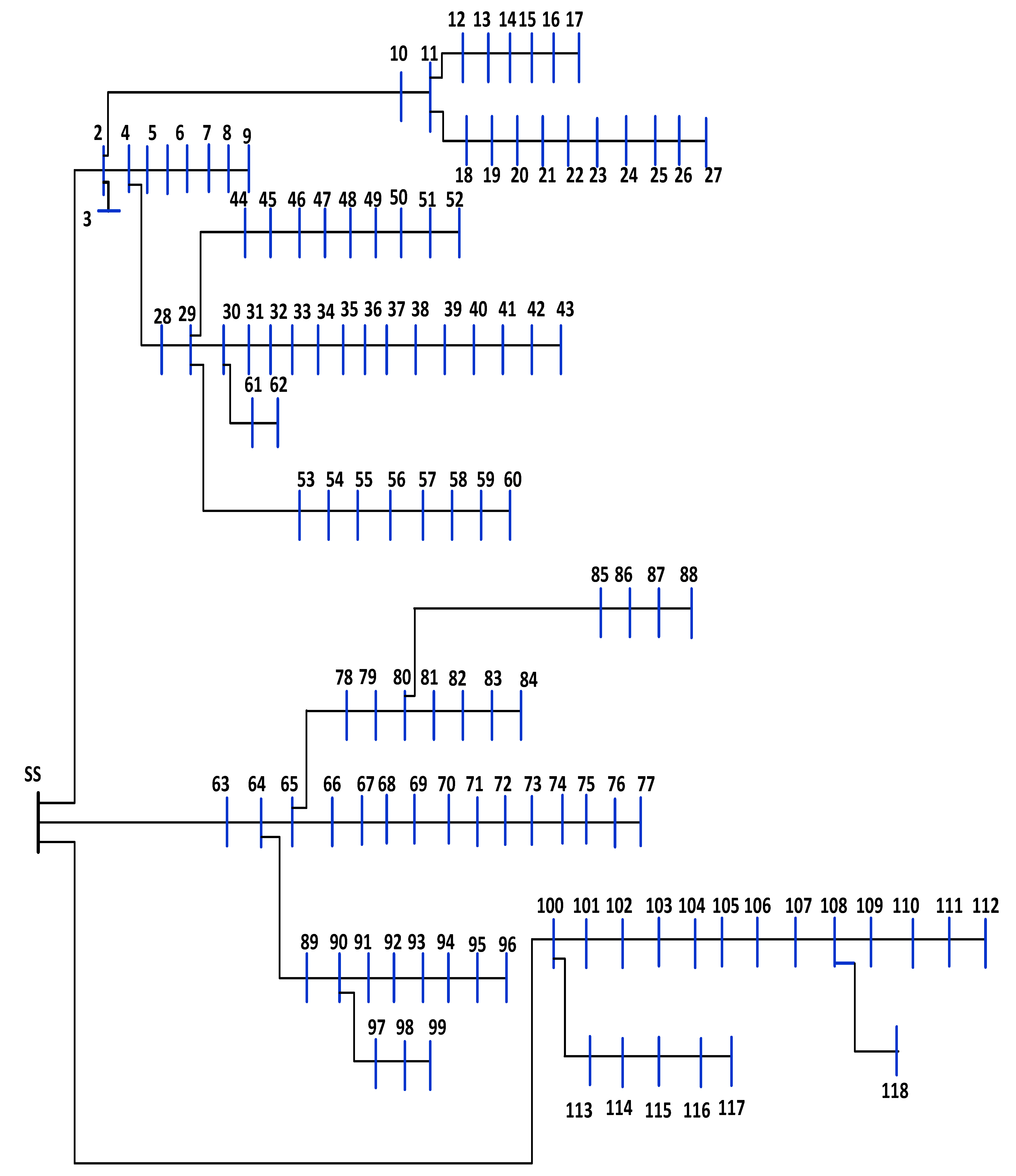
5.1.1. Case Study 1: IEEE 118-Bus System
5.1.2. Case Study 2: Rural 51-Bus System
5.1.3. Case Study 3: Small 15-Bus System
5.2. Discussions
- The MFRO is an efficient algorithm for solving the allocation problem of the DGs in distribution systems that comprise uncertainty of the load demand and power generation from intermittent renewable energy sources.
- The cost, emissions, and VDs are significantly reduced with the inclusion of RERs, while the VSI is significantly enhanced.
- The Monte Carlo simulation approach and backward reduction algorithm were successfully applied for modeling electrical system uncertainty.
6. Conclusions
Author Contributions
Funding
Conflicts of Interest
References
- Prakash, P. Optimal DG Allocation Using Particle Swarm Optimization. In Proceedings of the 2021 International Conference on Artificial Intelligence and Smart Systems (ICAIS), Coimbatore, India, 25–27 March 2021; pp. 940–944. [Google Scholar]
- Lakshmi, G.S.; Rubanenko, O.; Divya, G.; Lavanya, V. Distribution Energy Generation using Renewable Energy Sources. In Proceedings of the 2020 IEEE India Council International Subsections Conference (INDISCON), Visakhapatnam, India, 3–4 October 2020; pp. 108–113. [Google Scholar]
- Biswas, P.P.; Suganthan, P.N.; Mallipeddi, R.; Amaratunga, G.A.J. Optimal reactive power dispatch with uncertainties in load demand and renewable energy sources adopting scenario-based approach. Appl. Soft Comput. J. 2019, 75, 616–632. [Google Scholar] [CrossRef]
- Karunarathne, E.; Pasupuleti, J.; Ekanayake, J.; Almeida, D. Optimal placement and sizing of DGs in distribution networks using MLPSO algorithm. Energies 2020, 13, 6185. [Google Scholar] [CrossRef]
- Ramadan, A.; Ebeed, M.; Kamel, S.; Abdelaziz, A.Y.; Alhelou, H.H. Scenario-Based Stochastic Framework for Optimal Planning of Distribution Systems Including Renewable-Based DG Units. Sustainability 2021, 13, 3566. [Google Scholar] [CrossRef]
- Devineni, G.K.; Ganesh, A.; Rao, D.N.M.; Saravanan, S. Optimal Sizing and Placement of DGs to Reduce the Fuel Cost and T & D Losses by using GA & PSO optimization Algorithms. In Proceedings of the 2021 International Conference on Sustainable Energy and Future Electric Transportation (SEFET), Hyderabad, India, 21–23 January 2021; pp. 1–6. [Google Scholar]
- Zellagui, M.; Belbachir, N.; El-Bayeh, C.Z. Optimal Allocation of RDG in Distribution System Considering the Seasonal Uncertainties of Load Demand and Solar-Wind Generation Systems. In Proceedings of the IEEE EUROCON 2021—19th International Conference on Smart Technologies, Lviv, Ukraine, 6–8 July 2021; pp. 471–477. [Google Scholar]
- Elkadeem, M.R.; Elaziz, M.A.; Ullah, Z.; Wang, S.; Sharshir, S.W. Optimal planning of renewable energy-integrated distribution system considering uncertainties. IEEE Access 2019, 7, 164887–164907. [Google Scholar] [CrossRef]
- Zellagui, M.; Lasmari, A.; Settoul, S.; El-Sehiemy, R.A.; El-Bayeh, C.Z.; Chenni, R. Simultaneous allocation of photovoltaic DG and DSTATCOM for techno-economic and environmental benefits in electrical distribution systems at different loading conditions using novel hybrid optimization algorithms. Int. Trans. Electr. Energy Syst. 2021, 31, e12992. [Google Scholar] [CrossRef]
- Venkatesan, C.; Kannadasan, R.; Alsharif, M.H.; Kim, M.-K.; Nebhen, J. A Novel Multiobjective Hybrid Technique for Siting and Sizing of Distributed Generation and Capacitor Banks in Radial Distribution Systems. Sustainability 2021, 13, 3308. [Google Scholar] [CrossRef]
- Hemeida, M.G.; Alkhalaf, S.; Senjyu, T.; Ibrahim, A.; Ahmed, M.; Bahaa-Eldin, A.M. Optimal probabilistic location of DGs using Monte Carlo simulation based different bio-inspired algorithms. Ain Shams Eng. J. 2021, 12, 2735–2762. [Google Scholar] [CrossRef]
- Rathore, A.; Patidar, N. Optimal sizing and allocation of renewable based distribution generation with gravity energy storage considering stochastic nature using particle swarm optimization in radial distribution network. J. Energy Storage 2021, 35, 102282. [Google Scholar] [CrossRef]
- el Sehiemy, R.A.; Selim, F.; Bentouati, B.; Abido, M. A novel multi-objective hybrid particle swarm and salp optimization algorithm for technical-economical-environmental operation in power systems. Energy 2020, 193, 116817. [Google Scholar] [CrossRef]
- Ahmed, D.; Ebeed, M.; Ali, A.; Alghamdi, A.S.; Kamel, S. Multi-objective energy management of a micro-grid considering stochastic nature of load and renewable energy resources. Electronics 2021, 10, 403. [Google Scholar] [CrossRef]
- Rao, B.N.; Abhyankar, A.; Senroy, N. Optimal placement of distributed generator using monte carlo simulation. In Proceedings of the 2014 Eighteenth National Power Systems Conference (NPSC), Guwahati, India, 18–20 December 2014; pp. 1–6. [Google Scholar]
- Thokar, R.A.; Gupta, N.; Niazi, K.; Swarnkar, A.; Sharma, S.; Meena, K. Optimal integration and management of solar generation and battery storage system in distribution systems under uncertain environment. Int. J. Renew. Energy Res. 2020, 10, 11–12. [Google Scholar]
- Biswal, S.R.; Shankar, G. Simultaneous optimal allocation and sizing of DGs and capacitors in radial distribution systems using SPEA2 considering load uncertainty. IET Gener. Transm. Distrib. 2020, 14, 494–505. [Google Scholar] [CrossRef]
- Elattar, E.E.; Shaheen, A.M.; El-Sayed, A.M.; El-Sehiemy, R.A.; Ginidi, A.R. Optimal operation of automated distribution networks based-MRFO algorithm. IEEE Access 2021, 9, 19586–19601. [Google Scholar] [CrossRef]
- Zhao, W.; Zhang, Z.; Wang, L. Manta ray foraging optimization: An effective bio-inspired optimizer for engineering applications. Eng. Appl. Artif. Intell. 2020, 87, 103300. [Google Scholar] [CrossRef]
- El-Ela, A.A.A.; El-Sehiemy, R.A.; Abbas, A.S. Optimal placement and sizing of distributed generation and capacitor banks in distribution systems using water cycle algorithm. IEEE Syst. J. 2018, 12, 3629–3636. [Google Scholar] [CrossRef]
- Hassan, M.H.; Kamel, S.; El-Dabah, M.A.; Khurshaid, T.; Domínguez-García, J.L. Optimal reactive power dispatch with time-varying demand and renewable energy uncertainty using Rao-3 algorithm. IEEE Access 2021, 9, 23264–23283. [Google Scholar] [CrossRef]
- Mohseni-Bonab, S.M.; Rabiee, A. Optimal reactive power dispatch: A review, and a new stochastic voltage stability constrained multi-objective model at the presence of uncertain wind power generation. IET Gener. Transm. Distrib. 2017, 11, 815–829. [Google Scholar] [CrossRef]
- Biswas, P.P.; Suganthan, P.N.; Amaratunga, G.A.J. Optimal power flow solutions incorporating stochastic wind and solar power. Energy Convers. Manag. 2017, 148, 1194–1207. [Google Scholar] [CrossRef]
- Soroudi, A.; Aien, M.; Ehsan, M. A probabilistic modeling of photo voltaic modules and wind power generation impact on distribution networks. IEEE Syst. J. 2012, 6, 254–259. [Google Scholar] [CrossRef] [Green Version]
- Hemeida, M.G.; Ibrahim, A.A.; Mohamed, A.-A.A.; Alkhalaf, S.; El-Dine, A.M.B. Optimal allocation of distributed generators DG based Manta Ray Foraging Optimization algorithm (MRFO). Ain Shams Eng. J. 2021, 12, 609–619. [Google Scholar] [CrossRef]
- Vahid, M.Z.; Ali, Z.M.; Najmi, E.S.; Ahmadi, A.; Gandoman, F.H.; Aleem, S.H. Optimal Allocation and Planning of Distributed Power Generation Resources in a Smart Distribution Network Using the Manta Ray Foraging Optimization Algorithm. Energies 2021, 14, 4856. [Google Scholar] [CrossRef]
- Eid, A.; Abdelaziz, A.Y.; Dardeer, M. Energy Loss Reduction of Distribution Systems Equipped with Multiple Distributed Generations Considering Uncertainty using Manta-Ray Foraging Optimization. Int. J. Renew. Energy Dev. 2021, 10, 779–787. [Google Scholar] [CrossRef]
- Ramadan, A.; Ebeed, M.; Kamel, S.; Nasrat, L. Optimal allocation of renewable energy resources considering uncertainty in load demand and generation. In Proceedings of the 2019 IEEE Conference on Power Electronics and Renewable Energy (CPERE), Aswan, Egypt, 23–25 October 2019; pp. 124–128. [Google Scholar]
- Gampa, S.R.; Das, D. Optimum placement and sizing of DGs considering average hourly variations of load. Int. J. Electr. Power Energy Syst. 2015, 66, 25–40. [Google Scholar] [CrossRef]
- Ang, S.; Leeton, U. Optimal placement and size of distributed generation in radial distribution system using whale optimization algorithm. Suranaree J. Sci. Technol. 2019, 26, 1–12. [Google Scholar]
- Bhumkittipich, K.; Phuangpornpitak, W. Optimal placement and sizing of distributed generation for power loss reduction using particle swarm optimization. Energy Procedia 2013, 34, 307–317. [Google Scholar] [CrossRef] [Green Version]
- Ali, A.H.; Youssef, A.-R.; George, T.; Kamel, S. Optimal DG allocation in distribution systems using Ant lion optimizer. In Proceedings of the 2018 International Conference on Innovative Trends in Computer Engineering (ITCE), Aswan, Egypt, 19–21 February 2018; pp. 324–331. [Google Scholar]
- Selim, A.; Kamel, S.; Mohamed, A.A.; Elattar, E.E. Optimal Allocation of Multiple Types of Distributed Generations in Radial Distribution Systems Using a Hybrid Technique. Sustainability 2021, 13, 6644. [Google Scholar] [CrossRef]

























| Scenario | (Scenario Probability) | Irradiance of PV (W/m2) | Speed of WT (m/s) | Loading % |
|---|---|---|---|---|
| 0.0010 | 825.1 | 5.7 | 82.1 | |
| 0.0030 | 665.8 | 8.1 | 85.9 | |
| 0.1050 | 311.2 | 9.3 | 72.8 | |
| 0.0060 | 80.3 | 4.6 | 58.2 | |
| 0.0040 | 744.2 | 7.1 | 75.4 | |
| 0.1040 | 201.8 | 7.7 | 68.4 | |
| 0.0110 | 585.5 | 4.3 | 73.8 | |
| 0.0470 | 360.5 | 10.6 | 63.7 | |
| 0.0330 | 406.5 | 8.2 | 78.1 | |
| 0.0010 | 909.6 | 5.7 | 64.5 | |
| 0.0530 | 250.6 | 13.6 | 66.1 | |
| 0.1210 | 133.4 | 8.8 | 72.9 | |
| 0.0160 | 504.8 | 8.8 | 64.4 | |
| 0.0100 | 455.6 | 10.3 | 65.4 | |
| 0.4850 | 0 | 10.3 | 72.1 |
| Item | IEEE 118-Bus | Rural 51-Bus | IEEE 15-Bus |
|---|---|---|---|
| Minimum voltage (p.u.) | 0.86882 @ bus 77 | 0.90812 @ bus 16 | 0.94452 @ bus 13 |
| Excluding the slack bus, maximum voltage (p.u.) | 0.99629 @ bus 100 | 0.98919 @ bus 2 | 0.97128 @ bus 2 |
| Total reactive load (kVAR) | 17,041.068 | 1569 | 1251.179 |
| Total active load (kW) | 22,709.720 | 2463 | 1226.400 |
| Total Reactive Loss (kVAR) | 978.649 | 111.679 | 56.538 |
| Total Active Loss (kW) | 1297.869 | 129.550 | 60.668 |
| Optimizer | Parameter Configuration |
|---|---|
| MRFO | = 100, populations = 25. |
| ALO | = 100, populations = 25. |
| WOA | = 100, populations = 25. |
| SCA | = 100, populations = 25. |
| PSO | = 100, populations = 25, b1 = 2, b2 = 1, w = 0.7 |
| Parameter | Value |
|---|---|
| Limits of DG size | |
| Limits of power factor | |
| Limits of voltage |
| DG Type | Fuel Cost (USD/kWh) | Capital Cost (USD/kW) | O&M Cost (USD/kWh) | Life Time (Year) | Rated Capacity (MW) | Emission Factors (lb/MWh) | ||
|---|---|---|---|---|---|---|---|---|
| NOX | SO2 | CO2 | ||||||
| PV | - | 3985 | 0.01207 | 20 | 1 | - | - | - |
| WT | - | 1822 | 0.00952 | 20 | 5 | - | - | - |
| Grid | 0.044 | - | - | 25 | 25 | 5.06 | 11.6 | 2031 |
| Scenario | Loading % | (kg/MWh) | ||||||
|---|---|---|---|---|---|---|---|---|
| 0.0010 | 82.1 | 4180 | 2136.9 | 1.6 | 26,800 | 0.0033 | 0.1045 | |
| 0.0030 | 85.9 | 7765 | 1724.5 | 4.2 | 66,600 | 0.0096 | 0.3156 | |
| 0.1050 | 72.8 | 9696 | 806 | 107.5 | 1,465,700 | 0.301 | 11.1894 | |
| 0.0060 | 58.2 | 2460 | 139.2 | 8.3 | 138,600 | 0.0204 | 0.6253 | |
| 0.0040 | 75.4 | 6227 | 1927.5 | 5.1 | 79,400 | 0.0118 | 0.424 | |
| 0.1040 | 68.4 | 7290 | 522.6 | 119.9 | 1,798,900 | 0.317 | 10.9873 | |
| 0.0110 | 73.8 | 2036 | 1516.4 | 18.1 | 313,900 | 0.0387 | 1.1417 | |
| 0.0470 | 63.7 | 11,735 | 933.8 | 29.9 | 248,000 | 0.1215 | 5.112 | |
| 0.0330 | 78.1 | 8056 | 1052.9 | 41.6 | 635,600 | 0.1027 | 3.4809 | |
| 0.0010 | 64.5 | 4179 | 2356 | 1.2 | 17,900 | 0.0027 | 0.1069 | |
| 0.0530 | 66.1 | 16,287 | 649.1 | 17.9 | 0 | 0.1559 | 5.8439 | |
| 0.1210 | 72.9 | 8878 | 345.6 | 137.5 | 2,014,500 | 0.3737 | 12.7797 | |
| 0.0160 | 64.4 | 8890 | 1307.4 | 13.7 | 167,600 | 0.0405 | 1.7251 | |
| 0.0100 | 65.4 | 11,281 | 1179.9 | 6.9 | 64,500 | 0.0255 | 1.0866 | |
| 0.4850 | 72.1 | 11,201 | 0 | 462.2 | 5,990,800 | 1.455 | 51.5818 | |
| Summation | 1 | 975.7503 | 13,028,800 | 2.9793 | 106.5047 |
| Optimizer | Best Values | Average Values | Worst Values | SD |
|---|---|---|---|---|
| MRFO | 0.6820 | 0.7087 | 0.7655 | 0.0253 |
| PSO | 0.7097 | 0.7547 | 0.8333 | 0.0374 |
| ALO | 0.7323 | 0.7985 | 0.8625 | 0.0358 |
| WOA | 0.7745 | 0.8132 | 0.8903 | 0.0175 |
| SCA | 0.6942 | 0.7351 | 0.7905 | 0.0306 |
| Scenario | Loading % | (kg/MWh) | ||||||
|---|---|---|---|---|---|---|---|---|
| 0.0010 | 82.1 | 393.4 | 474.4 | 0.1574 | 2460 | 0.0013 | 0.0451 | |
| 0.0030 | 85.8 | 730.8 | 82.8 | 0.4317 | 6380 | 0.0028 | 0.1393 | |
| 0.1050 | 72.8 | 912.5 | 78.9 | 11.9328 | 157,040 | 0.0653 | 4.9954 | |
| 0.0060 | 58.2 | 231.5 | 0.9057 | 0.9118 | 14,940 | 0.0092 | 0.2651 | |
| 0.0040 | 75.4 | 586.1 | 27.9 | 0.5107 | 7190 | 0.0037 | 0.1857 | |
| 0.1040 | 68.4 | 686.1 | 16.1 | 13.3313 | 194,260 | 0.0973 | 4.8225 | |
| 0.0110 | 73.8 | 191.6 | 36.7 | 1.8425 | 30,250 | 0.0174 | 0.4842 | |
| 0.0470 | 63.7 | 1104.4 | 07.3 | 3.4467 | 27,710 | 0.0163 | 2.3186 | |
| 0.0330 | 78.1 | 758.2 | 33.8 | 4.4574 | 65,000 | 0.0292 | 1.5367 | |
| 0.0010 | 64.5 | 393.3 | 23.1 | 0.1111 | 1460 | 0.001 | 0.0463 | |
| 0.0530 | 66.1 | 1532.8 | 44.1 | 2.6 | 90 | 0.0277 | 2.7232 | |
| 0.1210 | 72.9 | 835.5 | 6.7 | 15.6 | 226,480 | 0.1 | 5.661 | |
| 0.0160 | 64.4 | 836.7 | 90.3 | 1.5 | 15,890 | 0.008 | 0.7691 | |
| 0.0100 | 65.4 | 1061.7 | 261.9 | 0.7632 | 6480 | 0.0037 | 0.4917 | |
| 0.4850 | 72.1 | 1054.2 | 0 | 55.8 | 748,990 | 0.285 | 23.1788 | |
| Summation | 1 | 113.4299 | 1,504,620 | 0.6679 | 47.6627 |
| Optimizer | Best Values | Average Values | Worst Values | SD Values |
|---|---|---|---|---|
| MRFO | 0.6226 | 0.6367 | 0.6562 | 0.0093 |
| PSO | 0.6478 | 0.7367 | 0.8431 | 0.0545 |
| ALO | 0.6318 | 0.7220 | 0.8824 | 0.0534 |
| WOA | 0.6530 | 0.7138 | 0.8002 | 0.0412 |
| SCA | 0.6418 | 0.6686 | 0.7018 | 0.0178 |
| Scenario | Loading % | (kg/MWh) | ||||||
|---|---|---|---|---|---|---|---|---|
| 0.0010 | 82.1 | 203.9 | 205.4 | 0.0801 | 1280 | 0.0004 | 0.0125 | |
| 0.0030 | 85.9 | 378.8 | 165.8 | 0.2165 | 3250 | 0.0009 | 0.0386 | |
| 0.1050 | 72.8 | 472.9 | 77.5 | 5.852 | 77,200 | 0.0237 | 1.3783 | |
| 0.0060 | 58.2 | 119.9 | 13.4 | 0.4542 | 7500 | 0.0025 | 0.0746 | |
| 0.0040 | 75.4 | 303.8 | 185.3 | 0.2589 | 3740 | 0.0012 | 0.0513 | |
| 0.1040 | 68.4 | 355.6 | 50.3 | 6.5761 | 96,310 | 0.0301 | 1.34 | |
| 0.0110 | 73.8 | 99.3 | 145.8 | 0.9357 | 15,610 | 0.0048 | 0.1358 | |
| 0.0470 | 63.7 | 572.4 | 89.8 | 1.6609 | 13,010 | 0.0067 | 0.6332 | |
| 0.0330 | 78.1 | 392.9 | 101.2 | 2.2128 | 32,570 | 0.0093 | 0.426 | |
| 0.0010 | 64.5 | 203.9 | 226.5 | 0.0574 | 790 | 0.0003 | 0.0128 | |
| 0.0530 | 66.1 | 794.5 | 62.4 | 1.148 | 0 | 0.0063 | 0.7375 | |
| 0.1210 | 72.9 | 433.1 | 33.3 | 7.638 | 110,400 | 0.0317 | 1.5715 | |
| 0.0160 | 64.4 | 433.6 | 125.7 | 0.7221 | 8070 | 0.0033 | 0.211 | |
| 0.0100 | 65.4 | 550.3 | 113.4 | 0.3721 | 3150 | 0.0015 | 0.1343 | |
| 0.4850 | 72.1 | 546.4 | 0 | 26.6676 | 351,300 | 0.0983 | 6.4095 | |
| Summation | 1 | 54.8524 | 724,180 | 0.2211 | 13.1669 |
| Optimizer | Average Values | Best Values | Worst Values | SD Values |
|---|---|---|---|---|
| MRFO | 0.6345 | 0.6303 | 0.6426 | 0.0030 |
| PSO | 0.7201 | 0.6482 | 0.9301 | 0.0676 |
| ALO | 0.6832 | 0.6367 | 0.7515 | 0.0357 |
| WOA | 0.6695 | 0.6339 | 0.7917 | 0.0444 |
| SCA | 0.6485 | 0.6355 | 0.6665 | 0.0107 |
Publisher’s Note: MDPI stays neutral with regard to jurisdictional claims in published maps and institutional affiliations. |
© 2021 by the authors. Licensee MDPI, Basel, Switzerland. This article is an open access article distributed under the terms and conditions of the Creative Commons Attribution (CC BY) license (https://creativecommons.org/licenses/by/4.0/).
Share and Cite
Ramadan, A.; Ebeed, M.; Kamel, S.; Mosaad, M.I.; Abu-Siada, A. Technoeconomic and Environmental Study of Multi-Objective Integration of PV/Wind-Based DGs Considering Uncertainty of System. Electronics 2021, 10, 3035. https://doi.org/10.3390/electronics10233035
Ramadan A, Ebeed M, Kamel S, Mosaad MI, Abu-Siada A. Technoeconomic and Environmental Study of Multi-Objective Integration of PV/Wind-Based DGs Considering Uncertainty of System. Electronics. 2021; 10(23):3035. https://doi.org/10.3390/electronics10233035
Chicago/Turabian StyleRamadan, Ashraf, Mohamed Ebeed, Salah Kamel, Mohamed I. Mosaad, and Ahmed Abu-Siada. 2021. "Technoeconomic and Environmental Study of Multi-Objective Integration of PV/Wind-Based DGs Considering Uncertainty of System" Electronics 10, no. 23: 3035. https://doi.org/10.3390/electronics10233035
APA StyleRamadan, A., Ebeed, M., Kamel, S., Mosaad, M. I., & Abu-Siada, A. (2021). Technoeconomic and Environmental Study of Multi-Objective Integration of PV/Wind-Based DGs Considering Uncertainty of System. Electronics, 10(23), 3035. https://doi.org/10.3390/electronics10233035

