Accurate and Lightweight RailNet for Real-Time Rail Line Detection
Abstract
:1. Introduction
- A novel lightweight deep learning network, RailNet, is proposed. The encoder-decoder structure of the RailNet ensures the accuracy of detection. The Depth Wise Convolution (DWconv) is introduced in the RailNet, which reduces the number of network parameters and eventually ensures real-time detection. Compared with the existing state-of-the-art methods of extracting features, the RailNet has solid detection speed and higher accuracy.
- The Segmentation Soul (SS) module is creatively added to the RailNet structure, which can enhance the feature representation in the training phase and can be discarded in the testing phase. The SS module improves segmentation performance without any additional inference time.
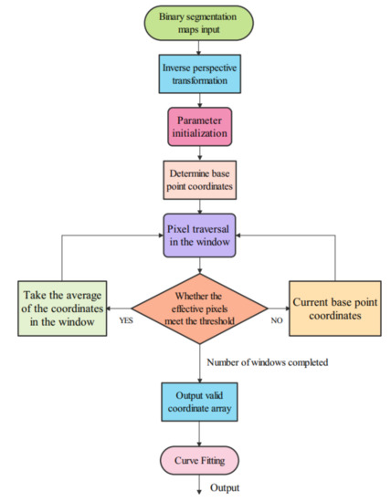
- A rail lines fitting algorithm based on sliding window detection is proposed as the post-processing part of the RailNet. The algorithm further improves the accuracy of detection. Simultaneously, the rail lines in the original image are accurately marked, and the mathematical expression and curvature of the tracks are calculated.
- A dataset of rail lines, RAWRail, has been created for deep learning network training and testing. The dataset can be used for algorithm performance evaluation, which would help enrich the research and development of rail line detection.
2. Material and Methods
2.1. RailNet
2.1.1. Encoder
2.1.2. Decoder
2.1.3. Split Soul (SS) Module
2.1.4. Loss Function
2.2. The Rail Line Fitting Algorithm Based on Sliding Window Detection
2.2.1. Inverse Perspective Transformation (IPT)
2.2.2. Feature Point Extraction (FPE)
2.2.3. Rail Lines Curve Fitting
3. Experimental Methodology
3.1. RAWRail
3.2. Evaluation Metrics
3.3. Implementation Details
3.4. Results
3.4.1. State-of-the-Art Comparison
3.4.2. Multi-Rail Line Detection
3.4.3. Ablation Study
4. Conclusions
Author Contributions
Funding
Conflicts of Interest
References
- Zhang, L. Research on Railway Track Recognition Technology in Infrared Image. Master’s Thesis, University of Electronic Science and Technology, Chengdu, China, 2012. [Google Scholar]
- Pan, Z.; Qiang, H. The train sliding on-line monitoring system based on three times spline curve. Microcomput. Inf. 2012, 28, 39–41. [Google Scholar]
- Xiao, Y.; Su, L. Research on Integration Technology of Rail Transit Fully Automatic Driving System. China Railw. 2015, 5, 109–113. [Google Scholar]
- Narote, S.P.; Bhujbal, P.N.; Narote, A.S.; Dhane, D.M. A review of recent advances in lane detection and departure warning system. Pattern Recognit. J. Pattern Recognit. Soc. 2018, 73, 216–234. [Google Scholar] [CrossRef]
- Guan, X. Research on Train Obstacle Detection and Recognition Technology Based on Deep Learning. Master’s Thesis, Beijing Jiaotong University, Beijing, China, 2020. [Google Scholar]
- Chen, R. Research on Image Detection Algorithm of Obstacles in Front of Train. Master’s Thesis, Southwest Jiaotong University, Chengdu, China, 2012. [Google Scholar]
- Zhu, S.; Du, J.; Li, Y. Method for bridge crack detection based on the U-Net convolutional networks. J. Xidian Univ. 2019, 46, 41–48. [Google Scholar]
- Li, W.; Zhang, M.; Shen, Z.; Hu, W.; Li, P. Track Crack Detection Method in Complex Environment. In Proceedings of the 2018 11th International Symposium on Computational Intelligence and Design (ISCID), Hangzhou, China, 8–9 December 2018; Volume 1, pp. 356–359. [Google Scholar]
- Zhang, C. Research on Detection System of Railway Foreign Body Intrusion Limit Based on Deep Learning. Master’s Thesis, North China University of Technology, Beijing, China, 2017. [Google Scholar]
- Maire, F.; Bigdeli, A. Obstacle-free range determination for rail track maintenance vehicles. In Proceedings of the International Conference on Control Automation Robotics and Vision(ICARCV), Singapore, 7–10 December 2010; pp. 2172–2178. [Google Scholar]
- Ren, Z. Railway Recognition Based on Prior Knowledge. Master’s Thesis, Wuhan University of Technology, Wuhan, China, 2007. [Google Scholar]
- Wang, Q.; Liang, X.; Lu, Z. Railway rail identification detection method using machine vision. J. Cent. South Univ. (Sci. Technol.) 2014, 45, 2496–2502. [Google Scholar]
- Wu, Z.; Tian, X.; Wang, B. An Improved Track Recognition Algorithm Based on Computer Vision Technology. Sci. Technol. Vis. 2019, 5, 32–33. [Google Scholar]
- Nassu, B.T.; Ukai, M. A Vision-Based Approach for Rail Extraction and its Application in a Camera Pan–Tilt Control System. IEEE Trans. Intell. Transp. Syst. 2012, 13, 1763–1771. [Google Scholar] [CrossRef]
- Badino, H.; Franke, U.; Mester, R. Free Space Computation Using Stochastic Occupancy Grids and Dynamic Programming. In Proceedings of the IEEE International Conference on Computer Vision(ICCV), Rio de Janeiro, Brazil, 14–20 October 2007; Volume 20. [Google Scholar]
- Wang, Y. Design and Implementation of an Algorithm to Recognize the Rail Ahead of The Train. Master’s Thesis, Zhejiang University, Hangzhou, China, 2017. [Google Scholar]
- Wang, Z.; Shu, G. Research on Track Section Identification Based on Traditional Image Processing Algorithm and Deep Learning. J. Electr. Autom. 2019, 41, 111–114. [Google Scholar]
- Zheng, Y.S.; Jin, Y.W.; Dong, Y. Rail Detection Based on LSD and the Least Square Curve Fitting. Int. J. Autom. Comput. 2021, 18, 85–95. [Google Scholar] [CrossRef]
- Wang, Z.; Ren, W.; Qiu, Q. Lanenet: Real-time lane detection networks for autonomous driving. arXiv 2018, arXiv:1807.01726. [Google Scholar]
- Zhao, H.; Li, H.; Li, C. Improving Retinal Vessel Segmentation with Joint Local Loss by Matting. Pattern Recognit. 2019, 98, 107068. [Google Scholar] [CrossRef]
- Hou, Y.; Ma, Z.; Liu, C.; Loy, C.C. Learning lightweight lane detection cnns by self attention distillation. arXiv 2019, arXiv:1908.00821. [Google Scholar]
- Tabelini, L.; Berriel, R.F.; Paixao, T.; Badue, C.; Souza, A.F.D.; Oliveira-Santos, T. Polylanenet: Lane Estimation via Deep Polynomial Regression. arXiv 2020, arXiv:2004.10924. [Google Scholar]
- Paszke, A.; Chaurasia, A.; Kim, S.; Culurciello, E. ENet: A deep neural network architecture for real-time semantic segmentation. arXiv 2016, arXiv:1606.02147. [Google Scholar]
- Yu, C.; Gao, C.; Wang, J.; Yu, G.; Shen, C.; Sang, N. BiSeNet V2: Bilateral Network with Guided Aggregation for Real-time Semantic Segmentation. arXiv 2020, arXiv:2004.02147. [Google Scholar]
- Zhang, T. Research on Railway Pedestrian Invasion Limit Detection System Based on Deep Learning. Master’s Thesis, Beijing Jiaotong University, Beijing, China, 2020. [Google Scholar]
- Xu, C. Track Detection and Recognition Based on UAV. J. Hubei Polytech. Univ. 2020, 36, 12–15. [Google Scholar]
- Ko, Y.; Jun, J.; Ko, D.; Jeon, M. Key points estimation and point instance segmentation approach for lane detection. arXiv 2020, arXiv:2002.06604. [Google Scholar]
- Neven, D.; Brabandere, B.D.; Georgoulis, S.; Proesmans, M.; Gool, L.V. Towards End-to-End Lane Detection: An Instance Segmentation Approach. arXiv 2018, arXiv:1802.05591. [Google Scholar]
- Abualsaud, H.; Liu, S.; Lu, D.; Situ, K.; Rangesh, A.; Trivedi, M. LaneAF: Robust Multi-Lane Detection with Affinity Fields. arXiv 2021, arXiv:2103.12040. [Google Scholar]
- Niu, J.; Lu, J.; Xu, M.; Lv, P.; Zhao, X. Robust Lane Detection using Two-stage Feature Extraction with Curve Fitting. Pattern Recognit. J. Pattern Recognit. Soc. 2016, 59, 225–233. [Google Scholar] [CrossRef]
- Zou, Q.; Jiang, H.; Dai, Q.; Yue, Y.; Chen, L.; Wang, Q. Robust Lane Detection From Continuous Driving Scenes Using Deep Neural Networks. IEEE Trans. Veh. Technol. 2020, 69, 41–54. [Google Scholar] [CrossRef] [Green Version]
- Suder, J.; Podbucki, K.; Marciniak, T.; Dąbrowski, A. Low Complexity Lane Detection Methods for Light Photometry System. Electronics 2021, 10, 1665. [Google Scholar] [CrossRef]








| Type | # Filters | Kernel Size/Stride | Output Size | |
|---|---|---|---|---|
| S1 | Conv+BN+ReLU | 16 | 3 × 3/2 | 160 × 320 |
| S2 | Conv+BN+ReLU | 16 | 1 × 1 | 160 × 320 |
| Conv+BN+ReLU | 16 | 3 × 3/2 | 80 × 160 | |
| Conv+BN+ReLU | 16 | 3 × 3 | 80 × 160 | |
| S3 | DWConv+BN | 32 | 3 × 3/2 | 40 × 80 |
| Conv+BN+ReLU | 32 | 1 × 1 | 40 × 80 | |
| DWConv+BN | 32 | 3 × 3 | 40 × 80 | |
| Conv+BN+ReLU | 32 | 1 × 1 | 40 × 80 | |
| S4 | DWConv+BN | 64 | 3 × 3/2 | 20 × 40 |
| Conv+BN+ReLU | 64 | 1 × 1 | 20 × 40 | |
| DWConv+BN | 64 | 3 × 3 | 20 × 40 | |
| Conv+BN+ReLU | 64 | 1 × 1 | 20 × 40 | |
| S5 | DWConv+BN | 128 | 3 × 3/2 | 10 × 20 |
| Conv+BN+ReLU | 128 | 1 × 1 | 10 × 20 | |
| DWConv+BN | 128 | 3 × 3 | 10 × 20 | |
| Conv+BN+ReLU | 128 | 1 × 1 | 10 × 20 | |
| GAPooling+BN | 3 × 3 | 10 × 20 | ||
| Conv+BN+ReLU | 128 | 1 × 1 | 10 × 20 | |
| Conv | 128 | 3 × 3 | 10 × 20 | |
| Number of Rails | Left Curved Tracks | Right Curved Tracks | Straight Tracks | In All |
|---|---|---|---|---|
| 2 | 1000 | 1000 | 1000 | 3000 |
| Method | ACC | FPR | FNR | FPS |
|---|---|---|---|---|
| Zhong Ren [11] | 0.21872 | 0.10423 | 37.4 | |
| Tong Zhang [25] | 0.18790 | 0.08953 | 25.6 | |
| Lei Zhang [1] | 0.09094 | 0.04325 | 22.7 | |
| Proposed Method | 98.6% | 0.01104 | 0.00714 | 74.2 |
| Rail Line Type | ACC | FPR | FNR |
|---|---|---|---|
| Multi-rail lines | 94.16% | 0.05958 | 0.02832 |
| Polynomial Degrees | ACC | FPR | FNR |
|---|---|---|---|
| 1st | 97.71% | 0.02309 | 0.01570 |
| 2nd | 98.65% | 0.01321 | 0.00864 |
| 3rd | 98.42% | 0.01570 | 0.01038 |
| Input Sizes | ACC | FPR | FNR | FPS |
|---|---|---|---|---|
| 320 × 180 | 95.14% | 0.04895 | 0.03520 | 79.2 |
| 480 × 270 | 97.01% | 0.02880 | 0.01991 | 76.4 |
| 640 × 360 | 98.64% | 0.01332 | 0.00872 | 72.6 |
Publisher’s Note: MDPI stays neutral with regard to jurisdictional claims in published maps and institutional affiliations. |
© 2021 by the authors. Licensee MDPI, Basel, Switzerland. This article is an open access article distributed under the terms and conditions of the Creative Commons Attribution (CC BY) license (https://creativecommons.org/licenses/by/4.0/).
Share and Cite
Tao, Z.; Ren, S.; Shi, Y.; Wang, X.; Wang, W. Accurate and Lightweight RailNet for Real-Time Rail Line Detection. Electronics 2021, 10, 2038. https://doi.org/10.3390/electronics10162038
Tao Z, Ren S, Shi Y, Wang X, Wang W. Accurate and Lightweight RailNet for Real-Time Rail Line Detection. Electronics. 2021; 10(16):2038. https://doi.org/10.3390/electronics10162038
Chicago/Turabian StyleTao, Zhen, Shiwei Ren, Yueting Shi, Xiaohua Wang, and Weijiang Wang. 2021. "Accurate and Lightweight RailNet for Real-Time Rail Line Detection" Electronics 10, no. 16: 2038. https://doi.org/10.3390/electronics10162038
APA StyleTao, Z., Ren, S., Shi, Y., Wang, X., & Wang, W. (2021). Accurate and Lightweight RailNet for Real-Time Rail Line Detection. Electronics, 10(16), 2038. https://doi.org/10.3390/electronics10162038

