Analyzing the Features Affecting the Performance of Teachers during Covid-19: A Multilevel Feature Selection
Abstract
:1. Introduction
- Identifying the factors affecting the satisfaction of teachers with online teaching and learning during COVID-19.
- Provide awareness about the factors affecting the teacher’s performance during COVID-19 to take proactive decisions for the improvement of the quality of education during COVID-19.
- Proposing multiple-level feature selection for selecting the factors affecting the teacher’s satisfaction with online teaching during the COVID-19 pandemic.
- Explore traditional machine learning approaches namely SVM, LGBT, and ANN for selecting the optimal feature set affecting the satisfaction of teachers with online teaching during COVID-19.
2. Related Work
3. Proposed Methodology
3.1. Dataset Details
3.2. Feature Selection
- Step 1: Initialize weights by 0.
- Step 2: Select an instance randomly.
- Step 3: Nearest Hit; Searching for the nearest neighbor in the same class.
- Step 4: Nearest Misses; Searching nearest neighbor from different classes.
- Step 5: Applying weight estimation based on the values of steps 2, 3, and 4.
3.3. Classification Models
4. Results and Discussion
5. Conclusions
Author Contributions
Funding
Acknowledgments
Conflicts of Interest
References
- Ho, N.T.T.; Sivapalan, S.; Pham, H.H.; Nguyen, L.T.M.; Van Pham, A.T.; Dinh, H.V. Students’ adoption of e-learning in emergency situation: The case of a Vietnamese university during COVID-19. Interact. Technol. Smart Educ. 2020. [Google Scholar] [CrossRef]
- Owusu-Fordjour, C.; Koomson, C.; Hanson, D. The impact of Covid-19 on learning-the perspective of the Ghanaian student. Eur. J. Educ. Stud. 2020, 7. [Google Scholar] [CrossRef]
- Dube, B. Rural online learning in the context of COVID 19 in South Africa: Evoking an inclusive education approach. Multidiscip. J. Educ. Res. 2020, 10, 135–157. [Google Scholar] [CrossRef]
- Comer, D.R. Educating Students to Prepare for and Respond to Crises that Affect Organizations: An Introduction to the Special Issue; Sage Publications: Los Angeles, CA, USA, 2013. [Google Scholar]
- Bingham, A.J.; Pane, J.F.; Steiner, E.D.; Hamilton, L.S. Ahead of the curve: Implementation challenges in personalized learning school models. Educ. Policy 2018, 32, 454–489. [Google Scholar] [CrossRef]
- Rees, P.; Seaton, N. Psychologists’ response to crises: International perspectives. Sch. Psychol. Int. 2011, 32, 73–94. [Google Scholar] [CrossRef]
- Azevedo, J.P.; Hasan, A.; Goldemberg, D.; Geven, K.; Iqbal, S.A. Simulating the Potential Impacts of COVID-19 School Closures on Schooling and Learning Outcomes: A Set of Global Estimates; The World Bank: Washington, DC, USA, 2020. [Google Scholar]
- Kerres, M. Against All Odds: Education in Germany Coping with Covid-19. Postdigital Sci. Educ. 2020, 2, 690–694. [Google Scholar] [CrossRef]
- Johnson, N.; Veletsianos, G.; Seaman, J.U.S. Faculty and Administrators’ Experiences and Approaches in the Early Weeks of the COVID-19 Pandemic. Online Learn. 2020, 24, 6–21. [Google Scholar] [CrossRef]
- Timmis, S.; Broadfoot, P.; Sutherland, R.; Oldfield, A. Rethinking assessment in a digital age: Opportunities, challenges and risks. Br. Educ. Res. J. 2016, 42, 454–476. [Google Scholar] [CrossRef] [Green Version]
- Raaheim, A.; Mathiassen, K.; Moen, V.; Lona, I.; Gynnild, V.; Bunæs, B.R.; Hasle, E.T. Digital assessment—How does it challenge local practices and national law? A Norwegian case study. Eur. J. High. Educ. 2019, 9. [Google Scholar] [CrossRef]
- Kearns, L.R. Student assessment in online learning: Challenges and effective practices. J. Online Learn. Teach. 2012, 8, 198. [Google Scholar]
- Dodd, R.; Dadaczynski, K.; Okan, O.; McCaffery, K.; Pickles, K. Psychological Wellbeing and Academic Experience of University Students in Australia during COVID-19. Int. J. Environ. Res. Public Health 2021, 18, 866. [Google Scholar] [CrossRef]
- Waghmare, M.S.V. Impact of complete Lockdown down faced by nursing teachers in Teaching, Learning & Evaluation process. Eur. J. Mol. Clin. Med. 2021, 7, 7933–7940. [Google Scholar]
- Sintema, E.J. Effect of COVID-19 on the Performance of Grade 12 Students: Implications for STEM Education. Eurasia J. Math. Sci. Technol. Educ. 2020, 16, em1851. [Google Scholar] [CrossRef] [Green Version]
- Elshami, W.; Taha, M.H.; Abuzaid, M.; Saravanan, C.; Al Kawas, S.; Abdalla, M.E. Satisfaction with online learning in the new normal: Perspective of students and faculty at medical and health sciences colleges. Med. Educ. Online 2021, 26, 1920090. [Google Scholar] [CrossRef]
- Fauzi, I.; Khusuma, I.H.S. Teachers’ Elementary School in Online Learning of COVID-19 Pandemic Conditions. J. IQRA 2020, 5, 58–70. [Google Scholar] [CrossRef]
- Marpa, E.P. Technology in the Teaching of Mathematics: An Analysis of Teachers’ Attitudes during the COVID-19 Pandemic. Int. J. Stud. Educ. 2021, 3, 92–102. [Google Scholar] [CrossRef]
- Sepulveda-Escobar, P.; Morrison, A. Online teaching placement during the COVID-19 pandemic in Chile: Challenges and opportunities. Eur. J. Teach. Educ. 2020, 43, 587–607. [Google Scholar] [CrossRef]
- Lestiyanawati, R. The Strategies and Problems Faced by Indonesian Teachers in Conducting e-learning during COVID-19 Outbreak. Cult. Lit. Linguist. Engl. Teach. 2020, 2, 71–82. [Google Scholar]
- Delcker, J.; Ifenthaler, D. Teachers’ perspective on school development at German vocational schools during the Covid-19 pandemic. Technol. Pedagog. Educ. 2021, 30, 125–139. [Google Scholar] [CrossRef]
- Tandon, U. Factors influencing adoption of online teaching by school teachers: A study during COVID-19 pandemic. J. Public Aff. 2020, e2503. [Google Scholar] [CrossRef]
- Abilleira, M.P.; Rodicio-García, M.-L.; Deus, M.P.R.-D.; Mosquera-González, M.J. Technostress in Spanish University Teachers during the COVID-19 Pandemic. Front. Psychol. 2021, 12, 496. [Google Scholar] [CrossRef]
- Ali, M.S.; Naoreen, B.; Iqbal, A.; Jalal, H. Online Teaching, Psychological State, and Job Satisfaction: Teachers’ Perspective during COVID-19 Pandemic. Ilkogretim Online 2021, 20, 358–364. [Google Scholar]
- Hoang, A.-D. Pandemic and teacher retention: Empirical evidence from expat teachers in Southeast Asia during COVID-19. Int. J. Sociol. Soc. Policy 2020, 40, 1141–1166. [Google Scholar] [CrossRef]
- Vu, C.-T.; Hoang, A.-D.; Than, V.-Q.; Nguyen, M.-T.; Dinh, V.H.; Le, Q.-A.T.; Le, T.-T.T.; Pham, H.-H.; Nguyen, Y.-C. Dataset of Vietnamese teachers’ perspectives and perceived support during the COVID-19 pandemic. Data Brief 2020, 31, 105788. [Google Scholar] [CrossRef]
- Yu, L.; Liu, H. Efficient feature selection via analysis of relevance and redundancy. J. Mach. Learn. Res. 2004, 5, 1205–1224. [Google Scholar]
- Gu, X.; Guo, J. A feature subset selection algorithm based on equal interval division and three-way interaction information. Soft Comput. 2021, 25, 8785–8795. [Google Scholar] [CrossRef]
- Sokkhey, P.; Okazaki, T. Developing Web-based Support Systems for Predicting Poor-performing Students using Educational Data Mining Techniques. Int. J. Adv. Comput. Sci. Appl. 2020, 11. [Google Scholar] [CrossRef]
- Kononenko, I.; Šimec, E.; Robnik-Šikonja, M. Overcoming the Myopia of Inductive Learning Algorithms with RELIEFF. Appl. Intell. 1997, 7, 39–55. [Google Scholar] [CrossRef]
- Venkatesh, B.; Anuradha, J. A Review of Feature Selection and Its Methods. Cybern. Inf. Technol. 2019, 19, 3–26. [Google Scholar] [CrossRef] [Green Version]
- Sánchez-Maroño, N.; Alonso-Betanzos, A.; Tombilla-Sanromán, M. Filter methods for feature selection—A comparative study. In Intelligent Data Engineering and Automated Learning—IDEAL 2007; Springer: Berlin/Heidelberg, Germany, 2007; pp. 178–187. [Google Scholar]
- Putri, D.A.; Kristiyanti, D.A.; Indrayuni, E.; Nurhadi, A.; Hadinata, D.R. Comparison of Naive Bayes Algorithm and Support Vector Machine using PSO Feature Selection for Sentiment Analysis on E-Wallet Review. J. Phys. Conf. Ser. 2020, 1641, 012085. [Google Scholar] [CrossRef]
- Kristiyanti, D.A.; Umam, A.H. Prediction of Indonesia Presidential Election Results for the 2019–2024 Period Using Twitter Sentiment Analysis. In Proceedings of the 2019 5th International Conference on New Media Studies (CONMEDIA), Bali, Indonesia, 9–11 October 2019; pp. 36–42. [Google Scholar]
- Kennedy, J.; Eberhart, R. Particle swarm optimization. In Proceedings of the ICNN’95 International Conference on Neural Networks, Perth, WA, Australia, 27 November–1 December 1995; Volume 4, pp. 1942–1948. [Google Scholar]
- Zhang, Y.; Wang, S.; Phillips, P.; Ji, G. Binary PSO with mutation operator for feature selection using decision tree applied to spam detection. Knowl. Based Syst. 2014, 64, 22–31. [Google Scholar] [CrossRef]
- Shi, Y.; Eberhart, R. A modified particle swarm optimizer. In Proceedings of the 1998 IEEE International Conference on Evolutionary Computation Proceedings, IEEE World Congress on Computational Intelligence (Cat. No. 98TH8360). Anchorage, AK, USA, 4–9 May 1998; pp. 69–73. [Google Scholar] [CrossRef]
- Mahareek, E.A.; Desuky, A.S.; El-Zhni, H.A. Simulated annealing for SVM parameters optimization in student’s performance prediction. Bull. Electr. Eng. Inform. 2021, 10, 1211–1219. [Google Scholar] [CrossRef]
- Kumar, S.A.; Kumar, H.; Dutt, V.; Swarnkar, H. COVID-19 Pandemic analysis using SVM Classifier: Machine Learning in Health Domain. Glob. J. Appl. Data Sci. Internet Things 2020, 4, 30–38. [Google Scholar]
- Cavus, N.; Mohammed, Y.; Yakubu, M. Determinants of Learning Management Systems during COVID-19 Pandemic for Sustainable Education. Sustainability 2021, 13, 5189. [Google Scholar] [CrossRef]
- Sharma, A.; Singh, B. AE-LGBM: Sequence-based novel approach to detect interacting protein pairs via ensemble of autoencoder and LightGBM. Comput. Biol. Med. 2020, 125, 103964. [Google Scholar] [CrossRef]
- Singh, S.P.; Singh, P.; Mishra, A. Predicting potential applicants for any private college using LightGBM. In Proceedings of the 2020 International Conference on Innovative Trends in Information Technology (ICITIIT), Kottayam, India, 13–14 February 2020. [Google Scholar]
- Hajnayeb, A.; Ghasemloonia, A.; Khadem, S.; Moradi, M. Application and comparison of an ANN-based feature selection method and the genetic algorithm in gearbox fault diagnosis. Expert Syst. Appl. 2011, 38, 10205–10209. [Google Scholar] [CrossRef]
- Alhindi, T.J.; Kalra, S.; Ng, K.H.; Afrin, A.; Tizhoosh, H.R. Comparing LBP, HOG and Deep Features for Classification of Histopathology Images. In Proceedings of the 2018 International Joint Conference on Neural Networks (IJCNN), Rio de Janeiro, Brazil, 8–13 July 2018. [Google Scholar]






| Paper | No Teachers/Size of Dataset | Level of Teachers | Objective | Results/Factors |
|---|---|---|---|---|
| [16] 2021 | 81 | Medical and health science college teachers | Identifying the factors affecting the satisfaction of teachers | Technical assistance during online learning in COVID-19 may enhance the satisfaction of teachers. |
| [17] 2020 | 45 | Elementary school teachers | Effect of online learning on elementary teachers in COVID-19. | 80% of teachers feel dissatisfaction with online learning in COVID-19 |
| [18] 2021 | 98 | Public School Mathematics teachers | Teacher’s attitude towards online teaching in COVID-19 | Male Mathematics teachers showed more positivity in terms of new technology for teaching mathematics than female teachers in the COVID-19 pandemic. |
| [19] 2020 | 27 | English as a Foreign Language (EFL) teachers | Challenges faced by teachers during COVID-19 | Online teacher education affects the performance of teachers during online learning in COVID-19 |
| [20] 2020 | 55 | Junior and senior high school teachers | Problems faced by teachers during learning in COVID-19 | Technical support from school helps the teachers in conducting online classes in COVID-19. |
| [21] 2020 | 18 | Vocational school teachers | Identify challenges for teachers in COVID-19 | The continuation of the teaching and learning process is due to the positive response of teachers towards adopting new technologies for online learning in COVID-19. |
| [22] 2020 | 643 | School teachers | Factors affecting the adoption of online teaching during COVID-19 | Length of teaching service plays a vital role in shaping the attitude of teachers towards adopting new skills of online teaching during COVID-19 |
| [23] 2021 | 239 | University teachers | Effect of adopting new norms of teaching methods on teacher’s performance during COVID-19 | Young teachers adopt the new technology more positively, whereas organizational ignorance also affects the performance of teachers |
| [24] | 670 | University Teachers | Effect of COVID-19 on teachers | Online teaching during COVID-19 affects negatively on teacher’s performance |
| [25] | 307 | Expat teachers of different levels | Factors affecting ex-pat teacher during COVID-19 | Expat teachers mostly intended to leave during COVID-19 due to anxiety |
| Feature | Feature Details | Description (Possible Values) |
|---|---|---|
| Gender | Your Gender | Male, Female, Prefer not to disclosure |
| Exp | Teaching Experience | Less than 3 years, From 3 to 5 years, From 5 to 10 years, More than 10 years |
| Degree | Teaching qualification | Diploma, BA, MA, Doctor |
| Grade_level | You are teaching students at which grade level? | Pre-K, Primary, Lower Secondary, Upper Secondary, Post Secondary |
| Subject | What subjects are you teaching? | Sciences-related, Social Sciences-related, Foreign Language, Others |
| School type | What type of school are you teaching? | Public, Private (normal), Private (bilingual/international), Continuing Education Centre, Other |
| Feel_covid | Overall, COVID-19 is affecting your health? | TD, D, ND nor A, A, TA |
| Feel_habit | COVID-19 changed your daily habit and make you tired? | TD, D, ND nor A, A, TA |
| Feel_fin | COVID-19 threatening your financial plan? | TD, D, ND nor A, A, TA |
| Income before | Your monthly income before COVID-19? (USD) | <214, 214~427, 427~641, 641~855, >855 |
| Income during | Your monthly income during COVID-19? (USD) | <214, 214~427, 427~641, 641~855, >855 |
| Income expect | What is your expected income after COVID-19? (USD) | <214, 214~427, 427~641, 641~855, >855 |
| Sup_bod | During COVID-19, you received support from the school board of management? | TD, D, ND nor A, A, TA |
| Sup_parents | During COVID-19, you received supports from the parents association? | TD, D, ND nor A, A, TA |
| Sup_union | During COVID-19, you received supports from the teacher union? | TD, D, ND nor A, A, TA |
| Sup_gov | During COVID-19, you received supports from the government? | TD, D, ND nor A, A, TA |
| Sup_none | During COVID-19, you do not receive any support? | TD, D, ND nor A, A, TA |
| ICT_before | I mastered online teaching tools before COVID-19 | TD, D, ND nor A, A, TA |
| ICT_difficult | I do not face any difficulties in online teaching during COVID-19 | TD, D, ND nor A, A, TA |
| ICT_diverse | I know many kinds of ICT platforms, tools, and applications to teach online | TD, D, ND nor A, A, TA |
| ICT_proactive | I often get to know the new technologies proactively | TD, D, ND nor A, A, TA |
| ICT_extend | I know many tools and applications more than what my school provide | TD, D, ND nor A, A, TA |
| Onl_effective | I feel that online teaching is as effective as a normal class | TD, D, ND nor A, A, TA |
| Onl_active | I feel that students are actively engaged with online sessions | TD, D, ND nor A, A, TA |
| Onl_workload | I feel that the teaching workload is much more than before COVID-19 | TD, D, ND nor A, A, TA |
| Onl_stress | I feel stressed because of online teaching | TD, D, ND nor A, A, TA |
| Ready_ICT | The ICT infrastructure of my school is ready for transformation during COVID-19 | TD, D, ND nor A, A, TA |
| Ready_teacher | The teacher capabilities of my school are ready for transformation during COVID-19 | TD, D, ND nor A, A, TA |
| Ready_policy | The policies and regulations of my school are ready for transformation during COVID-19 | TD, D, ND nor A, A, TA |
| New_ICT | During COVID-19, I have learned lots of new ICT knowledge and skills | TD, D, ND nor A, A, TA |
| New_Pedagogy | During COVID-19, I have learned lots of new pedagogical knowledge and skills | TD, D, ND nor A, A, TA |
| New_by_bod | Most of my new knowledge and skill is due to the support of my school | TD, D, ND nor A, A, TA |
| New_by_colleagues | Most of my new knowledge and skill is due to the support of my colleagues | TD, D, ND nor A, A, TA |
| New_lackoftime | I do not have proper time to elevate my profession | TD, D, ND nor A, A, TA |
| Satis_teach_learn | I am satisfied with online teaching and learning | TD, D, ND nor A, A, TA |
| Satis_life | I am satisfied with the supportiveness I received to ensure my living | TD, D, ND nor A, A, TA |
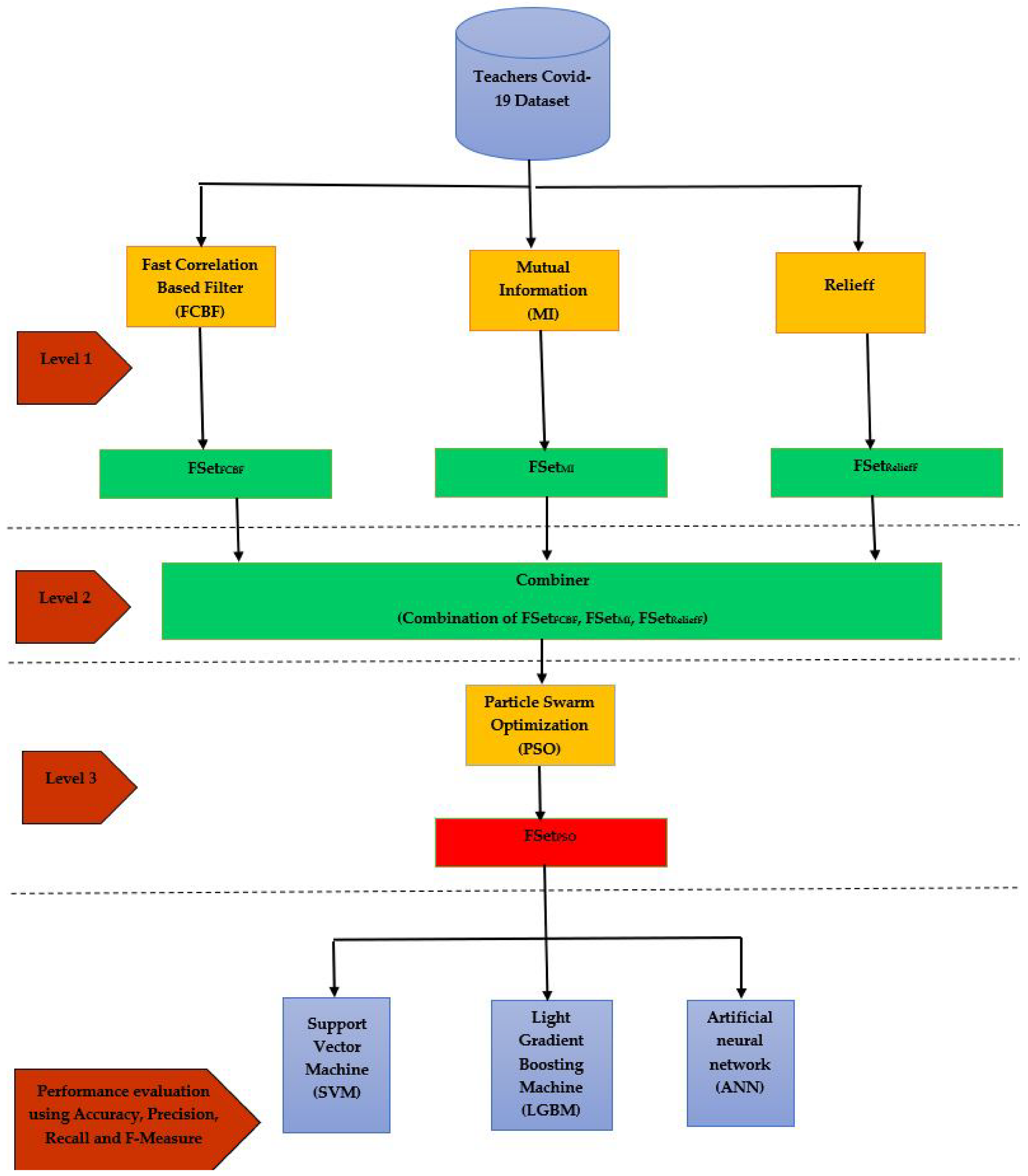
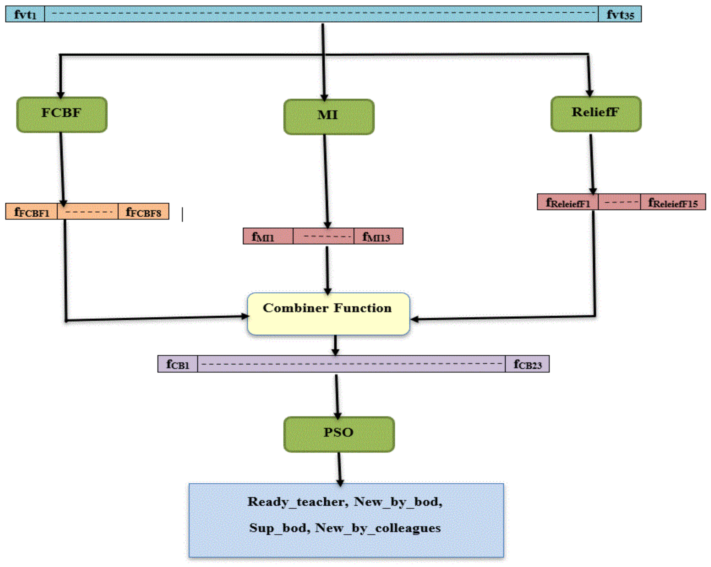
| Pseudocode 1: Proposed Methodology | ||
| Input | Vietnam Teachers_Covid-19 Dataset (VT_DS) with 35 features f1, f2, …., f35 | |
| Output | Display the classification results of Accuracy, Precision, Recall, and F-Measure of different classifiers | |
| Function Multilevel FS () | ||
| 1 | Perform FS on VT_DS (having 35 features) using FCBF (FSetFCBF feature set is retrieved having best features according to FCBF feature selection) | |
| 2 | Perform FS on VT_DS (having 35 features) using MI (FSetMI feature set is retrieved having best features according to MI feature selection) | |
| 3 | Perform FS on VT_DS (having 35 features) using Relieff (FSetRelieff feature set is retrieved having best features according to Relieff feature selection) | |
| 4 | Combining FSetFCBF, FSetMI, and FSetRelieff selecting optimal features. (FSetCB is retrieved by combining three feature sets) | |
| 5 | Perform FS on FOPT using PSO (FSetFinal feature set is retrieved having best features according to PSO feature selection) | |
| 6 | Calculate the classification accuracy through various existing machine learning classifiers, e.g., SVM, LGBM, and ANN on FSetFinal. | |
| 7 | Compare the results. End | |
| Proposed Approach | Levels | Top 5 Features |
|---|---|---|
| FCBF | Level 1 | New_by_bod (Most of my new knowledge and skill is due to the support of my school), Ready_teacher (The teacher capabilities of my school are ready for transformation during COVID-19), Income expects (What is your expected income after COVID-19? (USD), Feel_fin (COVID-19 threatening your financial plan), Gender, |
| MI | Sup_bod (During COVID-19, you received support from the school board of management?), New_by_bod (Most of my new knowledge and skill is due to the support of my school). Sup_gov (During COVID-19, you received support from the government), New_by_colleagues (Most of my new knowledge and skill is due to the support of my colleagues), Ready_ICT (The ICT infrastructure of my school is ready for transformation during COVID-19) | |
| Relieff | Sup__none (During COVID-19, you do not receive any support?), Sup_bod (During COVID-19, you do not receive any support?), New_by_bod (Most of my new knowledge and skill is due to the support of my school), Onl_effective (I feel that online teaching is as effective as a normal class) | |
| Combiner Function | Level 2 | Exp (Teaching Experience), Ready_teacher (The teacher capabilities of my school are ready for transformation during COVID-19), Income_during (Your monthly income during COVID-19?), New_by_bod (Most of my new knowledge and skill is due to the support of my school), Sup_bod (During COVID-19, you do not receive any support?) |
| Final Feature set (PSO) | Level 3 | Ready_teacher (The teacher capabilities of my school are ready for transformation during COVID-19), New_by_bod (Most of my new knowledge and skill is due to the support of my school, Sup_bod (During COVID-19, you do not receive any support?), New_by_colleagues (Most of my new knowledge and skill is due to the support of my colleagues), Income_before (Your monthly income before COVID-19?) |
Publisher’s Note: MDPI stays neutral with regard to jurisdictional claims in published maps and institutional affiliations. |
© 2021 by the authors. Licensee MDPI, Basel, Switzerland. This article is an open access article distributed under the terms and conditions of the Creative Commons Attribution (CC BY) license (https://creativecommons.org/licenses/by/4.0/).
Share and Cite
Saeed, A.; Habib, R.; Zaffar, M.; Quraishi, K.S.; Altaf, O.; Irfan, M.; Glowacz, A.; Tadeusiewicz, R.; Huneif, M.A.; Abdulwahab, A.; et al. Analyzing the Features Affecting the Performance of Teachers during Covid-19: A Multilevel Feature Selection. Electronics 2021, 10, 1673. https://doi.org/10.3390/electronics10141673
Saeed A, Habib R, Zaffar M, Quraishi KS, Altaf O, Irfan M, Glowacz A, Tadeusiewicz R, Huneif MA, Abdulwahab A, et al. Analyzing the Features Affecting the Performance of Teachers during Covid-19: A Multilevel Feature Selection. Electronics. 2021; 10(14):1673. https://doi.org/10.3390/electronics10141673
Chicago/Turabian StyleSaeed, Alqahtani, Raja Habib, Maryam Zaffar, Khurrum Shehzad Quraishi, Oriba Altaf, Muhammad Irfan, Adam Glowacz, Ryszard Tadeusiewicz, Mohammed Ayed Huneif, Alqahtani Abdulwahab, and et al. 2021. "Analyzing the Features Affecting the Performance of Teachers during Covid-19: A Multilevel Feature Selection" Electronics 10, no. 14: 1673. https://doi.org/10.3390/electronics10141673
APA StyleSaeed, A., Habib, R., Zaffar, M., Quraishi, K. S., Altaf, O., Irfan, M., Glowacz, A., Tadeusiewicz, R., Huneif, M. A., Abdulwahab, A., Alduraibi, S. K., Alshehri, F., Alduraibi, A. K., & Almushayti, Z. (2021). Analyzing the Features Affecting the Performance of Teachers during Covid-19: A Multilevel Feature Selection. Electronics, 10(14), 1673. https://doi.org/10.3390/electronics10141673

