Dimensioning an FPGA for Real-Time Implementation of State of the Art Neural Network-Based HPA Predistorter
Abstract
:1. Introduction
2. NN Models for HPA Pre-Distortion
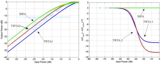
2.1. Transmitted Signal
2.2. HPA Pre-Distortion Concept
2.3. NN Pre-Distorter Architecture
- Decompose the original signal into magnitude and phase angle .
- Apply the HPA AM/AM conversion function to the original magnitude to obtain HPA magnitude .
- Apply the HPA AM/PM conversion function to the original magnitude to obtain HPA phase angle .
- Train the NN AM/AM pre-distorter model using magnitudes to synthesize the pre-distorter function.
- Calculate the difference between the HPA AM/PM output and original phase angle .
- Train the NN AM/PM pre-distorter model using the original magnitude and .
- Finally, using NN models, the pre-distorters magnitude and phase angle signals are generated.
- The input layer: receives the input signal of the system.
- The hidden layer includes:
- –
- neurons adopting triangular basis (tribas) function in case of TWTA.
- –
- neurons with radial basis (radbas) function in case of SSPA.
- The output layer: with a single neuron using a linear activation function.
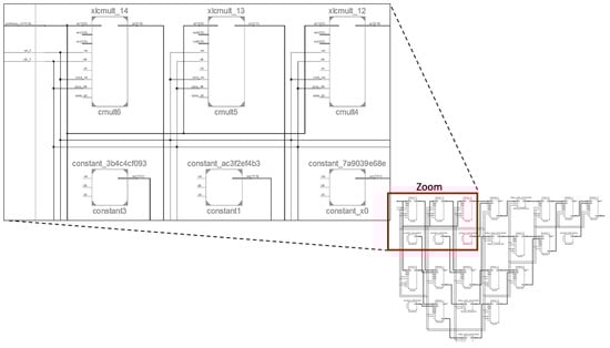
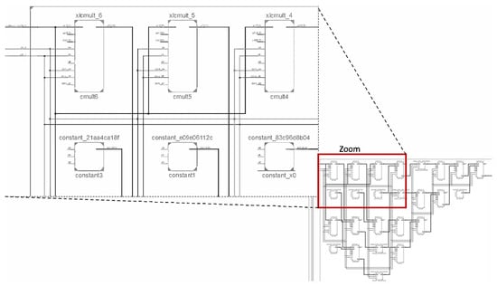
3. FPGA Implementation
4. Results
5. Conclusions
Author Contributions
Funding
Institutional Review Board Statement
Informed Consent Statement
Data Availability Statement
Conflicts of Interest
References
- Ghavami, M.; Michael, L.B.; Haruyama, S.; Kohno, R. A novel uwb pulse shape modulation system. Springer Wirel. Pers. Commun. 2002, 23, 105–120. [Google Scholar] [CrossRef]
- FCC. FCC 01-382 Public Safety Application and Broadband Internet Access among Uses Envisioned by FCC Authorization of Ultra Wideband Technology. 2002. Available online: https://www.naic.edu/~phil/rfi/fccactions (accessed on 24 June 2018).
- Rahman, M.; NaghshvarianJahromi, M.; Mirjavadi, S.S.; Hamouda, M.A. Bandwidth Enhancement and Frequency Scanning Array Antenna Using Novel UWB Filter Integration Technique for OFDM UWB Radar Applications in Wireless Vital Signs Monitoring. Sensors 2018, 18, 3155. [Google Scholar] [CrossRef] [PubMed] [Green Version]
- Foerster, J.; Li, Q. UWB Channel Modeling Contribution From Intel Research and Development; IEEE P802.15 Wireless Personal Area Networks; Intel Research and Development: Hillsboro, OR, USA, 2002. [Google Scholar]
- IEEE. 1394-2008—IEEE Standard for a High-Performance Serial Bus; IEEE Computer Society: New York, NY, USA, 2008; pp. 1–954. [Google Scholar] [CrossRef]
- ECMA-368. High Rate Ultra Wideband PHY and MAC Standard, 3rd ed.; ECMA International: Geneva, Switzerland, 2008. [Google Scholar]
- Ryu, H.S.; Lee, J.S.; Kang, G.C. BER Analysis of Dual-Carrier Modulation (DCM) over Rayleigh Fading Channel. In Proceedings of the International Congress on Ultra Modern Telecommunications and Control Systems, Moscow, Russia, 18–20 October 2010. [Google Scholar] [CrossRef]
- Krongold, B.S.; Jones, L.D. PAR reduction in OFDM via active constellation extension. IEEE Trans. Broadcast. 2003, 49, 525–533. [Google Scholar] [CrossRef] [Green Version]
- Louliej, A.; Jabrane, Y.; Said, B.A.E.; Ouahman, A.A. Reduction of Power Fluctuation in ECMA-368 Ultra Wideband Communication Systems Using Multilayer Perceptron Neural Networks. Wirel. Pers. Commun. 2013, 72, 1565–1583. [Google Scholar] [CrossRef]
- Jimenez, V.P.G.; Jabrane, Y.; Armada, A.G.; Said, B.A.E.; Ouahman, A.A. High Power Amplifier Pre-Distorter Based on Neural-Fuzzy Systems for OFDM Signals. IEEE Trans. Broadcast. 2011, 57, 149–158. [Google Scholar] [CrossRef] [Green Version]
- Schulze, H.; Luders, C. Theory and Applications of OFDM and CDMA: Wideband Wireless Communications; John Wiley & Sons Ltd.: Chichester, UK, 2005. [Google Scholar] [CrossRef]
- Couasnon, T.D.; Monnier, R.; Rault, J.B. OFDM for digital TV broadcasting. Signal Process. 1994, 39, 1–32. [Google Scholar] [CrossRef]
- Bingham, A.C.J. Multicarrier modulation for data transmission: An idea whose time has come. IEEE Comm. Mag. 1990, 28, 5–14. [Google Scholar] [CrossRef]
- Arrano, H.F.; Azurdia-Meza, A.C. OFDM: Today and in the future of next generation wireless communications. In Proceedings of the 2016 IEEE Central America and Panama Student Conference (CONESCAPAN), Guatemala City, Guatemala, 27–30 September 2016. [Google Scholar] [CrossRef]
- Jayati, A.E.; Suryani, T. Nonlinear Distortion Cancellation using Predistorter in MIMO-GFDM Systems. Electronics 2019, 8, 620. [Google Scholar] [CrossRef] [Green Version]
- Kenneth, Y.J. Satellite Communications Network Design and Analysis; Artech House: Norwood, MA, USA, 2011. [Google Scholar]
- Jayalath, A.D.S.; Tellambura, C. SLM and PTS peak-power reduction of OFDM signals without side information. IEEE Trans Wirel Commun. 2005, 4, 2006–2013. [Google Scholar] [CrossRef] [Green Version]
- Rudiakova, A.N.; Krizhanovski, V. Advanced Design Techniques for RF Power Amplifiers; Springer: Dordrecht, The Netherlands, 2006. [Google Scholar]
- Nam, H.; Sim, T.; Kim, J. A 2.4 GHz 20 W 8-channel RF Source Module with Solid-State Power Amplifiers for Plasma Generators. Electronics 2020, 9, 1378. [Google Scholar] [CrossRef]
- Fernando, X.N.; Sesay, A.B. Adaptive Asymmetric Linearization of Microwave Fiber Optic Links for Wireless Access. IEEE Trans. Veh. Technol. 2002, 51, 1576–1596. [Google Scholar] [CrossRef]
- Matta, M.; Cardarilli, G.C.; Nunzio, L.D.; Fazzolari, R.; Giardino, D.; Nannarelli, A.; Re, M.; Spanò, S. A reinforcement learning-based QAM/PSK symbol synchronizer. IEEE Access 2019, 7, 124147–124157. [Google Scholar] [CrossRef]
- Zhang, M.; Liu, Z.; Li, L.; Wang, H. Enhanced Efficiency BPSK Demodulator Based on One-Dimensional Convolutional Neural Network. IEEE Access 2018, 6, 26939–26948. [Google Scholar] [CrossRef]
- Dash, R.N.; Subudhi, B.; Das, S. A comparison between MLP NN and RBF NN techniques for the detection of stator inter-turn fault of an induction motor. In Proceedings of the 2010 International Conference on Industrial Electronics, Control and Robotics, Rourkela, India, 27–29 December 2010; pp. 251–256. [Google Scholar] [CrossRef]
- Lohmeyer, W.Q.; Aniceto, R.J.; Cahoy, L.K. Communication satellite power amplifiers: Current and future SSPA and TWTA technologies. Int. J. Satell Commun. Netw. 2016, 34, 95–113. [Google Scholar] [CrossRef] [Green Version]
- Vihriala, J.; Ermolova, N.; Lahetkangas, E.; Tirkkonen, O.; Pajukoski, K. On the Waveforms for 5G Mobile Broadband Communications. In Proceedings of the 2015 IEEE 81st Vehicular Technology Conference (VTC Spring), Glasgow, UK, 11–14 May 2015. [Google Scholar] [CrossRef]
- Saleh, A.A.M. Frequency-independent and frequency-dependent nonlinear models of TWT amplifiers. IEEE Trans. Commun. 1981, 29, 1715–1720. [Google Scholar] [CrossRef] [Green Version]
- Honkanen, M.; Haggman, S.G. New aspects on nonlinear power amplifier modeling in radio communication system simulations. In Proceedings of the 8th International Symposium on Personal, Indoor and Mobile Radio Communications-PIMRC’97, Helsinki, Finland, 1–4 September 1997; pp. 844–848. [Google Scholar] [CrossRef]
- Marquardt, D.W. An algorithm for least-squares estimation of nonlinear parameters. J Soc. Indust. Appl. Math. 1963, 11, 431–441. [Google Scholar] [CrossRef]
- Louliej, A.; Jabrane, Y.; Zhu, W.P. Design and FPGA implementation of a new approximation for PAPR reduction. AEU Int. J. Electron. Commun. 2018, 94, 253–261. [Google Scholar] [CrossRef]
- Louliej, A.; Jabrane, Y.; Jiménez, V.P.G.; Armada, A.G. Practical Guidelines for Approaching the Implementation of Neural Networks on FPGA for PAPR reduction in Vehicular Networks. Sensors 2019, 19, 116. [Google Scholar] [CrossRef] [PubMed] [Green Version]
- Liu, Y.; Shen, Y.; Li, L.; Wang, H. FPGA implementation of a BPSK 1D-CNN demodulator. Appl. Sci. 2018, 8, 441. [Google Scholar] [CrossRef] [Green Version]
- Shirvaikar, M.; Bushnaq, T. A comparison between DSP and FPGA platforms for real-time imaging applications. In Real-Time Image and Video Processing 2009; IS&T/SPIE Electronic Imaging: San Jose, CA, USA, 2009; Volume 7244, pp. 1–10. [Google Scholar] [CrossRef]
- Duren, R.; Stevenson, J.; Thompson, M. A comparison of FPGA and DSP development environments and performance for acoustic array processings. In Proceedings of the 2007 50th Midwest Symposium on Circuits and Systems, Montreal, QC, Canada, 5–8 August 2007; pp. 1177–1180. [Google Scholar] [CrossRef]
- Xilinx. Model-Based DSP Design Using System Generator, v2019.2 ed.; Vivado Design Suite User Guide; Xilinx Inc.: San Jose, CA, USA, 2016. [Google Scholar]
- Delva, J.; Chirila-Rus, A.; Chan, B.; Seng, S. Using System Generator for Systematic Hdl Design, Verification, and Validation, v1.0 ed.; Xilinx, Inc.: San Jose, CA, USA, 2008. [Google Scholar]


















| Solutions | FPGA | DSP Blocks | LUTs | Max Freq (MHz) |
|---|---|---|---|---|
| TWTA predistorter | Virtex-6 xc6vlx130 | 0 (0%) | 1560 (1%) | 492 |
| Virtex-5 xc5vlx110 | 0 (0%) | 1611 (2%) | 425 | |
| Virtex-4 xc4vlx100 | 0 (0%) | 1796 (1%) | 344 | |
| SSPA predistorter | Virtex-6 xc6vlx130 | 52 (10%) | 2744 (1%) | 200 |
| Virtex-5 xc5vlx110 | 52 (81%) | 2805 (4%) | 157 | |
| Virtex-4 xc4vlx100 | 78 (81%) | 3285 (3%) | 122 |
| Device | Virtex5 | Virtex6 | Virtex6 | Virtex4 | Spartan3 | Spartan6 | Spartan6 |
|---|---|---|---|---|---|---|---|
| 5vfx100t | 6vcx130t | 6vcx130tL | 4vfx100 | XC3S 4000 | XC6SLX 100 | XC6SLX 100 L | |
| SSPA power consumption (W) | 1.97 | 1.343 | 0.932 | 0.944 | 0.564 | 0.198 | 0.134 |
| TWTA power consumption (W) | 1.66 | 1.23 | 0.83 | 0.84 | 0.272 | 0.081 | 0.058 |
Publisher’s Note: MDPI stays neutral with regard to jurisdictional claims in published maps and institutional affiliations. |
© 2021 by the authors. Licensee MDPI, Basel, Switzerland. This article is an open access article distributed under the terms and conditions of the Creative Commons Attribution (CC BY) license (https://creativecommons.org/licenses/by/4.0/).
Share and Cite
Louliej, A.; Jabrane, Y.; Jiménez, V.P.G.; Guilloud, F. Dimensioning an FPGA for Real-Time Implementation of State of the Art Neural Network-Based HPA Predistorter. Electronics 2021, 10, 1538. https://doi.org/10.3390/electronics10131538
Louliej A, Jabrane Y, Jiménez VPG, Guilloud F. Dimensioning an FPGA for Real-Time Implementation of State of the Art Neural Network-Based HPA Predistorter. Electronics. 2021; 10(13):1538. https://doi.org/10.3390/electronics10131538
Chicago/Turabian StyleLouliej, Abdelhamid, Younes Jabrane, Víctor P. Gil Jiménez, and Frédéric Guilloud. 2021. "Dimensioning an FPGA for Real-Time Implementation of State of the Art Neural Network-Based HPA Predistorter" Electronics 10, no. 13: 1538. https://doi.org/10.3390/electronics10131538
APA StyleLouliej, A., Jabrane, Y., Jiménez, V. P. G., & Guilloud, F. (2021). Dimensioning an FPGA for Real-Time Implementation of State of the Art Neural Network-Based HPA Predistorter. Electronics, 10(13), 1538. https://doi.org/10.3390/electronics10131538

