Design of True Random Number Circuit with Controllable Frequency
Abstract
:1. Introduction
2. Materials and Methods
2.1. Noise Source Circuits
2.1.1. Principle of RTN Generation
2.1.2. RTN Source Circuit
2.2. Noise Signal Processing Circuits
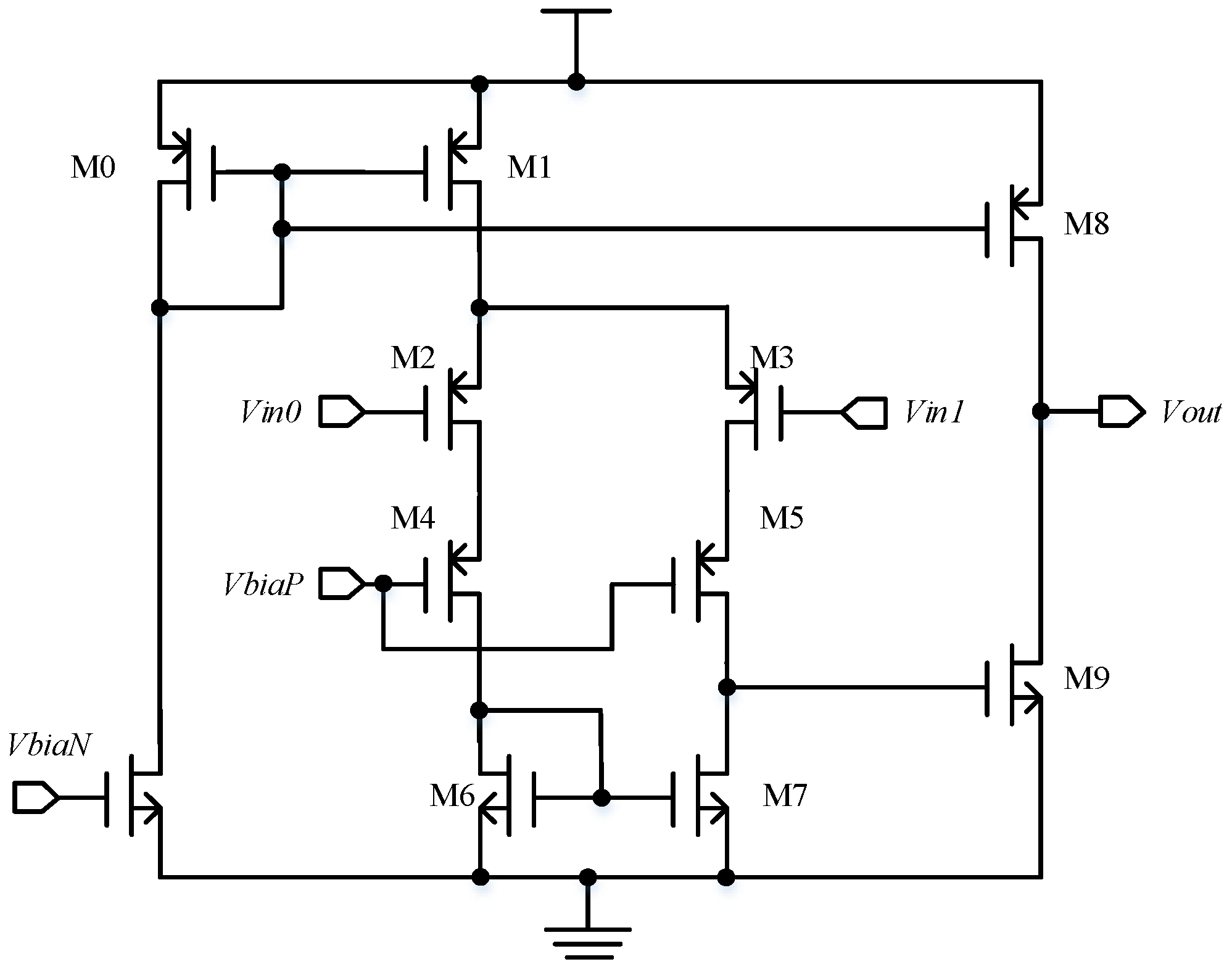
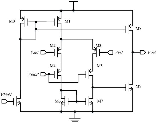
2.2.1. Operational Amplifier
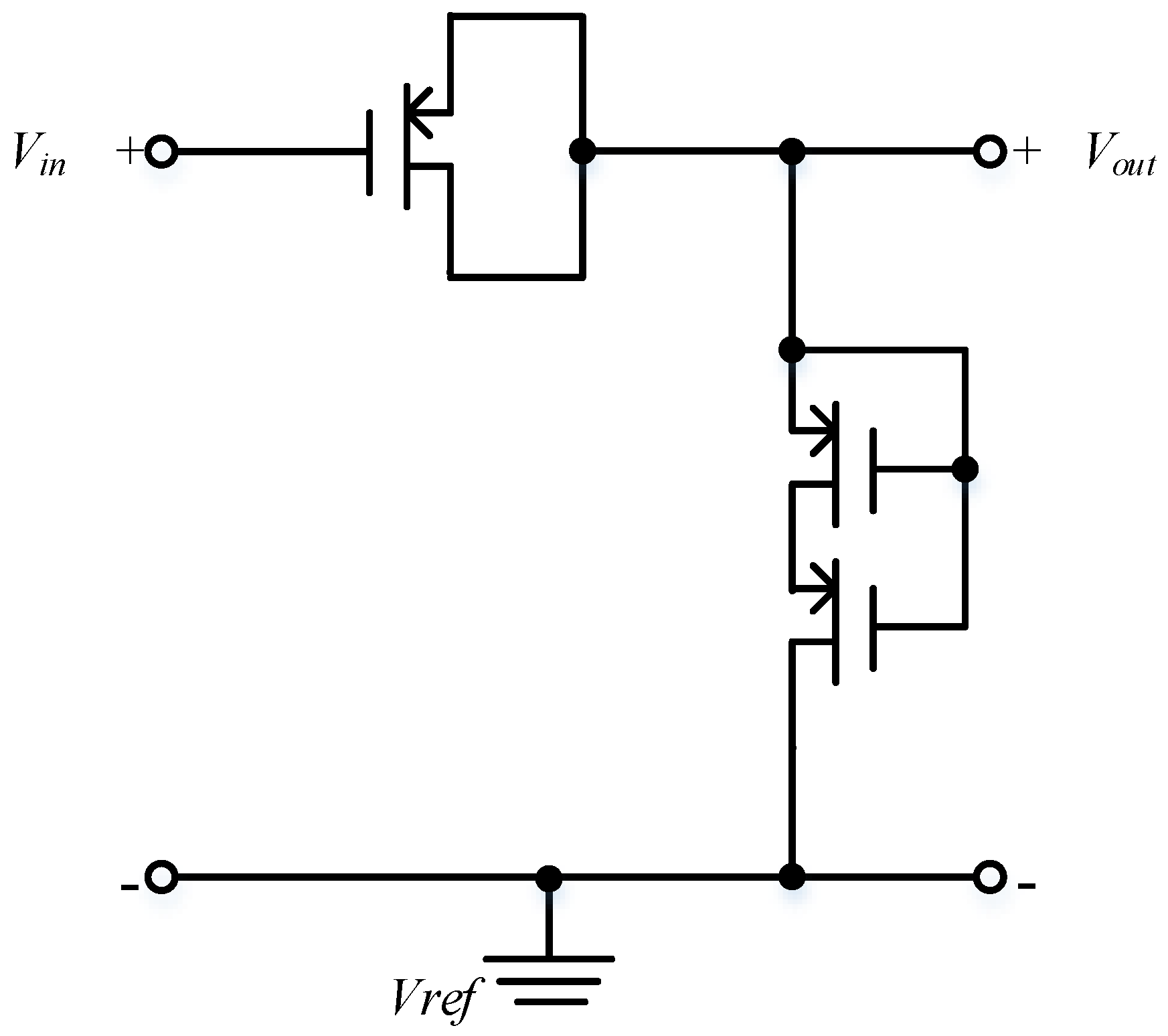
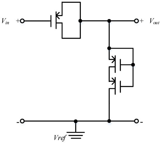
2.2.2. High-Pass Filter
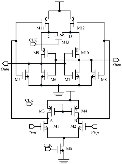
2.2.3. Latch Comparator
2.2.4. Asynchronous FIFO
3. Results
4. Discussion
5. Conclusions
Author Contributions
Funding
Acknowledgments
Conflicts of Interest
References
- Tehranipoor, F.; Yan, W.; Chandy, J.A. Robust hardware true random number generators using DRAM remanence effects. In Proceedings of the 2016 IEEE International Symposium on Hardware Oriented Security and Trust (HOST), McLean, VA, USA, 3–5 May 2016; pp. 79–84. [Google Scholar]
- Brederlow, R.; Prakash, R.; Paulus, C.; Thewes, R. A low-power true random number generator using random telegraph noise of single oxide-traps. In Proceedings of the 2006 IEEE International Solid State Circuits Conference—Digest of Technical Papers, San Francisco, CA, USA, 6–9 February 2006; pp. 1666–1675. [Google Scholar]
- Chen, X.; Wang, L.; Li, B.; Wang, Y.; Li, X.; Liu, Y.; Yang, H. Modeling Random Telegraph Noise as a Randomness Source and its Application in True Random Number Generation. IEEE Trans. Comput. Aided Des. Integr. Circuits Syst. 2016, 35, 1435–1448. [Google Scholar] [CrossRef]
- Figliolia, T.; Julian, P.; Tognetti, G.; Andreou, A.G. A true random number generator using RTN noise and a sigma delta converter. In Proceedings of the 2016 IEEE International Symposium on Circuits and Systems (ISCAS), Montreal, QC, Canada, 22–25 May 2016; pp. 17–20. [Google Scholar]
- Brown, J.; Gao, R.; Ji, Z.; Chen, J.; Wu, J.; Zhang, J.; Zhou, B.; Shi, Q.; Crowford, J.; Zhang, W. A low-power and high-speed True Random Number Generator using generated RTN. In Proceedings of the IEEE Symposium on VLSI Technology, Honolulu, HI, USA, 18–22 June 2018; pp. 95–96. [Google Scholar]
- Luo, M.; Wang, R.; Guo, S.; Wang, J.; Zou, J.; Huang, R. Impacts of random telegraph noise (RTN) on digital circuits. IEEE Trans. Electron. Devices 2015, 62, 1725–1732. [Google Scholar]
- Buisson, O.R.D.; Ghibaudo, G.; Brini, J. Model for drain current RTS amplitude in small-area MOS transistors. Solid-State Electron. 1992, 35, 1273–1276. [Google Scholar] [CrossRef]
- Simoen, E.; Dierickx, B.; Claeys, C. Hot-Carrier degradation of the Random Telegraph Signal amplitude in submicrometer Si MOSTs. Appl. Phys. A 1993, 57, 283–289. [Google Scholar] [CrossRef]
- Jolly, R.D.; Mccharles, R.H. A low-noise amplifier for switched capacitor filters. IEEE J. Solid-State Circuits 1983, 17, 1192–1194. [Google Scholar] [CrossRef]
- Paul, R.; Dey, H.; Chakrabarti, A.; Ghosh, R. NIST Statistical Test Suite. arXiv 2016, 1–4. Available online: https://arxiv.org/pdf/1609.01389v1.pdf (accessed on 17 October 2019).











| Random Detection | p-Value | Random Detection | p-Value |
|---|---|---|---|
| Frequency Test | 0.4372 | Maurer Test | 0.6787 |
| Frequency Test within a Block | 0.1909 | Lempel-Ziv Compression Test | 0.2023 |
| Runs Test | 0.6329 | Linear Complexity Test | 0.7792 |
| Test for the Longest Run of Ones in a Binary Matrix Rank Test | 0.9114 | Serial Test | 0.4001 |
| Binary Matrix Rank Test | 0.4373 | Approximate Entropy Test | 0.4453 |
| Discrete Fourier Transform Test Matching Test | 0.1025 | Cumulative Sums Test | 0.8141 |
| Non-overlapping Template Matching Test | 0.9879 | Random Excursions Test | 0.5955 |
| Overlapping Template Matching Test | 0.1816 | Random Excursions Variant Test | 0.7981 |
Publisher’s Note: MDPI stays neutral with regard to jurisdictional claims in published maps and institutional affiliations. |
© 2021 by the authors. Licensee MDPI, Basel, Switzerland. This article is an open access article distributed under the terms and conditions of the Creative Commons Attribution (CC BY) license (https://creativecommons.org/licenses/by/4.0/).
Share and Cite
Wang, X.; Wang, X. Design of True Random Number Circuit with Controllable Frequency. Electronics 2021, 10, 1517. https://doi.org/10.3390/electronics10131517
Wang X, Wang X. Design of True Random Number Circuit with Controllable Frequency. Electronics. 2021; 10(13):1517. https://doi.org/10.3390/electronics10131517
Chicago/Turabian StyleWang, Xinsheng, and Xiyue Wang. 2021. "Design of True Random Number Circuit with Controllable Frequency" Electronics 10, no. 13: 1517. https://doi.org/10.3390/electronics10131517
APA StyleWang, X., & Wang, X. (2021). Design of True Random Number Circuit with Controllable Frequency. Electronics, 10(13), 1517. https://doi.org/10.3390/electronics10131517
