A Hidden DCT-Based Invisible Watermarking Method for Low-Cost Hardware Implementations
Abstract
1. Introduction
- If the DC component is chosen, as in this paper, then there is a risk of changing the contrast of some blocks, as the DC is an average of luminance values.
- If the low or mid-range frequency coefficients are chosen, the image quality could be affected because the human eye is especially sensitive to these frequencies.
- If high frequencies are used, they are likely to be removed at compression time.
2. Related Works and Motivation
- Compared to doing so with AC components, embedding watermarks into the DC components of the DCT is believed to cause visible block artifacts [30], thereby compromising the image quality. Hence, the first challenge is to embed the watermark in DC components without bringing visible changes to the original picture. Theoretically, any watermarking method would change the pixel values of the target image; otherwise the watermark could not be inserted. From this perspective, if the changing values are constrained to a certain small range, embedding the watermark in the DC components will not necessarily cause more visible block artifacts than any other methods.
- For the hardware implementation, the fixed-point DCT and IDCT are not completely reversible. DCT matrix elements contain real numbers represented by finite numbers of bits, which inevitably introduce truncation and rounding errors during computation [31]. Conventionally, the longer the bit length, the more accurate the results [32,33]. In general, a longer bit length for the DCT coefficients leads to higher energy consumption during the DCT compression process [34]. Even if we do not apply any changes after the DCT and carry out the IDCT directly, pixel values would also change by between 1 and 2 bits. Watermarks could be polluted by the errors introduced by the DCT and IDCT. Hence, the second challenge is how to optimize the watermark workflow to minimize or eliminate the errors in hardware implementation.
3. Introduction to Basic Concepts
3.1. The DCT Algorithm
3.2. A Conventional DCT-Based Watermarking Approach
- The tradeoff between robustness and invisibility: According to the HVS theory, people cannot tell the difference between two pictures as long as the changes of pixel values are under a certain threshold. Much in the same way, there is also a threshold when it comes to watermarking. When the embedding strength exceeds the threshold, changes of pixel values are visible and the picture begins to appear distorted. However, if the embedding strength is not high enough, the embedded watermark may not be extracted successfully because of the changes introduced to the picture during the process of color space conversion and DCT/IDCT. Considering the formulas of converting RGB signals to YUV signals:Coefficients such as −0.3313 are not represented precisely due to the bit length limits in digital signal processing systems. Pixel values may be different after color space conversion, let alone the DCT and IDCT processes. Hence, it is necessary to strike a balance between robustness and invisibility when using the DCT-based watermarking methods, restricting the applicable scenarios.
- Computational complexity: Figure 1 reveals that each 8 × 8 RGB block needs to be converted twice between color spaces and twice between spatial and frequency domain. Nine multiplications and eight additions are required for each pixel to complete the conversion from RGB to YUV judging from Equation (5). For 8 × 8 2D-DCT, Equation (3) can be represented in matrix form as:whereandFor each coefficient matrix, 64 multiplications and 56 additions are needed. Therefore, 128 multiplications and 112 additions are needed to complete a 8 8 2D-DCT. The total numbers of calculations needed for changing color spaces, spatial and frequency domain can be summarized as follows:Additionally, the computational complexity will be dramatically increased when the picture’s size increases. Take smart phones, for example: the most advanced cell phones have up to 100 megapixel sensors. If we want to add watermarks to the original pictures taken by these cell phones with 8 8 RGB blocks, more than 312 million multiplications and additions are required.
- Unsuitability for higher embedding ratios: Although the 1/64 embedding ratio is mostly applied in current works, a higher embedding ratio such 1/16 allows us to add more information to the host picture. Current DCT-based watermarking techniques usually add the watermark data to the low or middle frequency bands [18] after the DCT transform. This works well for the 1/64 embedding ratio but fails to achieve satisfactory results when the embedding ratio is increased to 1/16. It can be deduced that under the 1/16 embedding ratio, the accuracy losses brought by DCT and IDCT are more severe, leading to failure of extracting the valid watermark.
4. The Proposed Method
4.1. The Proposed Watermarking Method
4.1.1. Elimination of DCT and IDCT
4.1.2. Color Space Conversion
4.2. The Watermark Embedding and Blind-Extracting Approach
- For strong embedding, we aim to get a . According to (16), the range of can be gotten:
- For weak embedding, should be in the range of . The range of will be:F is set as 24, and the following equation is used to calculate to meet (17) and (22):where stands for .
5. Experiment Results
5.1. Embedding Strength Tests
5.2. Attack Tests
5.3. Discussion
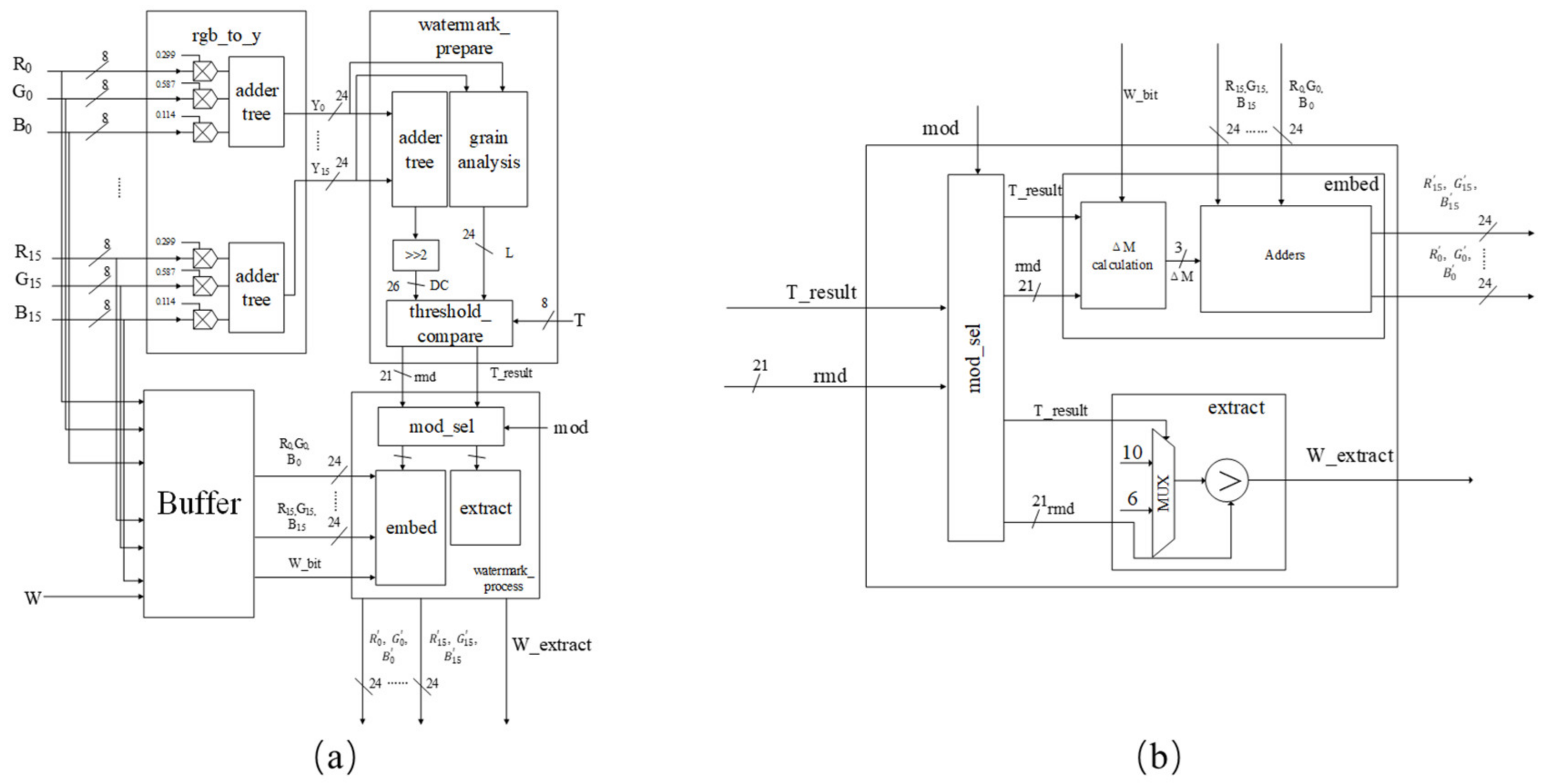
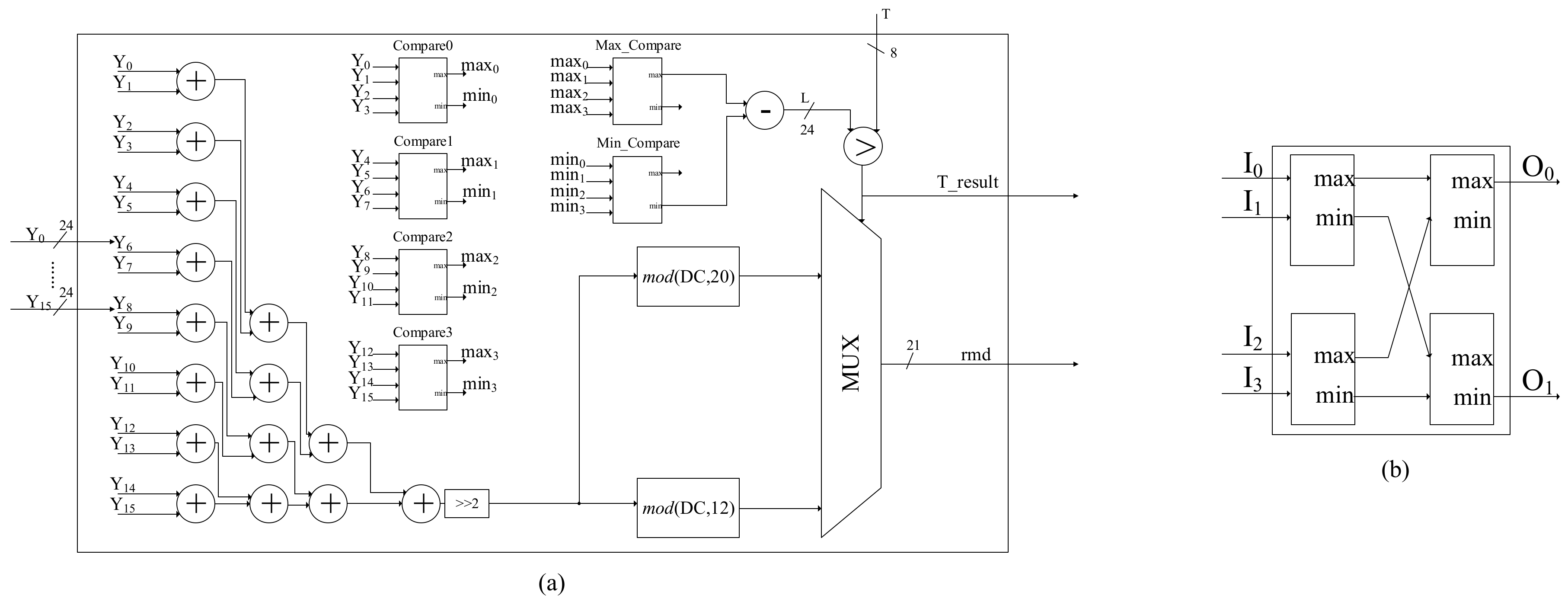
6. Hardware Implementation
6.1. Details of the Hardware Implementation
6.1.1. Parallel Computing and Pipeline
6.1.2. Remainder Calculation
| Algorithm 1 Computing the remainder using linear CORDIC. |
| 1 for k = 1:62 2 if rmd > 0 3 rmd = rmd − 2^(6-k)*20; 4 else 5 rmd = rmd + 2^(6-k)*20; 6 end 7 end 8 if rmd < 0 9 rmd = 20 + rmd; 10 end |
6.1.3. Timing Analysis
6.2. Implementation Results
- TSMC-90 nm CMOS technology was used for the ASIC implementation.
- ASIC implementation results were obtained from DC reports.
- Xilinx Virtex-7 xc7vx485tffg1157-2 was used for the FPGA implementation.
- Numbers of cores in the FPGA implementation were set to meet the transfer speed of the DDR3 chip. For 50 MHz, the core number was 5. For 100 MHz, the core number was 3. For 250 MHz, the core number was 1.
- Power consumption was estimated by the Xilinx Power Estimator.
7. Comparisons
7.1. Hardware Implementation Comparison
7.2. Watermarking Performance Comparison
8. Conclusions
- We improve the invisibility resulting from the conventional DC component-based DCT watermarking method by introducing the HVS model. Changes in DC components are strictly controlled according to the characteristics of the HVS model to avoid visible block artifacts.
- An optimized workflow is proposed to reduce computational overhead in traditional DCT-based watermarking methods. The hidden DCT-based approach is applied to embed the watermark into the DCT domain without actually carrying out the operations. Additionally, 5/6 of the color space conversion can be omitted using our DC component-based approach. Meanwhile, image quality after watermarking can be improved because the calculation errors can also be avoided.
- The optimized low-cost watermarking method in this paper is suitable for real-time applications with limited computing resources, such as mobile phone applications and wireless network applications [29]. It is worth noting that the proposed method is suitable for various kinds of embedding ratios. Additionally, by adjusting the parameters such as threshold in our approach, users can easily adapt it for invisibility-oriented applications or robustness-oriented applications. For example, if we pursue robustness, we can set the threshold to 0 and choose the high F and δ values mentioned to increase the embedding strength.
Author Contributions
Funding
Acknowledgments
Conflicts of Interest
References
- Parah, S.A.; Sheikh, J.A.; Loan, N.A.; Bhat, G.M. Robust and blind watermarking technique in DCT domain using inter-block coefficient differencing. Digit. Signal Process. 2016, 53, 11–24. [Google Scholar] [CrossRef]
- Asikuzzaman, M.; Pickering, M.R. An Overview of Digital Video Watermarking. IEEE Trans. Circuits Syst. Video Technol. 2018, 28, 2131–2153. [Google Scholar] [CrossRef]
- Mohanty, S.P.; Kougianos, E.; Ranganathan, N. VLSI architecture and chip for combined invisible robust and fragile watermarking. IET Comput. Digit. Tech. 2007, 1, 600–611. [Google Scholar] [CrossRef]
- Basu, A.; Das, T.S.; Maiti, S.; Islam, N.; Sarkar, S.K. FPGA based implementation of robust spatial domassin image watermarking algorithm. In Proceedings of the 2009 4th International Conference on Computers and Devices for Communication (CODEC), Kolkata, India, 14–16 December 2009; pp. 1–4. [Google Scholar]
- Ghosh, S.; Talapatra, S.; Chatterjee, N.; Maity, S.P.; Rahaman, H. FPGA based implementation of embedding and decoding architecture for binary watermark by spread spectrum scheme in spatial domain. Bonfring Int. J. Adv. Image Process. 2012, 2, 1–8. [Google Scholar] [CrossRef]
- Karybali, I.G.; Berberidis, K. Efficient spatial image watermarking via new perceptual masking and blind detection schemes. IEEE Trans. Inf. Forensics Secur. 2006, 1, 256–274. [Google Scholar] [CrossRef]
- Shoshan, Y.; Fish, A.; Jullien, G.A.; Yadid-Pecht, O. Hardware implementation of a DCT watermark for CMOS image sensors. In Proceedings of the 2008 15th IEEE International Conference on Electronics, Circuits and Systems, Saint Julian’s, Malta, 31 August–3 September 2008; pp. 368–371. [Google Scholar]
- Erozan, A.T.; Başkır, S.G.; Örs, B. Hardware/Software codesign for watermarking in DCT domain. In Proceedings of the 2013 21st Signal. Processing and Communications Applications Conference (SIU), Haspolat, Turkey, 24–26 April 2013; pp. 1–4. [Google Scholar]
- Kiran, S.; Sri, K.V.N.; Jaya, J. Design and implementation of FPGA based invisible image watermarking encoder using wavelet transformation. In Proceedings of the 2013 International Conference on Current Trends in Engineering and Technology (ICCTET), Coimbatore, India, 3 July 2013; pp. 323–325. [Google Scholar]
- Mohanty, S.P.; Ramakrishnan, J.R.; Kankanhalli, M.S. A DCT domain visible watermarking technique for images. Proc. ICME 2000, 2, 1029–1032. [Google Scholar]
- Susanto, A.; Setiadi, D.R.I.M.; Rachmawanto, E.H.; Mulyono, I.U.W.; Sari, C.A. An Improve Image Watermarking using Random Spread Technique and Discrete Cosine Transform. In Proceedings of the 2019 International Conference on Information and Communications Technology (ICOIACT), Yogyakarta, Indonesia, 24–25 July 2019; pp. 168–173. [Google Scholar]
- Byun, S.; Son, H.; Lee, S. Fast and Robust Watermarking Method Based on DCT Specific Location. IEEE Access 2019, 7, 100706–100718. [Google Scholar] [CrossRef]
- Hosseini, S.A.; Saboori, A. A new method for color image watermarking based on combination of DCT and PCA. In Proceedings of the 2015 International Conference on Communications, Signal. Processing, and their Applications (ICCSPA’15), Sharjah, United Arab Emirates, 17–19 February 2015; pp. 1–5. [Google Scholar]
- Ernawan, F.; Kabir, M.N. A Robust Image Watermarking Technique With an Optimal DCT-Psychovisual Threshold. IEEE Access 2018, 6, 20464–20480. [Google Scholar] [CrossRef]
- Ahmaderaghi, B.; Kurugollu, F.; Rincon, J.M.D.; Bouridane, A. Blind Image Watermark Detection Algorithm Based on Discrete Shearlet Transform Using Statistical Decision Theory. IEEE Trans. Comput. Imaging 2018, 4, 46–59. [Google Scholar] [CrossRef]
- Lin, S.D.; Shie, S.; Guo, H.Y. Improving the robustness of DCT-based image watermarking against JPEG compression. In Proceedings of the 2005 Digest of Technical Papers. International Conference on Consumer Electronics, Las Vegas, NV, USA, 8–12 January 2005; pp. 343–344. [Google Scholar]
- Liu, S.; Pan, Z.; Song, H. Digital image watermarking method based on DCT and fractal encoding. IET Image Process. 2017, 11, 815–821. [Google Scholar] [CrossRef]
- Liu, J.; Huang, J.; Luo, Y.; Cao, L.; Yang, S.; Wei, D.; Zhou, R. An optimized image watermarking method based on HD and SVD in DWT domain. IEEE Access 2019, 7, 80849–80860. [Google Scholar] [CrossRef]
- Nikolaidis, N.; Pitas, I. Robust image watermarking in the spatial domain. Signal. Process. Sp. Issue Copyr. Prot. Access Control. 1998, 66, 385–403. [Google Scholar] [CrossRef]
- Tao, P.; Eskicioglu, A.M. An adaptive method for image recovery in the DFT domain. J. Multimed. 2006, 1, 36–45. [Google Scholar] [CrossRef]
- Tsui, T.K.; Zhang, X.-P.; Androutsos, D. Color image watermarking using multidimensional Fourier transforms. IEEE Trans. Inf. Forensic Secur. 2008, 3, 16–28. [Google Scholar] [CrossRef]
- Kang, X.; Huang, J.; Shi, Y.Q.; Lin, Y. A DWT-DFT composite watermarking scheme robust to both affine transform and JPEG compression. IEEE Trans. Circuits Syst. Video Technol. 2003, 13, 776–786. [Google Scholar] [CrossRef]
- Hu, H.-T.; Hsu, L.-Y. Collective blind image watermarking in DWTDCT domain with adaptive embedding strength governed by quality metrics. Multimed. Tools Appl. 2016, 76, 6575–6594. [Google Scholar] [CrossRef]
- Ghosh, S.; Biswas, A.; Maity, S.P.; Rahaman, H. Design of a Low Complexity and Fast Hardware Architecture for Digital Image Watermarking in FWHT Domain on FPGA. In Proceedings of the 2014 Fifth International Symposium on Electronic System Design, Surathkal, India, 15–17 December 2014; pp. 68–72. [Google Scholar]
- Maity, G.K.; Jana, P.; Mandal, H.; Chiu, T.-L. Power-aware VLSI design of reversible watermarking for access control. Microsyst. Technol. 2019. [CrossRef]
- Bhinder, P.; Jindal, N.; Singh, K. An improved robust image-adaptive watermarking with two watermarks using statistical decoder. Multimed Tools Appl. 2020, 79, 183–217. [Google Scholar] [CrossRef]
- Amiri, M.D.; Meghdadi, M.; Amiri, A. HVS-based scalable image watermarking. Multimed. Tools Appl. Multimed. Tools Appl. 2019, 78, 7097–7124. [Google Scholar] [CrossRef]
- Li, J.; Zhang, H.; Wang, J.; Xiao, Y.; Wan, W. Orientation-Aware Saliency Guided JND Model for Robust Image Watermarking. IEEE Access 2019, 7, 41261–41272. [Google Scholar] [CrossRef]
- Pexaras, K.; Karybali, I.G.; Kalligeros, E. Optimization and Hardware Implementation of Image and Video Watermarking for Low-Cost Applications. IEEE Trans. Circuits Syst. I Regul. Papers 2019, 66, 2088–2101. [Google Scholar] [CrossRef]
- Huang, J.; Shi, Y.Q.; Shi, Y. Embedding image watermarks in dc components. IEEE Trans. Circuits Syst. Video Technol. 2000, 10, 974–979. [Google Scholar] [CrossRef]
- Ruiz, G.A.; Michell, J.A.; Buron, A.M. Parallel-pipeline 8/spl times/8 forward 2-D ICT processor chip for image coding. IEEE Trans. Signal. Process. 2005, 53, 714–723. [Google Scholar] [CrossRef]
- Wu, F.S.; Cham, W.K. A comparison of error behaviour in the implementation of the DCT and the ICT. In Proceedings of the IEEE TENCON’90: 1990 IEEE Region 10 Conference on Computer and Communication Systems. Conference Proceedings, Hong Kong, 24–27 September 1990; Volume 2, pp. 450–453. [Google Scholar] [CrossRef]
- Shoushun, C.; Bermak, A.; Yan, W.; Martinez, D. Adaptive-Quantization Digital Image Sensor for Low-Power Image Compression. IEEE Trans. Circuits Syst. I Regul. Pap. 2007, 54, 13–25. [Google Scholar] [CrossRef]
- Tang, T.; Goh, W.L.; Liu, X.; Wang, C. A 0.18µm, 0.6V, 83.5µW integer DCT processor for neural signal applications. In Proceedings of the 2016 International Symposium on Integrated Circuits (ISIC), Singapore, 12–14 December 2016; pp. 1–4. [Google Scholar] [CrossRef]
- Ernawan, F.; Kabir, M.N. An Improved Watermarking Technique for Copyright Protection Based on Tchebichef Moments. IEEE Access 2019, 7, 151985–152003. [Google Scholar] [CrossRef]
- Cao, Y.; Yu, F.; Tang, Y. A Digital Watermarking Encryption Technique Based on FPGA Cloud Accelerator. IEEE Access 2020, 8, 11800–11814. [Google Scholar] [CrossRef]
- Hazra, S.; Ghosh, S.; De, S.; Rahaman, H. FPGA implementation of semi-fragile reversible watermarking by histogram bin shifting in real time. J. Real-Time Image Process. 2018, 14, 193–221. [Google Scholar] [CrossRef]
- Maity, H.K.; Maity, S.P. FPGA implementation of reversible watermarking in digital images using reversible contrast mapping. J. Syst. Softw. 2014, 96, 93–104. [Google Scholar] [CrossRef]
- Tsai, T.H.; Lu, C.Y. A System Level Design for Embedded Watermark Technique using DSC System. In Proceedings of the IEEE International Workshop on Intelligent Signal Processing and Communication System, Nashville, TN, USA, 9–12 November 2001. [Google Scholar]
- Mohanty, S.P.; Ranganathan, N.; Balakrishnan, K. A dual voltage frequency VLSI chip for image watermarking in DCT domain. IEEE Trans. Circuits Syst. II 2006, 53, 394–398. [Google Scholar] [CrossRef]








| Threshold | No Compression | JPEG Compression | ||||
|---|---|---|---|---|---|---|
| PSNR | SSIM | NC | PSNR | SSIM | NC | |
| 0 | 45.1540 | 0.9997 | 1 | 31.3602 | 0.9933 | 0.9695 |
| 8 | 45.5052 | 0.9997 | 1 | 31.3608 | 0.9933 | 0.8722 |
| 16 | 46.9228 | 0.9998 | 1 | 31.3858 | 0.9933 | 0.8440 |
| 24 | 47.7266 | 0.9998 | 1 | 31.4103 | 0.9934 | 0.8378 |
| 255 | 49.9227 | 0.9999 | 1 | 31.4806 | 0.9935 | 0.7994 |
| JPEG Compression | Salt & Pepper Noise | Geometric Attacks | Gaussian Noise | |||||||||||
|---|---|---|---|---|---|---|---|---|---|---|---|---|---|---|
| QF = 90 | QF = 70 | QF = 50 | Center Crop 25% | Left Crop 50% | Scaling 0.75 | Scaling 0.5 | ||||||||
| Original | PSNR | 34.0995 | 32.3854 | 31.5429 | 34.9369 | 28.1906 | 11.3371 | 9.1061 | 35.7365 | 32.4005 | 30.0168 | 27.02 | ||
| SSIM | 0.9964 | 0.9947 | 0.9936 | 0.9971 | 0.9863 | 0.5577 | 0.4369 | 0.9975 | 0.9947 | 0.991 | 0.9822 | |||
| Proposed | PSNR | 33.7796 | 32.1701 | 31.3638 | 34.8813 | 28.1227 | 11.3358 | 9.1055 | 35.2872 | 32.1953 | 29.8903 | 26.9736 | ||
| SSIM | 0.9962 | 0.9944 | 0.9933 | 0.997 | 0.986 | 0.5575 | 0.4368 | 0.9973 | 0.9944 | 0.9907 | 0.982 | |||
| NC | 1 | 1 | 0.9972 | 0.9972 | 0.975 | 0.7569 | 0.5097 | 1 | 1 | 0.9986 | 0.9833 | |||
| [14] | NC | 1 | 1 | 0.999 | - | - | 1 | 0.768 | - | 0.7056 | 0.9393 | - | ||
| [35] | NC | 1 | 1 | 0.988 | 0.9938 | 0.9781 | 1 | - | - | 0.9042 | 1 | - | ||
| Proposed | PSNR | 33.8144 | 32.1899 | 31.3858 | 34.8602 | 28.218 | 11.336 | 9.1056 | 35.344 | 32.2299 | 29.9061 | 26.9723 | ||
| SSIM | 0.9962 | 0.9945 | 0.9933 | 0.997 | 0.9863 | 0.5577 | 0.4369 | 0.9973 | 0.9945 | 0.9907 | 0.982 | |||
| NC | 0.9542 | 0.8854 | 0.8296 | 0.9678 | 0.8132 | 0.7513 | 0.5084 | 0.9282 | 0.8898 | 0.8153 | 0.7359 | |||
| [18] | NC | 1 | 0.9999 | - | 0.9997 | - | - | - | - | 0.9995 | 0.9997 | 0.9992 | ||
| Proposed | PSNR | 33.7798 | 32.1731 | 31.3709 | 34.6731 | 28.0016 | 11.3358 | 9.1055 | 35.3092 | 32.2322 | 29.8815 | 26.9592 | ||
| SSIM | 0.9962 | 0.9945 | 0.9933 | 0.9969 | 0.9857 | 0.5576 | 0.4369 | 0.9973 | 0.9945 | 0.9907 | 0.9819 | |||
| NC | 0.9973 | 0.8871 | 0.7732 | 0.9804 | 0.9063 | 0.7391 | 0.4799 | 0.9912 | 0.8929 | 0.6464 | 0.5365 | |||
| [18] | NC | 1 | 0.9999 | 0.9999 | 0.9996 | - | - | - | - | 0.9745 | 0.9987 | - | ||
| Attack Type | |||||||||||
|---|---|---|---|---|---|---|---|---|---|---|---|
| NC | PSNR | NC | PSNR | NC | PSNR | NC | PSNR | NC | PSNR | ||
| None attack | 1 | 42.0993 | 1 | 39.8976 | 1 | 38.2411 | 1 | 36.6941 | 1 | 35.3802 | |
| JPEG | QF = 50 | 0.9018 | 31.2061 | 0.9671 | 30.9891 | 0.9937 | 30.7164 | 0.9983 | 30.4488 | 0.9995 | 30.1317 |
| QF = 40 | 0.8417 | 30.8061 | 0.9180 | 30.6250 | 0.9664 | 30.3895 | 0.9922 | 30.0678 | 0.9983 | 29.7844 | |
| QF = 30 | 0.7302 | 30.2563 | 0.8586 | 30.1033 | 0.9074 | 29.9036 | 0.9491 | 29.6610 | 0.9758 | 29.3746 | |
| QF = 20 | 0.5817 | 29.3266 | 0.6929 | 29.1560 | 0.7927 | 29.0179 | 0.8612 | 28.8557 | 0.9020 | 28.6230 | |
| QF = 10 | 0.4910 | 27.2298 | 0.5344 | 27.1598 | 0.5350 | 27.0678 | 0.5877 | 26.9764 | 0.7043 | 26.8378 | |
| Gaussian Noise | = 0.001 | 0.7967 | 29.7629 | 0.8968 | 29.5979 | 0.9536 | 29.4070 | 0.9833 | 29.1771 | 0.9940 | 28.9117 |
| = 0.002 | 0.6401 | 26.8875 | 0.7577 | 26.8126 | 0.8463 | 26.7230 | 0.9085 | 26.5990 | 0.9510 | 26.4391 | |
| = 0.003 | 0.5739 | 25.2106 | 0.6666 | 25.1519 | 0.7666 | 25.0915 | 0.8302 | 25.0015 | 0.8938 | 24.9096 | |
| = 0.004 | 0.5341 | 24.0038 | 0.6031 | 23.9540 | 0.6896 | 23.8945 | 0.7686 | 23.8419 | 0.8382 | 23.7694 | |
| = 0.005 | 0.5142 | 23.0659 | 0.5642 | 23.0403 | 0.6532 | 22.9942 | 0.7238 | 22.9327 | 0.7927 | 22.8772 | |
| Combination Attack | QF = 50, = 0.002, = 0.001, Scaling0.75 | 0.6111 | 28.7090 | 0.7056 | 28.5960 | 0.8121 | 28.4215 | 0.8668 | 28.3194 | 0.9093 | 28.1249 |
| Freq. | Area | Power | Efficiency (fps/W) |
|---|---|---|---|
| 1 GHz | 292,349.13 | 215.3919 | |
| 2 GHz | 300,120.61 | 433.7370 | |
| 2.32 GHz | 304,980.08 | 508.1835 |
| Resources | Available | Used | Utilization | Used | Utilization | Used | Utilization |
|---|---|---|---|---|---|---|---|
| 50 MHz | 100 MHz | 250 MHz | |||||
| LUT | 303,600 | 27,853 | 9.17% | 16,712 | 5.50% | 5936 | 1.96% |
| FF | 607,200 | 24,598 | 4.05% | 14,762 | 2.43% | 4923 | 0.81% |
| Power (mW) | - | 376 | 466 | 430 | |||
| Efficiency (fps/W) | - | ||||||
| Work | FPGA Type | Process Domain | Watermark Type | LUTs | Flip Flops | Freq. (MHz) | Power (mW) | Efficiency (Mbps/W) |
|---|---|---|---|---|---|---|---|---|
| Proposed | Xilinx Virtex-7 | DCT | Invisible Robust | 6874 | 4922 | 421.941 | 754 | 2.14 |
| [5] | Xilinx Virtex-II | Spatial | Invisible Robust | 1669 | 896 | 82.26 | 1300 | - |
| [38] | Xilinx Spartan-3E | Spatial | Reversible | 11,291 | 9347 | 98.76 | 750 | 1.386 |
| [37] | Xilinx Virtex-7 | Spatial | Reversible | 50,124 | 38,774 | 445.330 | 1215 | - |
| [29] | Altera Cyclone IV | Spatial | Invisible Robust | 4582 | 4582 | 79.84 | 205.16 | 1.41 |
| [36] | Xilinx Virtex-7 | DCT | Invisible Robust | 7469 | 3405 | 300 | - | - |
| [36] | Xilinx Virtex-7 | DCT | Invisible Robust | 29,767 | 7463 | 54.14 | - | - |
| Work | Process Node | Process Domain | Watermark Type | Area () | Freq. (MHz) | Power (mW) | Efficiency (Mbps/W) | |
| Proposed (Hi Freq) | TSMC-0.09 | DCT | Invisible Robust | 0.30498 | 2320 | 508.1835 (48.6163) | 1.75 (1.83 ) | |
| Proposed (Lo Freq) | TSMC-0.09 | DCT | Invisible Robust | 0.28245 | 200 | 43.7063 (4.0938) | 1.76 (1.87 ) | |
| [29] | ASIC-0.09 | Spatial | Invisible Robust | 2.89 (90.2%) | 166.7 | 4.23 | 1.75 | |
| [39] | ASIC-0.35 | DCT | Invisible Robust | 3.064 | 50 | 62.78 | - | |
| [3] | ASIC-0.35 | Spatial | Invisible Robust | 213.5457 | 545 (4.26) | 2.0547 | - | |
| [40] | ASIC-0.25 | Spatial | Invisible Robust | 16.2 | 70/280 | 0.3 | - | |
| Comparison Under No Attacks | ||||
|---|---|---|---|---|
| Metric | [12] | [18] | [35] | Proposed |
| PSNR | 42.2 | 38.2477 | 40.845 | 45.0883 |
| SSIM | 0.97 | 0.9991 | 0.990 | 0.9997 |
| NC | 1 | 1 | 1 | 1 |
| NC Comparison After Attacks | ||||
| Attack Type | [14] | [18] | [35] | Proposed |
| None Attack | 1 | 1 | 1 | 1 |
| JPEG (QF = 50) | 0.9990 | 0.9998 | 0.9880 | 1 |
| Scaling (scaling factor = 0.5) | 0.7056 | 0.9995 | 0.9042 | 0.9973 |
| Gaussian Noise ( = 0.001) | 0.9393 | 0.9997 | - | 0.9860 |
| Salt & pepper ( = 0.001) | - | 0.9985 | 0.9938 | 0.9870 |
Publisher’s Note: MDPI stays neutral with regard to jurisdictional claims in published maps and institutional affiliations. |
© 2021 by the authors. Licensee MDPI, Basel, Switzerland. This article is an open access article distributed under the terms and conditions of the Creative Commons Attribution (CC BY) license (https://creativecommons.org/licenses/by/4.0/).
Share and Cite
Wang, Y.; Luo, Y.; Wang, Z.; Pan, H. A Hidden DCT-Based Invisible Watermarking Method for Low-Cost Hardware Implementations. Electronics 2021, 10, 1465. https://doi.org/10.3390/electronics10121465
Wang Y, Luo Y, Wang Z, Pan H. A Hidden DCT-Based Invisible Watermarking Method for Low-Cost Hardware Implementations. Electronics. 2021; 10(12):1465. https://doi.org/10.3390/electronics10121465
Chicago/Turabian StyleWang, Yuxuan, Yuanyong Luo, Zhongfeng Wang, and Hongbing Pan. 2021. "A Hidden DCT-Based Invisible Watermarking Method for Low-Cost Hardware Implementations" Electronics 10, no. 12: 1465. https://doi.org/10.3390/electronics10121465
APA StyleWang, Y., Luo, Y., Wang, Z., & Pan, H. (2021). A Hidden DCT-Based Invisible Watermarking Method for Low-Cost Hardware Implementations. Electronics, 10(12), 1465. https://doi.org/10.3390/electronics10121465

