The Application of Image Acquisition and Processing Techniques for the Determination of Wooden Pellet Length as an Alternative to ISO 17829
Abstract
:1. Introduction
2. Materials and Methods
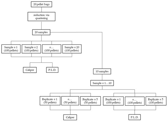
2.1. Sample Preparation
2.2. Dimensional Analysis
2.3. Representativeness Assessment of Standard Method
3. Results and Discussion
3.1. Single Replicates’ Data
3.2. Average Data
3.3. PLD’s Operational Advantage
3.4. Representativeness Assessment of the Standard Method
4. Conclusions
Author Contributions
Funding
Data Availability Statement
Acknowledgments
Conflicts of Interest
References
- Schipfer, F.; Kranzl, L.; Olsson, O.; Lamers, P. The European Wood Pellets for Heating Market—Price Developments, Trade and Market Efficiency. Energy 2020, 212, 118636. [Google Scholar] [CrossRef]
- Sahoo, K.; Bilek, E.M.; Mani, S. Techno-Economic and Environmental Assessments of Storing Woodchips and Pellets for Bioenergy Applications. Renew. Sustain. Energy Rev. 2018, 98, 27–39. [Google Scholar] [CrossRef]
- Eurostat Data Browser—Roundwood, Fuelwood and Other Basic Products. Available online: https://ec.europa.eu (accessed on 18 May 2023).
- Sikkema, R.; Steiner, M.; Junginger, M.; Hiegl, W.; Hansen, M.T.; Faaij, A. The European Wood Pellet Markets: Current Status and Prospects for 2020. Biofuels Bioprod. Biorefining 2011, 5, 250–278. [Google Scholar] [CrossRef]
- ENplus Statistics. Available online: https://enplus-pellets.eu/ (accessed on 10 May 2023).
- ISO 17225-2:2021; Solid Biofuels—Fuel Specifications and Classes—Part 2: Graded Wood Pellets. International Organization for Standardization: Geneva, Switzerland, 2021.
- Shanmukharadhya, K.S.; Sudhakar, K.G. Effect of Fuel Moisture on Combustion in a Bagasse Fired Furnace. J. Energy Resour. Technol. Trans. ASME 2007, 129, 248–253. [Google Scholar] [CrossRef]
- Liang, L.; Fang, G.; Deng, Y.; Wu, T.; Liang, L.; Xiong, Z.; Fang, G. Determination of Moisture Content and Basic Density of Poplar Wood Chips under Various Moisture Conditions by Near-Infrared Spectroscopy. For. Sci. 2019, 65, 548–555. [Google Scholar] [CrossRef]
- Toscano, G.; Riva, G.; Foppa Pedretti, E.; Corinaldesi, F.; Mengarelli, C.; Duca, D. Investigation on Wood Pellet Quality and Relationship between Ash Content and the Most Important Chemical Elements. Biomass Bioenergy 2013, 56, 317–322. [Google Scholar] [CrossRef]
- Wöhler, M.; Jaeger, D.; Reichert, G.; Schmidl, C.; Pelz, S.K. Influence of Pellet Length on Performance of Pellet Room Heaters under Real Life Operation Conditions. Renew. Energy 2017, 105, 66–75. [Google Scholar] [CrossRef]
- Mack, R.; Schön, C.; Kuptz, D.; Hartmann, H.; Brunner, T.; Obernberger, I.; Behr, H.M. Influence of Pellet Length, Content of Fines, and Moisture Content on Emission Behavior of Wood Pellets in a Residential Pellet Stove and Pellet Boiler. Biomass Convers. Biorefin. 2022, 1–18. [Google Scholar] [CrossRef]
- Gilvari, H.; de Jong, W.; Schott, D.L. The Effect of Biomass Pellet Length, Test Conditions and Torrefaction on Mechanical Durability Characteristics According to ISO Standard 17831-1. Energies 2020, 13, 3000. [Google Scholar] [CrossRef]
- ISO 17829:2015; Solid Biofuels—Determination of Length and Diameter of Pellets. International Organization for Standardization: Geneva, Switzerland, 2015.
- Toscano, G.; Leoni, E.; Feliciangeli, G.; Duca, D.; Mancini, M. Application of ISO Standards on Sampling and Effects on the Quality Assessment of Solid Biofuel Employed in a Real Power Plant. Fuel 2020, 278, 118142. [Google Scholar] [CrossRef]
- Igathinathane, C.; Melin, S.; Sokhansanj, S.; Bi, X.; Lim, C.J.; Pordesimo, L.O.; Columbus, E.P. Machine Vision Based Particle Size and Size Distribution Determination of Airborne Dust Particles of Wood and Bark Pellets. Powder Technol. 2009, 196, 202–212. [Google Scholar] [CrossRef]
- Tumuluru, J.S.; Fillerup, E.; Kane, J.J.; Murray, D. Advanced Imaging Techniques to Understand the Impact of Process Variables on the Particle Morphology in a Corn Stover Pellet. Chem. Eng. Res. Des. 2020, 161, 130–145. [Google Scholar] [CrossRef]
- Oh, S.M.; Park, J.; Yang, J.; Oh, Y.G.; Yi, K.W. Image Processing for Analysis of Carbon Black Pellet Size Distribution during Pelletizing: Carbon Black PSD (PSD: Pellet Size Distribution) by Image Processing. Measurement 2021, 174, 108963. [Google Scholar] [CrossRef]
- Rezaei, H.; Lim, C.J.; Lau, A.; Sokhansanj, S. Size, Shape and Flow Characterization of Ground Wood Chip and Ground Wood Pellet Particles. Powder Technol. 2016, 301, 737–746. [Google Scholar] [CrossRef]
- Jägers, J.; Wirtz, S.; Scherer, V. An Automated and Continuous Method for the Optical Measurement of Wood Pellet Size Distribution and the Gravimetric Determination of Fines. Powder Technol. 2020, 367, 681–688. [Google Scholar] [CrossRef]
- ISO 21945:2020; Solid Biofuels—Simplified Sampling Method for Small Scale Applications. International Organization for Standardization: Geneva, Switzerland, 2020.






| Sample | Lp1 mm | Lp2 mm | Lp3 mm | Lp mm | Std. D. | CV | Range mm |
|---|---|---|---|---|---|---|---|
| F4801 | 19.8 | 19.7 | 19.5 | 19.7 | 0.2 | 1% | 0.3 |
| F5211 | 19.0 | 18.9 | 19.9 | 19.2 | 0.5 | 3% | 1.0 |
| G9723 | 22.1 | 22.7 | 21.2 | 22.0 | 0.7 | 3% | 1.5 |
| G9259 | 23.7 | 24.0 | 21.4 | 23.1 | 1.4 | 6% | 2.6 |
| F4809 | 19.3 | 20.6 | 19.1 | 19.7 | 0.8 | 4% | 1.5 |
| G2076 | 21.4 | 21.0 | 22.3 | 21.6 | 0.6 | 3% | 1.3 |
| F4821 | 21.0 | 21.0 | 20.2 | 20.7 | 0.4 | 2% | 0.8 |
| G9150 | 21.9 | 21.9 | 21.5 | 21.8 | 0.2 | 1% | 0.4 |
| G9411 | 23.4 | 22.9 | 23.2 | 23.2 | 0.3 | 1% | 0.6 |
| G9882 | 21.1 | 22.3 | 22.3 | 21.9 | 0.7 | 3% | 1.2 |
| F4797 | 22.4 | 22.7 | 22.6 | 22.6 | 0.2 | 1% | 0.4 |
| G8435 | 22.6 | 22.4 | 22.7 | 22.6 | 0.1 | 1% | 0.2 |
| G9683 | 26.2 | 24.7 | 24.6 | 25.1 | 0.9 | 3% | 1.5 |
| G9611 | 24.1 | 22.5 | 24.4 | 23.6 | 1.0 | 4% | 1.9 |
| G9725 | 25.4 | 24.3 | 25.5 | 25.1 | 0.7 | 3% | 1.2 |
| G9576 | 24.2 | 24.3 | 24.1 | 24.2 | 0.1 | 0% | 0.2 |
| G9740 | 23.3 | 26.5 | 24.2 | 24.7 | 1.7 | 7% | 3.2 |
| G6076 | 25.5 | 25.4 | 23.8 | 24.9 | 1.0 | 4% | 1.7 |
| G4216 | 24.7 | 25.7 | 25.9 | 25.4 | 0.7 | 3% | 1.3 |
| G9010 | 24.0 | 23.8 | 23.9 | 23.9 | 0.1 | 0% | 0.2 |
| Sample | Lc | Lp | Bias | BL | ||
|---|---|---|---|---|---|---|
| mm | std. dev. | mm | std. dev | mm | % | |
| F4801 | 17.7 | 2.9 | 19.7 | 4.3 | −1.9 | 11.0% |
| F5211 | 19.5 | 5.5 | 19.2 | 6.2 | 0.3 | 1.5% |
| G9723 | 19.5 | 1.9 | 22.0 | 3.6 | −2.5 | 12.7% |
| G9259 | 19.9 | 3.7 | 23.1 | 4.5 | −3.1 | 15.6% |
| F4809 | 20.1 | 5.1 | 19.7 | 5.5 | 0.4 | 2.1% |
| G2076 | 20.2 | 3.7 | 21.6 | 4.4 | −1.3 | 6.7% |
| F4821 | 20.5 | 4.7 | 20.7 | 5.3 | −0.2 | 0.9% |
| G9150 | 21.0 | 4.7 | 21.8 | 6.0 | −0.8 | 3.7% |
| G9411 | 21.2 | 4.3 | 23.2 | 5.5 | −1.9 | 9.1% |
| G9882 | 21.7 | 6.0 | 21.9 | 6.4 | −0.2 | 0.7% |
| F4797 | 22.3 | 3.7 | 22.6 | 4.6 | −0.3 | 1.4% |
| G8435 | 22.5 | 4.4 | 22.6 | 4.8 | −0.1 | 0.5% |
| G9683 | 23.5 | 3.9 | 25.1 | 5.6 | −1.7 | 7.2% |
| G9611 | 23.9 | 5.2 | 23.6 | 5.4 | 0.3 | 1.1% |
| G9725 | 24.0 | 6.2 | 25.1 | 7.1 | −1.1 | 4.4% |
| G9576 | 24.4 | 6.3 | 24.2 | 6.4 | 0.2 | 0.9% |
| G9740 | 25.0 | 6.1 | 24.7 | 6.7 | 0.3 | 1.1% |
| G6076 | 25.5 | 4.3 | 24.9 | 5.0 | 0.6 | 2.3% |
| G4216 | 26.0 | 7.9 | 25.4 | 7.5 | 0.6 | 2.2% |
| G9010 | 26.5 | 8.8 | 23.9 | 8.1 | 2.6 | 9.9% |
| Lc | Lp | Bias | BL | |
|---|---|---|---|---|
| mm | mm | mm | % | |
| mean | 22.3 | 22.7 | −0.5 | 4.7% |
| std. dev. | 2.5 | 1.9 | 1.3 | 0.1 |
| max | 26.5 | 25.4 | 3.1 | 16% |
| min | 17.7 | 19.2 | 0.1 | 1% |
| Sample | Caliper | PLD | |||||||||
|---|---|---|---|---|---|---|---|---|---|---|---|
| r1 mm | r2 mm | r3 mm | r4 mm | r5 mm | r1 mm | r2 mm | r3 mm | r4 mm | r5 mm | ||
| G9259 | mean | 13.9 | 16.4 | 16.0 | 10.7 | 14.0 | 13.8 | 14.7 | 14.5 | 13.7 | 13.0 |
| std. dev. | 3.6 | 3.9 | 3.0 | 3.2 | 4.1 | 2.6 | 3.5 | 3.1 | 3.3 | 2.3 | |
| G2076 | mean | 13.3 | 15.4 | 16.0 | 18.0 | 16.7 | 15.8 | 15.0 | 15.3 | 15.1 | 15.4 |
| std. dev. | 4.5 | 5.3 | 4.5 | 4.5 | 5.3 | 3.8 | 3.8 | 3.8 | 4.0 | 4.3 | |
| G4216 | mean | 19.3 | 19.4 | 21.8 | 21.7 | 18.5 | 18.5 | 18.2 | 17.7 | 17.8 | 18.2 |
| std. dev. | 5.2 | 4.3 | 4.7 | 4.3 | 4.5 | 5.3 | 4.6 | 4.3 | 4.1 | 4.2 | |
| G9683 | mean | 18.8 | 18.9 | 16.2 | 17.3 | 17.8 | 16.9 | 16.8 | 17.4 | 17.7 | 17.9 |
| std. dev. | 5.2 | 4.9 | 5.2 | 4.5 | 5.0 | 3.9 | 3.6 | 4.5 | 4.6 | 4.0 | |
| G9576 | mean | 18.8 | 18.4 | 20.0 | 19.0 | 21.1 | 19.3 | 18.8 | 20.0 | 20.2 | 20.7 |
| std. dev. | 7.6 | 6.8 | 7.5 | 7.3 | 7.7 | 5.8 | 5.9 | 5.7 | 5.6 | 5.6 | |
| G9740 | mean | 21.1 | 21.5 | 19.8 | 19.8 | 18.3 | 21.2 | 20.9 | 20.6 | 19.7 | 19.2 |
| std. dev. | 7.8 | 6.5 | 7.3 | 6.0 | 7.4 | 5.8 | 6.5 | 6.3 | 5.6 | 5.3 | |
| F5211 | mean | 18.9 | 17.1 | 17.0 | 17.1 | 16.4 | 16.6 | 16.6 | 15.9 | 15.3 | 15.7 |
| std. dev. | 6.9 | 7.2 | 5.2 | 5.6 | 5.2 | 4.9 | 4.7 | 4.6 | 5.1 | 4.6 | |
| F4801 | mean | 14.8 | 14.9 | 15.4 | 15.5 | 14.3 | 14.4 | 13.6 | 14.7 | 14.0 | 13.7 |
| std. dev. | 2.9 | 3.0 | 3.4 | 3.8 | 2.7 | 3.2 | 2.6 | 3.0 | 2.7 | 2.5 | |
| F4809 | mean | 17.2 | 17.4 | 19.5 | 19.6 | 17.9 | 17.8 | 18.2 | 17.3 | 16.4 | 16.7 |
| std. dev. | 5.8 | 6.3 | 5.4 | 5.7 | 5.5 | 5.0 | 4.2 | 4.7 | 4.7 | 5.2 | |
| F4797 | mean | 15.8 | 18.3 | 17.7 | 17.6 | 16.6 | 16.4 | 16.9 | 16.0 | 15.6 | 15.4 |
| std. dev. | 5.3 | 5.0 | 4.4 | 5.1 | 3.8 | 5.1 | 5.6 | 4.5 | 3.8 | 4.0 | |
| Sample | Caliper | PLD | ||||
|---|---|---|---|---|---|---|
| F Value | p | H0 | F Value | p | H0 | |
| G9259 | 20.3 | 1.75 × 10−14 | Rejected | 4.9 | 6.75 × 10−4 | Rejected |
| G2076 | 6.3 | 7.55 × 10−5 | Rejected | 0.6 | 6.88 × 10−1 | |
| G4216 | 5.5 | 3.06 × 10−4 | Rejected | 0.6 | 6.99 × 10−1 | |
| G9683 | 2.5 | 4.29 × 10−2 | Rejected | 1.3 | 2.85 × 10−1 | |
| G9576 | 1.1 | 3.50 × 10−1 | 1.7 | 1.55 × 10−1 | ||
| G9740 | 1.6 | 1.68 × 10−1 | 1.9 | 1.07 × 10−1 | ||
| F5211 | 1.2 | 3.33 × 10−1 | 1.5 | 2.01 × 10−1 | ||
| F4801 | 1.2 | 3.17 × 10−1 | 2.9 | 2.01 × 10−2 | Rejected | |
| F4809 | 2.0 | 9.84 × 10−2 | 2.4 | 5.16 × 10−2 | ||
| F4797 | 2.1 | 7.82 × 10−2 | 1.6 | 1.64 × 10−1 | ||
Disclaimer/Publisher’s Note: The statements, opinions and data contained in all publications are solely those of the individual author(s) and contributor(s) and not of MDPI and/or the editor(s). MDPI and/or the editor(s) disclaim responsibility for any injury to people or property resulting from any ideas, methods, instructions or products referred to in the content. |
© 2023 by the authors. Licensee MDPI, Basel, Switzerland. This article is an open access article distributed under the terms and conditions of the Creative Commons Attribution (CC BY) license (https://creativecommons.org/licenses/by/4.0/).
Share and Cite
Toscano, G.; Leoni, E.; De Francesco, C.; Ciccone, G.; Gasperini, T. The Application of Image Acquisition and Processing Techniques for the Determination of Wooden Pellet Length as an Alternative to ISO 17829. Resources 2023, 12, 125. https://doi.org/10.3390/resources12100125
Toscano G, Leoni E, De Francesco C, Ciccone G, Gasperini T. The Application of Image Acquisition and Processing Techniques for the Determination of Wooden Pellet Length as an Alternative to ISO 17829. Resources. 2023; 12(10):125. https://doi.org/10.3390/resources12100125
Chicago/Turabian StyleToscano, Giuseppe, Elena Leoni, Carmine De Francesco, Giacomo Ciccone, and Thomas Gasperini. 2023. "The Application of Image Acquisition and Processing Techniques for the Determination of Wooden Pellet Length as an Alternative to ISO 17829" Resources 12, no. 10: 125. https://doi.org/10.3390/resources12100125
APA StyleToscano, G., Leoni, E., De Francesco, C., Ciccone, G., & Gasperini, T. (2023). The Application of Image Acquisition and Processing Techniques for the Determination of Wooden Pellet Length as an Alternative to ISO 17829. Resources, 12(10), 125. https://doi.org/10.3390/resources12100125

