Reframing Super-Utilization: A Complex Systems Review of Cost-Focused Interventions in High-Need, High-Cost Care—Radical Transformation Is Needed
Abstract
1. Introduction
2. Materials and Methods
- -
- Phase 1: The historical emergence of super-utilization as a policy and analytic construct.
- -
- Phase 2: The thematic patterns arising from systematic search strategies using utilization-related terminology.
- -
- Phase 3: The typologies of care management interventions and their systems-level characteristics.
- -
- Phase 4: A synthesis phase integrating review findings with a complex-systems and CSH perspective.
2.1. Phase 1: Historical Emergence
2.2. Phase 2: Narrative Search of Utilization Terminology and Constructs 2012–2024
2.2.1. Initial Key Papers for the Snowball Sample
2.2.2. Snowball Sampling
2.2.3. Searching Strategy and Thematic Review
2.3. Phase 3: Typology and Systems Framing of Care Management Models
2.4. Phase 4: Synthesis: Emergent Patterns in the Context of Systemic Complexities
3. Results
3.1. How Has the Concept of Super-Utilization Emerged in Policy and Academic Discourse, and What Foundational Paradigms Have Shaped It?
Consolidation and Reassessment: 2019–2024
| Time | Context | Key Papers | 
|---|---|---|
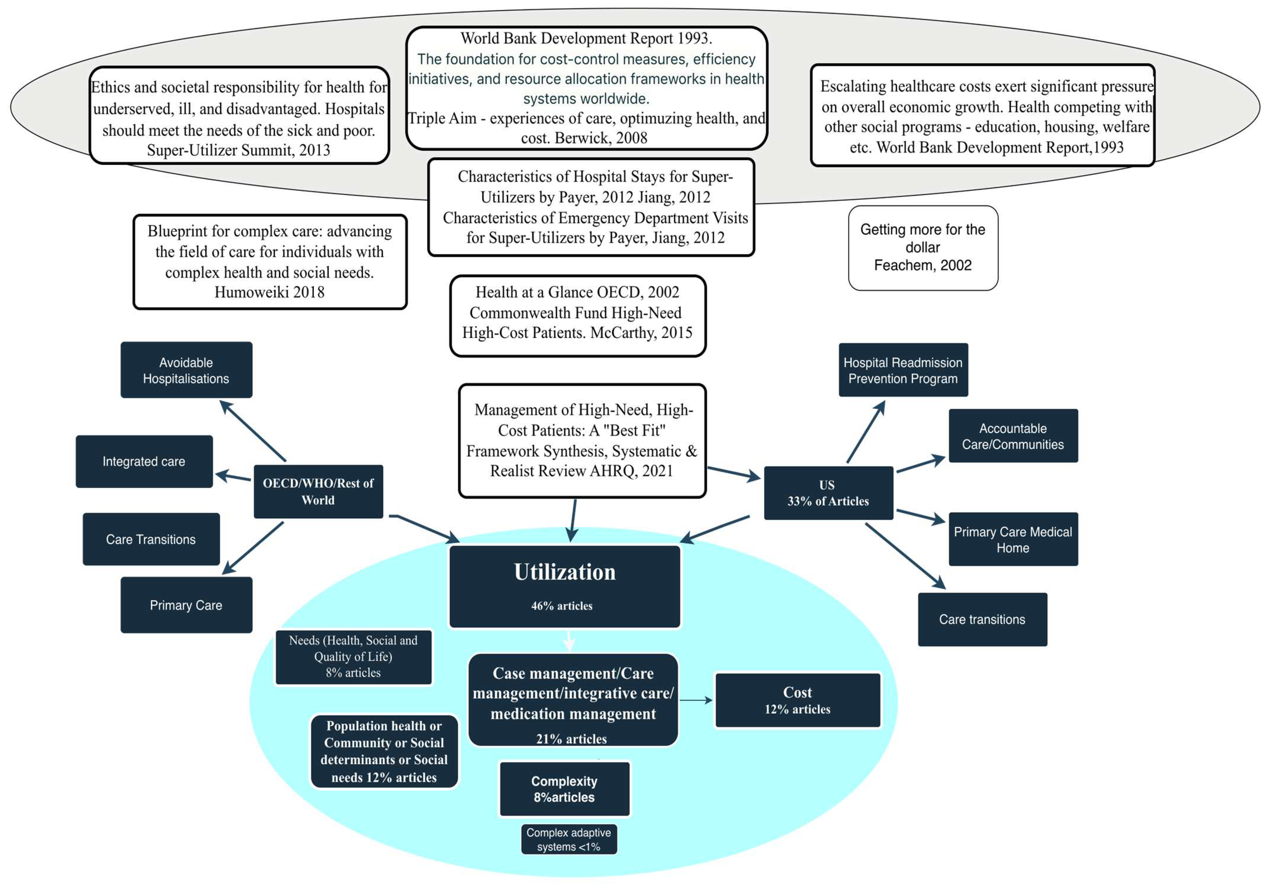
| Late 20th to early 21st century: Super-utilization is a cost-driver | Rising healthcare costs led to pressure to contain expenses while maintaining quality care. High levels of acute hospital care utilization impact on costs spurred exploration of strategies for managing high-utilization patients better, with care and system transformation initiatives emerging. The term Super-utilization emerged circa 2012 | World Bank Development Report, 1993 [20], OECD Quality Indicators Reports [21,22], Getting More for the Dollar [22], Kaiser Permanente Report, 2002 [23], World Health Organization Report, 2004 [24], Jiang HJ et al. Characteristics of Hospital Stays for Super-Utilizers by Payer, 2012 [1] | 
| 2000s to 2010s: The Triple Aim and Value-based Care Models | Integrated care initiatives, part of system transformation efforts, aimed to enhance care coordination and efficiency while aligning with global endeavors to lower healthcare costs per capita, originating from the WHO, OECD, and US. The Triple Aim outlined goals of care, health, and cost. Care management and case management programs focused on targeting interventions to high-risk and high-cost patients, were seen as potential mechanisms for achieving value for money by improving outcomes and reducing unnecessary healthcare utilization. The modern hospital oscillated between providing a refuge/safety net for the vulnerable versus gatekeeping expensive disease and technology care. | Hasselman D. The Super-utilizer Summit, Center for Health Care Strategies 2013 [25], Berwick D et al. The Triple Aim. 2008 [26], Humowiecki M et al. Blueprints for Complex Care [28]. U.S. Hospital Readmissions Reduction Program (HRRP) [29], OECD. Health at a Glance 2019. OECD Indicators 2019 [32]; World Health Organization. Building the economic case for primary health care: a scoping review. 2018 [33]. McKee M et al. The role of the hospital in a changing environment 2000 [27] Cardona-Marell et al. The role of hospital in the last years of life 2017 [57] | 
| 2010s to Present: Impact of Approaches to Super-utilization | The adoption of ‘value-based’ care models strengthened the connection between value for money and reducing healthcare costs per capita, addressing Super-utilization and care management/integrated care models, and prioritizing comprehensive and coordinated care delivery, and saw growing implementation despite mixed findings. International key bodies continue to endorse system transformation involving Super-utilization to contain costs. Hotspotting in underserved communities (deep-end practices) typically involves identifying specific geographic areas or populations with high levels of healthcare needs and targeting interventions to address those needs. | Berwick D. On transitioning to value-based health care. 2013 [65] Douglas et al. Global Adoption of Value-Based Health Care Initiatives Within Health Systems. 2025 [51]. Gawande, A. (16 January 2011). The Hot Spotters: Can We Lower Medical Costs by Giving the Neediest Patients Better Care? The New Yorker, 40–51 [28] Humowiecki M et al. Blueprints for Complex Care [28]. Accountable Communities [35,66] Deep End projects [54,67] HealthAlliance Caboolture [68] | 
| Circa 2015- | The Super-utilization terminology shifted to High-Need/High-Cost patients in these settings circa 2014–16, although terminology remains mixed and variable. Interventions may include community alignment/engagement with community organizations, faith-based groups, and local stakeholders, use of community health workers outreach and programs and interventions targeting social determinants such as housing instability, food insecurity, transportation barriers, and economic hardship to address underlying health disparities. Also, the concept of rates of admissions in the last 180 days of life has more recently emerged, as Super-utilization initiatives move to segment populations to more targeted objectives. In recent years, the framework has evolved to include a focus on the well-being of the healthcare workforce and advancing health equity, leading to what is now referred to as the Quintuple Aim. This expansion recognizes the importance of supporting healthcare providers and addressing disparities in health outcomes among different populations. However, there is no evidence that such initiatives shift the cost or quality curve to date. | McCarthy D 2015 Models of Care for High-Need, High-Cost Patients: An Evidence Synthesis [36] Chang ET, Asch SM, Eng J, et al. What Is the Return on Investment of Caring for Complex High-need, High-cost Patients? Journal of General Internal Medicine 2021;36(11):3541–3544. https://doi.org/10.1007/s11606-021-07110-y [48] Sarnak D, Ryan J. How High-Need Patients Experience the Health Care System in Nine Countries. 2016. The Commonwealth Fund. Nundy S, Cooper LA, Mate KS. The Quintuple Aim for Health Care Improvement: A New Imperative to Advance Health Equity. JAMA. 2022;327(6):521–522. https://doi.org/10.1001/jama.2021.25181 [69] | 
| Parallel Developments | Telecare, virtual care, remote care. Post covid, there has been a massive switching to telehealth, virtual patient care and remote monitoring. Overall, technology may bend utilization and costs in the right direction when embedded in well-designed care pathways and funded from a payer/sector perspective, but generalizability depends on local context, reimbursement, and the fidelity of implementation. Data analytics and predictive modelling techniques were leveraged to identify high-utilization patients at risk of poor outcomes and tailor interventions to their specific needs, thereby optimizing resource allocation and improving cost-effectiveness. | Schulte T et al. Big Data Analytics to Reduce Preventable Hospitalizations-Using Real-World Data to Predict Ambulatory Care-Sensitive Conditions. 2023 [70,71] virtual care/remote patient monitoring as a strategy to reduce acute presentations Norman, G., Bennett, P., & Vardy, E. (2023). Virtual wards: a rapid evidence synthesis and implications for the care of older people. Age Ageing [58,59]. Across the strongest syntheses, telehealth—especially remote patient monitoring (RPM) De Guzman, K.R., Snoswell, C.L., Taylor, M.L., Gray, L.C., & Caffery, L.J. (2022). Economic Evaluations of Remote Patient Monitoring for Chronic Disease: [60]. Potter, J., Watson Gans, D., Gardner, A., O’Neill, J., Watkins, C., & Husain, I. (2023). Using Virtual Emergency Medicine Clinicians as a Health System Entry Point (Virtual First) [58,59,60] Xue, J et al. (2023). Evaluation of the Current State of Chatbots for Digital Health: Scoping Review. Journal of Medical Internet Research, 25, e47217. https://doi.org/10.2196/47217 [64]. Zhang, Y., Peña, M.T., Fletcher, L.M., Lal, L., Swint, J.M., & Reneker, J.C. (2023). Economic evaluation and costs of remote patient monitoring for cardiovascular disease in the United States: a systematic review. International Journal of Technology Assessment in Health Care, 39 [61]. Voets, M.M., Veltman, J., Slump, C.H., Siesling, S., & Koffijberg, H. (2022). Systematic Review of Health Economic Evaluations Focused on Artificial Intelligence in Healthcare: The Tortoise and the Cheetah. Value in Health, 25(3), 340–349. https://doi.org/10.1016/j.jval.2021.11.1362 [63]. | 
3.2. How Have the Patterns (Terms, Metrics, and Framings) of Super-Utilization Changed over Time, and What Do These Reveal About Underlying System Priorities? What Are the Key Frame Works?
| Citation | Study Focus | Country/Setting | Methodology | Key Insights | 
|---|---|---|---|---|
| Camden Coalition [28] | Community-based care coordination | USA (NJ) | Program documentation | Emphasized patient complexity, social needs, and community navigation | 
| Finkelstein et al. (2020) [73] | Camden Coalition “Hotspotting” RCT Underserved Communities | USA | Randomized Controlled Trial | No significant impact on readmission; highlighted importance of engagement and selection bias | 
| Berkman (2021) [3] and Chang (2022) [73] | Synthesis of HNHC patient interventions | USA | Systematic review, realist synthesis | Found small to moderate effects on utilization; minimal impact on cost or outcomes | 
| Iovan et al. (2020) [43] | US emergency care interventions for super-utilizers | USA | Systematic review | Identified weak evidence base; large heterogeneity in interventions and outcomes | 
| Lantz (2020) [Milbank Quarterly] [74] | Policy critique of super-utilizer programs | USA | Theoretical commentary | Critic of evaluation paradigm and achievement of equity goals | 
| [Burton C, Elliott A, Cochran A, et al. EMJ [17]] | Frequent ED attendance as a complex system | UK | Data linkage + statistical analysis | Revealed non-linear patterns and self-organization in ED usage | 
| De Guzman KR, Snoswell CL, Taylor ML, et al. [60] Zhang Y, et al. [75] | Telehealth Virtual ward transitional care, chatbots | International USA/Canada | Systematic review + meta-analyses | Improvements in some metrics for specific conditions such as COPD. questions about cost, scalability and generalizability | 
3.2.1. Iterative Search Development
- Super-utilization root search: ((((((superutilization) OR (superutilisation) OR (super-utilization) OR (superutilizers) OR (repeat admissions)) OR (emergency department frequent use)) OR (high-cost/high-need)) OR (readmission prevention program)) OR (potentially avoidable hospitalization/hospitalisation))).
- Expanded superutilizer synonym search: ((superutilizer) OR (super-utilizer) OR (hotspot user) OR (repeat admitter) OR (repeat emergency department attender) OR (frequent user) OR (frequent flyer) OR (high-need/high-cost) OR (acopia)).
- Care management linkage search: ((primary care) OR (nurse)) AND ((care management) OR (care coordination) OR (case management) OR (integrated care) OR (transitional)) OR (remote OR virtual care) AND ((utilization) AND (ED) OR (readmission) OR (super utilization)).
3.2.2. Search Yield and Thematic Signal
3.2.3. Relative Frequency of Major Themes
| Super-Utilization Key Themes | Total (n = 34,046) | % of Total | Past Year (n = 3690) | % of Past Year | 
|---|---|---|---|---|
| Hospitalization, Readmission, ED Attendance | 23,445 | 70% | 3622 | 98% | 
| Utilization/Use | 15,668 | 46% | 1419 | 38% | 
| Complex/Case/Care Management; Medication or Integrated Care | 7239 (6077) | 21% (17%) | 939 | 25% | 
| Costs/Economic Outcomes | 4340 | 12% | 338 | 9% | 
| Population Health/Community/SDOH/Social Needs | 4230 | 12% | 603 | 16% | 
| Disease | 3752 | 11% | 456 | 10% | 
| Primary Care | 2763 | 8% | 355 | 9% | 
| Needs (Health, Social, or Quality of Life) | 2985 | 8% | 463 | 9% | 
| Complexity (General) | 2382 | 7% | 296 | 13% | 
| Community-Specific Term | 1768 | 5% | 248 | 9% | 
| Health Needs | 1720 | 5% | 260 | 7% | 
| Quality of Life | 1354 | 4% | 234 | 7% | 
| Social Determinants (SDOH) | 1105 | 4% | 142 | 6% | 
| Complex Care (as specific term) | 912 | 3% | 102 | 4% | 
| Predictive Analytics/AI/Big Data | 710 | 3% | 101 | 4% | 
| Homelessness | 411 | ~1% | 59 | <1% | 
| Multilevel Systems | 120 | <1% | 15 | <1% | 
| Complex Adaptive Systems | 70 | <1% | 50 | 1% | 
| Hotspot | 35 | <1% | 11 | <1% | 
| Super-Utilizers Rates of Key Concepts by Narrative Search Terms | 1 January 2012–12 April 2024 n = 4580 | % | 1 Years n = 567 | % | 
|---|---|---|---|---|
| Readmission rates or ED attendance frequencies | 1431 | 31 | 6 | <1 | 
| Rates or frequencies | 1261 | 27 | 4 | <1 | 
| Care and (management or coordination or complex or integrated) | 973 | 21 | 4 | <1 | 
| Needs | 899 | 20 | 3 | <1 | 
| (Primary care) and ((care or (management or coordination or complex or integrated))) | 437 | 9.5 | 4 | <1 | 
| (Primary care) and ((nurse or (management or coordination or complex or integrated))) | 314 | 7 | 37 | 6 | 
| Disease | 174 | 4 | 1 | < | 
| (Utilization) or costs | 134 | 3 | 3 | <1 | 
| Unmet needs | 40 | 1 | 0 | 0 | 
| Homelessness | 87 | 1.3 | 1 | |
| SDOH | 4 | <1 | 1 | |
| Person-centered | 14 | <1 | 0 | 0 | 
| Concept/Search Term Care Management | Filtered (n = 4432) | % of Filtered | With Case Study/Qualitative Methods (n = 29,707) | % of Expanded | 
|---|---|---|---|---|
| Rates or frequencies | 2485 | 56% | 7125 | 25% | 
| Disease | 1623 | 37% | 7312 | 29% | 
| Needs | 1049 | 24% | 7125 | 25% | 
| Social Determinants of Health (SDOH) | 75 | 2% | 443 | 2% | 
| Quality of Life (QOL) | 66 | 1.5% | 309 | 1% | 
| Homelessness and (frequent utilization or readmission) | 25 | <1% | 93 | <1% | 
| Costs | 650 | 15% | 1529 | 6% | 
3.3. How Have the Terms, Metrics, and Framings of Super-Utilization Changed over Time, and What Do These Reveal About System Priorities? Intervention Typologies and Emergent Patterns
| Taxonomy/Intervention Type | Key Characteristics/Definitions | Complex Systems Features Identified by This Author | Representative References | 
|---|---|---|---|
| Super-utilizer (SU) | Top-Down indicators Defined by high ED/hospital use and cost (e.g., HCUP data) | Utilization metrics limited to age/geography/payer context; lacks systems nuance | Jiang et al. (2012, 2014) [1,2,76,77,78]; HCUP Briefs [77] | 
| Avoidable Hospital Admissions (AHA), Potentially Preventable Hospitalization (PPH), Ambulatory Care Sensitive Conditions (ACSC) International | Top-Down Indicators Preventable with timely primary care; OECD QI metrics | Utilization Metrics Limited Social determinants, geographic variation, health indicators lack context of local system dynamics | OECD [22,55]; Thygesen et al. (2015) [79]; Sowden et al. (2020) [80] | 
| Readmission Programs Hospital Readmissions Reduction Program (HRRP) US Hospital Admission Risk Program (HARP) Australia | Top Down Rehospitalization within 30 days; condition-specific metrics | Utilization Metrics Demonstrate regression to the mean, variation in outcomes, complexity of metrics interpretation | Beauvais et al. (2022) [29].; Nuckols et al. (2017) [81] | 
| Disease Management Chronic Disease Management International | Central Programs Chronic condition-focused interventions (e.g., COPD, CHF) | Utilization Metrics, Mortality Limited Success in Specific diseases Unintended consequences, implementation, fairness issues, complex systems producing disease–not shifting the cost curve | Ref. [82] Global Burden of Disease Study (2021) Psotka MA, et al. (2020); Mathematica Policy Research. (2017). Damery S, Flanagan S, Combes G. (2016); Liu H et al. (2018) [83,84,85,86] | 
| Frequent Emergency Department (ED) Attendance, Frequent Flyers, Frequent Users, etc. Persistent, Transient ED users etc. International | Service Centric Variable 3–>6 ED visits/year; context-specific thresholds | Utilization Metrics Emergence, variation by setting, regression to mean; lack community systems context | Shehada et al. (2019) Ng SHX, et al. 2020 Moe J, et al. 2022; Grafe CJ, Horth RZ, Clayton N, et al. 2020 [40,71,87] | 
| High-need/High-cost (HNHC)/Persistent HNHC, Transient HNHC etc. | Segmentation of metrics to highest costing patients cost/utilization, persistent vs. transient use | Utilization Metrics Trajectory patterns, local variation, emergence of different cohorts | Berkman [39,88,89,90] | 
| Hotspotting and Complex Care (e.g., Camden US) Deep-end Practices UK | Multidisciplinary, social determinants, trust-building | Utilization Metrics with Feedback loops, facing inertia in system change. Well-meaning bottom-up initiatives are limited by the overwhelming broader system factors | Ref. [73] Humowiecki [28,54,91] | 
| Accountable Communities/Social Navigation US | Community-linked social needs integration models | Utilization Metrics—low adaptability, fragmentation; low impact due to top-down approaches | Ref. [35]; Renaud et al. (2023) [66] | 
| System Complexity (General) | Small-area variation, emergent patterns, adaptive care models | Multilevel, nonlinear dynamics, cultural/contextual factors. Difficult paradigm shifts. Limited implementation | Ref. [92]; Burton et al. (2021) [93,94,95,96] | 
| Trajectory or Journey Care | Individual journeys—resilience, support | Individual Journey Care. Well-meaning person-centric care, limited by funding streams directed at hospitals and institutions—paradigm shifts difficult | Martin et al. (2018) [93]; McIntyre [97] et al. Resilience in Chronic disease and frailty [96,98] | 
3.4. What Dominant and Neglected Themes Emerge in the Literature, Particularly Regarding Cost, Care Experience, Equity, and System Complexity?
3.5. To What Extent Do Current Approaches Reflect System Complexity and Patient Needs, and How Might Alternative Framings Inform Policy and Evaluation? A Systems Perspective
Strengths and Limitations
4. Discussion
4.1. How Has the Concept of Super-Utilization Emerged in Policy and Academic Discourse, and What Foundational Paradigms Have Shaped It?
4.2. What Types of Interventions Have Been Implemented to Reduce Super-Utilization, and How Effective Are They in Shifting Utilization Patterns, Improving Patient Outcomes, and Addressing Social Determinants of Health?
4.3. How Have the Terms, Metrics, and Framings of Super-Utilization Shaped Research Publications, and What Does This Reveal About Underlying System Priorities?
4.4. To What Extent Do Existing Interventions and Evaluations Incorporate Systems-Thinking, Complexity Theory, and the Lived Experience of High-Need, High-Cost Populations Reflecting Distributive Justice?
- Medical Industrial Complex/Centralized Initiatives: National policies and economic structures that prioritize efficiency, rate reductions, and system-level cost containment.
- Rates and Efficiency Focus: Emphasis on reducing readmissions, emergency attendances, and acute utilization as primary quality and performance metrics.
- Care Management and Virtual Care: Common tactical responses that may stabilize individual trajectories but often neglect underlying structural inequities.
- Distributive Justice Frame: Ethical and systemic shift toward equity by reallocating resources to support the needs of high-cost, high-need individuals and communities.
- Improving Individual Journeys: Focus on person-centered, longitudinal care within health, social, and environmental contexts.
- Systemic Resilience: The capacity of health and social systems to adapt dynamically to instability and complexity, ensuring stability and equity over time.
- Complex Adaptive Systems Principles: Path-dependence and heterogeneity: Illness and care trajectories are diverse and shaped by past experiences and context. Nonlinearity and tipping points: Small disruptions can trigger disproportionate deterioration in health or wellbeing. Hospital admission or ED attendance can be seen as a ‘tip’ into perceived worse health. Interdependence: Health outcomes emerge from interactions between biological, social, and structural systems, requiring multidimensional responses.
5. Conclusions
Supplementary Materials
Funding
Acknowledgments
Conflicts of Interest
References
- Jiang, H.J.; Weiss, A.J.; Barrett, M.L.; Sheng, M. Characteristics of Hospital Stays for Super-Utilizers by Payer, 2012. In Healthcare Cost and Utilization Project (HCUP) Statistical Briefs; Statistical Brief #190; Agency for Healthcare Research and Quality: Rockville, MD, USA, 2012. [Google Scholar]
- Jiang, H.J.; Weiss, A.J.; Barrett, M.L. Characteristics of Emergency Department Visits for Super-Utilizers by Payer, 2014. In Healthcare Cost and Utilization Project (HCUP) Statistical Briefs; Statistical Brief #221; Agency for Healthcare Research and Quality: Rockville, MD, USA, 2012. [Google Scholar]
- Berkman, N.D.; Chang, E.; Seibert, J.; Ali, R.; Porterfield, D.; Jiang, L.; Wines, R.; Rains, C.; Viswanathan, M. Management of High-Need, High-Cost Patients: A “Best Fit” Framework Synthesis, Realist Review, and Systematic Review; Comparative Effectiveness Review No. 246; Agency for Healthcare Research and Quality: Rockville, MD, USA, 2021. Available online: https://effectivehealthcare.ahrq.gov/products/high-utilizers-health-care/research (accessed on 9 October 2025).
- Adler, N.E.; Cutler, D.M.; University, H.; Fielding, J.E.; Galea, S.; University, B.; Glymour, M.M.; Koh, H.K.; Satcher, D. Addressing Social Determinants of Health and Health Disparities: A Vital Direction for Health and Health Care. In NAM Perspectives; Discussion Paper; National Academy of Medicine: Washington, DC, USA, 2016. [Google Scholar] [CrossRef]
- Plsek, P.E.; Greenhalgh, T. Complexity science: The challenge of complexity in health care. BMJ 2001, 323, 625–628. [Google Scholar] [CrossRef]
- Ulrich, W. Beyond methodology choice: Critical systems thinking as critically systemic discourse. J. Oper. Res. Soc. 2003, 54, 325–342. [Google Scholar] [CrossRef]
- Ulrich, W. Critical System Heuristics—Better Evaluation 2025. Available online: https://www.betterevaluation.org/methods-approaches/approaches/critical-system-heuristics (accessed on 9 October 2025).
- Who are the Superutilizers? In Proceedings of the Workshop of The Complexity Science Working Group of Committee of the Science of Family Medicine, North America Primary Care Research Group Annual Conference, Phoenix, AZ, USA, 18–22 November 2022; North America Primary Care Research Group: Leawood, KS, USA, 2022.
- Rice, P.; Ezzy, D. Qualitative Methods, 2nd ed.; Oxford University Press: Melbourne, Australia, 2003. [Google Scholar]
- Braun, V.; Clarke, V. Using thematic analysis in psychology. Qual. Res. Psychol. 2006, 3, 77–101. [Google Scholar] [CrossRef]
- Daly, J.; Kellehear, A.; Gliksman, M. The Public Health Researcher: A Methodological Guide; Oxford University Press: Melbourne, Australia, 1997; p. 222. [Google Scholar]
- Boyatzis, R.E. Transforming qualitative information. In Thematic Analysis and Code Development; SAGE: Thousand Oaks, CA, USA, 1998. [Google Scholar]
- Guest, G.; Namey, E.; Chen, M. A simple method to assess and report thematic saturation in qualitative research. PLoS ONE 2020, 15, e0232076. [Google Scholar] [CrossRef]
- Fusch, P.; Ness, L. Are we there yet? Data saturation in qualitative research. Qual. Rep. 2015, 20, 1408–1416. [Google Scholar] [CrossRef]
- Martin, C.M.; Sturmberg, J.P. Making Sense: From Complex Systems Theories, Models, and Analytics to Adapting Actions and Practices in Health and Health Care. In Handbook of Systems and Complexity in Health; Springer: New York, NY, USA, 2013; pp. 797–815. [Google Scholar]
- Martin, C.M.; Sturmberg, J.P.; Young, G.R.; Salvalaggio, R.B.; Edwards, S. An Overview of Challenges and Limitations in Current Approaches to Super-Utilizers. Part 1, 2 and 3; North American Primary Care Research Group: Phoenix, AZ, USA, 2022. [Google Scholar]
- Burton, C.; Elliott, A.; Cochran, A.; Love, T. Do healthcare services behave as complex systems? Analysis of patterns of attendance and implications for service delivery. BMC Med. 2018, 16, 138. [Google Scholar] [CrossRef] [PubMed]
- Burton, C.; Stone, T.; Oliver, P.; Dickson, J.M.; Lewis, J.; Mason, S.M. Frequent attendance at the emergency department shows typical features of complex systems: Analysis of multicentre linked data. Emerg. Med. J. 2021, 39, 3–9. [Google Scholar] [CrossRef]
- Ladyman, J.; Lambert, J.; Wiesner, K. What is a complex system? Eur. J. Philos. Sci. 2012, 3, 33–67. [Google Scholar] [CrossRef]
- World Bank. World Development Report 1993. Available online: https://documents1.worldbank.org/curated/en/468831468340807129/pdf/121830REPLACEMENT0WDR01993.pdf (accessed on 9 October 2025).
- Sowden, S.; Nezafat-Maldonado, B.; Wildman, J.; Cookson, R.; Thomson, R.; Lambert, M.; Beyer, F.; Bambra, C. Interventions to reduce inequalities in avoidable hospital admissions: Explanatory framework and systematic review protocol. BMJ Open 2020, 10, e035429. [Google Scholar] [CrossRef]
- Avoidable Hospital Admissions OECD, Health at a Glance 2019: Paris, France, 2019. Available online: https://www.oecd.org/en/publications/2019/11/health-at-a-glance-2019_f58fa178/full-report/avoidable-hospital-admissions_8c2bc85a.html#indicator-d1e20047 (accessed on 9 October 2025).
- Feachem, R.G.A.; Sekhri, N.K.; White, K.L.; Dixon, J.; Berwick, D.M.; Enthoven, A.C. Getting more for their dollar: A comparison of the NHS with California’s Kaiser Permanente Commentary: Funding is not the only factor Commentary: Same price, better care Commentary: Competition made them do it. BMJ 2002, 324, 135–143. [Google Scholar] [CrossRef] [PubMed]
- World Health Organization. World Report on Knowledge for Better Health; Strengthening Health Systems: Geneva, Switzerland, 2004. [Google Scholar]
- Common Themes from Innovative Complex Care Management Programs. 2013 Super-Utilizer Summit; Center for Health Care Strategies: Hamilton Township, NJ, USA, 2013.
- Berwick, D.M.; Nolan, T.W.; Whittington, J. The triple aim: Care, health, and cost. Health Aff. 2008, 27, 759–769. [Google Scholar] [CrossRef]
- McKee, M.; Healy, J. The role of the hospital in a changing environment. Bull. World Health Organ. 2000, 78, 803–810. [Google Scholar] [PubMed]
- Humowiecki, M.; Kuruna, T.; Sax, R.; Hawthorne, M.; Hamblin, A.; Turner, S.; Mate, K.; Sevin, C.; Cullen, K. Blueprint for Complex Care: Advancing the Field of Care for Individuals with Complex Health and Social Needs. The Blueprint for Complex Care is a Joint Project of the Camden Coalition’s National Center for Complex Health and Social Needs, the Center for Health Care Strategies, and the Institute for Healthcare Improvement. 2018. Available online: www.nationalcomplex.care/blueprint (accessed on 6 September 2023).
- Centre for Medicare and Medicaid Services. 2021. Available online: https://www.cms.gov/Medicare/Medicare-Fee-for-Service-Payment/AcuteInpatientPPS/Readmissions-Reduction-Program (accessed on 27 April 2021).
- Ayabakan, S.; Bardhan, I.; Zheng, Z. Triple Aim and the Hospital Readmission Reduction Program. Health Serv. Res. Manag. Epidemiology 2021, 8, 2333392821993704. [Google Scholar] [CrossRef]
- Leatherman, S.; Berwick, D.; Iles, D.; Lewin, L.S.; Davidoff, F.; Nolan, T.; Bisognano, M. The Business Case For Quality: Case Studies and an Analysis. Health Aff. 2003, 22, 17–30. [Google Scholar] [CrossRef]
- OECD. Health at a Glance 2003. OECD Indicators; OECD: Paris, France, 2003; Available online: https://www.oecd.org/en/publications/health-at-a-glance-2003_health_glance-2003-en.html (accessed on 11 June 2020).
- World Health Organization. Building the Economic Case for Primary Health Care: A Scoping Review. 2018. Available online: https://www.who.int/publications/i/item/WHO-HIS-SDS-2018.48 (accessed on 11 June 2020).
- Gawande, A. The Hot Spotters: Can We Lower Medical Costs by Giving the Neediest Patients Better Care? The New Yorker. 2011, pp. 40–51. Available online: https://www.newyorker.com/magazine/2011/01/24/the-hot-spotters (accessed on 9 October 2025).
- Parish, W.; Beil, H.; He, F.; D’arcangelo, N.; Romaire, M.; Rojas-Smith, L.; Haber, S.G. Health Care Impacts of Resource Navigation for Health-Related Social Needs in the Accountable Health Communities Model. Health Aff. 2023, 42, 822–831. [Google Scholar] [CrossRef]
- McCarthy, D.; Ryan, J.; Klein, S. Models of Care for High-Need, High-Cost Patients: An Evidence Synthesis; Commonwealth Fund: New York, NY, USA, 2015. [Google Scholar] [CrossRef]
- Papanicolas, I.; Riley, K.; Abiona, O.; Arvin, M.; Atsma, F.; Bernal-Delgado, E.; Bowden, N.; Blankart, C.R.; Deeny, S.; Estupiñán-Romero, F.; et al. Differences in health outcomes for high-need high-cost patients across high-income countries. Health Serv. Res. 2021, 56, 1347–1357. [Google Scholar] [CrossRef]
- Lønhaug-Næss, M.; Jakobsen, M.D.; Blix, B.H.; Bergmo, T.S.; Hoben, M.; Moholt, J.-M. Older high-cost patients in Norwegian somatic hospitals: A register-based study of patient characteristics. BMJ Open 2023, 13, e074411. [Google Scholar] [CrossRef]
- Ng, S.H.X.; Rahman, N.; Ang, I.Y.H.; Sridharan, S.; Ramachandran, S.; Wang, D.D.; Khoo, A.; Tan, C.S.; Feng, M.; Toh, S.-A.E.S.; et al. Characterising and predicting persistent high-cost utilisers in healthcare: A retrospective cohort study in Singapore. BMJ Open 2020, 10, e031622. [Google Scholar] [CrossRef] [PubMed]
- Moe, J.; Wang, E.; McGregor, M.J.; Schull, M.J.; Dong, K.; Holroyd, B.R.; Hohl, C.M.; Grafstein, E.; O’sUllivan, F.; Trimble, J.; et al. People who make frequent emergency department visits based on persistence of frequent use in Ontario and Alberta: A retrospective cohort study. CMAJ Open 2022, 10, E220–E231. [Google Scholar] [CrossRef] [PubMed]
- Grafe, C.J.; Horth, R.Z.; Clayton, N.; Dunn, A.; Forsythe, N. How to Classify Super-Utilizers: A Methodological Review of Super-Utilizer Criteria Applied to the Utah Medicaid Population, 2016–2017. Popul. Health Manag. 2020, 23, 165–173. [Google Scholar] [CrossRef]
- Ricket, I.M.; Matheny, M.E.; MacKenzie, T.A.; Emond, J.A.; Ailawadi, K.L.; Brown, J.R. Novel integration of governmental data sources using machine learning to identify super-utilization among U.S. counties. Intell. Med. 2023, 7, 100093. [Google Scholar] [CrossRef]
- Iovan, S.; Lantz, P.M.; Allan, K.; Abir, M. Interventions to Decrease Use in Prehospital and Emergency Care Settings Among Super-Utilizers in the United States: A Systematic Review. Med. Care Res. Rev. 2020, 77, 99–111. [Google Scholar] [CrossRef] [PubMed]
- Finkelstein, A.; Zhou, A.; Taubman, S.; Doyle, J. Health Care Hotspotting A Randomized, Controlled Trial. N. Engl. J. Med. 2020, 382, 152–162. [Google Scholar] [CrossRef]
- Joshi, S.; Nuckols, T.; Escarce, J.; Huckfeldt, P.; Popescu, I.; Sood, N. Regression to the Mean in the Medicare Hospital Readmissions Reduction Program. JAMA Int. Med. 2019, 179, 1167–1173. [Google Scholar] [CrossRef] [PubMed]
- Moschetti, K.; Iglesias, K.; Baggio, S.; Velonaki, V.; Hugli, O.; Burnand, B.; Daeppen, J.-B.; Wasserfallen, J.-B.; Bodenmann, P. Health care costs of case management for frequent users of the emergency department: Hospital and insurance perspectives. PLoS ONE 2018, 13, e0199691. [Google Scholar] [CrossRef]
- Hughes, G.; Shaw, S.E.; Greenhalgh, T. Rethinking Integrated Care: A Systematic Hermeneutic Review of the Literature on Integrated Care Strategies and Concepts. Milbank Q. 2020, 98, 446–492. [Google Scholar] [CrossRef]
- Chang, E.T.; Asch, S.M.; Eng, J.; Gutierrez, F.; Denietolis, A.; Atkins, D. What Is the Return on Investment of Caring for Complex High-need, High-cost Patients? J. Gen. Intern. Med. 2021, 36, 3541–3544. [Google Scholar] [CrossRef] [PubMed]
- Yang, Q.; Wiest, D.; Davis, A.C.; Truchil, A.; Adams, J.L. Hospital Readmissions by Variation in Engagement in the Health Care Hotspotting Trial: A Secondary Analysis of a Randomized Clinical Trial. JAMA Netw. Open 2023, 6, e2332715. [Google Scholar] [CrossRef]
- Finkelstein, A.; Cantor, J.C.; Gubb, J.; Koller, M.; Truchil, A.; Zhou, R.A.; Doyle, J. The Camden Coalition Care Management Program Improved Intermediate Care Coordination: A Randomized Controlled Trial 101377hlthaff202301151. Health Aff. 2024, 43, 131–139. [Google Scholar] [CrossRef]
- Douglas, A.O.; Senkaiahliyan, S.; Bulstra, C.A.; Mita, C.; Reddy, C.L.; Atun, R. Global Adoption of Value-Based Health Care Initiatives Within Health Systems: A Scoping Review. JAMA Health Forum 2025, 6, e250746. [Google Scholar] [CrossRef]
- Sadler, E.; Khadjesari, Z.; Ziemann, A.; Sheehan, K.J.; Whitney, J.; Wilson, D.; Bakolis, I.; Sevdalis, N.; Sandall, J.; Soukup, T.; et al. Case management for integrated care of older people with frailty in community settings. J. Musculoskelet. Neuronal Interact. 2023, 2023, Cd013088. [Google Scholar] [CrossRef]
- Greenhalgh, T.; Papoutsi, C. Studying complexity in health services research: Desperately seeking an overdue paradigm shift. BMC Med. 2018, 16, 95. [Google Scholar] [CrossRef] [PubMed]
- Dhanani, S.; Blane, D.N. The Deep End GP Pioneer Scheme: A qualitative evaluation. Aust. J. Prim. Health 2022, 29, 155–164. [Google Scholar] [CrossRef] [PubMed]
- OECD. OECD Health Care Quality and Outcomes Indicators 2023. Available online: https://www.oecd.org/els/health-systems/health-data.html (accessed on 3 July 2023).
- Taylor, R.; Ellis, J.; Gao, W.; Searle, L.; Heaps, K.; Davies, R.; Hawksworth, C.; Garcia-Perez, A.; Colclough, G.; Walker, S.; et al. A scoping review of initiatives to reduce inappropriate or non-beneficial hospital admissions and bed days in people nearing the end of their life: Much innovation, but limited supporting evidence. BMC Palliat. Care 2020, 19, 24. [Google Scholar] [CrossRef]
- Cardona-Morrell, M.; Kim, J.C.H.; Brabrand, M.; Gallego-Luxan, B.; Hillman, K. What is inappropriate hospital use for elderly people near the end of life? A systematic review. Eur. J. Int. Med. 2017, 42, 39–50. [Google Scholar] [CrossRef]
- Norman, G.; Bennett, P.; Vardy, E.R.L.C. Virtual wards: A rapid evidence synthesis and implications for the care of older people. Age Ageing 2023, 52, afac319. [Google Scholar] [CrossRef]
- Potter, J.; Gans, D.W.; Gardner, A.; O’NEill, J.; Watkins, C.; Husain, I. Using Virtual Emergency Medicine Clinicians as a Health System Entry Point (Virtual First): Cross-Sectional Survey Study. J. Med. Internet Res. 2023, 25, e42840. [Google Scholar] [CrossRef]
- De Guzman, K.R.; Snoswell, C.L.; Taylor, M.L.; Gray, L.C.; Caffery, L.J. Economic Evaluations of Remote Patient Monitoring for Chronic Disease: A Systematic Review. Value Health 2022, 25, 897–913. [Google Scholar] [CrossRef] [PubMed]
- Zhang, Y.; Peña, M.T.; Fletcher, L.M.; Lal, L.; Swint, J.M.; Reneker, J.C. Economic evaluation and costs of remote patient monitoring for cardiovascular disease in the United States: A systematic review. Int. J. Technol. Assess. Health Care 2023, 39, e25. [Google Scholar] [CrossRef]
- Private Public Ltd. South East Region Virtual Wards Evaluation: Final Report (Executive Summary). London: 2024. Available online: https://ppl.org.uk/wp-content/uploads/2024/05/ANONYMISED-South-East-Region-Virtual-Wards-Evaluation-Final-version-Executive-Summary.pdf (accessed on 9 October 2025).
- Voets, M.M.; Veltman, J.; Slump, C.H.; Siesling, S.; Koffijberg, H. Systematic Review of Health Economic Evaluations Focused on Artificial Intelligence in Healthcare: The Tortoise and the Cheetah. Value Health 2022, 25, 340–349. [Google Scholar] [CrossRef]
- Xue, J.; Zhang, B.; Zhao, Y.; Zhang, Q.; Zheng, C.; Jiang, J.; Li, H.; Liu, N.; Li, Z.; Fu, W.; et al. Evaluation of the Current State of Chatbots for Digital Health: Scoping Review. J. Med. Internet Res. 2023, 25, e47217. [Google Scholar] [CrossRef] [PubMed]
- Berwick, D.M. Don Berwick, MD on transitioning to value-based health care. Healthc. Financ. Manag. 2013, 67, 56–59. [Google Scholar]
- Renaud, J.; McClellan, S.R.; DePriest, K.; Witgert, K.; O’cOnnor, S.; Johnson, K.A.; Barolin, N.; Gottlieb, L.M.; De Marchis, E.H.; Rojas-Smith, L.; et al. Addressing Health-Related Social Needs Via Community Resources: Lessons From Accountable Health Communities. Health Aff. 2023, 42, 832–840. [Google Scholar] [CrossRef]
- Chng, N.R.; Hawkins, K.; Fitzpatrick, B.; O’Donnell, C.A.; Mackenzie, M.; Wyke, S.; Mercer, S.W. Implementing social prescribing in primary care in areas of high socioeconomic deprivation: Process evaluation of the ‘deep end’ community links worker programme. Br. J. Gen. Pract. 2021, 71, e912–e920. [Google Scholar] [CrossRef] [PubMed]
- The Health Alliance. Pilot Program for People Living with Chronic Health Conditions Reduces Emergency Visits to Caboolture Hospital. 2023. Available online: https://brisbanenorthphn.org.au/news/pilot-program-for-people-living-with-chronic-health-conditions-reduces-emergency-visits-to-caboolture-hospital (accessed on 9 October 2025).
- Ryan, J.R.; Sarnak, D.O.S. How High-Need Patients Experience the Health Care System in Nine Countries. Issue Brief (Commonw. Fund) 2016, 1, 1–14. [Google Scholar] [CrossRef]
- Schulte, T.; Wurz, T.; Groene, O.; Bohnet-Joschko, S. Big Data Analytics to Reduce Preventable Hospitalizations-Using Real-World Data to Predict Ambulatory Care-Sensitive Conditions. Int. J. Environ. Res. Public Health 2023, 20, 4693. [Google Scholar] [CrossRef]
- Ramez, S.E.; Lu, H.E.; Eikey, V.E.; Maxwell, J.; Andrew, W.; Young, D.S.; Kai, Z. Characterizing Frequent Flyers of an Emergency Department Using Cluster Analysis. Stud. Health Technol. Inform. 2019, 264, 158–162. [Google Scholar] [CrossRef]
- Martin, C.; Sturmberg, J.; Young, R.; Salvalaggio, G.; Moore, M.; Stange, K. Superutilization—A Position Statement from the CASFM Complexity Working Group. Ann. Fam. Med. 2023, 21, 5256. [Google Scholar] [CrossRef]
- Chang, E.; Ali, R.; Berkman, N.D. Unpacking complex interventions that manage care for high-need, high-cost patients: A realist review. BMJ Open 2022, 12, e058539. [Google Scholar] [CrossRef]
- Lantz, P.M. Super-Utilizer Interventions: What They Reveal About Evaluation Research, Wishful Thinking, and Health Equity. Milbank Q. 2020, 98, 31–34. [Google Scholar] [CrossRef]
- Chauhan, U.; McAlister, F.A. Comparison of Mortality and Hospital Readmissions Among Patients Receiving Virtual Ward Transitional Care vs Usual Post discharge Care: A Systematic Review and Meta-analysis. JAMA Netw. Open 2022, 5, e2219113. [Google Scholar] [CrossRef] [PubMed]
- Beaudet, A.L.; Jiang, J. A rheostat model for a rapid and reversible form of imprinting-dependent evolution. Am. J. Hum. Genet. 2002, 70, 1389. [Google Scholar] [CrossRef]
- Jiang, H.J.; Barrett, M.L.; Sheng, M. Characteristics of Hospital Stays for Nonelderly Medicaid Super-Utilizers, 2012. In Healthcare Cost and Utilization Project (HCUP) Statistical Briefs; Statistical Brief #184; Agency for Healthcare Research and Quality: Rockville, MD, USA, 2012. [Google Scholar]
- Jiang, H.J.; Russo, C.A.; Barrett, M.L. Nationwide Frequency and Costs of Potentially Preventable Hospitalizations, 2006. In Healthcare Cost and Utilization Project (HCUP) Statistical Briefs; HCUP Statistical Brief #72; U.S. Agency for Healthcare Research and Quality: Rockville, MD, USA, 2009. Available online: http://www.hcup-us.ahrq.gov/reports/statbriefs/sb72.pdf (accessed on 9 October 2025).
- Thygesen, L.C.; Christiansen, T.; Garcia-Armesto, S.; Angulo-Pueyo, E.; Martínez-Lizaga, N.; Bernal-Delgado, E. Potentially avoidable hospitalizations in five European countries in 2009 and time trends from 2002 to 2009 based on administrative data. Eur. J. Public Health 2015, 25, 35–43. [Google Scholar] [CrossRef]
- Ford, J.; Knight, J.; Brittain, J.; Bentley, C.; Sowden, S.; Castro, A.; Doran, T.; Cookson, R. Reducing inequality in avoidable emergency admissions: Case studies of local health care systems in England using a realist approach. J. Health Serv. Res. Policy 2022, 27, 31–40. [Google Scholar] [CrossRef]
- Nuckols, T.K.; Keeler, E.; Morton, S.; Anderson, L.; Doyle, B.J.; Pevnick, J.; Booth, M.; Shanman, R.; Arifkhanova, A.; Shekelle, P. Economic Evaluation of Quality Improvement Interventions Designed to Prevent Hospital Readmission: A Systematic Review and Meta-analysis. JAMA Int. Med. 2017, 177, 975–985. [Google Scholar] [CrossRef]
- Global burden of 288 causes of death and life expectancy decomposition in 204 countries and territories and 811 subnational locations, 1990–2021: A systematic analysis for the Global Burden of Disease Study 2021. Lancet 2024, 403, 2100–2132. [CrossRef]
- Psotka, M.A.; Fonarow, G.C.; Allen, L.A.; Maddox, K.E.J.; Fiuzat, M.; Heidenreich, P.; Hernandez, A.F.; Konstam, M.A.; Yancy, C.W.; O’Connor, C.M. The Hospital Readmissions Reduction Program: Nationwide Perspectives and Recommendations: A JACC: Heart Failure Position Paper. JACC Heart Fail. 2020, 8, 1–11. [Google Scholar] [CrossRef] [PubMed]
- Mathematica Policy Research. Evaluation of the Diffusion and Impact of the Chronic Care Management (CCM) Services: Final Report; Mathematica Policy Research: Washington, DC, USA, 2017. [Google Scholar]
- Damery, S.; Flanagan, S.; Combes, G. Does integrated care reduce hospital activity for patients with chronic diseases? An umbrella review of systematic reviews. BMJ Open 2016, 6, e011952. [Google Scholar] [CrossRef]
- Liu, H.; Muhunthan, J.; Ananthapavan, J.; Hawe, P.; Shiell, A.; Jan, S. Exploring the use of economic evidence to inform investment in disease prevention—A qualitative study. Aust. N. Z. J. Public Health 2018, 42, 200–206. [Google Scholar] [CrossRef] [PubMed]
- Giannouchos, T.V.; Kum, H.; Foster, M.J.; Ohsfeldt, R.L. Characteristics and predictors of adult frequent emergency department users in the United States: A systematic literature review. J. Eval. Clin. Pract. 2019, 25, 420–433. [Google Scholar] [CrossRef]
- Abisheganaden, J.; Lee, K.H.; Low, L.L.; Shum, E.; Goh, H.L.; Ang, C.G.L.; Ta, A.W.A.; Miller, S.M. Lessons learned from the hospital to home community care program in Singapore and the supporting AI multiple readmissions prediction model. Health Care Sci. 2023, 2, 153–163. [Google Scholar] [CrossRef]
- Sørensen, N.L.; Bemman, B.; Jensen, M.B.; Moeslund, T.B.; Thomsen, J.L. Machine learning in general practice: Scoping review of administrative task support and automation. BMC Prim. Care 2023, 24, 14. [Google Scholar] [CrossRef]
- Figueroa, J.F.; Horneffer, K.E.; Riley, K.; Abiona, O.; Arvin, M.; Atsma, F.; Bernal-Delgado, E.; Blankart, C.R.; Bowden, N.; Deeny, S.; et al. A methodology for identifying high-need, high-cost patient personas for international comparisons. Health Serv. Res. 2021, 56, 1302–1316. [Google Scholar] [CrossRef]
- Watt, G. Realising the value of primary care. Hong Kong Med. J. 2001, 7, 162–168. [Google Scholar]
- Wennberg, J.; Gittelsohn, A. Small area variations in health care delivery. Science 1973, 182, 1102–1108. [Google Scholar] [CrossRef] [PubMed]
- Martin, C.M.; Sturmberg, J.P.; Stockman, K.; Hinkley, N.; Campbell, D. Anticipatory Care in Potentially Preventable Hospitalizations: Making Data Sense of Complex Health Journeys. Front. Public Health 2018, 6, 376. [Google Scholar] [CrossRef] [PubMed]
- Knighton, A.J.; Savitz, L.; Belnap, T.; Stephenson, B.; VanDerslice, J. Introduction of an Area Deprivation Index Measuring Patient Socio-economic Status in an Integrated Health System: Implications for Population Health. EGEMS 2016, 4, 1238. [Google Scholar] [CrossRef]
- Wright, M. A need for systems thinking and the appliance of (complexity) science in healthcare. Future Health J. 2024, 11, 100185. [Google Scholar] [CrossRef]
- Gijzel, S.M.W.; Rector, J.; Van Meulen, F.B.; Van der Loeff, R.S.; Van de Leemput, I.A.; Scheffer, M.; Rikkert, M.G.M.O.; Melis, R.J.F. Measurement of Dynamical Resilience Indicators Improves the Prediction of Recovery Following Hospitalization in Older Adults. J. Am. Med. Dir. Assoc. 2020, 21, 525–530.e4. [Google Scholar] [CrossRef] [PubMed]
- McIntyre, A.; Janzen, S.; Shepherd, L.; Kerr, M.; Booth, R. An integrative review of adult patient-reported reasons for non-urgent use of the emergency department. BMC Nurs. 2023, 22, 85. [Google Scholar] [CrossRef]
- Scheffer, M.; Bolhuis, J.E.; Borsboom, D.; Buchman, T.G.; Gijzel, S.M.W.; Goulson, D.; Kammenga, J.E.; Kemp, B.; Van de Leemput, I.A.; Levin, S.; et al. Quantifying resilience of humans and other animals. Proc. Natl. Acad. Sci. USA 2018, 115, 11883–11890. [Google Scholar] [CrossRef] [PubMed]
- Hewett, N.; Buchman, P.; Musariri, J.; Sargeant, C.; Johnson, P.; Abeysekera, K.; Grant, L.; Oliver, E.A.; Eleftheriades, C.; McCormick, B.; et al. Randomised controlled trial of GP-led in-hospital management of homeless people (Pathway). Clin. Med. 2016, 16, 223–229. [Google Scholar] [CrossRef]
- Hinami, K.; Smith, J.; Deamant, C.D.; DuBeshter, K.; Trick, W.E. When do patient-reported outcome measures inform readmission risk? J. Hosp. Med. 2015, 10, 294–300. [Google Scholar] [CrossRef]
- Martin, C.; Hinkley, N.; Stockman, K.; Campbell, D. Resilience, health perceptions, (QOL), stressors, and hospital admissions. Observations from the real world of clinical care of unstable health journeys in Monash Watch (MW), Victoria, Australia. J. Eval. Clin. Pr. 2018, 24, 1310–1318. [Google Scholar] [CrossRef]
- Olde Rikkert, M.G.; Dakos, V.; Buchman, T.G.; Boer, R.; Glass, L.; Cramer, A.O.; Levin, S.; van Nes, E.; Sugihara, G.; Ferrari, M.D.; et al. Slowing down of recovery as generic risk marker for acute severity transitions in chronic diseases. Crit. Care Med. 2016, 44, 601–606. [Google Scholar] [CrossRef] [PubMed]
- Conroy, S.; Brailsford, S.; Burton, C.; England, T.; Lalseta, J.; Martin, G.; Mason, S.; Maynou-Pujolras, L.; Phelps, K.; Preston, L.; et al. Identifying models of care to improve outcomes for older people with urgent care needs: A mixed methods approach to develop a system dynamics model. Health Soc. Care Deliv. Res. 2023, 11, 1–183. [Google Scholar] [CrossRef] [PubMed]
- Gijzel, S.M.W.; Whitson, H.E.; Van de Leemput, I.A.; Scheffer, M.; Van Asselt, D.; Rector, J.L.; Rikkert, M.G.M.O.; Melis, R.J.F. Resilience in Clinical Care: Getting a Grip on the Recovery Potential of Older Adults. J. Am. Geriatr. Soc. 2019, 67, 2650–2657. [Google Scholar] [CrossRef]
- Clayton, P.D.; Narus, S.P.; Huff, S.M.; Pryor, T.A.; Haug, P.J.; Larkin, T.; Matney, S.; Evans, R.S.; Rocha, B.H.; Bowes, W.A.; et al. Building a comprehensive clinical information system from components. The approach at Intermountain Health Care. Methods Inf. Med. 2003, 42, 1–7. [Google Scholar] [PubMed]
- Burton, C. Heavy tailed distributions of effect sizes in systematic reviews of complex interventions. PLoS ONE 2012, 7, e34222. [Google Scholar] [CrossRef]
- Hunt, V. Older Adults Are Spending Too Long in the EDHeres Why and What Could Help. JAMA 2025, 334, 560. [Google Scholar] [CrossRef]



| Phase | Research Question | Methods | Analytic Focus | Literature Lens | 
|---|---|---|---|---|
| Phase 1 Foundational Concepts | How has the concept of super-utilization emerged in policy and academic discourse, and what foundational paradigms have shaped it? | Scoping based upon open and linked or axial coding | Historical origins and conceptual drivers | Foundational policy documents, early academic discourse, cost-containment paradigms | 
| Phase 2 Keyword Evolution and Framing | How have the terms, metrics, and framings of super-utilization changed over time, and what do these reveal about system priorities? | Scoping based upon open and linked or axial coding. Codes were linked into conceptual groups with frequency analyses | Evolution of search terms and framing | Utilization-focused terminology, care management labels, integration rhetoric | 
| Phase 3 Thematic Mapping of Interventions | What dominant and neglected themes emerge in the literature, particularly regarding cost, care experience, equity, and system complexity? | Frequency analyses guided analysis and identification/prioritization of themes. Conceptual saturation was monitored iteratively | Classification of intervention types and identification of thematic gaps | Emphasis on cost and efficiency; limited attention to equity, experience, and complexity | 
| Phase 4 Synthesis and Systems Critique | To what extent do current approaches reflect system complexity and patient needs, and how might alternative framings inform policy and evaluation? | Mapping findings to systems frameworks to identify implicit assumptions that framed, measured, and evaluated Super-utilization in literature and policy | Integration of themes through a critical complex systems lens | Complex adaptive systems, boundary critique (CSH), relational care, distributive justice | 
| Disclaimer/Publisher’s Note: The statements, opinions and data contained in all publications are solely those of the individual author(s) and contributor(s) and not of MDPI and/or the editor(s). MDPI and/or the editor(s) disclaim responsibility for any injury to people or property resulting from any ideas, methods, instructions or products referred to in the content. | 
© 2025 by the author. Licensee MDPI, Basel, Switzerland. This article is an open access article distributed under the terms and conditions of the Creative Commons Attribution (CC BY) license (https://creativecommons.org/licenses/by/4.0/).
Share and Cite
Martin, C.M. Reframing Super-Utilization: A Complex Systems Review of Cost-Focused Interventions in High-Need, High-Cost Care—Radical Transformation Is Needed. Systems 2025, 13, 965. https://doi.org/10.3390/systems13110965
Martin CM. Reframing Super-Utilization: A Complex Systems Review of Cost-Focused Interventions in High-Need, High-Cost Care—Radical Transformation Is Needed. Systems. 2025; 13(11):965. https://doi.org/10.3390/systems13110965
Chicago/Turabian StyleMartin, Carmel Mary. 2025. "Reframing Super-Utilization: A Complex Systems Review of Cost-Focused Interventions in High-Need, High-Cost Care—Radical Transformation Is Needed" Systems 13, no. 11: 965. https://doi.org/10.3390/systems13110965
APA StyleMartin, C. M. (2025). Reframing Super-Utilization: A Complex Systems Review of Cost-Focused Interventions in High-Need, High-Cost Care—Radical Transformation Is Needed. Systems, 13(11), 965. https://doi.org/10.3390/systems13110965
 
        


 
       