Abstract
Efficient cattle healthcare management is vital for ensuring productivity and welfare in dairy production, yet traditional record-keeping methods often lack transparency, security, and efficiency, leading to challenges in livestock product quality and healthcare. This study introduces a novel framework leveraging Zero Knowledge (ZK)-Rollups-enhanced Layer 2 blockchain and Non-Fungible Tokens (NFTs) to address these issues. NFTs serve as secure digital certificates for individual cattle health records, ensuring transparency and traceability. ZK-Rollups on the Layer 2 blockchain enhance scalability, privacy, and cost-efficiency, while smart contracts automate key processes such as veterinary scheduling, medication delivery, and insurance claims, minimizing administrative overhead. Performance evaluations reveal significant advancements, with transaction delays of 4.1 ms, throughput of 249.8 TPS, gas costs reduced to 26,499.76 Gwei, and a time-to-finality of 1.1 ms, achieved through ZK-SNARKs (ZK-Succinct Non-Interactive Arguments of Knowledge) integration. These results demonstrate the system’s potential to revolutionize cattle healthcare management by combining transparency, security, and operational efficiency.
1. Introduction
Dairy products have experienced substantial advancement in innovation and evolution in their processing, fermentation, and consumption over the past millennia, with an increasing emphasis on sustainability. The global dairy market, which is progressively prioritizing sustainable practices, is projected to reach approximately USD 893 billion in 2022 and is expected to grow to USD 1243 billion by 2028 [1]. While cow’s milk remains the primary ingredient in dairy products, there is a concerted effort to produce it sustainably. India, with a population of 59.5 million milk cows, leads the world in terms of cow population; however, the European Union and the United States are the top producers of cow milk globally [2]. As dairy consumption continues to rise, a substantial volume of milk, cheese, and other dairy products is traded annually between nations, driven by consumer demand and sustainability initiatives. In 2022, dairy exports reached USD 68 billion, a significant increase from over USD 39 billion in 2015 [1]. The industry faces mounting pressure to adopt sustainable practices. This evolution has profound implications for cattle healthcare management, an area critical to ensuring ethical milk production and the long-term well-being of both animals and the environment. In spite of recent advancements, existing systems for managing cattle health remain fragmented, hindering integrated herd management and informed decision making [3]. Key challenges in the current system include the lack of centralized, standardized data related to cattle health histories, vaccinations, treatments, and breeding [4]. This fragmentation impedes disease tracking, treatment monitoring, and supply chain transparency, particularly disadvantaging small-scale farmers who rely on traditional, manual record-keeping methods [5,6]. As a result, these farmers face economic and operational difficulties, perpetuating cycles of suboptimal animal care and limited access to resources [7]. By leveraging blockchain technology, stakeholders in the cattle farming industry can collaborate to establish a more sustainable, transparent, and ethical supply chain for milk production [8]. This approach not only enhances consumer welfare by ensuring the safety and quality of their food but also contributes to the long-term health of the environment and promotes the welfare of animals. The authors in [9] explore the potential of NFTs in the healthcare sector, highlighting advantages such as verifiability and transparent blockchain execution. Vitalik Buterin, co-founder of Ethereum, introduced the concept of the Blockchain Tradeoff Triangle [10], commonly referred to as the Blockchain Trilemma, which addresses the inherent trade-offs encountered in the construction of a blockchain network. This trilemma suggests that achieving decentralization, security, and scalability simultaneously presents significant challenges.
This research has the potential to profoundly impact the dairy industry in several ways. It aims to empower small-scale farmers, enabling even those with limited herds to benefit from a secure and decentralized digital ledger for cattle management. This empowerment allows them to make informed decisions based on comprehensive health data, thereby enhancing animal welfare and economic opportunities. Enhanced traceability and transparency through real-time tracking of health events via NFTs fosters trust within the supply chain, improves disease control measures, and facilitates informed breeding decisions, benefiting farmers, consumers, and industry stakeholders alike. The use of smart contracts streamlines healthcare delivery by automating tasks; consequently, it reduces the administrative load on farmers, enhancing operational efficiency, and enables healthcare providers to deliver quality care to animals. Furthermore, the system employs secure mechanisms such as ZK-Rollups to ensure data privacy while enabling authorized access for relevant stakeholders, striking a balance between transparency and privacy that fosters trust and protects sensitive information.
This research seeks to address the following key questions:
- How can blockchain, NFTs, and ZK-Rollups be effectively applied to streamline cattle healthcare management?
- What design strategies ensure inclusivity and practicality for small-scale farmers globally?
- How can the proposed system achieve optimal transparency, data privacy, and scalability in the context of the dairy industry?
The challenges faced by small-scale farmers in adopting this novel proposed approach are as follows. (i) Many small-scale farmers may lack the necessary digital skills to effectively use blockchain technology and NFTs. (ii) Farmers may be skeptical about the reliability and security of blockchain technology, especially if they are accustomed to traditional methods [11]. The system is designed to be user-friendly for farmers with varying levels of digital literacy, regardless of their cultural background or language proficiency, while also considering the specific regulatory environment and infrastructure limitations. (iii) High setup and transaction costs can be a barrier for small-scale farmers, but ZK-Rollups’ reduced fees and community subsidies can alleviate this challenge.
This research proposes a transformative solution for cattle healthcare management. The system’s design considers the unique requirements of small-scale farmers, regulatory environments, and infrastructure limitations, ensuring inclusivity and practicality. The transition towards integrated dairy production and cattle healthcare management is crucial for advancing sustainable cattle farming practices. By incorporating technologies like Zero-Knowledge (ZK)-Rollups-enhanced Layer 2 blockchain and Non-Fungible Tokens (NFTs), farmers can enhance traceability, ensure the health of their livestock, and optimize the entire supply chain. This integration allows for greater transparency, reduces waste, and promotes more efficient resource utilization, aligning with the principles of sustainable development.
The objectives of this research are as follows:
- to develop a user-friendly, culturally inclusive system for small-scale dairy farmers globally, leveraging blockchain to enhance transparency, security, and efficiency in cattle healthcare management;
- to implement cutting-edge solutions such as ZK-Rollups and NFTs to securely record and manage cattle health events, addressing regulatory and infrastructural challenges within the dairy industry;
- to utilize smart contracts on a Layer 2 blockchain to automate processes such as veterinary appointments and medication deliveries while ensuring data privacy through ZK proofs.
The remainder of this paper is organized as follows. Section 2 provides a review of the relevant literature, Section 3 presents the proposed research method, Section 4 details the system’s deployment in a blockchain Layer 2 network, Section 5 examines the security and privacy of the proposed smart contracts, and Section 6 discusses the results, followed by the conclusion.
2. Survey on Related Works
2.1. Blockchain in Healthcare
The healthcare industry is actively exploring novel approaches, such as integrating Health Monitoring Systems with blockchain, to address a myriad of challenges including interoperability, security, traceability, confidentiality, and information integrity [12]. Originally introduced in a paper [13] focusing on Bitcoin, blockchain has transcended beyond its financial roots to find applications across diverse sectors, with healthcare being a prominent area of focus [14]. This technology holds immense promise in revolutionizing the industry by providing robust solutions to critical issues such as data security and interoperability. In recent years, there has been a surge in research aimed at harnessing the potential of blockchain in the healthcare industry [15]. This includes suggestions to integrate blockchain with existing infrastructure, aiming to create unified and standardized systems for the seamless exchange of medical records and data across different platforms and institutions. By doing so, blockchain can effectively mitigate the interoperability challenges that have long plagued the healthcare sector, paving the way for more efficient and secure data sharing practices.
One of the key benefits of incorporating blockchain into the healthcare industry is its ability to empower patients in managing their own health information [16]. Through decentralized platforms facilitated by blockchain, patients can securely access, control, and share their medical records with healthcare providers or researchers as needed. This not only fosters greater patient engagement and autonomy but also ensures the privacy and consent of individuals in their data sharing practices. Furthermore, recent research studies have proposed innovative protocols that leverage blockchain alongside secured cloud storage to streamline knowledge provider transactions within a content-centric network [17]. These protocols enable information owners to maintain complete control over their data, ensuring secure management and access through adversary-free data access policies implemented on public transactions. By integrating blockchain with cloud storage, these protocols offer a robust solution for ensuring the security and integrity of healthcare data in an increasingly digitized landscape.
Furthermore, there is a growing interest in combining blockchain with the Internet of Things (IoT) to further enhance healthcare delivery and management [18]. This approach has the potential to significantly reduce healthcare costs while simultaneously improving patient care by leveraging IoT devices for real-time monitoring and data collection, complemented by blockchain’s security and transparency features. The integration of blockchain into healthcare systems represents a promising frontier in addressing the industry’s most pressing challenges. By enhancing data security, interoperability, patient empowerment, and efficiency in healthcare delivery and management, blockchain holds the potential to transform the way healthcare is delivered and experienced, ultimately improving outcomes for patients and providers alike.
2.2. Blockchain in Cattle Health Monitoring
The authors in [19] propose a blockchain-based solution that provides a decentralized ledger for storing data on milk production and distribution, which enhances transparency and traceability in the dairy supply chain. Yet, it is devoid of precise information regarding the system’s integration of blockchain. Here, the web3.js interface is used to connect the cloud server with the blockchain, but no protocols are discussed that guarantee data integrity, transparency, and security on the blockchain. The author of [20] proposes to use blockchain-based IoT in the smart livestock farming industry to upgrade livestock management techniques and promote trust among stakeholders. Despite the potential benefits of enhanced sustainability and efficiency, the complexity of IoT devices and the feasibility of their implementation remain significant barriers to their reliable application in the livestock industry. Ref. [21] proposes a consortium blockchain based on Tencent’s blockchain infrastructure with Hyperledger Fabric. Though blockchain provides improved security, latency problems could arise due to its reliance on consensus algorithms such as Byzantine fault tolerance, which would affect the system’s ability to process data in real time and to make decisions. Table 1 shows the uses cases of blockchain in the healthcare industry.
Table 1.
Types of blockchain used in livestock monitoring.
2.3. Non-Fungible Tokens
The NFT market has experienced rapid growth in recent years. An Ethereum token standard that aimed to provide each token a unique symbol served as the model for NFT. The unique identifiers of these tokens can be linked to digital or virtual assets. NFTs, a type of crypto currency, are derived from Ethereum payment systems [25]. NFT was first proposed in Ethereum Improvement Proposal (EIP-721) and refined in EIP-1155. These NFTs store essential information, including vaccinations, treatments, medical history, and other pertinent healthcare events, ensuring an immutable and tamper-proof record accessible to farmers and stakeholders. The vast potential that NFT technology holds to enhance healthcare delivery in future years needs to be investigated, as it is still in its early stages of development. Medical research and healthcare are only two of the industries that NFTs have the potential to overhaul. Ref. [26] combines NFTs and off-chain centralized storage for medical prescriptions, offering enhanced security and efficiency in handling sensitive medical data. However, limitations include lack of real-world testing, security concerns with off-chain storage, potential NFT creation issues, difficulty in adoption due to technological literacy barriers, and accessibility challenges for some users. Addressing these limitations through further research is crucial for successful implementation in the healthcare industry [27].
2.4. ZK-Rollups
ZK-rollups are prominent Layer-2 scaling solutions for the Ethereum blockchain [28,29]. Consortium blockchains are anticipated to remain key platforms for information management across various industries, with ZK-rollups facilitating more efficient information handling on a larger scale [30]. As blockchain networks face increased transaction volumes, congestion can lead to slower processing times and higher fees [31]. To address this scalability challenge, ZK-rollups offload most computations and storage from the main blockchain (Layer 1) to a secondary layer (Layer 2) [32]. ZK-rollups operate in several stages:
- Transaction Bundling: Multiple off-chain transactions are combined into a single batch.
- Generation of Validity Proofs: A cryptographic ZK-proof is created, which verifies the validity of transactions in the batch without revealing transaction details.
- Batch Submission: The transaction batch and validity proof are submitted to the main blockchain.
- Verification: The main blockchain verifies the validity proof through a special contract, updating the blockchain’s state if the proof is confirmed, thus validating the entire batch [33].
Unlike optimistic rollups, ZK-rollups eliminate the need for secondary verifiers and dispute resolution, allowing transactions to achieve finality without an extended dispute phase [34,35]. This rapid finality is further supported by reduced setup costs, which make it straightforward to implement ZK-rollups with smart contracts and partitioned groups—achieving a simplicity rate of over 99% [36,37]. Common cryptographic tools used in ZK-rollups include ZK-SNARKS, ZK-STARKS (Zero-Knowledge Succinct Transparent Arguments of Knowledge), and Bulletproofs, all of which leverage ZK-proofs to confirm transaction validity without disclosing sensitive information [38].
The authors in [39] highlighted the importance of ZK-proofs in blockchain scalability, noting that Bulletproofs tend to produce larger proofs compared to ZK-SNARKs, which, despite faster proof generation, could impact trustworthiness. ZK-SNARKs are among the earliest and most commonly used ZK-proofs. They are efficient for validating complex statements and generating compact proofs (a few kilobytes to tens of kilobytes) but require a “trusted setup” for key generation, which, if compromised, poses security risks [38]. This setup makes ZK-SNARKs ideal for general-purpose computations, such as private Ethereum transactions in the AZTEC system. ZK-STARKs, on the other hand, allow two parties to verify the truth of a statement without disclosing any underlying details, using collision-resistant hash functions [40]. Unlike ZK-SNARKs, ZK-STARKs do not rely on a trusted setup, making them more secure against quantum attacks. This independence from a trusted setup is advantageous for scenarios that require high security without central authority. However, ZK-STARK proofs are typically 10 to 100 times longer than ZK-SNARK proofs, potentially resulting in increased computational demands. Bulletproofs are non-interactive zero-knowledge proofs optimized for computational efficiency, reducing the need for group exponentiations [41]. They are particularly appealing for applications where reducing blockchain data is essential, such as private crypto-currency transactions. Although Bulletproofs do not require a trusted setup, their proof sizes are larger than those of ZK-SNARKs, making them less suitable for complex computations but ideal for scenarios prioritizing efficiency and privacy. The features of discussed ZK-proof systems are summarized in Table 2.
Table 2.
The comparative analysis of available ZK-Proofs.
3. Managerial Implications of Proposed Research
This research provides us with several important managerial implications concerning dairy farming, particularly small-scale farmers, veterinarians, policy makers, and supply chain managers.
- Enhanced Decision Making: The system enables the farmer and stakeholder to make strategic decisions by obtaining insights on the real-time health and productivity of cattle. This functionality improves sustainable livestock management practices, decreases operational inefficiencies and enhances resource utilization.
- Streamlined Operations: The incorporation of smart contracts allows for the automation of regular farm activities such as administering medication, scheduling for veterinary services and transferring ownership of the farm to new management. This automates the back office work requirements, thus enabling stakeholders to focus on value addition activities, which ultimately increases productivity.
- Supply Chain Transparency: The architecture that is based on blockchain technologies ensures that there is full transparency and verification across all stages in the dairy supply chain. The health events and quality of products or services offered can be monitored by the managers, which ensures that their clients and other business partners can trust and remain confident with the suppliers.
- Economic Empowerment: Small-scale farmers are able to maintain cows in a better way, and in turn, those cows are more productive, which makes it possible to generate income and gives farmers better access to the market. The cost and scalability of the system will allow this group to be integrated on a larger scale.
- Environmental And Regulatory Concerns: The proposed system is consistent with environmental sustainability and regulations by the use of ZK-Rollups and NFTs. As a result, farmers, regulatory authorities and stakeholders have little management effect on farm activities.
This multi-faceted perspective further reinforces the ability of the proposed framework to transform management functions in the dairy sector, leading to greater efficiency and enhanced sustainability.
4. Methodology
The proposed system integrates Layer 2 blockchain technology, ZK-Rollups, non-fungible tokens (NFTs), and biosensors to enhance livestock agriculture. Wearable sensors attached to the cattle play a crucial role in collecting a wide range of data, including temperature, rumination, activity levels, feed intake, heart rate, respiration rate, reproductive cycles, geographical location, milk production, cud-chewing behavior, and relevant environmental factors. This comprehensive data collection is essential for creating and maintaining an extensive digital repository that contains vital information pertaining to each animal. Such a repository allows for efficient access, management, and traceability of cattle data. Key technological components of the system include Radio-Frequency Identification (RFID) tags, electronic health records (EHRs), and blockchain-based infrastructures. Data gathered by the wearable sensors are transmitted to local edge servers, where they are processed using artificial intelligence (AI) technologies. Each cattle’s EHR is securely stored on these edge servers, providing a decentralized and reliable data storage environment.
To ensure the integrity and traceability of EHR, the system integrates a Layer 2 blockchain infrastructure with ZK-Rollups. The integration involves the following steps. (i) NFT Minting: Each cattle is assigned a unique digital identity in the form of an NFT. These NFTs encapsulate critical health data and ownership details, as depicted in Figure 1. (ii) ZK-Rollups batch multiple transactions to layer 1 for enhancing scalability, reducing gas fees, and maintaining privacy. To ensure security, integrity, and privacy of the data, access to the EHRs is governed by a Layer 2 ZK-SNARK blockchain-based authentication mechanism. This zero-knowledge proof technology facilitates secure and private transactions, protecting sensitive information while fostering transparency and trust within the system. (iii) Tamper-Proof Records: All updates to the EHRs are logged on the blockchain, ensuring data authenticity and immutability.
Figure 1.
Proposed blockchain architecture for cattle livestock monitoring.
The CowNFT contract enables the creation, ownership, and trading of Non-Fungible Tokens (NFTs) representing individual cows. Each NFT acts as a unique digital identifier, allowing farmers to mint NFTs corresponding to their livestock. This system provides a secure and transparent method of tracking ownership, enabling the seamless transfer of cow ownership between farmers. Furthermore, NFTs can be traded on secondary markets, offering a novel method for livestock transactions in virtual environments. The integration of ZK-SNARK technology ensures that ownership transfers and transactions remain private and secure, while upholding the integrity of the livestock monitoring system.
The proposed system incorporates a suite of smart contracts to address various aspects of livestock management. The CowHealthMonitoring contract is designed to monitor the real-time health of cattle. It collects and stores data on various health parameters, including body temperature, activity levels, and milk production. The contract seamlessly integrates with the CowNFT contract, linking each cow’s health data to its corresponding NFT. This integration provides farmers with a comprehensive health record for each cow, enabling proactive health management and improved animal welfare. The CowNFT contract serves as the foundation of the system by creating unique digital representations of cows as assets. Integration with other smart contracts unlocks additional functionalities. Associating health data from the CowHealthMonitoring contract with individual NFTs enhances the value of virtual cow ownership by incorporating real-time health insights into the digital asset. When cow NFTs are traded or transferred, the system updates the CowHealthMonitoring contract to ensure that the new owner gains access to the cow’s health data, maintaining transparency and secure access.
The CowMedication contract facilitates the tracking and monitoring of medication administration, dosages, and treatments provided to individual cows. This contract ensures a comprehensive record of each cow’s medical history, enabling farmers to make informed decisions regarding animal health. The CowInsurance contract offers farmers the ability to purchase insurance policies tailored to specific events such as illness or injury. Leveraging smart contract technology, this contract automates claim processing based on health data and event triggers, providing a streamlined and efficient insurance solution. To optimize breeding practices, the system includes the CowBreeding contract. This contract enables farmers to analyze genetic data and health information stored in the CowHealthMonitoring contract, facilitating informed breeding decisions. By promoting healthier cattle and more effective breeding strategies, the CowBreeding contract contributes to the overall well-being of the livestock herd. Additionally, the CowDairy contract is for tracking production metrics, ensuring product quality, and facilitating transactions within the dairy industry.
To strike a balance between transparency and privacy, the system employs Zero-Knowledge Succinct Non-Interactive Arguments of Knowledge (ZK-SNARKs) ensuring that the sensitive health data are concealed on blockchain, while only validity proofs are shared. Smart contracts enforce role-based access, ensuring that only authorized entities can update or view specific records. By leveraging these advanced technologies and methodologies, farmers and veterinarians receive real-time alerts for health anomalies, upcoming vaccinations, or medication requirements. The proposed system establishes a robust framework for the comprehensive management of livestock, enhancing operational efficiency and data-driven decision-making capabilities within the agricultural sector.
5. Deployment on Blockchain
Each individual cow is attributed with its own digital counterpart, achieved through the minting of NFTs at the time of calf birth. This process results in the creation of a unique token within the blockchain network, thus facilitating accurate identification and tracking of individual animals (as illustrated in Figure 2).
Figure 2.
Process of NFT minting of a cow.
5.1. Creation of NFT
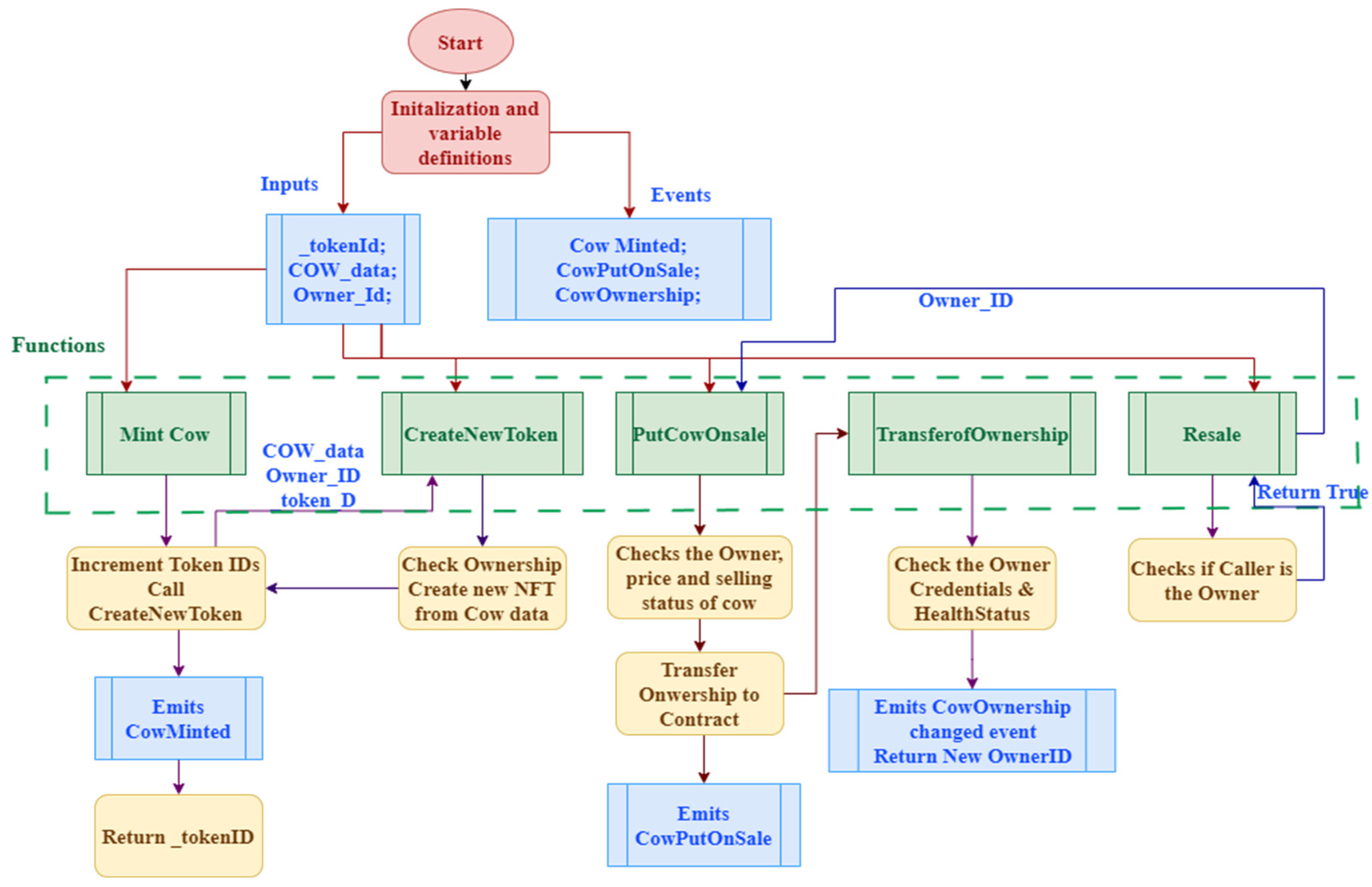
The CowNFT contract which inherits ERC721 presents a comprehensive framework for managing virtual cow NFTs on a Layer 2 blockchain, focusing on key functionalities that support the creation, ownership, and trading of these digital assets. Figure 3 represents the entire process of the CowNFT contract. A minting function enables users to generate new CowNFTs by providing essential details like the cow’s name, breed, location, and an IPFS Content Identifier (CID) for decentralized data storage. This function also allows creators to set a sale price and determine the NFT’s availability for purchase. Ownership management is central to the contract, with each CowNFT tied to a unique wallet address, ensuring transparent and traceable ownership records on the blockchain. The contract facilitates efficient transactions by allowing owners to list their CowNFTs for sale at predetermined prices, enabling seamless transfers between buyers and sellers. The contract incorporates two minting functions: a public one (mintCow), accessible to all users, and a restricted one (createToken), reserved for the contract owner, ensuring both inclusivity and controlled oversight of the minting process. Transparency is further enhanced through the emission of events for actions like minting, sales, and transfers, all of which are immutably recorded on the blockchain, ensuring reliable verification by stakeholders. By leveraging IPFS for cow data storage, the contract ensures secure and decentralized access to relevant information. Overall, the CowNFT contract establishes a robust system that addresses functional needs and maintains operational integrity in the management of virtual cow NFTs.
Figure 3.
COWNFT contract.
- PseudoCode of CowNFT Contract
- Start.
- Define the contract ‘CowNFT’, which inherits from ERC721.
- Declare private variables:
- a.
- ‘_tokenIds’: to keep track of the token IDs.
- b.
- ‘Cow’: a struct to represent a cow with various attributes.
- c.
- ‘cows’: a mapping to store cow information by token ID.
- d.
- ‘owner’: to store the address of the contract owner.
- Define events:
- a.
- ‘CowMinted’: to emit when a new cow NFT is minted.
- b.
- ‘CowPutOnSale’: to emit when a cow NFT is put on sale.
- c.
- ‘CowOwnershipTransferred’: to emit when ownership of a cow NFT is transferred.
- Define the constructor:
- a.
- Initialize the contract with name “CowNFT” and symbol “COW”.
- b.
- Set the contract owner to the sender and initialize ‘_tokenIds’ to 0.
- Define the ‘onlyOwner’ modifier:
- a.
- Restricts access to functions to only the contract owner.
- Definition of ‘mintCow’ function:
- a.
- Increments ‘_tokenIds’.
- b.
- Creates a new cow with the provided information.
- c.
- Emits a ‘CowMinted’ event.
- d.
- Mints the new cow NFT and assigns it to the caller.
- e.
- Returns the ID of the newly minted cow.
- Definition of ‘createToken’ function:
- a.
- Allows the contract owner to create a new cow NFT.
- Definition of ‘putCowOnSale’ function:
- a.
- Checks if the cow is not already on sale and the price is positive.
- b.
- Sets the cow NFT for sale with the specified price.
- c.
- Transfers ownership of the cow to the contract.
- d.
- Emits a ‘CowPutOnSale’ event.
- Definition of ‘transferCowOwnership’ function:
- a.
- Transfers ownership of a cow NFT to a new owner.
- b.
- Emits a ‘CowOwnershipTransferred’ event.
- Definition of ‘resaleCow’ function:
- a.
- Checks if the caller is the current owner of the cow.
- b.
- Checks if the price is positive.
- c.
- Calls ‘putCowOnSale’ to put the cow NFT for resale.
- End.
5.2. Cattle Health Monitoring
Cattle health information is systematically gathered through wearable collar tag and non-invasive sensor devices and subsequently stored within an edge server. Subsequent to data analysis, comprehensive reports are generated and cataloged within Electronic Health Records (EHRs). While conventional healthcare data for cattle cannot be feasibly stored within a public blockchain due to privacy concerns, events and conditions pertinent to milking cattle, such as estrogen production, calving, retirement signs, and disease occurrences, can be meticulously recorded within a consortium blockchain. This approach ensures the provision of detailed health monitoring insights for cattle. Figure 4 represents the information to be stored in EHRs of cattle.
Figure 4.
Cattle health monitoring with smart contracts.
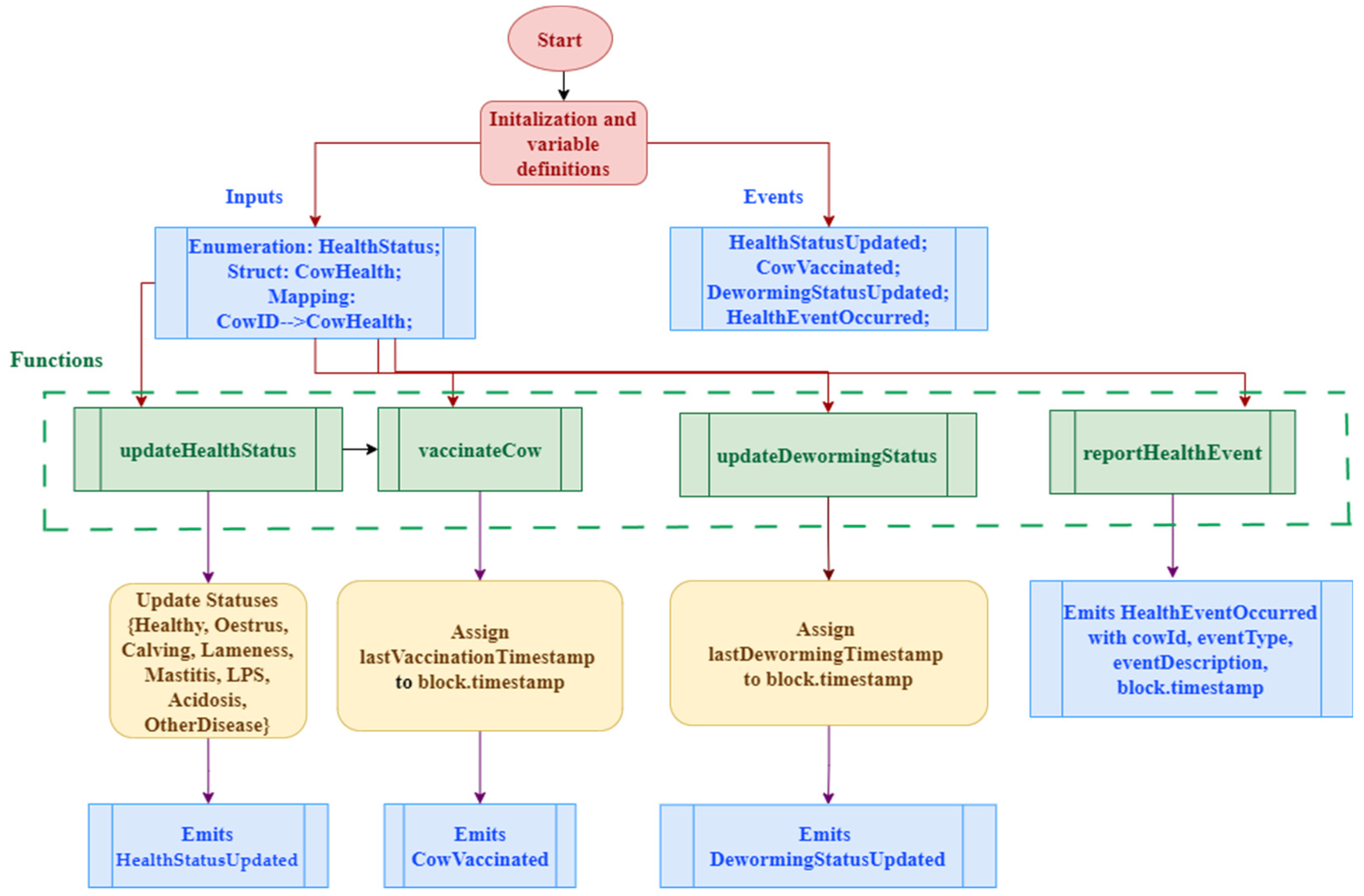
The management of vaccination and deworming schedules is implemented through the use of smart contracts, with all relevant data securely stored within the blockchain network. A smart contract named CattleHealthMonitoring is defined for the purpose of managing and tracking the health of cattle. The entire process of this contract is depicted in Figure 5. Its functionalities include the following. The updateHealthStatus function allows for the modification of a cow’s health status, including parameters such as body temperature, activity level, and milk production. The vaccinateCattle function records a cow’s vaccination by updating the timestamp of the last vaccination and scheduling the next vaccination based on a predefined timeframe. The updateDewormingStatus function updates the deworming status of a cow, indicating whether it has been dewormed, along with the timestamp of the latest deworming treatment. The reportHealthEvent function enables the reporting of health events for a specific cattle, including the type of event and a detailed description. Finally, the getNextVaccinationTimestamp function provides a view mechanism to retrieve the next scheduled vaccination timestamp for a particular cow. Through these functionalities, the CattleHealthMonitoring smart contract facilitates the systematic management of cattle health data within the blockchain framework.
Figure 5.
Cow health monitoring contract.
- PseudoCode of CowHealthMonitoringContract
- Start.
- Define the contract ‘CowHealthMonitoring’.
- Define an enumeration ‘HealthStatus’ to represent the possible health statuses of a cow. {Healthy, Oestrus, Calving, Lameness, Mastitis,LPS,Acidosis,OtherDisease}
- Define a struct ‘CowHealth’ to store health information for each cow,
- Declare a mapping ‘cowHealth’ to associate each cow ID with its ‘CowHealth’ record.
- Define events:
- a.
- ‘HealthStatusUpdated’: emitted when the health status of a cow is updated
- b.
- ‘CowVaccinated’: emitted when a cow is vaccinated
- c.
- ‘DewormingStatusUpdated’: emitted when the deworming status of a cow is updated
- d.
- ‘HealthEventOccurred’: emitted when a health event is reported for a cow
- Implement the ‘updateHealthStatus’ function:
- updateHealthStatus(cowId,status,bodyTemperature,activityLevel, milkProduction) →cowHealth[cowId].status ←status,cowHealth[cowId].bodyTemperature←bodyTemperature,cowHealth[cowId].activityLevel←activityLevel,cowHealth[cowId].milkProduction←milkProduction
Emit a ‘HealthStatusUpdated’ event.
- 8.
- Implement the ‘vaccinateCow’ function:
- vaccinateCow(cowId→cowHealth[cowId].lastVaccinationTimestamp←block.timestamp
Emit a ‘CowVaccinated’ event.
- 9.
- Implement the ‘updateDewormingStatus’ function:
- updateDewormingStatus(cowId,dewormed) →cowHealth[cowId].dewormed ←dewormed,cowHealth[cowId].lastDewormingTimestamp←block.timestampEmit a ‘DewormingStatusUpdated’ event.
- 10.
- Implement the ‘reportHealthEvent’ function:
- reportHealthEvent(cowId,eventType,eventDescription) → emit HealthEventOccurred(cowId,eventType,eventDescription,block.timestamp)
Emit a ‘HealthEventOccurred’ event with details of the reported health event.
- 11.
- End.
5.3. Case Study: Streamlining Dairy Operations in India with Blockchain and IPFS for Enhanced Compliance Under the FSSAI Framework
To ensure proper animal care and maintain accurate possession records, transferring ownership becomes essential when buying or selling cattle. A system has been developed to manage this process, and it is illustrated in Figure 6. This system likely integrates services offered by regulatory authorities, encompassing cattle health monitoring, feed supply, healthcare, breeding services for dairy cattle, and food production quality monitoring. In India, milk producers with a daily output exceeding 500 L are required to register with the Food Safety and Standards Authority of India (FSSAI), a regulatory framework designed to maintain safety and quality standards within the dairy industry. For small-scale dairy farmers with an annual turnover under Rs. 12 lakhs and a daily milk collection or procurement below 500 L, the FSSAI offers a streamlined licensing mechanism, promoting easier compliance while supporting sustainable dairy practices among smaller producers. In this case study, a decentralized system is utilized to store critical data on cattle health records, deworming schedules, and vaccination information using the InterPlanetary File System (IPFS). Once the data are verified by regulatory authorities, a smart contract initiates the transfer of ownership from seller to buyer, as illustrated in Figure 5. This approach provides numerous advantages for stakeholders within the dairy industry, particularly by enhancing transparency, traceability, and regulatory compliance.
Figure 6.
Process for transfer of ownership of cattle.
To ensure secure and accountable cattle transactions, four essential smart contract functions support the process of ownership transfer. The interactions between smart contracts are shown in Figure 7. First, a verification of farm requirements function is activated when an applicant seeks a new FSSAI license or renews an existing one, ensuring adherence to regulatory standards before approval. Second, the cattle health verification function plays a pivotal role in assessing both the health status and milk productivity of cattle before sale or purchase, protecting both sellers and buyers. Finally, the transfer of ownership function formally concludes the transaction, updating the blockchain with comprehensive details of both buyer and seller, thereby preserving an immutable record that fosters transparency and accountability. This case study of FSSAI’s implementation demonstrates how leveraging blockchain and IPFS for data management can modernize cattle health tracking, regulatory compliance, and ownership transfer. By creating a secure and verifiable digital record of essential information, this system minimizes administrative burdens, ensures adherence with FSSAI standards, and strengthens trust among stakeholders in the dairy supply chain.
Figure 7.
Interaction between smart contracts.
5.4. Verification Process in ZK-SNARK
The verification procedure confirms the legitimacy of the transaction proof given by the owner, without disclosing any confidential details about the asset in question. The process of verification is given in Figure 8. This method maintains privacy while facilitating the swift and secure verification of the transaction within the COWNFT ecosystem.
Figure 8.
Verification process in ZK-SNARK.
- Verifier (Marketplace):
- The marketplace platform, acting as the verifier, generates a random challenge or value .
- The verifier calculates the value of , where is a polynomial derived from public information associated with the COWNFT.
- Prover (Owner):
- 3.
- The owner, acting as the prover, receives the challenge from the verifier.
- 4.
- The prover calculates , where is a polynomial representing ownership information associated with the COWNFT.
- 5.
- The prover evaluates the polynomials and using the sampled value .
- 6.
- The resulting values and are provided to the verifier.
- Verification:
- 7.
- The verifier receives the values p and h from the prover.
- 8.
- The verifier checks if , where t is the value calculated in step 2.
- 9.
- If the equation holds true, it indicates that has as a cofactor, and the transaction is verified.
In the context of the cow health monitoring ecosystem, p(x) could represent ownership information associated with the token, while t(x) could represent a polynomial derived from public information about the token, which is its unique identifier.
5.5. Analysis of Contracts
The COWNFT and CowHealthMonitoring contracts incorporate robust access control and data handling measures to enhance security and transparency. In the COWNFT contract, the onlyOwner modifier restricts access to critical functions, allowing only the owner to mint NFTs, put cows on sale, and transfer ownership. Key contract events are logged to provide transparency and allow external systems to respond to changes, while immutable state variables, declared as private, further reduce security risks. Importantly, the minting process requires no Ether, mitigating risks associated with front-running attacks. The CowHealthMonitoring contract utilizes an onlyAuthorized modifier to ensure that only authorized entities, such as farm administrators or veterinarians, can update cow health information. Sensitive health data are managed in a mapping, cowHealth, which allows access without disclosing private information like vaccination timestamps or treatment history. Both contracts effectively leverage event emission to record significant changes, such as health status updates, vaccination, deworming, and other health-related events, fostering accountability and transparency.
In blockchain systems, Prover Time (Tp) refers to the time it takes for the prover to generate a proof confirming the validity of a transaction. Prover time can vary significantly based on the specific consensus mechanism or proof system in use. In systems without Zero Knowledge proofs like Ethereum and Sui-blockchain, the Proof of Stake (PoS) consensus is used. The concept of prover time in these systems is not based on solving puzzles but on validating blocks by selected validators. Here, prover time refers to the time it takes for a selected validator to propose and commit a block. It is calculated based on Formula (1). Prover time in PoS systems is influenced by the network latency and block confirmation protocols.
In ZK systems, Tp is influenced by factors such as the complexity of the cryptographic proof (STARK or SNARK) and computational overhead. For STARKs, Tp is proportional to the number of transactions and the complexity of the statement being proven. Tp is calculated based on Formula (2), as follows:
SNARKs offer succinct proofs that can be quickly verified. Tp for SNARKs is dependent on the complexity of the arithmetic circuit used to represent the computation. The formula for calculating Tp in SNARK systems is given by Formula (3).
From Table 3, it can be inferred that ZK-STARKs tend to have the fastest prover time due to their parallelizable nature and transparent proofs. ZK-SNARKs offer succinctness at the cost of slightly longer prover time, due to the complexity of the cryptography involved. The verifier time in a blockchain system refers to the time it takes for a node (validator or verifier) to verify the correctness of a transaction or block. The time taken can vary depending on the blockchain’s consensus mechanism and the complexity of the cryptographic proof being verified. In PoW systems, verification involves checking the cryptographic hash of the block and ensuring it meets the required difficulty level. The time is relatively small compared to the prover time because validating a hash is much faster than computing it. In PoS systems, validators must check the block signature and verify the transactions contained within. This process is faster than PoW, since there is no need to solve cryptographic puzzles. In ZK-Rollups, the verifier checks a succinct proof of correctness for the entire batch of transactions.
Table 3.
Prover and verifier time approximation time in various blockchains.
6. Experimental Results
The implementation was conducted on a machine equipped with an Intel(R) Xeon(R) W-2133 CPU operating at 3.60 GHz, 64 GB of RAM, and a solid-state drive (SSD) to accommodate the high-speed read–write requirements of blockchain transactions. Furthermore, the machine was enhanced with a GPU, which improved parallel processing capabilities, particularly for the zero-knowledge proofs (ZK-SNARK and ZK-STARK) utilized in this study. The analytical environment was established on a local Ethereum network powered by Ganache, in conjunction with Node.js for script execution, Web3.js for blockchain interactions, and ZoKrates for the generation and verification of zk-SNARK proofs. The assessment of Prover Time involved measuring the duration required to generate zero-knowledge proofs off-chain, while Verifier Time was determined by analyzing gas consumption and transaction confirmation times recorded on Ganache. The evaluation of blockchain performance was carried out utilizing a system configured with the Layer 2 Polygon Chain Development Kit (CDK), which facilitates zero-knowledge proof mechanisms such as ZK-SNARKs. This configuration allowed for the deployment of a decentralized application across various blockchain networks, including the Ethereum Network (Layer 1), Sui Blockchain, Polygon Network, and Layer 2 networks employing ZK-STARK and ZK-SNARK technologies.
Key metrics analyzed included Transaction Delay (d), Throughput per Second (TPS), Prover Time, Verifier Time, Scalability, and Network-Level Transaction Delay. The results, as presented in Table 4, outline the performance of these various configurations in handling blockchain tasks. Scalability was evaluated by deploying a contract capable of handling high transaction volumes, with Hardhat scripts automating a series of transactions in rapid succession, thereby facilitating the calculation of transactions per second (TPS) and gas consumption under load. Network-Level Transaction Delay was quantified by recording the time at which transactions were broadcast and confirming the block timestamp upon verification, enabling precise delay calculations.
Table 4.
Performance of blockchain networks.
Prover Time was assessed by measuring the duration required to generate zero-knowledge proofs off-chain, while Verifier Time was gauged through the gas consumption and transaction confirmation times recorded on Ganache.
In Figure 9, blockchain networks are compared in terms of Transaction Delay, Prover Time, and Verifier Time. The results demonstrate that ZK-SNARK has the lowest transaction delay and prover time among the blockchain networks analyzed, underscoring its efficiency for applications requiring high-speed transactions and minimized gas costs. The findings also indicate that ZK-STARK offers a balance between security and speed, by leveraging parallel computation for faster proof generation, though ZK-SNARK demonstrated slightly higher transaction speed in this particular setup.
Figure 9.
Performance in terms of transaction delay, prover time and Verifier Time.
Figure 10 shows the performance of the various blockchain networks in terms of Throughput per Second (TPS). ZK-SNARK and ZK-STARK technologies, particularly on Layer 2, significantly increase throughput, showcasing their potential for applications requiring high transaction volumes. The transaction fee for the deployment of contracts in the blockchain Layer 2 network is calculated using Formula (4).
(where L1 is the Layer 1 and L2 is the Layer 2 networks) [42].
Figure 10.
Performance of blockchains in terms of TPS.
The gas price reduction factor can be calculated based on the compression ratio or scaling factor, which determines how many transactions can be processed off-chain for every one transaction on-chain. Gas price reduction factor in the current system is calculated as
So, the total transaction fees would be approximately 26,618.77385 Gwei.
In Figure 11, gas costs across different blockchain configurations are depicted, with Layer 2 solutions (using ZK-SNARK and ZK-STARK) exhibiting notably lower gas costs. These results emphasize the cost efficiency of Layer 2 configurations in comparison to Layer 1 networks, making them ideal for applications sensitive to transaction fees.
Figure 11.
Performance of blockchains in terms of gas cost in GWei.
Time to Finality (TTF), a critical measure of transaction confirmation speed, reflects how quickly a transaction becomes irreversible and permanently recorded on the blockchain. Ethereum’s Single Slot Finality (SSF) mechanism was used, allowing transactions to be proposed and finalized within a single slot, significantly reducing TTF. This rapid finalization aligns with lower transaction delays, demonstrating the efficiency of Layer 2 blockchains in providing secure, quick transaction processing.
Scalability, a measure of a blockchain’s capacity to handle increased transaction loads, was derived by combining TPS, transaction delay, and TTF. As shown in Table 4, Layer 2 solutions with ZK-SNARK and ZK-STARK demonstrate exceptional scalability, making them ideal for high-demand applications. In contrast, Ethereum’s Layer 1 network exhibited limitations in handling high transaction volumes, further validating the effectiveness of Layer 2 solutions for scalable and high-throughput blockchain applications. Formula (6) reflects how efficiently a blockchain can handle increased loads while maintaining low delay and quick finalization of transactions.
Table 4 shows that Layer 2 with ZK-SNARK and ZK-STARK exhibits exceptional scalability, making them ideal for high-demand applications, while Ethereum shows significant limitations in scalability. The results indicate that a layered blockchain architecture, particularly with ZK-SNARK and ZK-STARK on Layer 2, optimizes both throughput and transaction costs, providing significant advantages for applications requiring fast, efficient, and scalable blockchain solutions.
7. Conclusions
This paper introduces a pioneering method for monitoring the health of livestock, integrating Ethereum as the Layer 1 blockchain and Polygon Matic with ZK-SNARK as the Layer 2 blockchain. The proposed system addresses critical challenges in livestock management, such as fragmented data, lack of transparency, and inefficient processes, particularly for small-scale farmers. This layered architecture optimizes transaction processing by initially verifying and validating transactions in Layer 2, followed by batched aggregation and migration to Layer 1. This process significantly alleviates congestion on the Ethereum network, promising an increased transaction throughput and efficiency. Transaction delays reduced to an average of 4.1 ms, with a high throughput of 249.8 TPS, making the system scalable and cost-effective. The implications of this study extend beyond individual farmers to the entire dairy industry, offering a pathway to improved animal welfare, operational efficiency, and sustainability. By ensuring secure and transparent data handling, the system empowers stakeholders to make informed decisions, reduces administrative burdens, and enhances traceability throughout the supply chain. The proposed research not only addresses the scalability challenges faced by conventional blockchain systems but also enhances transparency, reliability, and security across the entire ecosystem. By leveraging the synergies between Layer 1 and Layer 2 blockchain, it lays the foundation for a resilient and efficient livestock healthcare monitoring system poised to address the needs of the modern agricultural landscape. This comprehensive approach enables a thorough analysis of blockchain metrics, yielding valuable insights into the performance characteristics of various blockchain solutions. In future, research areas for further exploration will be advanced blockchain mechanisms like ZK proofs to further enhance privacy and scalability.
Author Contributions
S.K.: Conceptualization, validation, writing—review and editing, supervision, and project administration. S.K. contributed significantly to the conceptualization of the research, ensuring the validation of the results, providing critical reviews and edits to the manuscript, supervising the overall project, and managing its administration. L.P.G.: Methodology, software, formal analysis, investigation, resources, data curation, writing—original draft preparation, and visualization. L.P.G. was responsible for developing the methodology, implementing the software, conducting formal analysis and investigation, managing resources, curating data in collaboration with S.K., preparing the original draft of the manuscript, and creating visualizations. All authors have read and agreed to the published version of the manuscript.
Funding
This research received no external funding.
Data Availability Statement
Data are contained within the article.
Conflicts of Interest
The authors declare no conflicts of interest.
References
- Global Dairy Industry. Statistics and Facts, Statistics from the Website Statista. Available online: https://www.statista.com/topics/4649/dairy-industry/#topicOverview (accessed on 3 December 2024).
- Food and Agriculture Organization of the United Nations. Gateway to Dairy Production and Products. Available online: https://www.fao.org/dairy-production-products/production/en/ (accessed on 2 December 2024).
- Vern, P.; Miftah, N.; Panghal, A. Digital technology: Implementation challenges and strategies in agri-food supply chain. In Agri-Food 4.0; Emerald Publishing Limited: Leeds, UK, 2022; Volume 27, pp. 17–30. [Google Scholar]
- Batla, A.; Kikani, Y.; Joshi, D.; Jain, R.; Patel, K. Real Time Cattle Health Monitoring Using IoT, ThingSpeak, and a Mobile Application. J. Ethol. Anim. Sci. 2023, 5, 000131. [Google Scholar]
- Opasvitayarux, P.; Setamanit, S.-O.; Assarut, N.; Visamitanan, K. Antecedents of IoT adoption in food supply chain quality management: An integrative model. J. Int. Logist. Trade 2022, 20, 135–170. [Google Scholar] [CrossRef]
- National Research Council (US) Subcommittee on Environmental Stress. Effect of Environment on Nutrient Requirements of Domestic Animals; National Academies Press: Washington, DC, USA, 1981; Dairy Cattle. Available online: https://www.ncbi.nlm.nih.gov/books/NBK232334/ (accessed on 2 December 2024).
- Erickson, P.S.; Kalscheur, K.F. Nutrition and feeding of dairy cattle. In Animal Agriculture; Academic Press: Cambridge, MA, USA, 2020; pp. 157–180. [Google Scholar] [CrossRef] [PubMed Central]
- Jena, S.K.; Barik, R.C.; Priyadarshini, R. A systematic state-of-art review on digital identity challenges with solutions using conjugation of IOT and blockchain in healthcare. Internet Things 2024, 25, 101111. [Google Scholar] [CrossRef]
- Sitaru, S.; Kaczmarczyk, R.; Zink, A. Nonfungible tokens (NFTs) in dermatology and health care: A guide for health care professionals. JEADV Clin. Pract. 2023, 2, 32–37. [Google Scholar] [CrossRef]
- Hafid, A.; Hafid, A.S.; Samih, M. Scaling blockchains: A comprehensive survey. IEEE Access 2020, 8, 125244–125262. [Google Scholar] [CrossRef]
- Naradda Gamage, S.K.; Ekanayake, E.; Abeyrathne, G.; Prasanna, R.; Jayasundara, J.; Rajapakshe, P. A Review of Global Challenges and Survival Strategies of Small and Medium Enterprises (SMEs). Economies 2020, 8, 79. [Google Scholar] [CrossRef]
- Massaro, M. Digital transformation in the healthcare sector through blockchain technology. Insights from academic research and business developments. Technovation 2023, 120, 102386. [Google Scholar] [CrossRef]
- Nakamoto, S. Bitcoin: A peer-to-peer electronic cash system. Decentralized Bus. Rev. 2008, 5, 21260. [Google Scholar]
- Andrew, J.; Isravel, D.P.; Sagayam, K.M.; Bhushan, B.; Sei, Y.; Eunice, J. Blockchain for healthcare systems: Architecture, security challenges, trends and future directions. J. Netw. Comput. Appl. 2023, 215, 103633. [Google Scholar]
- Villarreal, E.R.D.; García-Alonso, J.; Moguel, E.; Alegría, J.A.H. Blockchain for healthcare management systems: A survey on interoperability and security. IEEE Access 2023, 11, 5629–5652. [Google Scholar] [CrossRef]
- Taloba, A.I.; Elhadad, A.; Rayan, A.; El-Aziz, R.M.A.; Salem, M.; Alzahrani, A.A.; Alharithi, F.S.; Park, C. A blockchain-based hybrid platform for multimedia data processing in IoT-Healthcare. Alex. Eng. J. 2023, 65, 263–274. [Google Scholar] [CrossRef]
- Dutta, J.; Barman, S. Smart contract and blockchain-based secured approach for storing and sharing electronic health records. Multimed. Tools Appl. 2024. [Google Scholar] [CrossRef]
- Abdel-Basset, M.; Chang, V.; Nabeeh, N.A. An intelligent framework using disruptive technologies for COVID-19 analysis. Technol. Forecast. Soc. Change 2021, 163, 120431. [Google Scholar] [CrossRef] [PubMed]
- Gehlot, A.; Malik, P.K.; Singh, R.; Akram, S.V.; Alsuwian, T. Dairy 4.0: Intelligent Communication Ecosystem for the Cattle Animal Welfare with Blockchain and IoT Enabled Technologies. Appl. Sci. 2022, 12, 7316. [Google Scholar] [CrossRef]
- Alshehri, M. Blockchain-assisted internet of things framework in smart livestock farming. Internet Things 2023, 22, 100739. [Google Scholar] [CrossRef]
- Shen, L.; Zhang, Z.; Zhou, Y.; Xu, Y. Applying Blockchain Technology and the Internet of Things to Improve the Data Reliability for Livestock Insurance. Sensors 2023, 23, 6290. [Google Scholar] [CrossRef]
- Dhifaoui, S.; Houaidia, C.; Saidane, L.A. Computing paradigms for smart farming in the era of drones: A systematic review. Ann. Telecommun. 2024, 79, 35–59. [Google Scholar] [CrossRef]
- Mangala, N.; Naveen, D.R.; Reddy, B.E.; Buyya, R.; Venugopal, K.R.; Iyengar, S.S.; Patnaik, L.M. Secure pharmaceutical supply chain using blockchain in IoT cloud systems. Internet Things 2024, 26, 101215. [Google Scholar]
- Nunes, T.; da Cunha, P.R.; de Abreu, J.M.; Duarte, J.; Corte-Real, A. Non-Fungible Tokens (NFTs) in Healthcare: A Systematic Review. Int. J. Environ. Res. Public Health 2024, 21, 965. [Google Scholar] [CrossRef]
- Tanwar, N.; Thakur, J. Patient-centric soulbound NFT framework for electronic health record (EHR). J. Eng. Appl. Sci. 2023, 70, 33. [Google Scholar] [CrossRef]
- Mohammadi, S.; Fatoorchi, A.A.; Babagoli, M. NFT-based online prescription for data management in healthcare services. Technol. Anal. Strateg. Manag. 2023, 36, 3371–3384. [Google Scholar] [CrossRef]
- Yaghy, A.; Alberto, N.R.I.; Alberto, I.R.I.; Bermea, R.S.; Ristovska, L.; Yaghy, M.; Hoyek, S.; Patel, N.A.; Celi, L.A. The potential use of non-fungible tokens (NFTs) in healthcare and medical research. PLoS Digit. Health 2023, 2, e0000312. [Google Scholar] [CrossRef] [PubMed]
- Chen, T.; Lu, H.; Kunpittaya, T.; Luo, A. A review of ZK-SNARKs. arXiv 2022, arXiv:2202.06877. [Google Scholar]
- Kurmi, J.; Sodhi, A. A survey of zero-knowledge proof for authentication. Int. J. Adv. Res. Comput. Sci. Softw. Eng. 2015, 5, 494–501. [Google Scholar]
- Saif, M.B.; Migliorini, S.; Spoto, F. A Survey on Data Availability in Layer 2 Blockchain Rollups: Open Challenges and Future Improvements. Future Internet 2024, 16, 315. [Google Scholar] [CrossRef]
- Katsika, A.; Negka, L.; Spathoulas, G.; Plagianakos, V. A Critical View on Blockchain Rollups. In Security and Privacy in Smart Environments; Springer Nature: Cham, Switzerland, 2024; pp. 204–239. [Google Scholar]
- Pathak, A.; Al-Anbagi, I.; Hamilton, H.J. Blockchain-enhanced Zero Knowledge Proof-based Privacy-preserving Mutual Authentication for IoT Networks. IEEE Access 2024, 12, 118618–118636. [Google Scholar] [CrossRef]
- Ren, Z.; Yan, E.; Chen, T.; Yu, Y. Blockchain-based CP-ABE data sharing and privacy-preserving scheme using distributed KMS and zero-knowledge proof. J. King Saud Univ. Comput. Inf. Sci. 2024, 36, 101969. [Google Scholar] [CrossRef]
- Rybakken, E.; Hioki, L.; Yaksetig, M. Intmax2: A ZK-rollup with Minimal Onchain Data and Computation Costs Featuring Decentralized Aggregators. Cryptol. Eprint Arch. 2023. [Google Scholar]
- Panait, A.E.; Olimid, R.F. On using ZK-SNARKs and ZK-STARKs in blockchain-based identity management. In Innovative Security Solutions for Information Technology and Communications. Proceedings of the 13th International Conference, SecITC 2020, Bucharest, Romania, 19–20 November 2020; Revised Selected Papers; Lecture Notes in Computer Science; Springer: Cham, Switzerland, 2021; pp. 130–145. [Google Scholar]
- Thibault, L.T.; Sarry, T.; Hafid, A.S. Blockchain scaling using rollups: A comprehensive survey. IEEE Access 2022, 10, 93039–93054. [Google Scholar] [CrossRef]
- Lavaur, T.; Detchart, J.; Lacan, J.; Chanel, C.P.C. Modular zk-rollup on-demand. J. Netw. Comput. Appl. 2023, 217, 103678. [Google Scholar] [CrossRef]
- Zhou, L.; Diro, A.; Saini, A.; Kaisar, S.; Hiep, P.C. Leveraging zero knowledge proofs for blockchain-based identity sharing: A survey of advancements, challenges and opportunities. J. Inf. Secur. Appl. 2024, 80, 103678. [Google Scholar] [CrossRef]
- El-Hajj, M.; Roelink, B.O.; Sarmah, D. Systematic Review: Comparing zk-SNARK, zk-STARK, and Bulletproof Protocols for Privacy-Preserving Authentication. Authorea Prepr. 2024. [Google Scholar] [CrossRef]
- Petkus, M. Why and how zk-snark works. arXiv 2019, arXiv:1906.07221. [Google Scholar]
- Kuznetsov, O.; Rusnak, A.; Yezhov, A.; Kanonik, D.; Kuznetsova, K.; Karashchuk, S. Enhanced Security and Efficiency in Blockchain with Aggregated Zero-Knowledge Proof Mechanisms. IEEE Access 2024, 12, 49228–49248. [Google Scholar] [CrossRef]
- Fan, C.; Ghaemi, S.; Khazaei, H.; Musilek, P. Performance evaluation of blockchain systems: A systematic survey. IEEE Access 2020, 8, 126927–126950. [Google Scholar] [CrossRef]
Disclaimer/Publisher’s Note: The statements, opinions and data contained in all publications are solely those of the individual author(s) and contributor(s) and not of MDPI and/or the editor(s). MDPI and/or the editor(s) disclaim responsibility for any injury to people or property resulting from any ideas, methods, instructions or products referred to in the content. |
© 2025 by the authors. Licensee MDPI, Basel, Switzerland. This article is an open access article distributed under the terms and conditions of the Creative Commons Attribution (CC BY) license (https://creativecommons.org/licenses/by/4.0/).










