Can Relocation Influence Human Acceptance of Connected and Automated Vehicles?
Abstract
1. Introduction
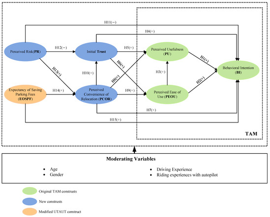
- This paper is an attempt to gain insight into accepting CAVs from the perspective of relocation scenarios. We propose a novel research framework, integrating modifications to the modified TAM model and the UTAUT model to acquire comprehensive empirical evidence. Our objective is to investigate the influence of the relocation feature on the acceptance of CAVs.
- We rigorously assess the well-established reliability and validity of our model to substantiate its explanatory power. This validation process strengthens the persuasiveness of the conclusions drawn in this research.
- We conducted a multigroup analysis to examine the moderating effects of socioeconomic and travel attributes on behavioral intention. Additionally, we validated and analyzed the mediating effect model of relocation to elucidate its specific roles and influence mechanisms within the acceptance model.
2. Literature Review and Model Development
2.1. The Development of Acceptance Theory
2.2. Research Hypotheses and Model Development
2.2.1. Behavioral Intention
2.2.2. Perceived Usefulness and Perceived Ease of Use
2.2.3. Initial Trust in CAVs
2.2.4. Perceived Convenience of Relocation
2.2.5. Perceived Risk
2.2.6. Expectation of Saving on Parking Fees
3. Methods
3.1. Survey Design
3.2. Survey Procedure
3.2.1. Pre-Survey
3.2.2. Formal Research Survey
3.3. Demographics of Respondents
3.4. Data Statistical Analysis
4. Results
4.1. Descriptive Analysis
4.2. Measurement Model Assessment
4.2.1. Reliability Analysis
4.2.2. EFA and CFA
4.3. Structural Model Analysis
4.4. Mediating Effect Tests
4.5. Multigroup Analysis
5. Discussion
5.1. User Acceptance and Its Contributing Factors
5.2. Multigroup Analysis of Moderating Effects
5.3. Theoretical Implications
5.4. Policy Implications
6. Conclusions, Limitations, and Future Work
Author Contributions
Funding
Data Availability Statement
Acknowledgments
Conflicts of Interest
References
- Morris, D.; Madzudzo, G.; Garcia-Perez, A. Cybersecurity threats in the auto industry: Tensions in the knowledge environment. Technol. Forecast. Soc. Change 2020, 157, 120102. [Google Scholar] [CrossRef]
- S&P The Future of Mobility. Available online: https://www.spglobal.com/mobility/en/topic/the-future-of-mobility.html (accessed on 5 May 2024).
- Zou, X.; Logan, D.B.; Vu, H.L. Modeling public acceptance of private autonomous vehicles: Value of time and motion sickness viewpoints. Transp. Res. Part C Emerg. Technol. 2022, 137, 103548. [Google Scholar] [CrossRef]
- SAE Taxonomy and Definitions for Terms Related to Driving Automation Systems for On-Road Motor Vehicles. Available online: https://www.sae.org/standards/content/j3016_202104/ (accessed on 30 April 2024).
- Deichmann, J.; Ebel, E.; Heineke, K.; Heuss, R.; Kellner, M.; Steiner, F. Autonomous Driving’s Future: Convenient and Connected; McKinsey Center for Future Mobility: Stuttgart, German, 2023. [Google Scholar]
- Ban, X.; Yang, D.; Wang, J.; Hamdar, S. Editorial: Connected and automated vehicles (CAV) based traffic-vehicle control. Transp. Res. Part C Emerg. Technol. 2020, 112, 116–119. [Google Scholar] [CrossRef]
- Lu, N.; Cheng, N.; Zhang, N.; Shen, X.; Mark, J.W. Connected Vehicles: Solutions and Challenges. IEEE Internet Things J. 2014, 1, 289–299. [Google Scholar] [CrossRef]
- Richter, A.; Löwner, M.-O.; Ebendt, R.; Scholz, M. Towards an integrated urban development considering novel intelligent transportation systems: Urban Development Considering Novel Transport. Technol. Forecast. Soc. Change 2020, 155, 119970. [Google Scholar] [CrossRef]
- Jun, W.K.; An, M.H.; Choi, J.Y. Impact of the connected & autonomous vehicle industry on the Korean national economy using input-output analysis. Technol. Forecast. Soc. Change 2022, 178, 121572. [Google Scholar] [CrossRef]
- Su, Y.-S.; Huang, H.; Daim, T.; Chien, P.-W.; Peng, R.-L.; Karaman Akgul, A. Assessing the technological trajectory of 5G-V2X autonomous driving inventions: Use of patent analysis. Technol. Forecast. Soc. Change 2023, 196, 122817. [Google Scholar] [CrossRef]
- Daniel Holland-Letz, M.K.; Kloss, B.; Müller, T. Mobility’s Future: An Investment Reality Check 2021. Available online: https://www.mckinsey.com/industries/automotive-and-assembly/our-insights/mobilitys-future-an-investment-reality-check (accessed on 21 April 2024).
- Zhang, Y. China’s First Holographic Sensing Highway has Opened. Available online: http://finance.people.com.cn/n1/2023/1024/c1004-40102112.html (accessed on 24 October 2023).
- S&P Global Mobility. Autonomous Vehicles Special Report; S&P Global: Hong Kong SAR, China, 2022. [Google Scholar]
- Bridgelall, R.; Stubbing, E. Forecasting the effects of autonomous vehicles on land use. Technol. Forecast. Soc. Change 2021, 163, 120444. [Google Scholar] [CrossRef]
- Bansal, P.; Kockelman, K.M. Forecasting Americans’ long-term adoption of connected and autonomous vehicle technologies. Transp. Res. Part A Policy Pract. 2017, 95, 49–63. [Google Scholar] [CrossRef]
- Jiang, L.; Chen, H.; Paschalidis, E. Diffusion of connected and autonomous vehicles concerning mode choice, policy interventions and sustainability impacts: A system dynamics modelling study. Transp. Policy 2023, 141, 274–290. [Google Scholar] [CrossRef]
- Levin, M.; Wong, E.; Nault-Maurer, B.; Khani, A. Parking infrastructure design for repositioning autonomous vehicles. Transp. Res. Part C Emerg. Technol. 2020, 120, 102838. [Google Scholar] [CrossRef]
- Wang, S.; Levin, M.W.; Caverly, R.J. Optimal parking management of connected autonomous vehicles: A control-theoretic approach. Transp. Res. Part C Emerg. Technol. 2021, 124, 102924. [Google Scholar] [CrossRef]
- Kacperski, C.; Vogel, T.; Kutzner, F. Ambivalence in Stakeholders’ Views on Connected and Autonomous Vehicles. In HCI in Mobility, Transport, and Automotive Systems. Automated Driving and In-Vehicle Experience Design; Krömker, H., Ed.; Springer International Publishing: Cham, Switzerland, 2020; pp. 46–57. [Google Scholar]
- Talebpour, A.; Mahmassani, H.S. Influence of connected and autonomous vehicles on traffic flow stability and throughput. Transp. Res. Part C Emerg. Technol. 2016, 71, 143–163. [Google Scholar] [CrossRef]
- Wu, M.; Wang, N.; Yuen, K.F. Can autonomy level and anthropomorphic characteristics affect public acceptance and trust towards shared autonomous vehicles? Technol. Forecast. Soc. Change 2023, 189, 122384. [Google Scholar] [CrossRef]
- Xing, Y.; Zhou, H.; Han, X.; Zhang, M.; Lu, J. What influences vulnerable road users’ perceptions of autonomous vehicles? A comparative analysis of the 2017 and 2019 Pittsburgh surveys. Technol. Forecast. Soc. Change 2022, 176, 121454. [Google Scholar] [CrossRef]
- Lee, D.; Hess, D.J. Public concerns and connected and automated vehicles: Safety, privacy, and data security. Humanit. Soc. Sci. Commun. 2022, 9, 90. [Google Scholar] [CrossRef]
- Qian, L.; Yin, J.; Huang, Y.; Liang, Y. The role of values and ethics in influencing consumers’ intention to use autonomous vehicle hailing services. Technol. Forecast. Soc. Change 2023, 188, 122267. [Google Scholar] [CrossRef]
- Clemens, K. Autonomous Vehicles: Where Are We Today? Available online: https://eepower.com/market-insights/autonomous-vehicles-where-are-we-today/# (accessed on 3 October 2023).
- Zhang, T.; Tao, D.; Qu, X.; Zhang, X.; Lin, R.; Zhang, W. The roles of initial trust and perceived risk in public’s acceptance of automated vehicles. Transp. Res. Part C Emerg. Technol. 2019, 98, 207–220. [Google Scholar] [CrossRef]
- Zhang, T.; Tao, D.; Qu, X.; Zhang, X.; Zeng, J.; Zhu, H.; Zhu, H. Automated vehicle acceptance in China: Social influence and initial trust are key determinants. Transp. Res. Part C Emerg. Technol. 2020, 112, 220–233. [Google Scholar] [CrossRef]
- Choi, J.K.; Ji, Y.G. Investigating the Importance of Trust on Adopting an Autonomous Vehicle. Int. J. Hum. –Comput. Interact. 2015, 31, 692–702. [Google Scholar] [CrossRef]
- Buckley, L.; Kaye, S.-A.; Pradhan, A.K. Psychosocial factors associated with intended use of automated vehicles: A simulated driving study. Accid. Anal. Prev. 2018, 115, 202–208. [Google Scholar] [CrossRef]
- Kacperski, C.; Kutzner, F.; Vogel, T. Consequences of autonomous vehicles: Ambivalent expectations and their impact on acceptance. Transp. Res. Part F Traffic Psychol. Behav. 2021, 81, 282–294. [Google Scholar] [CrossRef]
- Duboz, A.; Mourtzouchou, A.; Grosso, M.; Kolarova, V.; Cordera, R.; Nägele, S.; Alonso Raposo, M.; Krause, J.; Garus, A.; Eisenmann, C.; et al. Exploring the acceptance of connected and automated vehicles: Focus group discussions with experts and non-experts in transport. Transp. Res. Part F Traffic Psychol. Behav. 2022, 89, 200–221. [Google Scholar] [CrossRef]
- Kapser, S.; Abdelrahman, M. Acceptance of autonomous delivery vehicles for last-mile delivery in Germany—Extending UTAUT2 with risk perceptions. Transp. Res. Part C Emerg. Technol. 2020, 111, 210–225. [Google Scholar] [CrossRef]
- Shen, Y.; Wu, Y.; Yao, B. Research on Heterogeneous Traveler Travel Mode Choices with Differences under a Mixed Traffic Environment. Sensors 2023, 23, 6091. [Google Scholar] [CrossRef]
- Yoganathan, V.; Osburg, V.-S. Heterogenous evaluations of autonomous vehicle services: An extended theoretical framework and empirical evidence. Technol. Forecast. Soc. Change 2024, 198, 122952. [Google Scholar] [CrossRef]
- Zhang, Q.; Zhang, T.; Ma, L. Human acceptance of autonomous vehicles: Research status and prospects. Int. J. Ind. Ergon. 2023, 95, 103458. [Google Scholar] [CrossRef]
- Tang, P.; Sun, X.; Cao, S. Investigating user activities and the corresponding requirements for information and functions in autonomous vehicles of the future. Int. J. Ind. Ergon. 2020, 80, 103044. [Google Scholar] [CrossRef]
- Jia, W.; Donna Chen, T.; Zhang, W. Willingness-to-relocate: Examining preferences for parking relocation of privately-owned automated vehicles. Transp. Res. Part D Transp. Environ. 2022, 108, 103318. [Google Scholar] [CrossRef]
- Radvand, T.; Bahrami, S.; Yin, Y.; Laberteaux, K. Curbing cruising-as-substitution-for-parking in automated mobility. Transp. Res. Part C Emerg. Technol. 2022, 143, 103853. [Google Scholar] [CrossRef]
- Bahrami, S.; Vignon, D.; Yin, Y.; Laberteaux, K. Parking management of automated vehicles in downtown areas. Transp. Res. Part C Emerg. Technol. 2021, 126, 103001. [Google Scholar] [CrossRef]
- Kang, D.; Hu, F.; Levin, M.W. Impact of automated vehicles on traffic assignment, mode split, and parking behavior. Transp. Res. Part D Transp. Environ. 2022, 104, 103200. [Google Scholar] [CrossRef]
- Zhang, W.; Wang, K. Parking futures: Shared automated vehicles and parking demand reduction trajectories in Atlanta. Land Use Policy 2020, 91, 103963. [Google Scholar] [CrossRef]
- Kersten Heineke, R.H.; Kelkar, A.; Kellner, M. What’s Next for Autonomous Vehicles? Available online: https://www.mckinsey.com/features/mckinsey-center-for-future-mobility/our-insights/whats-next-for-autonomous-vehicles (accessed on 1 December 2021).
- MoIIT Notice on the Pilot Work of “Vehicle-Road-Cloud Integration” application of Connected and Automated Vehicles. Available online: https://www.miit.gov.cn/jgsj/zbys/wjfb/art/2024/art_140d86b63e494628ae039dd23a3cc539.html (accessed on 17 January 2024).
- Davis, F.; Bagozzi, R.; Warshaw, P. User Acceptance of Computer Technology: A Comparison of Two Theoretical Models. Manag. Sci. 1989, 35, 982–1003. [Google Scholar] [CrossRef]
- Venkatesh, V.; Davis, F.D. A Model of the Antecedents of Perceived Ease of Use: Development and Test. Decis. Sci. 1996, 27, 451–481. [Google Scholar] [CrossRef]
- Venkatesh, V.; Davis, F. A Theoretical Extension of the Technology Acceptance Model: Four Longitudinal Field Studies. Manag. Sci. 2000, 46, 186–204. [Google Scholar] [CrossRef]
- Venkatesh, V.; Morris, M.; Davis, G.; Davis, F. User Acceptance of Information Technology: Toward a Unified View. MIS Q. 2003, 27, 425–478. [Google Scholar] [CrossRef]
- Venkatesh, V.; Bala, H. Technology Acceptance Model 3 and a Research Agenda on Interventions. Decis. Sci. 2008, 39, 273–315. [Google Scholar] [CrossRef]
- Venkatesh, V.; Thong, J.; Xu, X. Consumer Acceptance and Use of Information Technology: Extending the Unified Theory of Acceptance and Use of Technology. MIS Q. 2012, 36, 157–178. [Google Scholar] [CrossRef]
- Ahmad, S.; Mohd Noor, A.S.; Alwan, A.A.; Gulzar, Y.; Khan, W.Z.; Reegu, F.A. eLearning Acceptance and Adoption Challenges in Higher Education. Sustainability 2023, 15(7), 6190. [Google Scholar] [CrossRef]
- Bakar, F. E-Wallet Usage to Pay Zakat During Covid-19 Pandemic Among Malaysian’s Polytechnic Lecturers. Int. J. Islam. Econ. Financ. Res. 2022, 5, 57–79. [Google Scholar] [CrossRef]
- Xu, J.; Zhang, X.; Li, H.; Yoo, C.; Pan, Y. Is Everyone an Artist? A Study on User Experience of AI-Based Painting System. Appl. Sci. 2023, 13, 6496. [Google Scholar] [CrossRef]
- Lee, J.; See, K. Trust in Automation: Designing for Appropriate Reliance. Hum. Factors 2004, 46, 50–80. [Google Scholar] [CrossRef]
- Ghazizadeh, M.; Lee, J.; Boyle, L. Extending the Technology Acceptance Model to assess automation. Cogn. Technol. Work. 2012, 14, 39–49. [Google Scholar] [CrossRef]
- Panagiotopoulos, I.; Dimitrakopoulos, G. An empirical investigation on consumers’ intentions towards autonomous driving. Transp. Res. Part C Emerg. Technol. 2018, 95, 773–784. [Google Scholar] [CrossRef]
- Ye, X.; Sui, X.; Tao, W.; Yan, X.; Chen, J. Research on parking choice behavior of shared autonomous vehicle services by measuring users’ intention of usage. Transp. Res. Part F Traffic Psychol. Behav. 2022, 88, 81–98. [Google Scholar] [CrossRef]
- Ribeiro, M.A.; Gursoy, D.; Chi, O.H. Customer Acceptance of Autonomous Vehicles in Travel and Tourism. J. Travel Res. 2022, 61, 620–636. [Google Scholar] [CrossRef]
- Curtale, R.; Liao, F.; Rebalski, E. Transitional behavioral intention to use autonomous electric car-sharing services: Evidence from four European countries. Transp. Res. Part C Emerg. Technol. 2022, 135, 103516. [Google Scholar] [CrossRef]
- Zefreh, M.M.; Edries, B.; Esztergár-Kiss, D.; Torok, A. Intention to use private autonomous vehicles in developed and developing countries: What are the differences among the influential factors, mediators, and moderators? Travel Behav. Soc. 2023, 32, 100592. [Google Scholar] [CrossRef]
- Fishbein, M.; Ajzen, I.; Belief, A. Belief, Attitude, Intention, and Behavior: An Introduction to Theory and Research. Contemp. Sociol. 1977, 6, 244–245. [Google Scholar] [CrossRef]
- Fagnant, D.J.; Kockelman, K. Preparing a nation for autonomous vehicles: Opportunities, barriers and policy recommendations. Transp. Res. Part A Policy Pract. 2015, 77, 167–181. [Google Scholar] [CrossRef]
- Duarte, F.; Ratti, C. The Impact of Autonomous Vehicles on Cities: A Review. J. Urban Technol. 2018, 25, 3–18. [Google Scholar] [CrossRef]
- Howard, D.; Dai, D. Public Perceptions of Self-Driving Cars: The Case of Berkeley, California. In Proceedings of the Transportation Research Board 93rd Annual Meeting, Washington, DC, USA, 12–14 January 2014. [Google Scholar]
- Aityoussef, A.; Belhcen, L. A predictive model of building initial trust in sharing economy: Multi-Dimensional analysis of facebook users in Morocco. Technol. Soc. 2022, 71, 102111. [Google Scholar] [CrossRef]
- McKnight, D.; Cummings, L.; Chervany, N. Initial Trust Formation in New Organizational Relationships. Acad. Manag. Rev. 1998, 23, 473–490. [Google Scholar] [CrossRef]
- Li, X.; Hess, T.; Valacich, J. Why do we trust new technology? A study of initial trust formation with organizational information systems. J. Strategic Inf. Sys. 2008, 17, 39–71. [Google Scholar] [CrossRef]
- Kenesei, Z.; Ásványi, K.; Kökény, L.; Jászberényi, M.; Miskolczi, M.; Gyulavári, T.; Syahrivar, J. Trust and perceived risk: How different manifestations affect the adoption of autonomous vehicles. Transp. Res. Part A Policy Pract. 2022, 164, 379–393. [Google Scholar] [CrossRef]
- Xu, Z.; Zhang, K.; Min, H.; Wang, Z.; Zhao, X.; Liu, P. What drives people to accept automated vehicles? Findings from a field experiment. Transp. Res. Part C Emerg. Technol. 2018, 95, 320–334. [Google Scholar] [CrossRef]
- Mayer, R.C.; Davis, J.H.; Schoorman, F.D. An Integrative Model Of Organizational Trust. Acad. Manag. Rev. 1995, 20, 709–734. [Google Scholar] [CrossRef]
- Maltz, M.; Sun, H.; Wu, Q.; Mourant, R. In-Vehicle Alerting System for Older and Younger Drivers: Does Experience Count? Transp. Res. Rec. 2004, 1899, 64–70. [Google Scholar] [CrossRef]
- Moray, N.; Inagaki, T.; Itoh, M. E Adaptive Automation, Trust, and Self-Confidence in Fault Management of Time-Critical Tasks. J. Exp. Psychol. Appl. 2000, 6, 44–58. [Google Scholar] [CrossRef]
- Lu, L.; Cai, R.; Gursoy, D. Developing and validating a service robot integration willingness scale. Int. J. Hosp. Manag. 2019, 80, 36–51. [Google Scholar] [CrossRef]
- Bansal, P.; Kockelman, K.M.; Singh, A. Assessing public opinions of and interest in new vehicle technologies: An Austin perspective. Transp. Res. Part C Emerg. Technol. 2016, 67, 1–14. [Google Scholar] [CrossRef]
- Peng, J.; Wang, B.; Cai, Y.; Wang, B.; Huang, J.; Yang, C.; Jiang, C. What is the public really concerned about the AV crash? Insights from a combined analysis of social media and questionnaire survey. Technol. Forecast. Soc. Change 2023, 189, 122371. [Google Scholar] [CrossRef]
- Moore, M.A.; Lavieri, P.S.; Dias, F.F.; Bhat, C.R. On investigating the potential effects of private autonomous vehicle use on home/work relocations and commute times. Transp. Res. Part C Emerg. Technol. 2020, 110, 166–185. [Google Scholar] [CrossRef]
- Harper, C.; Hendrickson, C.; Samaras, C. Exploring the Economic, Environmental, and Travel Implications of Changes in Parking Choices due to Driverless Vehicles: An Agent-Based Simulation Approach. J. Urban Plan. Dev. 2018, 14, e04018043. [Google Scholar] [CrossRef]
- Corp. S. Homepage. Available online: https://www.wjx.cn/ (accessed on 11 November 2006).
- NBoS Seventh National Population Census (No.4). Available online: http://www.stats.gov.cn/sj/zxfb/202302/t20230203_1901084.html (accessed on 11 May 2021).
- NBoS Seventh National Population Census (No.6). Available online: http://www.stats.gov.cn/xxgk/sjfb/zxfb2020/202105/t20210511_1817201.html (accessed on 11 May 2021).
- Wu, M. Structural Equation Modeling: Operation and Application of AMOS.; Chongqing University Press: Chongqing, China, 2009. [Google Scholar]
- Wu, M. Structural Equation Modeling: Amos Practical Progression; Chongqing University Press: Chongqing, China, 2013. [Google Scholar]
- Xiaoping Chen, W.S. Empirical Methods in Organization and Management Research, 3rd ed.; Peking University Press: Beijing, China, 2018. [Google Scholar]
- Bollen, K.A. Structural Equations with Latent Variables; John Wiley & Sons.: Hoboken, NJ, USA, 1989. [Google Scholar]
- Preacher, K.; Hayes, A. Asymptotic and Resampling Strategies for Assessing and Comparing Indirect Effects in Multiple Mediator Models. Behav. Res. Methods 2008, 40, 879–891. [Google Scholar] [CrossRef] [PubMed]
- Gaskin, J. Structural Equation Modeling. Available online: http://statwiki.gaskination.com (accessed on 8 April 2021).
- Byrne, B.M. Structural Equation Modeling with Amos: Basic Concepts, Applications, and Programming, 3rd ed.; Routledge, Taylor & Francis Group: New York, NY, USA, 2016. [Google Scholar]
- Fornell, C.; Larcker, D. Evaluating Structural Equation Models with Unobservable Variables and Measurement Error. J. Mark. Res. 1981, 24, 337–346. [Google Scholar] [CrossRef]
- Kenny, D.A.; Kashy, D.A.; Bolger, N. Data analysis in social psychology. In The handbook of Social Psychology, 4th ed.; McGraw-Hill: New York, NY, USA, 1998; Volume 1. [Google Scholar]
- Malhotra, M.; Singhal, C.; Shang, G.; Ployhart, R. A Critical Evaluation of Alternative Methods and Paradigms for Conducting Mediation Analysis in Operations Management Research. J. Oper. Manag. 2014, 32, 127–137. [Google Scholar] [CrossRef]
- Zhao, X.; Lynch, J.; Chen, Q. Reconsidering Baron and Kenny: Myths and truths about mediation analysis. J. Consum. Res. 2010, 37, 197–206. [Google Scholar] [CrossRef]
- Chen, X.; Li, T.; Yuan, Q. Impacts of built environment on travel behaviors of Generation Z: A longitudinal perspective. Transportation 2023, 50, 407–436. [Google Scholar] [CrossRef]
- Hsiao, Y.-Y.; Lai, M. The Impact of Partial Measurement Invariance on Testing Moderation for Single and Multi-Level Data. Front. Psychol. 2018, 9, 740. [Google Scholar] [CrossRef]
- Spurlock, C.; Sears, J.; Wong-Parodi, G.; Walker, V.; Jin, L.; Taylor, M.; Duvall, A.; Gopal, A.; Todd, A. Describing the users: Understanding adoption of and interest in shared, electrified, and automated transportation in the San Francisco Bay Area. Transp. Res. Part D Transp. Environ. 2019, 71, 283–301. [Google Scholar] [CrossRef]
- Wang, S.; Zhao, J. Risk Preference and Adoption of Autonomous Vehicles. Transp. Res. Part A Policy Pract. 2019, 126. [Google Scholar] [CrossRef]
- Song, Y. The Post-1995 Generation will Become the Main Force of CAVs Consumption. Available online: https://auto.cctv.com/2022/09/23/ARTIGjZodrCoOnQsdk9tqvpW220923.shtml (accessed on 23 September 2022).
- Moser, R. How Self-Driving Cars Can Empower a Growing Population of Older Adults. Available online: https://generations.asaging.org/how-self-driving-cars-can-empower-older-adults (accessed on 1 June 2021).
- Threlfall, R. Autonomous Vehicles Readiness Index; Klynveld Peat Marwick Goerdeler (KPMG) International: Amstelveen, The Netherlands, 2020. [Google Scholar]
- Yang, G.; Caiati, V.; Rasouli, S.; Chen, J. Understanding Drivers’ Behavioral attitudes and Intentions to Use Guidance Systems in Urban Complex Parking Lots Based on the C-TAM-TPB Framework. Transp. Res. Rec. ahead of print. 2024. [Google Scholar] [CrossRef]





| References | Research Perspective | Transport Modes | Introducing Approach | Sample Size | Framework | Models (Significant Factors Were Emboldened) | Analysis Method | Country |
|---|---|---|---|---|---|---|---|---|
| Panagiotopoulos et al. [55] | Human factors | Avs, SAE level was not mentioned | Text description | 483 | TAM | PU + PEOU + Trust + SI → BI; PEOU → PU | Multiple regression analyses (MRAs) | Greece |
| Buckley et al. [29] | Human factors | Avs, SAE L3 | Driving simulation | 74 | TPB;TAM | Model1: ATB + SN + PBC + Trust + Workload → BI; Model2: PU + PEOU + Trust → BI | Hierarchical regression analysis | USA |
| Zhang et al. [26] | Human factors | Avs, SAE L3 | Text description | 216 | TAM | PU + PEOU + Trust → ATT; PEOU + PU + PSR + PPR → Trust; ATT + PU → BI. | SEM | China |
| Kapser and Abdelrahman [32] | Human factors and economic factors | Automated delivery vehicles (ADVs), SAE level was not mentioned | Text description | 501 | UTAUT2 | PR +PE + EE + SI + FC + HM + PS → BI | SEM | German |
| Ribeiro et al. [57] | Human factors | AVs, SAE level was not mentioned | Text description | 362 | Cognitive Appraisal Theory and the Artificially Intelligent Device Use Acceptance Model | SI + HM + Trust + PPE + PR + Emotion → BI | A two-stage SEM approach | USA |
| Kacperski et al. [30] | Human factors | Connected and automated vehicles (CAVs), SAE L5 | Text description | 529 | TAM | Safety + Privacy + Efficiency + Sustainability + EOU → BI | SEM | France, Germany, Italy, and the UK |
| Curtale et al. [58] | Human factors | Automated electric car-sharing services (AECS), SAE L5 | Text description | 2154 | UTAUT2 | PE + EE + HM + SI → BI ECS; HM + SC + BI ECS → BI AECS | SEM | France, Italy, Netherlands, and Spain |
| Zefreh et al. [59] | Human factors | PAVs, SAE L5 | Text and video description | 1823 | TAM | SE + Trust + SI + PPV + EE + HM + PE + FC → BI | PLS-SEM | Some developed countries and developing countries. |
| Wu et al. [21] | Artificial intelligence factors and economic factors | Shared automated vehicles (SAVs), SAE level was not mentioned | Text description | 451 | TAM | SAP + HTP + SAN + EE + HSFC + SI → TS; SAP + HTP + SAN + EE + HSFC + SI + TS → BI | SEM | Singapore |
| Constructs | Items | Content | Source Adapted |
|---|---|---|---|
| Perceived Usefulness (PU) | PU1 | Using CAVs would make my driving more accessible. | [26,44] |
| PU2 | Using CAVs could reduce the time I spend driving. | ||
| PU3 | Using CAVs would improve the efficiency of my trips on the road. | ||
| PU4 | Using CAVs would improve my performance in driving my vehicle on trips. | ||
| PU5 | The self-driving feature of CAVs would allow me to do other things in the car. | ||
| PU6 | CAVs would reduce my driving stress. | ||
| PU7 | CAVSs would be helpful in times of poor health (e.g., when driving with fatigue). | ||
| PU8 | Overall, CAVs would be helpful to me while traveling. | ||
| Perceived ease of use (PEOU) | PEOU1 | Learning to use CAVs would be easy for me. | [44,56] |
| PEOU2 | Using CAVs would be easy. | ||
| PEOU3 | I think CAVs would be easy to learn. | ||
| PEOU4 | CAVs would be easy to understand. | ||
| PEOU5 | I think I would readily use CAVs. | ||
| Perceived Risk (PR) | PR1 | I am concerned about the safety of CAVs on the road and during parking. | [26,28] |
| PR2 | I am concerned about the breakdowns of CAVs. | ||
| PR3 | I am concerned that CAVs might collect too much personal information from me and even diffuse my personal information without authorization. | ||
| PR4 | I am concerned about CAVs being involved in accidents due to breakdowns. | ||
| PR5 | I am concerned that CAVs may use or distribute my personal information for other purposes without my authorization. | ||
| PR6 | I am concerned about the overall safety of this technology. | ||
| Perceived Convenience of Relocation (PCOR) | PCOR1 | The relocation feature of CAVs would make it easy to find a parking space. | [17,56] |
| PCOR2 | The relocation feature would not require me to park by myself. | ||
| PCOR3 | The relocation feature would help me to arrive at my destination first. | ||
| PCOR4 | When I want to leave, the CAV can come right over and pick me up without me having to go to the parking lot and find the car, which would be convenient for me. | ||
| PCOR5 | The relocation feature of the CAV would be convenient. | ||
| PCOR6 | The relocation feature in CAVs would improve my travel efficiency. | ||
| PCOR7 | The autonomous parking function is convenient, especially for people with limited mobility. | ||
| Expectancy of Saving Parking fees (EOSPF) | EOSPF1 | CAVs can drive automatedly to accessible parking spaces farther away, saving money on parking fees. | [37,47] |
| EOSPF2 | CAVs can drive themselves to cheaper parking lots. | ||
| EOSPF3 | CAVs can look for lower-priced parking lots. | ||
| EOSPF4 | Overall, CAVs would save me money on parking. | ||
| Initial Trust (Trust) | Trust1 | Level 5 CAVs would be reliable. | [26,28] |
| Trust2 | I think I would trust CAVs in the future. | ||
| Trust3 | I would like to believe in CAVs in the future. | ||
| Trust4 | CAVs will be trustworthy in the future. | ||
| Behavioral Intention (BI) | BI1 | I think I would love to use CAVs in the future. | [44,56] |
| BI2 | I plan to use CAVs in the future. | ||
| BI3 | I intend to use CAVs in the future. | ||
| BI4 | I will always try to use CAVs when available in the future. | ||
| BI5 | Overall, I would use CAVs. |
| Variable | Category | Frequency (n = 717) | Percentage |
|---|---|---|---|
| Gender | Male | 363 | 50.63% |
| Female | 354 | 49.37% | |
| Age | 18–26 | 339 | 47.28% |
| 27–42 | 292 | 40.73% | |
| 43–58 | 77 | 10.74% | |
| > 59 | 9 | 1.26% | |
| Education | Secondary school certificate or below | 32 | 4.46% |
| High school degree | 53 | 7.39% | |
| Bachelor’s degree | 341 | 47.56% | |
| Master’s degree | 222 | 30.96% | |
| Doctorate | 69 | 9.62% | |
| Driving license | Yes | 543 | 75.73% |
| No | 174 | 24.27% |
| Construct | Item | Mean | Standard Deviation (S.D.) | Cronbach’s α | Factor Loading | Composite Reliability (CR) | Average Variance Extracted (AVE) |
|---|---|---|---|---|---|---|---|
| PU | PU1 | 3.93 | 0.72 | 0.826 | 0.653 | 0.779 | 0.542 |
| PU6 | 4.04 | 0.78 | 0.834 | 0.723 | |||
| PU8 | 3.97 | 0.72 | 0.834 | 0.823 | |||
| PEOU | PEOU1 | 3.72 | 0.74 | 0.886 | 0.793 | 0.906 | 0.658 |
| PEOU2 | 3.72 | 0.74 | 0.886 | 0.793 | |||
| PEOU3 | 3.74 | 0.81 | 0.871 | 0.874 | |||
| PEOU4 | 3.74 | 0.80 | 0.886 | 0.812 | |||
| PEOU5 | 3.78 | 0.80 | 0.891 | 0.782 | |||
| PCOR | PCOR1 | 4.17 | 0.64 | 0.884 | 0.734 | 0.894 | 0.585 |
| PCOR2 | 4.12 | 0.73 | 0.885 | 0.727 | |||
| PCOR3 | 4.15 | 0.66 | 0.880 | 0.769 | |||
| PCOR4 | 4.20 | 0.66 | 0.882 | 0.808 | |||
| PCOR5 | 4.16 | 0.67 | 0.883 | 0.770 | |||
| PCOR6 | 4.14 | 0.67 | 0.881 | 0.780 | |||
| EOSPF | EOSPF1 | 3.79 | 0.85 | 0.920 | 0.880 | 0.926 | 0.759 |
| EOSPF2 | 3.80 | 0.86 | 0.893 | 0.886 | |||
| EOSPF3 | 3.79 | 0.84 | 0.900 | 0.903 | |||
| EOSPF4 | 3.81 | 0.86 | 0.901 | 0.814 | |||
| Trust | Trust1 | 3.62 | 0.72 | 0.903 | 0.845 | 0.922 | 0.747 |
| Trust2 | 3.57 | 0.81 | 0.895 | 0.868 | |||
| Trust3 | 3.77 | 0.73 | 0.904 | 0.853 | |||
| Trust4 | 3.65 | 0.75 | 0.889 | 0.891 | |||
| PR | PR1 | 4.01 | 0.83 | 0.918 | 0.770 | 0.920 | 0.742 |
| PR2 | 4.02 | 0.84 | 0.912 | 0.916 | |||
| PR3 | 4.10 | 0.84 | 0.912 | 0.909 | |||
| PR6 | 3.97 | 0.90 | 0.918 | 0.842 | |||
| BI | BI1 | 3.82 | 0.71 | 0.900 | 0.852 | 0.922 | 0.703 |
| BI2 | 3.68 | 0.78 | 0.903 | 0.843 | |||
| BI3 | 3.72 | 0.75 | 0.903 | 0.836 | |||
| BI4 | 3.89 | 0.70 | 0.914 | 0.774 | |||
| BI5 | 3.83 | 0.70 | 0.893 | 0.883 |
| 1 | 2 | 3 | 4 | 5 | 6 | 7 | |
|---|---|---|---|---|---|---|---|
| BI1 | 0.827 | ||||||
| BI2 | 0.811 | ||||||
| BI3 | 0.799 | ||||||
| BI4 | 0.793 | ||||||
| BI5 | 0.754 | ||||||
| PR1 | 0.879 | ||||||
| PR2 | 0.878 | ||||||
| PR3 | 0.856 | ||||||
| PR6 | 0.843 | ||||||
| PCOR1 | 0.759 | ||||||
| PCOR2 | 0.743 | ||||||
| PCOR3 | 0.726 | ||||||
| PCOR4 | 0.726 | ||||||
| PCOR5 | 0.726 | ||||||
| PCOR6 | 0.717 | ||||||
| PEOU1 | 0.863 | ||||||
| PEOU2 | 0.833 | ||||||
| PEOU3 | 0.823 | ||||||
| PEOU4 | 0.803 | ||||||
| PEOU5 | 0.755 | ||||||
| PU1 | 0.713 | ||||||
| PU6 | 0.519 | ||||||
| PU8 | 0.583 | ||||||
| EOSPF1 | 0.870 | ||||||
| EOSPF2 | 0.868 | ||||||
| EOSPF3 | 0.865 | ||||||
| EOSPF4 | 0.824 | ||||||
| Trust1 | 0.618 | ||||||
| Trust2 | 0.629 | ||||||
| Trust3 | 0.584 | ||||||
| Trust4 | 0.629 |
| Fit Indices | Recommended Value | Measurement Model |
|---|---|---|
| CMIN/df | <3 | 2.544 |
| CFI | >0.90 | 0.960 |
| GFI | >0.90 | 0.911 |
| SRMR | <0.08 | 0.046 |
| RMSEA | <0.08 | 0.046 |
| PR | EOSPF | PCOR | Trust | PEOU | PU | BI | |
|---|---|---|---|---|---|---|---|
| PR | 0.861 | ||||||
| EOSPF | 0.048 | 0.871 | |||||
| PCOR | 0.243 | 0.484 | 0.765 | ||||
| Trust | −0.102 | 0.213 | 0.410 | 0.864 | |||
| PEOU | 0.075 | 0.215 | 0.439 | 0.311 | 0.811 | ||
| PU | 0.091 | 0.327 | 0.665 | 0.566 | 0.453 | 0.736 | |
| BI | 0.019 | 0.225 | 0.451 | 0.759 | 0.397 | 0.647 | 0.838 |
| Hypotheses | Standardized Path Coefficients (β) | p-Value | Supported? |
|---|---|---|---|
| H1: PU → BI | 0.293 *** | *** | Yes |
| H2: PEOU → BI | 0.095 ** | 0.003 | Yes |
| H3: PEOU → PU | 0.146 *** | *** | Yes |
| H4: Trust → ATT | 0.586 *** | *** | Yes |
| H5: Trust → ATT | 0.330 *** | *** | Yes |
| H6: Trust → ATT | 0.158 *** | *** | Yes |
| H7: PCOR → BI | −0.031 | 0.507 | No |
| H8: PCOR → PU | 0.466 *** | *** | Yes |
| H9: PCOR → PEOU | 0.375 *** | *** | Yes |
| H10: PCOR → Trust | 0.462 *** | *** | Yes |
| H11: PR → BI | 0.053 | 0.065 | No |
| H12: PR → Trust | −0.214 *** | *** | Yes |
| H13: PR → PCOR | 0.220 *** | *** | Yes |
| H14: EOSPF → PCOR | 0.473 *** | *** | Yes |
| H15: EOSPF → BI | −0.016 | 0.624 | No |
|
Bias-Corrected 95% Confidence Interval | ||||||
|---|---|---|---|---|---|---|
| Parameter | Estimate | Lower | Upper | p-Value | Hypothesis | |
|
H7a: PCOR-Trust-PEOU-PU | Indirect effect1 | 0.146 *** | 0.098 | 0.208 | 0.000 | Supported |
| Indirect effect2 | 0.053 ** | 0.016 | 0.095 | 0.005 | Supported | |
| Direct effect | 0.447 *** | 0.335 | 0.576 | 0.000 | Supported | |
| Total effect | 0.646 *** | 0.531 | 0.772 | 0.000 | Supported | |
|
H12a: PR-PCOR-Trust | Indirect effect | 0.090 *** | 0.060 | 0.129 | 0.000 | Supported |
| Direct effect | −0.190 *** | −0.258 | −0.122 | 0.000 | Supported | |
| Total effect | −0.099 ** | −0.169 | −0.031 | 0.004 | Supported | |
| Factor | Group | N | % |
|---|---|---|---|
| Gender | Male | 363 | 50.63% |
| Female | 354 | 49.37% | |
| Age | Generation Z (≤27) | 339 | 47.28% |
| Pre-Generation Z (>27) | 378 | 52.72% | |
| Driving experience | Yes | 413 | 57.60% |
| No | 304 | 42.40% | |
| Riding experience with autopilot | Yes | 223 | 31.10% |
| No | 494 | 68.90% | |
| Monthly income | Low (≤CNY 10,000) | 527 | 73.50% |
| High (>CNY 10,000) | 190 | 26.50% | |
| The most commonly used travel mode | Subway | 244 | 61.46% |
| Private vehicles | 153 | 38.54% |
| Measurement Fitness | Measurement Invariance | ||||||||
|---|---|---|---|---|---|---|---|---|---|
| CMIN | DF | P | CMIN/DF | CFI | RMSEA | p-Values | ΔCFI | Decision | |
| Gender | |||||||||
| Unconstrained | 1616.045 | 836.000 | 0.000 | 1.933 | 0.952 | 0.036 | - | - | - |
|
Measurement Weights | 1655.331 | 860.000 | 0.000 | 1.925 | 0.951 | 0.036 | 0.025 | −0.001 | Accept |
| Age | |||||||||
| Unconstrained | 1767.897 | 836.000 | 0.000 | 2.115 | 0.943 | 0.039 | - | - | - |
|
Measurement Weights | 1802.524 | 860.000 | 0.000 | 2.096 | 0.942 | 0.039 | 0.074 | −0.001 | Accept |
| Driving experience | |||||||||
| Unconstrained | 1660.278 | 836.000 | 0.000 | 1.986 | 0.949 | 0.037 | - | - | - |
|
Measurement Weights | 1690.236 | 860.000 | 0.000 | 1.965 | 0.949 | 0.037 | 0.186 | 0.000 | Accept |
| Riding experience with autopilot | |||||||||
| Unconstrained | 1676.790 | 836.000 | 0.000 | 2.006 | 0.948 | 0.038 | - | - | - |
|
Measurement Weights | 1701.764 | 860.000 | 0.000 | 1.979 | 0.948 | 0.037 | 0.407 | 0.000 | Accept |
| Monthly income | |||||||||
| Unconstrained | 1739.100 | 836.000 | 0.000 | 2.080 | 0.945 | 0.039 | - | - | - |
|
Measurement Weights | 1772.043 | 860.000 | 0.000 | 2.061 | 0.944 | 0.039 | 0.105 | −0.001 | Accept |
| The Most commonly used travel mode | |||||||||
| Unconstrained | 1521.095 | 836 | 0 | 1.819 | 0.926 | 0.046 | - | - | - |
|
Measurement Weights | 1560.985 | 860.000 | 0.000 | 1.815 | 0.924 | 0.045 | 0.022 | −0.002 | Reject |
| Group | Hypotheses | Relationships | β0 | β1 | z-Score | Supported? |
|---|---|---|---|---|---|---|
| Male (0) vs. Female (1) | H8 | PU←PCOR | 0.593 *** | 0.340 *** | −3.103 *** | Yes |
| H9 | PEOU←PCOR | 0.448 *** | 0.287 *** | −2.263 ** | Yes | |
| Generation Z (0) vs. Pre-Generation Z (1) | H8 | PU←PCOR | 0.457 *** | 0.565 *** | 1.852 * | Yes |
| H9 | PEOU←PCOR | 0.331 *** | 0.452 *** | 2.446 ** | Yes | |
| H14 | PCOR←EOSPF | 0.530 *** | 0.464 *** | −2.374 ** | Yes | |
| Driving experience: No (0) vs. Yes (1) | H9 | PEOU←PCOR | 0.279 *** | 0.422 *** | 2.345 ** | Yes |
| Riding experience with autopilot: No (0) vs. Yes (1) | H8 | PU←PCOR | 0.414 *** | 0.569 *** | −1.839 * | Yes |
| H9 | PEOU←PCOR | 0.300 *** | 0.527 *** | −2.427 ** | Yes | |
| H14 | PCOR←EOSPF | 0.413 *** | 0.596 *** | −3.387 *** | Yes | |
| Monthly income: Low (0) vs. High (1) | H14 | PCOR←EOSPF | 0.497 *** | 0.499 *** | 2.376 ** | Yes |
Disclaimer/Publisher’s Note: The statements, opinions and data contained in all publications are solely those of the individual author(s) and contributor(s) and not of MDPI and/or the editor(s). MDPI and/or the editor(s) disclaim responsibility for any injury to people or property resulting from any ideas, methods, instructions or products referred to in the content. |
© 2024 by the authors. Licensee MDPI, Basel, Switzerland. This article is an open access article distributed under the terms and conditions of the Creative Commons Attribution (CC BY) license (https://creativecommons.org/licenses/by/4.0/).
Share and Cite
Zhang, Y.; Zhang, C.; Chen, J.; Yang, G.; Wang, W. Can Relocation Influence Human Acceptance of Connected and Automated Vehicles? Systems 2024, 12, 296. https://doi.org/10.3390/systems12080296
Zhang Y, Zhang C, Chen J, Yang G, Wang W. Can Relocation Influence Human Acceptance of Connected and Automated Vehicles? Systems. 2024; 12(8):296. https://doi.org/10.3390/systems12080296
Chicago/Turabian StyleZhang, Ying, Chu Zhang, Jun Chen, Guang Yang, and Wei Wang. 2024. "Can Relocation Influence Human Acceptance of Connected and Automated Vehicles?" Systems 12, no. 8: 296. https://doi.org/10.3390/systems12080296
APA StyleZhang, Y., Zhang, C., Chen, J., Yang, G., & Wang, W. (2024). Can Relocation Influence Human Acceptance of Connected and Automated Vehicles? Systems, 12(8), 296. https://doi.org/10.3390/systems12080296

