Abstract
Omnichannel catering firms need to pay attention to the consumer behavior of customers in both online and offline channels to make the corresponding capacity decisions. However, customers’ consumption behavior is not only affected by base utility, but also by reference utility, which indicates that customers have reference dependence when making consumption decisions. In order to better help omnichannel catering firms to make capacity decisions more in line with customer consumption behavior in their actual operations, this paper adopts the queuing theory to construct an optimal capacity decision-making model for omnichannel catering firms. We also analyzed the impact of channel information availability on customer reference behavior and the subsequent impact on the firm’s optimal decision-making. The findings were as follows: when the channel information is unavailable, customers in each channel take their expectation of waiting time as the reference point. With the improvement of the sensitivity of customers in different channels to the reference point, firms should improve their safety capacity to meet customers’ needs. Moreover, at a higher reference point, the increase in customer sensitivity can make the firm obtain higher profits. When channel information is available, customers take the waiting time of customers in different channels as the reference point, and the increased sensitivity of online customers to the reference point will prompt firms to reduce safety capacity. Comparing the two scenarios, we also found that omnichannel catering firms could develop lower safety capacities and obtain higher profits more easily when channel information is available. This not only contributes to the development of omnichannel catering firms, but also expands the application scope of reference theory.
1. Introduction
The online channels have provided a huge impetus for the development of the catering industry. Especially with the rise of online platforms such as Meituan, Ubereats and Ele. me, as well as the advocacy of contactless services under the COVID-19, it seems to be the norm for customers to order online and wait for food delivery. In the traditional catering industry, firms are often offline single-channel, and customers pay attention to the waiting time, service environment and actual dining experience in physical stores. However, in omnichannel, merchants not only need to provide services to offline customers, but also need to provide services to online customers. This not only prompts firms to take into account the perception and demand of customers in multi-channels, but also puts forward requirements for the capacity decision-making of catering firms. In the process of capacity formulation, omnichannel catering firms must pay attention to the utility of customers and the change of demand. Some scholars often obtain the demand function through the net utility of customers [1,2], or directly provide the demand function of customers to determine the demand [3,4,5]. Most of these scholars used the expected utility theory to describe customer utility, and they assumed that customers were completely rational. However, in the actual consumption process, customers tend to have referential behavior; that is, their perceived utility not only depends on the real utility of goods, but also depends on the relative amount of real utility and expected utility [6,7]. For example, when a customer enters a restaurant, he will compare the actual waiting time with the expected waiting time. When the actual waiting time is lower than the expected time, he will often get higher satisfaction from it. However, in contrast, once the actual waiting time is higher than the expectation, then this will cause customer dissatisfaction. This kind of relative quantity makes consumers have “loss” or “gain” psychology, which will affect the final utility of customers and cause a change in the customers’ purchase intention, so as to form the reference effect. However, once the firm ignores the customers’ reference behavior when developing the capacity of different stages, it will often cause an imbalance between the capacity and the demand, which will lead to loss of profits. In this regard, some scholars also started to study customer reference behavior [8,9,10]. Yang et al. [11] believe that the final utility of customers should also include reference utility, which will come from the comparison of utility and waiting time. After considering this reference utility, service providers can make better price and capacity decisions. Although these studies on customer reference behavior solve the problem of pricing decision in the operation of traditional firms, such customer reference behavior is still not considered in the operational process of omnichannel catering firms. This makes these catering firms often deviate from actual demand in the process of formulating capacities, which has an adverse impact on the development of such firms.
At the same time, we must also note that customers’ reference points will change with their perceptions [12]. Especially in omnichannel, when customers do not know the difference of customer utility between different channels, they cannot take the customer utility of other channels as the reference point. However, once customers are familiar with the utility of customers in other channels, they tend to take the utility of other customers as a reference point, which may lead to unfair avoidance psychology [13], resulting in the change of demand. Our study aims to solve how omnichannel catering firms should develop reasonable capacities to meet the needs of customers in different channels under the condition that customers have reference behavior. Therefore, the main problem to be solved in this paper is how will the reference behavior of customers in different channels affect their consumption? How should omnichannel catering firms make reasonable capacity decisions to meet the needs of different customers according to the reference behavior of customers? How will different reference points affect this capacity decision?
In order to solve these three problems, in this paper, we constructed a stylized decision model based on queuing theory and the reference behavior of customers, and analyzed the capacity decision of omnichannel firms through theoretical model analysis and numerical analysis. This could help omnichannel catering firms to make better reasonable capacity decisions in order to obtain optimal profit according to the actual perception and behavior of the customers in the system. We found that once the customers’ actual waiting time was shorter than their reference point, the improvement of the reference point sensitivity increased their shopping rate, which could further improve the profit of firms. In addition, when customers use their expectations as a reference point, the safety capacity of the firm increases with the sensitivity of the customer reference point. Moreover, when the customers’ reference point changes from expectation to waiting time of customers in different channels, the safety capacity established by the firm should be reduced instead.
Our innovation and contribution are three main points: Firstly, we introduce the reference behavior of customers into the capacity decision of omnichannel catering firms for analysis for the first time. This makes the decision of omnichannel merchants more in line with reality. Meanwhile, this analysis of the impact of customer reference behavior not only expands the application scope of the reference theory, but also enriches the omnichannel theory. Secondly, we study the impact of different customer reference points on the optimal decision-making of firms according to the availability of information, and further explore the effect of the difference in reference points. Finally, we find that customer reference behavior always has an impact on the base capacities of catering firms, but it does not always have an impact on safety capacities. The relationship between optimal capacity and customer reference behavior presented in this paper not only fills the research gap of reference point effect in the field of capacity management, but also helps omnichannel catering firms to make more realistic decisions.
The remainder of this article is structured as follows. In Section 2, we review the relevant literature. In Section 3, we consider the optimal capacity decision of omnichannel catering firms when customers in different channels take their expected waiting time values as reference points when information is not available. In Section 4, we extend the model to the situation where information is available, and study the firms’ optimal decisions when customers take the waiting time of customers in different channels as the reference point. In Section 5, we conduct numerical analysis based on the previous theoretical model. In Section 6, we draw some conclusions.
2. Literature Review
Our research is mainly related to two aspects of the literature, that is, customer reference behavior and omnichannel operation.
In terms of customer reference behavior, Kahneman and Tversky [14] first proposed prospect theory, where reference dependence is one of the important characteristics of individual choice behavior; that is, ordinary people’s evaluation of a decision result is completed by calculating the change of the result relative to a reference point. People care about the difference between the final result and the reference point. On the basis of prospect theory and reference dependence, many scholars have conducted in-depth research into this kind of customer reference behavior. Among them, Blettner and Gollisch [15] studied the reference points used by managers in understanding performance feedback, which developed the application of reference points in organizational behavior. In terms of customer reference point selection, Popescu and Wu [8] took the exponential smoothing model as the price reference point and analyzed the pricing behavior of monopolies under dynamic conditions. Meanwhile, Wang et al. [16] improved the classic TOPSIS by adding a third intermediate reference point. They proposed three models of reference points, namely the model based on the best reference point, the model based on the worst reference point, and the model based on the classical best and worst reference point. Then, Qiu et al. [17] investigated the joint pricing and inventory decisions of loss-averse retailers with reference point effect under random demand, and found that loss-averse retailers with a smaller loss aversion coefficient benefited from higher reference effect strength. However, some operations management literature tended to take expected revenue as the reference point and considered both consumption utility and gain-loss utility [18,19]. Among them, Long and Nasiry [18] selected the reference point as the weighted average of the maximum and minimum possible income, and considered both consumption utility and gain-loss utility in the construction of the utility model. Yang et al. [11] made the optimal decision of the service operator based on the double reference point of price and waiting time, and found that for loss-averse customers, the firm could obtain higher profits in the duopoly market than in the monopoly market. However, we must note that the reference points selected by customers will change with the change of customers’ cognition [12]. In particular, after knowing the utility and revenue of other customers, some customers tend to take the utility and revenue of other customers as their reference point to measure their own utility, because it is human nature to compare and weigh [20]. The above literature conducted relatively comprehensive and in-depth studies on the reference behavior of customers, but the customers in these works were usually one kind of customer without heterogeneity. Therefore, differently from these papers, this paper distinguished between the reference point effects generated by online and offline customers, and analyzed the impact of reference points on customer behavior in different channels, so as to make up for the application of reference point effect on customer heterogeneity. At the same time, according to the availability of information, we also analyzed the impact of customers’ choice of different reference points on firms’ capacity decision-making, and expanded the variable reference point theory.
With regard to omnichannel study, Verhoef [21] gave an accurate definition of omnichannel marketing; that is, merchants pay attention to customer experience in the omnichannel, weakening the core position of physical stores, and organically integrating online and offline channels. Through cross-channel sales, customers can have an all-round consumption experience of shopping, entertainment and social interaction. Such an all-round consumption experience is important for customers, because they can make more convenient purchases on various apps [22]. Omnichannel provides customers with a variety of purchase methods, among which Gallino and Moreno [23] studied a new omnichannel practice from an empirical perspective, that is, buy online and pick up in store (BOPS), and they suggested that the implementation of BOPS may reduce online sales and increase offline traffic. Bell et al. [6,24] and Chopra [25] respectively studied the impact of “offline experience and online purchase” cooperation mode on consumer return behavior and firm operation efficiency by taking eyewear e-commerce Warby Parker and clothing e-commerce Bonobos as examples. With the development of the omnichannel, it also provides a new impetus for the catering industry. In omnichannel catering, delivery is also a concern of scholars. Yan et al. [26] believe that customers are sensitive to waiting time in the catering delivery system, and based on this, they built a food delivery network FooDNet, where the delivery time affected the experience of online customers. Therefore, Pei et al. [27] developed a method to evaluate online customer experience in the catering industry based on the BP neural network model, which solved the problem of measuring the actual customer experience. Zhao and Yang [28] studied the delivery service in the catering industry under the O2O mode based on the delivery time, and found that the self-delivery mode could help the delivery platform obtain higher profits. Chen et al. [29] investigated the long-term impact of food delivery service on the catering industry. They found that when the food delivery service is convenient enough, more customers using the food delivery service may harm the platform itself and society. This means that limiting the number of delivery workers provides a simple and effective way for platforms to boost their own profits while also benefiting society. However, there is still limited research into the capacity management of catering firms in omnichannel. Gao and Su [4] studied the impact of online and offline self-service technology on user demand, employment level and business interests in the ordering process, and analyzed the optimal capacity. They believe that although various technologies have been applied in the catering industry, firms still need to develop higher capacities to meet the needs of customers. Zhan et al. [5] analyzed the capacity development of merchants in the omnichannel catering industry in the ordering and production stages based on the influence of service environment, and they found that a better service environment could reduce customers’ requirements for the production capacity of catering firms. Although this paper also focuses on the capacity management of catering firms, different from this kind of literature, we introduced the reference behavior of customers into omnichannel operations for the study. Then, we analyzed the impact of customer reference behavior in online and offline channels on the capacity management of omnichannel catering firms, and further studied how firms should adjust their capacities to meet customer needs under different customer reference points. This not only brings the capacity decisions of omnichannel catering firms more in line with the reality, but also bridges the research gap in the omnichannel field of customer reference behavior.
4. Channel Information Is Available
4.1. Optimal Decision
In the previous section, we studied the impact of online and offline customer reference behavior on the optimal capacity decision-making of the omnichannel catering firm when information from different channels is unavailable. However, with the development of modern communication means and the rise of various social platforms and networks, customers can effectively know the corresponding consumption information of customers in other channels, including waiting time information [3]. Once customers know the waiting time of customers in other channels, their reference points will often change [12]. In particular, after knowing the utility and revenue of other customers, some customers tend to take the utility and revenue of other customers as their reference point to measure their own utility, because it is human nature to compare and weigh [20]. For example, when offline customers know the waiting time of online channel customers, they will compare their waiting time with that of online customers. In other words, the waiting time of online customers becomes the reference point of offline customers. According to the reference theory, the shopping rate of each customer in the offline channel can be expressed as follows (the subscript indicates that the channel information is available):
According to the unfairness theory proposed by Fehr and Schmidt [13], that is, the perception of unfairness is based on the perception of unfairness generated when others get it but they fail to get it, once , the reference point sensitivity , here, can actually be regarded as the unfairness perception coefficient of offline customers on waiting time. This also means that once the customer selects the waiting time of the customer in another channel as the reference point, the customer’s reference behavior will be linked with fairness. Similarly, for online customers, their effective shopping rate can be expressed as follows:
For the omnichannel catering firm, he will still formulate reasonable capacities according to the shopping rates of customers in the above different channels to obtain the optimal profits. The decision model can be expressed as follows:
Through solving the above equation, the optimal capacities of catering firms at different stages in the omnichannel can be expressed as follows:
Proposition 2.
In an omnichannel operation, when is satisfied, the firm can choose the following capacity decisions to obtain the optimal profit (See Appendix A for proof):
where
The above needs to satisfy the range in the proof of Proposition 2 in the Appendix A. Proposition 2 shows that when customers in a channel take the waiting time of customers in another channel as the reference point, the firm will still follow the rule of thumb for capacity planning proposed by Bassamboo et al. [34] when formulating the optimal capacity. The base capacity is , , and the safety capacity is and , respectively. Then, what impact will the customer’s reference behavior have on the decision and profit of the firm in this case?
4.2. Sensitivity Analysis
Lemma 4.
When offline customers regard the waiting time of online customers as their reference point, with the increase in sensitivity, the omnichannel catering firm should improve the safety capacity in the ordering stage, but not adjust the safety capacity in the production stage, i.e., ,. When online customers take offline customers’ waiting time as the reference point, the increase inwill encourage the firm to reduce the safety capacity in the ordering stage, but the safety capacity of the production stage is still unaffected, i.e., ,.
Lemma 4 is very different from Lemma 1. First of all, in terms of the safety capacity in the ordering stage, both online customer sensitivity and offline customer sensitivity will affect the safety capacity in this stage. As increases, the firm should set lower, which is very different from Lemma 1. In Lemma 1, only will affect the safety capacity, while will not. The reason for this phenomenon is that when the actual waiting time of online customers is compared with that of offline customers , it is actually comparing and , so the effective shopping rate of online customers will also be affected by the waiting time of offline customers in the process of ordering food. This makes it necessary for the firm to consider when developing safety capacity in the ordering stage. Moreover, the improvement of requires the firm to reduce the safety capacity in the ordering stage, so as to increase the waiting time reference point of online customers, which is beneficial for improving the shopping rate of online customers.
The second difference between Lemma 4 and Lemma 1 is that Lemma 4 shows that the customer’s sensitivity to the reference point does not affect the safety capacity in the production stage. This is because when customers take the waiting time of customers in another channel as the reference point, customers in different channels will actually wait the same time in the production stage, and they will offset the waiting time. This allows customers to have no reference behavior to the waiting time in the production stage, so and will not affect this stage’s safety capacity.
Lemma 5.
(1) If, there must be and . Once and is less than a specific value , there must be and .
(2) If , there must be and . Once and is less than a specific value , there must be and . (See Appendix A for proof).
The above lemma shows that when channel information is available for the offline customers’ shopping rate , if those customers’ sensitivity is relatively low, i.e., , then the increase in can promote the improvement of the shopping rate . However, once , that is, the sensitivity is relatively high, the continuous increase in will not be conducive to the improvement of offline customers’ shopping rate when the delivery time is relatively small.
For online customers’ shopping rate , when the sensitivity is high, i.e., , the continuous increase in will lead to the decrease in . In the case of smaller and , the increase in is conducive to the increase in the online customers’ shopping rate.
At the same time, we found that for a specific channel, the increase in the sensitivity of customers in different channels to the reference point led to the decrease in customers’ shopping rate in this specific channel. This cross-channel effect is significant when channel information is available. We take the offline channel customers’ increasing sensitivity to reference points as an example. When increases, it indicates that the sensitivity of offline channel customers to the reference point increases, and the firm should increase so as to bring higher utility to offline customers. However, the increase in leads to the decrease in the online customers’ shopping rate. This cross-channel influence is also an issue that omnichannel catering firms need to pay attention to.
According to Proposition 2, we obtain the profit of the firm as follows:
Lemma 6.
When the actual waiting time of offline customers in the system satisfies , the profit of the firm decreases with the rise in , but increases with the rise in , i.e., and . In contrast, the profit increases with the increase in and decreases with the increase in , i.e., and . (See Appendix A for proof).
Once customers in different channels take the waiting time of customers in another channel as the reference point, the change of the optimal profit is affected by the size relationship between and . This is different from Lemma 3, because once customers have the reference behavior and take the waiting time of customers in different channels as their reference points, then the difference between offline customers and online customers lies in the waiting time for the ordering process and the waiting time for the delivery process. Since the delivery is carried out by a third-party platform, the delivery time is an exogenous variable. Then, the only thing the firm can decide is the capacity in the ordering stage. We find that the waiting time in the ordering stage can be expressed as follows:
It can be seen that when the delivery time is a fixed value, and lower and can effectively reduce the waiting time of the ordering stage. However, and are actually the wages of front desk and kitchen staff in the labor market, which are difficult to change in a short period of time in a perfectly competitive labor market. The proportion of offline customers is determined by the market segment. Therefore, for the firm, the only means to reduce is to try its best to reduce the customer’s unit waiting cost , and the sensitivity and to the reference point.
4.3. Comparison of Different Situations
In the previous section, we analyzed the omnichannel catering firm’s optimal decisions and profit based on the reference behavior under the conditions of different information availability. In this section, we compare the optimal decisions and profit when channel information is available or not.
Lemma 7.
Under the condition that channel information is available, the safety capacity in different stages is smaller than that of the corresponding stages under the condition that channel information is unavailable, i.e., and.
The above lemma shows that the safety capacity at each stage will decrease in the case where information in different channels is available compared with that in the case where information is unavailable, which is conducive to the reduction of cost.
This is because the customer’s reference behavior is actually more rational when channel information is available. Through further exploration, we find that customers only refer to the ordering time and delivery time when information is available. However, once information is not available, their waiting time for reference also includes the waiting time in the food production stage, which will greatly amplify this reference behavior. The expansion of the impact of customer reference behavior actually puts forward higher requirements for the capacities of the firm.
Meanwhile, we can obtain the management implications from the above lemma; that is, for the operation of the firm, enhancing the transparency and availability of information between channels would be conducive to reducing the safety capacity, so as to reduce the cost. The way to enhance information transparency is to publicize the offline customer’s waiting time in online channels and the queue length of the different channels in the offline channels. This practice is currently used in KFC and McDonald’s. In these firms, we can often see the length of the queue on the bulletin board after we order, and this also includes the length of the queue in the online channel.
In the following, we compare the differences in profits between different cases. We can decompose the firm’s profit under the condition of information availability as follows:
where , , , .
The above formula does not mean that profit is independent of capacity, but that capacity is implied in the formula of , , and . Similarly, the firm’s profit in the case of unavailable information can also be decomposed, i.e.,
where , , , .
It can be seen from the above that the profit under different cases can be divided into four parts for analysis. Terms and in the above profit formula represent the revenue obtained from offline customers, terms and represent the revenue obtained from online customers, terms and represent costs that the firm need to bear in the ordering stage, and terms and represent costs that the firm need to bear in the production stage. According to Lemma 7, the following Lemma 8 can be obtained directly.
Lemma 8.
When information is available, the omnichannel catering firm should bear less costs, i.e., .
This indicates that improving the availability of channel information will help reduce costs for the firm. The benefits brought by such information transparency and availability are one of the reasons why firms attach importance to information flow at present. In the analysis of Lemma 7, we also gave the methods and suggestions to increase the availability of information between channels, which is beneficial for the development of omnichannel catering firms.
By comparing and , it can be seen that if , the firm obtains more revenue from offline customers when information is available. However, from the comparison of and , it can be seen that when information is unavailable, the firm obtains more revenue from online customers. Thus, we obtain the following lemma.
Lemma 9.
The size relationship between and is still affected by the size of and . If and are small, then . However, once and are both relatively large, the firm can obtain greater profits from customers in online and offline channels when channel information is unavailable, and thus .
In actual operation, the firm can directly compare the profits between different cases to choose more favorable information disclosure decisions. However, for omnichannel catering firms, it is obviously beneficial to enhance the availability of information between channels. According to Lemma 7 and 8, we know that the availability of channel information can reduce cost expenditure by changing customers’ reference behavior, which is of great significance for firms to reduce costs. Of course, this is not static. When the customer’s expected waiting time is high, it is obviously beneficial to reduce the availability of channel information. In the next section, numerical analysis is given to further illustrate this point.
5. Numerical Analysis
In the previous section, based on the theoretical model, we analyzed how the omnichannel catering firm makes decisions on optimal capacities based on customer reference behaviors in different channels, and the impact of customer sensitivity to reference points on optimal capacities and profits. In order to dynamically grasp the impact of customer sensitivity changes further in the different channels, we conducted further research through numerical analysis in this section.
5.1. Analysis of Offline Customers
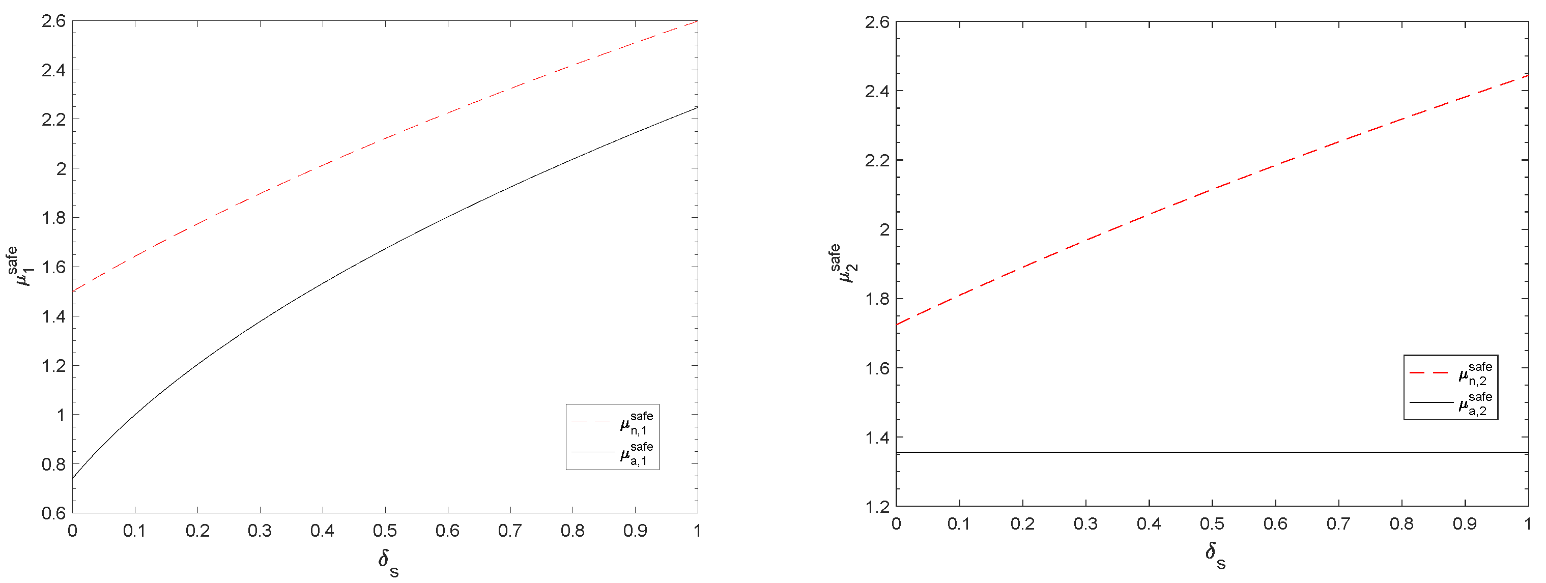
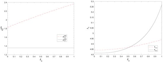
Our parameter setting was based on the research of Yuan et al. [3] and Zhan et al. [5], so that relevant firms can select the appropriate values for analysis according to their specific conditions in operation and the results of market research, which makes our research more practical. This application is also shown at the end of this section. In this market, we assume that the proportion of offline customers occupying the market is , and the customer’s sensitivity to waiting time is . Among them, the sensitivity of online customers to the reference point is , and the proportion of their anxiety cost is . In addition, these online customers also need to go through a delivery process with time . In this case, the base shopping rate of online and offline customers is , and the expectation of waiting time is . However, for the firm, the revenue obtained from each customer is , and the unit cost to be borne at each stage is , . As changes, the firm’s optimal capacity, profit, and the effective shopping rate of customers is shown in Figure 1.
Figure 1.
Left panel illustrates the safety capacity in the ordering stage with respect to , and right panel illustrates the safety capacity in the production stage with respect to .
The above image firstly shows that with the increase in offline customers’ sensitivity to reference points, the safety capacity set by omnichannel catering firms does not decrease, and the safety capacities of all stages in the case of unavailable information is higher than that in the case of available information. Especially in the safety capacity of the production stage, with the increase in , the difference of the safety capacity between the two cases gradually expands.
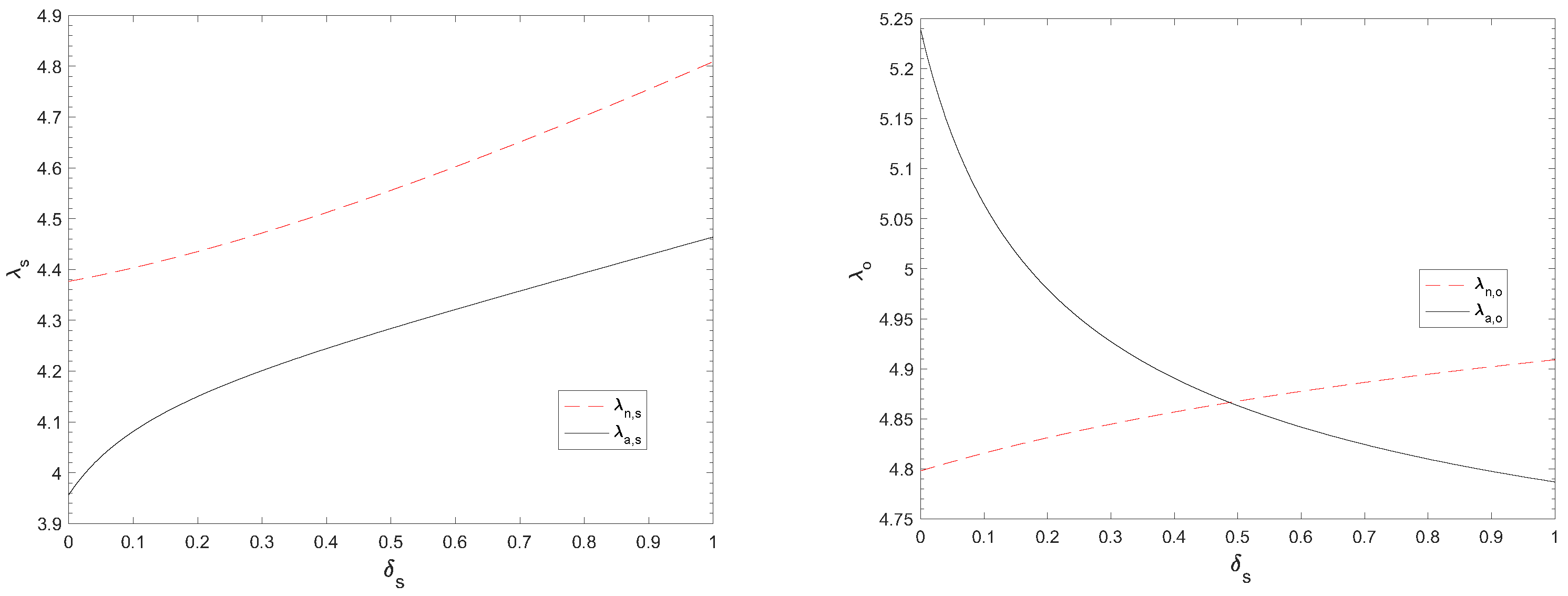
Figure 2 shows an interesting phenomenon; that is, with the change of , the offline customer’s shopping rate in the case of unavailable information will always be higher than in the case of available information. Moreover, with the increase in , the shopping rate of offline customers will increase whether the channel information is available or not available. This is because the increase in will promote the firm to improve the safety capacity according to Lemma 1 and Lemma 4, thus reducing the waiting time of customers in the system and increasing their utility, which leads to the increase in customers’ shopping rate.
Figure 2.
Left panel illustrates the offline customers’ shopping rate with respect to , and right panel illustrates the online customers’ shopping rate with respect to .
However, not so for online customers’ shopping rate . The increase in will promote the increase in and a decrease in , but is significantly higher than when . Thus, as the figure shows, an increase in will cause the gap between and to narrow and then widen, and this change will eventually show up in the firm’s profits.
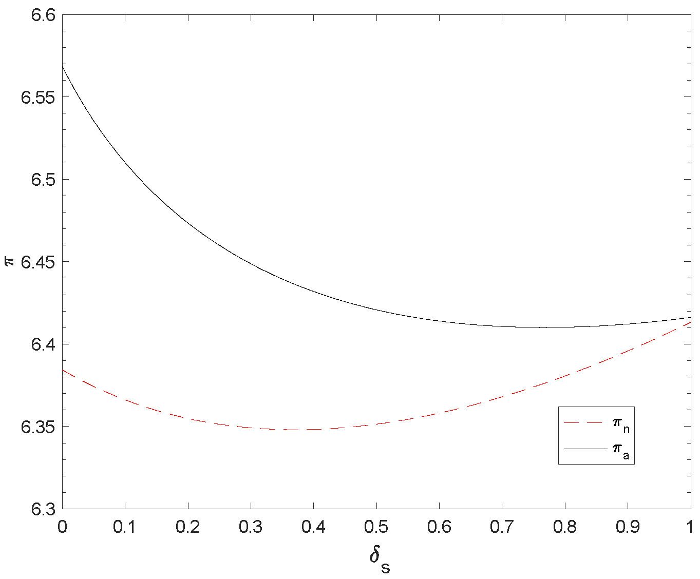
As shown in Figure 3, with the change in , the optimal profit in the case with information available is always higher than , in the case with information unavailable. Although offline customers have a higher shopping rate when information is unavailable, the cost savings result in higher profits due to lower safety capacity at each stage when information is available. Meanwhile, the difference in profit will be reduced, because the online customers’ shopping rate decreases gradually with the increase in , which makes tend to .
Figure 3.
The firm’s profit with respect to .
5.2. Analysis of Online Customers
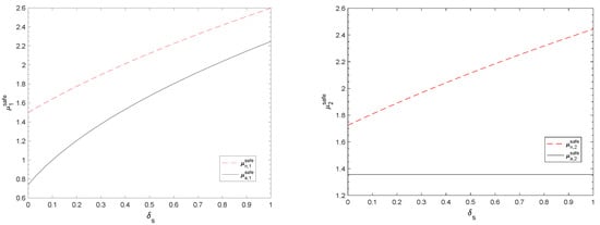
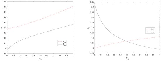
In this section, we conduct a numerical analysis of the impact of online customer sensitivity . We assume that the offline customer’s sensitivity to the reference point is , and with the change in online customer’s sensitivity , the firm’s optimal capacity, profit and customer’s effective shopping rate will be shown in the following figure.
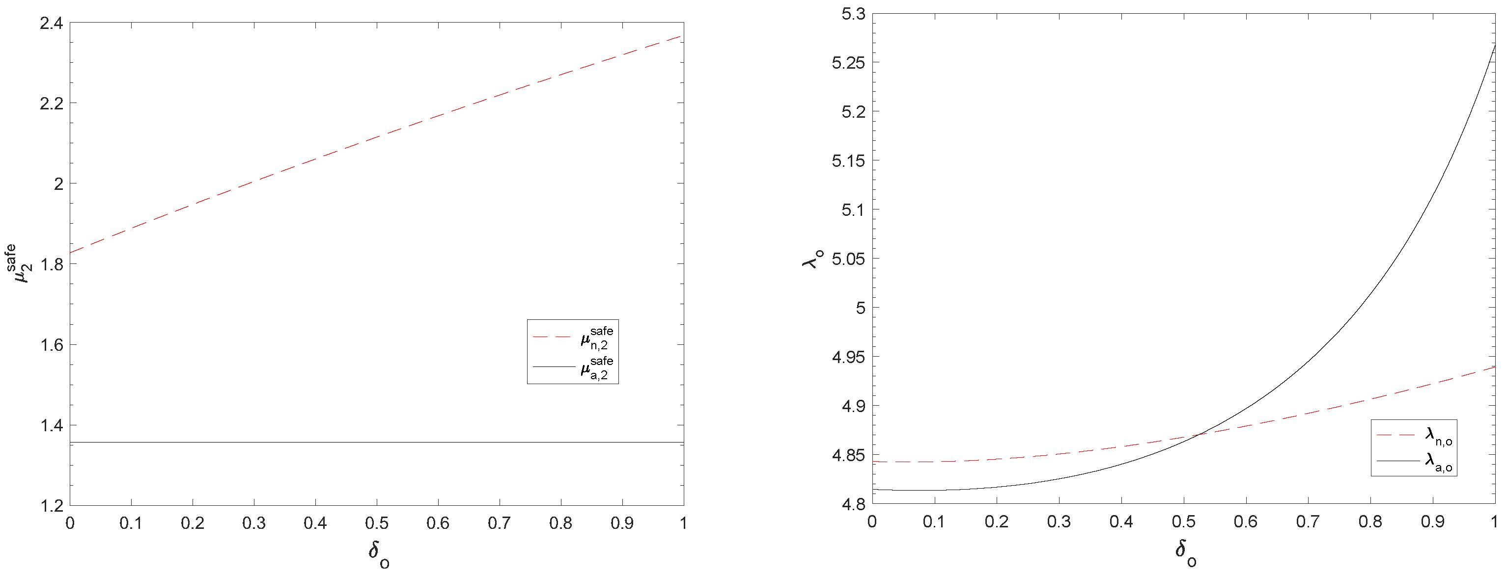
Similar to Figure 1, we still find that the safety capacity of each stage in the case with information unavailable is still higher than that in the case with information available in Figure 4. Meanwhile, we can see from the figure that with the increase in , the difference in safety capacity between the two cases will gradually increase. In the left panel, is fixed, and as decreases, the difference between them widens. However, in the right panel, is fixed, and as increases, the difference between them widens.
Figure 4.
Left panel illustrates the safety capacity in ordering stage with respect to , and right panel illustrates the safety capacity in production stage with respect to .
From the left panel of Figure 5, we can see that the difference between the offline customers’ shopping rate in the cases with and without information availability will gradually expand with the decrease in and the increase in , which indicates that for offline customers’ shopping rate, information unavailability is beneficial. This is because with the increase in , the firm will increase the safety capacity in the production stage to reduce the waiting time of customers in the case of information unavailability according to Lemma 1, which makes the customer shopping rate, in this case, continue to increase. According to Lemma 4, in the case of information availability, the firm will reduce the safety capacity in the ordering stage, which leads to an increase in the waiting time of offline customers and a decline in the shopping rate. Thus, the increase in and the decrease in lead to the greater difference between the two.
Figure 5.
Left panel illustrates the offline customers’ shopping rate with respect to , and right panel illustrates the online customers’ shopping rate with respect to .
In contrast, with the increase in , the shopping rate of online customers will increase no matter whether the channel information is available or not, because it can be found from Lemma 1 and Lemma 4 that the increase in prompts the firm to improve the safety capacity, thus reducing the waiting time of customers and increasing their shopping rate. Meanwhile, the right panel of Figure 5 shows that the availability of channel information leads to a higher shopping rate for online customers as increases. Therefore, for customers from different channels, the availability of channel information has different effects.
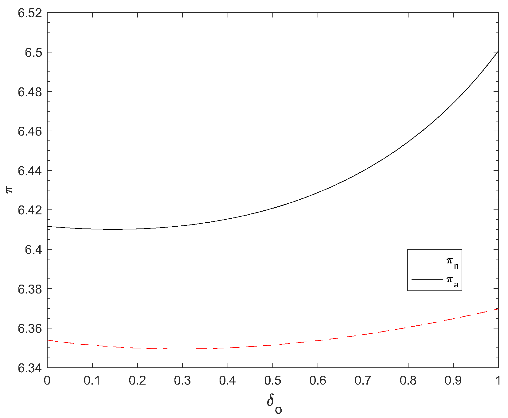
Figure 6 clearly shows that when channel information is available, the omnichannel catering firm can obtain higher profits through online customers’ reference behavior. The rise in profit can be explained in two ways. On the one hand, based on Figure 4, it can be seen that when information is available, the firm can develop lower safety capacities, which can effectively reduce the cost input. Secondly, Figure 5 shows that although the increase in reduces offline customers’ shopping rate, it can make online customers’ shopping rate increase sharply. Therefore, combined with Figure 3, we find that the transparency of channel information and the existence of customer reference behavior are of great significance to the improvement of the firm’s profit. Moreover, since people in different countries and regions have different consumption preferences and risk aversion [35], omnichannel firms should first conduct market research on the characteristics of customers in the market when making corresponding optimal decisions, especially customers’ reference points and corresponding sensitivities. Only in this way can firms make decisions more in line with the market demand to obtain the optimal profits.
Figure 6.
The firm’s profit with respect to .
Let us take an example to illustrate the application of the findings in this article. We took the operation of catering firm A as an example. Firm A operates both online channels and offline channels. After market research, it is known that the proportion of offline customers in the market and the sensitivity of reference point . The sensitivity of online customers to the reference point is , and they need to experience a delivery process with time . Meanwhile, the base shopping rate of both online and offline customers is , which is derived from the quality and taste of the food. These customers’ expected waiting time is , sensitivity to waiting time is . For this firm A, the revenue received from each customer is , and the average cost of employing the receptionist to serve each customer is , while the average cost of employing the chef to produce for each customer is . According to the calculation of profit, it can be obtained that the profit under the condition that information is unavailable is , while the profit under the condition that information is available is , obviously . Therefore, at this time, the firm should publish the waiting information of customers in various channels, which can help firm A gain higher profits. The above application for decision-making reflects the practical value of our paper.
6. Conclusions
We analyzed the optimal capacity decision of the omnichannel catering firm based on the reference behavior of customers in offline and online channels. Firstly, according to the availability of channel information, the operation situation of firms was divided into the situation where channel information was unavailable and the situation where channel information was available. Then, we determined the optimal capacity decisions of firms in different situations and carried out further study through numerical analysis. Based on the solution of the theoretical model of optimal decision and numerical analysis, the following conclusions were obtained:
- (1)
- If channel information is unavailable, customers take their expectations of waiting time as the reference point. With the improvement of the reference point sensitivity of customers, the omnichannel catering firm should enhance the safety capacity of the ordering and production stages to meet the needs of customers. At the same time, the improvement of the reference point sensitivity of customers also contributes to the increase in the firm’s profit under the higher customer expected waiting time.
- (2)
- Once channel information is available, customers take the waiting time of customers in other channels as the reference point. In this case, the change of customer sensitivity does not affect the safety capacity in the production stage. At this time, the sensitivity of online customers and the sensitivity of offline customers have exactly opposite effects on the safety capacity in the ordering stage. Moreover, the impact of customer sensitivity on the firm’s profit is also different between the different channels.
- (3)
- We also found that when channel information is available, the firm can set lower safety capacities to reduce costs, and can obtain higher profit when customers’ expected waiting time is small than when information is unavailable. In fact, this provides theoretical support for the choice of the channel information disclosure strategy of firms, and is of great significance for the operation and development of catering enterprises.
In terms of research significance, this paper uses the queuing theory to build an optimal capacity decision model of omnichannel catering firms based on the reference behavior of customers. This paper solves the problem of the capacity formulation of omnichannel catering firms under the conditions of both information channel availability and non-availability, which has important practical significance for the development of such firms. In addition, we introduce reference theory into the capability management of firms, which expands the scope of the application of reference theory, and enriches capacity management theory at the same time.
This paper does not analyze the loss aversion behavior of customers, and the loss aversion behavior of customers in different channels will affect their final shopping rate, which may have an impact on firms. Therefore, in subsequent research, we will study the loss aversion behavior of customers in different channels to further analyze the impact of customer behavior on omnichannel catering firms.
Author Contributions
Conceptualization, W.-T.Z.; methodology, W.-T.Z.; software, X.-P.W., H.J. and D.H.; validation, W.-T.Z., M.-H.J. and X.-P.W.; formal analysis, W.-T.Z. and Y.-T.L.; investigation, W.-T.Z., D.H. and X.-P.W.; resources, M.-H.J.; writing—original draft preparation, W.-T.Z.; writing—review and editing, W.-T.Z., M.-H.J., X.-P.W., H.J., D.H. and Y.-T.L.; supervision, M.-H.J.; project administration, M.-H.J.; funding acquisition, M.-H.J. All authors have read and agreed to the published version of the manuscript.
Funding
This research was supported in part by the National Natural Science Foundation of China Grant No. 71831005 and No. 71502044.
Informed Consent Statement
Not applicable.
Data Availability Statement
Not applicable.
Conflicts of Interest
The authors declare no conflict of interest.
Appendix A
Proof of Proposition 1.
Omnichannel caterers will choose appropriate optimal capacities and to maximize profit in the case of unavailable information, i.e.,
It can be seen from Table A1 that and in the above equation are the waiting times of customers in the first and second stages, respectively. According to the calculation formula of waiting time in M/M/1 queuing model, we find that , . Meanwhile, according to the hypothesis behind Formula (1) in the text, we can see that , are the total waiting times of offline customers and online customers in the system, respectively. These two formulas can be substituted into the above optimization model, and thus , . Therefore, the above optimization model can be written as follows:
Table A1.
Notations and definitions.
Table A1.
Notations and definitions.
| Notations | Definitions |
|---|---|
| Capacity in stage | |
| Base capacity in stage | |
| Safety capacity in stage | |
| Unit capacity cost in stage | |
| Waiting time in stage | |
| The revenue per customer | |
| The proportion of offline customers in the market | |
| or | The actual shopping rate of offline or online customers |
| Total market demand | |
| or | The expected waiting times (reference point) of offline or online customers |
| The delivery time to online customers | |
| or | The sensitivity of offline or online customers to reference points |
| Customer sensitivity to waiting time | |
| The proportion of anxiety cost in waiting cost per unit time | |
| The base shopping rate of online and offline customers (determined by food quality) | |
| The firm’s profits |
The above equation shows that and are replaced by and , respectively. Since and , the actual variables in the optimization model are . We use the Lagrange multiplier method to solve the above optimal model. Then, the Lagrangian function of the above formula is defined as follows:
and in the above equation are the parameters introduced when using the Lagrange multiplier method. Because and are replaced by and , respectively, and , , then and are not shown in . Thus, we obtain:
and can be obtained from the above formulas and , and put them into and , then and can be obtained. Therefore, the optimal capacity of each stage can be obtained by and as follows:
Then plug the above optimal capabilities into and to obtain the following customer shopping rate function:
According to the research of Gao et al. [4] and Zhan et al. [5], the above effective shopping rates and must be positive in actual operation. Therefore, according to and , the effective range of the base shopping rate with practical significance can be obtained as follows:
Therefore, when the base shopping rate meets the above formula, the effective shopping rate of customers is positive and has significance, i.e., and . However, if does not meet the above formula, it does not meet the practical significance and is not included in the research scope of this paper. We also make a corresponding explanation at the end of Proposition 1. □
Proof of Proposition 2.
Omnichannel caterers will choose appropriate optimal capacities and to maximize profit in the case of available information, i.e.,
It can be seen from Table A1 that and in the above equation are the waiting times of customers in the first and second stages, respectively. According to the calculation formula of waiting time in the M/M/1 queuing model, we find that , . Meanwhile, we know that , are the total waiting time of offline customers and online customers in the system, respectively. These two formulas can be substituted into the above optimization model; therefore, the above optimization model can be written as follows:
and since and , the actual variables in the optimization model are . We use the Lagrange multiplier method to solve the above optimal model. Then, the Lagrangian function of the above formula is defined as follows:
and in the above equation are the parameters introduced when using the Lagrange multiplier method. Because and are replaced by and , respectively, and , , then and are not shown in . Thus, we can obtain:
and can be obtained from the above formulas and , and put them into and , then and can be obtained. Therefore, the optimal capacity of each stage can be obtained by and as follows:
By solving the above formula, the optimal capacity at each stage can be obtained as:
Then plug the above optimal capabilities into and to obtain the following customer shopping rate function:
The above effective shopping rates and must be positive in actual operation. Therefore, according to and , the effective range of the base shopping rate with practical significance can be obtained as follows:
Therefore, when the base shopping rate meets the above formula, the effective shopping rate of customers is positive and has significance, i.e., and . However, if does not meet the above formula, it does not meet the practical significance and is not included in the research scope of this paper. We also make a corresponding explanation at the end of Proposition 2. □
Proof of Lemma 1.
We know and . Thus the derivative of with respect to is , and the derivative of with respect to is . Meanwhile, the derivative of with respect to is , and the derivative of with respect to is . □
Proof of Lemma 2.
(1) It is known that when channel information is unavailable, the shopping rate of offline customers can be expressed as follows: . Using the equation to differentiate , we obtain .
According to the above equation , the first two items must be less than 0, and must be greater than 0. Therefore, when is small, i.e., must be negative. When is large, i.e., , must be positive.
(2) Similarly, we know that the shopping rate of online customers is . Therefore, by using to solve the first-order derivative of the reference point sensitivity of online customers, the following equation can be obtained:
From the above equation, when is relatively small, must be negative and is positive when is relatively large. □
The proof of Lemma 3.
We know that the profits of omnichannel catering firms can be expressed as follows when channel information is unavailable:
Taking the derivative of in the above equation, can be obtained as follows:
We know that , . Therefore, the above equation is equivalent to . Then we obtain at , and at .
Then, we take the derivative of in the above equation, can be obtained as follows:
Therefore, the above equation is equivalent to . Then we can find at , and at . □
Proof of Lemma 4.
We know and . Thus the derivative of with respect to is , and the derivative of with respect to is . Meanwhile, the derivative of with respect to is , and the derivative of with respect to is . □
Proof of Lemma 5.
(1) We know that the shopping rate of offline channels when information is available is . Therefore, taking the derivative of from the equation , we obtain .
The above equation can be further rewritten as:
In order for the function to make sense, the term in the square root must be positive. So, if , i.e., , then , and when , and when is less than threshold , we obtain , where . This threshold will change as the and . Then will always be satisfied.
(2) We know that the shopping rate of online channels when information is available is . Therefore, taking the derivative of from the equation , we obtain the following.
The above equation can be further rewritten as:
In order for the function to make sense, the term in the square root must be positive. So, if , i.e., , then , and when , and when is less than threshold , we obtain , where . This threshold will change as the and , and will always be satisfied. □
Proof of Lemma 6.
It is known that the optimal profit of omnichannel catering firms under the condition that information is available is as follows:
By differentiating and in the above equation, and can be obtained as follows:
We know that . Thus, we can obtain and when and , and when . □
Proof of Lemma 7.
We know that the safety capacities when information is unavailable are and . When information is available, the safety capacities are and . Since , there must be . However, for and , since and are both greater than 0, there must be . □
References
- Anand, K.S.; Paç, M.F.; Veeraraghavan, S. Quality–Speed Conundrum: Trade-offs in Customer-Intensive Services. Manag. Sci. 2011, 57, 40–56. [Google Scholar] [CrossRef]
- Zhan, W.; Jiang, M.; Li, C. The service strategy of customer-intensive services under advertising effects. Kybernetes 2020, 50, 2453–2470. [Google Scholar] [CrossRef]
- Yuan, X.; Dai, T.; Chen, L.G.; Gavirneni, S. Co-Opetition in Service Clusters with Waiting-Area Entertainment. Manuf. Serv. Oper. Manag. 2021, 23, 106–122. [Google Scholar] [CrossRef]
- Gao, F.; Su, X. Omnichannel Service Operations with Online and Offline Self-Order Technologies. Manag. Sci. 2018, 64, 3595–3608. [Google Scholar] [CrossRef]
- Zhan, W.; Jiang, M.; Wang, X. Optimal Capacity Decision-Making of Omnichannel Catering Merchants Considering the Service Environment Based on Queuing Theory. Systems 2022, 10, 144. [Google Scholar] [CrossRef]
- Bell, D.R.; Gallino, S.; Moreno, A. Offline showrooms in omni- channel retail: Demand and operational benefits. Manag. Sci. 2018, 64, 1629–1651. [Google Scholar] [CrossRef]
- Kopalle, P.K.; Winer, R.S. A dynamic model of reference price and expected quality. Mark. Lett. 1996, 7, 41–52. [Google Scholar] [CrossRef]
- Popescu, I.; Wu, Y. Dynamic Pricing Strategies with Reference Effects. Oper. Res. 2007, 55, 413–429. [Google Scholar] [CrossRef]
- Nasiry, J.; Popescu, I. Dynamic Pricing with Loss-Averse Consumers and Peak-End Anchoring. Oper. Res. 2011, 59, 1361–1368. [Google Scholar] [CrossRef]
- Roels, G.; Su, X. Optimal Design of Social Comparison Effects: Setting Reference Groups and Reference Points. Manag. Sci. 2014, 60, 606–627. [Google Scholar] [CrossRef]
- Yang, L.; Guo, P.; Wang, Y. Service Pricing with Loss-Averse Customers. Oper. Res. 2018, 66, 761–777. [Google Scholar] [CrossRef]
- Wang, Z.G.; Yang, Y.X.; Liu, H.; Lin, M.Y. Analysis of Consumers’ cognition level, reference behavior and benefit degree of ag-ricultural product certification labeling: Based on the questionnaire survey of 20 provinces and autonomous regions in China. J. Agric. Econ. Manag. 2013, 59, 38–44. [Google Scholar]
- Fehr, E.; Schmidt, K.M. A Theory of Fairness, Competition, and Cooperation. Q. J. Econ. 1999, 114, 817–868. [Google Scholar] [CrossRef]
- Kahneman, D.; Tversky, A. Prospect Theory: An Analysis of Decision under Risk. Econometrica 1979, 47, 263. [Google Scholar] [CrossRef]
- Blettner, D.P.; Gollisch, S. The role of reference points and organizational identity in strategic adaptation to performance feed-back. Manag. Res. Rev. 2022, 45, 1205–1228. [Google Scholar] [CrossRef]
- Wang, Y.; Liu, P.; Yao, Y. BMW-TOPSIS: A generalized TOPSIS model based on three-way decision. Inf. Sci. 2022, 607, 799–818. [Google Scholar] [CrossRef]
- Qiu, R.; Yu, Y.; Sun, M. Joint pricing and stocking decisions for a newsvendor problem with loss aversion and reference point effect. Manag. Decis. Econ. 2020, 42, 275–288. [Google Scholar] [CrossRef]
- Long, X.; Nasiry, J. Prospect Theory Explains Newsvendor Behavior: The Role of Reference Points. Manag. Sci. 2015, 61, 3009–3012. [Google Scholar] [CrossRef]
- Kirshner, S.N.; Ovchinnikov, A. Heterogeneity of reference points in the competitive newsvendor problem. Manuf. Serv. Oper. Manag. 2018, 21, 571–581. [Google Scholar] [CrossRef]
- Zong, J.C. Comparison trap under stereotype: Experimental research on product bundling strategy. Nankai Manag. Rev. 2018, 21, 210–218. [Google Scholar]
- Verhoef, P.C.; Kannan, P.; Inman, J.J. From Multi-Channel Retailing to Omni-Channel Retailing. J. Retail. 2015, 91, 174–181. [Google Scholar] [CrossRef]
- Narang, U.; Shankar, V. Mobile App Introduction and Online and Offline Purchases and Product Returns. Mark. Sci. 2019, 38, 756–772. [Google Scholar] [CrossRef]
- Gallino, S.; Moreno, A. Integration of Online and Offline Channels in Retail: The Impact of Sharing Reliable Inventory Availability Information. Manag. Sci. 2014, 60, 1434–1451. [Google Scholar] [CrossRef]
- Bell, D.; Gallino, S.; Moreno, A. Showrooms and Information Provision in Omni-channel Retail. Prod. Oper. Manag. 2014, 24, 360–362. [Google Scholar] [CrossRef]
- Chopra, S. How omnichannel can be the future of retailing. Decision 2016, 43, 135–144. [Google Scholar] [CrossRef]
- Yan, L.; Guo, B.; Chao, C.; He, D.; Yu, Z.; Zhang, D. Foodnet: Toward an optimized food delivery network based on spatial crowdsourcing. IEEE Trans. Mob. Comput. 2018, 6, 1288–1301. [Google Scholar]
- Pei, Y.; Li, D.; Xue, W. The evaluation of customer experience using BP neural network-taking catering O2O takeout. Concurr. Comput. Pract. Exp. 2019, 32, e5515. [Google Scholar] [CrossRef]
- Zhao, D.Z.; Yang, J. Research on Decision-making Model of Estimated Delivery Time in O2O Food Delivery. Ind. Engi-Neering Management. 2018, 23, 8–15. [Google Scholar]
- Chen, M.; Hu, M.; Wang, J. Food Delivery Service and Restaurant: Friend or Foe? Manag. Sci. 2022. [Google Scholar] [CrossRef]
- Bensoussan, A.; Guo, P. Technical Note—Managing Nonperishable Inventories with Learning About Demand Arrival Rate Through Stockout Times. Oper. Res. 2015, 63, 602–609. [Google Scholar] [CrossRef]
- Gao, F.; Su, X. Online and Offline Information for Omnichannel Retailing. Manuf. Serv. Oper. Manag. 2017, 19, 84–98. [Google Scholar] [CrossRef]
- Li, W.; Jiang, M.; Zhan, W. Research on the Pricing Decisions of a Video Platform Based on Interaction. Systems 2022, 10, 192. [Google Scholar] [CrossRef]
- Kostecki, M. Waiting lines as a marketing issue. Eur. Manag. J. 1996, 14, 295–303. [Google Scholar] [CrossRef]
- Bassamboo, A.; Randhawa, R.S.; Zeevi, A. Capacity Sizing Under Parameter Uncertainty: Safety Staffing Principles Revisited. Manag. Sci. 2010, 56, 1668–1686. [Google Scholar] [CrossRef]
- Guo, W.; Chen, X.-R.; Liu, H.-C. Decision-Making under Uncertainty: How Easterners and Westerners Think Differently. Behav. Sci. 2022, 12, 92. [Google Scholar] [CrossRef] [PubMed]
Publisher’s Note: MDPI stays neutral with regard to jurisdictional claims in published maps and institutional affiliations. |
© 2022 by the authors. Licensee MDPI, Basel, Switzerland. This article is an open access article distributed under the terms and conditions of the Creative Commons Attribution (CC BY) license (https://creativecommons.org/licenses/by/4.0/).





