Multiepitope-Based Peptide Vaccine Against A35R Glycoprotein and E8L Membrane Protein of Monkeypox Virus Using an Immunoinformatics Approach
Simple Summary
Abstract
1. Introduction
2. Material and Methods
2.1. Vaccine Candidate Selection and Sequence Retrieval
2.2. Antigenicity and Allergenicity Determination of Putative Immunogenic Targets
2.3. Determination of Host Homology with the Target Protein
2.4. Physicochemical Properties and Structural Analysis of Putative Immunogenic Targets
2.5. Prediction and Profiling of B and T-Cell Epitopes
2.6. Population Coverage
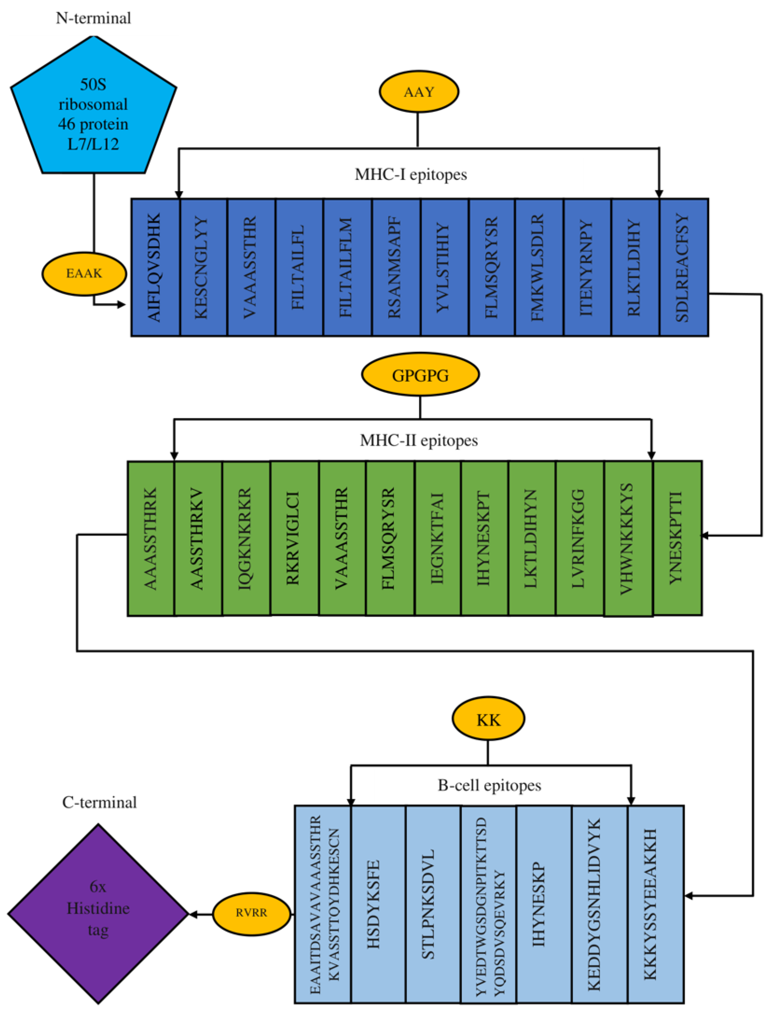
2.7. Multi-Epitope Vaccine Construction and Assemblage
2.8. Solubility and Physicochemical Analysis of Vaccine Construct
2.9. Secondary and Tertiary Structure Extrapolation and Validation
2.10. Disulfide Engineering
2.11. Vaccine Expression Analysis
2.12. Protein–Protein Docking Analysis
2.13. Molecular Dynamics Simulation
2.14. Free Energies Estimation
2.15. Immune Simulations
3. Results
3.1. Antigenicity and Allergenicity Determination of Putative Immunogenic Targets
3.2. Determination of Host Homology with the Target Protein
3.3. Physicochemical Properties and Structural Analysis of Putative Immunogenic Targets
3.4. Prediction and Profiling of B and T-Cell Epitopes
3.5. Population Coverage
3.6. Multiepitope Vaccine Construction and Assemblage
3.7. Solubility and Physicochemical Analysis
3.8. Extrapolation and Confirmation of Secondary and Tertiary Structures
3.9. Disulfide Engineering
3.10. Vaccine Expression Analysis
3.11. Protein–Protein Docking Analysis
3.12. Molecular Dynamic Simulations
3.13. Free Energies Estimation
3.14. Immune Simulations
4. Discussion
5. Conclusions
Supplementary Materials
Author Contributions
Funding
Data Availability Statement
Conflicts of Interest
References
- Harapan, H.; Ophinni, Y.; Megawati, D.; Frediansyah, A. Monkeypox: A comprehensive review. Viruses 2022, 14, 2155. [Google Scholar] [CrossRef]
- Petersen, E.; Kantele, A.; Koopmans, M.; Asogun, D.; Yinka-Ogunleye, A.; Ihekweazu, C.; Zumla, A. Human monkeypox: Epidemiologic and clinical characteristics. Infect. Dis. Clin. N. Am. 2019, 33, 1027–1043. [Google Scholar] [CrossRef] [PubMed]
- Johri, N.; Kumar, D.; Nagar, P.; Maurya, A.; Vengat, M.; Jain, P. Clinical manifestations of human monkeypox infection and implications for outbreak strategy. Health Sci. Rev. 2022, 5, 100055. [Google Scholar] [CrossRef] [PubMed]
- Halder, S.K.; Sultana, A.; Himel, M.K.; Shil, A. Monkeypox: Origin, transmission, clinical manifestations, prevention, and therapeutic options. Interdiscip. Perspect. Infect. Dis. 2025, 2025, 2522741. [Google Scholar] [CrossRef] [PubMed]
- Beer, E.M.; Rao, B.V. A systematic review of the epidemiology of human monkeypox outbreaks and implications for outbreak strategy. PLoS Negl. Trop. Dis. 2019, 13, e0007791. [Google Scholar] [CrossRef]
- Tajudeen, Y.A.; Oladipo, H.J.; Muili, A.O.; Ikebuaso, J.G. Monkeypox: A review of a zoonotic disease of global public health concern. Health Promot. Perspect. 2023, 13, 1–9. [Google Scholar] [CrossRef]
- Ebede, S.O.; Orabueze, I.N.; Maduakor, U.C.; Nwafia, I.N.; Ohanu, M.E. Recurrent mpox: Divergent virulent clades and the urgent need for strategic measures including novel vaccine development to sustain global health security. BMC Infect. Dis. 2025, 25, 536. [Google Scholar] [CrossRef]
- Fareed, A.; Hussain, A.; Faraz, F.; Siblini, R. First case of mpox in Pakistan: What can we learn from it? Health Sci. Rep. 2024, 7, e1786. [Google Scholar] [CrossRef]
- Umair, M.; Salman, M. Looming threat of mpox in Pakistan: Time to take urgent measures. J. Infect. 2024, 89, 106266. [Google Scholar] [CrossRef]
- Ogoina, D.; Iroezindu, M.; James, H.I.; Oladokun, R.; Yinka-Ogunleye, A.; Wakama, P.; Otike-Odibi, B.; Usman, L.M.; Obazee, E.; Aruna, O.; et al. Clinical course and outcome of human monkeypox in Nigeria. Clin. Infect. Dis. 2020, 71, e210–e214. [Google Scholar] [CrossRef]
- Adler, H.; Gould, S.; Hine, P.; Snell, L.B.; Wong, W.; Houlihan, C.F.; Osborne, J.C.; Rampling, T.; Beadsworth, M.B.J.; Duncan, C.J.A.; et al. Clinical features and management of human monkeypox: A retrospective observational study in the UK. Lancet Infect. Dis. 2022, 22, 1153–1162. [Google Scholar] [CrossRef] [PubMed]
- Ciccarese, G.; Drago, F.; Parodi, A. Two cases of monkeypox virus infection without detectable cutaneous or mucosal lesions. Travel Med. Infect. Dis. 2023, 54, 102605. [Google Scholar] [CrossRef] [PubMed]
- Keckler, M.S.; Salzer, J.S.; Patel, N.; Townsend, M.B.; Nakazawa, Y.J.; Doty, J.B.; Gallardo-Romero, N.F.; Satheshkumar, P.S.; Carroll, D.S.; Karem, K.L.; et al. IMVAMUNE and ACAM2000 provide different protection against disease when administered post-exposure in an intranasal monkeypox challenge prairie dog model. Vaccines 2020, 8, 396. [Google Scholar] [CrossRef] [PubMed]
- Abdelaal, A.; Serhan, H.A.; Mahmoud, M.A.; Rodriguez-Morales, A.J.; Sah, R. Preventing the next pandemic: Is live vaccine efficacious against monkeypox, or is there a need for killed virus and mRNA vaccines? Vaccines 2022, 10, 1419. [Google Scholar] [CrossRef]
- Sah, R.M.; Paul, D.M.; Mohanty, A.M.; Shah, A.M.; Mohanasundaram, A.S.; Padhi, B.K. Monkeypox vaccines and their side effects: The other side of the coin. Int. J. Surg. 2023, 109, 215–217. [Google Scholar] [CrossRef]
- Katamesh, B.E.; Madany, M.; Labieb, F.; Abdelaal, A. Monkeypox pandemic containment: Does the ACAM2000 vaccine play a role in current outbreaks? Expert Rev. Vaccines 2023, 22, 366–368. [Google Scholar] [CrossRef]
- Doytchinova, I.A.; Flower, D.R. VaxiJen: A server for prediction of protective antigens, tumour antigens and sub-unit vaccines. BMC Bioinform. 2007, 8, 4. [Google Scholar] [CrossRef]
- Sotillo, J.; Quinzo, M.; García, J.J.; Martín-Galiano, A.J. Reverse vaccinology for hookworms: A rational selection of vaccinable antigens against parasitic nematodes. Parasite 2025, 32, 32. [Google Scholar] [CrossRef]
- Rathore, A.S.; Arora, A.; Choudhury, S.; Tijare, P.; Raghava, G.P.S. ToxinPred 3.0: An improved method for predicting the toxicity of peptides. bioRxiv 2023. [Google Scholar] [CrossRef]
- Lee, S.J.; Shin, S.J.; Lee, M.H.; Lee, M.-G.; Kang, T.H.; Park, W.S.; Soh, B.Y.; Park, J.H.; Shin, Y.K.; Kim, H.W.; et al. A potential protein adjuvant derived from Mycobacterium tuberculosis enhances dendritic cell-based tumor immunotherapy. PLoS ONE 2014, 9, e104351. [Google Scholar] [CrossRef]
- Tarrahimofrad, H.; Rahimnahal, S.; Zamani, J.; Jahangirian, E.; Aminzadeh, S. Designing a multi-epitope vaccine to provoke robust immune response against influenza A H7N9. Sci. Rep. 2021, 11, 24485. [Google Scholar] [CrossRef] [PubMed]
- Maleki, A.; Russo, G.; Palumbo, G.A.P.; Pappalardo, F. In silico design of recombinant multi-epitope vaccine against influenza A virus. BMC Bioinform. 2022, 22, 617. [Google Scholar] [CrossRef] [PubMed]
- Khan, S.; Rizwan, M.; Zeb, A.; Eldeen, M.A.; Hassan, S.; Rehman, A.U.; Eid, R.A.; Zaki, M.S.A.; Albadrani, G.M.; Altyar, A.E.; et al. Identification of a potential vaccine against Treponema pallidum using subtractive proteomics and reverse vaccinology approaches. Vaccines 2022, 11, 72. [Google Scholar] [CrossRef] [PubMed]
- Sharma, N.; Naorem, L.D.; Jain, S.; Raghava, G.P.S. ToxinPred2: An improved method for predicting toxicity of proteins. Brief. Bioinform. 2022, 23, bbac174. [Google Scholar] [CrossRef]
- Wang, Y.; Li, C.; Ban, X.; Gu, Z.; Hong, Y.; Cheng, L.; Li, Z. Disulfide bond engineering for enhancing thermostability of maltotetraose-forming amylase. Foods 2022, 11, 1207. [Google Scholar] [CrossRef]
- Kozakov, D.; Hall, D.R.; Xia, B.; A Porter, K.; Padhorny, D.; Yueh, C.; Beglov, D.; Vajda, S. The ClusPro web server for protein–protein docking. Nat. Protoc. 2017, 12, 255–278. [Google Scholar] [CrossRef]
- Comeau, S.R.; Gatchell, D.W.; Vajda, S.; Camacho, C.J. ClusPro: A fully automated algorithm for protein–protein docking. Nucleic Acids Res. 2004, 32, W96–W99. [Google Scholar] [CrossRef]
- Camacho, C.J.; Vajda, S. Protein–protein association kinetics and protein docking. Curr. Opin. Struct. Biol. 2002, 12, 36–40. [Google Scholar] [CrossRef]
- Case, D.A.; Aktulga, H.M.; Belfon, K.; Cerutti, D.S.; Cisneros, G.A.; Cruzeiro, V.W.D.; Forouzesh, N.; Giese, T.J.; Götz, A.W.; Gohlke, H.; et al. AMBER 2022; University of California: San Francisco, CA, USA, 2022. [Google Scholar]
- Genheden, S.; Ryde, U. The MM/PBSA and MM/GBSA methods to estimate ligand-binding affinities. Expert Opin. Drug Discov. 2015, 10, 449–461. [Google Scholar] [CrossRef]
- Ohara, N.; Kimura, M.; Wada, N.; Yamada, T. Cloning and sequencing of the gene encoding the ribosomal L7/L12-like protein of Mycobacterium bovis BCG. Nucleic Acids Res. 1993, 21, 3579. [Google Scholar] [CrossRef][Green Version]
- Roy, K.; Kar, S.; Das, R.N. A Primer on QSAR/QSPR Modeling: Fundamental Concepts; Springer: Cham, Switzerland, 2015. [Google Scholar]
- Badar, M.S.; Rezaei, N. Molecular Dynamics Simulations: Concept and Applications; Springer: Berlin/Heidelberg, Germany, 2022. [Google Scholar]
- Castiglione, F. C-ImmSim: Playing with the immune response. In Proceedings of the Sixteenth International Symposium on Mathematical Theory of Networks and Systems (MTNS2004), Leuven, Belgium, 5–9 July 2004. [Google Scholar]
- Rappuoli, R. Reverse vaccinology. Curr. Opin. Microbiol. 2000, 3, 445–450. [Google Scholar] [CrossRef]
- Karagoz, A.; Tombuloglu, H.; Alsaeed, M.; Tombuloglu, G.; AlRubaish, A.A.; Mahmoud, A.; Smajlović, S.; Ćordić, S.; Rabaan, A.A.; Alsuhaimi, E. Monkeypox (mpox) virus: Classification, origin, transmission, genome organization, antiviral drugs, and molecular diagnosis. J. Infect. Public Health 2023, 16, 531–541. [Google Scholar] [CrossRef]
- Hoang Nguyen, K.H.; Le, N.V.; Nguyen, P.H.; Nguyen, H.H.T.; Hoang, D.M.; Huynh, C.D. Human immune system: Exploring diversity across individuals and populations. Heliyon 2025, 11, e41836. [Google Scholar] [CrossRef]
- Cui, A.; Huang, T.; Li, S.; Ma, A.; Pérez, J.L.; Sander, C.; Keskin, D.B.; Wu, C.J.; Fraenkel, E.; Hacohen, N. Dictionary of immune responses to cytokines at single-cell resolution. Nature 2024, 625, 377–384. [Google Scholar] [CrossRef]
- Swetha, R.G.; Basu, S.; Ramaiah, S.; Anbarasu, A. Multi-epitope vaccine for monkeypox using pan-genome and reverse vaccinology approaches. Viruses 2022, 14, 2504. [Google Scholar] [CrossRef]
- Shantier, S.W.; Mustafa, M.I.; Abdelmoneim, A.H.; Fadl, H.A.; Elbager, S.G.; Makhawi, A.M. Novel multi-epitope vaccine against monkeypox virus. Sci. Rep. 2022, 12, 15983. [Google Scholar] [CrossRef]









| Selected B-Cell Epitopes for A35R Protein: | |||||
|---|---|---|---|---|---|
| No. | Start | End | Peptide | Length | Antigenicity |
| 1 | 67 | 101 | EAAITDSAVAVAAASSTHRKVASSTTQYDHKESCN | 35 | 0.6612 |
| 2 | 113 | 120 | HSDYKSFE | 8 | 0.5871 |
| 3 | 131 | 140 | STLPNKSDVL | 10 | 0.7299 |
| 4 | 147 | 178 | YVEDTWGSDGNPITKTTSDYQDSDVSQEVRKY | 32 | 0.4725 |
| Selected B-Cell Peptides for E8L Protein | |||||
|---|---|---|---|---|---|
| No. | Start | End | Peptide | Length | Antigenicity |
| 1 | 26 | 33 | IHYNESKP | 8 | 0.4582 |
| 2 | 72 | 86 | KEDDYGSNHLIDVYK | 15 | 0.4109 |
| 3 | 98 | 110 | KKKYSSYEEAKKH | 13 | 0.4493 |
| A35R MHC-II T-Cell Epitopes | |||||||||||
|---|---|---|---|---|---|---|---|---|---|---|---|
| Allele | Peptide | IC 50 | Rank | Antigenicity | Allergenicity | Toxicity | Hydrophobicity | GRAVY | PI | Solubility | IFN-γ |
| HLA-DRB3*03:01 | AAASSTHRK | 3.7 | 0.15 | 1.0499 | Non-Allergen | non-toxic | 0.44 | −0.94 | pH 11.42 | Good water solubility | Positive |
| HLA-DRB3*03:01 | AASSTHRKV | 5.6 | 0.6 | 0.7509 | non-toxic | 4.4 | −0.68 | pH 11.42 | Good water solubility | Positive | |
| HLA-DRB1*13:01 HLA-DRB1*10:01 HLA-DRB4*01:03 HLA-DRB3*03:01 HLA-DRB1*04:04 | IQGKNKRKR | 10.5 | 0.93 | 1.3442 | non-toxic | 3.58 | −2.62 | pH 12.18 | Good water solubility | Positive | |
| HLA-DRB1*03:01 HLA-DRB1*07:01 HLA-DRB1*15:01 HLA-DRB1*08:02 HLA-DRB1*11:01 HLA-DRB3*01:01 HLA-DRB1*04:04 | RKRVIGLCI | 43.5 | 1.8 | 1.4027 | non-toxic | 27.25 | 0.69 | pH 11.21 | Good water solubility | Positive | |
| HLA-DRB1*04:01 HLA-DRB1*04:04 HLA-DRB1*07:01 HLA-DRB1*16:02 HLA-DRB1*03:01 | VAAASSTHR | 59.5 | 2.2 | 0.6752 | non-toxic | 3.54 | −0.04 | pH 10.81 | Good water solubility | Positive | |
| E8L MHC-II T-Cell Epitopes | |||||||||||
|---|---|---|---|---|---|---|---|---|---|---|---|
| Allele | Peptide | IC-50 | Rank | Antigenicity | Allergenicity | Toxinpred | Hydrophobicity | GRAVY | PI | Innovagen (Solubility) | IFN-γ |
| HLA-DRB1*12:01 HLA-DRB3*01:01 HLA-DQA1*01:02/DQB1*06:02 HLA-DRB1*04:05 HLA-DRB1*04:01 HLA-DPA1*01:03/DPB1*02:01 HLA-DRB3*02:02 | FLMSQRYSR | 15.2 | 0.6 | 0.9843 | Non-allergen | non-toxic | 22.26 | −0.77 | pH 10.96 | Good water solubility | Positive |
| HLA-DRB1*04:01 HLA-DQA1*01:02/DQB1*06:02 HLA-DRB1*08:02 | IEGNKTFAI | 53.4 | 1.9 | 0.4966 | non-toxic | 21.97 | 0.18 | pH 6.86 | Good water solubility | Positive | |
| HLA-DRB1*07:01 HLA-DRB3*02:02 | IHYNESKPT | 20.7 | 2.3 | 0.5389 | non-toxic | 11.37 | −1.56 | pH 7.75 | Good water solubility | Positive | |
| HLA-DRB1*01:01 HLA-DRB1*11:01 HLA-DRB1*03:01 | LKTLDIHYN | 11.3 | 3.4 | 1.4807 | non-toxic | 22.71 | −0.44 | pH 7.74 | Good water solubility | Positive | |
| HLA-DPA1*03:01/DPB1*04:02 HLA-DRB1*07:01 HLA-DRB4*01:01 | LVRINFKGG | 29.8 | 3.5 | 2.006 | non-toxic | 23.46 | 0.29 | pH 11.41 | Good water solubility | Positive | |
| HLA-DRB1*15:01 HLA-DRB1*13:02 HLA-DRB1*11:01 HLA-DRB1*09:01 | VHWNKKKYS | 38.7 | 4.9 | 1.138 | non-toxic | 17.4 | −1.91 | pH 10.57 | Good water solubility | Positive | |
| HLA-DRB1*07:01 HLA-DRB1*13:02 HLA-DRB1*01:01 HLA-DRB5*01:01 | YNESKPTTI | 27.5 | 9.2 | 0.477 | non-toxic | 15.74 | −1.28 | pH 6.57 | Good water solubility | Positive | |
| Physicochemical Properties | |
|---|---|
| Number of residues | 591 |
| Molecular weight | 63,853.77g/mol |
| Extinction coefficient | 60,590 M−1cm−1 |
| Iso-electric point | pH 9.92 |
| Net charge at pH 7 | 29.9 |
| Estimated solubility | Good water solubility |
| Instability Index | 36.43 (stable) |
| Aliphatic Index | 69.66 |
| Grand Average of Hydrophobicity (GRAVY) | −0.484 |
| Total number of negatively charged residues (Asp + Glu) | 58 |
| Total number of positively charged residues (Arg + Lys) | 86 |
| Estimated half-life in mammalian reticulocytes | 30 h |
| Estimated half-life in yeast (in vivo) | >20 h |
| Estimated half-life in E coli (in vivo) | >10 h |
| Model | GDT-HA | RMSD | MolProbity | Clash Score | Poor Rotamers | Rama Favored |
|---|---|---|---|---|---|---|
| Initial | 1.0000 | 0.000 | 1.709 | 1.0 | 2.1 | 85.2 |
| MODEL 1 | 0.9558 | 0.398 | 1.253 | 2.6 | 1.1 | 96.9 |
| MODEL 2 | 0.9712 | 0.360 | 1.331 | 2.6 | 1.1 | 96.1 |
| MODEL 3 | 0.9654 | 0.383 | 1.311 | 2.6 | 0.0 | 96.1 |
| MODEL 4 | 0.9538 | 0.395 | 1.310 | 3.1 | 1.1 | 96.9 |
| MODEL 5 | 0.9635 | 0.375 | 1.504 | 4.7 | 0.0 | 96.1 |
| Res1 Chain | Res1 Seq # | Res1 AA | Res2 Chain | Res2 Seq # | Res2 AA | Chi3 | Energy | Sum B-Factors |
|---|---|---|---|---|---|---|---|---|
| A | 16 | MET | A | 20 | GLU | 101.69 | 3.4 | 0 |
| A | 62 | GLU | A | 107 | LYS | −114.74 | 5.44 | 0 |
| A | 63 | PHE | A | 113 | ALA | 88.26 | 2.7 | 0 |
| A | 65 | VAL | A | 105 | LEU | 103.37 | 4.24 | 0 |
| A | 68 | GLU | A | 126 | THR | 125.47 | 6.14 | 0 |
| A | 69 | ALA | A | 126 | THR | 90.94 | 3.74 | 0 |
| A | 71 | GLY | A | 124 | GLY | 80.06 | 3.31 | 0 |
| A | 73 | LYS | A | 124 | GLY | −62.53 | 3.34 | 0 |
| A | 76 | GLY | A | 123 | ALA | 106.83 | 2.55 | 0 |
| A | 108 | VAL | A | 112 | ALA | 101.7 | 4.31 | 0 |
| A | 120 | LEU | A | 125 | ALA | 100.78 | 7.13 | 0 |
| GENERALIZED BOND | COMPLEX | |||
| Energy Component | Mean | Average | Std. Dev | |
| BOND | 8.0096 | 4142.4287 | 56.6363 | |
| ANGLE | 9.7490 | 11,160.3993 | 68.9361 | |
| DIHED | 6.0381 | 17,936.5754 | 42.6962 | |
| VDWAAL | 6.1736 | −9401.5174 | 43.6541 | |
| EEL | 19.5308 | −96,018.9505 | 138.1038 | |
| VDW | 4.0447 | 4769.7679 | 28.6001 | |
| EGB | 12.3064 | −22,146.4698 | 87.0193 | |
| ESURF | 0.3451 | 610.0073 | 2.4403 | |
| G gas | 20.5066 | −7983.7565 | 145.0037 | |
| G solv | 12.1839 | −21,536.4625 | 86.1529 | |
| Total | 15.4287 | −29,520.2191 | 109.0976 | |
| RECEPTOR | ||||
| Energy Component | Mean | Average | Std. Dev | |
| BOND | 7.2801 | 3850.1091 | 51.4779 | |
| ANGLE | 9.7917 | 10,331.3114 | 69.2377 | |
| DIHED | 5.5793 | 16,692.5262 | 39.4517 | |
| VDWAAL | 6.1906 | −8725.4004 | 43.7745 | |
| EEL | 17.7435 | −88,951.1543 | 125.4658 | |
| VDW | 3.9607 | 4408.0732 | 28.0063 | |
| EGB | 11.3927 | −18,553.5241 | 80.5584 | |
| ESURF | 0.3152 | 562.0282 | 2.2289 | |
| G gas | 19.3843 | −9852.8330 | 137.0676 | |
| G solv | 11.2688 | −17,991.4959 | 79.6824 | |
| Total | 14.4156 | −27,844.3289 | 101.9334 | |
| GENERALIZED BOND | VACCINE CONSTRUCT | |||
| Energy Component | Mean | Average | Std. Dev | |
| BOND | 2.2483 | 292.1620 | 15.8981 | |
| ANGLE | 3.0752 | 828.2164 | 21.7453 | |
| DIHED | 1.7740 | 1236.7199 | 12.5440 | |
| VDWAAL | 1.4777 | −558.9988 | 10.4490 | |
| EEL | 4.4042 | −8074.6901 | 31.1424 | |
| VDW | 1.0378 | 359.9745 | 7.3382 | |
| EGB | 3.4364 | −2595.4717 | 24.2990 | |
| ESURF | 0.0802 | 63.9698 | 0.5672 | |
| G gas | 4.7038 | 938.3652 | 33.2611 | |
| G solv | 3.4061 | −2531.5019 | 24.0851 | |
| Total | 4.1694 | −1593.1367 | 29.4823 | |
| DIFFERENCES COMPLEX-RECEPTOR-VACCINE CONSTRUCT | ||||
| Energy Component | Mean | Average | Std. Dev | |
| BOND | 0.0343 | 0.1576 | 0.2429 | |
| ANGLE | 0.0915 | 0.8714 | 0.6470 | |
| DIHED | 0.1039 | 7.3293 | 0.7345 | |
| VDWAAL | 0.8265 | −117.1181 | 5.8444 | |
| EEL | 3.2732 | 1006.8938 | 23.1451 | |
| VDW | 0.0846 | 1.7202 | 0.5979 | |
| EGB | 2.8974 | −997.4740 | 20.4878 | |
| ESURF | 0.0456 | −15.9907 | 0.3222 | |
| Delta G gas | 2.9970 | 930.7112 | 21.1922 | |
| Delta G solv | 2.9026 | −1013.4648 | 20.5246 | |
| Delta Total | 0.5527 | −82.7535 | 3.9085 | |
| POISSON–BOLTZMANN | COMPLEX | |||
| Energy Component | Mean | Average | Std. Dev | |
| BOND | 8.0096 | 4142.4287 | 56.6363 | |
| ANGLE | 9.7490 | 11,160.3993 | 68.9361 | |
| DIHED | 6.0381 | 17,936.5754 | 42.6961 | |
| VDWAAL | 6.1736 | −9401.5174 | 43.6541 | |
| EEL | 19.5308 | −96,018.9505 | 138.1038 | |
| VDW | 4.0447 | 4769.7679 | 28.6001 | |
| EPB | 10.8852 | −20,907.9464 | 76.9702 | |
| ENPOLAR | 1.8623 | 11,416.6274 | 13.1682 | |
| G gas | 20.5066 | −7983.7565 | 145.0037 | |
| G solv | 10.4118 | −16,541.9758 | 73.6226 | |
| Total | 16.1279 | −24,525.7324 | 114.0417 | |
| RECEPTOR | ||||
| Energy Component | Mean | Average | Std. Dev | |
| BOND | 7.2801 | 3850.1091 | 51.4779 | |
| ANGLE | 9.7917 | 10,331.3114 | 69.2377 | |
| DIHED | 5.5793 | 16,692.5262 | 39.4517 | |
| VDWAAL | 6.1906 | −8725.4004 | 43.7745 | |
| EEL | 17.7435 | −88,951.1543 | 125.4658 | |
| VDW | 3.9607 | 4408.0732 | 28.0063 | |
| EPB | 10.1567 | −17,305.0271 | 71.8188 | |
| ENPOLAR | 1.7735 | 10,536.5515 | 12.5406 | |
| G gas | 19.3843 | −9852.8330 | 137.0676 | |
| G solv | 9.8732 | −13,232.1307 | 69.8139 | |
| Total | 15.2370 | −23,084.9637 | 107.7418 | |
| POISSON–BOLTZMANN | VACCINE CONSTRUCT | |||
| Energy Component | Mean | Average | Std. Dev | |
| BOND | 2.2483 | 292.1620 | 15.8981 | |
| ANGLE | 3.0752 | 828.2164 | 21.7453 | |
| DIHED | 1.7740 | 1236.7199 | 12.5440 | |
| VDWAAL | 1.4777 | −558.9988 | 10.4490 | |
| EEL | 4.4042 | −8074.6901 | 31.1424 | |
| VDW | 1.0378 | 359.9745 | 7.3382 | |
| EPB | 3.5343 | −2577.5686 | 24.9913 | |
| ENPOLAR | 0.4753 | 970.5968 | 3.3611 | |
| G gas | 4.7038 | 938.3652 | 33.2611 | |
| G solv | 3.5946 | −2353.4372 | 25.4173 | |
| Total | 4.7546 | −1415.0720 | 33.6201 | |
| DIFFERENCES IN COMPLEX–RECEPTOR–VACCINE CONSTRUCT | ||||
| Energy Component | Mean | Average | Std. Dev | |
| BOND | 0.0343 | 0.1576 | 0.2429 | |
| ANGLE | 0.0915 | 0.8714 | 0.6470 | |
| DIHED | 0.1039 | 7.3293 | 0.7345 | |
| VDWAAL | 0.8265 | −117.1181 | 5.8444 | |
| EEL | 3.2732 | 1006.8938 | 23.1451 | |
| VDW | 0.0846 | 1.7202 | 0.5979 | |
| EPB | 3.0531 | −1025.3507 | 21.5887 | |
| ENPOLAR | 0.2704 | −90.5210 | 1.9123 | |
| DELTA G gas | 2.9970 | 930.7112 | 21.1922 | |
| DELTA G solv | 3.1005 | −956.4079 | 21.9240 | |
| DELTA Total | 0.8078 | −25.6967 | 5.7122 | |
Disclaimer/Publisher’s Note: The statements, opinions and data contained in all publications are solely those of the individual author(s) and contributor(s) and not of MDPI and/or the editor(s). MDPI and/or the editor(s) disclaim responsibility for any injury to people or property resulting from any ideas, methods, instructions or products referred to in the content. |
© 2026 by the authors. Licensee MDPI, Basel, Switzerland. This article is an open access article distributed under the terms and conditions of the Creative Commons Attribution (CC BY) license.
Share and Cite
Attique, L.; Jamal, S.B.; Gulistan, T.; Haider, A.; Amraiz, D.; Abbasi, S.W.; Ahmad, S.; Aljasir, M.A. Multiepitope-Based Peptide Vaccine Against A35R Glycoprotein and E8L Membrane Protein of Monkeypox Virus Using an Immunoinformatics Approach. Biology 2026, 15, 524. https://doi.org/10.3390/biology15070524
Attique L, Jamal SB, Gulistan T, Haider A, Amraiz D, Abbasi SW, Ahmad S, Aljasir MA. Multiepitope-Based Peptide Vaccine Against A35R Glycoprotein and E8L Membrane Protein of Monkeypox Virus Using an Immunoinformatics Approach. Biology. 2026; 15(7):524. https://doi.org/10.3390/biology15070524
Chicago/Turabian StyleAttique, Laaiba, Syed Babar Jamal, Tayyaba Gulistan, Adnan Haider, Deeba Amraiz, Sumra Wajid Abbasi, Sajjad Ahmad, and Mohammad Abdullah Aljasir. 2026. "Multiepitope-Based Peptide Vaccine Against A35R Glycoprotein and E8L Membrane Protein of Monkeypox Virus Using an Immunoinformatics Approach" Biology 15, no. 7: 524. https://doi.org/10.3390/biology15070524
APA StyleAttique, L., Jamal, S. B., Gulistan, T., Haider, A., Amraiz, D., Abbasi, S. W., Ahmad, S., & Aljasir, M. A. (2026). Multiepitope-Based Peptide Vaccine Against A35R Glycoprotein and E8L Membrane Protein of Monkeypox Virus Using an Immunoinformatics Approach. Biology, 15(7), 524. https://doi.org/10.3390/biology15070524

